Abstract
Wind power generation has been the fastest-growing energy alternative in recent years, however, it still has to compete with cheaper fossil energy sources. This is one of the motivations to constantly improve the efficiency of wind turbines and develop new Operation and Maintenance (O&M) methodologies. The decisions regarding O&M are based on different types of models, which cover a wide range of scenarios and variables and share the same goal, which is to minimize the Cost of Energy (COE) and maximize the profitability of a wind farm (WF). In this context, this review aims to identify and classify, from a comprehensive perspective, the different types of models used at the strategic, tactical, and operational decision levels of wind turbine maintenance, emphasizing mathematical models (MatMs). The investigation allows the conclusion that even though the evolution of the models and methodologies is ongoing, decision making in all the areas of the wind industry is currently based on artificial intelligence and machine learning models.
1. Introduction
After the investment in the feasibility study and the acquisition and installation of a wind turbine (WT), the main costs incurred during the useful life of a wind power generation project are those corresponding to operation and maintenance (O&M). For this reason, since the United States installed the first wind turbine (between 1887 and 1888) and the feasibility of using wind to generate electrical energy was demonstrated [1], questions related to O&M arose. The O&M strategy has a direct impact on the cost of energy (COE) produced and on a wind energy project’s profitability [2].
There is a large number of studies that try to optimize the O&M of wind farms (WFs) by applying different approaches and methodologies, but in all cases, the goal is to optimize the cost by determining the exact moment at which maintenance has to be performed; the time interval between each intervention, repair and replacement of a part, maintenance tasks and inspections; the monitoring system; the human resources; the organizational structure; and the redesign of the equipment to improve reliability, maintainability and capability. All of the above are within an environment that includes care for the environment, occupational health, elimination of occupational risks, inventory reduction, failure prognosis and assurance of the continuity of the services without interruption and with high quality standards such that all the people and institutions involved benefit [3].
Jardine and Tsang [4] defined maintenance as “all activities aimed at keeping an item in, or restoring it to, the physical state considered necessary for the fulfillment of its production function,” for which, according to [5], there is a need for technical skills, engineering knowledge, methodologies and scientific theories. The comprehensive management of the physical assets of a company is known as physical asset management (PAM) and includes purchases according to technical specifications, planning, operation, performance evaluation, improvements and disposal.
When it is decided to perform maintenance, it is necessary to make decisions at various hierarchical levels that go from the management to the operational positions. Hilber [6] classifies decision making into maintenance strategies, maintenance support organization and maintenance planning. Bertling and Wennerhag [7] divided the decision-making process regarding maintenance into strategy (long-term decisions), which involves design, location, installation dimensions, maintenance strategy and outsourcing services; tactics (medium-term), which involve the management of inventories (supplies) and organizational structure of the maintenance area; and operations (day-to-day), which involve maintenance scheduling and measurement of its performance. According to the author, the model is “strategic/tactical/operational.” Shafiee [8] claims that the strategic decisions regarding maintenance include selection of the total replacement and economic life models, consideration of the technological factors and forecasting of resources to ensure competitiveness. The tactical decisions (medium-term maintenance) involve the selection of a correct maintenance policy, such as corrective, via inspection, and based on age or condition. The operational (short-term) level includes maintenance planning and scheduling. To achieve excellence in maintenance, Jardine and Tsang [4] divided decision making into the following:
- Strategy: Resource requirements, planning, planning horizon, objectives.
- Tactics: Planning; scheduling; inventory management; statistical processing of the information; legal aspects; compliance with the standards; status of the work orders, process and control the processes; selection of the methodology to monitor, detect, diagnose and repair failures; financial indicators; safety; production; etc.
- Continuous improvement: This is done through Total Productive Maintenance (TPM) and Reliability-Centered Maintenance (RCM).
Despite the classification observed thus far, in some cases, it is not easy to distinguish to which level a decision belongs. It could be that what is strategic for one company corresponds to the tactical part of another company. Within an organization, the tactics of one level usually become the strategy adopted by a lower level. According to [9], in the field of maintenance management, a strategy refers to the tactical alternatives for managing specific physical assets, whereas decisions regarding applying preventive maintenance (PM) or predictive maintenance considered as maintenance strategies have to be considered as tactical. Regardless of the level at which they are made, the decisions are based on management and mathematical models.
Based on the principle that a model is the representation of a system, the models can be physical, schematic, verbal and mathematical. The evolution of the methodologies applied to maintenance have paralleled the constant technological advance of wind turbines, owing to the development and application of a variety of models that try to cover multiple complex and uncertain scenarios that can be presented at any decision level [10,11].
Despite the very large number of publications on models applied to the maintenance of wind turbines, these studies usually cover very specific subjects. For this reason, this review aims to provide a comprehensive view regarding the types of predominant maintenance models in the wind industry, at the different levels of decision making (strategic, tactical and operational), with the goal of determining the appropriate time at which maintenance has to be performed, but without intervening before it is necessary; reducing interruptions; increasing the useful life of the equipment; improving reliability; and minimizing the costs.
Due to the large number of models included, their description, analysis and comparison are not within our goals. The interested reader can subsequently deepen their knowledge about some particular model, in addition to identifying the lack of application of certain models, which could lead to new investigations. To achieve the goal of this work, a description and classification of the most important models used at the strategic and tactical levels is performed in Section 2, starting from the general and conceptual to the area specifically related to the wind industry. Section 3 addresses the models applied at the operational level, emphasizing MatMs. The fourth section can be considered as a follow-up regarding the models applied at the operational level for the detection, diagnose and prognosis of wind turbine failures. The fifth section includes the conclusions and recommendations.
2. Types of Models Applied at the Strategic and Tactical Levels
All decisions (including tactical and operational) involve a strategy that describes the direction to follow to achieve an objective. An example would be the decision of applying maintenance with the intention of reducing costs, increasing reliability, improving safety and respecting the environment. The means and methods to achieve this are the tactics. These strategic decisions have to ensure adequate supply chain management (SCM), performance management, work management and information systems to finally choose the best maintenance methodology, such as RCM, Failure Mode and Effects Analysis (FMEA), Failure Mode, Effects and Criticality Analysis (FMECA) and Preventive Maintenance Optimization (PREMO). Leadership in designing, applying and maintaining an adequate maintenance strategy is the basis for success [12,13].
Generally, the company that installs the WF provides the maintenance during the first years of operation. After this initial step, one of the most important strategic decisions of the owners consists of operating the WFs themselves, whereas the maintenance activities are delegated to another company. Other important strategic decisions include parts inventories, overall repowering to increase the useful life, or replacement, whether it be parts, such as the gearbox, or even the entire WT [14].
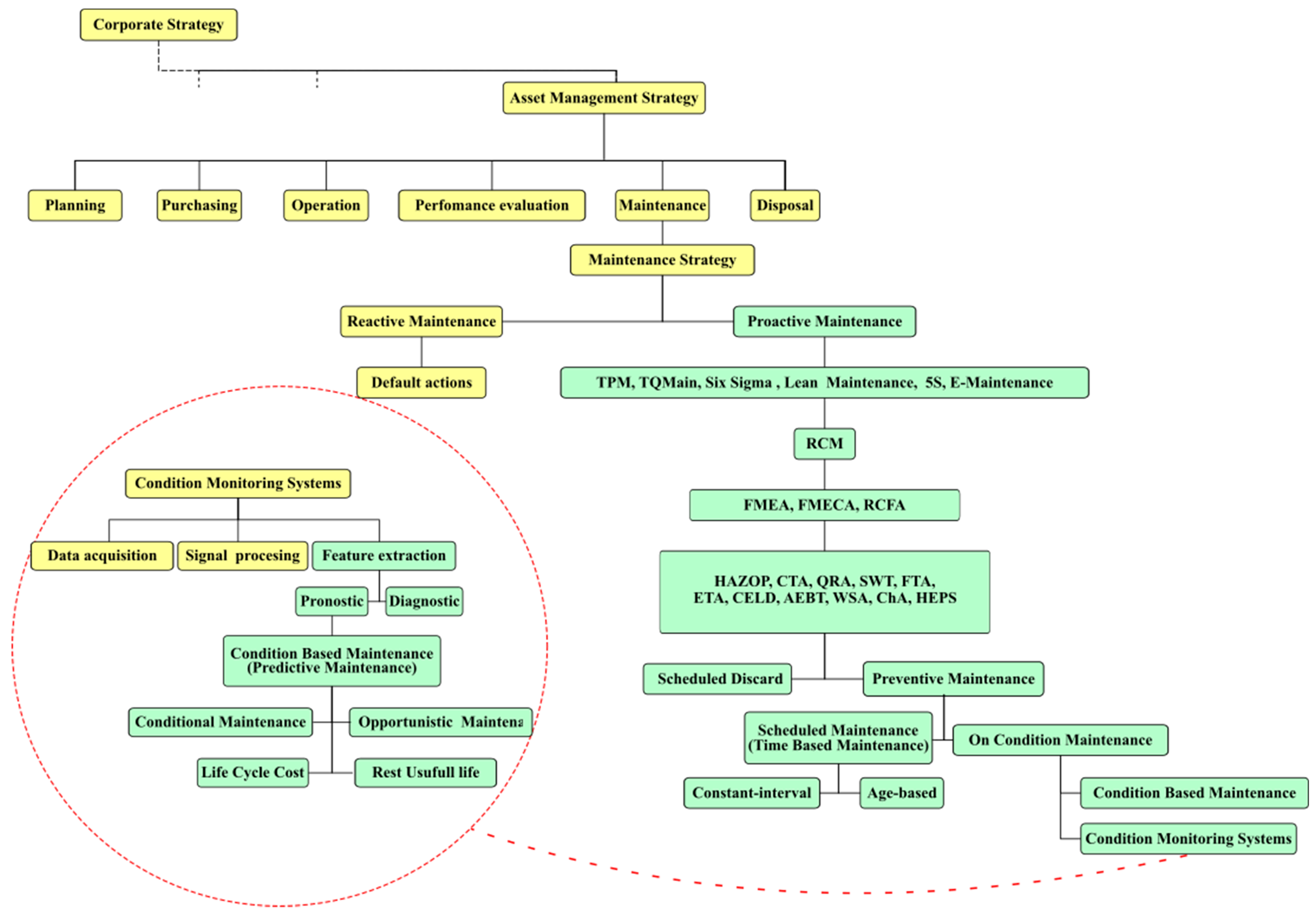
The companies that specialize in maintenance will adopt their own tactical and operational strategies to ensure the compliance of the signed contract, which is usually evaluated according to the WF availability. The applied strategies are not very different from the ones used by the industry in general, but the remoteness of the location, difficulty of access, operating height of the wind turbines, particular features of these types of machines, sudden variations of the environmental conditions and loads to which they are exposed cause maintenance in the wind industry to have characteristics that makes it unique, for which there is currently a wide range of models being applied to the O&M of WTs [15] (see Figure 1).
Figure 1.
Comprehensive vision of strategic and tactical models for the maintenance of wind farms (WFs). “Source [5,12,13,14,16,17], own elaboration”.
The main maintenance strategies are TPM, which is a methodology of continuous improvement based on what has been done by people [16,17,18,19,20]; Total Quality Maintenance (TQMain), whose philosophy is the continuous improvement of processes via empowerment of workers [3]; Lean Six Sigma (LSS) [21]; 5S [22]; E-maintenance [23]; and lean maintenance, which focuses on reducing the waste in any process, integrating the supply chain and increasing the value for the organization and the customers [24,25]. All these strategies are set within the Japanese philosophy of Total Quality Management (TQM) and are the basis of the tactical and operational strategy of the maintenance system [26,27].
One of the main objectives of any maintenance program is to obtain the highest reliability and availability at the lowest possible cost. With this goal, a variety of methodologies and MatMs have been developed, which have given rise to what is known as RCM. According to [28], “Reliability- centered maintenance is a systematic consideration of system functions, the way functions can fail, and a priority-based consideration of safety and economics that identifies applicable and effective PM tasks”.
The goal is to extend the time between failure occurrences, reduce the amount of maintenance, decrease downtime and increase the useful life of the equipment through a methodology that, according to [29], is based on seven questions:
- What are the functions and associated desired standards of performance of the asset in its present operating context?
- In what manners can it fail to fulfill its functions?
- What causes each functional failure?
- What happens when each failure occurs?
- In what manner does each failure matter?
- What should be done to predict or prevent each failure?
- What should be done if a suitable proactive task cannot be found?
According to the literature, RCM is the predominant methodology in the maintenance of wind turbines [30]. For this, it is supported by models such as FMEA, FMECA and Root Cause Failure Analysis (RCFA), which in turn include Hazard and Operability Studies (HAZOPs), critical task analysis, quantified risk analysis, the structured what-if technique, fault tree analysis, event tree analysis, cause-effect logic diagrams, the accident evolution and barrier technique, work safety analysis, change analysis and human error probability studies, each with its own subcategories (see Figure 2).
Figure 2.
Root Cause Failure Analysis (RCFA) Methods. “Source [16], own elaboration.”.
FMEA is a methodology in which the components of a system are examined in detail through a systematic process to identify the parts that can fail, the manners in which these failures occur, their origin, their degree of importance and the effects on the equipment performance such that based on this analysis, preventive measures can be adopted before the failure occurs, minimizing the risk and its possible negative effects. In the FMEA methodology, the probability of occurrence of failure, its detection and the magnitude of the effects are weighted according to certain scales and multiplied to obtain the Risk Priority Number (RPN). Given that the failures related to equipment can occur at different stages, there are specific FMEA methodologies for each of them, such as design (DFMEA), manufacture (PFMEA), operation, control and personnel training [31,32,33,34]. Another methodology used for determining the causes, consequences and importance of an equipment or system failure is Criticality Analysis (CA). CA uses qualitative and quantitative techniques, such as risk assessment techniques and the Analytical Hierarchy Process (AHP). The level of criticality and importance associated with the failure will be a function of the effects’ magnitude, [16,35]. When FMEA is combined with CA, FMECA is obtained [36,37,38,39,40,41].
Through the “Relex Reliability Studio 2007 Version 2” software package for FMECA [31] determines the causes and the manner in which the main failures of a 2-MW turbine with a doubly fed induction generator (DFIG) occur. In [36], a software package developed in Java Expert Shell System (JESS) is proposed, where the information obtained by FMECA is represented by ontology modeling to obtain an intelligent diagnostic method capable of providing the wind turbine maintenance personnel with the locations and causes of failures. Ref. [37] uses the operation data of a wind turbine to determine, via FMECA and CA, the main causes of overheating of the gearbox, generator and converter.
RCFA includes several methodologies (see Figure 2) that are very similar to each other, even making them seem redundant, since, when analyzed together, they constitute a means of globally considering all the factors that can contribute to the failures of an equipment or system. These techniques usually consist of checklists, which, arranged in increasing order of complexity, include simple lists, lists with cross-referencing systems, simple trees without fault tree logic and trees incorporating fault tree logic [16].
For identification of the possible failures in a wind turbine, García-Marquez et al. [42] apply a qualitative analysis via Fault Tree Analysis (FTA), along with the Binary Decision Diagram (BDD) method to optimize the FTA quantitative analysis and facilitate the identification of the critical components under different conditions. Fault Tree (FT) consists of top events, basic events and intermediate events connected by AND/OR logic gates. A probability of 0.01 is assigned to each event, and the classification of the basic events with respect to their contribution to the probability of a top event is performed based on the importance measures index, obtained using the heuristic models of Birnbaum, criticality, structural and Fussell Vesely. The number of combinations, events or cut-sets for the type of turbine analyzed was 173. Chou and Tu [43] apply several RCFA methods to determine the causes of the collapse of a wind turbine tower 62 m in height.
According to the literature, of the types of maintenances available to meet the RCM objectives, condition based maintenance (CBM) [15,44], along with a Condition Monitoring System (CMS), both online and offline, for the acquisition and treatment of several types of signals from different types of sensors installed throughout the entire wind turbine, is the standard in the wind industry. The use of supervisory control and data acquisition (SCADA) systems for holistic management of the monitoring systems should also be included [45,46,47]. The database obtained through the CMS is applied for designing proposals at all decision levels (strategic, tactical and operational). Most of the management models discussed thus far, as well as the MatMs that are considered hereinafter, are based on the CMS. It is not surprising that when addressing the maintenance of WTs, CBM and CMS are among the subjects involving the largest number of publications.
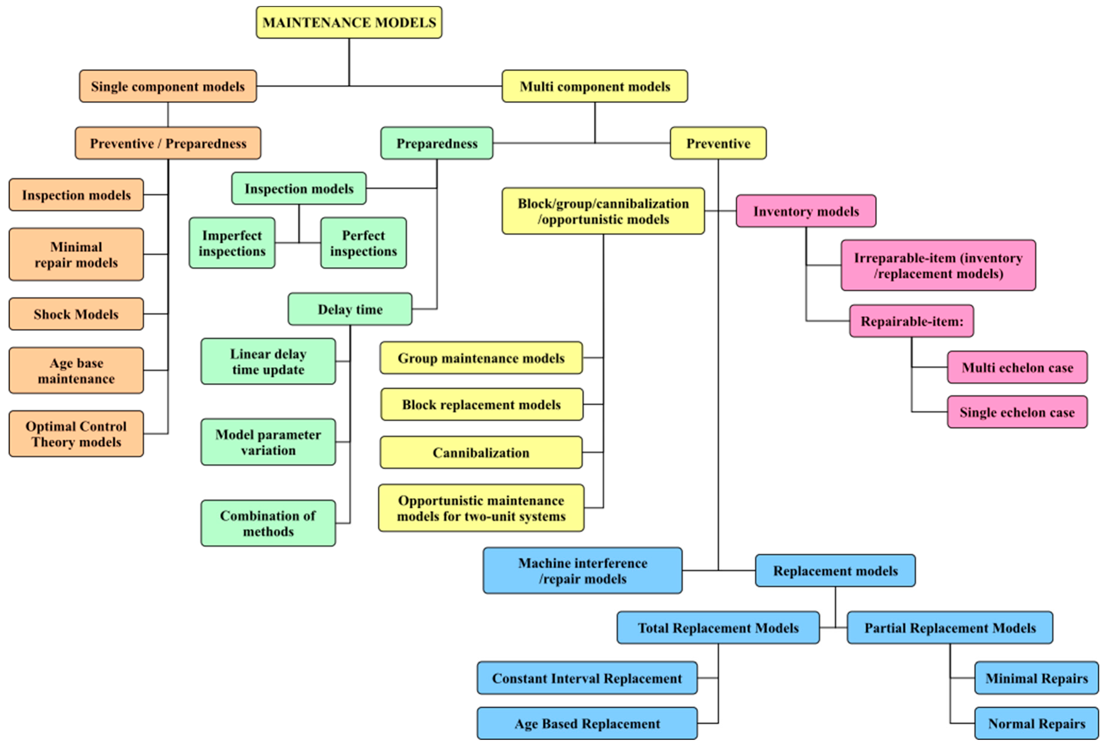
The final goal of the models discussed thus far (see Figure 1) is to maximize reliability and minimize maintenance costs. With this goal, there are a variety of maintenance models (MMs), which can be classified in several manners. In [16], the authors group the main MMs as total replacement models (constant-interval replacement and age-based replacement), partial replacement models (minimal repairs and normal repairs), replacement models with imperfect maintenance, shock-based replacement models and inspection models. In [48], the authors classify the MMs into inspection, minimal repair, impact and semi-Markov. Given that one of the main objectives is to optimize the main variables through which the maintenance efficiency is measured, one of the manners in which these models can be classified is according to the optimization strategy applied, as shown in Figure 3. From a comprehensive point of view, the models shown in Figure 3 can be considered as a continuation of Figure 1.
Figure 3.
Maintenance Models according to the optimization method. “Source [48,49,50,51,52,53], own elaboration.”.
Because there is more than one manner of organizing the models, Figure 4 shows an alternative classification that expands and complements Figure 3. In every maintenance strategy and tactic, logistics (inventories and transport) play an important role; therefore, Figure 5 shows a classification of the methodologies used for optimizing inventory management.
Figure 4.
Alternative Classification of maintenance models. “Source [49,50,51,52,53,56,57,58,59], own elaboration.”.
Figure 5.
Inventory models. “Source [16,49,50,51,52,53,56,57,58,59,60,61], own elaboration.”.
Regardless of the classification, these models do not usually work in isolation, and in most cases, the proposals are a combination of periodic maintenance (operation time and units produced), CBM (magnitude of the signals obtained by the CMS), inspections and maintenance due to an unexpected failure. In all these cases, there is the alternative of maintaining or replacing the component, but when the failure is unexpected, the strategy is to perform a minimal repair to avoid downtime and to apply, at the end of the next time interval (τ), the maintenance strategy scheduled under normal conditions for each η × τ [54]. When a repair is performed, it is assumed that the component will go back to the initial state that it had prior to the failure; however, there are also MatMs that consider the cases in which the repair or inspection is imperfect [55].
Given that each of the mentioned MMs are based on and explained through one or several MatMs (depending on the conditions under which they are applied), in the next section, a description of the main MMs based on their associated MatMs will be provided.
The models used to obtain the reliability of a system, diagnose the failures of a component or determine the right time to perform the maintenance are not sufficient to determine the optimal maintenance strategy. Quantification in currency units (costs) of the results obtained through the model applied is necessary to perform an economic and financial analysis [30]. In this context, the costs of an item during its life cycle are divided into Capital Expenditure (CAPEX), which is generated when an item is bought and involves investigation, development, planning and production, and Operating Expenditure (OPEX), which includes operation, maintenance and disposal. According to [16], a method of summarizing these concepts is presented in Equation (1):
where LCC = life cycle cost, Cinv = cost of the investment, Ccm = cost for corrective maintenance, Cpm = cost for preventive maintenance, Cpl = cost for production loss and Crem = remainder value.
LCC = Cinv + Ccm + Cpm + Cpl + Crem
The methodology based on the analysis of the costs during the useful life cycle is known as Life Cycle Cost Analysis (LCCA). In an environment of high uncertainty, aiming to include a large number of variables in different scenarios, LCCA uses most of the models seen in this section, quantifying in currency units the results of the models used [47].
Applying FMEA and modeling the reliability through the Weibull distribution, [33] determines the main causes of failures of the subsystems of a WT (2–3 MW), average annual failures and the costs expected for each failure. Contrary to the conventional FMEA procedure, in this proposal, the criticality of a failure is calculated as the total expected failure cost multiplied by the relative failure rate. According to the analysis, wear is the main cause of failure, with the gearbox and the rotor-blades being the most critical subsystems, which agrees with the results of studies that apply other methodologies. A very similar proposal, but comparing onshore and offshore wind turbines, is presented in [34]. Reference [47] finds the Net Present Value (NPV) from the sum of the annual maintenance costs during the life cycle of the project to demonstrate that the use of the CMS is justified as long as a reduction in the production and corrective maintenance costs is obtained. LCCA that is individually applied to WTs or to WFs, both onshore and offshore, allows determination of the optimal strategies that include the CMS. It can be said that each of the MMs has an associated costs model, as we will see in the following section.
3. Maintenance Types and Associated Mathematical Models
A MatM is a set of equations that represent a physical system. The equation that defines the model is called an equation of state, and its solution allows knowing the evolution of the independent variable, both in time and space [10,11]. MatMs can be classified in different manners, starting with a conventional and simple form shown in Figure 6.
Figure 6.
General classification of mathematical models. “Source [11], own elaboration.”.
Veltem [10] proposed a classification according to the space formed by the orthogonal axes S, Q and M, where S represents the type of system (social, economic, chemical, mechanical or electrical), Q is the objectives axis (speculation, prediction, analysis, design or control), and M corresponds to the mathematical structure (algebraic equations, differential equations, continuous processes, discrete processes, linear processes and black, gray and white box models). Here, the psychological, economic and social systems belong to the black box model, whereas the electrical and mechanical systems correspond to the white box model.
Depending on the level of knowledge that there is in how they are constructed, MatMs can also be classified into white, gray and black box models. White box models are characterized by their relative ease of interpretation, as their deduction is based on knowledge of physical or empirical principles of the system to model. They are usually expressed by algebraic and differential equations. They include expert systems, fuzzy systems, Autoregressive Moving Average (ARMA) and Autoregressive Integrated Moving Average (ARIMA). Black box models are based on the determination of parameters (parametrized models) based on real or experimental data. Even though a combination of simple basic functions is used in the parameter determinations, there is no complete knowledge on how the final model that will be used for predicting the behavior of the system being modeled is constructed. Examples of these models include Artificial Neural Networks (ANNs), Support Vector Machines (SVM) and AdaBoost. Gray box models combine white and black box models; an example is neural networks with fuzzy logic [62,63,64]. Reference [65] classifies the models used for determining the reliability as follows: failure occurrence according to the probability distribution of the time to failure (black box), deterioration process until failure (gray box) and physical process of the deterioration (white box). Sindareh et al. [66] classify the models used for a heat recovery steam generator during cold start-up operation into the use of thermodynamic equations with known parameters (white box), models extracted from thermodynamic equations with unknown parameters (gray box), and neural and fuzzy networks based on data collection (black box).
MatMs are used in all branches of science and engineering and are the tools that allow the strategies to be implemented. Their classification can vary depending on the criteria of each area and subarea of knowledge in which they are used. For example, referring to maintenance, a classification alternative is to group them according to the MMs shown in Figure 1, Figure 2, Figure 3, Figure 4 and Figure 5, but regardless of the classification performed, the fact is that in general, all the strategies involve more than one maintenance model and several associated MatMs [67]. A common factor between the MMs is the determination of the reliability of the system or its components by stochastic MatMs, which, according to [68], include probability density function f(t), probability that the life time T is within an interval (a,b), cumulative distribution function F(t), reliability function R(t) and failure rate function λ(x) that are given by the Equations (2)–(6) respectively:
To obtain F(t) prior to the failure, the following MatMs, referred to as distributions, are used: Weibull, exponential, log-normal, Rayleigh, gamma, Birnbaum-Saunders, Gaussian (normal), inverse Gaussian, binomial, geometrical and Poisson (point processes, homogeneous Poisson process, nonhomogeneous Poisson process or power law process) [27], with Weibull being the first used in reliability studies [69,70]. These distribution functions are defined with the shape parameter β and the scale parameter η, obtained via statistical analysis of data of the system or component.
With MatMs Equation (2) through Equation (6), the Remaining Useful Life (RUL), Mean Time To Failure (MTTF) and Mean Time Between Failure (MTBF) can be obtained, in addition to deriving the availability [68], which is another method of measuring the reliability and one of the main wind industry indicators, as it allows knowing the time that the wind turbines could operate and the theoretical amount of energy that could be generated. The importance of the availability has made it the subject of many studies and MatM proposals for its determination and optimization [71,72,73]. The model for determining the COE is a function of the availability and the O&M costs [15]. Currently, a trending topic is RUL prognosis [17]. In Section 4.2, a considerable number of models designed with this goal will be discussed.
In [74], the authors propose a failure and reliability model of a wind system (component, WT or WF) based on the Weibull distribution and the bathtub curve. In the early failure period (β < 1), the failure rate decreases with time, and the reliability is modeled through a Non-Homogeneous Poisson Process (NHPP) or Power Law Process (PLP). During the useful life period (β = 1), it is considered that the failures occur at a constant rate and are extrinsic and independent of the operation time, and the reliability is modeled by a Homogeneous Poisson Process (HPP). In the deterioration stage (β > 1), the failures increase with time, and the reliability or wear is described by a PLP. In these models, other parameters are also considered, such as Mean Time To Repair (MTTR), O&M costs, weather conditions, load variations and network effects. To determine the reliability of wind turbines with a capacity of 225 kW, in [69], the authors also use the Weibull distribution. The failure duration data were entered in the 6th version of Reliasoft’s Weibull software package to obtain the following properties: the Weibull cumulative density function F(t), reliability function Weibull distribution R(t), Weibull failure rate function λ(t), median and mode. A practical application of the SCADA data for studying the reliability and O&M can be found in [72].
Further exploration of each model and the large number of related proposals would require dozens of books, so as mentioned above, in this section, we will restrict our attention to the identification and brief description of the most commonly applied models in the wind industry, following the classifications of [16,49].
3.1. Replacement Models
According to [16], the replacement models assume two basic modalities:
(a) Total replacement (constant interval and age-based)
In this model, the replacement can be corrective (due to a failure) or preventive. The latter can be at constant interval, due to a failure or when the equipment reaches a certain life time or production units (age-based maintenance). The goal is to determine the time interval between two replacements to minimize the total expected cost defined by Equations (7) and (8). When the replacement is age-based, the TEC is given by Equations (9) and (10). The optimal tp is the one that minimizes the TEC:
where TEC = Total expected cost per unit time, = Preventive replacement time, = Preventive replacement unit cost, = Corrective replacement unit cost, = Number of expected failures within the interval (0, tp), = Probability that the equipment reaches the preventive replacement time, = Failure probability, = Failure distribution.
(b) Partial replacement (minimal repairs and normal repairs)
If by replacing after a certain time interval or repairing a component that has failed, the system goes back to normality at a minimum cost, the model is called minimal repair. The total cost per unit time is given by Equation (11). The goal is to find the number k of PPRs and the time Ti that minimize the TEC, assuming the following [16,49]:
- The failure rate is an increasing function.
- The minimal repairs do not affect the failure rate of the system.
- The minimal repair cost is lower than the cost of replacing the entire system.
- The total PR of the equipment is performed after (k − 1) PPRs.
For the maintenance model with PPRs and normal repairs, the TEC is given by Equations (12) and (13). It is based on the same assumption as for the minimal repairs; however, the cost is higher due to the repairs being complete repairs:
where = Normal replacement (NR) extra unit cost and = Mean of the distribution for equipment with (i − 1) PPRs.
Using Generalized Stochastic Petri Nets (GSPN) with predicates coupled with Monte Carlo simulations, in [75], the authors model the maintenance of a system of multiple offshore 5-MW turbines when the logistics are subjected to weather constraints. The proposal allows determination of the advantages of the age-based predictive maintenance model with imperfect repairs over the corrective maintenance model. Using the same combination of MatMs and constraints, in [76], the authors propose a model for simulating periodic, conditional and corrective maintenance of offshore turbines. According to the study, it can be concluded that the optimal strategy would be the replacement of subsystems every 5 years. In [77], the authors present a multilevel opportunistic PM strategy. The proposal includes applying a timely PM and replacing the components that have failed, that is, PM and preventive replacement are applied. According to this proposal, the total maintenance costs are a function of the ages of the groups of components and the age thresholds established for the components.
When after the PM, the repair has been imperfect and the equipment does not recover the failure rate that it had when it was new, this is known as Imperfect PM (IPM) [55]. The mathematical model for the TEC of the IPM is given by (14). The goal is to find the size of the intervals hk and the number of IPMs that minimize the TEC, assuming the following [16]:
- hi is the length of the i-th time interval (i = 1, 2,..., N − 1) in which the IPM will be performed.
- The IPM is performed at times h1, h1 + h2,…
- The PR is performed after interval N.
- If an unexpected failure occurs between two IPMs, a minimal repair is applied.
- After a PR, the equipment recovers its original failure rate.
- λ(t) is continuous and increases with time.
- The times that minimal repairs, PR and IPM have to be performed at are ignored.
- After N intervals, the cycle ends with a PR.
In [55], the authors proposed a maintenance strategy for a single-component system that exhibits failures in the maintenance performed, which can be detected by periodic inspections. The study [78] proposes a strategy composed of predictive and corrective maintenance, considering both opportunistic maintenance and imperfect maintenance. According to the simulation, the PR strategy has a negative influence on the costs such that opportunistic maintenance has greater advantages, especially when taking advantage of the downtime for applying maintenance to multicomponent systems with the same maintenance team. The optimal opportunistic maintenance reliability threshold is determined via the Fruit Fly optimization algorithm.
An alternative to the age-based maintenance model is to model the system degradation via stochastic models [79]. Work [80] presents an opportunistic maintenance model based on the conditions of offshore wind turbines blades that are subjected to degradation (fatigue, wear and cracks). When the length of the crack exceeds a certain threshold, a complete repair is performed to the damaged blade, whereas PM is applied to the other blades; otherwise, PM is scheduled. The maintenance model proposed is evaluated over the lifecycle of the system using the Monte Carlo simulation technique. In [81], the authors define a CBM model for optimizing the inspection and maintenance intervals that minimize the cost function of multiple electrical and mechanical components of wind turbines, each of which have their own stochastic degradation process. The aging and deterioration are statistically modeled. [82] presents a proposal based on the Petri net method for predicting the condition of the components of a wind turbine and investigates the effects of different maintenance strategies via quantification of the reliability, degradation, inspections, maintenance actions, and number and duration of system downtimes.
3.2. Models According to the Number of Components
A WT consists of a set of components, among which there is economical, structural and stochastic dependency. If a component fails, the system fails; therefore, a multicomponent system can be treated as a single unit. In addition, the logistics for providing maintenance to a single component, especially if it is located in areas of difficult access, can be too expensive, so it is preferable to take advantage of the availability of the resources (supplies, tools and technical personnel) available at a certain place and time to provide maintenance on multiple components (each one with a different strategy) of a WT or on a component present in all the WTs of a WF. The block maintenance strategy can include minimal repair after a failure, complete repair or replacement, imperfect repairs and opportunistic inspections due to the occurrence of failures [53,56,83,84].
Reference [83] proposes a block replacement strategy with minimal repairs after a failure for a complete system based on the strategy for a single component. The analysis considers periodic PM and CBM. The periodic maintenance model is a generalization of the block replacement strategy with minimal repairs when a failure occurs. A scheduled downtime is performed for the replacement, PM or repair of the components at each interval η × τ, where η is a control parameter that differs for each component. If an unexpected failure occurs, a minimal repair is applied to avoid downtime, and the replacement is performed in the next τ. It is assumed that after maintenance is performed, the component is as good as new and that its failure rate is the same that before the failure. When CBM is applied, the deterioration is modeled by the Delay Time Model (DTM), which is a semi-Markov process (three states), whereas the time during which a component remains in a good state after being replaced (time-to-defect) is assumed to be random and exponential. When a defect appears in a component, the time to failure (delay time) is generally distributed, and inspections are performed every η × τ times. If the component is found to be defective during an inspection, it is replaced, whereas if an unexpected failure occurs, a minimal repair is applied, and the component is replaced in the next scheduled downtime. [85] proposes an opportunistic PM strategy for two-unit systems, considering two states for the first unit and three states for the second unit. The latter is subjected to inspections, both periodic (every η × τ) and when the first unit fails. If a defect is detected, a PR is immediately performed. Considering a five-component WT with economic dependence, [86] proposes a mathematical model for maintenance based on the effective age of the components, determined after periodic inspections. The model considers PM and replacement.
3.3. Impact Models
Components or systems subjected to strong loads or shocks that can lead to failures are modeled by the models for systems subjected to impacts. The cost model is given by Equation (15), assuming the following [49]:
- The system is subjected to random impacts.
- Each impact causes a random amount of damage.
- The failure is cumulative.
- The time between impacts and the damage caused are random variables with distribution functions FX(t) and GX(t), respectively, and depend on the cumulative damage at time t, X(t).
- After a failure, the system is replaced by an identical and new system at a cost c(Δ). Δ refers to the failure.
- If the deterioration reaches a certain value X, then the replacement can be performed prior to the failure at a lower cost compared to if it is performed after the failure.
- The age at which the maintenance must be performed is ignored.
- It is assumed that the time that it takes to perform the replacements is negligible.
- A new cycle begins with each replacement.
For the systems subjected to both degradation and catastrophic shocks, the model applied is the Degradation-Threshold-Shock (DTS) model [54]. Assuming that the wind turbine blades are subjected to fatigue or quasi-static loads, study [87] develops a model for predicting the RUL, in addition to the progressive damage due to microcracking and adhesive debonding of the blades. In [88], the authors design a CBM-based model for the multiple components of a wind turbine subjected to stochastic degradation. The interactive degradation processes due to normal and stochastic shocks are modeled by nonstationary gamma and nonhomogeneous Poisson processes, respectively. This proposal also analyses the relationship between the expected costs, according to the inspection intervals under different levels of degradation and shock.
3.4. Inspection Models
With the goal of identifying the defects and repairing them before they trigger the breakdown of a component or system, one of the maintenance strategies is inspections. These can be online, offline or manual, through the CMS or a combination of these alternatives [59]. The inspections cost will determine the maintenance strategy applied. According to [89], there are several types of inspections, and each one differs in the type of failure it detects, the error probability and the execution frequency. In this context, the inspections can be classified as follows:
- (1)
- Partial inspections detect without error only some types of system failures.
- (2)
- Imperfect inspections can detect some types of system failures (assuming that a failure is detectable by imperfect inspections).
- (3)
- Perfect inspections detect all system failures without error.
According to [49], the basic inspection model assumes the following:
- Inspections are performed at times x1, x2, x3,…,xn.
- When a failure is found, the equipment is replaced, and the cycle begins again.
- The equipment failure is only known after the inspection.
- The inspections do not deteriorate the equipment.
- Each inspection has a cost Ci.
- The cost per unit time associated with an undetected failure is Cf.
- The corrective replacement (CR) cost is C.
- When an unexpected failure occurs between inspections, at time ti, the inspection cycle cost is given by Equation (16), and the replacement is performed when the next xn is reached. The cost of this cycle is given by Equation (17).
- The TEC of the maintenance model is obtained by Equation (18); the goal is to find the number of inspections that minimizes the cost:
One of the most important topics is determining the period t with which the inspections have to be performed; for this reason, several models have been developed, among which are the delay time model [57]. The delay time, Equation (19), is known as the time elapsed from when a failure is identified until maintenance is applied before the component breaks down. For the construction of the models that relate t to the downtime/time and cost/time, it is necessary to obtain the probability density function f(h) from the failure statistics [90,91]. The model for determining the breakdown probability, downtime and cost for imperfect inspections is composed of (20)–(22) [90]:
where: h = Delay time, HLA = How long ago the failure could have been noticed by an inspection, HML = How much longer the repair can be delayed, b() = Probability that a failure turns into a breakdown, D() = Expected downtime per unit time, k = Arrival rate of defects per unit time, = Average downtime for breakdown repairs, d = Fixed period, = Average breakdown cost, = Inspection repair costs and I = Cost.
For the imperfect inspections, the models include the factor (1 − β), which represents the probability of not identifying the defect during the inspections, and Equation (19) becomes Equation (23). R is given by (24):
where y = Time elapsed until a defect appears after an inspection and β = Probability of identifying a certain defect during an inspection.
3.5. Maintenance Models Based on Markov Models
Unlike most of the models that assume that a system can only be in two states (operating or out of service due to a failure), the Markov models assume that a system can transit between several states, following a continuous-time stochastic process [33]. When the model assumes that the process can only transit between three states (operating, with failures and out of service due to a failure), the model is called semi-Markov [45,49,55]. Figure 7 shows a classification alternative for variants that can include Markov chains.
Figure 7.
Markov models. “Source [16], own elaboration”.
Considering the stochastic behavior of the weather, the difficult accessibility conditions and the constraints on the maintenance resources, study [71] uses Markov chains for modeling the corrective maintenance and its impact on the turbine availability of an offshore WF. The transition between the three states assumed by the model is obtained through an algorithm based on a Poisson process. The average availability is obtained by solving the transition matrix of the model. In [92], the authors propose a six-state Markov model for quantifying the impact of maintenance of the components of a wind turbine on the downtime and the failure risk. The transition and the failure risk during the life cycle stages of the equipment, in addition to during the failure and maintenance stages, are determined by a survivability index, whereas the performance and the failure risk probability at different maintenance intervals are modeled by the transition rate probabilities. To construct the model, the failure rate and the downtime data are used. In [93], the use of the weather conditions and the downtime data is proposed for forecasting the availability of a wind turbine through a model based on cyclic non-homogenous Markov chains consisting of 16 states. Based on the conditions revealed during the inspections and using the semi-Markov model, the study [94] proposes a strategy that minimizes the maintenance cost of a wind turbine gearbox. To determine the optimal strategy, on top of the inspections, the model also considers the equipment deterioration, minimal repairs and PM. In [95], the authors define a stochastic model based on the Partially Observed Markov Decision Process (POMDP) with heterogeneous parameters and solved by the backward dynamic programming method to determine the strategy that minimizes the gearbox maintenance costs, considering the variable weather conditions under which the wind turbine operates. According to the authors, the model demonstrates the advantages of dynamic CBM over a static CBM strategy.
3.6. Models Applied to the Logistics of Operation and Maintenance
An important factor in making decisions about the maintenance strategy is related to logistics, which according to [96] is responsible for “the flow of materials from suppliers into an organisation, through operations within the organisation, and then out to customers.” From the conceptual point of view, to understand the effect of transport on production costs, we can refer to [97], where the problem of minimizing costs when transporting a product from certain production plants to different points of distribution or consumption is analyzed.
As far as the wind industry is concerned, for [98], logistics refers to the planning, acquisition, storage and transportation of WTs or individual components, for which it may be necessary to use trailers, helicopters, rubber boats, jack-up and crane vessels. Wind turbine equipment is large and heavy, so, for land transport it is necessary roads that support heavy trucks. If roads are in poor condition, the transport equipment will be damaged, increasing maintenance costs. Rail is cheaper than moving tonnage by road, but this type of transport is limited by low railway penetration, in addition, road transport for the initial and final part of the trip, could be used. The maritime alternative is used for international transport and offshore WF. Air transport is faster, however, it is the most expensive, cannot be used for all components and its use depends a lot on weather conditions [98]. In this context, one of the reasons why the block maintenance strategy is preferred, is precisely to take advantage of the availability of transport and technical personnel, which gains more relevance when it comes to offshore WF, where in addition to the necessary resources (facilities, spare parts, transportation and human resources) that are used in onshore WFs, the planning and use of maritime and air transport is necessary.
In order to optimize the supply chain, logistics, maintenance programming and costs in the wind industry, there are some approach that use several MatMs. Thus, as in offshore WFs, O&M operations depend on weather conditions, in the work of [99], maintenance and climate statistics are used in a Monte Carlo simulation model to determine the availability (weather windows) of an offshore WF based on wind speed, wave height and visibility. Transport alternatives used are helicopter and rubber boat. In [100] a Mixed Integer Linear Programming (MILP) model is proposed, through which the supply chain (location and plant size) is determined, as well as the use of the vessels, depending on the weather periods, in such a way that the accumulation and underutilization of resources during periods of inactivity is minimized. In the work of [101], Generalized Stochastic Petri nets (GSPN) coupled with Monte Carlo, is used to simulate O&M planning when several types of maintenance are applied and considering weather windows, age reduction, logistics times and costs. This research concludes that Preventive Maintenance (PM), both CBM and age dependent with imperfect repair maintenance, decreases wind turbine failures rates and reduces almost all mean costs compared to corrective maintenance (CM). The logistics related to the WFs is a very specialized and extensive field, to deepen on this topic it is suggested to consult the references [102,103,104].
A very important complement related to the operational part of maintenance is the planning of activities. According to [16], the models for optimizing planning include Material Requirements Planning (MRP), the critical path method (CPM), and Program Evaluation and Review Techniques (PERT). The application of each model depends on the planning horizon, as reported in Table 1.
Table 1.
Maintenance scheduling models.
4. Methodologies and Mathematical Models Applied to the Detection, Diagnosis and Prognosis of Failures
Among the models used in the tactical and operational strategy, the ones focused on failure diagnosis and prediction occupy a very important place; therefore, Section 4.1 is dedicated to the models used for failure prediction and diagnosis in the different WT components, whereas Section 4.2 is focused on the failure prognosis and RUL, emphasizing soft computing models.
4.1. Detection and Diagnosis
It is possible to perform a failure diagnosis in WTs using models included in the following techniques: signal analysis, model-based and data-based classes [105]. Figure 8 includes some models corresponding to the first two options; the third will be addressed in Section 4.2.
Figure 8.
Models Applied for the Detection and Diagnosis of Failures. Source [105,106,107,108], own elaboration.
Because wind turbines are located in remote areas and at considerable heights, failure monitoring, detection and diagnosis are usually performed via the analysis of the signals obtained from the sensors that are part of the CMS. References can be found on the application of many MatMs (white, gray and black box) for the detection and diagnosis of failures in the different parts of a wind turbine (see Table 2). However, despite the variety of available signals, the use of vibration predominates in the wind industry, as not only is vibration produced in all the wind turbine parts (from the blades to the tower), but also, it provides early signs of failures; therefore, there is more time to plan and execute the corrective actions [46].
Table 2.
References on Applications of mathematical models (MatMs) for Failure Diagnosis in Wind Turbines.
Due to the variability of the weather conditions under which wind turbines operate, the methods for transient signal analysis are the norm, especially with the use of wavelets. The study of the spectrum by the models included in Figure 8 allows detection and diagnosis of failures according to the magnitude of the components of the fundamental wave of the signal. As an example, several types of failures and their associated components according to the cause and the part of the electrical generators can be found in [134,135,136,137]. In addition, each of the WT parts can require a specific methodology. An example is the gearbox, whose maintenance is also based on online and offline analysis of the oil conditions [14]. Another example is the electric generator, for which there is a variety of specific methods for the detection and diagnosis of failures according to each of the parts [105,135,136,137,138,139]. The followed procedure is similar for all the signal types and is shown in Figure 9.
Figure 9.
Schematic of the processes for failure detection, diagnosis and prognosis. Modified from [107,140].
4.2. Prognosis of Failures
The MatMs applied at the tactical level and analyzed in the previous sections (most of them being white box models) assume many idealizations (materials, design, labor, working conditions, and contingencies), so it is difficult to expect that the results obtained by the model coincide with the real behavior. In addition, the models considered until now are not capable of addressing the lack of information and uncertainty that accompanies any process, much less learning autonomously. Currently, to obtain these characteristics, the tendency is to resort to the models grouped as soft computing or computational intelligence, which are a set of AI techniques, most of them being black box or hybrid models that use a large amount of MatMs and computational programs that aim to emulate the manner in which living organisms (bees, ants, fish, cells and humans) learn, reason, behave in groups, transmit traits from generation to generation and make optimal decisions [141,142,143].
In the area of WT maintenance, the prognosis usually refers to failures, RUL, availability, energy demand and production [144,145,146,147,148,149,150,151,152,153,154,155]. Based on the division of soft computing into approximate reasoning techniques and optimization techniques, which is done in [156], presented in Figure 10, Figure 11 and Figure 12 is an alternative classification of the most-used MatMs for such purposes [142,157,158,159,160,161,162,163]. Currently, the use of AI models is the norm in the wind industry, and they are applied at all levels, from the strategic and tactical models (RCM, FMEA, FMECA, etc.) discussed in Section 2 [36,164,165] to failure detection, diagnosis and prognosis and RUL determination [17,166]. AI techniques represent a new step in the evolution of MatMs such that once they are trained, they learn autonomously, have a life of their own and are capable of performing prognoses based on the natural behavioral pattern of the analyzed data, whether historical or obtained in real time. This is known as machine learning, [167,168]. The application of these methodologies has been greatly facilitated owing to software packages such as LabView, Python, SPSS, R and MATLAB. Of the large amounts of models included in Figure 10, Figure 11, Figure 12 and Figure 13, not all have obtained the same degree of attention, with the models based on SVMs, ANNs, fuzzy logic and Bayesian networks and the hybrid models highlighted, which are briefly described in the remainder of this section. Figure 13 shows the manner in which MATLAB [160] classifies the models used for its machine learning application, in addition, for space reasons, several references regarding the application of AI models have been included in Table 2, according to the WT component to which they are applied.
Figure 10.
Approximate reasoning models. “Source [142,157,158,159,160,161,162,163], own elaboration”.
Figure 11.
Optimization models. “Source [142,157,158,159,160,161,162,163], own elaboration.”.
Figure 12.
Optimization models. “Source [142,157,158,159,160,161,162,163], own elaboration.”.
Figure 13.
Classification of models used for machine learning. Taken from [169].
4.2.1. Support Vector Machines (SVMs)
Belonging to the nonparametric models and to supervised learning techniques, SVMs are based on statistical learning theory (SLT) and structural risk minimization (SRM). These models can be used for classification problems (support vector classification) and for regression problems (support vector regression, SVR). Regarding the first option, SVMs classify a set of data according to a certain subset or class to which they belong, and the most basic model assumes two classes, labeled −1 and 1. If each element of the data set can be correctly assigned to one of these labels, it is said that the samples can be classified by a set of functions. Generalization of the model is only possible if no significant errors are made in terms of the precision obtained with the training data and the capability of the model to learn with other data sets.
The separation of classes or subsets can be performed using linear or nonlinear hyperplanes (linear and nonlinear learning). For the first option, it is assumed that there is a linear hyperplane H (also called the decision hyperplane) of the largest possible margin such that Equation (25) is satisfied. The data subset (class 1) is located on one side of the hyperplane H, whereas the second subset (class − 1) is located on the opposite side. The hyperplane H is located between hyperplanes H1 and H2 (Equations (26) and (27)). The points located on H1 and H2, which are also characterized as being the points closest to H, are called support vectors. Each of the subsets obtained after the first classification can be divided again into subsets:
When the data cannot be linearly classified in their original space, an SVM creates a nonlinear separation hypersurface, in which the linear classification can be applied again. The nonlinear transformation can be performed by sigmoidal and polynomial functions, among others. Given that there will be an error (ε) between each sample and the ideal hyperplane, the goal is to find the support vector for which the sum of the classification errors is minimized. Considering the error Equation (26) becomes Equation (28). Construction of the separation hyperplanes by nonlinear functions (such as polynomials of degree greater than two) could lead to obtaining decision hyperplanes in spaces with many dimensions, in which it would be very complicated to perform the operations with vectors. Fortunately, the hypothetical decision space can be determined by an adequate kernel function, given in [170,171]. The use of the kernel allows finding a linear solution in the higher-dimensional feature space that is equivalent to a nonlinear solution in the original input space, whose dimensions are lower [119]:
In the wind industry, the SVM method is used to develop solution proposals for problems in different areas. The study [133] estimates and predicts the noise level produced by a WT as a function of wind speed via SVR. The kernel functions used were polynomials and the Radial Basis Function (RBF) since, according to the author, they are more efficient. [122] applies SVM to the vibration signal to identify the failure patterns of the bearings in WTs. In [172], the authors process the vibration signal through the Hilbert–Huang transform (HHT) method and apply SVM to detect and diagnose the bearing failures. The bearing degradation and RUL are obtained via SVR. To obtain a failure classifier, the SVM model is trained with historical observations. When the vibration signal is measured in real time, the SVM classifies the magnitudes of the frequencies corresponding to the inner and outer tracks and the balls; in this manner, failures are detected and diagnosed.
4.2.2. Bayesian Networks
Rule-based systems have limitations in representing knowledge and in reasoning under conditions of uncertainty. Therefore, it was necessary to replace the inferences and assumptions characteristic of the traditional logical reasoning with a probabilistic interpretation of the relationship between the propositional variables and causes, giving rise to Bayesian Networks (BNs). To solve such problems, there can be several alternatives, each of which (according to the BN model) is assigned a probability (which can be obtained via statistical analysis of the available data); they are treated according to probability theory (Bayes’ rules), which is why this AI model is also known as a probabilistic network, as presented by [173,174]. The BN structure follows the Markov chain properties [175].
BNs are part of the models known as knowledge-based or model-based systems. Their structure is represented by a type of graph known as a Directed Acyclic Graph (DAG), in which the nodes symbolize the prepositional variables and the dependency between variables (cause-effect relationship) is represented by an arrow along with the corresponding probability of occurrence. The language by which the events and their probabilities are expressed is Boolean algebra, and therefore, each variable will have a conditional probability table, as presented in [173,174].
Based on previously collected data, visual inspections and data obtained in real time, ref. [176] proposes a model that replaces the semiannual scheduled maintenance and considers periodic inspections and repair to control the degradation induced by fatigue. The proposed model for planning and learning in uncertain dynamic systems is based on the Bayes-adaptive partially observable Markov decision process model and is capable of learning from the environment, updating the distribution of the model parameters and selecting the optimal strategy under conditions of uncertainty. In [177], the authors apply maximum the likelihood method of BNs to obtain the transition probabilities between the states of a semi-Markov model used for estimating the RUL of the blades of a WT. Using the real and observed values of the wind turbulence intensity and RPM of the electrical generator, [178] constructs a BN model that can calculate the failure probability at any point in time and the impact of the possible maintenance actions and quantify the deterioration level during a time period for the gearbox of a WT. The strength of the dependence of the variables used was quantified via a Kalman filter. To predict the failures of the wind turbine components (blades, gearbox, generator, main bearing, pitch and yaw), in [179], the BN model is used, trained with the available data on meteorological variables, failure records and the technology used in WTs. In [175], the authors perform a specific study regarding BNs and include a section in which a considerable amount of applications to different areas of the wind industry can be found.
4.2.3. Artificial Neural Networks (ANNs)
ANNs are MatMs that aim to emulate the physical structure, operation and capability of biological neurons to establish relationships between the input and output signals. If for the magnitude of the linear combination (weighted sum) of each input (dendrites), multiplied by a factor or weight (synapsis), the activation function (linear, stepped, triangular, Gaussian, sigmoidal, etc.) reaches a value equal to or higher than the threshold, then the neuron’s output (axon) will be activated. An ANN is a set of neurons (equivalent to a biological nervous system) organized into input layers, hidden layers and output layers. The network analyzed as a whole has a very similar structure to a neuron. The output of the neurons of a layer is converted into the input of the neurons of the following layer by connecting links multiplied by a factor or weight. Through the use of a large amount of previously collected data, the neurons are entered in the manner in which they have to proceed (“think”) such that the ANN can then generalize and perform reliable predictions based on the reading of data in real time, as presented in [180,181,182,183]. When the ANNs have a large number of layers, these models are called deep learning models [184]. The higher the numbers of variables and layers are, the higher the computational effort required.
There are several types of ANNs, which can be classified according to several criteria. Presented in Figure 14 is a possible classification, leaving references [180,181,182,183,184,185,186] for further insight into the vast theory and practice of these types of models.
Figure 14.
Classification of Artificial Neural Network (ANN), models. Modified from [185].
According to [186], highlighted among the advantages of ANNs are adaptive learning, self-organization, tolerance to incomplete data or presence of noise and easy implementation, as there are even chips specialized for ANNs. However, ref. [183] also mention same disadvantages, such as training being needed for each problem, the need to perform multiple tests to achieve an adequate architecture, the training being long and possibly consuming several hours, the need for a large amount of data to train the network, the lack of a specific model being followed, and the internal dynamics of the system being unknown such that the results appear complex for an outside observer.
In recent years, these types of MatMs have been widely used to make use of the database of the SCADA system, through which the records of temperature, vibration and current can be accessed, in addition to the atmospheric variables and energy production of the WTs. Based on the data collected by the CMS, ref. [44] proposes a CBM strategy (based on the failure probability) in which, due to the dependency between the components of a WT, they are considered as a single unit, and the presence of the maintenance team in a WF for performing maintenance on multiple turbines instead of a single WT is also considered. The distribution of the time to failure is predicted by a feedforward neural network, composed of an input layer, two hidden layers and an output layer. The ANN input data are the ages of the components at the moment of the inspection and in the previous inspections, whereas the output is the life percentage of the component, on which the time to failure is based on. With the time interval between maintenances, the age of the component at the moment of the inspection, the time to failure and the standard deviation of the time to failure distribution (a normal distribution is assumed) predicted by the ANN, the failure probability at a certain instant is obtained.
Contrary to the models that use the life cycle to predict the RUL of a component, study [187] proposes the prediction of the RUL of the gearbox bearings of a WT through the combination of the short-term prediction by an ANN with the estimation of the long-term tendency based on polynomial fits. For the prediction by the ANN, a three-layer network is used (input, hidden and output), and the number of outputs is the same as the inputs and depends on how many variables (characteristics) should be predicted. For the referred to study, 8 time characteristics were used (mean, RMS, variance, square root of amplitude, skewness factor, kurtosis factor, waveform factor and margin indicator), as were the energy of the first four bands of the vibration signal frequency spectrum. Ref. [186] presents the specific state of the art regarding the different types of ANNs combined with other MatMs applied to the different areas involved in the wind industry, that is, design optimization (WTs and wind farms), forecasting and prediction (wind speed, wind power, noise, torque and power factor), WT control and failure diagnosis and prediction (gearbox, bearings, generator, rotor, blades and electrical and electronic control).
4.2.4. Fuzzy Logic
By using MatMs with different probability distributions and extending the classical digital logic theory, fuzzy logic aims to emulate the human behavior capable of making decisions under conditions of uncertainty due to there being few data, incomplete data or heterogeneous data, as in the case of big data. When facing phenomena whose truthfulness and falseness cannot be completely defined, it is not possible to apply classic logic; consequently, there has arisen an alternative of constructing diffusive control systems, which through a set of IF-THEN propositions, combine fuzzy variables to obtain a response or output. For this, based on the concept that when a property that identifies the elements of a set is clear, the absolute belonging, or not, of an element to such a set is perfectly defined, and according to the traditional mathematical logic, values of 1 and 0 will be assigned to it, respectively. When the property is not clear, according to the fuzzy logic theory, the membership is given by a characteristic function or membership function, whose magnitude (membership degree) ranges from 0 to 1. Depending on the relationship between the variables of the analyzed phenomenon, the membership of an element to a set can be obtained by several functions (triangular, trapezoidal, Gaussian, double Gaussian, bell, S, Z, π, sigmoidal, singleton or fuzzy point), whose names refer to the graph of the function used, as presented in [89,124,133,134,188].
In addition to solving nonlinear problems, fuzzy logic is characterized by its flexibility for handling the uncertainty expressed through natural language (numerical values between 0 and 1 are assigned to linguistic variables expressed with words or sentences). Except for the contradiction and exclusion principles, most of the classical set theory concepts are also applied to fuzzy sets, and due to the isomorphism between set theory, propositional logic and Boolean algebra, the fuzzy rules are translated into relationships between fuzzy sets and operations by propositional logic and Boolean algebra. Each of the rules and IF-THEN propositions represents a fuzzy set with its characteristic function that measures the degree of truthfulness of the relationship between the dependent and independent variables, as presented by [73,188,189]. Even though there are a large number of fuzzy models, they all share the same basic scheme shown in Figure 15.
Figure 15.
Basic scheme of a fuzzy inference system and models applied in each stage. Source [11,189,190,191], own elaboration.
Whether individually or forming hybrid models with ANNs or genetic algorithms [188], fuzzy models have found application in all the fields of science through the development of control systems of all the equipment of homes, industries, hospitals, banking and even space travel. Wind energy is not the exception, where fuzzy models are used in areas such as the design of control systems of WTs [192,193] and in binary and multiclass classification models for the detection of failures in the different components [194]. Ref. [73] proposes the Markov fuzzy reward model for predicting the reliability based on the wind energy availability. In addition, the model can predict the number of failures, average time to failure and failure probability with sufficient time to plan the maintenance. Unlike the studies that are only based on the available data regarding wind speed and wind power, the model proposed by [73] is capable of addressing the lack of data and the uncertainty presented when trying to calculate the wind power as a function of the wind speed stochastic behavior, owing to fuzzy set theory. The model considers both the WF and the energy demand as multistate systems modeled by Markov chains, in which the transition between states is performed by a triangular fuzzy number.
In [195], the authors develop a fuzzy clustering proposal and the Mahalanobis distance for the failure detection of a WT. Based on the component failure and weather variables (humidity, temperature, wind speed and direction), a model of the power curve is obtained by fuzzy clustering and parametric fitting techniques; then, the location and distance to the warnings and alarm curve recorded by the SCADA are analyzed. In [194], the authors use the fact that the frequency spectrum harmonics are sensitive to the load variations to locate the broken bars of the yaw drive induction motor of a WT. The severity of the failure is measured via a fuzzy model that uses the RMS values of the Hilbert transform envelope of the current signals obtained from the frequency inverter and filtered by a discrete wavelet transform and empirical modal decomposition.
4.2.5. Hybrid Models
When the available information about a system consists exclusively of numerical data and there is not a defined mathematical model for explaining the relationship between the data, the use of ANNs is appropriate, whereas when the data follow a set of rules or can be explained by some types of functions, fuzzy logic can then be applied. Given that each of the models discussed thus far have advantages and disadvantages, it is very likely that the best alternative for avoiding the inconsistencies that a system based on a single model could present would be to develop a hybrid system between two or more models. For this reason, it is common to combine the learning capability of ANNs and the flexible knowledge-representational capability of fuzzy logic. In this manner, fuzzy-neural hybrid systems are obtained (the inputs, weights, linear combination of inputs, activation function and outputs of the ANN are fuzzy models, with which the ANN capability for using the knowledge rules that govern a system is improved). In neural-fuzzy systems, the ANNs are used to provide the fuzzy models with the learning capability (the fuzzy logic membership function is determined by the ANNs). Figure 16 shows a classification of the different types of models derived from combining ANNs and fuzzy logic. Although these are the models most used in the maintenance of WTs, especially the adaptive neuro-fuzzy inference system (ANFIS), the hybridization possibilities between other models could be infinite. Additional examples are BNs with ANNs, genetic algorithms with fuzzy logic and BNs with ANNs, as presented by [188,189,192,196,197,198].
Figure 16.
ANN and fuzzy logic hybrid models. Source [189], own elaboration.
In addition to hybrid models, another strategy is the use of concurrent models (see Figure 16), which tends to identify the most efficient model or obtain specific results according to the characteristic of each model used. Ref. [124] uses the 10-min data collected by SCADA of the wind, performance, vibration and temperature parameters of 27 WTs such that on this basis, it can predict the failures of the electrical generator brushes 12 h in advance. The models used were k-NN, SVM, Multilayer Perceptron (MLP) and boosting tree, of which the latter was the most efficient. In [199], the authors propose an ANFIS and particle filtration (PF) for the prognosis of the failures and RUL of the WT gearbox. ANFIS learns the state transition function of the fault feature extracted from one of the phases of a generator connected to the gearbox, and based on this and on new failure data, the PF algorithm predicts the failures. Ref. [200] uses k-NN, a decision tree, quadratic discriminant analysis and ANN for detecting and diagnosing the delamination levels of the WT blades. According to the authors, the best results were obtained with the ANN.
5. Conclusions and Recommendations
Current WTs are very sophisticated systems that require knowledge of several engineering areas and that demand a considerable initial investment (e.g., measurement study of the wind resource, study of feasibility, permits, wind turbines, civil works and electrical networks); however, after installation, the costs are reduced to those concerning O&M, and their magnitude will depend on the financial success of the project. For this reason, given the growing importance of renewable energies in the world’s energy matrix, the wind industry, universities and different organizations have made great efforts to develop methodologies that consider a great number of variables and complex scenarios under which a wind farm operates, always with the goal of minimizing the maintenance costs and increasing the useful life of the installations.
As in other industries, the decisions made at the strategic, tactical and operational levels regarding WT maintenance are based on management models, MMs and MatMs. Over time, these models have constantly been evolving. At the management level, these models have changed from the simple decision of whether to perform maintenance to the present situation, in which the philosophy of total quality, TPM and E-maintenance is applied. Regarding the MatMs, these have evolved from the Shewart control charts and the analysis of signals in the time domain to the current model of soft computing and machine learning. In other words, we could say that it has gone from white box models that can include probabilistic models of failure, wear and remaining useful life time based on a simple control chart, used for selecting a cheaper strategy, to the use of a large number of black box models, which try to emulate the behavior of living beings, with humans being among them, to perform precise failure diagnosis and prognosis with sufficient certainty and anticipation. The soft computing and machine learning models are applied in a holistic manner with the big data concept for a better utilization of a large amount of information that can be obtained from all signals and variables controlled by the CMS and SCADA.
For several decades, AI has been applied in all human activities, and its usefulness and benefits cannot be questioned. Currently, there is a discussion regarding the ethical implications of the use of AI and the dangers that it can represent to the human race. The traditional MatMs are incorporated into the AI models (ANN, fuzzy and neuro fuzzy) to develop models capable of self-learning. As a summary of the results of the scientific and technological advances in the O&M area of the wind industry, their maintenance activities are simplified to a planned work that includes the execution of specific tasks, once or twice per year, and to constant monitoring (by the CMS) of the wind turbine conditions. The modern failure monitoring, detection, diagnosis and prediction systems allow knowing with sufficient anticipation and certainty the RUL and properly scheduling repairs to avoid production losses.
Despite the large number of publications reviewed in this work, it can be noted that there are very few works that holistically address the large number of models used in the wind industry. In addition, whether individually, recurrently or in a hybrid manner, there could be a concentration of methodologies using models such as SVMs, ANNs and fuzzy logic for developing proposals at all levels of decision making. Therefore, there is still a great percentage of models whose application to wind turbines is marginal and that could be the subject of new research, especially using signals different from those of vibration.
Over time, the current tendency of using large databases with the largest amount of possible variables for developing hybrid models that possess the advantages of all the available models and that are capable of obtaining results very close to perfection (100% efficiency and effectiveness: design and construction, failure detection, diagnosis and prognosis, optimization of activity planning, risks and cost minimization and use maximization) in regard to wind turbine will increase. The decision making at all levels will be performed based on the results obtained from systems composed of increasingly complex black box models, difficult to create and solve for humans but possible to obtain and take advantage of due to the improvement of AI models and soft computing, in addition to the creation of supercomputers based on the development of chips specifically designed for running AI models, which would simplify and drastically reduce the human intervention in the design, construction and management of the systems.
Funding
This research received no external funding.
Acknowledgments
The authors would like to thank the University of Valladolid and the University of Guayaquil for their contributions to the realization of the project. We also thank the anonymous reviewers that have contributed to publishing the study.
Conflicts of Interest
The authors declare no conflict of interest.
Abbreviations
| AEBT | Accident Evolution and Barrier Technique |
| AHP | Analytical Hierarchy Process |
| ANNs | Artificial Neural Networks |
| ANFIS | Adaptive Neuro Fuzzy Inference System |
| AAKR | Autoassociative Kernel Regression |
| ARMA | Autoregressive Moving Average |
| ARIMA | Autoregressive Integrated Moving Average |
| BDD | Binary Decision Diagram |
| BN | Bayesian Networks |
| CA | Criticality Analysis |
| CBM | Condition Based Maintenance |
| CAPEX | Into Capital Expenditure |
| CELD | Cause Effect Logic Diagram |
| ChA | Change Analysis |
| CMS | Condition Monitoring System |
| CM | Corrective Maintenance |
| COE | Cost of Energy |
| CPM | Critical Path Method |
| CR | Corrective Replacement |
| CTA | Critical Task Analysis |
| DAG | Directed Acyclic Graph |
| DFIG | Doubly Fed Induction Generator |
| DFMEA | Design Failure Mode and Effects Analysis |
| DTS | Degradation-Threshold-Shock |
| DTM | Delay Time Model |
| ETA | Event Tree Analysis |
| FFT | Fast Fourier transform |
| FMEA | Failure Mode and Effects Analysis |
| FMECA | Failure Mode Effects and Criticality Analysis |
| FT | Fault Tree |
| FTA | Fault Tree Analysis |
| GSPN | Generalized Stochastic Petri Nets |
| HAZOP | Hazard and Operability Studies |
| HEPS | Human Error Probability |
| HPP | Homogeneous Poisson Process |
| IPM | Imperfect Preventive Maintenance |
| JESS | Java Expert Shell System |
| k-NN | k-Nearest neighbor |
| kW | kilo Watts |
| LCCA | Life Cycle Cost Analysis |
| MatMs | Mathematical Models |
| MLP | Multilayer Perceptron |
| MILP | Mixed Integer Linear Programming |
| MRP | Material Requirements Planning |
| MTBF | Mean Time Between Failure |
| MTTF | Mean Time To Failure |
| MTTR | Mean Time To Repair |
| MW | Mega Watts |
| NHPP | Non Homogeneous Poisson Process |
| NR | Normal Replacement |
| O&M | Operation and Maintenance |
| OPEX | Operating Expenditure |
| PAM | Physical Asset Management |
| PERT | Program Evaluation and Review Techniques |
| PF | Particle Filtration |
| PFMEA | Production Failure Mode and Effects Analysis |
| PLP | Power Law Process |
| PM | Preventive Maintenance |
| POMDP | Partially Observed Markov Decision Process |
| PPR | Preventive Partial Replacement |
| PREMO | Preventive Maintenance Optimization |
| QRA | Quantified Risk Analysis |
| RCFA | Root Cause Failure Analysis |
| RCM | Reliability Centered Maintenance |
| RPN | Risk Priority Number |
| RUL | Remaining Useful Life |
| SCADA | Supervisory Control and Data Acquisition |
| SCM | Supply Chain Management |
| SLT | Statistical Learning Theory |
| SRM | Structural Risk Minimization |
| SVM | Support Vector Machines |
| SWT | Structured What if Technique |
| TEC | Total Expected Cost per Unit Time |
| TPM | Total Productive Maintenance |
| TQM | Total Quality Management |
| TQMain | Total Quality Maintenance |
| WF | Wind Farm |
| WSA | Work Safety Analysis |
| WT | Wind Turbine |
| MMs | Maintenance Models |
References
- Igliński, B.; Iglińska, A.; Koziński, G.; Skrzatek, M.; Buczkowski, M. Wind energy in Poland–History, current state, surveys, Renewable Energy Sources Act, SWOT analysis. Renew. Sustain. Energy Rev. 2016, 64, 19–33. [Google Scholar] [CrossRef]
- Erguido, A.; Crespo Márquez, A.; Castellano, E.; Gómez Fernández, J. A dynamic opportunistic maintenance model to maximize energy-based availability while reducing the life cycle cost of wind farms. Renew. Energy 2017. [Google Scholar] [CrossRef]
- Al-Najjar, B. Total quality maintenance. J. Qual. Maint. Eng. 2017, 2, 4–20. [Google Scholar] [CrossRef]
- Jardine, A.; Tsang, A. Maintenance, Replacement, and Reliability—Theory and Applications, 2nd ed.; Taylor and Francis, Boka: Boca Raton, FL, USA, 2006; ISBN 0-8493-3966-9. [Google Scholar]
- Xing, B.; Marwala, T. Smart Maintenance for Human–Robot Interaction, 1st ed.; Springer International Publishing: Gewerbestrasse, Switzerland, 2018; ISBN 978-3-319-67480-3. [Google Scholar]
- Al-Turki, U. Methodology and Theory A framework for strategic planning in maintenance. J. Qual. Maint. Eng. 2011, 17, 150–162. [Google Scholar] [CrossRef]
- Bertling, L.; Wennerhag, P. Wind Turbine Operation and Maintenance. 2012. Available online: https://www.coursehero.com/file/17068791/12-41-rapport-screen-1-OM/ (accessed on 2 January 2018).
- Shafiee, M. Maintenance logistics organization for offshore wind energy: Current progress and future perspectives. Renew. Energy 2015, 77, 182–193. [Google Scholar] [CrossRef]
- Velmurugan, R.; Dhingra, T. Maintenance strategy selection and its impact in maintenance function. Concept. Framew. 2015, 35, 1622–1661. [Google Scholar] [CrossRef]
- Veltem, K. Mathematical Modelling and Simulation. Introduction for Scientists and Engineers, 1st ed.; Wiley-VCH Verlag GmbH: Weinheim, Germany, 2009; ISBN 978-3-527-40758-8. [Google Scholar]
- Bellomo, N.; Preziosi, L. Modelling Mathematical Methods and Scientific Computation, 1st ed.; CRC Press: Boca Raton, FL, USA, 1995; ISBN 0-8493-8331-5. [Google Scholar]
- Campbell, J.; Reyes-Picknell, J. Uptime: Strategies for Excellence in Maintenance Management, 3rd ed.; CRC Press: Boca Raton, FL, USA, 2016; ISBN 9781482252378. [Google Scholar]
- Endrenyi, J.; Aboresheid, S.; Allan, R.; Anders, G.; Asgarpoor, S.; Billinton, R.; Chowdhury, N.; Dialynas, E.; Fipper, M.; Fletcher, R.; et al. The Present Status of Maintenance Strategies and the Impact of Maintenance on Reliability. IEEE Trans. Power Syst. 2001, 16, 638–646. [Google Scholar] [CrossRef]
- Andrawus, J. Maintenance Optimisation for Wind Turbines. Ph.D. Thesis, School of Engineering, Robert Gordon University, Aberdeen, Scotland, UK, 2008. Available online: https://openair.rgu.ac.uk/bitstream/handle/10059/268/AndrawusThesis.pdf (accessed on 10 January 2017).
- Walford, C. Wind Turbine Reliability: Understanding and Minimizing wind Turbine Operation and Maintenance Costs; Sandia National Laboratories: Alburquerque, NM, USA, 2006; Available online: prod.sandia.gov/techlib/access-control.cgi/2006/061100.pdf (accessed on 4 January 2018).
- Crespo-Márquez, A. The Maintenance Management Framework. Models and Methods for Complex Systems Maintenance; Springer International Publishing: New York, NY, USA, 2007; ISBN 978-1-84628-821-0. Available online: https://link-springer-com.ponton.uva.es/content/pdf/10.1007%2F978-1-84628-821-0.pdf (accessed on 18 February 2018).
- Pires, G.; Araújoa, A.; Carvalho, P. Prognostic techniques applied to maintenance of wind turbines: A concise and specific review. Renew. Sustain. Energy Rev. 2017, in press. [Google Scholar] [CrossRef]
- McCarthy, D.; Rich, N. Lean TPM: A Blueprint for Change; Elsevier Butterworth-Heinemann: Burlington, UK, 2004; ISBN 0750658576. Available online: https://ebookcentral.proquest.com/lib/uguayaquil-ebooks/detail.action?docID=226761 (accessed on 18 January 2018).
- Ahuja, I.; Khamba, J. Total Productive Maintenance Implementation in a manufacturing organization. Int. J. Product. Qual. Manag. 2017, 3, 360–381. [Google Scholar] [CrossRef]
- Nakajima, S. Introduction to TPM: Total Productive Maintenance; Productivity Press: Minnesota, USA, 1988; ISBN 0915299232. [Google Scholar]
- Aldairi, J.; Khan, M.; Munive-Hernandez, E. Knowledge-based Lean Six Sigma maintenance system for sustainable buildings. Int. J. Lean Six Sigma 2017, 8, 109–130. [Google Scholar] [CrossRef]
- Osada, T. The 5S’s: Five Keys to a Total Quality Environment; Asian Productivity Organization: Tokyo, Japan, 1991; ISBN 978-9283311164. [Google Scholar]
- Iung, B.; Levrat, E.; Crespo, A.; Erbe, H. Conceptual framework for e-Maintenance: Illustration by e-Maintenance technologies and platforms. Annu. Rev. Control 2009, 33, 220–229. [Google Scholar] [CrossRef]
- Ricky, S.; Bruce, H. Lean Maintenance: Reduce Costs; Improve Quality and Increase Market Share: Burlington, UK, 2004; ISBN 9780750677790. Available online: https://ebookcentral.proquest.com/lib/uguayaquil-ebooks/detail.action?docID=226703 (accessed on 18 January 2018).
- Ramakrishnan, V.; Nallusamy, S. Implementation of Total Productive Maintenance Lean Tool to Reduce Lead Time-A Case Study. Int. J. Mech. Eng. Technol. 2017, 8, 295–306. [Google Scholar]
- Sherwin, D.; Jonsson, P. TQM, maintenance and plant availability. J. Qual. Maint. Eng. 1995, 1, 15–19. [Google Scholar] [CrossRef]
- Sherwin, D. A review of overall models for maintenance management. J. Qual. Maint. Eng. 2000, 6, 138–164. [Google Scholar] [CrossRef]
- Rausand, M.; Hsyland, A. Systems Reliability Theory, 2nd ed.; John Wiley & Sons, Inc. Publication: Hoboken, NJ, USA, 2004; ISBN 0-471-47133-X. [Google Scholar]
- Moubray, J. Reliability-Centered Maintenance, 1st ed.; Redd Educational and Professional Publishing Ltd.: Woburn, MA, USA, 1997; ISBN 0750633581. [Google Scholar]
- Andrawus, J.; Watson, J.; Kishk, M.; Adam, A. The Selection of a Suitable Maintenance Strategy for Wind Turbines. Wind Eng. 2006, 30, 471–486. [Google Scholar] [CrossRef]
- Arabian-Hoseynabadi, H.; Oraee, H.; Tavner, P. Failure Modes and Effects Analysis (FMEA) for wind turbines. Electr. Power Energy Syst. 2010, 32, 817–824. [Google Scholar] [CrossRef]
- Anleitner, M. Power of Deduction: Failure Modes and Effects Analysis for Design, 2nd ed.; ProQuest Ebook Central; ASQ Quality Press: New York, NY, USA, 2010; ISBN 978-0-87389-796-9. Available online: https://ebookcentral.proquest.com/lib/uguayaquil-ebooks/detail.action?docID=3002651 (accessed on 14 February 2018).
- Tazi, N.; Châtelet, E.; Bouzidi, Y. Using a Hybrid Cost-FMEA Analysis for Wind Turbine Reliability Analysis. Energies 2017, 10, 276. [Google Scholar] [CrossRef]
- Dinmohammadi, F.; Shafiee, F. An economical FMEA-based risk assessment approach for wind turbine systems. In Proceedings of the European Safety and Reliability Conference, ESREL 2013, Amsterdam, The Netherlands, 29 September–2 October 2013. [Google Scholar]
- Crespo Márquez, A. Criticality Analysis for Maintenance Purposes: A Study for Complex In-service Engineering Assets. Qual. Reliabil. Eng. Int. 2015. [Google Scholar] [CrossRef]
- Zhou, A.; Yu, D.; Zhang, W. A research on intelligent fault diagnosis of wind turbines based on ontology and FMECA. Adv. Eng. Inform. 2014, 29, 115–125. [Google Scholar] [CrossRef]
- Rui, J.; Kaili, Z.; Zhiyong, M.; Dameng, W. Fault mode, effects and criticality analysis for overheating fault of wind turbines gearbox and generator. In Proceedings of the International Conference on Renewable Power Generation (RPG 2015), Beijing, China, 17–18 October 2015. [Google Scholar]
- Li, J.; Xu, H. Reliability analysis of aircraft equipment based on FMECA method. Phys. Procedia 2012, 25, 1816–1822. [Google Scholar] [CrossRef]
- Du, Y.; Liao, L.; Wang, L. Failure Mode, Effects and Criticality Analysis of Remanufactured Machine Tools in Service. Int. J. Precis. Eng. Manuf. 2017, 18, 425–434. [Google Scholar] [CrossRef]
- Carpitella, S.; Certa, A.; Izquierdo, J. A combined multi-criteria approach to support FMECA analyses: A real-world case. Reliab. Eng. Syst. Saf. 2017. [Google Scholar] [CrossRef]
- Seebregts, A.; Rademakers, L.; Van den Horn, B. Reliability Analysis In Wind Turbine Engineering. Microelectron Reliab. 1995, 35, 1285–1307. [Google Scholar] [CrossRef]
- García-Marquez, F.; Pinar-Perez, J.; Pliego-Marugan, A.; Papaelias, M. Identification of critical components of wind turbines using FTA over the time. Renew. Energy 2015, 56, 1–15. [Google Scholar] [CrossRef]
- Chou, J.; Tu, W. Failure analysis and risk management of a collapsed large wind turbine tower. Eng. Fail. Anal. 2011, 18, 295–313. [Google Scholar] [CrossRef]
- Tian, Z.; Jin, T.; Wu, B.; Ding, F. Condition based maintenance optimization for wind power generation systems under continuous monitoring. Renew. Energy 2011, 36, 1502–1509. [Google Scholar] [CrossRef]
- García, F.; Mark, A.; Pinar, J.; Papaelias, M. Condition monitoring of wind turbines: Techniques and methods. Renew. Energy 2012, 46, 169–178. [Google Scholar] [CrossRef]
- Tchakoua, P.; Wamkeue, R.; Ouhrouche, M.; Slaoui-Hasnaoui, F.; Tameghe, T.; Ekemb, G. Wind Turbine Condition Monitoring: State-of-the-Art Review, New Trends, and Future Challenges. Energies 2014, 7, 2595–2630. [Google Scholar] [CrossRef]
- Nilsson, J.; Bertling, L. Maintenance Management of Wind Power Systems Using Condition Monitoring Systems—Life Cycle Cost Analysis for Two Case Studies. Ieee Trans. Energy Convers. 2007, 2, 223–229. [Google Scholar] [CrossRef]
- Hilber, P. Maintenance Optimisation Power Distribution Systems. Ph.D. Thesis, Electrical Engineering, Royal Institute of Technology, Stockholm, Sweden, 2008. Available online: https://www.diva-portal.org/smash/get/diva2:13421/FULLTEXT01.pdf (accessed on 30 January 2018).
- Sánchez, A. MatMs Para la Obtención de Políticas Óptimas de Mantenimiento Caracterización y Aplicación Práctica. Ph.D. Thesis, Department of Industrial Organization and Business Management, University of Sevilla, Sevilla, Spain, 2002. Available online: https://dialnet.unirioja.es/servlet/tesis?codigo=23020 (accessed on 19 December 2017).
- Valdez-Flores, C.; Felman, R. A survey of preventive maintenance models for stochastically deteriorating single-unit systems. Nav. Res. Logist. Q. 1989, 36, 419–446. [Google Scholar] [CrossRef]
- Dekker, R. Applications of maintenance optimization models: A review and analysis. Reliab. Eng. Syst. Saf. 1996, 51, 229–240. [Google Scholar] [CrossRef]
- Pierskalla, W.; Voelker, A. A survey of maintenance models: The control and surveillance of deteriorating systems. Nav. Res. Logist. Q. 1976, 23, 353–388. [Google Scholar] [CrossRef]
- Sherif, Y.; Smith, M. Optimal maintenance models for system subject to failure. A review. Nav. Res. Logist. Q. 1981, 28, 47–74. [Google Scholar] [CrossRef]
- Tuan-Huynh, K.; Castro, I.; Barros, A.; Bérenguer, C. Modeling age-based maintenance strategies with minimal repairs for systems subject to competing failure modes due to degradation and shocks. Eur. J. Oper. Res. Elsevier 2012, 218, 140–151. [Google Scholar] [CrossRef]
- Qiu, Q.; Cui, L.; Shen, J.; Yang, L. Optimal maintenance policy considering maintenance errors for systems operating under performance-based contracts. Comput. Ind. Eng. 2017, 112, 147–155. [Google Scholar] [CrossRef]
- Cho, D. A survey of maintenance models for multi-unit systems. Eur. J. Oper. Res. 1991, 51, 1–23. [Google Scholar] [CrossRef]
- Lopez, R.; Cavalcante, C.; Alencar, M. Delay-time inspection model with dimensioning maintenance teams: A study of a company leasing construction equipment. Comput. Ind. Eng. 2015, 88, 341–349. [Google Scholar] [CrossRef]
- Osakiz, S. Stochastics Models in Reliability and Maintenance; Springer International Publishing: New York, NY, USA, 2002; ISBN 978-3-642-07725-8. [Google Scholar]
- Christer, A.; Redmond, D. Revising models of maintenance and inspection. Int. J. Prod. Econ. 1992, 24, 227–234. [Google Scholar] [CrossRef]
- Díaz, A.; Fu, M. Multi Echelon Models for Repairable Items: A review. Available online: https://drum.lib.umd.edu/bitstream/handle/1903/2300/review.pdf?sequence=1&isAllowed=y (accessed on 21 February 2018).
- Ben-Daya, M.; Duffuaa, S.; Raouf, A. Maintenance Modeling and Organization, 1st ed.; Springer International Publishing: Gewerbestrasse, Switzerland, 2000; ISBN 978-1-4613-6944-9. [Google Scholar]
- Hauth, J. Grey-Box Modelling for Nonlinear Systems. Ph.D. Thesis, Fachbereich Mathematik, Universität Kaiserslautern, Kaiserslautern, Germany, 2008. Available online: https://kluedo.ub.uni-kl.de/frontdoor/deliver/index/docId/2045/file/diss.pdf (accessed on 25 January 2018).
- Sarbaz, Y.; Pourakbari, H. A review of presented mathematical models in Parkinson’s disease: Black‑ and gray‑box models. Med. Biol. Eng. Comput. 2017. [Google Scholar] [CrossRef] [PubMed]
- Cherkassky, V.; Dhar, S. Interpretation of Black-Box Predictive Models, 1st ed.; Springer Science + Business Media: Singapore, 2015. [Google Scholar]
- Besnard, F. On maintenance Optimization for Offshore Wind Farms. Ph.D. Thesis, Division of Electric Power Engineering, Chalmers University of Technology, Gothenburg, Sweden, 2013. Available online: https://pdfs.semanticscholar.org/a039/1bde8226ea173fbc8c85104059c565e2bb13.pdf (accessed on 9 January 2017).
- Sindareh-Esfahani, P.; Sepehr, S.; Pieper, J. Model Predictive Control of a Heat Recovery Steam Generator during Cold Start-up Operation Using Piecewise Linear Models. Appl. Therm. Eng. 2016. [Google Scholar] [CrossRef]
- Scaarf, P. On the application of mathematical model in maintenance. Eur. J. Oper. Res. 1997, 99, 493–506. [Google Scholar] [CrossRef]
- Lindquist, T. On reliability Modelling og Ageing Equipment in Electric Power Systems with Regrad to the Effect of Maintenance. Licentiate Thesis, School of Electrical Engineering, Royal Institute of Technology, Stockholm, Sweden, 2005. Available online: http://www.diva-portal.org/smash/get/diva2:8439/FULLTEXT01.pdf (accessed on 8 May 2018).
- Herbert, G.; Iniyan, S.; Goinc, R. Performance, reliability and failure analysis of wind farm in a developing Country. Renew. Energy 2010, 35, 2739–2751. [Google Scholar] [CrossRef]
- Poore, R.; Lettenmaier, T. Alternative Design Study Report: windPACT Advanced Wind Turbine Drive Train Designs Study; Contract No. DE-AC36-99-GO10337; National Renewable Energy Laboratory: Golden, CO, USA, 2002; Available online: www.nrel.gov/docs/fy03osti/33196.pdf (accessed on 25 February 2018).
- Huang, L.; Fu, Y.; Mi, Y.; Cao, J.; Wang, P. A Markov-Chain-Based Availability Model of Offshore Wind Turbine Considering Accessibility Problems. IEEE Trans. Sustain. Energy 2017, 8, 1592–1600. [Google Scholar] [CrossRef]
- Yang, W.; Jiang, J. Wind turbine condition monitoring and reliability analysis by SCADA information. In Proceedings of the 2011 Second International Conference on Mechanic Automation and Control Engineering (MACE), Hohhot, China, 15–17 July 2011. [Google Scholar]
- Roy, A.; Chatterjee, K. Availability estimation of a multi-state wind farm in fuzzy environment. Int. J. Green Energy 2018, 15, 80–95. [Google Scholar] [CrossRef]
- Alhmouda, L.; Wang, B. A review of the state of the art in wind energy reliability analysis. Renew. Sustain. Energy Rev. 2017, in press. [Google Scholar] [CrossRef]
- Santos, F.; Teixeira, A.; Guedes Soares, C. Maintenance planning of an offshore wind turbine using stochastic Petri nets with predicates. J. Offshore Mech. Arct. Eng. 2018, 140, 2539–2549. [Google Scholar] [CrossRef]
- Leigh, J.; Dunnett, S. Use of Petri Nets to Model the Maintenance of Wind Turbines. Qual. Reliab. Eng. Int. 2016, 32, 167–180. [Google Scholar] [CrossRef]
- Sarker, B.; Faiz, T. Minimizing maintenance cost for offshore wind turbines following multi-level opportunistic preventive strategy. Renew. Energy 2016, 85, 104–113. [Google Scholar] [CrossRef]
- Zhang, C.; Gao, W.; Guo, S.; Li, Y.; Yang, T. Opportunistic maintenance for wind turbines considering imperfect, reliability-based maintenance. Renew. Energy 2017, 103, 606–612. [Google Scholar] [CrossRef]
- Yang, L.; Zhao, Y.; Ma, X. An inspection model for a multi-component system subject to 2 types of failures. Qual. Reliab. Eng. Int. 2017, 33, 2539–2549. [Google Scholar] [CrossRef]
- Shafiee, M.; Finkelstein, M.; Bérenguer, C. An opportunistic condition-based maintenance policy for offshore wind turbine blades subjected to degradation and environmental shocks. Reliab. Eng. Syst. Saf. 2016, 142, 463–471. [Google Scholar] [CrossRef]
- Pazouki, E.; Bahrami, H.; Choi, S. Condition based maintenance optimization of wind turbine system using degradation prediction. In Proceedings of the IEEE Power and Energy Society General Meeting, Boston, MA, USA, 27–31 July 2016. [Google Scholar]
- Le, B.; Andrews, J. Modelling wind turbine degradation and maintenance. Wind Energy 2016, 19, 571–591. [Google Scholar] [CrossRef]
- Arts, J.; Basten, R. Design of multi-component periodic maintenance programs with single-component models. IISE Trans. 2018, 50, 606–615. [Google Scholar] [CrossRef]
- Su, C.; Chen, W. Optimization of condition-based maintenance for wind turbine system considering economic dependence among components. J. Southeast Univ. 2016, 46, 1007–1012. [Google Scholar] [CrossRef]
- Yang, L.; Zhao, Y.; Ma, X.; Qiu, Q. An optimal inspection and replacement policy for a two-unit system. J. Risk Reliab. 2018, in press. [Google Scholar] [CrossRef]
- Su, C.; Zhou, X. Maintenance optimization for multi-component of wind turbine based on effective age. J. Southeast Univ. 2012, 42, 1100–1104. [Google Scholar] [CrossRef]
- Santos, F.; Teixeira, A.; Guedes Soares, C. Assessing progressive failure in long wind turbine blades under quasi-static and cyclic loads. Renew. Energy 2018, 219, 754–766. [Google Scholar] [CrossRef]
- Tao, H.; Zhou, B. Condition-based maintenance modeling of wind turbine based on stochastic process. Comput. Integr. Manuf. Syst. 2014, 20, 1416–1423. [Google Scholar] [CrossRef]
- Zequeira, R.; Berenguer, C. Optimal scheduling of non-perfect inspections. IMA J. Manag. Math. 2006, 17, 187–207. [Google Scholar] [CrossRef]
- Christer, H.; Waller, W. Delay Time Models of Industrial Inspection Maintenance Problems. J. Oper. Res. Soc. 1984, 35, 401–406. [Google Scholar] [CrossRef]
- Wang, W. An overview of the recent advances in delay-time-based maintenance modelling. Reliab. Eng. Syst. Saf. 2012, 106, 165–178. [Google Scholar] [CrossRef]
- Ossai, C.; Boswell, B.; Davies, I. A Markovian approach for modelling the effects of maintenance on downtime and failure risk of wind turbine components. Renew. Energy 2016, 96, 775–783. [Google Scholar] [CrossRef]
- Tzioiutzias, T.; Platis, A.; Koutras, V. Markov Modeling of the Availability of a Wind Turbine Utilizing Failures and Real Weather Data. In Proceedings of the 2016 Second International Symposium on Stochastic Models in Reliability Engineering, Life Science and Operations Management (SMRLO), Beer-Sheva, Israel, 15–18 February 2016. [Google Scholar] [CrossRef]
- Wu, Y.; Zhao, H. Optimization Maintenance of Wind Turbines Using Markov Decision Processes. In Proceedings of the IEEE Stochastic Models in Reliability Engineering, International Conference on Power System Technology, Hangzhou, China, 24–28 October 2010. [Google Scholar]
- Memarzadeh, M.; Pozzi, M.; Zico Kolter, J. Season-Dependent Condition-Based Maintenance for a Wind Turbine Using a Partially Observed Markov Decision Process. IEEE Trans. Power Syst. 2010, 25, 1823–1834. [Google Scholar] [CrossRef]
- Water, D. Logistics: An Introduction to Supply Chain Management, 1st ed.; Palgrave, MacMillan: New York, NY, USA, 2003; ISBN 0-333-96369-5. [Google Scholar]
- Taha, A. Operations Research: An Introduction, 8th ed.; Pearson, Prentice Hall: Upper Saddle River, NY, USA, 2016; ISBN 0131889230. [Google Scholar]
- Takuba, R. The Effect of Wind Turbine Transportation on Wind Farm Development in South Africa. Master’s Thesis, Energy Research Center, University of Cape Town, Cape Town, South Africa, 2014. Available online: https://open.uct.ac.za/bitstream/handle/11427/13261/thesis_ebe_2014_takuba_r.pdf?sequence=1 (accessed on 27 December 2018).
- Bierbooms, W.; van Bussel, G. The impact of different means of transport on the operation and maintenance strategy for offshore wind farms. Int. J. Math. Models Methods Appl. Sci. 2011, 5, 371–378. [Google Scholar]
- Scholz-Reiter, B.; Heger, J.; Lütjen, M.; Schweiz, A. A milp for installation scheduling of offshore wind farms. Int. J. Math. Models Methods Appl. Sci. 2011, 5, 371–378. [Google Scholar]
- Santos, F.; Teixeira, A.; Soares, C. Maintenance planning of an offshore wind turbine using stochastic petri nets with predicates. Proceedings of International Conference on Ocean, Offshore and Arctic Engineering, Nantes, Francia, 9–14 June 2013. [Google Scholar] [CrossRef]
- Obdam, T.; Rademakers, L.; Braam, H.; Eecen, P. Estimating Costs of Operation& Maintenance for Offshore Wind Farms. In Proceedings of the European Wind Energy Conference and Exhibition, Brussels, Belgium, 31 March–3 April 2008; ISBN 978-161567115-1. [Google Scholar]
- Dalgic, Y.; Lazakis, I.; Turan, O. Vessel charter rate estimation for offshore wind O&M activities. In Proceedings of the 15th International Congress of the International Maritime Association of the Mediterranean, Coruna, Espain, 14–17 October 2014; ISBN 978-113800162-6. [Google Scholar]
- Nielsen, J.; Sørensen, J. On Risk-Based Operation and Maintenance of Offshore Wind Turbine Components. Reliab. Eng. Syst. Saf. 2011, 96, 218–229. [Google Scholar] [CrossRef]
- Henao, H.; Capolino, G.; Fernandez-Cabanas, M.; Filippetti, F.; Bruzzese, C.; Strangas, E.; Pusca Estima, R.; Riera-Guasp, M.; Hedayati-Kia, S. Trends in Fault Diagnosis for Electrical Machines: A Review of Diagnostic Techniques. IEEE Ind. Electron. Mag. 2014, 8, 31–42. [Google Scholar] [CrossRef]
- Katipamula, S.; Brambley, R. Review Article: Methods for Fault Detection, Diagnostics, and Prognostics for Building Systems—A Review, Part I. HvacR Res. 2005, 11, 3–25. [Google Scholar] [CrossRef]
- Joshuva, A.; Sugumaran, V. Fault diagnostic methods for wind turbine: A review. Arpn J. Eng. Appl. Sci. 2016, 11, 4654–4668. [Google Scholar]
- Alarcón, C. Aportación al Mantenimiento Predictivo de Motores de Inducción Mediante Modernas Técnicas de Análisis de la Señal. Ph.D. Thesis, Institute of Energy Engineering, Universitat Politècnica de València, Valencia, Spain, 2012. Available online: https://riunet.upv.es/bitstream/handle/10251/15915/tesisUPV3825.pdf?sequence=1 (accessed on 17 March 2018).
- Faiz, J.; Mahdi-Moosavi, M. Detection of mixed eccentricity fault in doubly-fed induction generator based on reactive power spectrum. IET Electr. Power Appl. 2017, 11, 1076–1084. [Google Scholar] [CrossRef]
- Ibrahim, R.; Tautz-Weinert, J.; Watson, S. Neural networks for wind turbine fault detection via current signature analysis. In Proceedings of the Wind Europe Summit 2016, Hamburg, Germany, 27–29 September 2016; Available online: https://dspace.lboro.ac.uk/dspace-jspui/bitstream/2134/23014/1/WindEurope2016-RIbrahim JTautzWeinert-published.pdf (accessed on 7 March 2018).
- Rifat-Shahriar, M.; Borghesani, P.; Ledwich, G.; Tan, A. Performance analysis of electrical signature analysis-based diagnostics using an electromechanical model of wind turbine. Renew. Energy 2017, 1–27. [Google Scholar] [CrossRef]
- Entezami, M.; Hillmansen, S.; Weston, P.; Papaelias, M. Fault detection and diagnosis within a wind turbine mechanical braking system using condition monitoring. Renew. Energy 2012, 47, 175–182. [Google Scholar] [CrossRef]
- Cambell, P.; Adamson, K. Identification of blade vibration causes in wind turbine generators. In Proceedings of the 4th International Conference Data Mining Including Building Applications for CRM & Competitive Intelligence, Rio de Janeiro, Brazil, 1–3 December 2003; Volume 29, pp. 149–158, ISBN 1853128309. [Google Scholar]
- Gonzalez-Carrato, R. Sound and vibration-based pattern recognition for wind turbines driving mechanisms. Renew. Energy 2017, 109, 262–274. [Google Scholar] [CrossRef]
- Chen, J.; Pan, J.; Li, Z.; Zi, Y.; Chen, X. Generator bearing fault diagnosis for wind turbine via empirical wavelet transform using measured vibration signals. Renew. Energy 2016, 89, 80–92. [Google Scholar] [CrossRef]
- Bangalore, P.; Letzgus, S.; Karlsson, D.; Patriksson, M. An artificial neural network-based condition monitoring method for wind turbines, with application to the monitoring of the gearbox. Wind Energy 2017. [Google Scholar] [CrossRef]
- Wang, X.; Makis, V.; Yang, M. A wavelet approach to fault diagnosis of a gearbox under varying load conditions. J. Sound Vib. 2010, 329, 1570–1585. [Google Scholar] [CrossRef]
- Tang, B.; Liu, W.; Song, T. Wind turbine fault diagnosis based on Morlet wavelet transformation and Wigner-Ville distribution. Renew Energy 2010, 35, 2862–2866. [Google Scholar] [CrossRef]
- Chen, F.; Tang, B.; Chen, R. A novel fault diagnosis model for gearbox based on wavelet support vector machine with immune genetic algorithm. Measurement 2013, 46, 220–232. [Google Scholar] [CrossRef]
- Barszcz, T.; Randall, R. Application of spectral kurtosis for detection of a tooth crack in the planetary gear of a wind turbine. Mech Syst Signal Process 2009, 23, 1352–1365. [Google Scholar] [CrossRef]
- Saravanan, N.; Cholairajan, S.; Ramachandran, K.I. Vibration based fault diagnosis of spur bevel gear box using fuzzy technique. Expert Syst. Appl. 2009, 36, 3119–3135. [Google Scholar] [CrossRef]
- Durbhaka, G.; Selvaraj, P. Predictive Maintenance for Wind Turbine Diagnostics using Vibration Signal Analysis based on Collaborative Recommendation Approach. In Proceedings of the Advances in Computing. Communications and Informatics (ICACCI), Jaipur, India, 21–24 September 2016. [Google Scholar]
- Gou, P.; Infield, D. Wind Turbine Tower Vibration modeling and Monitoring by the Nonlinear State Estimation Technique. Energies 2012, 5, 5279–5293. [Google Scholar] [CrossRef]
- Kusiak, A.; Verma, A. Analyzing bearing faults in wind turbines: A data-mining approach. Renew. Energy 2012, 48, 110–116. [Google Scholar] [CrossRef]
- Astolfi, D.; Castellani, F.; Tersi, L. Fault Prevention and Diagnosis Through Scada Temperature Data Analysis of An Onshore Wind Farm. Diagnostyka 2014, 15, 71–78. [Google Scholar]
- Leahy, K.; Lily-Hu, R.; Konstantakopoulos, I.; Spanos, C.; Agogino, A. Diagnosing wind turbine faults using machine learning techniques applied to operational data. In Proceedings of the Prognostics and Health Management (ICPHM), IEEE International Conference, Ottawa, ON, Canada, 22–26 June 2016. [Google Scholar] [CrossRef]
- Kusiak, A.; Verma, A. A data-driven approach for monitoring blade pitch faults in wind turbines. IEEE Trans. Sustain. Energy 2011, 2, 87–96. [Google Scholar] [CrossRef]
- Besnard, F.; Bertling, L. An Approach for Condition-Based Maintenance Optimization Applied to Wind Turbine Blades. IEEE Trans. Sustain. Energy 2010, 1, 77–83. [Google Scholar] [CrossRef]
- Byon, E.; Ding, Y. Wind Turbine Gearbox Condition Monitoring with AAKR and Moving Window Statistic Methods. Energies 2011, 4, 2077–2093. [Google Scholar] [CrossRef]
- Schlechtingen, M.; Santos, I.F. Comparative analysis of neural network and regression-based condition monitoring approach for wind turbine fault detection. Mech. Syst. Signal Process. 2011, 25, 1849–1875. [Google Scholar] [CrossRef]
- Gómez-Muñoz, C.; Arcos-Jiménez, A.; García Márquez, F. Wavelet transforms and pattern recognition on ultrasonic guides waves for frozen surface state diagnosis. Renew. Energy 2017. [Google Scholar] [CrossRef]
- González-Carrato, R.; García-Márquez, F. Maintenance management of wind turbines structures via MFCs and wavelet transforms. Renew. Sustain. Energy Rev. 2015, 48, 472–482. [Google Scholar] [CrossRef]
- Anicic, O.; Petković, D.; Cvetkovic, S. Evaluation of wind turbine noise by softcomputing methodologies: A comparative study. Renew. Sustain. Energy Rev. 2016, 56, 1122–1128. [Google Scholar] [CrossRef]
- Bellini, A.; Filippetti, F.; Tassoni, C.; Capolino, G. Advances in diagnostic techniques for induction machines. IEEE Trans. Ind. Electron. 2008, 55, 4109–4126. [Google Scholar] [CrossRef]
- Benbouzid, M.; Vieira, M.; Theys, C. Induction motors’ faults detection and localization using stator current advanced signal processing techniques. IEEE Trans. Power Electron. 1999, 14, 14–22. [Google Scholar] [CrossRef]
- Benbouzid, M.; Kliman, G. What stator current processing-based technique to use for induction motor rotor faults diagnosis? IEEE Trans. Energy Convers. 2003, 18, 238–244. [Google Scholar] [CrossRef]
- Merizalde, Y.; Hernández-Callejo, L.; Duque-Perez, O. State of the Art and Trends in the Monitoring, Detection and Diagnosis of Failures in Electric Induction Motors. Energies 2007, 10, 1056. [Google Scholar] [CrossRef]
- Ciang, C.; Lee, J.; Bang, H. Structural health monitoring for a wind turbine system: A review of damage detection methods. Meas. Sci. Technol. 2008, 19, 12. [Google Scholar] [CrossRef]
- Schubel, P.; Crossley, R.; Boateng, E.; Hutchinson, J. Review of structural health and cure monitoring techniques for large wind turbine blades. Renew. Energy 2013, 51, 113–123. [Google Scholar] [CrossRef]
- Thomson, W.; Fenger, M. Current Signature Analysis to Detect Induction Motors faults. IEEE Ind. Appl. Mag. 2001, 7, 26–34. [Google Scholar] [CrossRef]
- Suganthi, L.; Iniyan, S.; Samuel, A. Applications of fuzzy logic in renewable energy systems—A review. Renew. Sustain. Energy Rev. 2015, 48, 585–607. [Google Scholar] [CrossRef]
- Hasan, A.; Manchanda, P.; Bhardwaj, R. Mathematical Models, Methods and Applications; Springer International Publishing: New York, NY, USA, 2003; ISBN 978-3-540-77481-5. Available online: https://link.springer.com/content/pdf/10.1007%2F978-981-287-973-8.pdf (accessed on 12 March 2018).
- Chaturvedi, D. Soft Computing: Techniques and Its Applications in Electrical Engineering; Springer International Publishing: New York, NY, USA, 2003; ISBN 978-3-540-77480-8. Available online: https://link.springer.com/content/pdf/10.1007%2F978-3-540-77481-5.pdf (accessed on 12 March 2018).
- Byon, E.; Ntaimo, L.; Ding, Y. Optimal Maintenance Strategies for Wind Turbine Systems Under Stochastic Weather Conditions. IEEE Trans. Reliab. 2010, 59, 393–404. [Google Scholar] [CrossRef]
- Piu-Lau, B.; Man-Ma, E.; Pecht, M. Review of offshore wind turbine failures and fault prognostic methods. In Proceedings of the IEEE 2012 Prognostics and System Health Management Conference, Beijing, China, 23–25 May 2012. [Google Scholar] [CrossRef]
- Petkovic, D.; Pavlovic, N.; Cojbašic, Z. Wind farm efficiency by adaptive neuro-fuzzy strategy. Electr. Power Energy Syst. 2016, 81, 215–221. [Google Scholar] [CrossRef]
- Chong, W.; Gwani, M.; Shamshirband, S.; Muzammil, W.; Tan, C.; Fazlizan, A.; Poh, S.; Petkovic, D.; Wong, K. Application of adaptive neuro-fuzzy methodology for performance investigation of a power-augmented vertical axis wind turbine. Energy 2016, 102, 630–636. [Google Scholar] [CrossRef]
- Shamshirband, S.; Petković, D.; Wen-Tong, C.; Tamah, E. Trend detection of wind speed probability distribution by adaptive neuro-fuzzy methodology. Flow Meas. Instrum. 2015, 45, 43–48. [Google Scholar] [CrossRef]
- Hameed, Z.; Wang, K. Development of Optimal Maintenance Strategies for Offshore Wind Turbine by using Artificial Neural Network. Wind Eng. 2012, 36, 353–364. [Google Scholar] [CrossRef]
- De Acevedo, H.; Maurício, A.; Bouchonneau, N. A review of wind turbine bearing condition monitoring: State of the art and challenges. Renew. Sustain. Energy Rev. 2016, 56, 368–379. [Google Scholar] [CrossRef]
- Mohandes, M.; Reham, S.; Halawani, T. A neural networks approach for wind speed prediction. Renew. Energy 1998, 13, 3–345. [Google Scholar] [CrossRef]
- Barbounis, T.; Theocharis, J.; Alexiadis, M.; Dokopoulos, P. Long-term wind speed and power forecasting using local recurrent neural network models. IEEE Trans. Energy Convers. 2006, 21, 273–284. [Google Scholar] [CrossRef]
- Li, S.; Wunsch, D.; O’Hair, E. Using neural networks to estimate wind turbine power generation. IEEE Trans. Energy Convers. 2001, 16, 276–282. [Google Scholar] [CrossRef]
- Zhi-Ling, Y.; Bin, W.; Xing-Hui, D.; Hao, L. Expert system of fault diagnosis for gear box in wind turbine. Syst. Eng. Procedia 2012, 4, 189–195. [Google Scholar] [CrossRef]
- Watson, S.; Xiang, B.; Yang, W.; Tavner, P.; Crabtree, C. Condition monitoring of the power output of wind turbine generators using wavelets. IEEE Trans. Energy Convers. 2010, 25, 715–721. [Google Scholar] [CrossRef]
- Gonzáles, J. Herramientas de Soft Computing para la Comparación de Estructuras de Proteínas. Ph.D. Thesis, E.T.S. Ingenierías Informática y de Telecomunicación University of Granada, Granada, Spain, 2008. Available online: https://es.scribd.com/document/131279901/Tesis-Doctoral-Sintesis-de-Sistemas-de-Control-Borroso-Estables-Por-Diseno (accessed on 10 February 2018).
- Barragán, A. Síntesis de Sistemas de Control Borroso Estables por Diseño. Ph.D. Thesis, Department of Electronic Engineering, Computer Systems and Automation, University of Huelva, Huelva, Spain, 2009. Available online: https://es.scribd.com/document/131279901/Tesis-Doctoral-Sintesis-de-Sistemas-de-Control-Borroso-Estables-Por-Diseno (accessed on 9 February 2018).
- Gendreau, M.; Potvin, J. Handbook of Metaheuristics, 2nd ed.; Springer International Publishing: New York, NY, USA, 2016; ISBN 978-1-4419-1665-5. Available online: https://link-springer-com.ponton.uva.es/content/pdf/10.1007%2F978-1-4419-1665-5.pdf (accessed on 12 February 2018).
- Stützle, T. Local Search Algorithms for Combinatorial Problems-Analysis, Improvements and New Applications. Ph.D. Thesis, Department of Computer Science, Technical University of Darmstadt, Darmstadt, Germany, 2002. Available online: http://iridia.ulb.ac.be/~stuetzle/publications/Thesis.ThomasStuetzle.pdf (accessed on 12 February 2018).
- Bonabeau, E.; Dorigo, M.; Theraulaz, G. Swarm Intelligence. From Nature to Artificial Systems; Oxford University Press: New York, NY, USA, 1999; ISBN 0195131584. [Google Scholar]
- Dorigo, M.; Stuetzle, T. Ant Colony Optimization; The MIT Press: Cambridge, CA, USA, 2004; ISBN 9780262042192. [Google Scholar]
- Yang, X.; Cui, Z.; Xiao, R.; Gandomi, A.; Karamanoglu, M. Swarm Intelligence and Bio-Inspired Computation: Theory and Applications, 1st ed.; Elsevier Press: London, UK, 2013; ISBN 9780124051638. [Google Scholar]
- Eiben, A.; Smith, J. Introduction to Evolutionary Computation, 2nd ed.; Springer International Publishing: New York, NY, USA, 2003; ISBN 9783662448748. Available online: https://link-springer-com.ponton.uva.es/content/pdf/10.1007%2F978-3-662-44874-8.pdf (accessed on 12 February 2018).
- Gupta, G.; Mishra, R. A Failure Mode Effect and Criticality Analysis of Conventional Milling Machine Using Fuzzy Logic: Case Study of RCM. Qual. Reliab. Eng. Int. 2017, 33, 347–356. [Google Scholar] [CrossRef]
- Pillay, A.; Wang, J. Modified failure mode and effects analysis using approximate reasoning. Reliability Eng. Syst. Saf. 2003, 79, 69–85. [Google Scholar] [CrossRef]
- Djeziri, M.; Benmoussa, S.; Sanchez, R. Hybrid method for remaining useful life prediction in wind turbine systems. Renew. Energy 2017, 116, 173–187. [Google Scholar] [CrossRef]
- Qian, P.; Ma, X.D.; Cross, P. Integrated data-driven model-based approach to condition monitoring of the wind turbine gearbox. IET Renew. Power Gener. 2017, 11, 1177–1185. [Google Scholar] [CrossRef]
- Yang, Z.X.; Wang, X.B.; Zhong, J.H. Representational Learning for Fault Diagnosis of Wind Turbine Equipment: A Multi-Layered Extreme Learning Machines Approach. Energies 2016, 9, 379. [Google Scholar] [CrossRef]
- Introducing Machine Learning, Mat Lab Inc. Available online: https://www.mathworks.com/content/dam/mathworks/tagteam/Objects/i/88174_92991v00_machine_learning_section1_ebook.pdf (accessed on 13 March 2018).
- Stoean, C.; Stoean, R. Support Vector Machines and Evolutionary Algorithms for Classification; Springer International Publishing: New York, NY, USA, 2014; ISBN 978-3-319-06941-8. Available online: https://link-springer-com.ponton.uva.es/content/pdf/10.1007%2F978-3-319-06941-8.pdf (accessed on 7 June 2018).
- Kecman, V. Support Vector Machines–An Introduction. In Support Vector Machines: Theory and Applications. Studies in Fuzziness and Soft Computing; Wang, L., Ed.; Springer: Berlin/Heidelberg, Germany, 2005; Volume 177, ISBN 978-3-540-32384-6. Available online: https://link-springer-com.ponton.uva.es/chapter/10.1007/10984697_1 (accessed on 7 June 2018).
- Soualhi, A.; Medjaher, K.; Zerhouni, N. Bearing Health Monitoring Based on Hilbert–Huang Transform, Support Vector Machine, and Regression. IEEE Trans. Instrum. Meas. 2015, 64, 52–62. [Google Scholar] [CrossRef]
- Darwiche, A. Modeling and Reasoning with Bayesian Networks; Cambridge University Press: New York, NY, USA, 2009; ISBN 9780511811357. Available online: https://www.cambridge.org/core/terms (accessed on 5 August 2018). [CrossRef]
- Dougherty, G. Pattern Recognition and Classification. An Introduction; Springer: New York, NY, USA, 2013; ISBN 978-1-4614-5323-9. Available online: https://link-springer-com.ponton.uva.es/content/pdf/10.1007%2F978-1-4614-5323-9.pdf (accessed on 5 August 2018).
- Borunda, M.; Jaramillo, O.; Reyes, A.; Ibargüengoytia, P. Bayesian networks in renewable energy systems: A bibliographical survey. Renew. Sustain. Energy Rev. 2016, 62, 32–45. [Google Scholar] [CrossRef]
- Memarzadeh, M.; Pozzi, M.; Zico Kolter, J. Optimal Planning and Learning in Uncertain Environments for the Management of Wind Farms. J. Comput. Civ. Eng. 2015, 29, 1592–1600. [Google Scholar] [CrossRef]
- Nielsen, J.; Sørensen, J. Bayesian Estimation of Remaining Useful Life for Wind Turbine Blades. Energies 2017, 10, 664. [Google Scholar] [CrossRef]
- Pattison, D.; Segovia, M.; Xie, W.; Quail, F.; Revie, M.; Whitfield, R.; Irvine, I. Intelligent integrated maintenance for wind power generation. Wind Energy 2016, 19, 547–562. [Google Scholar] [CrossRef]
- Reder, M.; Melero, J. A Bayesian Approach for Predicting Wind Turbine Failures based on Meteorological Conditions. In Proceedings of the 7th Science of Making Torque from Wind, TORQUE 2018, Milan, Italy, 20–22 June 2018. [Google Scholar] [CrossRef]
- Nguyen, H.; Prasad, N.; Walker, C.; Walker, E. A First Course in Fuzzy and Neural Control; CRC Press LLC: Boca Raton, FL, USA, 2002; ISBN 1-58488-244-1. [Google Scholar]
- Hilera-González, J.; Martínez-Hernando, V. Redes Neuronales Artificiales: Fundamentos, Modelos y Aplicaciones; Editorial RA-MA: Madrid, España, 1995; ISBN 84-7897-155-6. [Google Scholar]
- Zilouchian, A.; Jamshidi, M. Intelligent Control Systems Using Soft Computing Methodologies; CRC Press LLC: Boca Raton, FL, USA, 2001; ISBN 0-8493-1875-0. [Google Scholar]
- Ponce, P. Inteligencia Artificial con Aplicaciones a la Ingeniería; Alfaomega: México D. F., México, 2010; ISBN 978-607-7854-83-8. [Google Scholar]
- Hongshan, Z.; Huihai, L.; Wenjing, H.; Xihui, Y. Anomaly Detection and Fault Analysis of Wind Turbine Components Based on Deep Learning Network. Renew. Energy 2018, 127, 825–834. [Google Scholar] [CrossRef]
- Alfonso Ballesteros, Enrique Dominguez. Clasificación de las Redes Neuronales Artificiales. Available online: http://www.redes-neuronales.com.es/tutorial-redes-neuronales/clasificacion-de-las-redes-neuronales-artificiales.htm (accessed on 13 August 2018).
- Pliego, A.; García, F.; Pinar, J.; Ruiz, D. A survey of artificial neural network in wind energy systems. Appl. Energy 2018, 228, 1822–1836. [Google Scholar] [CrossRef]
- Teng, W.; Zhang, X.; Liu, Y.; Kusiak, A.; Ma, Z. Prognosis of the Remaining Useful Life of Bearings in a Wind Turbine Gearbox. Energies 2016, 10, 32. [Google Scholar] [CrossRef]
- Nguyen, H.; Sugeno, M. Fuzzy Systems. Modeling and Control; Springer: Nueva York, NY, USA, 1998; ISBN 978-1-4615-5505-6. Available online: https://link-springer-com.ponton.uva.es/content/pdf/10.1007%2F978-1-4615-5505-6.pdf (accessed on 14 August 2018).
- García, B.; Villamizar, E. Sistemas Neuro Difusos Aplicados Al Control Automático. Engineering Thesis, Faculty of Engineering, Department of Electrical and Electronic Engineering, Tecnology University of Bolivar, Cartagena de Indias, Colombia, 2005. Available online: http://biblioteca.unitecnologica.edu.co/notas/tesis/0030354.pdf (accessed on 14 August 2018).
- Talon, A.; Curt, C. Selection of appropriate defuzzification methods: Application to the assessment of dam performance. Expert Syst. Appl. 2017, 10, 160–174. [Google Scholar] [CrossRef]
- Shodhganga, A reservoir of Indian Theses. Fuzzification, Defuzzification and I-Fuzzification Methods. Available online: http://shodhganga.inflibnet.ac.in/bitstream/10603/111418/2/11_chapter3.pdf (accessed on 27 August 2018).
- Civelek, Z.; Lüy, M.; Çam, E.; Mamur, H. A new fuzzy logic proportional controller approach applied to individual pitch angle for wind turbine load mitigation. Renew. Energy 2017, 111, 708–717. [Google Scholar] [CrossRef]
- Simani, S.; Castaldi, P. Data-driven and adaptive control applications to a wind turbine benchmark model. Renew. Energy 2013, 21, 1678–1693. [Google Scholar] [CrossRef]
- Ouanas, A.; Medoued, A.; Mordjaoui, M.; Lebaroud, A.; Sayad, D. Fault diagnosis in yaw drive induction motor for wind turbine. Wind Eng. 2018, in press. [Google Scholar] [CrossRef]
- De la Hermosa González, R.R. Wind farm monitoring using Mahalanobis distance and fuzzy clustering. Renew. Energy 2018, 123, 526–540. [Google Scholar] [CrossRef]
- Cordón, O.; Herrera, F.; Hoffmann, F.; Magdalena, L. Genetic Fuzzy Systems. Evolutionary Tuning and Learning of Fuzzy Knowledge Bases, 1st ed.; World Scientific Publishing: London, UK, 2001; ISBN 978-9810240172. [Google Scholar]
- Hoffmann, F. Evolutionary Algorithms for Fuzzy Control System Design. Proc. IEEE 2001, 89, 1318–1333. [Google Scholar] [CrossRef]
- Cheng, F.; Qu, L.; Qiao, W. Machine Condition Prediction Based on Adaptive Neuro–Fuzzy and High-Order Particle Filtering. IEEE Trans. Ind. Electron. 2011, 58, 157–167. [Google Scholar] [CrossRef]
- Cheng, F.; Qu, L.; Qiao, W. Fault Prognosis and Remaining Useful Life Prediction of Wind Turbine Gearboxes Using Current Signal Analysis. IEEE Trans. Sustain. Energy 2018, 9, 157–167. [Google Scholar] [CrossRef]
- Arcos, A.; Gómez, C.; García, F. Machine Learning for Wind Turbine Blades Maintenance Management. Energies 2017, 11, 13. [Google Scholar] [CrossRef]
© 2019 by the authors. Licensee MDPI, Basel, Switzerland. This article is an open access article distributed under the terms and conditions of the Creative Commons Attribution (CC BY) license (http://creativecommons.org/licenses/by/4.0/).















