Microgrid Islanding Detection Based on Mathematical Morphology
Abstract
1. Introduction
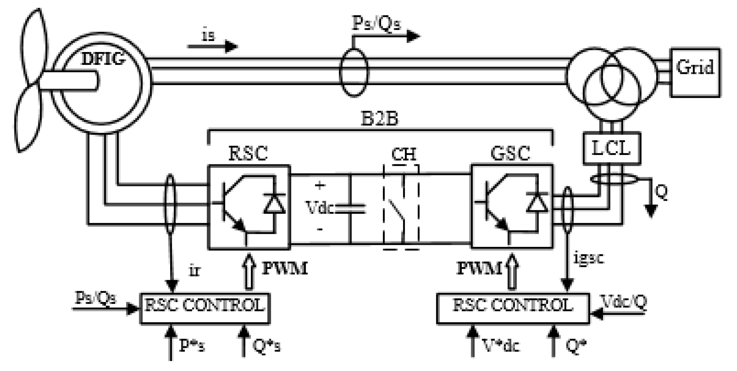
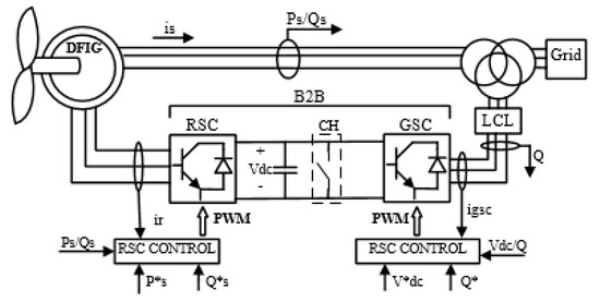
2. DFIG Modeling
3. Overview of Mathematical Morphology
3.1. Dilation and Erosion
3.2. Opening and Closing
4. Proposed Islanding Detection Method
5. Simulation Results
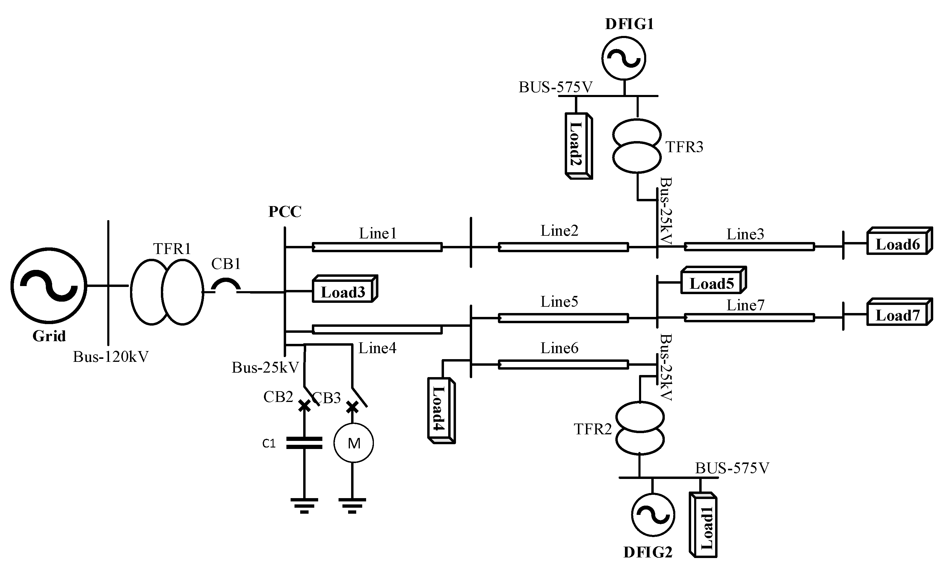
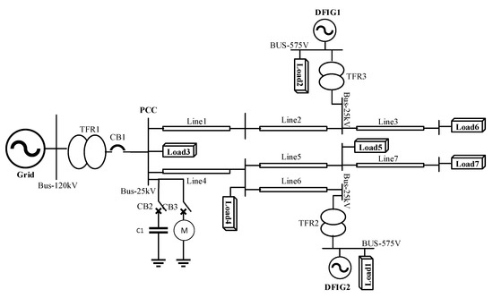
5.1. Test System
5.2. Case 1: Islanding
5.3. Case 2: NDZ Determination
5.3.1. Scenario I
5.3.2. Scenario II
5.3.3. Scenarios III, IV
5.4. Case 3: Capacitor Switching Condition
5.5. Case 4: Motor Starting
5.6. Case 5: Load Change
6. Conclusions
Author Contributions
Funding
Conflicts of Interest
Nomenclature
| Load Real Power | |
| DG Real Power | |
| Real Power Imbalance Limits | |
| Load Power | |
| DG Reactive Power | |
| Reactive Power Imbalance Limits | |
| Voltage at PCC | |
| Source Impedance | |
| Source Resistance | |
| Source Reactance | |
| Source Inductance | |
| Source Voltage | |
| CB | Circuit Breaker |
| RMS | Root Mean Square |
| Load Impedance | |
| Load Resistance | |
| Load Inductance | |
| Load Capacity | |
| DG Impedance | |
| DG Resistance | |
| DG Reactance |
References
- Guo, F.; Wen, C.; Li, Z. Distributed optimal energy scheduling based on a novel PD pricing feedback strategy in smart grid. In Proceedings of the 2015 IEEE 10th Conference on Industrial Electronics and Applications (ICIEA), Auckland, New Zealand, 15–17 June 2015. [Google Scholar]
- Elsisi, M.; Soliman, M.; Aboelela, M.A.S.; Mansour, W. Model predictive control of plug-in hybrid electric vehicles for frequency regulation in a smart grid. IET Gener. Transm. Distrib. 2017, 11, 3974–3983. [Google Scholar] [CrossRef]
- Wang, Y.; Mao, S.; Nelms, R.M. On hierarchical power scheduling for the macrogrid and cooperative microgrids. IEEE Trans. Ind. Inform. 2015, 11, 1574–1584. [Google Scholar]
- Microgrid Exchange Group. DOE Microgrid Workshop Report; The U.S. Department of Energy (DOE): San Diego, CA, USA, 2011.
- Smith, M.; Ton, D. Key connections: The U.S. department of energy’s microgrid initiative. IEEE Power Energy Mag. 2013, 11, 22–27. [Google Scholar] [CrossRef]
- Farzin, H.; Fotuhi-Firuzabad, M.; Moeini-Aghtaie, M. Stochastic energy management of microgrids during unscheduled islanding period. IEEE Trans. Ind. Inform. 2017, 13, 1079–1087. [Google Scholar] [CrossRef]
- Che, L.; Shahidehpour, M.; Alabdulwahab, A.; Al-Turki, Y. Hierarchical coordination of a community microgrid with AC and DC microgrids. IEEE Trans. Smart Grid 2015, 6, 3042–3051. [Google Scholar] [CrossRef]
- Ghanbari, N.; Mokhtari, H.; Bhattacharya, S. Optimizing operation indices considering different types of distributed generation in microgrid applications. Energies 2018, 11, 894. [Google Scholar] [CrossRef]
- Han, Y.; Ma, R.; Cui, J. Adaptive higher-order sliding mode control for islanding and grid-connected operation of a microgrid. Energies 2018, 11, 1459. [Google Scholar] [CrossRef]
- Zheng, T.; Yang, H.; Zhao, R.; Kang, Y.C.; Terzija, V. Design, evaluation and implementation of an islanding detection method for a micro-grid. Energies 2018, 11, 323. [Google Scholar] [CrossRef]
- Jia, K.; Ren, Z.; Li, L.; Xuan, Z.; Thomas, D. High-frequency transient comparison based fault location in distribution systems with DGs. IET Gener. Transm. Distrib. 2017, 11, 4068–4077. [Google Scholar] [CrossRef]
- Alaboudy, A.H.K.; Zeineldin, H.H. Islanding detection for inverter-based dg coupled with frequency-dependent static loads. IEEE Trans. Power Deliv. 2011, 26, 1053–1063. [Google Scholar] [CrossRef]
- Ghalavand, F.; Al-omari, A.; Karegar, H.K.; Karimipour, H. Hybrid islanding detection for ac/dc network using DC-link voltage. In Proceedings of the IEEE International Conference on Smart Energy Grid Engineering (SEGE), Oshawa, ON, Canada, 12–15 August 2018. [Google Scholar]
- Issa, W.R.; Abusara, M.A.; Sharkh, S.M. Control of transient power during unintentional islanding of microgrids. IEEE Trans. Power Electron. 2015, 30, 4573–4584. [Google Scholar] [CrossRef]
- Salles, D.; Freitas, W.; Vieira, J.C.M.; Venkatesh, B. A practical method for nondetection zone estimation of passive anti-islanding schemes applied to synchronous distributed generators. IEEE Trans. Power Deliv. 2015, 30, 2066–2076. [Google Scholar] [CrossRef]
- Cagnano, A.; De Tuglie, E.; Cicognani, L. Prince—Electrical energy systems lab: A pilot project for smart microgrids. Electr. Power Syst. Res. 2017, 148, 10–17. [Google Scholar] [CrossRef]
- Cagnano, A.; De Tuglie, E.; Trovato, M.; Cicognani, L.; Vona, V. A simple circuit model for the islanding transition of microgrids. In Proceedings of the IEEE 2nd International Forum on Research and Technologies for Society and Industry Leveraging a better tomorrow (RTSI), Bologna, Italy, 7–9 September 2016. [Google Scholar]
- IEEE Standard. 1547–2003—IEEE standard for interconnecting distributed resources with electric power systems. IEEE Stand. Assoc. 2003. [Google Scholar] [CrossRef]
- IEEE Standard. 1547–2018—IEEE standard for interconnection and interoperability of distributed energy resources with associated electric power systems interfaces (revision of IEEE Std 1547–2003). IEEE Stand. Assoc. 2018. [Google Scholar] [CrossRef]
- Reis, M.V.G.; Barros, T.A.S.; Moreira, A.B.; Paulo, S.N.F.; Ernesto, R.F.; Villalva, M.G. Analysis of the Sandia Frequency Shift (SFS) islanding detection method with a single-phase photovoltaic distributed generation system. In Proceedings of the 2015 IEEE PES Innovative Smart Grid Technologies Latin America (ISGT LATAM), Montevideo, Uruguay, 5–7 October 2015. [Google Scholar]
- Reis, M.V.G.; Villalva, M.G.; Barros, T.A.S.; Paulo, S.N.F.; Moreira, A.B.; Ernesto, R.F. Active frequency drift with positive feedback anti-islanding method for a single phase two-stage grid-tied photovoltaic system. In Proceedings of the 2015 IEEE 13th Brazilian Power Electronics Conference and 1st Southern Power Electronics Conference (COBEP/SPEC 2015), Fortaleza, Brazil, 29 November–2 December 2015. [Google Scholar]
- Raza, S.; Mokhlis, H.; Arof, H.; Laghari, J.A.; Wang, L. Application of signal processing techniques for islanding detection of distributed generation in distribution network: A review. Energy Convers. Manag. 2015, 96, 613–624. [Google Scholar] [CrossRef]
- Laaksonen, H. Advanced islanding detection functionality for future electricity distribution networks. IEEE Trans. Power Deliv. 2013, 28, 2056–2064. [Google Scholar] [CrossRef]
- Lin, Z.; Xia, T.; Ye, Y.; Zhang, Y.; Chen, L.; Liu, Y.; Tomsovic, K.; Bilke, T.; Wen, F. Application of wide area measurement systems to islanding detection of bulk power systems. IEEE Trans. Power Syst. 2013, 28, 2006–2015. [Google Scholar] [CrossRef]
- Sun, R.; Centeno, V.A. Wide area system islanding contingency detecting and warning scheme. IEEE Trans. Power Syst. 2014, 29, 2581–2589. [Google Scholar] [CrossRef]
- Hosani, M.A.; Qu, Z.; Zeineldin, H.H. Development of dynamic estimators for islanding detection of inverter-based DG. IEEE Trans. Power Deliv. 2015, 30, 428–436. [Google Scholar] [CrossRef]
- Kim, J.-H.; Kim, J.-G.; Ji, Y.-H.; Jung, Y.-C.; Won, C.-Y. An islanding detection method for a grid-connected system based on the Goertzel algorithm. IEEE Trans. Power Electron. 2011, 26, 1049–1055. [Google Scholar] [CrossRef]
- Jia, K.; Wei, H.; Bi, T.; Thomas, D.W.P.; Sumner, M. An islanding detection method for multi-DG systems based on high-frequency impedance estimation. IEEE Trans. Sustain. Energy 2017, 8, 74–83. [Google Scholar] [CrossRef]
- Emadi, A.; Afrakhte, H.; Sadeh, J. Fast active islanding detection method based on second harmonic drifting for inverter-based distributed generation. IET Gener. Transm. Distrib. 2016, 10, 3470–3480. [Google Scholar] [CrossRef]
- Galleani, L.; Tavella, P. Robust detection of fast and slow frequency jumps of atomic clocks. IEEE Trans. Ultrason. Ferroelectr. Freq. Control 2017, 64, 475–485. [Google Scholar] [PubMed]
- Mazhari, I.; Jafarian, H.; Enslin, J.H.; Bhowmik, S.; Parkhideh, B. Locking frequency band detection method for islanding protection of distribution generation. IEEE J. Emerg. Sel. Top. Power Electron. 2017, 5, 1386–1395. [Google Scholar] [CrossRef]
- Sun, Q.; Guerrero, J.M.; Jing, T.; Vasquez, J.C.; Yang, R. An islanding detection method by using frequency positive feedback based on FLL for single-phase microgrid. IEEE Trans. Smart Grid 2017, 8, 1821–1830. [Google Scholar] [CrossRef]
- Reigosa, D.; Blanco, C.; Guerrero, J.M.; Briz, F. Evaluation of high frequency signal injection islanding detection based methods under non-linear-loads scenarios. In Proceedings of the 2016 IEEE Energy Conversion Congress and Exposition (ECCE), Milwaukee, WI, USA, 18–22 September 2016. [Google Scholar]
- Gu, C.J.; Wei, H.S.; Jia, K.; Bi, T.S.; Liu, B.H. Positive- and negative-sequence control strategy of grid-connected PV systems under balanced and unbalanced voltage sags. In Proceedings of the 12th IET International Conference on AC and DC Power Transmission (ACDC), Beijing, China, 28–29 May 2016. [Google Scholar]
- Hamzeh, M.; Rashidirad, N.; Sheshyekani, K.; Afjei, E. A new islanding detection scheme for multiple inverter-based dg systems. IEEE Trans. Energy Convers. 2016, 31, 1002–1011. [Google Scholar] [CrossRef]
- Zeineldin, H.H., Jr. Performance of the OVP/UVP and OFP/UFP method with voltage and frequency dependent loads. IEEE Trans. Power Deliv. 2009, 24, 772–778. [Google Scholar] [CrossRef]
- Ye, Z.; Kolwalkar, A.; Zhang, Y.; Du, P.; Walling, R. Evaluation of anti-islanding schemes based on nondetection zone concept. IEEE Trans. Power Electron. 2004, 19, 1171–1176. [Google Scholar] [CrossRef]
- Yin, J.; Diduch, C.P.; Chang, L. Islanding detection using proportional power spectral density. IEEE Trans. Power Deliv. 2008, 23, 776–784. [Google Scholar] [CrossRef]
- Liu, N.; Aljankawey, A.; Diduch, C.; Chang, L.; Su, J. Passive islanding detection approach based on tracking the frequency-dependent impedance change. IEEE Trans. Power Deliv. 2015, 30, 2570–2580. [Google Scholar] [CrossRef]
- Samui, A.; Samantaray, S.R. Wavelet singular entropy-based islanding detection in distributed generation. IEEE Trans. Power Deliv. 2013, 28, 411–418. [Google Scholar] [CrossRef]
- Hartmann, N.B.; dos Santos, R.C.; Grilo, A.P.; Vieira, J.C.M. Hardware implementation and real time evaluation of an ANN-based algorithm for anti-islanding protection of distributed generators. IEEE Trans. Ind. Electron. 2017, 65, 5051–5059. [Google Scholar] [CrossRef]
- Arachchige, L.W.; Rajapakse, A. A pattern recognition approach for detecting power islands using transient signals—Part I: Design and implementation. In Proceedings of the 2011 IEEE Power and Energy Society General Meeting, Detroit, MI, USA, 24–29 July 2011. [Google Scholar]
- El-Arroudi, K.; Joos, G.; Kamwa, I.; McGillis, D.T. Intelligent-Based approach to islanding detection in distributed generation. IEEE Trans. Power Deliv. 2007, 22, 828–835. [Google Scholar] [CrossRef]
- Khodaparastan, M.; Vahedi, H.; Khazaeli, F.; Oraee, H. A novel hybrid islanding detection method for inverter-based DGs using SFS and ROCOF. IEEE Trans. Power Deliv. 2017, 32, 2162–2170. [Google Scholar] [CrossRef]
- Dhar, S.; Dash, P.K. Harmonic profile injection-based hybrid active islanding detection technique for PV-VSC-based microgrid system. IEEE Trans. Sustain. Energy 2016, 7, 1473–1481. [Google Scholar] [CrossRef]
- Azim, R.; Li, F.; Xue, Y.; Starke, M.; Wang, H. An islanding detection methodology combining decision trees and Sandia frequency shift for inverter-based distributed generations. IET Gener. Trans. Distrib. 2017, 11, 4104–4113. [Google Scholar] [CrossRef]
- Murugesan, S.; Murali, V.; Daniel, S.A. Hybrid analyzing technique for active islanding detection based on d-axis current injection. IEEE Syst. J. 2017, 1–10. [Google Scholar] [CrossRef]
- Pena, R.; Clare, J.C.; Asher, G.M. Doubly fed induction generator using back-to-back PWM converters and its application to variable-speed wind-energy generation. IEE Proc. Electr. Power Appl. 1996, 143, 231–241. [Google Scholar] [CrossRef]
- Arguence, O.; Raison, B.; Cadoux, F. Comments on “impact of load frequency dependence on the NDZ and performance of the SFS islanding detection method”. IEEE Trans. Ind. Electron. 2017, 64, 7277–7279. [Google Scholar] [CrossRef]
- Heier, S. Grid Integration of Wind Energy: Onshore and Offshore Conversion System; Wiley: Hoboken, NJ, USA, 2014. [Google Scholar]
- Bayat, H.; Yazdani, A. A power mismatch elimination strategy for an MMC-based photovoltaic system. IEEE Trans. Energy Convers. 2018, 33, 1519–1528. [Google Scholar] [CrossRef]












| Standards | Detection Time | Frequency Range | Voltage Range |
|---|---|---|---|
| IEEE-1547 [19] | t < 2 s | 49.3 Hz f 50.5 Hz | 0.88 V 1.1 p.u |
| IEEE-929-2000 [20] | t < 2 s | 49.3 Hz f 50.5 Hz | 0.88 V 1.1 p.u |
| IEC-62116 [21] | t < 2 s | 48.5 Hz f 51.5 Hz | 0.85 V 1.15 p.u |
| Grid | Transformer: TFR1 |
|---|---|
| 120 kV, 50 Hz | Side1: Yg; Side2: ∆ |
| DGs: DFIG1,2 | 50 MVA, 120 kV/25 kV |
| 9 MW, 575 V, 50 Hz | = = 0.08/30 p.u, = = 500 p.u |
| Lines: Line 1, 2, 3, 4, 5, 6, 7 | = = 0.08 p.u |
| 50 Hz, 10 km | Transformer: TFR2,3 |
| 3 phase pi section | Side1: ∆; Side2: Yg |
| = 0.1153, = 0.413 (ohm/km) | 12 MVA, 25 kV/575 V |
| = 1.05 × 10−3, = 3.32 × 10−3 (H/km) | = = 0.025/30 p.u, = 500 p.u |
| = 11.33 × 10−9, = 5.01 × 10−9 (F/km) |
| Scenarios | Power Mismatch | Different Ranges | Constant Value |
|---|---|---|---|
| Scenario I | increased% | +5%,+10%, +15%, +20% | 100% |
| Scenario II | decreased% | −5%, −10%, −15%, −20% | 100% |
| Scenario III | Increased% | +5%, +10%, +15%, +20% | 100% |
| Scenario IV | decreased% | −5%, −10%, −15%, −20% | 100% |
© 2018 by the authors. Licensee MDPI, Basel, Switzerland. This article is an open access article distributed under the terms and conditions of the Creative Commons Attribution (CC BY) license (http://creativecommons.org/licenses/by/4.0/).
Share and Cite
Ghalavand, F.; Alizade, B.A.M.; Gaber, H.; Karimipour, H. Microgrid Islanding Detection Based on Mathematical Morphology. Energies 2018, 11, 2696. https://doi.org/10.3390/en11102696
Ghalavand F, Alizade BAM, Gaber H, Karimipour H. Microgrid Islanding Detection Based on Mathematical Morphology. Energies. 2018; 11(10):2696. https://doi.org/10.3390/en11102696
Chicago/Turabian StyleGhalavand, Fatemeh, Behzad Asle Mohammadi Alizade, Hossam Gaber, and Hadis Karimipour. 2018. "Microgrid Islanding Detection Based on Mathematical Morphology" Energies 11, no. 10: 2696. https://doi.org/10.3390/en11102696
APA StyleGhalavand, F., Alizade, B. A. M., Gaber, H., & Karimipour, H. (2018). Microgrid Islanding Detection Based on Mathematical Morphology. Energies, 11(10), 2696. https://doi.org/10.3390/en11102696

