Achieving Net Zero—An Illustration of Carbon Emissions Reduction with A New Meta-Inverse DEA Approach
Abstract
1. Introduction
2. Literature Review
2.1. Carbon Emissions Quota Allocation and DEA Application
2.2. Inverse DEA and Meta-Frontier DEA
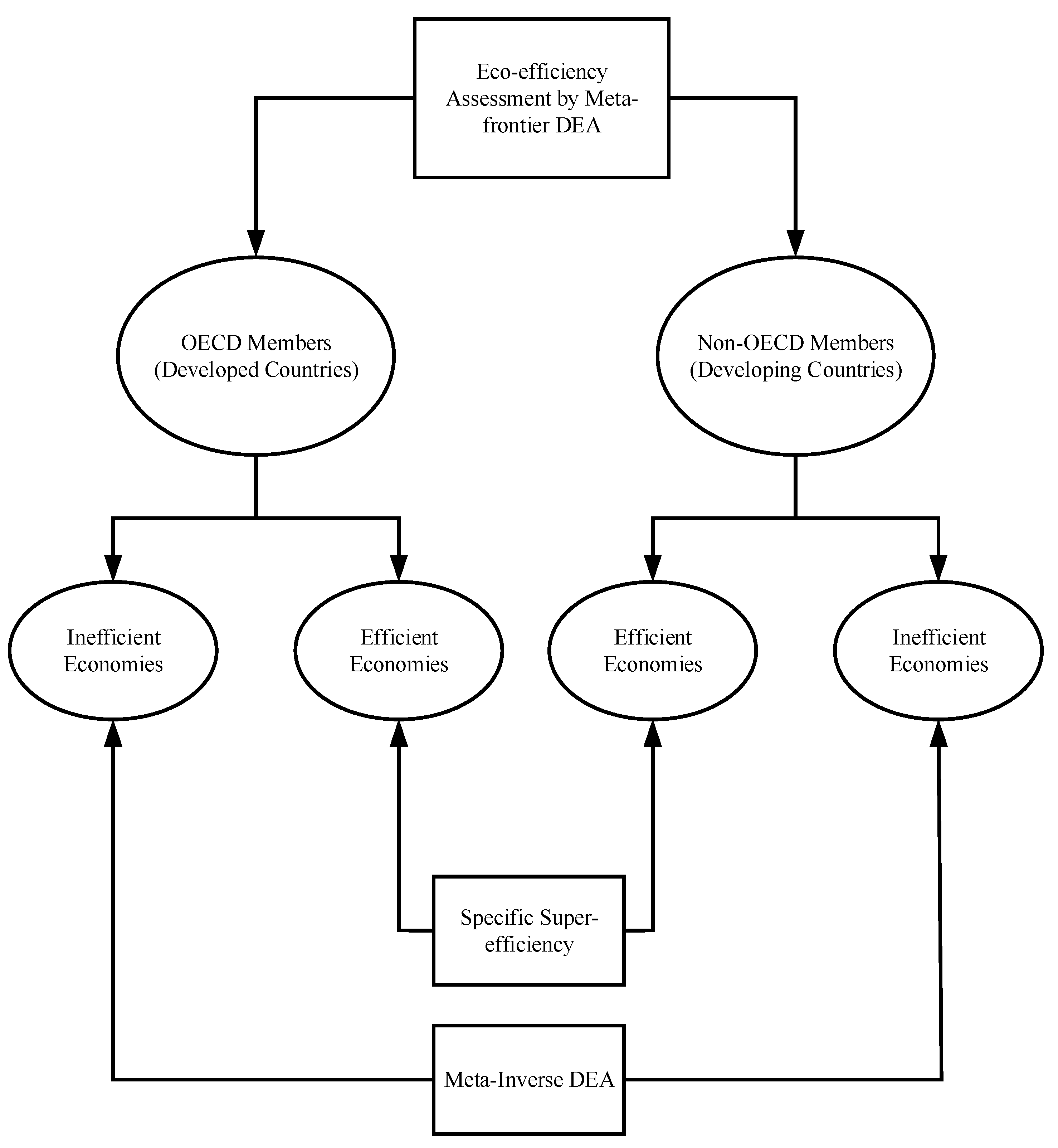
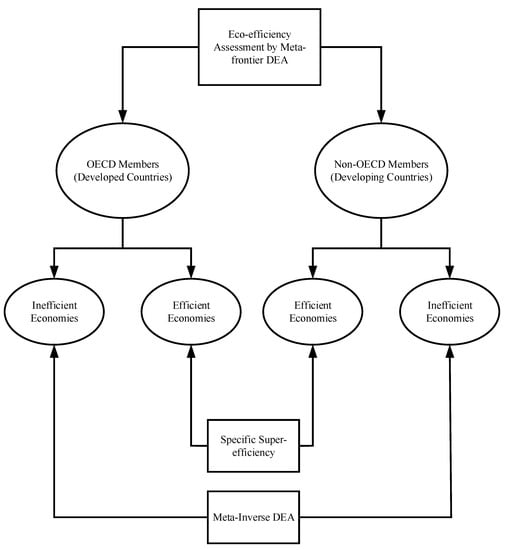
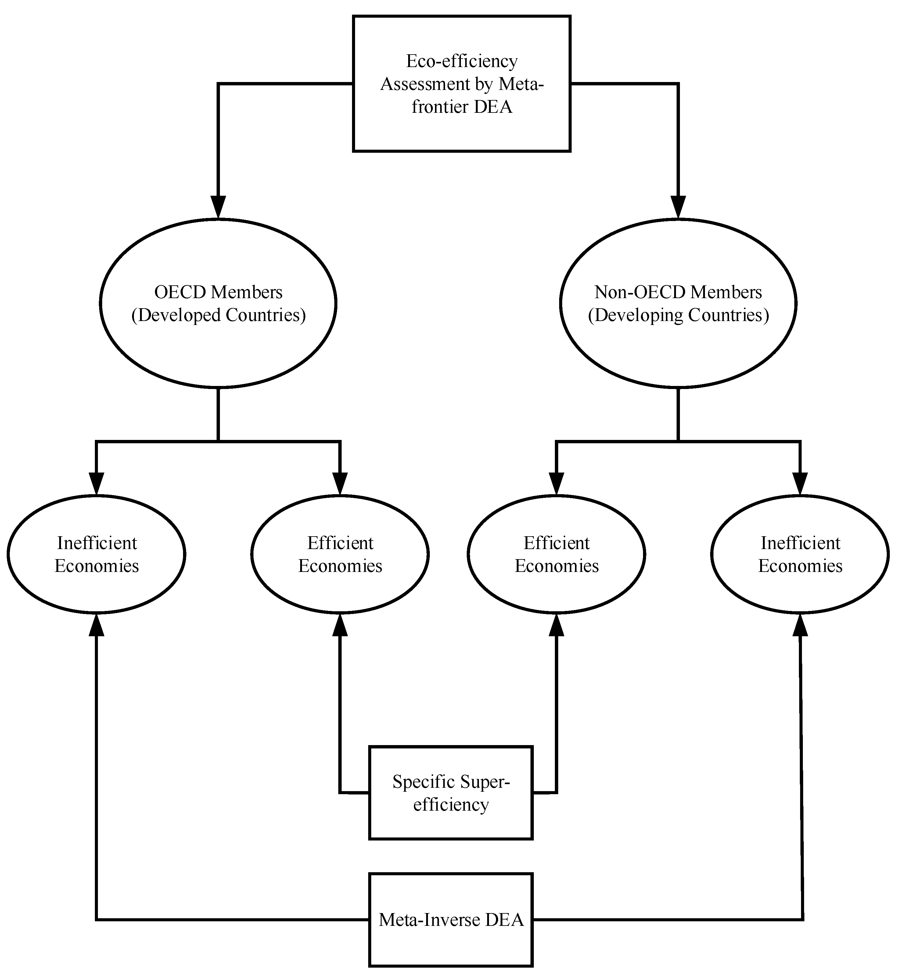
3. Methodology
3.1. Meta-Frontier and Group Frontiers of the Directional Distance Function
3.2. Technology Gap Ratio (TGR) and Meta-Frontier Inefficiency
3.3. Inverse DEA Model to Allocate Carbon Emissions Targets and Super Efficiency Model
4. Results and Discussions
4.1. Data Selection and Description
4.2. Meta-Frontier Efficiency Analysis
4.3. Specific Super Efficiency Analysis
4.4. Inver DEA Results and the Allocation of CO2 Emissions Reduction
5. Conclusions
- Due to data availability, this study uses the 2017 data to illustrate the applicability of the new meta-inverse DEA. If complete data sets are available, the sample countries and study period can be expanded.
- This study is lacking a time-series analysis. Future studies can try to integrate the meta frontier Malmquist performance index (MMPI) proposed by [63] to inverse DEA.
Author Contributions
Funding
Institutional Review Board Statement
Informed Consent Statement
Data Availability Statement
Acknowledgments
Conflicts of Interest
Appendix A
| Group | Economy | N |
|---|---|---|
| OECD | Austria *, Australia *, Belgium *, Canada *, Chile, Colombia, Costa Rica, Czech Republic *, Denmark *, Estonia *, Finland *, France *, Germany *, Greece *, Hungary *, Iceland *, Ireland *, Israel, Italy *, Japan *, Latvia *, Lithuania *, Luxembourg *, Mexico, Netherlands *, New Zealand *, Norway *, Poland *, Portugal *, Slovakia *, Slovenia *, Spain *, Sweden *, Switzerland *, United Kingdom *, United States * | 36 |
| Non-OECD | Albania, Algeria, Angola, Argentina, Armenia, Aruba, Azerbaijan, Bahrain, Bangladesh, Barbados, Belarus *, Belize, Benin, Bhutan, Bosnia and Herzegovina, Botswana, Brazil, Bulgaria *, Burkina Faso, Burundi, Cabo Verde, Cambodia, Cameroon, Central African Republic, Chad, China, Comoros, Croatia, Cyprus, Djibouti, Dominican Republic, Ecuador, Egypt, El Salvador, Equatorial Guinea, Eswatini, Ethiopia, Fiji, Gabon, Georgia, Ghana, Grenada, Guatemala, Guinea, Guinea-Bissau, Haiti, Honduras, India, Indonesia, Iraq, Jamaica, Jordan, Kazakhstan, Kenya, Kuwait, Kyrgyzstan, Lebanon, Lesotho, Liberia, Madagascar, Malawi, Malaysia, Maldives, Mali, Malta, Mauritania, Mauritius, Mongolia, Montenegro, Morocco, Mozambique, Namibia, Nepal, Nicaragua, Niger, Nigeria, North Macedonia, Oman, Pakistan, Panama, Paraguay, Peru, Philippines, Qatar, Romania, Rwanda, Saint Lucia, Sao Tome and Principe, Saudi Arabia, Senegal, Serbia, Seychelles, Sierra Leone, Singapore, South Africa, Sri Lanka, Sudan, Suriname, Taiwan, Tajikistan, Thailand, Togo, Trinidad and Tobago, Tunisia, Turkmenistan, Uganda, Ukraine, United Arab Emirates, Uruguay, Uzbekistan, Yemen, Zambia, Zimbabwe | 113 |
Appendix B
| Steps | Descriptions | Amount | |
|---|---|---|---|
| Step 1. Determine the CO2 emissions target. | 5% of the total CO2 emissions of the sample countries | 33,593.3 × 0.05 = 1679.665 | |
| Step 2. Allocate the emissions targets to the inefficient countries in the two groups. | Developed countries | 70% of the CO2 emissions target | 1679.665 × 0.7 = 1199.76 |
| Developing countries | 30% of the CO2 emissions target | 1679.665 × 0.3 = 479.905 | |
| Step 3. Use the new meta-inverse DEA method for calculation. | Developed countries | Calculate the CO2 reduction amount of each inefficient country in OECD group using Equation (7) to meet the 70% reduction target collectively. | Please refer to Table 5 for results. |
| Developing countries | Calculate the CO2 reduction amount of each inefficient country in the non-OECD group using Equation (7) to meet the 70% reduction target collectively. | Please refer to Table 6 for results. |
References
- UNEP. Emissions Gap Report 2021: The Heat Is on; UNEP: Nairobi, Kenya, 2021. [Google Scholar]
- UNEP. COP26 Ends with Agreement but Falls Short on Climate Action. Available online: https://www.unep.org/news-and-stories/story/cop26-ends-agreement-falls-short-climate-action (accessed on 3 August 2022).
- Elahi, E.; Khalid, Z.; Tauni, M.Z.; Zhang, H.; Lirong, X. Extreme weather events risk to crop-production and the adaptation of innovative management strategies to mitigate the risk: A retrospective survey of rural Punjab, Pakistan. Technovation 2022, 117, 102255. [Google Scholar] [CrossRef]
- Elahi, E.; Khalid, Z. Estimating smart energy inputs packages using hybrid optimisation technique to mitigate environmental emissions of commercial fish farms. Appl. Energy 2022, 326, 119602. [Google Scholar] [CrossRef]
- Abbas, A.; Waseem, M.; Ahmad, R.; Khan, K.A.; Zhao, C.; Zhu, J. Sensitivity analysis of greenhouse gas emissions at farm level: Case study of grain and cash crops. Environ. Sci. Pollut. Res. 2022, 29, 82559–82573. [Google Scholar] [CrossRef] [PubMed]
- Abbas, A.; Zhao, C.; Waseem, M.; Khan, K.A.; Ahmad, R. Analysis of Energy Input–Output of Farms and Assessment of Greenhouse Gas Emissions: A Case Study of Cotton Growers. Front. Environ. Sci. 2022, 9, 826838. [Google Scholar] [CrossRef]
- Kim, Y.; Tanaka, K.; Matsuoka, S. Environmental and economic effectiveness of the Kyoto Protocol. PLoS ONE 2020, 15, e0236299. [Google Scholar] [CrossRef] [PubMed]
- Chakravarty, S.; Chikkatur, A.; de Coninck, H.; Pacala, S.; Socolow, R.; Tavoni, M. Sharing global CO2 emission reductions among one billion high emitters. Proc. Natl. Acad. Sci. USA 2009, 106, 11884–11888. [Google Scholar] [CrossRef]
- Filar, J.A.; Gaertner, P.S. A regional allocation of world CO2 emission reductions. Math. Comput. Simul. 1997, 43, 269–275. [Google Scholar] [CrossRef]
- Miketa, A.; Schrattenholzer, L. Equity implications of two burden-sharing rules for stabilizing greenhouse-gas concentrations. Energy Policy 2006, 34, 877–891. [Google Scholar] [CrossRef]
- Höhne, N.; Elzen, M.D.; Escalante, D. Regional GHG reduction targets based on effort sharing: A comparison of studies. Clim. Policy 2014, 14, 122–147. [Google Scholar] [CrossRef]
- Zhou, P.; Ang, B.W.; Poh, K.L. A survey of data envelopment analysis in energy and environmental studies. Eur. J. Oper. Res. 2008, 189, 1–18. [Google Scholar] [CrossRef]
- Schmidheiny, S.; Stigson, B. Eco-Efficiency: Creating More Value with Less Impact; World Business Council for Sustainable Devel-Opment: Geneva, Switzerland, 2000. [Google Scholar]
- Wu, Y.; Chen, Z.; Xia, P. An extended DEA-based measurement for eco-efficiency from the viewpoint of limited preparation. J. Clean. Prod. 2018, 195, 721–733. [Google Scholar] [CrossRef]
- Yang, W.-C.; Lu, W.-M.; Ramasamy, A.P. International environmental efficiency trends and the impact of the Paris Agreement. Energies 2021, 14, 4503. [Google Scholar] [CrossRef]
- Lu, J.; Li, M.; Shen, Z. A new inverse DEA model with frontier changes for analyzing the achievement path of CO2 emissions target of China in 2030. J. Clean. Prod. 2022, 375, 134014. [Google Scholar] [CrossRef]
- Charnes, A.; Cooper, W.W.; Rhodes, E. Measuring the Efficiency of Decision Making Units. Eur. J. Oper. Res. 1978, 2, 429–444. [Google Scholar] [CrossRef]
- Banker, R.D.; Charnes, A.; Cooper, W.W. Some models for estimating technical and scale inefficiencies in data envelopment analysis. Manag. Sci. 1984, 30, 1078–1092. [Google Scholar] [CrossRef]
- Färe, R.; Lovell, C.A.K. Measuring the technical efficiency of production. J. Econ. Theory 1978, 19, 150–162. [Google Scholar] [CrossRef]
- Pastor, J.T.; Ruiz, J.L.; Sirvent, I. An enhanced DEA Russell graph efficiency measure. Eur. J. Oper. Res. 1999, 115, 596–607. [Google Scholar] [CrossRef]
- Zhou, P.; Wang, M. Carbon dioxide emissions allocation: A review. Ecol. Econ. 2016, 125, 47–59. [Google Scholar] [CrossRef]
- Stern, N. The Economics of Climate Change. Am. Econ. Rev. 2008, 98, 1–37. [Google Scholar] [CrossRef]
- Wang, Q.; Chiu, Y.-H.; Chiu, C.-R. Non-radial metafrontier approach to identify carbon emission performance and intensity. Renew. Sustain. Energy Rev. 2017, 69, 664–672. [Google Scholar] [CrossRef]
- Färe, R.; Grosskopf, S.; Hernandez-Sancho, F. Environmental performance: An index number approach. Resour. Energy Econ. 2004, 26, 343–352. [Google Scholar] [CrossRef]
- Wang, K.; Zhang, X.; Wei, Y.-M.; Yu, S.W. Regional allocation of CO2 emissions allowance over provinces in China by 2020. Energy Policy 2013, 54, 214–229. [Google Scholar] [CrossRef]
- Ramanathan, R. Combining indicators of energy consumption and CO2 emissions: A cross-country comparison. Int. J. Glob. Energy Issues 2002, 17, 214–227. [Google Scholar] [CrossRef]
- Marklund, P.-O.; Samakovlis, E. What is driving the EU burden-sharing agreement: Efficiency or equity? J. Environ. Manag. 2007, 85, 317–329. [Google Scholar] [CrossRef] [PubMed]
- Yuan, Y.; Cai, W.-J.; Wang, C.; Wang, S.-Q. Regional Allocation of CO2 Intensity Reduction Targets Based on Cluster Analysis. Adv. Clim. Change Res. 2012, 3, 220–228. [Google Scholar] [CrossRef]
- Welsch, H. A CO2 agreement proposal with flexible quotas. Energy Policy 1993, 21, 748–756. [Google Scholar] [CrossRef]
- Zhou, P.; Sun, Z.; Zhou, D. Optimal path for controlling CO2 emissions in China: A perspective of efficiency analysis. Energy Econ. 2014, 45, 99–110. [Google Scholar] [CrossRef]
- Zhang, Y.-J.; Wang, A.-D.; Da, Y.-B. Regional allocation of carbon emission quotas in China: Evidence from the Shapley value method. Energy Policy 2014, 74, 454–464. [Google Scholar] [CrossRef]
- Gomes, E.G.; Lins, M.P.E. Modelling undesirable outputs with zero sum gains data envelopment analysis models. J. Oper. Res. Soc. 2008, 59, 616–623. [Google Scholar] [CrossRef]
- Cucchiella, F.; D’Adamo, I.; Gastaldi, M.; Miliacca, M. Efficiency and allocation of emission allowances and energy consumption over more sustainable European economies. J. Clean. Prod. 2018, 182, 805–817. [Google Scholar] [CrossRef]
- Färe, R.; Grosskopf, S.; Margaritis, D.; Weber, W.L. Technological change and timing reductions in greenhouse gas emissions. J. Prod. Anal. 2012, 37, 205–216. [Google Scholar] [CrossRef]
- Wu, H.; Du, S.; Liang, L.; Zhou, Y. A DEA-based approach for fair reduction and reallocation of emission permits. Math. Comput. Model. 2013, 58, 1095–1101. [Google Scholar] [CrossRef]
- Sun, J.; Wu, J.; Liang, L.; Zhong, R.Y.; Huang, G.Q. Allocation of emission permits using DEA: Centralised and individual points of view. Int. J. Prod. Res. 2014, 52, 419–435. [Google Scholar] [CrossRef]
- Zhang, J.; Jin, W.; Yang, G.-L.; Li, H.; Ke, Y.; Philbin, S.P. Optimizing regional allocation of CO2 emissions considering output under overall efficiency. Socio-Econ. Plan. Sci. 2021, 77, 101012. [Google Scholar] [CrossRef]
- Chen, L.; Wang, Y.-M.; Lai, F.; Feng, F. An investment analysis for China’s sustainable development based on inverse data envelopment analysis. J. Clean. Prod. 2017, 142, 1638–1649. [Google Scholar] [CrossRef]
- Wei, Q.; Zhang, J.; Zhang, X. An inverse DEA model for inputs/outputs estimate. Eur. J. Oper. Res. 2000, 121, 151–163. [Google Scholar] [CrossRef]
- Ghobadi, S.; Jahangiri, S. Inverse DEA: Review, extension and application. Int. J. Inf. Technol. Decis. Mak. 2015, 14, 805–824. [Google Scholar] [CrossRef]
- Yan, H.; Wei, Q.; Hao, G. DEA models for resource reallocation and production input/output estimation. Eur. J. Oper. Res. 2002, 136, 19–31. [Google Scholar] [CrossRef]
- Hu, X.; Li, J.; Li, X.; Cui, J. A Revised inverse data envelopment analysis model based on radial models. Mathematics 2020, 8, 803. [Google Scholar] [CrossRef]
- Zhang, M.; Cui, J.-C. The extension and integration of the inverse DEA method. J. Oper. Res. Soc. 2016, 67, 1212–1220. [Google Scholar] [CrossRef]
- Lertworasirikul, S.; Charnsethikul, P.; Fang, S.-C. Inverse data envelopment analysis model to preserve relative efficiency values: The case of variable returns to scale. Comput. Ind. Eng. 2011, 61, 1017–1023. [Google Scholar] [CrossRef]
- Hadi-Vencheh, A.; Foroughi, A.A.; Soleimani-Damaneh, M. A DEA model for resource allocation. Econ. Model. 2008, 25, 983–993. [Google Scholar] [CrossRef]
- Sueyoshi, T.; Yuan, Y.; Goto, M. A literature study for DEA applied to energy and environment. Energy Econ. 2017, 62, 104–124. [Google Scholar] [CrossRef]
- Kumar, S.; Khanna, M. Measurement of environmental efficiency and productivity: A cross-country analysis. Environ. Dev. Econ. 2009, 14, 473–495. [Google Scholar] [CrossRef]
- Lin, Y.-Y.; Chen, P.-Y.; Chen, C.-C. Measuring green productivity of country: A generlized metafrontier Malmquist productivity index approach. Energy 2013, 55, 340–353. [Google Scholar]
- O’Donnell, C.J.; Rao, D.S.P.; Battese, G.E. Metafrontier frameworks for the study of firm-level efficiencies and technology ratios. Empir. Econ. 2008, 34, 231–255. [Google Scholar] [CrossRef]
- Fried, H.O.; Lovell, C.A.K.; Schmidt, S.S. The Measurement of Productive Efficiency and Productivity Growth; Oxford University Press: Oxford, UK, 2008. [Google Scholar]
- Färe, R.; Grifell-Tatjé, E.; Grosskopf, S.; Lovell, C.A.K. Biased Technical Change and the Malmquist Productivity Index. Scand. J. Econ. 1997, 99, 119–127. [Google Scholar] [CrossRef]
- Chiu, C.-R.; Liou, J.-L.; Wu, P.-I.; Fang, C.-L. Decomposition of the environmental inefficiency of the meta-frontier with un-desirable output, Elsevie. Energy Econ. 2012, 34, 1392–1399. [Google Scholar] [CrossRef]
- Emrouznejad, A.; Yang, G.-L.; Amin, G.R. A novel inverse DEA model with application to allocate the CO2 emissions quota to different regions in Chinese manufacturing industries. J. Oper. Res. Soc. 2019, 70, 1079–1090. [Google Scholar] [CrossRef]
- EIA. International Energy Data. Available online: https://www.eia.gov/international/overview/world (accessed on 10 June 2021).
- Feenstra, R.C.; Inklaar, R.; Timmer, M.P. The Next Generation of the Penn World Table. Am. Econ. Rev. 2015, 105, 3150–3182. [Google Scholar] [CrossRef]
- Brockett, P.L.; Golany, B. Using Rank Statistics for Determining Programmatic Efficiency Differences in Data Envelopment Analysis. Manag. Sci. 1996, 42, 466–472. [Google Scholar] [CrossRef]
- Stocker, T.F. The closing door of climate targets. Science 2013, 339, 280–282. [Google Scholar] [CrossRef] [PubMed]
- Williges, K.; Meyer, L.H.; Steininger, K.W.; Kirchengast, G. Fairness critically conditions the carbon budget allocation across countries. Glob. Environ. Chang. 2022, 74, 102481. [Google Scholar] [CrossRef]
- Rocha, M.; Krapp, M.; Gütschow, J.; Jeffery, L.; Hare, B.; Schaeffer, M. Historical Responsibility for Climate Change—From Countries Emissions to Contribution to Temperature Increase; Climate Analytics and Potsdam Institute for Climate Impact Research: Potsdam, Germany, 2015. [Google Scholar]
- Wei, T.; Yang, S.; Moore, J.C.; Shi, P.; Cui, X.; Duan, Q.; Xu, B.; Dai, Y.; Yuan, W.; Wei, X.; et al. Developed and developing world responsibilities for historical climate change and CO2 mitigation. Proc. Natl. Acad. Sci. USA 2012, 109, 12911–12915. [Google Scholar] [CrossRef] [PubMed]
- Hickel, J. Quantifying national responsibility for climate breakdown: An equality-based attribution approach for carbon dioxide emissions in excess of the planetary boundary. Lancet Planet. Health 2020, 4, e399–e404. [Google Scholar] [CrossRef] [PubMed]
- Beusch, L.; Nauels, A.; Gudmundsson, L.; Gütschow, J.; Schleussner, C.-F.; Seneviratne, S.I. Responsibility of major emitters for country-level warming and extreme hot years. Commun. Earth Environ. 2022, 3, 7. [Google Scholar] [CrossRef]
- Oh, D.H.; Lee, J.D. A Metafrontier Approach for Measuring Malmquist Productivity Index. Empir. Econ. 2010, 38, 47–64. [Google Scholar] [CrossRef]



| Group | Variable | Unit | Mean | Median | Min | Max | Variance | SD | Normality Test |
|---|---|---|---|---|---|---|---|---|---|
| OECD | Labor | Million people | 16.03 | 4.80 | 0.19 | 154.44 | 821.00 | 28.66 | <0.01 *** |
| Energy | Quad Btu | 6.23 | 1.50 | 0.09 | 97.60 | 268.00 | 16.36 | <0.01 *** | |
| Capital | Billion US dollars | 5320.72 | 1866.21 | 52.67 | 56,215.31 | 103,078,497.00 | 10,152.76 | <0.01 *** | |
| GDP | Billion US dollars | 1342.58 | 390.02 | 15.33 | 17,711.02 | 9,178,997.00 | 3029.69 | <0.01 *** | |
| CO2 | Million metric tons | 330.48 | 70.64 | 3.58 | 5133.44 | 751,128.00 | 866.68 | <0.01 *** | |
| Non-OECD | Labor | Million people | 21.39 | 3.72 | 0.05 | 791.69 | 8088.00 | 89.93 | <0.01 *** |
| Energy | Quad Btu | 2.54 | 0.22 | 0.00 | 139.43 | 179.00 | 13.39 | <0.01 *** | |
| Capital | Billion US dollars | 2003.34 | 184.91 | 3.35 | 94,903.73 | 89,362,528.00 | 9453.18 | <0.01 *** | |
| GDP | Billion US dollars | 493.01 | 50.80 | 0.79 | 18,978.50 | 3,938,664.00 | 1984.61 | <0.01 *** | |
| CO2 | Million metric tons | 176.28 | 9.49 | 0.16 | 10,486.98 | 1,008,702.00 | 1004.34 | <0.01 *** |
| Rank-Sum of OECD Group | Rank-Sum of Non-OECD Group | U | Z | p-Level | |
|---|---|---|---|---|---|
| Labor | 3079 | 8246 | 1691 | 1.589 | 0.112 |
| Energy | 3854 | 7471 | 916 | 4.999 | <0.01 *** |
| Capital | 3949 | 7376 | 821 | 5.417 | <0.01 *** |
| GDP | 3838 | 7487 | 932 | 4.929 | <0.01 *** |
| CO2 | 3756 | 7.569 | 1014 | 4.568 | <0.01 *** |
| Valid N | Mean | Min | Max | SD | ||
|---|---|---|---|---|---|---|
| OECD | MTE | 36 | 0.769 | 0.508 | 1.000 | 0.170 |
| GTE | 36 | 0.835 | 0.514 | 1.000 | 0.171 | |
| TGR | 36 | 0.928 | 0.558 | 1.000 | 0.113 | |
| Non-OECD | MTE | 113 | 0.718 | 0.390 | 1.000 | 0.176 |
| GTE | 113 | 0.750 | 0.390 | 1.000 | 0.172 | |
| TGR | 113 | 0.957 | 0.711 | 1.000 | 0.065 | |
| All Economies | MTE | 149 | 0.730 | 0.390 | 1.000 | 0.175 |
| GTE | 149 | 0.771 | 0.390 | 1.000 | 0.175 | |
| TGR | 149 | 0.950 | 0.558 | 1.000 | 0.080 |
| Group | Country | SEV | Group | Country | SEV |
|---|---|---|---|---|---|
| OECD | Ireland | 1.467 | Non-OECD | Sao Tome and Principe | 1.811 |
| Switzerland | 1.392 | Nigeria | 1.756 | ||
| Poland | 1.201 | Sri Lanka | 1.578 | ||
| Costa Rica | 1.172 | Iraq | 1.265 | ||
| United Kingdom | 1.157 | Gabon | 1.219 | ||
| Luxembourg | 1.110 | Equatorial Guinea | 1.159 | ||
| Germany | 1.085 | Mali | 1.138 | ||
| Norway | 1.030 | Grenada | 1.045 | ||
| France | 0.982 | Qatar | 1.005 | ||
| Estonia | 0.976 | Kuwait | 1.000 | ||
| Mexico | 0.945 | Azerbaijan | 0.987 | ||
| Japan | 0.930 | United Arab Emirates | 0.952 | ||
| United States | 0.809 | Saudi Arabia | 0.952 | ||
| Colombia | 0.705 | Chad | 0.929 | ||
| Italy | 0.643 | India | 0.928 | ||
| Iceland | 0.546 | Egypt | 0.905 | ||
| Brazil | 0.855 | ||||
| Seychelles | 0.840 | ||||
| China | 0.709 | ||||
| Uganda | 0.651 | ||||
| Indonesia | 0.635 | ||||
| Ethiopia | 0.548 | ||||
| Aruba | 0.456 | ||||
| Bhutan | 0.427 |
| Country | Reduction Amount | Actual Emissions | Country | Reduction Amount | Actual Emissions |
|---|---|---|---|---|---|
| Australia | 188.30 | 411.10 | Israel | 28.24 | 72.20 |
| Austria | 46.89 | 69.07 | Latvia | 0.00 | 8.09 |
| Belgium | 43.22 | 137.84 | Lithuania | 0.00 | 14.77 |
| Canada | 230.63 | 624.83 | Netherlands | 76.50 | 240.94 |
| Chile | 48.59 | 87.26 | New Zealand | 34.17 | 40.09 |
| Czech Republic | 31.33 | 110.78 | Portugal | 27.71 | 60.21 |
| Denmark | 35.46 | 36.20 | Slovakia | 15.67 | 35.63 |
| Finland | 25.00 | 45.50 | Slovenia | 6.53 | 13.90 |
| Greece | 23.82 | 75.84 | Spain | 258.17 | 300.39 |
| Hungary | 27.97 | 52.46 | Sweden | 51.56 | 52.64 |
| Country | Reduction Amount | Actual Emissions | Country | Reduction Amount | Actual Emissions |
|---|---|---|---|---|---|
| Albania | 1.347 | 4.555 | Malawi | 0.438 | 1.027 |
| Algeria | 25.386 | 142.315 | Malaysia | 26.348 | 228.217 |
| Angola | 9.595 | 19.380 | Maldives | 0.239 | 1.767 |
| Argentina | 25.217 | 210.133 | Malta | 0.591 | 8.849 |
| Armenia | 1.896 | 5.809 | Mauritania | 0.452 | 2.616 |
| Bahrain | 1.338 | 40.268 | Mauritius | 0.653 | 6.650 |
| Bangladesh | 20.837 | 82.120 | Mongolia | 0.801 | 19.748 |
| Barbados | 0.095 | 1.709 | Montenegro | 0.495 | 2.373 |
| Belarus | 5.045 | 60.790 | Morocco | 8.115 | 55.710 |
| Belize | 0.000 | 0.580 | Mozambique | 0.618 | 10.036 |
| Benin | 0.464 | 6.621 | Namibia | 0.740 | 3.982 |
| Bosnia | 0.826 | 18.705 | Nepal | 2.510 | 7.681 |
| Botswana | 0.936 | 7.676 | Nicaragua | 1.125 | 5.265 |
| Bulgaria | 3.513 | 45.158 | Niger | 0.334 | 2.441 |
| Burkina Faso | 0.606 | 3.297 | North Macedonia | 0.679 | 6.602 |
| Burundi | 0.000 | 0.222 | Oman | 5.505 | 67.007 |
| Cabo Verde | 0.123 | 0.866 | Pakistan | 49.921 | 197.059 |
| Cambodia | 1.184 | 10.742 | Panama | 2.669 | 26.988 |
| Cameroon | 2.699 | 7.074 | Paraguay | 2.291 | 8.763 |
| Central African | 0.125 | 0.381 | Peru | 12.490 | 53.356 |
| Comoros | 0.000 | 0.277 | Philippines | 33.389 | 129.872 |
| Croatia | 4.748 | 17.281 | Romania | 25.353 | 75.590 |
| Cyprus | 0.632 | 8.115 | Rwanda | 0.457 | 0.923 |
| Djibouti | 0.115 | 0.862 | Saint Lucia | 0.000 | 0.469 |
| Dominican Republic | 5.679 | 22.017 | Senegal | 1.407 | 9.337 |
| Ecuador | 4.521 | 37.237 | Serbia | 2.350 | 47.086 |
| El Salvador | 1.720 | 6.351 | Sierra Leone | 0.234 | 0.920 |
| Eswatini | 0.535 | 1.092 | Singapore | 11.511 | 256.523 |
| Fiji | 0.178 | 2.456 | South Africa | 14.718 | 476.866 |
| Georgia | 2.313 | 9.907 | Sudan | 7.296 | 20.178 |
| Ghana | 7.353 | 15.001 | Suriname | 0.152 | 2.095 |
| Guatemala | 4.005 | 17.985 | Taiwan | 37.519 | 324.679 |
| Guinea | 0.693 | 2.746 | Tajikistan | 1.176 | 6.093 |
| Guinea-Bissau | 0.000 | 0.311 | Thailand | 34.745 | 342.800 |
| Haiti | 0.346 | 3.420 | Togo | 0.211 | 2.755 |
| Honduras | 1.140 | 8.767 | Trinidad | 0.826 | 50.313 |
| Jamaica | 0.414 | 8.852 | Tunisia | 3.412 | 24.894 |
| Jordan | 2.646 | 27.187 | Turkmenistan | 2.837 | 99.518 |
| Kazakhstan | 9.753 | 295.522 | Ukraine | 9.491 | 204.483 |
| Kenya | 5.121 | 18.022 | Uruguay | 3.606 | 7.283 |
| Kyrgyzstan | 1.025 | 8.460 | Uzbekistan | 9.887 | 95.714 |
| Lebanon | 2.294 | 27.190 | Yemen | 1.524 | 9.649 |
| Lesotho | 0.180 | 0.675 | Zambia | 2.491 | 5.032 |
| Liberia | 0.087 | 1.201 | Zimbabwe | 0.576 | 9.976 |
| Madagascar | 0.993 | 3.498 |
Disclaimer/Publisher’s Note: The statements, opinions and data contained in all publications are solely those of the individual author(s) and contributor(s) and not of MDPI and/or the editor(s). MDPI and/or the editor(s) disclaim responsibility for any injury to people or property resulting from any ideas, methods, instructions or products referred to in the content. |
© 2023 by the authors. Licensee MDPI, Basel, Switzerland. This article is an open access article distributed under the terms and conditions of the Creative Commons Attribution (CC BY) license (https://creativecommons.org/licenses/by/4.0/).
Share and Cite
Yang, W.-C.; Lu, W.-M. Achieving Net Zero—An Illustration of Carbon Emissions Reduction with A New Meta-Inverse DEA Approach. Int. J. Environ. Res. Public Health 2023, 20, 4044. https://doi.org/10.3390/ijerph20054044
Yang W-C, Lu W-M. Achieving Net Zero—An Illustration of Carbon Emissions Reduction with A New Meta-Inverse DEA Approach. International Journal of Environmental Research and Public Health. 2023; 20(5):4044. https://doi.org/10.3390/ijerph20054044
Chicago/Turabian StyleYang, Wen-Chi, and Wen-Min Lu. 2023. "Achieving Net Zero—An Illustration of Carbon Emissions Reduction with A New Meta-Inverse DEA Approach" International Journal of Environmental Research and Public Health 20, no. 5: 4044. https://doi.org/10.3390/ijerph20054044
APA StyleYang, W.-C., & Lu, W.-M. (2023). Achieving Net Zero—An Illustration of Carbon Emissions Reduction with A New Meta-Inverse DEA Approach. International Journal of Environmental Research and Public Health, 20(5), 4044. https://doi.org/10.3390/ijerph20054044

