Abstract
(1) Background: Retirement is a life event that can influence physical activity (PA) and sedentary behaviour (SB) and can be used as an opportunity to promote positive lifestyle choices. The aims of this study were to (a) to identify changes in PA and SB resulting from retirement and (b) to explore predictors of any changes in PA and SB following retirement in Maltese civil servants. (2) Methods: a hybrid mixed-method (MM) study, using first quantitative followed by qualitative methods, of civil servants aged ≥60 years, who were followed during their retirement transition for two years. A proportion of the research participants in the MM study retired while the others remained employed. Questionnaires and semi-structured interviews were used to collect data. (3) Results: there were no changes in total PA and sitting behaviour with retirement in Maltese civil servants. People who retired carried out more domestic PA compared to when they were in employment, which resulted in more moderate-intensity PA behaviour. People perceived that their sitting time increased with retirement in the qualitative interviews, but this was not observed in the quantitative data. Past PA behaviour was an important predictor of future PA behaviour, but not for SB. (4) Conclusions: A change in PA occurs with the retirement transition. However, the uptake of exercise is a personal choice that is dependent on previous experience. Increasing SB is perceived as part of the retirement plan but is not necessarily seen in the measured quantitative data.
1. Introduction
Physical activity (PA) and sedentary behaviour (SB) influences the health of older adults. Engaging in PA and achieving the World Health Organization’s (WHO) PA guidelines aids in the prevention of disease, whilst excessive SB results in an increased risk of noncommunicable disease development and functional decline [1]. Life events can disturb a person’s daily routine; they are considered specific transitions that a person is expected to experience [2]. Throughout life, a person is expected to adapt to new situations, circumstances, and events. Retirement is a life event that is a possible opportunity to promote healthy behaviours [3].
1.1. Retirement
Retirement is a social construct that serves social institutions, social groups, and age succession. Being a social construct, retirement changes throughout the years, with bridge employment becoming a common occurrence [4]. As a consequence of these changes, the retirement age of 62, 63 or 65 years is becoming less relevant to studying retirement behaviour [5]. Wang and Shi [6] defined retirement as an individual’s exit from the workforce, which accompanies decreased psychological commitment to and behavioural withdrawal from work. Based on this definition, a self-assessment approach to retirement was taken in this study [7]. As retirement involves a withdrawal from work and a psychological commitment, the person can self-evaluate whether one feels retired or not.
1.2. Predictors of Change in Physical Activity and Sedentary Behaviour with Retirement
Retirement is a period of adaptation, that various authors investigated if going through this particular life event has an influence on PA and SB. Three systematic reviews have examined retirement and PA [8,9,10]; a further two examined multiple life events (which included retirement) and PA [11,12]. There is an agreement from this evidence that retirement results in an increase in PA in the leisure domains, and an increase in light and moderate-intensity PA. However, the initial increase in PA will decrease in the long term [12]. Differences on how retirement influences PA varies by socioeconomic status (SES) [10] and gender [12].
Two systematic reviews have specifically examined SB and retirement [10,13]. Based on these reviews, retirement was found to contribute towards an increase in screen time. Vansweevelt et al. [10] found that changes are more favourable for people with higher SES, whom have a positive increase in PA and a lesser increase in screen time. When analysing data from Stockholm Public Health Cohort, Ter Hoeve et al. [14] found that people are likely to continue with similar behaviours of PA and SB when they go through retirement. Few studies have examined people’s perception of how going through retirement can influence PA and SB. From these systematic reviews and further literature search by the authors, a total of four studies have been identified which explore this. Three studies [15,16,17] have examined retirees’ perceptions of how retirement influences PA behaviour. McDonald et al. [15] identified four themes associated with the perceptions of PA with retirement: (1) resources, (2) daily structure, (3) opportunities, and (4) transitional phase in retirement. Van Dyck et al.’s [17] qualitative findings about PA confirmed previous studies, as they found that participants experienced a change in PA behaviour during their early retirement. However, this change varied depending on their previous PA undertaken during their employment. Socci et al. [16] identified six patterns of how the retirement transition might influence PA based on participants’ perceptions. The identified patterns of PA during the retirement transition were: increasers, continuators, starters, decreasers, fluctuaters, and inactive. They described the phenotype of people undergoing these types of patterns.
Two studies were identified that looked at the participants’ perceptions of retirement on SB [17,18]. Van Dyck et al. [17] found that participants felt that retirement influenced their SB. They experienced a decrease in sitting time during transport and engaged in active transportation. Eklund et al. [18] identified two themes on how retirement influences SB: (1) the theme ‘in light of meaningful SB’, related to the meaning of sedentary activities, in which participants viewed SB as a possibility to perform activities that they were unable to when still in employment; (2) the theme ‘in the shadow of involuntary SB’, which was about the unhealthy aspect of SB and factors that contributed towards the development of such behaviour.
1.3. Determinants of Physical Activity and Sedentary Behaviour
The study of behaviours is complex due to bidirectional relationships between environmental, psychosocial, and other variables [19]. The Determinants of Diet and Physical Activity (DEDIPAC) Knowledge Hub carried out a series of systematic reviews that examined the different determinants of PA and SB in older adults. Age and education were correlated with SB in people over 65 years of age [20]. Cultural variations were identified, with education being inversely correlated in European studies but not in Asia. These reviews concluded that there is limited research on SB and old age, with studies being of a cross-sectional design. Brug et al. [21] summarised the findings from seven systematic reviews carried out by the DEDIPAC group on the determinants of PA. PA in people aged 65 years and older was correlated positively with self-efficacy, intrinsic motivation, walkability of one’s neighborhood, health status, fitness level, and higher SES; PA was negatively correlated with falls, smoking, and age. Varied correlations were found for temperature and life events. It was highlighted that there is a need for longitudinal studies on the determinants of PA. There was an interaction between different determinants, which made it difficult to identify an effect due to specific factors. Certain behavioural determinants were not consistently measured, which created issues with compiling data from different studies.
An identified gap in the literature pertains to the apparent absence of studies that seek to understand the retirement transition and its influence on SB and PA longitudinally. The other gap in the literature is the lack of integration of the understanding of changes in PA and SB that take place and how people experience these changes. In view of this, the research question for this study was therefore ‘Does retirement influence PA and SB in Maltese civil servants and what are the predictors of change?’ The aims were (a) to identify any changes in PA and SB resulting from retirement in Maltese civil servants, and (b) to explore predictors of any changes in PA and SB following retirement in Maltese civil servants. The findings of this study are a progression from a previously published study focusing on pre-retirement perceptions of PA and SB in the same population [22]. The main findings from this were that the retirement transition is a subjective transition, with people bringing on their experience in this transition and portraying their expectations of PA and SB based on these. The study identified six themes: (1) learned experiences, (2) psychosocial factors shaping the retirement transition, (3) the discernment aspect of retirement, (4) engagement in PA, (5) the inevitable process of ageing, and (6) cognisant SB.
2. Materials and Methods
To achieve the aims, a two-year follow-up study using mixed methods (MM) based on a dialectical philosophy was undertaken. The dialectic philosophy is a form of dynamic logic of thesis, antithesis, and synthesis [23]; it provides a framework as to how two epistemologies are used together for a deeper understanding of the phenomena under study. A hybrid MM design was adopted (QUAN→QUAL→QUAN + QUAL); quantitative data were collected first, followed by qualitative data from the same sample. The quantitative and qualitative data were recollected after two years. QUAN data were collected as part of a cohort study, based on a postpositivist methodology, which recruited Maltese civil servants who were ≥60 years old to be monitored using surveys. In the QUAN data collection, the researcher interaction with participants was kept to a minimum to reduce biases. The QUAL data were collected during narrative interviews, based on a socioconstructionist methodology, with participants who were planning to retire within the subsequent 6 months to 1 year from the survey. Using a socioconstructionist methodology in the data collected, it was assumed that multiple realities exist and knowledge is context-specific and value-laden. Inclusion criteria for the cohort study were Maltese civil servants aged 60 years or over, who were able to speak in Maltese or English, and for the interview, participants had to be planning to retire and willing to participate. Figure 1 represents the research design and where integration of the strands took place.
Figure 1.
Research design of dialectical MM.
2.1. Data Collection
Data for the QUAN strand was collected using a questionnaire which included the Maltese version of International Physical Activity Questionnaire—long version (IPAQ) [24,25], the Exercise Motivation Inventory—2 (EMI-2) [26,27] and open-ended questions about barriers towards PA in the past 2 weeks [28]. The translated Maltese versions of the IPAQ and EMI-2 were used as they were found to have good reliability, like the original English version [24,26]. Demographic information was collected on marital status, education, sex, and employment scale. In the first data collection, participants were asked if they were planning to retire within the coming year, whilst at follow-up they were asked if they were retired or not. The definition of retirement was based on self-assessment, where it was based on whether participants felt retired or not [7]. The questionnaires were available in English and Maltese. The QUAL data were collected via a semi-structured interview using open-ended questions. These were guided by the theoretical domain framework (TDF) [29]. The TDF was developed with the aim of improving the use of behaviour change theories by creating a framework that integrates concepts from various theories [30]. The framework consists of 14 domains, each of which has various constructs; examples of domains are knowledge, skills, and environment [31]. The interview guide was piloted both in English and in Maltese. Participants were asked to tell their life stories during the interview. The second interview guide is available in Appendix A. Figure 2 is a schematic to highlight participant recruitment and completion for the study.
Figure 2.
Diagrammatic representation of the adopted MM design.
2.2. Recruitment
Participants were recruited via an email sent to all Maltese civil servants who were 60 years of age and over. The email included a recruitment letter with links to the study survey. Interested participants completed the consent form and the questionnaires either online or provided details to be undertaken via telephone. Those participants who were planning to retire within the subsequent 6 months to 1 year were asked if they were willing to participate in an interview about their retirement experience. Purposeful sampling using IPAQ categories to select participants with different PA behaviour was used to recruit participants for the interview with a minimum quota set at 20 due to the two-year follow-up period. The initial data collection was carried out between September 2019 and January 2020 and the follow-up was undertaken between October 2021 and January 2022. Months were kept similar to avoid seasonal variation.
2.3. Ethics
Participants were given an information letter about the study and provided written consent to participate each time a request was made to complete the questionnaires and/or undertake the interview. Participants had the right to withdraw from the study and were provided with an opportunity to ask questions pertaining to the study at any point. Ethical approval was obtained from Sheffield Hallam University Research Ethics committee reference number: ER9249191 and Coventry University ethics reference P115641 due to a change in host institution.
2.4. Data Analysis
Data analysis was carried out separately for the two strands but interpreted concurrently with equal weighting to achieve data integration as one of the MM criteria. For QUAN, the questionnaires were analysed based on the guidelines provided for IPAQ and EMI-2. Barriers were analysed on whether participants identified barriers towards PA or not and the type of barriers identified. Descriptive statistics based on mean and median were carried out. Inferential statistics, which checked for differences between sex, education and retirement status, were undertaken using an independent t-test and chi-square or their nonparametric equivalent following checking for normal distribution. The analysis was carried out separately for the initial and follow-up stage of the data collection and then differences where checked between the two time points using Wilcoxon. Statistical significance was accepted if p < 0.05.
Data analysis for the QUAL data was carried out using reflexive thematic analysis [32] and structural narrative analysis [33,34,35]. Reflexive thematic analysis was based on steps by Braun and Clarke [32]: (1) data familiarisation, (2) generating initial codes, (3) searching for themes, (4) reviewing themes, (5) defining and naming themes (6) report writing. The structural narrative analysis included five steps [33]: (1) the first step was to identify interviews that had good stories; (2) this was followed by developing the story structure, which was based on the work of Labov and Waletzky’s (1972); (3) then it was identified why the story was being told; (4) stories with similar structure, content, and meaning were grouped; and (5) report was written.
The Initial analysis of using bot” app’oaches was carried out by KS using the manuscript in the original language. This was then discussed with JXDC over multiple meetings. Once meaning was agreed, this was discussed with the rest of the authors. Transcription was carried out by KS in the original language of the interviews; the five transcripts were checked by an independent researcher to check for consistency with transcripts.
Data were then integrated using joint display [36,37]. In using joint display, the data from the two strands were displayed together to check for consistency and identify any differences in the data and analysis carried out. Convergent (similar data from the different strands) and divergent (conflicting evidence from the different strands) findings were identified using a traffic light system: amber was used for areas where further research questions were elicited, green where there was agreement (convergent) between the data, and red where there was disagreement (divergent).
Rigour for this study considered the QUAN, QUAL, and MM aspects. For the QUAN strand, the tools used to collect data on PA [25,38] and exercise motivations [26,27] were reliable and valid. The study attempted to recruit participants from all the population to attempt generalisability for the population being examined. In the QUAL strand, the lead researcher kept a reflective diary throughout the process, which aided in the data interpretation and for reflexivity. Raw data are presented as supplementary material for transparency (Appendix B). Participants were engaged with a high response rate at follow-up. Their experience was shared as they went through the retirement process and a rich description was provided for all participants. Data analysis triangulation was used for an in-depth understanding of PA and SB. To ensure quality for the MM aspect of the study, the study was aligned to a dialectical philosophical approach. Integration of MM took place at the point of sampling, results, and interpretation (Figure 1). The results from the QUAL and QUAN were integrated and illustrated using joint display.
3. Results
The response rate for the initial survey was 11% (n = 96) of the targeted population (n = 872). The IPAQ was incomplete for 7 participants reducing the number of useable questionnaires to 89. From these, 20 participants were purposefully recruited for narrative interviews. At follow-up, the response rate to the survey was 48.3% (n = 43), whilst that for the interview was 95% (n = 19) (Table 1). There was no statistical difference at the initial survey between respondents and nonrespondents in: PA, sitting time, sex, education, marital status, and barriers towards PA. There was a statistical difference in 3 motivational constructs out of 14 from the EMI-2: revitalisation, challenge, and affiliation with a higher mean in those who completed both surveys.
Table 1.
Demographic description of the population.
At follow-up, there was a statistically significant difference in sitting time between retired and nonretired participants (p = 0.010), with nonretired participants having higher sitting times (Table 2). Other PA domains were not statistically different. When checking for differences between the first and second data collection, those who retired had a statistically significant change in moderate-intensity PA (p = 0.037), whilst the nonretired had a change in walking PA in MET min per week (p = 0.023). Those who retired experienced a statistically significant difference in the PA domains of work, domestic, and leisure; the nonretired only experienced a statistically significant change in leisure PA (Table 3). There were no statistical changes to motivation in the retired, whilst the nonretired experienced a decrease in motivation in the challenge domain.
Table 2.
Differences in PA and SB by retirement status.
Table 3.
Mean change in sitting and PA domains within group.
3.1. Reflexive Thematic Anlayis
Follow-up interviews lasted, on average, 39 min in duration and ranged between 16 min and 1 h and 25 min. A total of 12 participants had retired and the other 7 continued to work within the same employment. After the initial coding phase of the reflexive thematic analysis, 46 codes were identified, which were finally represented within two main themes. The themes and subthemes with supporting quotes are presented in Table 4 and Table 5.
Table 4.
Subthemes of theme one, ‘the impact of official retirement age is seemingly inexorable’, with supporting quotes.
Table 5.
Subthemes of theme two, ‘the retirement plan is influenced by the transition’, with supporting quotes.
3.1.1. Theme 1: The Impact of Official Retirement Age Is Inexorable (Inevitable)
Reaching the mandatory retirement age brought about changes to the individual that were not influenced by whether a person retired or continued to work. In the follow-up interview, participants who did not retire were able to articulate their retirement plans in more detail compared to two years prior, even though some still had not chosen the day to officially retire. When retirement age was reached, the person was able to decide whether to retire or not, depending on their wishes and personal commitments at that time. Reaching retirement age influenced individuals irrespective of their decision to retire.
3.1.2. Theme 2: The Retirement Plan Is Influenced by Circumstance during the Transition
Retirement plans develop during the retirement transition, as persons focus on their intentions once they reach retirement. When nearing retirement age, it was found that some people had fixed plans whilst others did not. Once the decision to retire was consciously taken, any plans for physical activity and sedentary activities were reflected upon and understood to be influenced by a number of factors, including: (a) specific circumstances, e.g., if one’s partner was working or not, if children were living at home or not, finances, and self-health; (b) experiences, e.g., culture of exercise participation, physical-activity involvement, and impact of retirement experiences by significant others; and (c) intentions, e.g., gardening/farming activities, meeting with friends, and starting exercising. The COVID-19 pandemic was an important aspect and was regarded as an unexpected interloper in these persons’ retirement plans, for which sudden and unexpected adjustments had to be made. In dealing with the retirement transition, participants used their varied resources to adapt to the new situation. Some participants highlighted the difficulty in adjusting to this. This theme and its subthemes, with supporting quotes, are presented in Table 4. Original quotes are provided in Appendix C, Table A2 and Table A3.
The changes between the different data collection points were analysed by merging the two reflexive thematic analyses from the previous paper [22] and those presented in the current one. The results are present in Table 6; the themes at each data collection point compared and contrasted and changes identified are discussed.
Table 6.
Longitudinal analysis of reflexive thematic analysis.
3.2. Structural Narrative Analysis
The structural narrative analysis identified patterns in how participants experienced their retirement transition with regards to the PA and SB. Four interviews, whereby participants provided narrations of their experience, were chosen. These specific four were chosen because the interviewees shared multiple stories to explain their experiences. Analysis was carried out on these interviews’ extracts with coding to develop the story structure [33]. Two narratives from participants who had retired around the same period are presented in Table 7, which allows for comparison. Names have been changed for anonymity purposes. When examining their retirement stories, their narratives were similarly structured but had different PA and SB outcomes. Results are presented in Table 7; supporting quotes and participants’ reconstructed stories are available as Appendix B.
Table 7.
Participants’ stories using structural narrative analysis.
3.3. Data Integration
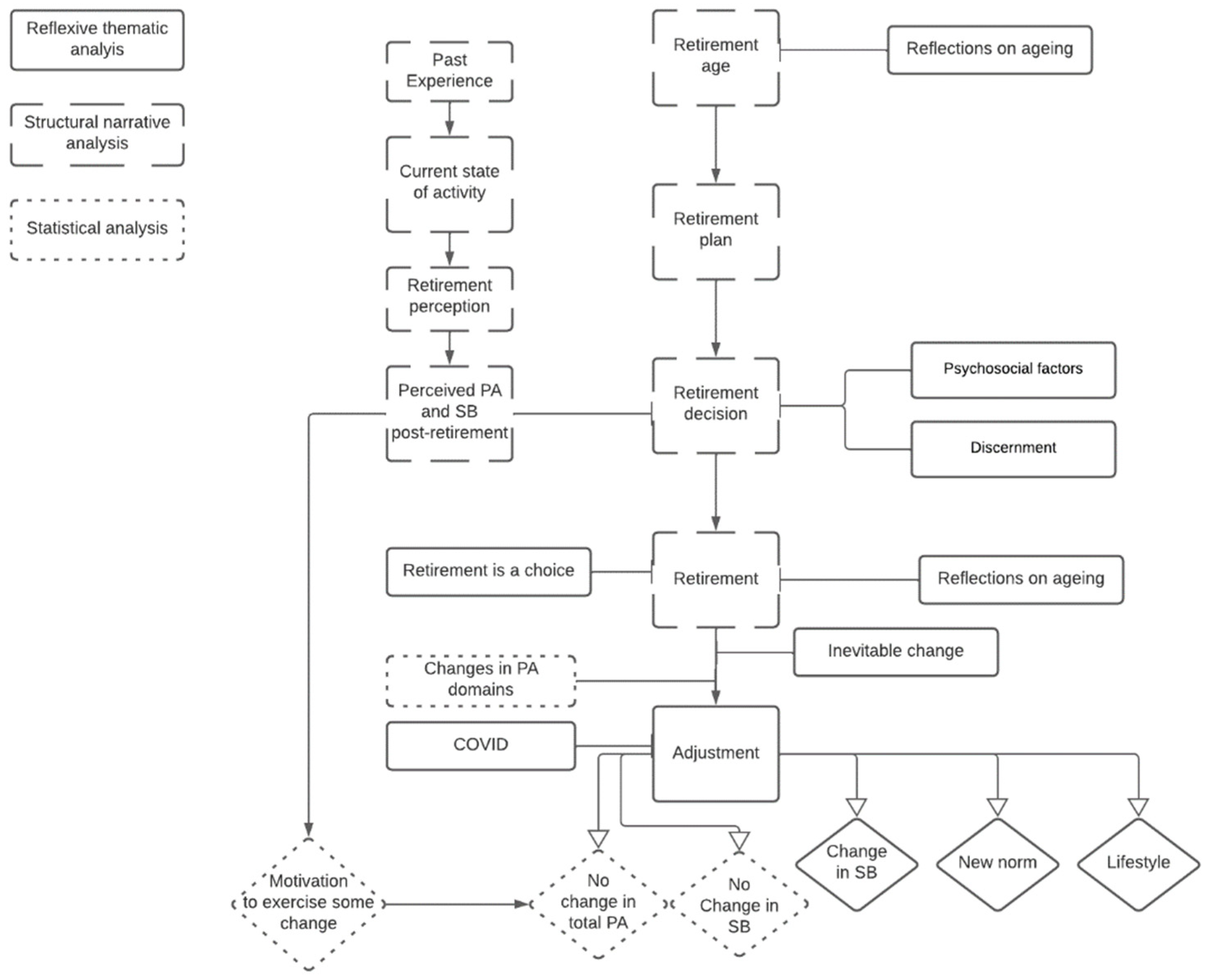
The aim of using a dialectical MM approach was to integrate the data from the two strands and achieve an understanding of how the retirement transition can influence PA and SB. Data integration was carried out using a joint display (Appendix D) and flowchart (Figure 3). This study identified six meta-inferences when integrating the different data. Three meta-inferences agreed, one was in dissonance, and two showed diffractions (Table 8).
Figure 3.
Data integration flowchart.
Table 8.
Table to show meta-inferences.
4. Discussion
This study adds to the body of knowledge about the perception of people going through the retirement transition and how it can influence PA and SB. The use of MM highlights the differences in what people perceived and what they reported to have happened to their PA and SB. The study highlights the difficulty that retirees experience in adjusting to a new routine and the need for them to be supported in this transition.
4.1. Decision to Retire
The decision to retire was present in the participants’ life story. It was inferred to—but not presented as—a particular day in their story line. It was a process that could have started with the discernment aspect in the preretirement period. This fits with the retirement theories that conceptualise retirement as a decision-making process [6,44]. As hypothesised by this theory, participants consider opportunities and take an informed decision on whether to retire or not. This finding also supports the role theory; as the participants started reaching retirement age, they started to take decisions to change their role from an employee to retired [45]. The timing of deciding when this change in role happens can be influenced by various psychosocial factors such as family, finance, and health [46], which were not assessed QUAN in the study. Going through retirement does not necessarily mean that a person wanted to retire. There were two participants who had retired but their decision to retire was not theirs, and they wanted to return to work. Those who took a conscious decision to retire did not want to go back. Bridge employment is an option that some employees consider as their exit strategy from the workforce [47].
4.2. Replacing Work Physical Activity
The replacement of former work-related PA and SB with other means of activity was apparent in both data sets. The inevitable change is identified within the statistical change in Domestic and Work PA in the retired compared to nonretired participants. Using the QUAN results, the retired group showed an increase in their PA domains across leisure and domestic PA, whilst those who did not retire had only a change in their leisure time PA. However, using accelerometer measurements, it was found that work PA was replaced by sedentary activities and not necessarily by other PA, especially in people with a manual occupation [39]. These changes can be determined by various factors such as psychosocial factors, financial situation, and health status [21], which were not assessed in this study. Socci et al. [16] had found that retirement can have different influences on PA depending on identified phenotypes. In the QUAL data, this change is highlighted by retired participants claiming to try and fill the empty time with other activities, especially in the morning. The QUAL highlights how this change was challenging for the participants and was one of the least considered. These changes are documented within the literature with studies finding changes in domestic and leisure time PA over the retirement transition [8,12]. Retirees might be more inclined and worried about the financial aspect of retirement rather than the social and activity part [47]. This might explain the difficulties that retirees experience in adapting to the change in activity patterns, and provides further insight as to why studies [12] might have found different conclusions as to whether leisure time PA increases or not. There is a difference between retirement planning and effecting the plan when retiring [48], as highlighted in the participants’ stories their activity patterns were influenced by their previous experiences and perceptions. The continuation in PA patterns was found in other studies [14,16].
4.3. Changes in Physical Activity Domains
As part of the adjustment process, the retired group demonstrated changes in the different PA domains, with the exception for transport. Other studies have found that there are changes in active transportation; however, in this study, the PA in the transport domain pre-retirement was low, which might explain why a change did not occur. There was a statistically significant change in moderate types of activity within the retired individuals and a statistically significant change in walking PA in the nonretired. A statistically significant change in leisure time PA was found in both groups. The change in PA intensities within the retired participants could be part of the adjustment process and them developing a new norm. When retiring, people try and find meaningful activities [49], which is found in what they valued previous to their retirement. Participants try to maintain the same activities but now they experience more time. As PA was measured using self-reported data and PA intensity is perceived, not actual [50], this could explain the change in moderate PA identified. In addition, most of the participants had low PA jobs prior to retiring, even those who had low education levels; this could have led to an increase in moderate PA by engaging in domestic PA. This uptake in PA related to domestic work was present in most of the interviewed retired participants.
4.4. Changes in Leisure Time Physical Activity
Changes in leisure time PA were present in retirees and those still in employment. In addition, there was no statistical difference between the groups. The whole population had a change in their leisure time PA. These results fit within the participants’ story structures, whereby they projected their current state of PA into their retirement plan. The changes at the population level in leisure time could be due to COVID, ageing, or other psychosocial factors. Retirement does not change what people value in life [51]; there is no reason to believe that retirement will change people’s perspectives on exercise, physical activity, or sedentary behaviour. Lifestyle choices taken pre-retirement are likely to persist post-retirement [14]. The retirement transition provides an opportunity where people have more time to engage in exercise; however, if this is not part of their culture, it might not be what they would have envisaged for their retirement. As found by Vansweevelt et al. [10] in their systematic review, with retirement, people in higher SES tend to undertake more favourable changes to PA domains and sitting time.
4.5. Sitting Time
Statistically a significant difference in total sitting time was present between the retired and nonretired, with the latter having a higher sitting time. Using device-based measures, it was found that women increased and prolonged their sitting time with retirement, but not men [42,43]. However, men start increasing their sitting time prior to retirement [43]. This study was unable to make this distinction due to the sample size. Participants in this study claimed to be developing a new norm with different patterns. The different patterns being created might be related to the type of activity being carried out, but not to the amount of activity being carried out. Exercise behaviours might have purpose for retired older adults, whilst other types of activities such as meeting friends might have purpose and happiness [52]. New norms might be developed based on what was valued previously. Sitting behaviours might be based on previous behaviours, explaining why a change was not found within the retired participants.
4.6. COVID-19 and Other Factors
Participants claimed that the COVID-19 pandemic had an impact on their lifestyle. Some of the changes identified seem independent of the retirement transition. The pandemic could have had an impact on the participants’ behaviour in different ways based on psychosocial factors and impacted the retirement plan. Some of the identified changes were present within the population, but not when analysing by retirement status. This shows that there were other impacts that need to be considered during the retirement transition, not limited to the shift from work to retirement. Another factor that could have influenced the lifestyle changes and was not assessed in this study was SES, which was found to influence PA and SB during the retirement transition [10]. Factors such as self-efficacy and environmental factors [19] were also not included in the data collection.
4.7. Strengths and Limitations
The use of a two-year observational approach enabled the in-depth study of PA and SB over time, and thus captured the influence of retirement on these variables in a manner that to date has been missing from the literature. This should be considered a key strength of the present study and represents a novel and original contribution to knowledge. Another strength of the study is the integration of a two-year observational and narrative study. The participants were followed during their retirement transition, which provided an opportunity to integrate experiences and opinions with changes to PA and SB. The integration of these health behaviours with the retirement transition provided a deeper understanding of how such behaviours can be targeted in future interventional studies.
One of the limitations was the low retention of participants in the observation study; however, there was no statistical difference at the first data collection between drop out and those who participated at both data collection points. The small sample size did not allow for adjustment for gender and SES, and for generalisability of findings to the whole population. The results of inferential statistics should therefore be interpreted with caution.
The use of self-reported measures was another limitation. Participants were provided with an opportunity to use reliably tested tools in two languages to improve participation and include people from low socioeconomic classes. The number of participants with secondary education was 18%, and only 1% had primary level education. This might be due to recruitment method used, as this was conducted through the official government email address, which might not be used as much in people with low education, but this is highly speculative. The participation in the narrative study was high, which shows participants’ engagement with the study. Using data analysis triangulation provided an in-depth understanding of the participants’ experiences.
4.8. Practical Application
The study highlights the need to consider PA and SB as part of the retirement adjustment process. It identifies the importance of considering previous experiences when promoting health behaviours during this period to support a healthy adjustment to retirement. There is a need to support people going through retirement to adjust to their new routine and prepare them for these changes. Perception about ageing needs to be considered when people are going through the retirement transition, as these can influence retirement adjustment. Retirement planning interventions to promote health behaviours and assist employees in adjusting to their retirement should be considered. Employers can use the retirement transition as a positive opportunity to support retirees.
5. Conclusions
The main finding from the study is that undertaking exercise and being active is a choice within the retirement transition. PA is a consequence and increasing SB is integrated within the retirement plan. Retirement brings about a change in PA and SB as the working hours need to be substituted with other activities. However, the impact of the retirement transition on PA and SB might be limited as people revert to their known habits and experiences to fill the void left by retirement. Retirement presented an opportunity for those who wanted to exercise further consciously. Concurrently, people are required to change their PA patterns due to the implications of stopping from work. SB is part of the retirement plan, as people expect sedentary behaviours to be part of the retirement activities. Interventions that target behaviour during the retirement transition must address the retirement process, starting at the preretirement phase when people are discerning about their retirement. Health behaviours are often considered of secondary importance during the retirement transition by individuals, and yet changes in their PA engagement and patterns will inevitably happen because of retirement. A critical suggestion arising from this research—and one which has not been forthcoming from prior work on this topic—is that any intervention needs to consider the retirement transition and not focus solely on health behaviours.
Author Contributions
Conceptualisation, K.S., J.X.d.C., K.G. and D.R.B.; methodology, K.S., J.X.d.C., K.G. and D.R.B.; validation, J.X.d.C., K.G. and D.R.B.; formal analysis, K.S. and J.X.d.C.; investigation, K.S.; data curation, K.S.; writing—original draft preparation, K.S.; writing—review and editing, K.S., J.X.d.C., K.G., B.L. and D.R.B.; supervision, J.X.d.C., K.G. and D.R.B.; funding acquisition, K.S. All authors have read and agreed to the published version of the manuscript.
Funding
This research was partly funded by the ENDEAVOUR scholarship scheme—Group B—National funds—Malta (MEDE/1117/2017/43).
Institutional Review Board Statement
The study was conducted in accordance with the Declaration of Helsinki, and approved by the Sheffield Hallam University Research Ethics committee ER9249191 and Coventry University ethics reference P115641 15 January 2021.
Informed Consent Statement
Informed consent was obtained from all subjects involved in the study.
Data Availability Statement
Additional data are available through corresponding authors.
Acknowledgments
The authors would like to thank all the study participants who shared their experiences with the researchers, and the Institute for Public Service, Malta for supporting research within the public service. We would like to thank Mike Duncan for helpful comments in preparing our response to reviewers.
Conflicts of Interest
The authors declare no conflict of interest. The funders had no role in the design of the study; in the collection, analyses, or interpretation of data; in the writing of the manuscript; or in the decision to publish the results.
Appendix A
Topic prompts and guide
I am interested in your experience of being physically active during your retirement period. There is no correct or wrong answer. All experiences are valuable and unique, that is why your thoughts are a valid contribution to the study and topic.
- Can you describe to me how was your retirement experience?
- Has retirement met your expectations?
- What helped you with adjusting for retirement?
- Can you describe your daily routine weekday and weekend from when you wake to when you go to sleep? (Including your sedentary activities).
- Do you feel that there was any change to your PA pattern since you retired?
- Do you feel you do enough PA? Why so?
- Since retiring were there any interferences with your physical activity plans?
- What gives you the motivation to be a physically active person? Or what stops you from being physically active?
- Has COVID influenced your retirement plan? If so, how?
- Has COVID influenced your PA pattern? If so, how?
- Optional questions:
- Has retirement influence your ability to be physically active?
- Has your routine changed with retirement?
- Did retirement influence the way you organise PA?
- Has there been a change in your motivation toward PA since retiring?
- What about resources like money or access to facilities or equipment for physical activity, how this influences your physical activity?
- How did your significant others (family or friends) influence you during this period?
- Would you like to add something else?
Appendix B
Table A1.
Examples of different stories and interpretation.
Table A1.
Examples of different stories and interpretation.
| Extracts | Interpretation |
|---|---|
| Filgħodu qisni bqajt inqum l—istess jien però flok inqum fl 04:30–04:45 a.m. qisni qed inqum għas 06:00 a.m. | Routine is similar but less strict to try and maintain the same work routine. |
| Qisni ittardjat siegħa, Jien ma jkollix x nagħmel, | This change is due to a lack of set appointments. |
| x inqum nagħmel biex noqgħod niċċassa. Fil bidu kont iktar kont nixgħel naqra news BBC. | No purpose in waking up early. |
| Computer xejn qabel kont kien ikolli għalxiex, għax daqqa ġejja festa irrid nara kif ha nagħmlu xi haġa u ikkuntattja lil dawk u daqqa fuq il facebook u issa se nagħmlu hekk u, ma xulxin, issa xejn u. | The lack of purpose results in decreased use of technology. No motivation, purpose to do things. |
| Ha ngħidlek. Ifhem. Imma issa jew għax xi kultant | The experience was difficult to explain based on her knowledge and previous experience. |
| jien ma nafx jekk hux normali li jiġrilu hekk. | She was going into uncharted territory of ageing. |
| Għax issa għandi 64. | Age is a realisation of her getting old. |
| Hemm qisek mal mixi indunat li mhux ngħaġġel nimxi daqs qabel, fhimt? Dik xi haġa normali? | Realisation that age can result in her being slower. She questions if this this is happening to her who is physically active. |
| Ir raġel jien però ir raġel tiegħi irqiq. 60 xi haġa jiżen. Jiġifieri jien kont fuq 90, issa qegħda 86 għax bdejt naqra dieta | She tries to make a comparison with her husband to decide whether this is what she should expect. |
| Imma xorta qegħda ngħid (.) Dan l-aħħar qed ngħid ma għandiex ngħaġġel daqs qabel. | Her reasoning for why she is slower is not making sense to her. |
| Ma nafx jekk hux normali jew inkella. | Still undecided whether she is experiencing is normal. |
| p: i mean i can do more if i have the time. if i retired i am to do more. | Retirement is seen as an opportunity. |
| that my priority. retirement is for me to do more. | Exercise is an important part of her plan. |
| if my health allows me i will do more mm r: do more? | The plan is based on whether her health allows her to be active. The only foreseen barrier is health. |
| p: I want a balance in life. its not just activities i have to use my head. i go to. | Work is not allowing her to have the balance she wishes; therefore, retirement will provide this. |
| I’m constantly going into things that other people would not dream of! | The need to be active. |
| like I’m being, like I use to administer my sister who is disable mm and i was her curator for 10 years and mm I do databases. So, I want my brain to be working I’m the administrator of the block I took it upon myself that mm I’m not e (.) I think in me is a matter of (.) its not a matter of me. | Identifies herself as different from other people as being more energetic and wanting to be involved in different activities not just exercise. |
| i do want the control if it affects me. I don’t want to control anybody. else but where, if it is mm if its finances or whatever I need to know exactly what is going on and they have given me so much hassle trouble these other administrators that i took it upon myself that I will do it. but to do it you have to go in depth and ensure that you are doing it the right way. | The motivation is for her to be in control of things. |
| so yeah, I want to be occupied brain wise as well. looking to do some may. | Wanting to be active physically and mentally. Exercise is part of her ‘active’ lifestyle. |
| P: Ifhimni bħala esperjenza l-ewwel tkun bħal qisek qed t’istennija imma imbagħad issib qiesu dik il bidla f daqqa filli inti qed tqum għax xogħol u filli għandek rutina filli issib qiesu ċertu vojt. | Showing that retirement was not a full approved decision. Finding himself in a situation that he is not really looking forward to. |
| F daqqa ifhimni għal ewwel ftit ġimghat ma jibdiex tirrealizza għax qisek għadek holiday. Inti qisek għadek waqaft mix xogħol. Għadek frisk mix xogħol. Tiftakru. Imma meta imbagħad x ħin jibdew għaddejjin ċertu xhur tibda tirrealizza li hemm bidla. | The change into retirement is a gradual one that starts with a feeling of a short holiday, and then after a while you start realizing that this will be the new norm. |
| Hemm kambjament fil hajja. L-ewwel net filli kellek xi haġa għalxiex biex qisek taħdem tqum. Ħdimt għaliha ħajtek kollha f’daqqa waħda spiċċat. Qed Tifhimni f’daqqa waħda int anzjan. Qed Tifhimni. Differenti. | There is a realisation phase that a change is happening. |
| Il hajja tinbidel. Tinbidel ħafna. Il perspettiva tibda tara l—affarijiet min angoli differenti nara jiena. Il hajja rajtha jiena inbidlet f daqqa. Qisu għandek switch. Cupp tfejt u x’għelt. | Emphasises the change in experience. You realise about the losses. |
| Qed Tifhimni filli kien hemm qisek għalxiex tħares il quddiem. Ha nqum għax xogħol, għandi hekk, għandi hekk qed Tifhimni. | Finds himself with no purpose. |
| F daqqa waħda trid tipprova tara biex ha timla dawk il ħinijiet. Għandek ħin iktar tiegħek qed Tifhimni. | Attempts to adjust; the adjustment is forced. |
Appendix C
Table A2.
Subthemes for first theme.
Table A2.
Subthemes for first theme.
| Subtheme | Original Quote |
|---|---|
| Change is inevitable The retirement process presents the person with a reality by which present/past experiences will differ from present/future experiences. This is the change that takes place as a consequence of retirement. All this is inevitable, as it is part of a conscious decision leading to retirement that also brings with it a level of change in physical activity and sedentary behaviour, a consequence of which life adjustments are made. | “…Il-ġurnata, ifhimni, tipprova tagħmel [li tista]. Jien, perkażu, il mara għadha taħdem u t-tfal għadhom [jgħixu] miegħi, allura nipprova ngħin naqra fix xogħol tad-dar. Imbagħad trid tieħu ċertu responsabbiltajiet int, tifhimni? Perkażu, naqra xogħol tad dar, naqra qadi u affarijiet hekk. Naqra hobbies. Forsi noqgħod nilgħab naqra fill garaxx u affarijiet hekk. Qed tifhimni? Timliha hekk il ġurnata. Ġurnata b’ġurnata”—Chris |
| “…It’s a new beginning. I enjoyed what I had, but now it’s time for a change. And it is not easy ‘cause you have to think [about what to do]. But I was preparing myself. I think, when I spoke with you, I already had a plan of things. And, in fact, I didn’t do [as she was busy with other things]. A lot of it was fear that I was not going to be able to adjust. I’m going to have to, too much time on my hands and I’m gonna get bored. And if Lilly is bored, uh, and uh [that’s a problem]. So yes, uhm, it’s still there…”—Lilly | |
| Retirement is a choice As the person reaches retirement age, a shift in a locus of power is noted. It ostensibly results in the control of one’s decisions, the decision to retire being the individual’s. It is the legitimisation of retirement that offers the person the power of control based on an implicit right (legitimising the process), therefore making the decision to cease employment (and hence retire) or to continue working a personal choice. There are different factors that will influence this decision and on which the influence of this decision would have an impact, including physical activity and sedentary behaviour. Indeed, those who decided to continue working reported that the legitimisation of their decision to continue working, coupled with their experience, gave them an added advantage to manage their lifestyle and handle situations in a different way. | “…Kelli din l okkażjoni [opportunita] li nircievi il-penzjoni u nibqa’ [naħdem]. Għidt, issa, din neħoda għax mhux se terġa tiġi. Tbatija ma għandix bħala security guard, ħa ngħid hekk. U għidt, eħe, għidt nagħmilhom mela dawn is-sentejn jien, la niflaħ nagħmilhom. Pero sa hemmhekk, u kont determinat li nibda il PRL, iġifieri, għax hawn min ma jiħdux biex jieħu l-allowance, għax aħna għandna [intitolati għal] allowance”—Jason |
| “U jien kont tlabt għal transfer, imma għidt fejn ser inmur. Għidt issa nitlaq il-barra la ġie iż-żmien tiegħi”—Chris | |
| “emm qabel ma ħadt d deċiżżjoni li ha nirtira, għax jien ħadt d deċiżjoni, għalkemm, James kien ilu jgħidli itlaq, itlaq, itlaq”—Agnes | |
| Retirement brings about reflections on ageing Retirement allowed time for reflection, including on ageing, as persons now had the opportunity to reflect as they found themselves having ample alone time. They reflected on their physical and mental abilities, and how these seemingly declined in comparison to when they were younger. As a result of this reflection, retirees took different decisions, and not everyone opted to engage in healthy behaviours. | “Ifhimni, ma nistax ngħid li jiena għad għandi saħħa ta 30 sena. Ta’ 64, iġifieri, għandi l-limitations, imma ma nħallijomx iżommuni milli nagħmel affarijiet li nħossni kuntenta bihom. Hawn min irid imur ġirja, per eżempju. Jiena nħobb inmur nimxi, ħeqq, ġirja taqtagħli nifsi, hehe”—Carmen |
| “…għax moħħi fuq xiex se jaħseb? Jaħseb fuq l-affarijiet li kont nagħmel qabel, qed tifhem? Tidra rutina f ħajtek, int. Inti għandek perjodu taż-żmien [perjodi differenti f’ħajtek]. Għandek staġuni, wkoll, ħa ngħid hekk. Bħalissa, qed nagħmel dil-ħaġa. Ġie żmien il-patata, per eżempju, allura moħħok jikkonċenta fuq il-patata. Jekk ġie żmien is-silġ, inti jkun moħħok fuq is-silġ. Jekk ġie imbagħad [żmien] li għandi permess inniżżel id-dgħajsa minn Mejju sa Settembru, moħħi ħa jmur fuq id-dgħajsa f’dak il-perjodu taż-żmien. Fhimt? Qisek għandek stage, stage, ħa ngħid hekk. Sa issa, għadni qed nagħmilhom [l-affarijiet tiegħi], imma bit-tbatija, dejjem”—Jason | |
| “Qed inħossni għajjiena u m’għandix dik l-energija bħal qabel, ngħid lanqas nimmaġinani issa nagħmel dak ix-xogħol tiela u nieżla min isfel [għal fuq] u qadi [li kont nagħmel]”—Jessie |
Table A3.
Subthemes for second theme.
Table A3.
Subthemes for second theme.
| Subtheme | Original Quotes |
|---|---|
| Retirement leads to adjustments of physical activity As a consequence of unavoidable changes consistent with retirement, people took to new situations by adapting, including adjustments to their physical activity patterns. These were found to be influenced by the persons’ considerations on (a) new opportunities, (b) the need to remain ‘active’ or to exercise, and (c) age vs. exercise. | |
| (a) New opportunities—retirement resulted in different perceptions towards new opportunities to be physically active that were in turn influenced by preconceptions on what physical activity really was. The adjustment to being more physically active was at times unexpected, e.g., spending more time on domestic activities, whilst other adjustments were part of the person’s plan, e.g., starting to go for a walk regularly. Going into retirement brought about opportunities for a person to be physically active in different physical activity domains (domestic, transport, and leisure). | “Din is sena, tħabatt u batejt, qed ngħidlek. Jiena, b’kollox, siġar għandi ħdax ġewwa u għaxra oħra barra, barra iż-żebbuġiet. Għandi ħames żebbuġiet qatt ma tajthom bela ilma. Mela jista jkun? Kemm ħa nġorr ilma? U mbagħad, jekk ngħid, per eżempju, ħa nagħmel [nsaqqi] erba’ sigriet illum, għax ma jistax ikun tagħmel kollox [f’daqqa]. Fis-sħana, issir żibel, u jekk tmur fil-għaxija kmieni [biex mingħalik tiffranka s-sħana], xorta issir żibel. Is-sħana hija tremenda”—Albert |
| “Anki x-xiri, jien tgħidlix naqbad il-karozza u nmur nixtri. Għal affarijiet żgħar, inmur bil mixi, alavolja għandi erba’ blokok sew u l-bogħod il-grocer. Ma nfittixx li naqbad il karozza jekk nista’ nmur bil mixi”—Jessie | |
| (b) The need to be active or to exercise—Engaging in activities with a purpose was something that all participants sought, whether in retirement or having continued working after their retirement age. Participants reported the need to engage in activities that kept them busy, mentally and physically. Retirement brought with it a certain lack of purpose, which participants felt the need to address with meaningful activities. Because they found themselves with more free time, and as they wanted to fill their day, some used this as a motivation to increase their exercise participation or engage more in domestic activities, whilst others engaged in sedentary activities. | “Issa, bħalissa, qed naħdem fuq xi proġetti. Għandi xi żebgħa u qed nagħmel il-pinnuri. Bdejt niżbogħ wieħed aħdar u abjad il-bieraħ. Jekk trid tordna xi wiehed [għidli]. S’issa, għamilt tnejn, wieħed normali biex ngħaddi ż-żmien u ieħor kien fih naqra aktar xogħol. Imma ċ-ċuċata li m’hemmx instructions jew hekk. Jien qed nara fuq YouTube. Narahom jaħdmu [il-pinnuri], imbagħad inkisser moħħi biex nara kif se naħdem, għax ma jgħidlekx [jagħtik struzzjonijiet] biċċa biċċa. Issa qed nagħmel pinnur b’raġel u mara fuq see-saw”—Albert |
| “Inmur mixja nofs siegħa, tlett kwarti, ċertu ħin hekk. Jekk ma nistax nagħmilha nofs siegħa straight, inmur 20 min u 20 min. Imma rrid nimxija, imqar jekk ġod-dar. Nitla’ fuq il-bejt, noqgħod nonxor, noqgħod indur mal bejt, irridhom dawk it-20 min li jiena free. Imbagħad nerġa nmur inkompli l-faċendi. Hehe”—Carmen | |
| (c) Age and exercise—retirement, as well as increased exercise behaviour, brought about reflections on ageing and the ageing body. When engaging in exercise, participants were conscious and sensitive to their ageing bodies. They were aware of the need to exercise, but at the same time, they found that it was taking them longer to recover when engaging in exercise activities. Although this did not stop them from exercising, it made them adjust the manner in which they performed exercise. | “L-ewwel nett, id-drive trid tiġi minnek li tagħmel l-eżerċizzju. Ċans [ħin] hemm, imma trid tkun trid, u jrid ikollok is-saħħa. Issa, tgħidli, xi naqra aches l-hawn u l-hemm jibdew gejjin. Jew naqra rkubtejk jew naqra hekk. Qed tifhimni? Allura l abilita tiegħek tal-eżerċizzju ma tibqax l-istess. Tista’ timmodifika, ta, igifieri, imma s-saħħa u l-enerġija li kien ikollok qabel ma jibqgħux l-istess. F’sena, mhux se tmur daqshekk lura, imma, mbagħad, iktar ma jgħaddi ż- żmien, tibda tgħid, tirrealizza li naqqast dik in naqra. Ma tkunx għadek avventuruż daqs kemm kont. Qed tifhimni? Fejn qabel kont tasal sa hemm, illum tasal s’hawn”—Sean |
| “Xorta għadni bil-commitments [tal-ħajja]. Għadni m’inix b’dik iċ-ċerta liberta [tal-irtirar], qed tifhem? La saħħti għadha ttini, allura ma nistax [ngħid le lit tfal]. Ma għandix skuża illi ma nista’ nagħmel xejn, qed tifhem?”—Chris | |
| Retirement brings about lifestyle adjustments Retirement led to lifestyle changes (food, consumption, finance management, time for self, smoking, being lazy) that could influence the health of individuals and therefore their physical activity and sedentary behaviour patterns. There were reported changes to food consumption, specifically the consumption of healthier meals as well as eating more frequently. A change in the management of finances was also reported, with people willing to spend money more freely on health or leisure activities. This was linked to their life expectancy, with them perceiving having less time to enjoy their financial gains. Retirement itself, as well as for those who continued to work post-retirement age, provided the opportunity for time to be dedicated to oneself and to do things which they enjoyed. It was also reported that retirement resulted in an increase in the consumption of cigarettes. A lack of structure to daily activities when compared to the work routine brought with it more hours sitting down doing fewer activities. This was perceived as being lazy. | “Qabel, kont ngħidlu [lir-raġel], per eżempju, biex jagħmel xi ħaġa, anki jekk bil-karozza, u kien jaqbad u jagħmilha. Issa sar jittratieni”—Josette |
| “Allura, x’ħin għallinqas mhux ser inkun xogħol, iżjed għandi ċans li nqassam l-affarijiet bil-mod. Għandi aktar ċans għalija nnifsi. Għandi aktar ċans li nitlaq lejn il-baħar”—Antoinette | |
| “B’xi mod, tellajt il-weight. Forsi qed niekol iktar. Ma nafx kif. Spiċċajt fil kċina il-ħin kollu għax nieklu f’nofs in-nhar u fil għaxija. U nkompli nnaqqar, ukoll, imma mhux daqshekk”—Jessie | |
| Retirement leads to the development of a new norm Adjusting to retirement leading to a new norm was reported to be characterised by three influences: (a) the grievance of missing the work environment, (b) a honeymoon period, and (c) a long retirement. | |
| (a) A common theme emerging with participants who decided to retire was their grievance about missing their work environment, especially the social interactions at work. The specific impact of the COVID-19 pandemic seemed to play an even greater role in this grievance as maintaining meaningful connections with work colleagues after retirement was more difficult. Retirees missed their work colleagues and the social aspect of work. This was highlighted as an important aspect of working, yet at the same time they were conscious that once the decision of retirement was taken, they did not want to go back to working. | “Oh, I miss colleagues. I miss the children I used to work with. I really do. To me, it was rewarding. Maybe it is not that special, being an LSE [learning support educator], but, you know, everyone’s got a role, and I had a lot of job satisfaction, seeing improvements in children and making connections with children and staff. I miss the staff as well, but not that much, because I am not sitting around all day thinking about the past. I’m doing other things now, so my mind is occupied. I still miss work sometimes but I don’t look back. I don’t want to go back to that, although I miss it. I miss my work. I miss the children and I miss the colleagues as well, but not that much. I am not sitting around telling myself how much I wish I stayed working. No, no, no, no. That, I don’t say. Certainly not”—Lilly |
| “Ifhem, il-pride tax-xogħol tiegħi, dik kienet fuq kollox. Xejn iktar ma nimmissja, mhux għax niltaqa mal ħbieb. Mill-kollegi, tnejn nimmissja minn żewġ tużżani. Nimmissja tnejn minnhom, imma l iktar is-sodisfazzjon illi ngħin lin-nies. Dak nimmissja”—Claire | |
| (b) The initial part of the retirement was defined as a honeymoon period. Participants described this as being a period of long leave or vacation. The duration of this honeymoon period varied amongst the participants, yet it was always described as being a happy period of retirement. During this time, participants either engaged in activities that they had planned to do in advance, or decided to rest by taking it easy, relaxing, and being more sedentary. | “Ifhem, l’ewwel ftit xhur wara l-irtirar, xorta se nagħmel rutina l’istess. Faċendi, ridt nagħmel ċertu affarijiet li qatt ma għamilt, u npoġġi l-affarijiet f’posthom… Tissetilja ċertu karti, trid tagħmilhom, imma tkun iktar free. Jekk fettili naqbad u tlaqt nixtri, ma hemm xejn x’ixekkilni. U iktar free li nmur għand it-tifla”—Agnes |
| “Lewwel ġurnata, kont ferħan li tlaqt mix-xoħol. Ma kellix x’nagħmel, ma kontx naf minn fejn ħa nibda, u qbadt nara it-television. Iva, issa għandi ċans nara it-television. L-ewwel jumejn, rajt tliet television films. It-tifel ġabli Netflix. Wara ġimgħa, bdejt nixba u żidt fl’ikel. Wara xi ħmistax, għidt kemm ħa ndum nara t-television? Żidt fl’ikel erġajt. F’it-tmienja u nofs ta’ filgħodu, ħabib tiegħi, platt għaġin. Mmm, kemm huwa tajjeb l-għaġin fit-tmienja u nofs ta’ filgħodu. Ma nistax nibqa sejjer hekk, imma. Jien se nsir daqs bagħal jekk nibqa sejjer hekk”—Albert | |
| (c) As the honeymoon period weaned off, retirees started to grasp that this would be their new life. This brought about anxieties, as well as a conscious effort to attempt to fill up the day with various activities. | “Ma kontx naf x’se nagħmel u inflejt bid dar, u imbagħad, gie it-tifel [twieled], u tkun happy bit-tifel, xi ħaġa ġdida… Imma, issa, f’daqqa waħda, it hit me. U kont qed inħossni vojta, boring, u ma kinitx satifsying iktar il-ġurnata. Dan l’aħħar, lanqas aptit nqum mhu qed ikolli, fejn is-soltu kont inqum filgħodu ħalli nimxi. Mhux qed ikolli dik il-volja, mhux qed ikolli dik is-saħħa li nqum”—Agnes |
| Sedentary behaviour is influenced as an impact of retirement The morning was identified as the time of day when retirees reported trying to be more active. Sedentary behaviours were more attributed to the afternoon. Activities with a specific purpose, such as performing desk jobs or maintenance activities or using the computer, were carried out while sitting, as well as activities with little purpose, such as watching television when there was nothing better to do. Those who retired from a primarily sedentary job noted that on retirement, they carried out domestic types of activities, and as a consequence, sat less when compared to their previous work routine. | “Dak il-ħin, nibda narani stramb, għax jiena niekol naqra, imbagħad nara naqra television, xi dokumentarju tal-annimali jew hekk, jew naqra BBC, u forsi tmur għajni bija xi kwarta. X’ħin nistenbaħ, nibda nipprepara u nqum inċekcek mal-kelb u nagħmel Thermos kafe”—Albert |
| “L-istess baqa l-eżerċizzju, jekk ma traskurajtx naqra. Flok insib ħin aktar għalih, kultant aktar nitgħażżen. Issa, tgħid, għandi l-ħin kollu tiegħi. Tibda taħseb li ħa żżid l-eżerċizzju. L-inizzjativa hemm baqgħet, imma r-rieda ħallejta warajja”—Sean | |
| “…When I feel I’m sitting down too much at the computer or whatever, I’ll put the music on… put the blinds down, and I dance”—Lilly | |
| An unexpected pandemic influences the retirement transition The retirement transition period examined was between 2019 and 2022, and therefore was influenced by the COVID-19 pandemic, which was unplanned and impactful. The adjustments to the type of physical activities and sedentary behaviours, as noted by the retirees, was not only impacted by retirement, but also by COVID-19. Some retirees pushed their retirement day forward, as COVID-19 adjustments made their employment terms more favourable to stay on, while others terminated their employment, even though they were considering a work extension prior to the outbreak. The pandemic had some influence on the amount of physical activity and sedentary behaviour patterns, which were short-lived. Those inclined towards exercising claimed to have found that the pandemic provided an opportunity to increase their outdoor activities. The restrictions imposed on social interactions also provided an opportunity to retirees to discover the outdoors with less traffic in the streets. Those who were less motivated towards exercise, or who enjoyed exercising within a social environment, identified the COVID-19 restrictions as limiting their exercise participation. The lack of social interaction provided an opportunity for some to engage in new hobbies that they had not considered before. | “Jien naħseb… qabel ma waqaft naħdem, kont ngħid forsi nmur xi żewg mornings hekk, go xi home qrib. Imma kif ġew l-affarijiet [bil-COVID-19], ma rnexxitlix. Illum, ma ngħidx ħa nmur, iġifieri. Le, le ma nmurx. Illum daqshekk. Mhux ħa ngħid ħa nmur hemm”—Claire |
| “Aktar kont nimxi meta kont naħdem mid-dar, għax ma kontx niġi l’hawn. Allura, filgħodu, kont inqum kmieni biex ma niltaqa ma ħadd. Kont nimxi kuljum pracett. Kuljum. Sebgħa t’ijiem [fil-ġimgħa]. Kont naħdem mid-dar, ma kellix il-problema li niġi hawn kmieni biex nipparkja. Jien, peress li parti mil-management, ituni permess nipparkja fil garaxx, u jien iffissat fuq il-karozza. Allura irrid insib parking tajjeb għalija. Ma nħallijiex fin nofs il-karozza. Irrid insibha hemm [allura nispiċċa ma nimxix]”—Mike | |
Appendix D
Figure A1.
Integration of MM results.
Figure A1.
Integration of MM results.

References
- Bull, F.C.; Al-Ansari, S.S.; Biddle, S.; Borodulin, K.; Buman, M.P.; Cardon, G.; Carty, C.; Chaput, J.-P.; Chastin, S.; Chou, R.; et al. World Health Organization 2020 guidelines on physical activity and sedentary behaviour. Br. J. Sports Med. 2020, 54, 1451–1462. [Google Scholar] [CrossRef] [PubMed]
- Luhmann, M.; Hofmann, W.; Eid, M.; Lucas, R.E. Subjective well-being and adaptation to life events: A meta-analysis. J. Pers. Soc. Psychol. 2012, 102, 592–615. [Google Scholar] [CrossRef] [PubMed]
- Baxter, S.; Blank, L.; Johnson, M.; Everson-Hock, E.; Woods, H.B.; Goyder, E.; Payne, N.; Mountain, G. Interventions to promote or maintain physical activity during and after the transition to retirement: An evidence synthesis. Public Health Res. 2016, 4, 1–138. [Google Scholar] [CrossRef]
- Shultz, K.S.; Wang, M. Psychological perspectives on the changing nature of retirement. Am. Psychol. 2011, 66, 170–179. [Google Scholar] [CrossRef] [PubMed]
- Ekerdt, D.J. Frontiers of research on work and retirement. J. Gerontol. B Psychol. Sci. Soc. Sci. 2010, 65B, 69–80. [Google Scholar] [CrossRef]
- Wang, M.; Shi, J. Psychological Research on Retirement. Annu. Rev. Psychol. 2014, 65, 209–233. [Google Scholar] [CrossRef]
- Denton, F.T.; Spencer, B.G. What Is Retirement? A Review and Assessment of Alternative Concepts and Measures. Can. J. Aging/La Rev. Can. du Vieil. 2009, 28, 63–76. [Google Scholar] [CrossRef]
- Barnett, I.; Ogilvie, D.; Guell, C. Physical activity and the transition to retirement: A mixed-method systematic review. J. Epidemiol. Community Health 2011, 65, A34. [Google Scholar] [CrossRef][Green Version]
- Barnett, I.; Guell, C.; Ogilvie, D. The experience of physical activity and the transition to retirement: A systematic review and integrative synthesis of qualitative and quantitative evidence. Int. J. Behav. Nutr. Phys. Act. 2012, 9, 97. [Google Scholar] [CrossRef]
- Vansweevelt, N.; Boen, F.; van Uffelen, J.; Seghers, J. Socioeconomic Differences in Physical Activity and Sedentary Behavior During the Retirement Transition: A Systematic Review of Longitudinal Studies. J. Phys. Act. Health 2022, 19, 623–637. [Google Scholar] [CrossRef]
- Engberg, E.; Alen, M.; Kukkonen-Harjula, K.; Peltonen, J.E.; Tikkanen, H.O.; Pekkarinen, H. Life events and change in leisure time physical activity: A systematic review. Sport Med. 2012, 42, 433–447. [Google Scholar] [CrossRef] [PubMed]
- Gropper, H.; John, J.M.; Sudeck, G.; Thiel, A. The impact of life events and transitions on physical activity: A scoping review. PLoS ONE 2020, 15, e0234794. [Google Scholar] [CrossRef] [PubMed]
- Sprod, J.; Ferrar, K.; Olds, T.; Maher, C. Changes in sedentary behaviours across the retirement transition: A systematic review. Age Ageing 2015, 44, 918–925. [Google Scholar] [CrossRef] [PubMed]
- Ter Hoeve, N.; Ekblom, M.; Galanti, M.R.; Forsell, Y.; Nooijen, C.F.J. Unfavourable sedentary and physical activity behaviour before and after retirement: A population-based cohort study. BMJ Open 2020, 10, 1–7. [Google Scholar] [CrossRef]
- McDonald, S.; O’Brien, N.; White, M.; Sniehotta, F.F. Changes in physical activity during the retirement transition: A theory-based, qualitative interview study. Int. J. Behav. Nutr. Phys. Act. 2015, 12, 25. [Google Scholar] [CrossRef]
- Socci, M.; Santini, S.; Dury, S.; Perek-Białas, J.; D’Amen, B.; Principi, A. Physical Activity during the Retirement Transition of Men and Women: A Qualitative Longitudinal Study. BioMed Res. Int. 2021, 2021, 2720885. [Google Scholar] [CrossRef]
- Van Dyck, D.; Mertens, L.; Cardon, G.; De Cocker, K.; De Bourdeaudhuij, I. Opinions Toward Physical Activity, Sedentary Behavior, and Interventions to Stimulate Active Living During Early Retirement: A Qualitative Study in Recently Retired Adults. J. Ageing Phys. Act. 2017, 25, 277–286. [Google Scholar] [CrossRef]
- Eklund, C.; Elfström, M.L.; Wågert, P.V.H.; Söderlund, A.; Gustavsson, C.; Cederbom, S.; Thunborg, C.; Lööf, H. The Meaning of Sedentary Behavior as Experienced by People in the Transition from Working Life to Retirement: An Empirical Phenomenological Study. Phys. Ther. 2021, 101, 1–19. [Google Scholar] [CrossRef]
- E Bauman, A.; Sallis, J.F.; Dzewaltowski, D.; Owen, N. Toward a better understanding of the influences on physical activity: The role of determinants, correlates, causal variables, mediators, moderators, and confounders. Am. J. Prev. Med. 2002, 23, 5–14. [Google Scholar] [CrossRef]
- Chastin, S.F.; Buck, C.; Freiberger, E.; Murphy, M.; Brug, J.; Cardon, G.; O’Donoqhue, G.; Pigeot, I.; Oppert, J.M.; DEDIPAC Consortium. Systematic literature review of determinants of sedentary behaviour in older adults: A DEDIPAC study. Int. J. Behav. Nutr. Phy. Act. 2015, 12, 127. [Google Scholar] [CrossRef]
- Brug, J.; van der Ploeg, H.P.; Loyen, A.; Ahrens, W.; Allais, O.; Andersen, L.F.; Cardon, G.; Capranica, L.; Chastin, S.; De Bourdeaudhuij, I.; et al. Determinants of diet and physical activity (DEDIPAC): A summary of findings. Int. J. Behav. Nutr. Phys. Act. 2017, 14, 1–24. [Google Scholar] [CrossRef] [PubMed]
- Spiteri, K.; Broom, D.R.; Grafton, K.; Laventure, B.; de Caro, J.X. “It is Easy to do Nothing and Easy to Sit Down”: Perceptions of Physical Activity and Sedentary Behaviors During Pre-retirement. J. Appl. Gerontol. 2022, 41, 1435–1444. [Google Scholar] [CrossRef] [PubMed]
- Johnson, R.B. Dialectical Pluralism: A Metaparadigm Whose Time Has Come. J. Mix. Methods Res 2017, 11, 156–173. [Google Scholar] [CrossRef]
- IPAQ Group. IPAQ International Physical Activity Questionnaire. 2016. Available online: https://sites.google.com/site/theipaq/home (accessed on 6 December 2018).
- Spiteri, K.; Grafton, K.; de Caro, J.X.; Broom, D. Translation of the International Physical Activity Questionnaire to Maltese and Reliability Testing. J. Meas. Phys. Behav. 2021, 4, 23–30. [Google Scholar] [CrossRef]
- Markland, D.; Ingledew, D.K. The measurement of exercise motives: Factorial validity and invariance across gender of a revised Exercise Motivations Inventory. Br. J. Health Psychol. 1997, 2, 361–376. [Google Scholar] [CrossRef]
- Spiteri, K.; de Caro, J.X.; Grafton, K.; Broom, D. Psychometric testing of the Maltese versions of the Exercise Benefits/Barriers Scale and Exercise Motivation Inventory—2. Health Psychol. Res. 2022, 10, 37515. [Google Scholar] [CrossRef]
- Gyurcsik, N.C.; Brawley, L.R.; Spink, K.S.; Brittain, D.R.; Fuller, D.L.; Chad, K. Physical activity in women with arthritis: Examining perceived barriers and self-regulatory efficacy to cope. Arthritis Care Res. 2009, 61, 1087–1094. [Google Scholar] [CrossRef]
- Atkins, L.; Francis, J.; Islam, R.; O’Connor, D.; Patey, A.; Ivers, N.; Foy, R.; Duncan, E.M.; Colquhoun, H.; Grimshaw, J.M.; et al. A guide to using the Theoretical Domains Framework of behaviour change to investigate implementation problems. Implement. Sci. 2017, 12, 1–18. [Google Scholar] [CrossRef] [PubMed]
- Michie, S.; Johnston, M.; Abraham, C.; Lawton, R.; Parker, D.; Walker, A. Making psychological theory useful for implementing evidence based practice: A consensus approach. Qual. Saf. Health Care 2005, 14, 26–33. [Google Scholar] [CrossRef]
- Cane, J.; O’Connor, D.; Michie, S. Validation of the theoretical domains framework for use in behaviour change and implementation research. Implement. Sci. 2012, 7, 37. [Google Scholar] [CrossRef]
- Braun, V.; Clarke, V. Using thematic analysis in psychology. Qual. Res. Psychol. 2006, 3, 77–101. [Google Scholar] [CrossRef]
- Bailey, P.H.; Montgomery, P.; Mossey, S. Narrative inquiry. In Routledge International Handbook of Qualitative Nursing Research, 1st ed.; Beck, C.T., Ed.; Routledge: London, UK, 2013; pp. 99–115. [Google Scholar]
- Riessman, C.K. Narrative Methods for the Human Sciences, 1st ed.; Sage Publications Inc.: London, UK, 2008. [Google Scholar]
- Smith, B.; Sparkes, A.C. Narrative analysis and sport and exercise psychology: Understanding lives in diverse ways. Psychol. Sport Exerc. 2009, 10, 279–288. [Google Scholar] [CrossRef]
- Bazeley, P. Integrating Analyses in Mixed Methods Research; AGE Publications Ltd.: London, UK, 2018. [Google Scholar] [CrossRef]
- Fetters, M.D. The Mixed Methods Research Workbook; Sage Publications Inc.: Thousand Oaks, CA, USA, 2020. [Google Scholar]
- Craig, C.L.; Marshall, A.L.; Sjöström, M.; Bauman, A.E.; Booth, M.L.; Ainsworth, B.E.; Pratt, M.; Ekelund, U.L.F.; Yngve, A.; Sallis, J.F.; et al. International physical activity questionnaire: 12-Country reliability and validity. Med. Sci. Sports Exerc. 2003, 35, 1381–1395. [Google Scholar] [CrossRef] [PubMed]
- Suorsa, K.; Leskinen, T.; Pasanen, J.; Pulakka, A.; Myllyntausta, S.; Pentti, J.; Chastin, S.; Vahtera, J.; Stenholm, S. Changes in the 24-h movement behaviors during the transition to retirement: Compositional data analysis. Int. J. Behav. Nutr. Phys. Act. 2022, 19, 121. [Google Scholar] [CrossRef] [PubMed]
- Pulakka, A.; Leskinen, T.; Suorsa, K.; Pentti, J.; Halonen, J.I.; Vahtera, J.; Stenholm, S. Physical Activity across Retirement Transition by Occupation and Mode of Commute. Med. Sci. Sports Exerc. 2020, 52, 1900–1907. [Google Scholar] [CrossRef]
- Jürgens, D.; Schüz, B. Individual socioeconomic and neighborhood factors predict changes in sports activity during the transition to retirement. Eur. Rev. Aging Phys. Act. 2021, 18, 1–13. [Google Scholar] [CrossRef]
- Suorsa, K.; Pulakka, A.; Leskinen, T.; Heinonen, I.; Heinonen, O.J.; Pentti, J.; Stenholm, S. Objectively measured sedentary time before and after transition to retirement: The Finnish Retirement and Aging Study (FIREA). J. Gerontol. Ser. A Biol. Sci. Med. Sci. 2020, 75, 1737–1743. [Google Scholar] [CrossRef]
- Suorsa, K.; Pulakka, A.; Leskinen, T.; Pentti, J.; Vahtera, J.; Stenholm, S. Changes in prolonged sedentary behaviour across the transition to retirement. Occup. Environ. Med. 2020, 78, 409–412. [Google Scholar] [CrossRef]
- Wang, M.; Shultz, K. Employee Retirement: A Review and Recommendations for Future Investigation. J. Manag. 2009, 36, 172–206. [Google Scholar] [CrossRef]
- Lytle, M.C.; Foley, P.F.; Cotter, E.W. Career and Retirement Theories: Relevance for Older Workers Across Cultures. J. Career Devevelopment 2015, 42, 185–198. [Google Scholar] [CrossRef]
- Boissonneault, M.; Mulders, J.O.; Turek, K.; Carriere, Y. A systematic review of causes of recent increases in ages of labor market exit in OECD countries. PLoS ONE 2020, 15, e0231897. [Google Scholar] [CrossRef] [PubMed]
- Eismann, M.; Verbeij, T.; Henkens, K. Older workers’ plans for activities in retirement: The role of opportunities, spousal support, and time perception. Psychol. Aging 2019, 34, 738–749. [Google Scholar] [CrossRef]
- Topa, G.; Moriano, J.A.; Depolo, M.; Alcover, C.-M.; Morales, J.F. Antecedents and consequences of retirement planning and decision-making: A meta-analysis and model. J. Vocat. Behav. 2009, 75, 38–55. [Google Scholar] [CrossRef]
- Earl, J.; Gerrans, P.; Halim, V.A. Active and Adjusted: Investigating the Contribution of Leisure, Health and Psychosocial Factors to Retirement Adjustment. Leis. Sci. 2015, 37, 354–372. [Google Scholar] [CrossRef]
- Loney, T.; Standage, M.; Thompson, D.; Sebire, S.J.; Cumming, S. Self-report vs. objectively assessed physical activity: Which is right for public health? J. Phys. Act. Health 2011, 8, 62–70. [Google Scholar] [CrossRef]
- Grünwald, O.; Damman, M.; Henkens, K. Does Retirement Change What Individuals Value in Life? Results from a Three-Year Panel Study. J. Gerontol. Ser. B 2022. [Google Scholar] [CrossRef]
- Hancock, K.E.; Downward, P.; Sherar, L. Exploring the happiness and sense of purpose associated with older peoples’ activities using ecological momentary analysis: An observational study. J. Aging Phys. Act. 2021, 29, 670–677. [Google Scholar] [CrossRef]
Publisher’s Note: MDPI stays neutral with regard to jurisdictional claims in published maps and institutional affiliations. |
© 2022 by the authors. Licensee MDPI, Basel, Switzerland. This article is an open access article distributed under the terms and conditions of the Creative Commons Attribution (CC BY) license (https://creativecommons.org/licenses/by/4.0/).


