Advancing the Population Needs-Based Health Workforce Planning Methodology: A Simulation Tool for Country Application
Abstract
1. Introduction
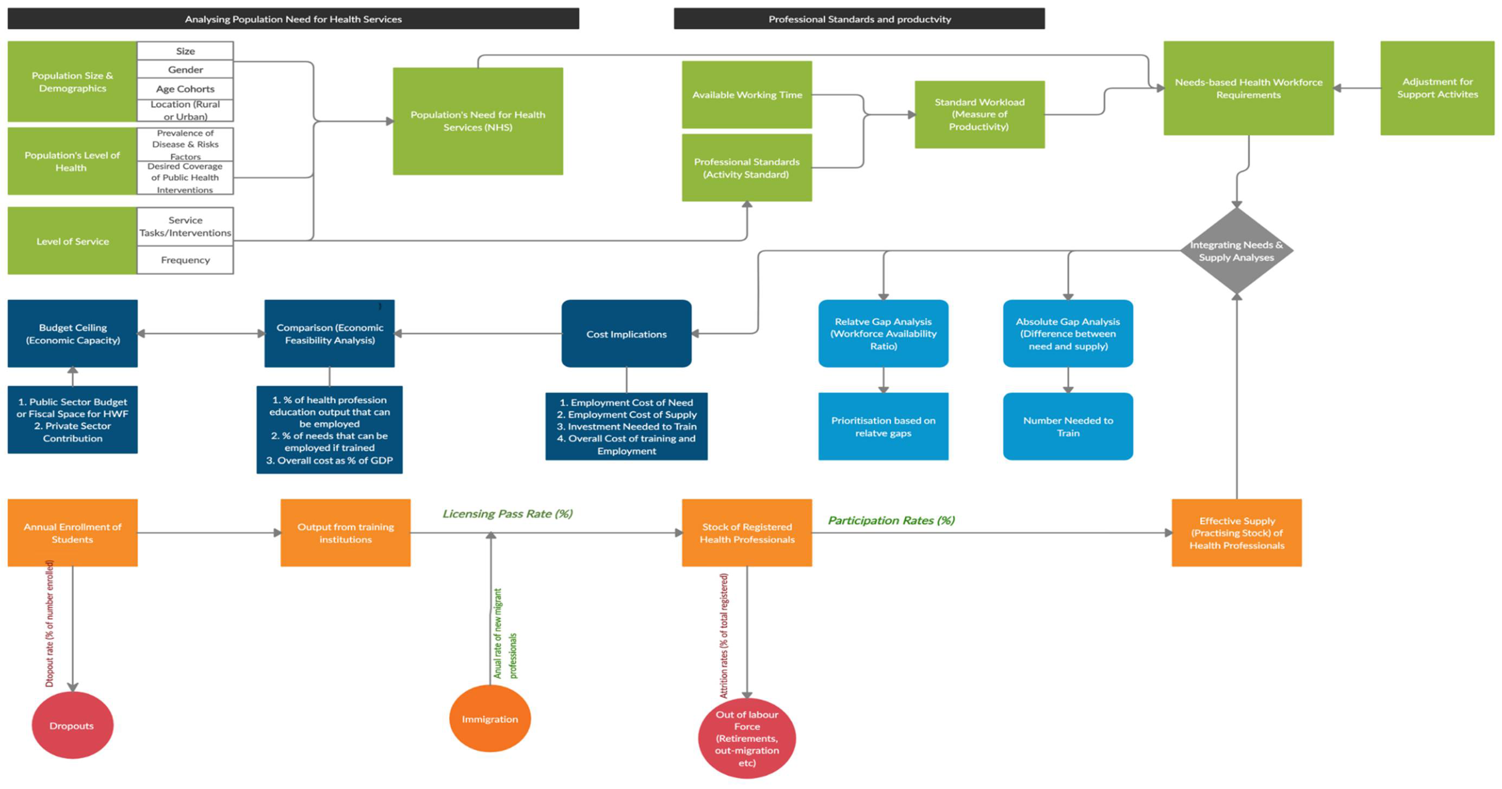
2. Conceptual Framework
3. Materials and Methods
3.1. The Empirical Framework
3.2. Modelling the Supply of Health Workforce
- ○
- Sn,t is the effective supply of health professional of category n, at time t.
- ○
- Tn,t is the overall stock of health professionals (number registered) category n at time t.
- ○
- an is the rate of attrition (the proportion of the stock, Tn,t-1 that died, retired, could not work due to ill-health or migrated out) which adjusts the overall stock to get the professionally active health professional of category n.
- ○
- In is the inflows of the health professional of category n from both domestic and foreign sources.
- ○
- P is the rate of labour participation which reflects the proportion of the professionally active health professionals that are engaged in direct health service delivery.
3.3. Modelling Population’s Health Need for Health Professionals
- ▪
- Defining the scope:- ○
- Jurisdictional coverage
- ○
- The objective of analysis (aligned with health system objective)
- ○
- Planning horizon or timeframe
 
- ▪
- Analysis of the population health service needs:- ○
- Population size and demography
- ○
- Measures of the population’s level of health (disease burden and health priorities)
- ○
- Level of service (identified interventions and their frequencies necessary to address needs)
- ○
- Estimating the evidence-based service requirements
 
- ▪
- Translating the evidence-based service requirements into health workforce requirement- ○
- Matching skills and competencies with identified interventions to address needs
- ○
- Eliciting standard workload or measures of productivity
 
- ▪
- Exploring resource implications:- ○
- Comparing the needs-based requirements with anticipated supply
- ○
- Estimate cost implications viz-a-viz available and anticipated budget
 
- ▪
- Conducting sensitivity analyses:- ○
- Parameter uncertainty (varying input values across their plausible range to explore the impact on the results)
- ○
- Structural uncertainty or policy scenarios (varying key assumptions and course of actions to explore the im-pact on the results)
 
- ▪
- Conducting model validation:- ○
- Statistical comparison with previous estimates (if available)
- ○
- Stakeholder consultation and feedback
 
3.3.1. Analysing the Population’s Need for Health Services (Estimating the Evidence-based Service Requirements)
- NHSt represents the ‘Needed Health Services’ by a given population under a given service model, over a period of time t.
- Pi,j,g,t represents the size of the given population of age cohort i, gender j in location (rural or urban) g at time t in a given jurisdiction (this represents the population and its demographic characteristics).
- Hh,i,j,g,t represents the proportion of the given population with health status h, of age cohort i, gender j in location g at time t (this represents the level of health of the population).
- Ly,h,i,j,g,t represents the frequency of health services of type y planned or otherwise required, under a specified service model, to address the needs of individuals of health status h among age cohort i, gender j in location g over time t (this represents the level of service required by the population).
- is the instantaneous rate of change of the health status, h (supplementary material 2 for formula).
3.3.2. Translating the Evidence-Based Health Service Requirements into Health Workforce Requirements
- SWn,y is the standard workload for health professional of category n when performing health service activity y.
- AWTn is the available working time of the health professional of category n
- SSy,n is the service standard or the time it takes a well-trained health professional of category n to deliver the service activity, y.
- Nn,t is the number of health professionals of category n required to deliver a given service model Ly,i,j, to a given population over a period of time t.
- Wy,n,h,i,j,t is the proportion of services of type y to be performed by a health professional of category n for individuals of health status h, age cohort i, and gender j at time t.
3.3.3. Adjusting the Health Workforce Requirements for Indirect Patient Care Activities of Health Workers
- SAAF =
- SAS = proportion of health professional time spent on support activities.
3.4. Needs Versus Supply Gap Analysis
3.4.1. Establishing the Absolute Gaps
- Absolute Gapn,t is the absolute gap for health professional of type n at time t.
- Sn,t is the supply of health professional of category n at time t.
- Nn,t is the needs-based requirements of a health professional of category n at time t.
3.4.2. Relative Health Workforce Gaps (Staff Availability Ratio, SAR)
3.5. Cost Implications for the Estimated Supply and Needs-Based Requirements
- TCSn,t is the total wage bill cost of the anticipated supply of health professional category n at time point t.
- Sn,t is the anticipated supply of health worker category n at time point t.
- Kn,t is the average income (made up of salaries, allowances and monetary benefits and adjusted for inflation) for health professional of category n at time point t.
- TCNn,t is the total wage bill cost of need-based requirements of a health professional of category n at time point t.
- Nn,t is the need-based requirements of a health professional of category n at time point t.
- Kn,t is the average income (made up of salaries, allowances and monetary benefits and adjusted for inflation) for health professional of category n at time point t.
4. An Applied Example for Maternal and New-Born Care
5. Results
5.1. Description of the Simulation Tool in Microsoft Excel
5.2. Estimated Needs-Based Requirements and Anticipated Supply
5.3. Absolute and Relative Gaps Analyses—Comparing the Needs-Based Requirements and Anticipated Supply
5.4. Implications for Health Professions Education
5.5. The Cost Implications of the Estimated Needs-Based Requirements and Anticipated Supply
5.6. Sensitivity Analyses
6. Discussion
7. Limitations
8. Conclusions
Supplementary Materials
Author Contributions
Funding
Institutional Review Board Statement
Informed Consent Statement
Data Availability Statement
Acknowledgments
Conflicts of Interest
References
- WHO. Global Strategy on Human Resources for Health: Workforce 2030; World Health Organization: Geneva, Switzerland, 2016. [Google Scholar]
- WHO; UNICEF. Declaration of Astana: From Alma-Ata towards Universal Health Coverage and the Sustainable Development Goals; World Health Organization (WHO) and United Nations Children’s Fund (UNICEF): Astana, Kazakhstan, 2018. [Google Scholar]
- Aiken, L.H.; Buchan, J.; Sochalski, J.; Nichols, B.; Powell, M. Trends in International Nurse Migration. Health Aff. 2004, 23, 69–77. [Google Scholar] [CrossRef] [PubMed]
- Connell, J.; Zurn, P.; Stilwell, B.; Awases, M.; Braichet, J.-M. Sub-Saharan Africa: Beyond the Health Worker Migration Crisis? Soc. Sci. Med. 2007, 64, 1876–1891. [Google Scholar] [CrossRef] [PubMed]
- Dovlo, D. Wastage in the Health Workforce: Some Perspectives from African Countries. Hum. Resour. Health 2005, 3, 6. [Google Scholar] [CrossRef] [PubMed]
- Scheffler, R.M.; Campbell, J.; Cometto, G.; Maeda, A.; Liu, J.; Bruckner, T.A.; Arnold, D.R.; Evans, T. Forecasting Imbalances in the Global Health Labor Market and Devising Policy Responses. Hum. Resour. Health 2018, 16, 5. [Google Scholar] [CrossRef]
- Stenberg, K.; Hanssen, O.; Edejer, T.T.-T.; Bertram, M.; Brindley, C.; Meshreky, A.; Rosen, J.E.; Stover, J.; Verboom, P.; Sanders, R.; et al. Financing Transformative Health Systems towards Achievement of the Health Sustainable Development Goals: A Model for Projected Resource Needs in 67 Low-Income and Middle-Income Countries. Lancet Glob. Health 2017, 5, e875–e887. [Google Scholar] [CrossRef]
- Afriyie, D.O.; Nyoni, J.; Ahmat, A. The State of Strategic Plans for the Health Workforce in Africa. BMJ Glob. Health 2019, 4, e001115. [Google Scholar] [CrossRef] [PubMed]
- Asamani, J.A.; Amertil, N.P.; Ismaila, H.; Akugri, F.A.; Nabyonga-Orem, J. The Imperative of Evidence-Based Health Workforce Planning and Implementation: Lessons from Nurses and Midwives Unemployment Crisis in Ghana. Hum Resour Health 2020, 18, 16. [Google Scholar] [CrossRef] [PubMed]
- Tomblin Murphy, G.; Kephart, G.; Lethbridge, L.; O’Brien-Pallas, L.; Birch, S. Planning for What? Challenging the Assumptions of Health Human Resources Planning. Health Policy 2009, 92, 225–233. [Google Scholar] [CrossRef]
- Ono, T.; Lafortune, G.; Schoenstein, M. Health Workforce Planning in OECD Countries: A Review of 26 Projection Models from 18 Countries. OECD Health Work. Pap. 2013. [Google Scholar] [CrossRef]
- Roberfroid, D.; Leonard, C.; Stordeur, S. Physician Supply Forecast: Better than Peering in a Crystal Ball? Hum. Resour. Health 2009, 7, 1–13. [Google Scholar] [CrossRef][Green Version]
- Castro Lopes, S.; Guerra-Arias, M.; Buchan, J.; Pozo-Martin, F.; Nove, A. A Rapid Review of the Rate of Attrition from the Health Workforce. Hum. Resour. Health 2017, 15, 21. [Google Scholar] [CrossRef] [PubMed]
- Lopes, M.A.; Almeida, Á.S.; Almada-Lobo, B. Handling Healthcare Workforce Planning with Care: Where Do We Stand? Hum. Resour. Health 2015, 13, 38. [Google Scholar] [CrossRef]
- Hooker, R.S.; Muchow, A.N. Supply of Physician Assistants: 2013–2026. J. Am. Acad. Pas 2014, 27, 39–45. [Google Scholar] [CrossRef] [PubMed]
- Van Greuningen, M.; Batenburg, R.S.; Van der Velden, L.F. The Accuracy of General Practitioner Workforce Projections. Hum. Resour. Health 2013, 11, 31. [Google Scholar] [CrossRef] [PubMed]
- Murphy, G.T.; Birch, S.; MacKenzie, A.; Bradish, S.; Rose, A.E. A Synthesis of Recent Analyses of Human Resources for Health Requirements and Labour Market Dynamics in High-Income OECD Countries. Hum. Resour. Health 2016, 14, 59. [Google Scholar] [CrossRef] [PubMed]
- Castillo-Laborde, C. Human Resources for Health and Burden of Disease: An Econometric Approach. Hum Resour Health 2011, 9, 1–11. [Google Scholar] [CrossRef]
- Hall, T.L.; Mejia, A. Health Manpower Planning: Principles, Method, and Issue; World Health Organization: Geneva, Switzerland, 1978. [Google Scholar]
- Hornby, P.; Ray, D.K.; Shipp, P.J.; Hall, T.L. Guidelines for Health Manpower Planning: A Course Book.; World Health Organization: Geneva, Switzerland, 1980. [Google Scholar]
- Kavya, S.; Sanjay, P.Z.; Abhay, G.; Syed, Z.Q. Methodological Issues in Estimating and Forecasting Health Manpower Requirement. J. Public Adm. Policy Res. 2014, 6, 25–33. [Google Scholar] [CrossRef][Green Version]
- Kolehmainen-Aitken, R.-L. Human Resources Planning: Issues and Methods; Data for Decision Making Project; Department of Population and International Health, Harvard School of Public Health: Boston, MA, USA, 1993. [Google Scholar]
- O’Brien-Pallas, L.; Baumann, A.; Donner, G.; Murphy, G.T.; Lochhaas-Gerlach, J.; Luba, M. Forecasting Models for Human Resources in Health Care. J. Adv. Nurs. 2001, 33, 120–129. [Google Scholar] [CrossRef]
- Dal Poz, M.R.; Dreesch, N.; Fletcher, S.; Gedik, G.; Gupta, N.; Hornby, P. Models and Tools for Health Workforce Planning and Projections; Human Resources for Health Observer; World Health Organization: Geneva, Switzerland, 2010; pp. 1–19. [Google Scholar]
- Tomblin Murphy, G.; Birch, S.; MacKenzie, A.; Alder, R.; Lethbridge, L.; Little, L. Eliminating the Shortage of Registered Nurses in Canada: An Exercise in Applied Needs-Based Planning. Health Policy 2012, 105, 192–202. [Google Scholar] [CrossRef]
- Ahern, S.; Woods, N.; Kalmus, O.; Birch, S.; Listl, S. Needs-Based Planning for the Oral Health Workforce—Development and Application of a Simulation Model. Hum. Resour. Health 2019, 17. [Google Scholar] [CrossRef]
- Birch, S.; Gibson, J.; McBride, A. Munros, team Opportunities for, and Implications of, Skill Mix Changes in Health Care Pathways: Pay, Productivity and Practice Variations in a Needs-Based Planning Framework. Soc. Sci. Med. 2020, 250. [Google Scholar] [CrossRef]
- Birch, S.; Kephart, G.; Tomblin-Murphy, G.; O’Brien-Pallas, L.; Alder, R.; MacKenzie, A. Human Resources Planning and the Production of Health: A Needs-Based Analytical Framework. Can. Public Policy 2007, 33, S1–S16. [Google Scholar] [CrossRef]
- MacKenzie, A.; Tomblin Murphy, G.; Audas, R. A Dynamic, Multi-Professional, Needs-Based Simulation Model to Inform Human Resources for Health Planning. Hum. Resour. Health 2019, 17. [Google Scholar] [CrossRef]
- Segal, L.; Guy, S.; Leach, M.; Groves, A.; Turnbull, C.; Furber, G. A Needs-Based Workforce Model to Deliver Tertiary-Level Community Mental Health Care for Distressed Infants, Children, and Adolescents in South Australia: A Mixed-Methods Study. Lancet Public Health 2018, 3, e296–e303. [Google Scholar] [CrossRef]
- Segal, L.; Leach, M.J. An Evidence-Based Health Workforce Model for Primary and Community Care. Implement. Sci. 2011, 6. [Google Scholar] [CrossRef] [PubMed][Green Version]
- Asamani, J.A.; Christmals, C.D.; Reitsma, G.M. The Needs-Based Health Workforce Planning Method: A Systematic Scoping Review of Analytical Applications. Health Policy Plan. 2021. [Google Scholar] [CrossRef]
- Murphy, G.T.; Birch, S.; Mackenzie, A.; Rigby, J.; Langley, J. An Integrated Needs-Based Approach to Health Service and Health Workforce Planning: Applications for Pandemic Influenza. Healthc. Policy 2017, 13, 28–42. [Google Scholar] [CrossRef] [PubMed][Green Version]
- Grossman, M. On the Concept of Health Capital and the Demand for Health. J. Political Econ. 1972, 80, 223–255. [Google Scholar] [CrossRef]
- Birch, S.; Kephart, G.; Murphy, G.T.; O’Brien-Pallas, L.; Alder, R.; MacKenzie, A. Health Human Resources Planning and the Production of Health: Development of an Extended Analytical Framework for Needs-Based Health Human Resources Planning. J. Public Health Manag. Pract. 2009, 15, S56–S61. [Google Scholar] [CrossRef] [PubMed]
- Murphy, G.T.; MacKenzie, A.; Guy-Walker, J.; Walker, C. Needs-Based Human Resources for Health Planning in Jamaica: Using Simulation Modelling to Inform Policy Options for Pharmacists in the Public Sector. Hum. Resour. Health 2014. [Google Scholar] [CrossRef]
- World Health Organization. Workload Indicators of Staffing Need—User Manual; World Health Organization: Geneva, Switzerland, 2010. [Google Scholar]
- World Health Organization. National Health Workforce Accounts: A Handbook; World Health Organization: Geneva, Switzerland, 2017. [Google Scholar]
- McPake, B.; Scott, A.; Edoka, I. Analyzing Markets for Health Workers: Insights from Labor and Health Economics; The World Bank: Washington, DC, USA, 2014; ISBN 978-1-4648-0224-9. [Google Scholar]
- Hagopian, A.; Mohanty, M.K.; Das, A.; House, P.J. Applying WHO’s ‘Workforce Indicators of Staffing Need’(WISN) Method to Calculate the Health Worker Requirements for India’s Maternal and Child Health Service Guarantees in Orissa State. Health Policy Plan. 2011, 27, czr007. [Google Scholar] [CrossRef]
- McQuide, P.A.; Kolehmainen-Aitken, R.-L.; Forster, N. Applying the Workload Indicators of Staffing Need (WISN) Method in Namibia: Challenges and Implications for Human Resources for Health Policy. Hum. Resour. Health 2013, 11, 64. [Google Scholar] [CrossRef] [PubMed]
- Scheffler, R.M.; Herbst, C.H.; Lemiere, C.; Campbell, J. (Eds.) Health Labor Market Analyses in Low- and Middle-Income Countries: An Evidence-Based Approach; The World Bank: Washington, DC, USA, 2016; ISBN 978-1-4648-0931-6. [Google Scholar]
- GSS Demography: Population Projection. Available online: https://statsghana.gov.gh/gssdatadownloadspage.php (accessed on 14 November 2020).
- GSS; GHS. ICF Ghana Maternal Health Survey 2007; Ghana Health Service: Accra, Ghana, 2008. [Google Scholar]
- GSS; GHS. ICF Ghana Maternal Health Survey 2017; Ghana Health Service: Accra, Ghana, 2018. [Google Scholar]
- MOH. Staffing Norms for the Health Sector; Ministry of Health: Accra, Ghana, 2018. [Google Scholar]
- GHS. Human Resource Annual Report—2017; Ghana Health Service: Accra, Ghana, 2017. [Google Scholar]
- GHS. Human Resource Annual Report—2018; Ghana Health Service: Accra, Ghana, 2019. [Google Scholar]
- GHS. Human Resource Annual Report—2019; Ghana Health Service: Accra, Ghana, 2020. [Google Scholar]
- MOH. Holistic Assessment of the Health Sector Programme of Work 2013; Ministry of Health: Accra, Ghana, 2014. [Google Scholar]
- MOH. Holistic Assessment of the Health Sector Programme of Work 2015; Ministry of Health: Accra, Ghana, 2016. [Google Scholar]
- MOH. Health Sector Holistic Assessment of the Health Sector Performance—2015; Ministry of Health: Accra, Ghana, 2016. [Google Scholar]
- MOH. Health Sector Holistic Assessment of the Health Sector Performance—2017; Ministry of Health: Accra, Ghana, 2018. [Google Scholar]
- MDC Medical and Dental Council—Official Website. Available online: https://www.mdcghana.org/gazette/ (accessed on 14 November 2020).
- Tomblin Murphy, G.; Birch, S.; MacKenzie, A.; Rigby, J.; Murphy, G.T.; Birch, S.; MacKenzie, A.; Rigby, J.; Tomblin Murphy, G.; Birch, S.; et al. Simulating Future Supply of and Requirements for Human Resources for Health in High-Income OECD Countries. Hum. Resour. Health 2016, 14, 77. [Google Scholar] [CrossRef] [PubMed]
- MOH. Staffing Norms for the Health Sector of Ghana (Volume 1); Ministry of Health: Accra, Ghana, 2015. [Google Scholar]
- GHS. Health Sector Facts and Figures—2017; Ghana Health Service, Policy, Planning Monitoring and Evaluation Division: Accra, Ghana, 2018. [Google Scholar]
- Elisha, D.; Levinson, D.; Grinshpoon, A. A Need-Based Model for Determining Staffing Needs for the Public Sector Outpatient Mental Health Service System. J. Behav. Health Serv. Res. 2004, 31, 324–333. [Google Scholar] [CrossRef] [PubMed]
- Laurence, C.O.; Heywood, T.; Bell, J.; Atkinson, K.; Karnon, J. The Never Ending Road: Improving, Adapting and Refining a Needs-Based Model to Estimate Future General Practitioner Requirements in Two Australian States. Fam. Pract. 2018, 35, 193–198. [Google Scholar] [CrossRef] [PubMed]
- O’Brien-Pallas, L.; Baumann, A.; Birch, S.; Murphy, G.T. Health Human Resource Planning in Home Care: How to Approach It—That Is the Question. Healthc. Pap. 2000, 1, 53–59, discussion 109–112. [Google Scholar] [CrossRef] [PubMed]
- Asamani, J.A.; Chebere, M.M.; Barton, P.M.; D’Almeida, S.A.; Odame, E.A.; Oppong, R. Forecast of Healthcare Facilities and Health Workforce Requirements for the Public Sector in Ghana, 2016–2026. Int. J. Health Policy Manag. 2018, 7, 1040. [Google Scholar] [CrossRef]
- GHS. Health Workforce Gaps and Cost-Benefit Analysis of Proposed Staff Redistribution in the Ghana Health Service; Ghana Health Service: Accra, Ghana, 2018. [Google Scholar]
- Birch, S.; Tomblin Murphy, G.; MacKenzie, A.; Whittaker, W.; Mason, T. Will the Need-Based Planning of Health Human Resources Currently Undertaken in Several Countries Lead to Excess Supply and Inefficiency? A Comment on Basu and Pak. Health Econ. 2017, 26, 818–821. [Google Scholar] [CrossRef] [PubMed]
- Cometto, G.; Buchan, J.; Dussault, G. Developing the Health Workforce for Universal Health Coverage. Bull. World Health Organ. 2020, 98, 109. [Google Scholar] [CrossRef]
- WHO. National Health Workforce Accounts—Implementation Guide; World Health Organization: Geneva, Switzerland, 2017. [Google Scholar]




| No. | Health Professionals | Needs-Based Requirements | ||||||||||
|---|---|---|---|---|---|---|---|---|---|---|---|---|
| 2020 | 2021 | 2022 | 2023 | 2024 | 2025 | 2026 | 2027 | 2028 | 2029 | 2030 | ||
| 1 | Midwife | 16,462 | 16,997 | 17,556 | 18,139 | 18,749 | 19,409 | 20,076 | 20,774 | 21,504 | 22,268 | 23,161 | 
| 2 | Obstetrician/Gynaecologist | 723 | 747 | 772 | 798 | 825 | 854 | 883 | 913 | 945 | 977 | 1013 | 
| Total | 17,186 | 17,745 | 18,328 | 18,937 | 19,574 | 20,263 | 20,959 | 21,687 | 22,448 | 23,245 | 24,174 | |
| No. | Health Professionals | Estimated Aggregate Supply | ||||||||||
|---|---|---|---|---|---|---|---|---|---|---|---|---|
| 2020 | 2021 | 2022 | 2023 | 2024 | 2025 | 2026 | 2027 | 2028 | 2029 | 2030 | ||
| 1 | Midwife | 11,930 | 14,057 | 15,878 | 17,438 | 18,775 | 19,919 | 20,900 | 21,739 | 22,459 | 23,075 | 23,602 | 
| 2 | Obstetrician/Gynaecologist | 189 | 216 | 242 | 266 | 290 | 313 | 335 | 356 | 377 | 396 | 415 | 
| Total | 12,119 | 14,272 | 16,120 | 17,705 | 19,065 | 20,232 | 21,235 | 22,096 | 22,835 | 23,471 | 24,017 | |
| No. | Health Professionals | 2020 | 2025 | 2030 | |||||||||
|---|---|---|---|---|---|---|---|---|---|---|---|---|---|
| Need (a) | Supply (b) | Gap (b-a) | SAR (b/a) | Need (a) | Supply (b) | Gap (b-a) | SAR (b/a) | Need (a) | Supply (b) | Gap (b-a) | SAR (b/a) | ||
| 1 | Midwife | 16,462 | 11,930 | (4532) | 72.5% | 19,409 | 19,919 | 510 | 102.6% | 23,161 | 23,602 | 442 | 101.9% | 
| 2 | Obstetrician/ Gynaecologist | 723 | 189 | (534) | 26.1% | 854 | 313 | (541) | 36.7% | 1013 | 415 | (599) | 40.9% | 
| No. | Health Professional | The Estimated Wage Bill in United States Dollars (US$) | |||||
|---|---|---|---|---|---|---|---|
| 2020 | 2025 | 2030 | |||||
| Need | Supply | Need | Supply | Need | Supply | ||
| 1 | Midwife | 176,988,192.56 | 118,759,613 | 285,949,683.80 | 293,467,630 | 433,445,908.15 | 441,711,580 | 
| 3 | Obstetrician/Gynaecologist | 14,278,392.77 | 3,454,061 | 23,090,373.91 | 11,214,559 | 34,820,936.99 | 20,921,755 | 
| Total | 191,266,585.33 | 122,213,674.52 | 309,040,058 | 304,682,188 | 468,266,845 | 462,633,335 | |
| No | Health Professional | Intervention | Measurement | Support Allowance Standard (SAS) | Support Allowance Factor (SAAF) | % Adjustment Required to Cater for Support Activities | 
|---|---|---|---|---|---|---|
| 1. | Midwife | Handing over | 1 h per day | 12.5% | 1.212 | 21.2% | 
| Clinical/unit meetings | 2 h per week | 5.0% | ||||
| 2. | Obstetrician/Gynaecologist | Clinical/unit meetings | 6 h per week | 15.0% | 1.212 | 17.6% | 
| Publisher’s Note: MDPI stays neutral with regard to jurisdictional claims in published maps and institutional affiliations. | 
© 2021 by the authors. Licensee MDPI, Basel, Switzerland. This article is an open access article distributed under the terms and conditions of the Creative Commons Attribution (CC BY) license (http://creativecommons.org/licenses/by/4.0/).
Share and Cite
Asamani, J.A.; Christmals, C.D.; Reitsma, G.M. Advancing the Population Needs-Based Health Workforce Planning Methodology: A Simulation Tool for Country Application. Int. J. Environ. Res. Public Health 2021, 18, 2113. https://doi.org/10.3390/ijerph18042113
Asamani JA, Christmals CD, Reitsma GM. Advancing the Population Needs-Based Health Workforce Planning Methodology: A Simulation Tool for Country Application. International Journal of Environmental Research and Public Health. 2021; 18(4):2113. https://doi.org/10.3390/ijerph18042113
Chicago/Turabian StyleAsamani, James Avoka, Christmal Dela Christmals, and Gerda Marie Reitsma. 2021. "Advancing the Population Needs-Based Health Workforce Planning Methodology: A Simulation Tool for Country Application" International Journal of Environmental Research and Public Health 18, no. 4: 2113. https://doi.org/10.3390/ijerph18042113
APA StyleAsamani, J. A., Christmals, C. D., & Reitsma, G. M. (2021). Advancing the Population Needs-Based Health Workforce Planning Methodology: A Simulation Tool for Country Application. International Journal of Environmental Research and Public Health, 18(4), 2113. https://doi.org/10.3390/ijerph18042113
 
         
                                                



 
       