Integrative Migraine Therapy: From Current Concepts to Future Directions—A Plastic Surgeon’s Perspective
Abstract
1. Introduction
2. Objectives
3. Methodology
4. Mechanisms and Pathophysiology of Migraines
4.1. Triggers for the Migraine
4.2. Peripheral Trigger Points
4.3. Pathophysiology
5. Clinical Presentation
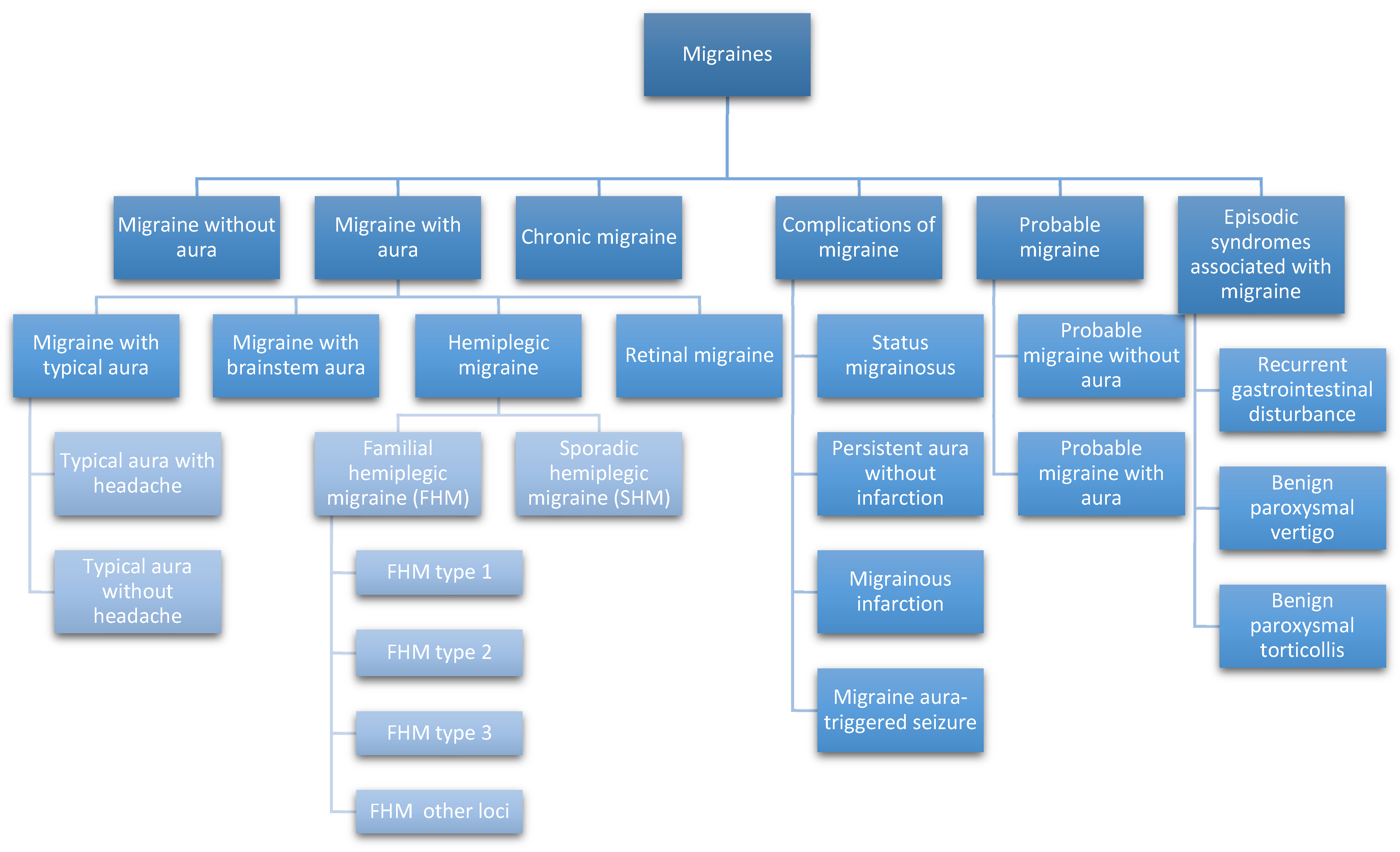
5.1. Classification
5.2. Clinical Phases of Migraines
6. Diagnosis
7. Treatment
7.1. Pharmacologic Treatment
- NSAIDs are the most commonly used agents, often self-medicated. Ibuprofen, with a half-life of about 2 h and rapid onset, is administered in doses of 800–1200 mg per attack [84]. Soft-gel capsules allow faster absorption and a faster action onset [85]. Naproxen (500 mg per attack) has a prolonged duration of action (~14 h), but slower onset (tmax ~ 2 h) [84]. Diclofenac is likely the most effective NSAID for migraine, with rapid peak plasma levels; usual dose per attack is 50 mg [84,86]. Acetylsalicylic acid used in doses of 500 to 1000 mg has a rapid onset (tmax ~ half an hour) [84]. Other potent NSAIDs include indomethacin (25–100 mg per attack) and ketorolac (30–60 mg per attack) [84,87]. Available formulations include oral (capsules, tablets, powders, syrups), suppositories (Indomethacin, Diclofenac), injectable solutions (Ketorolac, Diclofenac), and nasal spray (Ketorolac) [88,89]. Their drawbacks include nephrotoxicity and gastrointestinal side effects [90]. To prevent MOH, usage should be limited to 15–20 days per month [79].
- Triptans are considered the gold standard in antimigraine therapy [91]. They are selective agonists of 5-HT1B and 5-HT1D receptors and the most effective agents for aborting migraine attacks [92]. Sumatriptan is the prototype triptan. Based on duration of action, triptans are classified as short-acting (Sumatriptan, Rizatriptan, Zolmitriptan, Eletriptan), intermediate (Naratriptan), and long-acting (Frovatriptan) [91]. Sumatriptan is available as tablets, nasal spray, auto-injector pen, and nasal powder [93]. Side effects include pressure sensations in throat and chest, flushing, warmth, and blood pressure increase. It is contraindicated in patients with cerebrovascular disease, chronic coronary artery disease, peripheral artery disease, uncontrolled hypertension, and severe liver disease. To prevent MOH, usage should not exceed 10 days per month [94].
- Ditans act by selectively blocking 5-HT1F receptors, thereby reducing neurogenic inflammation. Lasmiditan was approved by the FDA in 2019 for the acute treatment of migraine attacks, with or without aura [95].
- Caffeine is frequently combined with analgesics [96]; it is a methylxanthine with vasoconstrictive effects via phosphodiesterase inhibition, increasing circulating catecholamines, and adenosine receptor antagonism [97]. Clinical guidelines recognize the efficacy of analgesic + caffeine combinations. Common formulations include paracetamol + caffeine and a triple combination of paracetamol + aspirin + caffeine. In the US, combinations with butalbital, NSAIDs, and caffeine exist but carry risks of dependence, sedation, and MOH [98].
- CGRP antagonists (“gepants”) are small lipophilic molecules used in acute migraine treatment [99]. CGRP is a potent vasodilator and neurogenic inflammation mediator in migraine pathogenesis [100]. Blocking CGRP or its receptor reduces vasodilation and inflammation, decreasing migraine intensity and frequency [101]. Gepants do not cause vasoconstriction and are safe in patients with high cardiovascular risk [102]. Approved agents include Rimegepant (oral, EMA and FDA approved for acute and preventive treatment), Ubrogepant (oral, FDA approved for acute treatment), and Zavegepant (oral and nasal, FDA approved for acute treatment) [103]. They do not cause dependence or MOH and are good options for patients at risk for MOH [104].
- Ergot derivatives (Ergotamine and Dihydroergotamine) are available only in the US with restrictions [105]. The EMA withdrew authorization for these drugs in Europe due to risks of multiorgan fibrosis and ergotism (severe vasoconstriction and neurotoxicity) [106]. Dihydroergotamine (DHE 45) is available as nasal spray and injectable formulation, useful in status migrainosus [107,108]. Side effects include nausea, muscle cramps, and chest constriction sensations [105].
- Dopamine antagonist antiemetics like Prochlorperazine and Metoclopramide, effective as adjunctives, often administered intravenously in emergency settings [111]
- Glucocorticoids used as adjuncts in severe or refractory migraines reduce neurogenic inflammation and prevent rapid recurrence, useful in status migrainosus [112]
- Intravenous sodium valproate in refractory cases rapidly reduces pain severity [113]
- Intravenous magnesium sulfate, used off-label in emergencies, reduces neuronal excitability and regulates vascular tone [114]
- Opioids, last-resort options for severe refractory migraine, carry significant risks and are generally contraindicated [115]
- Beta-blockers (Propranolol, Nadolol, Timolol) reduce neuronal excitability and induce vasoconstriction via β2 antagonism. Contraindicated in asthma, peripheral artery disease, AV block, bradycardia, and hypotension [118]
- Antiepileptics (Topiramate, Valproate, Gabapentin) stabilize neuronal membranes and reduce cortical excitability by modulating ion channels and GABAergic transmission [119]
- Tricyclic antidepressants and SNRIs (Amitriptyline, Nortriptyline, Venlafaxine) modulate central serotonergic and noradrenergic pathways and are useful for psychiatric comorbidities [120]
- Sartans (Candesartan, Telmisartan) block AT1 receptors, reducing vasoconstriction and neurogenic inflammation, effective especially in hypertensive patients [122]
- Monoclonal antibodies against CGRP or its receptor (Erenumab, Galcanezumab, Fremanezumab, Eptinezumab) administered monthly or quarterly [123]
- CGRP antagonists were the first oral agents specifically designed to prevent migraines. Gepants of the second generation, like Rimegepant and Atogepant, are indicated as preventive treatment of episodic migraines in adult patients [124,125]. Croop et al., in a phase 2/3, randomised, double-blind, placebo-controlled trial, demonstrated that oral rimegepant, administered every other day, is effective for the preventive treatment of migraine. The treatment was well tolerated, with a safety profile comparable to placebo, supporting its role as a preventive CGRP receptor antagonist in migraine management [126].
7.2. OnabotulinumtoxinA Injections
7.3. Sphenopalatine Ganglion Block
7.4. Surgical Decompression
7.4.1. Site I: Frontal Migraine Headaches
Anatomy and Trigger Points
Transpalpebral Decompression
Endoscopic Decompression
Corrugator Denervation
7.4.2. Site II: Temporal Migraine Headaches
Anatomy and Trigger Points
Endoscopic Decompression
Direct Lateral Canthal Approach for Decompression
Temporal Approach for Decompression
Transpalpebral Decompression
7.4.3. Site III: Rhinogenic Migraine Headaches
Anatomy and Trigger Points
Septoplasty and Turbinoplasty/Turbinectomy
7.4.4. Site IV: Occipital Migraine Headaches
Anatomy and Trigger Points
Open Decompression
Endoscopic Decompression
7.4.5. Site V: Auriculotemporal Migraine Headaches
Anatomy and Trigger Sites
Decompression Surgery
7.4.6. VI: Lesser Occipital Migraine Headaches
Anatomy and Trigger Points
Decompression
7.5. Autologous Fat Grafting
8. Recent Advances in Migraine Research
9. Discussion
9.1. Overview of Existing Literature
9.2. Critical Appraisal of the Evidence
9.3. Reflexivity and Contextual Considerations
10. Conclusions
Author Contributions
Funding
Institutional Review Board Statement
Informed Consent Statement
Data Availability Statement
Conflicts of Interest
References
- Burstein, R.; Noseda, R.; Borsook, D. Migraine: Multiple processes, complex pathophysiology. J. Neurosci. 2015, 35, 6619–6629. [Google Scholar] [CrossRef] [PubMed] [PubMed Central]
- Ashina, M.; Katsarava, Z.; Do, T.P.; Buse, D.C.; Pozo-Rosich, P.; Özge, A.; Krymchantowski, A.V.; Lebedeva, E.R.; Ravishankar, K.; Yu, S.; et al. Migraine: Epidemiology and systems of care. Lancet 2021, 397, 1485–1495. [Google Scholar] [CrossRef] [PubMed]
- Headache Classification Committee of the International Headache Society (IHS) The International Classification of Headache Disorders, 3rd edition. Cephalalgia 2018, 38, 1–211. [CrossRef] [PubMed]
- Grodzka, O.; Dzagoevi, K.; Rees, T.; Cabral, G.; Chądzyński, P.; Di Antonio, S.; Sochań, P.; MaassenVanDenBrink, A.; Lampl, C.; on behalf of the European Headache Federation School of Advanced Studies (EHF-SAS). Migraine with and without aura-two distinct entities? A narrative review. J. Headache Pain 2025, 26, 77. [Google Scholar] [CrossRef] [PubMed] [PubMed Central]
- Stovner, L.J.; Hagen, K.; Linde, M.; Steiner, T.J. The global prevalence of headache: An update, with analysis of the influences of methodological factors on prevalence estimates. J. Headache Pain 2022, 23, 34. [Google Scholar] [CrossRef] [PubMed] [PubMed Central]
- Dong, L.; Dong, W.; Jin, Y.; Jiang, Y.; Li, Z.; Yu, D. The Global Burden of Migraine: A 30-Year Trend Review and Future Projections by Age, Sex, Country, and Region. Pain Ther. 2025, 14, 297–315. [Google Scholar] [CrossRef] [PubMed] [PubMed Central]
- Rose, F.C. Chapter 39: An historical overview of British neurology. Handb. Clin. Neurol. 2010, 95, 613–628. [Google Scholar] [CrossRef] [PubMed]
- Friedman, A.P. The headache in history, literature, and legend. Bull. N. Y. Acad. Med. 1972, 48, 661–681. [Google Scholar] [PubMed] [PubMed Central]
- Amiri, P.; Kazeminasab, S.; Nejadghaderi, S.A.; Mohammadinasab, R.; Pourfathi, H.; Araj-Khodaei, M.; Sullman, M.J.M.; Kolahi, A.A.; Safiri, S. Migraine: A Review on Its History, Global Epidemiology, Risk Factors, and Comorbidities. Front. Neurol. 2022, 12, 800605. [Google Scholar] [CrossRef] [PubMed] [PubMed Central]
- Puledda, F.; Silva, E.M.; Suwanlaong, K.; Goadsby, P.J. Migraine: From pathophysiology to treatment. J. Neurol. 2023, 270, 3654–3666. [Google Scholar] [CrossRef] [PubMed] [PubMed Central]
- Rushendran, R.; Vellapandian, C. Advances in Migraine Treatment: A Comprehensive Clinical Review. Curr. Protein Pept. Sci. 2025, 26, 422–435. [Google Scholar] [CrossRef] [PubMed]
- Mulder, E.J.; Van Baal, C.; Gaist, D.; Kallela, M.; Kaprio, J.; Svensson, D.A.; Nyholt, D.R.; Martin, N.G.; MacGregor, A.J.; Cherkas, L.F.; et al. Genetic and environmental influences on migraine: A twin study across six countries. Twin Res. 2003, 6, 422–431. [Google Scholar] [CrossRef] [PubMed]
- Freilinger, T.; Anttila, V.; de Vries, B.; Malik, R.; Kallela, M.; Terwindt, G.M.; Pozo-Rosich, P.; Winsvold, B.; Nyholt, D.R.; van Oosterhout, W.P.; et al. Genome-wide association analysis identifies susceptibility loci for migraine without aura. Nat. Genet. 2012, 44, 777–782. [Google Scholar] [CrossRef] [PubMed] [PubMed Central]
- Gormley, P.; Anttila, V.; Winsvold, B.S.; Palta, P.; Esko, T.; Pers, T.H.; Farh, K.H.; Cuenca-Leon, E.; Muona, M.; Furlotte, N.A.; et al. Meta-analysis of 375,000 individuals identifies 38 susceptibility loci for migraine. Nat. Genet. 2016, 48, 856–866, Erratum in Nat. Genet. 2016, 48, 1296. https://doi.org/10.1038/ng1016-1296c. [Google Scholar] [CrossRef] [PubMed] [PubMed Central]
- Gormley, P.; Kurki, M.I.; Hiekkala, M.E.; Veerapen, K.; Häppölä, P.; Mitchell, A.A.; Lal, D.; Palta, P.; Surakka, I.; Kaunisto, M.A.; et al. Common Variant Burden Contributes to the Familial Aggregation of Migraine in 1589 Families. Neuron 2018, 98, 743–753.e4, Erratum in Neuron 2018, 99, 1098. https://doi.org/10.1016/j.neuron.2018.08.029. [Google Scholar] [CrossRef] [PubMed] [PubMed Central]
- Pelzer, N.; Louter, M.A.; van Zwet, E.W.; Nyholt, D.R.; Ferrari, M.D.; van den Maagdenberg, A.M.; Haan, J.; Terwindt, G.M. Linking migraine frequency with family history of migraine. Cephalalgia 2019, 39, 229–236. [Google Scholar] [CrossRef] [PubMed] [PubMed Central]
- de Boer, I.; van den Maagdenberg, A.M.J.M.; Terwindt, G.M. Advance in genetics of migraine. Curr. Opin. Neurol. 2019, 32, 413–421. [Google Scholar] [CrossRef] [PubMed] [PubMed Central]
- Barrett, C.F.; van den Maagdenberg, A.M.J.M.; Frants, R.R.; Ferrari, M.D. Familial Hemiplegic Migraine. In Advances in Genetics; Academic Press: Cambridge, MA, USA, 2008; Volume 63, pp. 57–83. [Google Scholar] [CrossRef]
- Somerville, B.W. The role of estradiol withdrawal in the etiology of menstrual migraine. Neurology 1972, 22, 355–365. [Google Scholar] [CrossRef] [PubMed]
- Raffaelli, B.; Do, T.P.; Chaudhry, B.A.; Ashina, M.; Amin, F.M.; Ashina, H. Menstrual migraine is caused by estrogen withdrawal: Revisiting the evidence. J. Headache Pain 2023, 24, 131. [Google Scholar] [CrossRef]
- Reddy, N.; Desai, M.N.; Schoenbrunner, A.; Schneeberger, S.; Janis, J.E. The complex relationship between estrogen and migraines: A scoping review. Syst. Rev. 2021, 10, 72. [Google Scholar] [CrossRef] [PubMed] [PubMed Central]
- Ruschel, M.A.P.; De Jesus, O. Migraine Headache. In StatPearls [Internet]; StatPearls Publishing: Treasure Island, FL, USA, 2025. Available online: https://www.ncbi.nlm.nih.gov/books/NBK560787/ (accessed on 10 October 2025).
- Kelman, L. The triggers or precipitants of the acute migraine attack. Cephalalgia 2007, 27, 394–402. [Google Scholar] [CrossRef] [PubMed]
- Bajaj, J.; Munakomi, S. Migraine Surgical Interventions. In StatPearls [Internet]; StatPearls Publishing: Treasure Island, FL, USA, 2025. Available online: https://www.ncbi.nlm.nih.gov/books/NBK525950/ (accessed on 10 October 2025).
- Guyuron, B.; Ansari, H.; Janis, J.E.; Khansa, I.; Totonchi, A. Migraine Surgery; Georg Thieme Verlag: Stuttgart, Germany, 2018; Print ISBN: 9781626236929. Online ISBN: 9781626237728. [Google Scholar] [CrossRef]
- Gfrerer, L.; Austen, W.G., Jr.; Janis, J.E. Migraine Surgery. Plast. Reconstr. Surg. Glob. Open. 2019, 7, e2291. [Google Scholar] [CrossRef] [PubMed] [PubMed Central]
- Goadsby, P.J. Pathophysiology of migraine. Ann. Indian Acad. Neurol. 2012, 15, S15–S22. [Google Scholar] [CrossRef] [PubMed] [PubMed Central]
- Ashina, M.; Hansen, J.M.; Do, T.P.; Melo-Carrillo, A.; Burstein, R.; Moskowitz, M.A. Migraine and the trigeminovascular system-40 years and counting. Lancet Neurol. 2019, 18, 795–804. [Google Scholar] [CrossRef] [PubMed] [PubMed Central]
- Jacobs, B.; Dussor, G. Neurovascular contributions to migraine: Moving beyond vasodilation. Neuroscience 2016, 338, 130–144. [Google Scholar] [CrossRef] [PubMed] [PubMed Central]
- Vila-Pueyo, M.; Hoffmann, J.; Romero-Reyes, M.; Akerman, S. Brain structure and function related to headache: Brainstem structure and function in headache. Cephalalgia 2019, 39, 1635–1660. [Google Scholar] [CrossRef] [PubMed]
- Goadsby, P.J.; Holland, P.R.; Martins-Oliveira, M.; Hoffmann, J.; Schankin, C.; Akerman, S. Pathophysiology of Migraine: A Disorder of Sensory Processing. Physiol. Rev. 2017, 97, 553–622. [Google Scholar] [CrossRef] [PubMed] [PubMed Central]
- Brennan, K.C.; Pietrobon, D. A Systems Neuroscience Approach to Migraine. Neuron 2018, 97, 1004–1021. [Google Scholar] [CrossRef] [PubMed] [PubMed Central]
- Dodick, D.W. A Phase-by-Phase Review of Migraine Pathophysiology. Headache 2018, 58, 4–16. [Google Scholar] [CrossRef] [PubMed]
- Burstein, R.; Jakubowski, M. Unitary hypothesis for multiple triggers of the pain and strain of migraine. J. Comp. Neurol. 2005, 493, 9–14. [Google Scholar] [CrossRef] [PubMed]
- Suzuki, N.; Hardebo, J.E. The cerebrovascular parasympathetic innervation. Cerebrovasc. Brain Metab. Rev. 1993, 5, 33–46. [Google Scholar] [PubMed]
- Noseda, R.; Kainz, V.; Borsook, D.; Burstein, R. Neurochemical pathways that converge on thalamic trigeminovascular neurons: Potential substrate for modulation of migraine by sleep, food intake, stress and anxiety. PLoS ONE 2014, 9, e103929. [Google Scholar] [CrossRef] [PubMed] [PubMed Central]
- Borsook, D.; Maleki, N.; Becerra, L.; McEwen, B. Understanding migraine through the lens of maladaptive stress responses: A model disease of allostatic load. Neuron 2012, 73, 219–234. [Google Scholar] [CrossRef] [PubMed]
- O’Hare, L.; Asher, J.M.; Hibbard, P.B. Migraine Visual Aura and Cortical Spreading Depression-Linking Mathematical Models to Empirical Evidence. Vision 2021, 5, 30. [Google Scholar] [CrossRef] [PubMed] [PubMed Central]
- Shankar Kikkeri, N.; Nagalli, S. Migraine with Aura. In StatPearls [Internet]; StatPearls Publishing: Treasure Island, FL, USA, 2025. Available online: https://www.ncbi.nlm.nih.gov/books/NBK554611/ (accessed on 12 October 2025).
- Volobueva, M.N.; Suleymanova, E.M.; Smirnova, M.P.; Bolshakov, A.P.; Vinogradova, L.V. A Single Episode of Cortical Spreading Depolarization Increases mRNA Levels of Proinflammatory Cytokines, Calcitonin Gene-Related Peptide and Pannexin-1 Channels in the Cerebral Cortex. Int. J. Mol. Sci. 2022, 24, 85. [Google Scholar] [CrossRef] [PubMed] [PubMed Central]
- Olesen, J.; Third International Headache Classification Committee of the International Headache Society. New plans for headache classification: ICHD-3. Cephalalgia 2011, 31, 4–5. [Google Scholar] [CrossRef]
- Paemeleire, K.; Vandenbussche, N.; Stark, R. Migraine without aura. Handb. Clin. Neurol. 2023, 198, 151–167. [Google Scholar] [CrossRef] [PubMed]
- Fraser, C.L.; Hepschke, J.L.; Jenkins, B.; Prasad, S. Migraine Aura: Pathophysiology, Mimics, and Treatment Options. Semin. Neurol. 2019, 39, 739–748. [Google Scholar] [CrossRef] [PubMed]
- Kunkel, R.S. Migraine aura without headache: Benign, but a diagnosis of exclusion. Cleve Clin. J. Med. 2005, 72, 529–534, Erratum in Cleve Clin. J. Med. 2005, 72, 640. [Google Scholar] [CrossRef] [PubMed]
- Petrusic, I.; Zidverc-Trajkovic, J.; Podgorac, A.; Sternic, N. Underestimated phenomena: Higher cortical dysfunctions during migraine aura. Cephalalgia 2013, 33, 861–867. [Google Scholar] [CrossRef] [PubMed]
- Sanchez Del Rio, M.; Cutrer, F.M. Pathophysiology of migraine aura. Handb. Clin. Neurol. 2023, 198, 71–83. [Google Scholar] [CrossRef] [PubMed]
- Shah, D.R.; Dilwali, S.; Friedman, D.I. Migraine Aura Without Headache [corrected]. Curr. Pain Headache Rep. 2018, 22, 77, Erratum in Curr. Pain Headache Rep. 2018, 22, 85. https://doi.org/10.1007/s11916-018-0738-9. [Google Scholar] [CrossRef] [PubMed]
- He, Y.; Li, Y.; Nie, Z. Typical aura without headache: A case report and review of the literature. J. Med. Case Rep. 2015, 9, 40. [Google Scholar] [CrossRef] [PubMed] [PubMed Central]
- Kaniecki, R. Migraine with brainstem aura. Handb. Clin. Neurol. 2024, 199, 367–379. [Google Scholar] [CrossRef] [PubMed]
- Yamani, N.; Chalmer, M.A.; Olesen, J. Migraine with brainstem aura: Defining the core syndrome. Brain 2019, 142, 3868–3875. [Google Scholar] [CrossRef] [PubMed]
- Nandyala, A.; Shah, T.; Ailani, J. Hemiplegic Migraine. Curr. Neurol. Neurosci. Rep. 2023, 23, 381–387. [Google Scholar] [CrossRef] [PubMed]
- de Boer, I.; Hansen, J.M.; Terwindt, G.M. Hemiplegic migraine. Handb. Clin. Neurol. 2024, 199, 353–365. [Google Scholar] [CrossRef] [PubMed]
- Starikova, N.L.; Kulesh, A.A. Semeinaya gemiplegicheskaya migren’ [Familial hemiplegic migraine]. Zh Nevrol Psikhiatr Im S S Korsakova 2021, 121, 114–117. (In Russian) [Google Scholar] [CrossRef] [PubMed]
- Al Khalili, Y.; Jain, S.; King, K.C. Retinal Migraine Headache. In StatPearls [Internet]; StatPearls Publishing: Treasure Island, FL, USA, 2025. Available online: https://www.ncbi.nlm.nih.gov/books/NBK507725/ (accessed on 15 October 2025).
- Maher, M.E.; Kingston, W. Retinal Migraine: Evaluation and Management. Curr. Neurol. Neurosci. Rep. 2021, 21, 35. [Google Scholar] [CrossRef] [PubMed]
- Chong, Y.J.; Mollan, S.P.; Logeswaran, A.; Sinclair, A.B.; Wakerley, B.R. Current Perspective on Retinal Migraine. Vision 2021, 5, 38. [Google Scholar] [CrossRef] [PubMed] [PubMed Central]
- Grosberg, B.M.; Veronesi, M. Retinal migraine. Handb. Clin. Neurol. 2024, 199, 381–387. [Google Scholar] [CrossRef] [PubMed]
- Pradhan, S.; Chung, S.M. Retinal, ophthalmic, or ocular migraine. Curr. Neurol. Neurosci. Rep. 2004, 4, 391–397. [Google Scholar] [CrossRef] [PubMed]
- Istrate, B.M.; Vîlciu, C.; Răgan, C. Retinal migraine. Rom. J. Ophthalmol. 2020, 64, 96–99. [Google Scholar] [CrossRef] [PubMed] [PubMed Central]
- Pula, J.H.; Kwan, K.; Yuen, C.A.; Kattah, J.C. Update on the evaluation of transient vision loss. Clin. Ophthalmol. 2016, 10, 297–303. [Google Scholar] [CrossRef] [PubMed] [PubMed Central]
- Tazin, F.; Kumar, H.; Israr, M.A.; Go, C.C. Ocular Migraine with Amaurosis Fugax of the Left Eye: A Case Report. Cureus 2022, 14, e28272. [Google Scholar] [CrossRef] [PubMed] [PubMed Central]
- Peters, G.L. Migraine overview and summary of current and emerging treatment options. Am. J. Manag. Care 2019, 25, S23–S34. [Google Scholar] [PubMed]
- Diener, H.C.; Holle, D.; Müller, D.; Nägel, S.; Rabe, K. Chronische Migräne [Chronic migraine]. Nervenarzt 2013, 84, 1460–1466. (In German) [Google Scholar] [CrossRef] [PubMed]
- Su, M.; Yu, S. Chronic migraine: A process of dysmodulation and sensitization. Mol. Pain 2018, 14, 1744806918767697. [Google Scholar] [CrossRef] [PubMed] [PubMed Central]
- Dodick, D.W. Migraine. Lancet 2018, 391, 1315–1330. [Google Scholar] [CrossRef] [PubMed]
- Gao, L.; Zhao, F.; Tu, Y.; Liu, K. The prodrome of migraine: Mechanistic insights and emerging therapeutic strategies. Front. Neurol. 2024, 15, 1496401. [Google Scholar] [CrossRef] [PubMed] [PubMed Central]
- Quintela, E.; Castillo, J.; Muñoz, P.; Pascual, J. Premonitory and resolution symptoms in migraine: A prospective study in 100 unselected patients. Cephalalgia 2006, 26, 1051–1060. [Google Scholar] [CrossRef] [PubMed]
- Eigenbrodt, A.K.; Christensen, R.H.; Ashina, H.; Iljazi, A.; Christensen, C.E.; Steiner, T.J.; Lipton, R.B.; Ashina, M. Premonitory symptoms in migraine: A systematic review and meta-analysis of observational studies reporting prevalence or relative frequency. J. Headache Pain 2022, 23, 140. [Google Scholar] [CrossRef] [PubMed] [PubMed Central]
- Viana, M.; Tronvik, E.A.; Do, T.P.; Zecca, C.; Hougaard, A. Clinical features of visual migraine aura: A systematic review. J. Headache Pain 2019, 20, 64. [Google Scholar] [CrossRef] [PubMed] [PubMed Central]
- Eigenbrodt, A.K.; Ashina, H.; Khan, S.; Diener, H.C.; Mitsikostas, D.D.; Sinclair, A.J.; Pozo-Rosich, P.; Martelletti, P.; Ducros, A.; Lantéri-Minet, M.; et al. Diagnosis and management of migraine in ten steps. Nat. Rev. Neurol. 2021, 17, 501–514. [Google Scholar] [CrossRef] [PubMed] [PubMed Central]
- Rasmussen, B.K.; Olesen, J. Migraine with aura and migraine without aura: An epidemiological study. Cephalalgia 1992, 12, 221–228; discussion 186. [Google Scholar] [CrossRef] [PubMed]
- Bose, P.; Karsan, N.; Goadsby, P.J. The Migraine Postdrome. Continuum 2018, 24, 1023–1031. [Google Scholar] [CrossRef] [PubMed]
- Do, T.P.; Remmers, A.; Schytz, H.W.; Schankin, C.; Nelson, S.E.; Obermann, M.; Hansen, J.M.; Sinclair, A.J.; Gantenbein, A.R.; Schoonman, G.G. Red and orange flags for secondary headaches in clinical practice: SNNOOP10 list. Neurology 2019, 92, 134–144. [Google Scholar] [CrossRef] [PubMed] [PubMed Central]
- Evans, R.W.; Burch, R.C.; Frishberg, B.M.; Marmura, M.J.; Mechtler, L.L.; Silberstein, S.D.; Turner, D.P. Neuroimaging for Migraine: The American Headache Society Systematic Review and Evidence-Based Guideline. Headache 2020, 60, 318–336. [Google Scholar] [CrossRef] [PubMed]
- Ellingson, B.M.; Hesterman, C.; Johnston, M.; Dudeck, N.R.; Charles, A.C.; Villablanca, J.P. Advanced Imaging in the Evaluation of Migraine Headaches. Neuroimaging Clin. N. Am. 2019, 29, 301–324. [Google Scholar] [CrossRef] [PubMed] [PubMed Central]
- Diener, H.-C.; Holle-Lee, D.; Nägel, S.; Dresler, T.; Gaul, C.; Göbel, H.; Heinze-Kuhn, K.; Jürgens, T.; Kropp, P.; Meyer, B.; et al. Treatment of Migraine Attacks and Preventive Treatment of Migraine: S1 Guideline. Deutsche Gesellschaft für Neurologie (DGN) & Deutsche Migräne- und Kopfschmerzgesellschaft (DMKG). 2022. Available online: https://ihs-headache.org/wp-content/uploads/2023/06/DMKG_Treatment-of-migraine-attacks-and-preventive-treatment-of-migraine-2022.pdf (accessed on 6 November 2025).
- Moschiano, F.; D’Amico, D.; Allais, G.; Rigamonti, A.; Melzi, P.; Schieroni, F.; Bussone, G. Early triptan intervention in migraine: An overview. Neurol. Sci. 2005, 26, s108–s110. [Google Scholar] [CrossRef] [PubMed]
- Aurora, S.K.; Papapetropoulos, S.; Kori, S.H.; Kedar, A.; Abell, T.L. Gastric stasis in migraineurs: Etiology, characteristics, and clinical and therapeutic implications. Cephalalgia 2013, 33, 408–415. [Google Scholar] [CrossRef] [PubMed] [PubMed Central]
- Ashina, S.; Terwindt, G.M.; Steiner, T.J.; Lee, M.J.; Porreca, F.; Tassorelli, C.; Schwedt, T.J.; Jensen, R.H.; Diener, H.C.; Lipton, R.B. Medication overuse headache. Nat. Rev. Dis. Primers 2023, 9, 5. [Google Scholar] [CrossRef] [PubMed]
- Nguyen, J.L.; Munshi, K.; Peasah, S.K.; Swart, E.C.S.; Kohli, M.; Henderson, R.; Good, C.B. Trends in utilization and costs of migraine medications, 2017–2020. J. Headache Pain 2022, 23, 111. [Google Scholar] [CrossRef] [PubMed] [PubMed Central]
- Lipton, R.B.; Baggish, J.S.; Stewart, W.F.; Codispoti, J.R.; Fu, M. Efficacy and safety of acetaminophen in the treatment of migraine: Results of a randomized, double-blind, placebo-controlled, population-based study. Arch. Intern. Med. 2000, 160, 3486–3492. [Google Scholar] [CrossRef] [PubMed]
- Derry, S.; Moore, R.A.; McQuay, H.J. Paracetamol (acetaminophen) with or without an antiemetic for acute migraine headaches in adults. Cochrane Database Syst. Rev. 2010, 11, CD008040, Update in Cochrane Database Syst. Rev. 2013, 4, CD008040. https://doi.org/10.1002/14651858.CD008040.pub3. [Google Scholar] [CrossRef] [PubMed] [PubMed Central]
- Zacharia, G.S.; Jacob, A. Acetaminophen: A Liver Killer or Thriller. Cureus 2023, 15, e47071. [Google Scholar] [CrossRef] [PubMed] [PubMed Central]
- Pardutz, A.; Schoenen, J. NSAIDs in the Acute Treatment of Migraine: A Review of Clinical and Experimental Data. Pharmaceuticals 2010, 3, 1966–1987. [Google Scholar] [CrossRef] [PubMed] [PubMed Central]
- Lawati, H.A.; Jamali, F. Onset of Action and Efficacy of Ibuprofen Liquigel as Compared to Solid Tablets: A Systematic Review and Meta-Analysis. J. Pharm. Pharm. Sci. 2016, 19, 301–311. [Google Scholar] [CrossRef] [PubMed]
- McNeely, W.; Goa, K.L. Diclofenac-potassium in migraine: A review. Drugs 1999, 57, 991–1003. [Google Scholar] [CrossRef] [PubMed]
- Villar-Martínez, M.D.; Moreno-Ajona, D.; Chan, C.; Goadsby, P.J. Indomethacin-responsive headaches-A narrative review. Headache 2021, 61, 700–714. [Google Scholar] [CrossRef] [PubMed]
- Mahmoodi, A.N.; Patel, P.; Kim, P.Y. Ketorolac. In StatPearls [Internet]; StatPearls Publishing: Treasure Island, FL, USA, 2025. Available online: https://www.ncbi.nlm.nih.gov/books/NBK545172/ (accessed on 17 October 2025).
- Coman, O.A.; Marin, R.C.; Coman, L.; Costescu, M.; Fulga, I. A comprehensive review of diclofenac pharmacology. Ther. Pharmacol. Clin. Toxicol. 2025. Available online: https://therapeutics.ro/a-comprehensive-review-of-diclofenac-pharmacology (accessed on 17 October 2025).
- Harirforoosh, S.; Asghar, W.; Jamali, F. Adverse effects of nonsteroidal antiinflammatory drugs: An update of gastrointestinal, cardiovascular and renal complications. J. Pharm. Pharm. Sci. 2013, 16, 821–847. [Google Scholar] [CrossRef] [PubMed]
- Nicolas, S.; Nicolas, D. Triptans. In StatPearls [Internet]; StatPearls Publishing: Treasure Island, FL, USA, 2025. Available online: https://www.ncbi.nlm.nih.gov/books/NBK554507/ (accessed on 17 October 2025).
- Ferrari, M.D.; Goadsby, P.J.; Roon, K.I.; Lipton, R.B. Triptans (serotonin, 5-HT1B/1D agonists) in migraine: Detailed results and methods of a meta-analysis of 53 trials. Cephalalgia 2002, 22, 633–658, Erratum in Cephalalgia 2003, 23, 71. [Google Scholar] [CrossRef] [PubMed]
- Brar, Y.; Hosseini, S.A.; Saadabadi, A. Sumatriptan. In StatPearls [Internet]; StatPearls Publishing: Treasure Island, FL, USA, 2025. Available online: https://www.ncbi.nlm.nih.gov/books/NBK470206/ (accessed on 18 October 2025).
- Tfelt-Hansen, P.; De Vries, P.; Saxena, P.R. Triptans in migraine: A comparative review of pharmacology, pharmacokinetics and efficacy. Drugs 2000, 60, 1259–1287. [Google Scholar] [CrossRef] [PubMed]
- Rissardo, J.P.; Fornari, C.; Letícia, A. The ditans, a new class for acute migraine: Minireview. J. Curr. Res. Sci. Med. 2020, 6, 11–14. [Google Scholar] [CrossRef]
- Derry, C.J.; Derry, S.; Moore, R.A. Caffeine as an analgesic adjuvant for acute pain in adults. Cochrane Database Syst. Rev. 2014, 2014, CD009281. [Google Scholar] [CrossRef] [PubMed] [PubMed Central]
- Gottwalt, B.; Tadi, P. Methylxanthines. In StatPearls [Internet]; StatPearls Publishing: Treasure Island, FL, USA, 2025. Available online: https://www.ncbi.nlm.nih.gov/books/NBK559165 (accessed on 18 October 2025).
- Silberstein, S.D.; McCrory, D.C. Butalbital in the treatment of headache: History, pharmacology, and efficacy. Headache 2001, 41, 953–967. [Google Scholar] [CrossRef] [PubMed]
- Edvinsson, L. CGRP receptor antagonists and antibodies against CGRP and its receptor in migraine treatment. Br. J. Clin. Pharmacol. 2015, 80, 193–199. [Google Scholar] [CrossRef] [PubMed] [PubMed Central]
- Edvinsson, L. Role of CGRP in Migraine. Handb. Exp. Pharmacol. 2019, 255, 121–130. [Google Scholar] [CrossRef] [PubMed]
- Russo, A.F.; Hay, D.L. CGRP physiology, pharmacology, and therapeutic targets: Migraine and beyond. Physiol. Rev. 2023, 103, 1565–1644. [Google Scholar] [CrossRef] [PubMed] [PubMed Central]
- Huang, T.; Xu, Y.; Chen, Y.; Bian, J.; Chu, Z.; Zhao, S.; Ma, L. Efficacy and safety of calcitonin gene-related peptide antagonists in migraine treatment: A meta-analysis. Brain Behav. 2022, 12, e2542. [Google Scholar] [CrossRef] [PubMed] [PubMed Central]
- Cho, S.; Chang, K. Gepants for Migraine: An Update on Long-Term Outcomes and Safety Profiles. Headache Pain Res. 2025, 26, 184–192. [Google Scholar] [CrossRef]
- Oliveira, R.; Gil-Gouveia, R.; Puledda, F. CGRP-targeted medication in chronic migraine—Systematic review. J. Headache Pain 2024, 25, 51. [Google Scholar] [CrossRef] [PubMed] [PubMed Central]
- D.H.E. 45® (Dihydroergotamine Mesylate Injection, USP) [Package Insert]; Bausch Health US, LLC: Bridgewater, NJ, USA, 2022. Available online: https://www.accessdata.fda.gov/drugsatfda_docs/label/2022/005929s045lbl.pdf (accessed on 6 November 2025).
- EMEA. Restrictions on Use of Medicines Containing Ergot Derivatives (Article 31 Referral). 2013. Available online: https://www.ema.europa.eu/en/documents/referral/ergot-derivatives-article-31-referral-restrictions-use-medicines-containing-ergot-derivatives_en.pdf-0 (accessed on 6 November 2025).
- Silberstein, S.D.; Shrewsbury, S.B.; Hoekman, J. Dihydroergotamine (DHE)—Then and Now: A Narrative Review. Headache 2020, 60, 40–57. [Google Scholar] [CrossRef] [PubMed] [PubMed Central]
- Silberstein, S.D.; McCrory, D.C. Ergotamine and dihydroergotamine: History, pharmacology, and efficacy. Headache 2003, 43, 144–166. [Google Scholar] [CrossRef] [PubMed]
- Wishart, D.S.; Feunang, Y.D.; Guo, A.C.; Lo, E.J.; Marcu, A.; Grant, J.R.; Sajed, T.; Johnson, D.; Li, C.; Sayeeda, Z.; et al. Isometheptene. DrugBank 5.0. DrugBank Online. [Internet]. 2025. DrugBank ID: DB06706. Available online: https://go.drugbank.com/drugs/DB06706 (accessed on 6 November 2025).
- Food and Drug Administration. FDA Notification regarding Isometheptene-Containing Drug Products [Internet]. Available online: https://www.fda.gov/drugs/unapproved-drugs/fda-notification-regarding-isometheptene-containing-drug-products (accessed on 10 November 2025).
- Ornello, R.; Caponnetto, V.; Ahmed, F.; Al-Khazali, H.M.; Ambrosini, A.; Ashina, S.; Baraldi, C.; Bellotti, A.; Brighina, F.; Calabresi, P.; et al. Evidence-based guidelines for the pharmacological treatment of migraine. Cephalalgia 2025, 45, 3331024251321500. [Google Scholar] [CrossRef]
- Woldeamanuel, Y.W.; Rapoport, A.M.; Cowan, R.P. The place of corticosteroids in migraine attack management: A 65-year systematic review with pooled analysis and critical appraisal. Cephalalgia 2015, 35, 996–1024. [Google Scholar] [CrossRef] [PubMed]
- Shahien, R.; Saleh, S.A.; Bowirrat, A. Intravenous sodium valproate aborts migraine headaches rapidly. Acta Neurol. Scand. 2011, 123, 257–265. [Google Scholar] [CrossRef] [PubMed]
- Bigal, M.E.; Bordini, C.A.; Tepper, S.J.; Speciali, J.G. Intravenous magnesium sulphate in the acute treatment of migraine without aura and migraine with aura. A randomized, double-blind, placebo-controlled study. Cephalalgia 2002, 22, 345–353. [Google Scholar] [CrossRef] [PubMed]
- Stone, M.T.; Weed, V.; Kulich, R.J. Opioid Treatment of Migraine: Risk Factors and Behavioral Issues. Curr. Pain Headache Rep. 2016, 20, 51. [Google Scholar] [CrossRef] [PubMed]
- Silberstein, S.D.; Holland, S.; Freitag, F.; Dodick, D.W.; Argoff, C.; Ashman, E.; Quality Standards Subcommittee of the American Academy of Neurology and the American Headache Society. Evidence-based guideline update: Pharmacologic treatment for episodic migraine prevention in adults: Report of the Quality Standards Subcommittee of the American Academy of Neurology and the American Headache Society. Neurology 2012, 78, 1337–1345, Erratum in Neurology 2013, 80, 871. [Google Scholar] [CrossRef] [PubMed] [PubMed Central]
- Rattanawong, W.; Rapoport, A.; Srikiatkhachorn, A. Medication “underuse” headache. Cephalalgia 2024, 44, 3331024241245658. [Google Scholar] [CrossRef] [PubMed]
- Shimizu, T. Beta blockers in migraine prophylaxis. Brain Nerve 2009, 61, 1125–1130. (In Japanese) [Google Scholar] [PubMed]
- Jia, G.; Wang, X.; Lv, H.; Nonyane, M.S.C.; Hou, H.; Ma, L.; Shan, P.; Wu, X. The efficacy and safety of antiepileptics in the prophylaxis of pediatric migraine: The meta-analysis of randomized controlled trials. Transl. Pediatr. 2021, 10, 1779–1791. [Google Scholar] [CrossRef] [PubMed] [PubMed Central]
- Xu, X.M.; Liu, Y.; Dong, M.X.; Zou, D.Z.; Wei, Y.D. Tricyclic antidepressants for preventing migraine in adults. Medicine 2017, 96, e6989. [Google Scholar] [CrossRef] [PubMed] [PubMed Central]
- Montastruc, J.L.; Senard, J.M. Médicaments anticalciques et prophylaxie de la migraine [Calcium channel blockers and prevention of migraine]. Pathol. Biol. 1992, 40, 381–388. (In French) [Google Scholar] [PubMed]
- Dorosch, T.; Ganzer, C.A.; Lin, M.; Seifan, A. Efficacy of Angiotensin-Converting Enzyme Inhibitors and Angiotensin Receptor Blockers in the Preventative Treatment of Episodic Migraine in Adults. Curr. Pain Headache Rep. 2019, 23, 85. [Google Scholar] [CrossRef] [PubMed]
- Aditya, S.; Rattan, A. Advances in CGRP Monoclonal Antibodies as Migraine Therapy: A Narrative Review. Saudi J. Med. Med. Sci. 2023, 11, 11–18. [Google Scholar] [CrossRef] [PubMed] [PubMed Central]
- Rissardo, J.P.; Caprara, A.L.F. Gepants for Acute and Preventive Migraine Treatment: A Narrative Review. Brain Sci. 2022, 12, 1612. [Google Scholar] [CrossRef] [PubMed] [PubMed Central]
- Blair, H.A. Rimegepant: A Review in the Acute Treatment and Preventive Treatment of Migraine. CNS Drugs 2023, 37, 255–265, Erratum in CNS Drugs 2023, 37, 661. https://doi.org/10.1007/s40263-023-01019-2. [Google Scholar] [CrossRef] [PubMed] [PubMed Central]
- Croop, R.; Lipton, R.B.; Kudrow, D.; Stock, D.A.; Kamen, L.; Conway, C.M.; Stock, E.G.; Coric, V.; Goadsby, P.J. Oral rimegepant for preventive treatment of migraine: A phase 2/3, randomised, double-blind, placebo-controlled trial. Lancet 2021, 397, 51–60, Erratum in Lancet 2024, 403, 2596. https://doi.org/10.1016/S0140-6736(24)01208-X. [Google Scholar] [CrossRef] [PubMed]
- Lopresti, A.L.; Smith, S.J.; Drummond, P.D. Herbal treatments for migraine: A systematic review of randomised-controlled studies. Phytother. Res. 2020, 34, 2493–2517. [Google Scholar] [CrossRef] [PubMed]
- Yablon, L.A.; Mauskop, A. Magnesium in headache. In Magnesium in the Central Nervous System [Internet]; Vink, R., Nechifor, M., Eds.; University of Adelaide Press: Adelaide, AU, USA, 2011. Available online: https://www.ncbi.nlm.nih.gov/books/NBK507271/ (accessed on 17 November 2025).
- Thompson, D.F.; Saluja, H.S. Prophylaxis of migraine headaches with riboflavin: A systematic review. J. Clin. Pharm. Ther. 2017, 42, 394–403. [Google Scholar] [CrossRef] [PubMed]
- Ghorbani, Z.; Togha, M.; Rafiee, P.; Ahmadi, Z.S.; Rasekh Magham, R.; Haghighi, S.; Razeghi Jahromi, S.; Mahmoudi, M. Vitamin D in migraine headache: A comprehensive review on literature. Neurol. Sci. 2019, 40, 2459–2477. [Google Scholar] [CrossRef] [PubMed]
- Shaik, M.M.; Tan, H.L.; Kamal, M.A.; Gan, S.H. Do folate, vitamins B6 and B12 play a role in the pathogenesis of migraine? The role of pharmacoepigenomics. CNS Neurol. Disord. Drug Targets 2014, 13, 828–835. [Google Scholar] [CrossRef] [PubMed]
- Robertson, C.E.; Garza, I. Critical analysis of the use of onabotulinumtoxinA (botulinum toxin type A) in migraine. Neuropsychiatr. Dis. Treat 2012, 8, 35–48. [Google Scholar] [CrossRef] [PubMed] [PubMed Central]
- Burstein, R.; Blumenfeld, A.M.; Silberstein, S.D.; Manack Adams, A.; Brin, M.F. Mechanism of Action of OnabotulinumtoxinA in Chronic Migraine: A Narrative Review. Headache 2020, 60, 1259–1272. [Google Scholar] [CrossRef] [PubMed] [PubMed Central]
- Dodick, D.W.; Turkel, C.C.; DeGryse, R.E.; Aurora, S.K.; Silberstein, S.D.; Lipton, R.B.; Diener, H.C.; Brin, M.F.; PREEMPT Chronic Migraine Study Group. OnabotulinumtoxinA for treatment of chronic migraine: Pooled results from the double-blind, randomized, placebo-controlled phases of the PREEMPT clinical program. Headache 2010, 50, 921–936. [Google Scholar] [CrossRef] [PubMed]
- Blumenfeld, A.; Silberstein, S.D.; Dodick, D.W.; Aurora, S.K.; Turkel, C.C.; Binder, W.J. Method of injection of onabotulinumtoxinA for chronic migraine: A safe, well-tolerated, and effective treatment paradigm based on the PREEMPT clinical program. Headache 2010, 50, 1406–1418. [Google Scholar] [CrossRef] [PubMed]
- Blumenfeld, A.M.; Silberstein, S.D.; Dodick, D.W.; Aurora, S.K.; Brin, M.F.; Binder, W.J. Insights into the Functional Anatomy Behind the PREEMPT Injection Paradigm: Guidance on Achieving Optimal Outcomes. Headache 2017, 57, 766–777. [Google Scholar] [CrossRef] [PubMed] [PubMed Central]
- Robbins, M.S.; Robertson, C.E.; Kaplan, E.; Ailani, J.; Charleston, L., 4th; Kuruvilla, D.; Blumenfeld, A.; Berliner, R.; Rosen, N.L.; Duarte, R.; et al. The Sphenopalatine Ganglion: Anatomy, Pathophysiology, and Therapeutic Targeting in Headache. Headache 2016, 56, 240–258. [Google Scholar] [CrossRef] [PubMed]
- Binfalah, M.; Alghawi, E.; Shosha, E.; Alhilly, A.; Bakhiet, M. Sphenopalatine Ganglion Block for the Treatment of Acute Migraine Headache. Pain Res. Treat. 2018, 2018, 2516953. [Google Scholar] [CrossRef] [PubMed] [PubMed Central]
- Bautista, A.L.; Coyne, K.; Bautista, A.; Abd-Elsayed, A. Sphenopalatine Ganglion Blocks in Headache Management: A Review. Brain Sci. 2025, 15, 672. [Google Scholar] [CrossRef] [PubMed] [PubMed Central]
- Lundy, J.A.; McNary, T. Neuroanatomy, Pterygopalatine Ganglion. In StatPearls [Internet]; StatPearls Publishing: Treasure Island, FL, USA, 2025. Available online: https://www.ncbi.nlm.nih.gov/books/NBK545308/ (accessed on 10 December 2025).
- Mojica, J.; Mo, B.; Ng, A. Sphenopalatine Ganglion Block in the Management of Chronic Headaches. Curr. Pain Headache Rep. 2017, 21, 27, Erratum in Curr. Pain Headache Rep. 2017, 21, 53. https://doi.org/10.1007/s11916-017-0652-6. [Google Scholar] [CrossRef] [PubMed]
- Khan, S.; Schoenen, J.; Ashina, M. Sphenopalatine ganglion neuromodulation in migraine: What is the rationale? Cephalalgia 2014, 34, 382–391. [Google Scholar] [CrossRef] [PubMed]
- Istenič, S.; Jerman, A.; Pušnik, L.; Stopar Pintarič, T.; Umek, N. Transnasal spread of bupivacaine into the pterygopalatine fossa following endoscopically assisted cotton swab placement: A cadaveric study. Reg. Anesth. Pain Med. 2025. ahead of print. [Google Scholar] [CrossRef] [PubMed]
- Orfanou, C.; Gkaniou, A.; Rekatsina, M.; Tympa Grigoriadou, A.; Melemeni, A.; Kouri, M.; Pouliakis, A.; Tsaroucha, A. Sphenopalatine Ganglion Block Using. the Tx360 Nasal Applicator for Trigeminal Neuralgia: A Prospective Observational Pilot Study. Cureus 2025, 17, e78727. [Google Scholar] [CrossRef] [PubMed] [PubMed Central]
- Candido, K.D.; Massey, S.T.; Sauer, R.; Darabad, R.R.; Knezevic, N.N. A novel revision to the classical transnasal topical sphenopalatine ganglion block for the treatment of headache and facial pain. Pain Physician 2013, 16, E769–E778. [Google Scholar] [CrossRef] [PubMed]
- Cady, R.; Saper, J.; Dexter, K.; Manley, H.R. A double-blind, placebo-controlled study of repetitive transnasal sphenopalatine ganglion blockade with tx360® as acute treatment for chronic migraine. Headache 2015, 55, 101–116. [Google Scholar] [CrossRef] [PubMed] [PubMed Central]
- Cady, R.K.; Saper, J.; Dexter, K.; Cady, R.J.; Manley, H.R. Long-term efficacy of a double-blind, placebo-controlled, randomized study for repetitive sphenopalatine blockade with bupivacaine vs. saline with the Tx360 device for treatment of chronic migraine. Headache 2015, 55, 529–542. [Google Scholar] [CrossRef] [PubMed] [PubMed Central]
- Jerman, A.; Pušnik, L.; Cvetko, E.; Umek, N.; Snoj, Ž. Injectate distribution patterns in posterior infrazygomatic and transoral approaches to the pterygopalatine fossa. Korean J. Anesthesiol. 2025, 78, 592–600. [Google Scholar] [CrossRef] [PubMed] [PubMed Central]
- Fallucco, M.; Janis, J.E.; Hagan, R.R. The anatomical morphology of the supraorbital notch: Clinical relevance to the surgical treatment of migraine headaches. Plast. Reconstr. Surg. 2012, 130, 1227–1233. [Google Scholar] [CrossRef]
- Webster, R.C.; Gaunt, J.M.; Hamdan, U.S.; Fuleihan, N.S.; Giandello, P.R.; Smith, R.C. Supraorbital and supratrochlear notches and foramina: Anatomical variations and surgical relevance. Laryngoscope 1986, 96, 311–315. [Google Scholar] [CrossRef] [PubMed]
- Saylam, C.; Ozer, M.A.; Ozek, C.; Gurler, T. Anatomical variations of the frontal and supraorbital transcranial passages. J. Craniofac Surg. 2003, 14, 10–12. [Google Scholar] [CrossRef] [PubMed]
- Beer, G.M.; Putz, R.; Mager, K.; Schumacher, M.; Keil, W. Variations of the frontal exit of the supraorbital nerve: An anatomic study. Plast. Reconstr. Surg. 1998, 102, 334–341. [Google Scholar] [CrossRef] [PubMed]
- Agthong, S.; Huanmanop, T.; Chentanez, V. Anatomical variations of the supraorbital, infraorbital, and mental foramina related to gender and side. J. Oral Maxillofac. Surg. 2005, 63, 800–804. [Google Scholar] [CrossRef]
- Cutright, B.; Quillopa, N.; Schubert, W. An anthropometric analysis of the key foramina for maxillofacial surgery. J. Oral Maxillofac. Surg. 2003, 61, 354–357. [Google Scholar] [CrossRef]
- Cuzalina, A.L.; Holmes, J.D. A simple and reliable landmark for identification of the supraorbital nerve in surgery of the forehead: An in vivo anatomical study. J. Oral Maxillofac. Surg. 2005, 63, 25–27. [Google Scholar] [CrossRef] [PubMed]
- Janis, J.E.; Ghavami, A.; Lemmon, J.A.; Leedy, J.E.; Guyuron, B. Anatomy of the corrugator supercilii muscle: Part I. Corrugator topography. Plast. Reconstr. Surg. 2007, 120, 1647–1653. [Google Scholar] [CrossRef] [PubMed]
- Janis, J.E.; Ghavami, A.; Lemmon, J.A.; Leedy, J.E.; Guyuron, B. The anatomy of the corrugator supercilii muscle: Part II. Supraorbital nerve branching patterns. Plast. Reconstr. Surg. 2008, 121, 233–240. [Google Scholar] [CrossRef]
- Haładaj, R.; Polguj, M.; Topol, M. Anatomical Variations of the Supraorbital and Supratrochlear Nerves: Their Intraorbital Course and Relation to the Supraorbital Margin. Med. Sci. Monit. 2019, 25, 5201–5210. [Google Scholar] [CrossRef] [PubMed] [PubMed Central]
- Janis, J.E.; Hatef, D.A.; Hagan, R.; Schaub, T.; Liu, J.H.; Thakar, H.; Bolden, K.M.; Heller, J.B.; Kurkjian, T.J. Anatomy of the supratrochlear nerve: Implications for the surgical treatment of migraine headaches. Plast. Reconstr. Surg. 2013, 131, 743–750. [Google Scholar] [CrossRef]
- Lee, H.-J.; Choi, K.-S.; Won, S.-Y.; Apinuntrum, P.; Hu, K.-S.; Kim, S.-T.; Tansatit, T.; Kim, H.-J. Topographic Relationship between the Supratrochlear Nerve and Corrugator Supercilii Muscle—Can This Anatomical Knowledge Improve the Response to Botulinum Toxin Injections in Chronic Migraine? Toxins 2015, 7, 2629–2638. [Google Scholar] [CrossRef]
- Guyuron, B.; Michelow, B.J.; Thomas, T. Corrugator supercilii muscle resection through blepharoplasty incision. Plast. Reconstr. Surg. 1995, 95, 691–696. [Google Scholar] [CrossRef] [PubMed]
- Guyuron, B.; Son, J.H. Transpalpebral Corrugator Resection: 25-Year Experience, Refinements and Additional Indications. Aesthetic Plast. Surg. 2017, 41, 339–345. [Google Scholar] [CrossRef] [PubMed]
- Liu, M.T.; Chim, H.; Guyuron, B. Outcome comparison of endoscopic and transpalpebral decompression for treatment of frontal migraine headaches. Plast. Reconstr. Surg. 2012, 129, 1113–1119. [Google Scholar] [CrossRef]
- Edoardo, R.; Giorgia, C. Frontal endoscopic myotomies for chronic headache. J. Craniofac. Surg. 2015, 26, e201–e203, Erratum in J. Craniofac. Surg. 2024, 35, 2201. https://doi.org/10.1097/SCS.0000000000010657. [Google Scholar] [CrossRef] [PubMed]
- Caruana, G.; Grignaffini, E.; Raposio, E. Endoscopic forehead muscle resection for nerve decompression: A modified procedure. Plast. Reconstr. Surg. Glob. Open 2015, 3, e342. [Google Scholar] [CrossRef] [PubMed] [PubMed Central]
- Gualdi, A.; Cambiaso-Daniel, J.; Gatti, J.; Peled, Z.M.; Hagan, R.; Bertossi, D.; Wurzer, P.; Kamolz, L.P.; Scherer, S.; Pietramaggiori, G. Selective denervation of the corrugator supercilii muscle for the treatment of idiopatic trigeminal neuralgia purely paroxysmal distributed in the supraorbital and suprathrochlear dermatomes. J. Headache Pain 2021, 22, 9. [Google Scholar] [CrossRef] [PubMed] [PubMed Central]
- Ellis, D.A.; Bakala, C.D. Anatomy of the motor innervation of the corrugator supercilii muscle: Clinical significance and development of a new surgical technique for frowning. J. Otolaryngol. 1998, 27, 222–227. [Google Scholar] [PubMed]
- Xu, Y.; Nunez, M.A.; Mohyeldin, A.; Fernandez-Miranda, J.C.; Cohen-Gadol, A.A. Endoscopic Anatomy of the Zygomatic Nerve: Implications for the Endoscopic Transmaxillary Approach. J. Neurol. Surg. B Skull Base 2021, 83, 430–434. [Google Scholar] [CrossRef] [PubMed] [PubMed Central]
- Janis, J.E.; Hatef, D.A.; Thakar, H.; Reece, E.M.; McCluskey, P.D.; Schaub, T.A.; Theivagt, C.; Guyuron, B. The zygomaticotemporal branch of the trigeminal nerve: Part II. Anatomical variations. Plast. Reconstr. Surg. 2010, 126, 435–442. [Google Scholar] [CrossRef] [PubMed]
- Totonchi, A.; Pashmini, N.; Guyuron, B. The zygomaticotemporal branch of the trigeminal nerve: An anatomical study. Plast. Reconstrm. Surg. 2005, 115, 273–277. [Google Scholar] [CrossRef]
- Hwang, K.; Suh, M.S.; Lee, S.I.; Chung, I.H. Zygomaticotemporal nerve passage in the orbit and temporal area. J. Craniofac. Surg. 2004, 15, 209–214. [Google Scholar] [CrossRef]
- Jeong, S.M.; Park, K.J.; Kang, S.H.; Shin, H.W.; Kim, H.; Lee, H.K.; Chung, Y.G. Anatomical consideration of the anterior and lateral cutaneous nerves in the scalp. J. Korean Med. Sci. 2010, 25, 517–522. [Google Scholar] [CrossRef] [PubMed]
- Guyuron, B.; Harvey, D.; Reed, D. A prospective randomized outcomes comparison of two temple migraine trigger site deactivation techniques. Plast. Reconstr. Surg. 2015, 136, 159–165. [Google Scholar] [CrossRef]
- Hamawy, A.; Li, X.; Sanniec, K.; Amirlak, B. Direct Lateral Canthal Approach to the Zygomaticotemporal Branch of the Trigeminal Nerve for Surgical Treatment of Migraines. Plast. Reconstr. Surg. 2019, 144, 98e–101e. [Google Scholar] [CrossRef] [PubMed]
- Peled, Z.M. A Novel Surgical Approach to Chronic Temporal Headaches. Plast. Reconstr. Surg. 2016, 137, 1597–1600. [Google Scholar] [CrossRef] [PubMed]
- Raposio, G.; Raposio, E. Temporal aneurysms and migraine surgery. JPRAS Open 2024, 41, 9–13. [Google Scholar] [CrossRef] [PubMed] [PubMed Central]
- Bertozzi, N.; Simonacci, F.; Lago, G.; Bordin, C.; Raposio, E. Surgical Therapy of Temporal Triggered Migraine Headache. Plast. Reconstr. Surg. Glob. Open 2018, 6, e1980. [Google Scholar] [CrossRef] [PubMed] [PubMed Central]
- Friedman, T.; Lurie, D.; Westreich, M. Rembrandt’s sentinel vein. Aesthet. Surg. J. 2007, 27, 105–107. [Google Scholar] [CrossRef]
- Trinei, F.A.; Januszkiewicz, J.; Nahai, F. The sentinel vein: An important reference point for surgery in the temporal region. Plast. Reconstr. Surg. 1998, 101, 27–32. [Google Scholar] [CrossRef] [PubMed]
- Zabrina, M.S.; Baharudin, A. Rhinogenic headache: A frequent cause of misdiagnosis. Pan. Arab. J. Rhinol. 2017, 7, 1–6. [Google Scholar]
- Ferrero, V.; AJlais, C.; Rolando, S.; Puzzo, T.; Allais, R.; Benedelto, C. Endonasal mucosal contact points in chronic migraine. Neurol. Sci. 2014, 35, S83–S87. [Google Scholar] [CrossRef] [PubMed]
- Muehlberger, T.; Wormald, J.C.; Hachach-Haram, N.; Mosahebi, A. Migraine: A look down the nose. J. Plast. Reconstr. Aesthet. Surg. 2017, 70, 914–921. [Google Scholar] [CrossRef]
- Lee, M.; Erickson, C.; Guyuron, B. Intranasal pathology in the migraine surgery population: Incidence, patterns, and predictors of surgical success. Plast. Reconstr. Surg. 2017, 139, 184–189. [Google Scholar] [CrossRef]
- Guyuron, B.; Uzzo, C.D.; Scull, H. A practical classification of septonasal deviation and an effective guide to septal surgery. Plast. Reconstr. Surg. 1999, 104, 2202–2209. [Google Scholar] [CrossRef] [PubMed]
- Mladina, R.; Cujić, E.; Subarić, M.; Vuković, K. Nasal septal deformities in ear, nose, and throat patients: An international study. Am. J. Otolaryngol. 2008, 29, 75–82. [Google Scholar] [CrossRef]
- Abu-Bakra, M.; Jones, N.S. Does stimulation of nasal mucosa cause referred pain to the face? Clin. Otolaryngol. Allied Sci. 2001, 26, 430–432. [Google Scholar] [CrossRef]
- D’Ascanio, L.; Manzini, M. Quick septoplasty: Surgical technique and learning curve. Aesthetic Plast. Surg. 2009, 33, 814–818. [Google Scholar] [CrossRef] [PubMed]
- Jang, Y.J.; Yeo, N.K.; Wang, J.H. Cutting and suture technique of the caudal septal cartilage for the management of caudal septal deviation. Arch. Otolaryngol. Head Neck Surg. 2009, 135, 1256–1260. [Google Scholar] [CrossRef] [PubMed]
- Shah, J.; Roxbury, C.R.; Sindwani, R. Techniques in Septoplasty: Traditional Versus Endoscopic Approaches. Otolaryngol. Clin. N. Am. 2018, 51, 909–917. [Google Scholar] [CrossRef] [PubMed]
- Roithmann, R. Inferior turbinectomy: What is the best technique? Braz. J. Otorhinolaryngol. 2018, 84, 133–134. [Google Scholar] [CrossRef] [PubMed] [PubMed Central]
- Tomblinson, C.M.; Cheng, M.R.; Lal, D.; Hoxworth, J.M. The Impact of Middle Turbinate Concha Bullosa on the Severity of Inferior Turbinate Hypertrophy in Patients with a Deviated Nasal Septum. AJNR Am. J. Neuroradiol. 2016, 37, 1324–1330. [Google Scholar] [CrossRef] [PubMed] [PubMed Central]
- Abdullah, B.; Singh, S. Surgical Interventions for Inferior Turbinate Hypertrophy: A Comprehensive Review of Current Techniques and Technologies. Int. J. Environ. Res. Public Health 2021, 18, 3441. [Google Scholar] [CrossRef] [PubMed] [PubMed Central]
- Janis, J.E.; Hatef, D.A.; Ducic, I.; Reece, E.M.; Hamawy, A.H.; Becker, S.; Guyuron, B. The anatomy of the greater occipital nerve: Part II. Compression point topography. Plast. Reconstr. Surg. 2010, 126, 1563–1572. [Google Scholar] [CrossRef] [PubMed]
- Kim, H.-S.; Shin, K.-J.; O, J.; Kwon, H.-J.; Lee, M.; Yang, H.-M. Stereotactic topography of the greater and third occipital nerves and its clinical implication. Sci. Rep. 2018, 8, 870. [Google Scholar] [CrossRef] [PubMed] [PubMed Central]
- Ducic, I.; Moriarty, M.; Al-Attar, A. Anatomical variations of the occipital nerves: Implications for the treatment of chronic headaches. Plast. Reconstr. Surg. 2009, 123, 859–863; discussion 864. [Google Scholar] [CrossRef] [PubMed]
- Janis, J.E.; Hatef, D.A.; Reece, E.M.; McCluskey, P.D.; Schaub, T.A.; Guyuron, B. Neurovascular compression of the greater occipital nerve: Implications for migraine headaches. Plast. Reconstr. Surg. 2010, 126, 1996–2001. [Google Scholar] [CrossRef]
- Raposio, E.; Caruana, G. Tips for the surgical treatment of occipital nerve-triggered headaches. Eur. J. Plast. Surg. 2017, 40, 177–182. [Google Scholar] [CrossRef]
- Lee, C.I.; Son, B.C. Decompression of the Greater Occipital Nerve for Persistent Headache Attributed to Whiplash Accompanying Referred Facial Trigeminal Pain. World Neurosurg. 2021, 155, e814–e823. [Google Scholar] [CrossRef] [PubMed]
- Eskilsson, A.; Ageberg, E.; Ericson, H.; Marklund, N.; Anderberg, L. Decompression of the greater occipital nerve improves outcome in patients with chronic headache and neck pain—A retrospective cohort study. Acta Neurochir. 2021, 163, 2425–2433. [Google Scholar] [CrossRef] [PubMed] [PubMed Central]
- Nguyen, A.T.; Li, R.A.; Galiano, R.D.; Ellis, M.F. Nerve Decompression in Occipital Neuralgia: A Systematic Review and Meta-analysis. J. Craniofac. Surg. 2025, 36, 2470–2474. [Google Scholar] [CrossRef] [PubMed]
- Olla, D.R.; Kemper, K.M.; Brown, A.L.; Mailey, B.A. Single midline incision approach for decompression of greater, lesser and third occipital nerves in migraine surgery. BMC Surg. 2022, 22, 232. [Google Scholar] [CrossRef] [PubMed] [PubMed Central]
- Chung, M.; Lu, K.B.; Sanniec, K.; Amirlak, B. The Greater Occipital Nerve and Its Dynamic Compression Points: Implications in Migraine Surgery. Plast. Reconstr. Surg. 2022, 149, 1321–1324. [Google Scholar] [CrossRef] [PubMed]
- Amirlak, B.; Lu, K.B.; Chung, M.H.; Sanniec, K. Endoscope-Assisted Greater Occipital Nerve Decompression for Migraines, Occipital Neuralgia, and New Daily Persistent Headaches. Plast. Reconstr. Surg. 2023, 152, 641–643. [Google Scholar] [CrossRef] [PubMed]
- Johansson, A.S.; Isberg, A.; Isacsson, G. A radiographic and histologic study of the topographic relations in the temporomandibular joint region: Implications for a nerve entrapment mechanism. J. Oral Maxillofac. Surg. 1990, 48, 953–961. [Google Scholar] [CrossRef] [PubMed]
- Gulekon, N.; Anil, A.; Poyraz, A.; Peker, T.; Turgut, H.B.; Karakose, M. Variations in the anatomy of the auriculotemporal nerve. Clin. Anat. 2005, 18, 15–19. [Google Scholar] [CrossRef]
- Iwanaga, J.; Watanabe, K.; Saga, T.; Fisahn, C.; Oskouian, R.J.; Tubbs, R.S. Anatomical study of the superficial temporal branches of the auriculotemporal nerve: Application to surgery and other invasive treatments to the temporal region. J. Plast. Reconstr. Aesthetic Surg. 2017, 70, 370–374. [Google Scholar] [CrossRef]
- Chim, H.; Okada, H.C.; Brown, M.S.; Alleyne, B.; Liu, M.T.; Zwiebel, S.; Guyuron, B. The auriculotemporal nerve in etiology of migraine headaches: Compression points and anatomical variations. Plast. Reconstr. Surg. 2012, 130, 336–341. [Google Scholar] [CrossRef] [PubMed]
- Gfrerer, L.; Maman, D.Y.; Tessler, O.; Austen, W.G., Jr. Nonendoscopic deactivation of nerve triggers in migraine headache patients: Surgical technique and outcomes. Plast. Reconstr. Surg. 2014, 134, 771–778. [Google Scholar] [CrossRef] [PubMed]
- Sanniec, K.; Borsting, E.; Amirlak, B. Decompression-avulsion of the auriculotemporal nerve for treatment of migraines and chronic headaches. Plast. Reconstr. Surg. Glob. Open 2016, 4, e678. [Google Scholar] [CrossRef]
- Dash, K.S.; Janis, J.E.; Guyuron, B. The lesser and third occipital nerves and migraine headaches. Plast. Reconstr. Surg. 2005, 115, 1752–1758; discussion 1759–1760. [Google Scholar] [CrossRef]
- Lee, M.; Brown, M.; Chepla, K.; Okada, H.; Gatherwright, J.; Totonchi, A.; Alleyne, B.; Zwiebel, S.; Kurlander, D.; Guyuron, B. An anatomical study of the lesser occipital nerve and its potential compression points: Implications for surgical treatment of migraine headaches. Plast. Reconstr. Surg. 2013, 132, 1551–1556. [Google Scholar] [CrossRef] [PubMed]
- Saglam, L.; Coskun, O.; Kale, A.; Gayretli, O. A Comprehensive Study of the Potential Compression Points of the Third Occipital Nerve and Its Possible Clinical Interests. Plast. Reconstr. Surg. 2024, 154, 1220e–1228e. [Google Scholar] [CrossRef] [PubMed]
- Remy, K.; Mullen, C.; Hazewinkel, M.H.J.; DePamphilis, M.A.; Austen, W.G., Jr.; Hagan, R.R.; Gfrerer, L. Lesser Occipital Nerve Decompression through a Single Vertical Midline Incision Reduces Reoperation Rates. Plast. Reconstr. Surg. 2025, 156, 412e–419e. [Google Scholar] [CrossRef] [PubMed]
- Raposio, E.; Caruana, G. Minimally invasive endoscopic surgical treatment of headache. In Atlas of Endoscopic Plastic Surgery; Raposio, E., Ed.; Springer: New York, NY, USA, 2016; pp. 17–23. [Google Scholar]
- Franchi, S.; Castelli, M.; Amodeo, G.; Niada, S.; Ferrari, D.; Vescovi, A.; Brini, A.T.; Panerai, A.E.; Sacerdote, P. Adult stem cell as new advanced therapy for experimental neuropathic pain treatment. BioMed Res. Int. 2014, 2014, 470983. [Google Scholar] [CrossRef] [PubMed] [PubMed Central]
- Alessandri-Bonetti, M.; Egro, F.M.; Persichetti, P.; Coleman, S.R.; Peter Rubin, J. The Role of Fat Grafting in Alleviating Neuropathic Pain: A Critical Review of the Literature. Plast. Reconstr. Surg. Glob. Open. 2019, 7, e2216. [Google Scholar] [CrossRef] [PubMed] [PubMed Central]
- Gaetani, P.; Klinger, M.; Levi, D.; Bussone, G.; Giannasi, S.; Caviggioli, F.; Marazzi, M.; Broggi, G. Treatment of chronic headache of cervical origin with lipostructure: An observational study. Headache 2013, 53, 507–513. [Google Scholar] [CrossRef] [PubMed]
- Guyuron, B.; Pourtaheri, N. Therapeutic Role of Fat Injection in the Treatment of Recalcitrant Migraine Headaches. Plast. Reconstr. Surg. 2019, 143, 877–885. [Google Scholar] [CrossRef] [PubMed]
- Coleman, S.R. Structural fat grafting: More than a permanent filler. Plast. Reconstr. Surg. 2006, 118, 108S–120S. [Google Scholar] [CrossRef]
- Cohen, F.; Yuan, H.; DePoy, E.M.G.; Silberstein, S.D. The Arrival of Anti-CGRP Monoclonal Antibodies in Migraine. Neurotherapeutics 2022, 19, 922–930. [Google Scholar] [CrossRef] [PubMed] [PubMed Central]
- Tepper, S.J. History and Review of anti-Calcitonin Gene-Related Peptide (CGRP) Therapies: From Translational Research to Treatment. Headache 2018, 58, 238–275. [Google Scholar] [CrossRef] [PubMed]
- Ashraf, U.; Goadsby, P.J. Migraine: Advances in treatment. Trends Mol. Med. 2025, ahead of print. [Google Scholar] [CrossRef] [PubMed]
- Karsan, N.; Marzoughi, S.; Goadsby, P.J. Advances in understanding migraine for the development of novel pharmacotherapies: The use of human provocation migraine models. Expert Opin. Pharmacother. 2025, 26, 1021–1040. [Google Scholar] [CrossRef] [PubMed]
- Pleș, H.; Florian, I.A.; Timis, T.L.; Covache-Busuioc, R.A.; Glavan, L.A.; Dumitrascu, D.I.; Popa, A.A.; Bordeianu, A.; Ciurea, A.V. Migraine: Advances in the Pathogenesis and Treatment. Neurol. Int. 2023, 15, 1052–1105. [Google Scholar] [CrossRef] [PubMed] [PubMed Central]
- Silvestro, M.; Iannone, L.F.; Orologio, I.; Tessitore, A.; Tedeschi, G.; Geppetti, P.; Russo, A. Migraine Treatment: Towards New Pharmacological Targets. Int. J. Mol. Sci. 2023, 24, 12268. [Google Scholar] [CrossRef] [PubMed] [PubMed Central]
- Christensen, R.H.; Ashina, H.; Ashina, M. The vessel-to-neuron trigeminovascular hypothesis of migraine pathogenesis: The “pro” argument. J. Headache Pain 2025, 26, 248. [Google Scholar] [CrossRef] [PubMed]
- Al-Karagholi, M.A. Involvement of Potassium Channel Signalling in Migraine Pathophysiology. Pharmaceuticals 2023, 16, 438. [Google Scholar] [CrossRef] [PubMed] [PubMed Central]
- Spekker, E.; Nagy-Grócz, G.; Vécsei, L. Ion Channel Disturbances in Migraine Headache: Exploring the Potential Role of the Kynurenine System in the Context of the Trigeminovascular System. Int. J. Mol. Sci. 2023, 24, 16574. [Google Scholar] [CrossRef] [PubMed] [PubMed Central]
- Chen, S.T.; Wu, J.W. A new era for migraine: The role of calcitonin gene-related peptide in the trigeminovascular system. Prog. Brain Res. 2020, 255, 123–142. [Google Scholar] [CrossRef] [PubMed]
- Edvinsson, L.; Haanes, K.A.; Warfvinge, K.; Krause, D.N. CGRP as the target of new migraine therapies—Successful translation from bench to clinic. Nat. Rev. Neurol. 2018, 14, 338–350. [Google Scholar] [CrossRef] [PubMed]
- Nicol, K.S.; Burkett, J.G. Review: An Update on CGRP Monoclonal Antibodies for the Preventive Treatment of Episodic Migraine. Curr. Pain Headache Rep. 2025, 29, 55. [Google Scholar] [CrossRef] [PubMed] [PubMed Central]
- Laohapiboolrattana, W.; Jansem, P.; Anukoolwittaya, P.; Roongpiboonsopit, D.; Hiransuthikul, A.; Pongpitakmetha, T.; Thanprasertsuk, S.; Rattanawong, W. Efficacy of lasmiditan, rimegepant and ubrogepant for acute treatment of migraine in triptan insufficient responders: Systematic review and network meta-analysis. J. Headache Pain 2024, 25, 194. [Google Scholar] [CrossRef] [PubMed] [PubMed Central]
- Alsaadi, T.; Suliman, R.; Santos, V.; Al Qaisi, I.; Carmina, P.; Aldaher, B.; Haddad, S.; Bader, Y. Safety and Tolerability of Combining CGRP Monoclonal Antibodies with Gepants in Patients with Migraine: A Retrospective Study. Neurol. Ther. 2024, 13, 465–473. [Google Scholar] [CrossRef] [PubMed] [PubMed Central]
- Vila-Pueyo, M.; Page, K.; Murdock, P.R.; Loraine, H.J.; Woodrooffe, A.J.; Johnson, K.W.; Goadsby, P.J.; Holland, P.R. The selective 5-HT1F receptor agonist lasmiditan inhibits trigeminal nociceptive processing: Implications for migraine and cluster headache. Br. J. Pharmacol. 2022, 179, 358–370. [Google Scholar] [CrossRef] [PubMed]
- MacGregor, E.A. Migraine. Ann. Intern. Med. 2017, 166, ITC49–ITC64. [Google Scholar] [CrossRef] [PubMed]
- Pérez-Rodríguez, A.; Bandrés-Hernández, P.; Anciones, C.; Terrón-Cuadrado, C.; Canuet-Delis, L.; Gilo-Arrojo, F.; Anciones, B. Seguridad cardiovascular de los nuevos fármacos para el tratamiento agudo y preventivo de la migraña: Gepantes y ditanes [Cardiovascular safety of new drugs for the acute and preventive treatment of migraine: Gepants and ditans]. Rev. Neurol. 2023, 76, 295–308. (In Spanish) [Google Scholar] [CrossRef] [PubMed] [PubMed Central]
- Karlsson, W.K.; Ostinelli, E.G.; Zhuang, Z.A.; Kokoti, L.; Christensen, R.H.; Al-Khazali, H.M.; Deligianni, C.I.; Tomlinson, A.; Ashina, H.; Ruiz de la Torre, E.; et al. Comparative effects of drug interventions for the acute management of migraine episodes in adults: Systematic review and network meta-analysis. BMJ 2024, 386, e080107. [Google Scholar] [CrossRef] [PubMed] [PubMed Central]
- Ashina, M.; Phul, R.; Khodaie, M.; Löf, E.; Florea, I. A Monoclonal Antibody to PACAP for Migraine Prevention. N. Engl. J. Med. 2024, 391, 800–809. [Google Scholar] [CrossRef] [PubMed]
- Al-Karagholi, M.A.; Zhuang, Z.A.; Beich, S.; Ashina, H.; Ashina, M. PACAP38-induced migraine attacks are independent of CGRP signaling: A randomized controlled trial. J. Headache Pain 2025, 26, 79. [Google Scholar] [CrossRef] [PubMed] [PubMed Central]
- Chiang, C.C.; Porreca, F.; Robertson, C.E.; Dodick, D.W. Potential treatment targets for migraine: Emerging options and future prospects. Lancet Neurol. 2024, 23, 313–324. [Google Scholar] [CrossRef] [PubMed]
- Moreno-Ajona, D.; Gosalia, H.; Hoffmann, J.; Goadsby, P.J. Amylin and the amylin receptors in migraine: Is there another pathway to target? Cephalalgia 2025, 45, 3331024251340066. [Google Scholar] [CrossRef] [PubMed]
- Edvinsson, L.; Grell, A.S.; Warfvinge, K. Expression of the CGRP Family of Neuropeptides and their Receptors in the Trigeminal Ganglion. J. Mol. Neurosci. 2020, 70, 930–944. [Google Scholar] [CrossRef] [PubMed] [PubMed Central]
- Benemei, S.; Dussor, G. TRP Channels and Migraine: Recent Developments and New Therapeutic Opportunities. Pharmaceuticals 2019, 12, 54. [Google Scholar] [CrossRef] [PubMed] [PubMed Central]
- Pietra, A.D.; Dabó, L.G.; Mikulenka, P.; Espinoza-Vinces, C.; Vuralli, D.; Baytekin, I.; Martelletti, P.; Giniatullin, R.; School of Advanced Studies of the European Headache Federation (EHF-SAS). Mechanosensitive receptors in migraine: A systematic review. J. Headache Pain 2024, 25, 6. [Google Scholar] [CrossRef] [PubMed] [PubMed Central]
- Szewczyk, A.K.; Ulutas, S.; Aktürk, T.; Al-Hassany, L.; Börner, C.; Cernigliaro, F.; Kodounis, M.; Lo Cascio, S.; Mikolajek, D.; Onan, D.; et al. Prolactin and oxytocin: Potential targets for migraine treatment. J. Headache Pain 2023, 24, 31. [Google Scholar] [CrossRef] [PubMed] [PubMed Central]
- Stanyer, E.C.; Hoffmann, J.; Holland, P.R. Orexins and primary headaches: An overview of the neurobiology and clinical impact. Expert Rev. Neurother. 2024, 24, 487–496. [Google Scholar] [CrossRef] [PubMed] [PubMed Central]
- Tiseo, C.; Vacca, A.; Felbush, A.; Filimonova, T.; Gai, A.; Glazyrina, T.; Hubalek, I.A.; Marchenko, Y.; Overeem, L.H.; Piroso, S.; et al. Migraine and sleep disorders: A systematic review. J. Headache Pain 2020, 21, 126. [Google Scholar] [CrossRef] [PubMed] [PubMed Central]
- Pradhan, A.A.; Bertels, Z.; Akerman, S. Targeted Nitric Oxide Synthase Inhibitors for Migraine. Neurotherapeutics 2018, 15, 391–401. [Google Scholar] [CrossRef] [PubMed] [PubMed Central]
- Thuraiaiyah, J.; Kokoti, L.; Al-Karagholi, M.A.; Ashina, M. Involvement of adenosine signaling pathway in migraine pathophysiology: A systematic review of preclinical studies. J. Headache Pain 2022, 23, 43. [Google Scholar] [CrossRef] [PubMed] [PubMed Central]
- Biscetti, L.; Cresta, E.; Cupini, L.M.; Calabresi, P.; Sarchielli, P. The putative role of neuroinflammation in the complex pathophysiology of migraine: From bench to bedside. Neurobiol. Dis. 2023, 180, 106072. [Google Scholar] [CrossRef] [PubMed]
- Kursun, O.; Yemisci, M.; van den Maagdenberg, A.M.J.M.; Karatas, H. Migraine and neuroinflammation: The inflammasome perspective. J. Headache Pain 2021, 22, 55. [Google Scholar] [CrossRef] [PubMed] [PubMed Central]
- Yamanaka, G.; Hayashi, K.; Morishita, N.; Takeshita, M.; Ishii, C.; Suzuki, S.; Ishimine, R.; Kasuga, A.; Nakazawa, H.; Takamatsu, T.; et al. Experimental and Clinical Investigation of Cytokines in Migraine: A Narrative Review. Int. J. Mol. Sci. 2023, 24, 8343. [Google Scholar] [CrossRef] [PubMed] [PubMed Central]
- Flavin, B.; AMCP. Mind over migraine: Disease burden, innovative therapies, and managed care trends in treating migraine disease. J. Manag. Care Spec. Pharm. 2025, 31, S1–S13. [Google Scholar] [CrossRef] [PubMed] [PubMed Central]
- Cocores, A.N.; Smirnoff, L.; Greco, G.; Herrera, R.; Monteith, T.S. Update on Neuromodulation for Migraine and Other Primary Headache Disorders: Recent Advances and New Indications. Curr. Pain Headache Rep. 2025, 29, 47. [Google Scholar] [CrossRef] [PubMed] [PubMed Central]
- Chen, X.; Luo, Y. Digital Therapeutics in Migraine Management: A Novel Treatment Option in the COVID-19 Era. J. Pain Res. 2023, 16, 111–117. [Google Scholar] [CrossRef] [PubMed] [PubMed Central]
- Huang, Y.B.; Lin, L.; Li, X.Y.; Chen, B.Z.; Yuan, L.; Zheng, H. An indirect treatment comparison meta-analysis of digital versus face-to-face cognitive behavior therapy for headache. NPJ Digit. Med. 2024, 7, 262. [Google Scholar] [CrossRef] [PubMed] [PubMed Central]
- Minen, M.T.; Szperka, C.L.; Kaplan, K.; Ehrlich, A.; Riggins, N.; Rizzoli, P.; Strauss, L.D. Telehealth as a new care delivery model: The headache provider experience. Headache 2021, 61, 1123–1131. [Google Scholar] [CrossRef] [PubMed] [PubMed Central]
- Loeb, L.M.; Amorim, R.P.; Mazzacoratti, M.D.G.N.; Scorza, F.A.; Peres, M.F.P. Botulinum toxin A (BT-A) versus low-level laser therapy (LLLT) in chronic migraine treatment: A comparison. Arq. Neuropsiquiatr. 2018, 76, 663–667. [Google Scholar] [CrossRef] [PubMed]
- Chen, H.H.; Lin, C.Y.; Chen, S.J.; Huang, W.Y.; Kuo, C.W.; Chang, S.T. Intravascular laser irradiation of blood as novel migraine treatment: An observational study. Eur. J. Med. Res. 2023, 28, 457. [Google Scholar] [CrossRef] [PubMed] [PubMed Central]
- Kramer, D.E.; Barrett, C.; Sandoval-Consuegra, J.; Gupta, B.; Li, J.; Jeong, S.W.; Dabecco, R.; Borghei-Razavi, H.; Jho, H.D.; Yu, A. Comparison of endoscope, exoscope, and microscope visualization during microvascular decompression for trigeminal neuralgia: A single-center experience of 135 surgeries. Neurosurg. Focus 2025, 59, E17. [Google Scholar] [CrossRef] [PubMed]
- Rossini, Z.; Tropeano, M.P.; Franzini, A.; Bresciani, E.; Doneddu, P.E.; Pensato, U.; Pessina, F. Microvascular decompression in trigeminal neuralgia using a robot-assisted exoscope and head-mounted display. Neurosurg. Focus 2024, 57, E9. [Google Scholar] [CrossRef] [PubMed]
- Novo, J.; Seth, I.; Mon, Y.; Soni, A.; Elkington, O.; Marcaccini, G.; Rozen, W.M. Use of Robotic Surgery in Plastic and Reconstructive Surgery: A Narrative Review. Biomimetics 2025, 10, 97. [Google Scholar] [CrossRef] [PubMed] [PubMed Central]
- Ion, I.; Renard, D.; Le Floch, A.; De Verdal, M.; Bouly, S.; Wacongne, A.; Lozza, A.; Castelnovo, G. Monocentric Prospective Study in-to the Sustained Effect of Incobotulinumtoxin A (XEOMIN®) Botulinum Toxin in Chronic Refractory Migraine. Toxins 2018, 10, 221. [Google Scholar] [CrossRef] [PubMed] [PubMed Central]
- Babakhani, A.; Zandifar, S. Exploring the therapeutic potential of abobotulinumtoxinA for chronic migraine management: A comparative analysis. Toxicon 2024, 237, 107360. [Google Scholar] [CrossRef]
- Stoilova, J.; Martinez, K. Insights from clinical experience with daxibotulinumtoxinA for the treatment of cervical dystonia. Neurology 2025, 104, 2770. [Google Scholar] [CrossRef]
- Darcy, S.; Kelly, E.; Choong, D.; McCarthy, A.; O’Dowd, S.; Bogdanova-Mihaylova, P.; Murphy, S.M. The impact of headache disorders: A prospective analysis of headache referrals to outpatient and inpatient neurology and emergency services in an Irish University teaching hospital. Ir. J. Med. Sci. 2024, 193, 397–405. [Google Scholar] [CrossRef] [PubMed] [PubMed Central]
- Barrett, E. Primary care for women. Assessment and management of headache. J. Nurse Midwifery 1996, 41, 117–124. [Google Scholar] [CrossRef] [PubMed]
- Headache Classification Committee of the International Headache Society. Classification and diagnostic criteria for headache disorders, cranial neuralgias and facial pain. Cephalalgia 1988, 8, 1–96. [Google Scholar]
- Fourier, C.; Ran, C.; Steinberg, A.; Sjöstrand, C.; Waldenlind, E.; Belin, A.C. Sex Differences in Clinical Features, Treatment, and Lifestyle Factors in Patients With Cluster Headache. Neurology 2023, 100, e1207–e1220. [Google Scholar] [CrossRef] [PubMed] [PubMed Central]
- Latimer, K.; Pendleton, C.; Rosenberg, J.; Cohen-Gadol, A.A.; Quiñones-Hinojosa, A. Dr. Harvey Cushing’s attempts to cure migraine based on theories of pathophysiology. J. Neurosurg. 2011, 115, 924–928. [Google Scholar] [CrossRef] [PubMed]
- Totonchi, A.; Guyuron, B.; Ansari, H. Surgical Options for Migraine: An Overview. Neurol. India 2021, 69, S105–S109. [Google Scholar] [CrossRef] [PubMed]
- Guyuron, B.; Varghai, A.; Michelow, B.J.; Thomas, T.; Davis, J. Corrugator supercilii muscle resection and migraine headaches. Plast. Reconstr. Surg. 2000, 106, 429–434; discussion 435–437. [Google Scholar] [CrossRef] [PubMed]
- Faber, C.; Garcia, R.M.; Davis, J.; Guyuron, B. A socioeconomic analysis of surgical treatment of migraine headaches. Plast. Reconstr. Surg. 2012, 129, 871–877. [Google Scholar] [CrossRef] [PubMed]
- Diener, H.C.; Dodick, D.; Evers, S.; Holle, D.; Jensen, R.H.; Lipton, R.B.; Porreca, F.; Silberstein, S.; Schwedt, T. Pathophysiology, prevention, and treatment of medication overuse headache. Lancet Neurol. 2019, 18, 891–902. [Google Scholar] [CrossRef] [PubMed]
- Ailani, J.; Burch, R.C.; Robbins, M.S.; Board of Directors of the American Headache Society. The American Headache Society Consensus Statement: Update on integrating new migraine treatments into clinical practice. Headache 2021, 61, 1021–1039. [Google Scholar] [CrossRef] [PubMed]
- Lew, C.; Punnapuzha, S. Migraine Medications. In StatPearls [Internet]; StatPearls Publishing: Treasure Island, FL, USA, 2025. Available online: https://www.ncbi.nlm.nih.gov/books/NBK553159/ (accessed on 12 December 2025).
- Martin, V.; Hoekman, J.; Aurora, S.K.; Shrewsbury, S.B. Nasal Delivery of Acute Medications for Migraine: The Upper Versus Lower Nasal Space. J. Clin. Med. 2021, 10, 2468. [Google Scholar] [CrossRef] [PubMed] [PubMed Central]
- Derry, C.J.; Derry, S.; Moore, R.A. Sumatriptan (rectal route of administration) for acute migraine attacks in adults. Cochrane Database Syst. Rev. 2012, 2012, CD009664. [Google Scholar] [CrossRef] [PubMed] [PubMed Central]
- Tzankova, V.; Becker, W.J.; Chan, T.L.H. Pharmacologic prevention of migraine. CMAJ 2023, 195, E187–E192. [Google Scholar] [CrossRef] [PubMed] [PubMed Central]
- Diener, H.-C.; Holle-Lee, D.; Nägel, S.; Dresler, T.; Gaul, C.; Göbel, H.; Heinze-Kuhn, K.; Jürgens, T.; Kropp, P.; Meyer, B.; et al. Treatment of Migraine Attacks and Prevention of Migraine: Guidelines by the German Migraine and Headache Society and the German Society of Neurology. Clin. Transl. Neurosci. 2019, 3, 3. [Google Scholar] [CrossRef]
- Charles, A.C.; Digre, K.B.; Goadsby, P.J.; Robbins, M.S.; Hershey, A.; American Headache Society. Calcitonin gene-related peptide-targeting therapies are a first-line option for the prevention of migraine: An American Headache Society position statement update. Headache 2024, 64, 333–341. [Google Scholar] [CrossRef] [PubMed]
- Eller, M.T.; Schwarzová, K.; Gufler, L.; Karisik, A.; Kaltseis, K.; Frank, F.; Broessner, G. CGRP-Targeted Migraine Therapies in Patients with Vascular Risk Factors or Stroke: A Review. Neurology 2025, 105, e213852. [Google Scholar] [CrossRef] [PubMed] [PubMed Central]
- Aurora, S.K.; Dodick, D.W.; Turkel, C.C.; DeGryse, R.E.; Silberstein, S.D.; Lipton, R.B.; Diener, H.C.; Brin, M.F.; PREEMPT 1 Chronic Migraine Study Group. OnabotulinumtoxinA for treatment of chronic migraine: Results from the double-blind, randomized, placebo-controlled phase of the PREEMPT 1 trial. Cephalalgia 2010, 30, 793–803. [Google Scholar] [CrossRef] [PubMed]
- Frampton, J.E.; Silberstein, S. OnabotulinumtoxinA: A Review in the Prevention of Chronic Migraine. Drugs 2018, 78, 589–600, Erratum in: Drugs 2018, 78, 715. https://doi.org/10.1007/s40265-018-0906-6. [Google Scholar] [CrossRef] [PubMed]
- Nader, A.; Kendall, M.C.; De Oliveria, G.S.; Chen, J.Q.; Vanderby, B.; Rosenow, J.M.; Bendok, B.R. Ultrasound-guided trigeminal nerve block via the pterygopalatine fossa: An effective treatment for trigeminal neuralgia and atypical facial pain. Pain Physician 2013, 16, E537–E545. [Google Scholar] [CrossRef]
- Puthenveettil, N.; Rajan, S.; Mohan, A.; Paul, J.; Kumar, L. Sphenopalatine ganglion block for treatment of post-dural puncture headache in obstetric patients: An observational study. Indian J. Anaesth. 2018, 62, 972–977. [Google Scholar] [CrossRef]
- Lin, C.; Abboud, S.; Zoghbi, V.; Kasimova, K.; Thein, J.; Meister, K.D.; Sidell, D.R.; Balakrishnan, K.; Tsui, B.C.H. Suprazygomatic Maxillary Nerve Blocks and Opioid Requirements in Pediatric Adenotonsillectomy: A Randomized Clinical Trial. JAMA Otolaryngol. Head Neck Surg. 2024, 150, 564–571. [Google Scholar] [CrossRef] [PubMed] [PubMed Central]
- Albazee, E.; AlRajhi, B.; Alfadhli, A.; Alharran, A.M.; Al-Qudah, M. Sphenopalatine ganglion block for pain control after septoplasty: A systematic review and meta-analysis with trial sequential analysis. Rhinology 2024, 62, 642–651. [Google Scholar] [CrossRef] [PubMed]
- Faizo, E.; Fallata, A.; Mirza, I.; Koshak, A.K.; Bucklain, Y.T.; Alharbi, R.; Tasji, A.; Tasji, T.; Kabbarah, A. The Efficacy of Trigger Site Surgery in the Elimination of Chronic Migraine Headache: An Update in the Rate of Success and Failure. Cureus 2024, 16, e54504. [Google Scholar] [CrossRef] [PubMed] [PubMed Central]
- Nagori, S.A.; Jose, A.; Roychoudhury, A. Surgical Management of Migraine Headaches: A Systematic Review and Meta-analysis. Ann. Plast. Surg. 2019, 83, 232–240. [Google Scholar] [CrossRef] [PubMed]
- Diener, H.C.; Solbach, K.; Holle, D.; Gaul, C. Integrated care for chronic migraine patients: Epidemiology, burden, diagnosis and treatment options. Clin. Med. 2015, 15, 344–350. [Google Scholar] [CrossRef] [PubMed] [PubMed Central]
- Henriques, S.; Almeida, A.; Peres, H.; Costa-Ferreira, A. Current Evidence in Migraine Surgery: A Systematic Review. Ann. Plast. Surg. 2022, 89, 113–120. [Google Scholar] [CrossRef] [PubMed]
- Vincent, A.J.P.E.; van Hoogstraten, W.S.; Maassen Van Den Brink, A.; van Rosmalen, J.; Bouwen, B.L.J. Extracranial Trigger Site Surgery for Migraine: A Systematic Review With Meta-Analysis on Elimination of Headache Symptoms. Front. Neurol. 2019, 10, 89. [Google Scholar] [CrossRef] [PubMed] [PubMed Central]
- Saffari, S.; Saffari, T.M.; Janis, J.E. Secondary Trigger Point Deactivation Surgery for Nerve Compression Headaches: A Scoping Review. Plast. Reconstr. Surg. Glob. Open 2024, 12, e5620. [Google Scholar] [CrossRef] [PubMed] [PubMed Central]
- Guyuron, B.; Kriegler, J.S.; Davis, J.; Amini, S.B. Comprehensive surgical treatment of migraine headaches. Plast. Reconstr. Surg. 2005, 115, 1–9. [Google Scholar] [CrossRef]
- Ducic, I.; Felder, J.M., 3rd; Fantus, S.A. A systematic review of peripheral nerve interventional treatments for chronic headaches. Ann. Plast. Surg. 2014, 72, 439–445. [Google Scholar] [CrossRef] [PubMed]
- Baldelli, I.; Mangialardi, M.L.; Salgarello, M.; Raposio, E. Peripheral Occipital Nerve Decompression Surgery in Migraine Headache. Plast. Reconstr. Surg. Glob. Open 2020, 8, e3019. [Google Scholar] [CrossRef] [PubMed] [PubMed Central]
- Morkuzu, S.; Morello, A.; Raposio, G.; Raposio, E. Frontal Migraine Surgery: Indications and Results. OBM Neurobiol. 2024, 8, 258. [Google Scholar] [CrossRef]
- Alrahbeni, T.; Mahal, A.; Alkhouri, A.; Alotaibi, H.F.; Rajagopal, V.; Behera, A.; Al-Mugheed, K.; Khatib, M.N.; Gaidhane, S.; Zahiruddin, Q.S.; et al. Surgical interventions for intractable migraine: A systematic review and meta-analysis. Int. J. Surg. 2024, 110, 6306–6313. [Google Scholar] [CrossRef] [PubMed] [PubMed Central]
- ElHawary, H.; Barone, N.; Baradaran, A.; Janis, J.E. Efficacy and Safety of Migraine Surgery: A Systematic Review and Meta-analysis of Outcomes and Complication Rates. Ann. Surg. 2022, 275, e315–e323. [Google Scholar] [CrossRef] [PubMed]
- Diener, H.C.; Dodick, D.W.; Goadsby, P.J.; Lipton, R.B.; Olesen, J.; Silberstein, S.D. Chronic migraine--classification, characteristics and treatment. Nat. Rev. Neurol. 2012, 8, 162–171. [Google Scholar] [CrossRef] [PubMed]
- Pellesi, L.; Guerzoni, S.; Pini, L.A. Spotlight on Anti-CGRP Monoclonal Antibodies in Migraine: The Clinical Evidence to Date. Clin. Pharmacol. Drug Dev. 2017, 6, 534–547. [Google Scholar] [CrossRef] [PubMed] [PubMed Central]
- Neal, J.M.; Bernards, C.M.; Butterworth, J.F., 4th; Di Gregorio, G.; Drasner, K.; Hejtmanek, M.R.; Mulroy, M.F.; Rosenquist, R.W.; Weinberg, G.L. ASRA practice advisory on local anesthetic systemic toxicity. Reg. Anesth. Pain Med. 2010, 35, 152–161. [Google Scholar] [CrossRef] [PubMed]
- Larson, K.; Lee, M.; Davis, J.; Guyuron, B. Factors contributing to migraine headache surgery failure and success. Plast. Reconstr. Surg. 2011, 128, 1069–1075. [Google Scholar] [CrossRef] [PubMed]
- Wormald, J.C.R.; Luck, J.; Athwal, B.; Muelhberger, T.; Mosahebi, A. Surgical intervention for chronic migraine headache: A systematic review. JPRAS Open 2019, 20, 1–18. [Google Scholar] [CrossRef] [PubMed] [PubMed Central]
- Gooriah, R.; Nimeri, R.; Ahmed, F. Evidence-Based Treatments for Adults with Migraine. Pain Res. Treat. 2015, 2015, 629382. [Google Scholar] [CrossRef] [PubMed] [PubMed Central]
- Evans, A.G.; Hill, D.S.; Grush, A.E.; Downer, M.A., Jr.; Ibrahim, M.M.; Assi, P.E.; Joseph, J.T.; Kassis, S.H. Outcomes of Surgical Treatment of Migraines: A Systematic Review & Meta-Analysis. Plast. Surg. 2023, 31, 192–205. [Google Scholar] [CrossRef] [PubMed] [PubMed Central]
- Huayllani, M.T.; Janis, J.E. Migraine Surgery and Determination of Success over Time by Trigger Site: A Systematic Review of the Literature. Plast. Reconstr. Surg. 2023, 151, 120e–135e. [Google Scholar] [CrossRef] [PubMed]
- Sawyer, J.D.; Olla, D.; Woldanski, L.; Sommer, N. Surgical Treatment of Migraines: A Review. Fam. Med. Prim. Care Open Access 2025, 9, 280. [Google Scholar] [CrossRef]




| Objective | Description |
|---|---|
| Integrate current concepts of migraine pathophysiology | To synthesize contemporary evidence on central neurovascular mechanisms and extracranial peripheral nerve involvement underlying migraine initiation and perpetuation. |
| Characterize migraine trigger sites and their anatomical basis | To describe clinically relevant peripheral trigger sites and their relationship to extracranial nerve compression, facilitating anatomically informed diagnosis and treatment planning. |
| Define a mechanism-based diagnostic framework | To outline structured diagnostic approaches, including headache phenotyping, trigger-site mapping and the use of adjunctive tools such as nerve blocks and onabotulinumtoxinA injections. |
| Review therapeutic strategies across the migraine spectrum | To evaluate pharmacologic treatments, injectable therapies, neuromodulation techniques and surgical decompression as part of a comprehensive migraine management strategy. |
| Clarify the role of surgery within multidisciplinary care | To clarify indications, patient selection criteria and the position of surgical decompression as an advanced, adjunctive option within a multidisciplinary migraine treatment algorithm. |
| Provide clinical guidance for treatment escalation and referral | To offer a practical diagnostic and therapeutic reference for plastic surgeons, neurologists, pain specialists and general practitioners involved in migraine care. |
| Site | Primary Nerves & Compression Structures | Pain Distribution & Distinguishing Features | Common Triggers |
|---|---|---|---|
| I—Frontal | Supraorbital (SON) & supratrochlear (STN) nerves; compression beneath corrugator, depressor supercilii, procerus; SON at notch/foramen; periosteal fascial bands. | Forehead/glabellar pain ± medial orbital radiation; brow heaviness or eyelid ptosis; Tinel over supraorbital rim; often later-day worsening. | Frowning, stress, eye strain; sustained frontalis/corrugator activation. |
| II—Temporal | Zygomaticotemporal nerve (ZTN, V2) within deep temporal fascia; compression near sentinel vein; possible fascial slit entrapment. | Posterior temple pain superior to zygomatic arch; pressure sensitivity over sentinel vein; can co-occur with preauricular pain. | Jaw clenching, bruxism, TMJ loading; external pressure at posterior temple. |
| III—Rhinogenic (Nasal) | Mucosal contact points: deviated septum or septal spur contacting middle/inferior turbinate or ethmoidal structures; trigeminal afferent sensitization. | Retro-orbital and midface pain; nasal obstruction; pressure behind eyes; often cyclic with allergy/hormonal variation. | Allergens, weather/barometric changes, hormonal shifts; supine position. |
| IV—Occipital (Greater ± Lesser/Third) | Greater occipital nerve (GON) at semispinalis capitis, trapezius aponeurosis, and occipital artery crossing; ± lesser (LON) and third occipital nerves. | Suboccipital pain radiating to vertex/forehead; scalp allodynia; Tinel 2–3 cm lateral to midline at superior nuchal line. | Neck muscle tension, heavy exercise, prolonged flexion/extension; stress. |
| V—Auriculotemporal (Preauricular) | Auriculotemporal nerve (ATN, V3) adjacent to superficial temporal artery (STA) and superficial temporal fascia; arterial loop or fascial bands can compress. | Preauricular/temporal pain with pulsatile or bounding quality; can mimic primary vascular headache; point tenderness anterior to tragus. | Weather/barometric shifts; mastication; external pressure (headwear). |
| VI—Lesser Occipital (Lateral Neck) | Lesser occipital nerve (C2–C3) at posterior border of sternocleidomastoid (SCM) and along the cervical plexus; fascial entrapment near Erb point. | Retroauricular and lateral neck pain radiating superiorly; tenderness behind the ear; may be confused with mastoiditis or TMJ pain. | Head rotation, neck strain, tight collars or straps. |
| VII—Numular/Parietal | Terminal cutaneous branches of occipital or auriculotemporal nerves; small emissary/foraminal vessels; localized subgaleal fascial thickening. | Strictly circumscribed, coin-shaped (2–6 cm) parietal/vertex area with pressure sensitivity and possible allodynia; often chronic and focal. | Direct pressure (helmets, hats), hair manipulation, and weather change. |
| Muscle | Anatomy Highlights | Dose and Sites | Injection Technique | Key Clinical Notes |
|---|---|---|---|---|
| Corrugator | Medial superciliary arch; blends with/orbicularis oculi and frontalis; supraorbital and supratrochlear nerves pass through. | 5 U × 2 sites (1 each side) | Pinch muscle; inject at 90° with bevel up; feel for muscle pop, inject superficially. | Too superior → brow ptosis; too deep → periosteum pain. Weakening elevates the medial brow. |
| Procerus | The midline muscle over the nasal bridge; it intermingles with/frontalis and corrugator. | 5 U × 1 site | Inject superficially, 90° angle at the midpoint between the corrugator injections. | Too superior → frontalis hit; too deep → periosteum pain. |
| Frontalis | Thin muscle, elevates eyebrows; supratrochlear and supraorbital nerves pass through. | 5 U × 4 sites (20 U total) | Inject the upper 1/3 of the forehead, at least 1–2 fingerbreadths above corrugators; 45° upward angle, superficial. | Too low/lateral → brow ptosis; compensate for preexisting ptosis. |
| Temporalis | Large fan-shaped muscle; trigeminal motor innervation. | 5 U × 8 sites (4 each side → 40 U total) | Use the tragus vertical line; injections at least 2 fingerbreadths above. Administer at 45°. | Prone to bleeding; avoid the superficial temporal artery; repeated injections may cause a scalp “hourglass” appearance. |
| Occipitalis | Small posterior scalp muscle; near the greater and lesser occipital nerves. | 5 U × 6 sites (3 each side → 30 U total) | Inject above the nuchal ridge, at a 45° angle superficially; angle the needle upward away from the neck. | Too low → neck weakness; injections may be painful near the occipital nerves. |
| Cervical Paraspinal Group | Posterior cervical support muscles; greater/lesser occipital nerves lateral. | 5 U × 4 sites (2 each side → 20 U total) | 1 cm lateral to midline, 3 cm below inion; second site diagonal upward, 45° angle, superficial. | Too deep/low → neck weakness; keep above nuchal ridge; consider preexisting neck pain. |
| Trapezius | Large triangular upper back muscle; innervated by the spinal accessory nerve. | 5 U × 6 sites (3 each side → 30 U total) | Divide the muscle between the neck line and acromion; inject at midpoints; inject horizontally & superficially. | Too lateral → deltoid injection; too deep/high → shoulder/neck weakness. Pre-assess small-framed patients. |
| Target Class/Therapeutic Approach | Representative Interventions | Therapeutic Mechanism and Benefits | Current Knowledge & Future Perspectives |
|---|---|---|---|
| CGRP monoclonal antibodies | Erenumab, fremanezumab, galcanezumab, eptinezumab | CGRP ligand or receptor blockade reduces trigeminovascular activation and neurogenic inflammation. | Well-established preventive efficacy with favourable tolerability; moving toward first-line therapy. Focus on precision selection and finding biomarkers for predicting responders; needs long-term data in special populations, including paediatrics [229,230,231]. |
| CGRP small-molecule antagonists (gepants) | Rimegepant, ubrogepant, atogepant, zavegepant | Oral/intranasal CGRP receptor antagonism without vasoconstriction. | Effective for acute and preventive treatment, especially in triptan-insufficient responders. Future research includes combination CGRP inhibition and long-term safety [230,232,233]. |
| Ditans (5-HT1F agonists) | Lasmiditan | Trigeminal inhibition through novel selective 5-HT1F activation without vascular effects | Approved for acute treatment of migraine. Option for patients with cardiovascular contraindications. Drawbacks are risk of dizziness, paraesthesia and sedation. Future work defines its position relative to gepants and examines CNS tolerability [234,235,236,237]. |
| PACAP pathway antagonism | Lu AG09222 (anti-PACAP mAb) | Neutralises PACAP, a migraine mediator independent of CGRP with potent trigeminovascular effects. | Phase 2 trials show significant reduction in migraine frequency. PACAP is the leading non-CGRP target; future work needed in CGRP-nonresponsive subtypes [238,239,240]. |
| Peptide/receptor pathways beyond CGRP/PACAP | Amylin/AMY1 antagonists; NK1 modulators | Amylin shares structural and functional overlap with CGRP; neurokinin pathways modulate trigeminal inflammation and sensitization. | Amylin signalling may explain incomplete CGRP response; Potential utility in CGRP-partial responders; renewed interest in next-generation NK1 compounds with adequate CNS penetration [230,240,241,242]. |
| Ion-channel–directed therapies | TRPV1/TRPA1/TRPM8 modulators; KATP blockers; BKCa inhibitors; ASIC inhibitors; TRESK modulation | Regulate neuronal excitability, meningeal nociception, and susceptibility to spreading depolarization, influencing migraine threshold. | High-promise “post-CGRP” frontier. Need selective, safe compounds due to widespread channel expression; possible phenotype-specific therapies (cold-triggered, pressure-sensitive migraines) [228,240,243,244]. |
| Endocrine and hormonal targets | Prolactin receptor antagonists; estrogen stabilization; melatonin agonists | Influence hormonally sensitive trigeminal pathways and cortical excitability. | Highly relevant to menstrual and sex-specific migraine. Future focus on hormone-responsive phenotyping and selective receptor modulation [240,245]. |
| Hypothalamic/sleep–wake regulation pathways | Orexin receptor modulators; neurosteroid/GABAergic agents | Modulate hypothalamic control of sleep, circadian rhythms, metabolism, and nociceptive gain. | Promising for sleep-triggered or chronobiological migraine. Development focuses on selective orexin receptor agents [246,247]. |
| Vascular and metabolic mediators | Nitric oxide pathway modulators; cGMP inhibitors; adenosine receptor ligands | Regulate vascular tone, meningeal perfusion and metabolic sensitivity of trigeminal neurons. | Difficult to target safely due to systemic effects. Future work explores downstream or biased signalling modulators [248,249]. |
| Neuroimmune/inflammatory pathways | P2X7 antagonists; IL-1β/TNF modulators; mast-cell stabilizers | Reduce glial activation, cytokine output, and meningeal inflammatory sensitization. | Particularly relevant to chronic migraine and medication-overuse headache; requires CNS-selective immunomodulation [250,251,252]. |
| Brain-network neuromodulation | Remote electrical neuromodulation (REN), external trigeminal nerve stimulation (eTNS), noninvasive vagus nerve stimulation (nVNS) and single-pulse transcranial magnetic stimulation (sTMS) | External modulation of cortical–brainstem networks and trigeminal pathways. | FDA-cleared non-invasive neuromodulation devices for migraine, with favourable safety profiles; Supported for acute and preventive use. Future work includes closed-loop systems and biomarker-guided neuromodulation [253,254]. |
| Digital therapeutics & virtual care | Digital Cognitive–Behavioral Therapy, remote monitoring, prescription digital therapeutics | Behavior modification, trigger management, and enhanced adherence. | Demonstrated reduction in attack frequency; key tool for access-limited populations. Future priorities include adherence optimisation and digital-equity strategies [253,255,256]. |
| System-level innovations & equity-focused care | Telehealth, primary-care algorithms, managed-care optimization | Aims to address underdiagnosis, delays in treatment, and disparities among socioeconomically, racially, and geographically diverse groups. | Critical to reduce underdiagnosis and undertreatment. Emphasis on systematic screening, education, and equitable deployment of novel therapies [253,255,257]. |
| Precision-medicine and biomarker development | Genomic panels, neuropeptide profiling, imaging phenotypes | Matches patients to mechanism-appropriate therapy (CGRP vs. PACAP vs. ion-channel vs. neuromodulation). | Considered a critical future direction; essential for moving migraine management toward a personalized approach [230,240]. |
| Photobiomodulation-based interventions (peripheral and intravascular laser therapies) | -Low-level laser therapy (LLLT): Infrared diode laser, 808 nm, 100 mW, 120 J/cm2, applied to 31 cranial/cervical trigger-point sites in 10 sessions over one month [246]. -Intravascular laser irradiation of blood (ILIB): He–Ne laser, 632.8 nm, 1–5 mW/cm2 delivered intravenously over 10 daily sessions [247] | LLLT (peripheral photobiomodulation): Proposed modulation of nociceptive input through effects on peripheral trigger points, reduction in muscular hyperactivity, local anti-inflammatory and photobiomodulatory effects influencing ATP, NO, and oxidative pathways [258]. ILIB (systemic photobiomodulation): Augmentation of micro- and macrovascular perfusion, enhancement of regional cerebral blood flow, modulation of serotonergic pathways, and systemic anti-inflammatory effects [259]. | LLLT: In a randomized open-label study of 36 chronic migraine patients, LLLT demonstrated significant reductions in headache days, pain intensity and acute medication use, with efficacy comparable to onabotulinumtoxinA. Improvements in sleep disturbances favoured LLLT, although the trial was small, unblinded, and short-term [258]. ILIB: In a 24-patient observational study, ILIB significantly improved pain scores, migraine-related disability, sleep quality, cognition and increased regional cerebral blood flow on SPECT imaging. Effects persisted at one month. Evidence remains preliminary and non-randomized [259]. In perspective, photobiomodulation may represent a non-pharmacologic adjunct targeting neurovascular dysfunction in migraine. However, heterogeneity in wavelengths, dosimetry, anatomical targeting, and trial design need future analysis |
Disclaimer/Publisher’s Note: The statements, opinions and data contained in all publications are solely those of the individual author(s) and contributor(s) and not of MDPI and/or the editor(s). MDPI and/or the editor(s) disclaim responsibility for any injury to people or property resulting from any ideas, methods, instructions or products referred to in the content. |
© 2025 by the authors. Published by MDPI on behalf of the Lithuanian University of Health Sciences. Licensee MDPI, Basel, Switzerland. This article is an open access article distributed under the terms and conditions of the Creative Commons Attribution (CC BY) license.
Share and Cite
Hariga, C.-S.; Bordeanu-Diaconescu, E.-M.; Cretu, A.; Lunca, D.-C.; Dumitru, C.-S.; Vancea, C.-V.; Hodea, F.-V.; Cacior, S.; Ratoiu, V.-A.; Grosu-Bularda, A. Integrative Migraine Therapy: From Current Concepts to Future Directions—A Plastic Surgeon’s Perspective. Medicina 2026, 62, 50. https://doi.org/10.3390/medicina62010050
Hariga C-S, Bordeanu-Diaconescu E-M, Cretu A, Lunca D-C, Dumitru C-S, Vancea C-V, Hodea F-V, Cacior S, Ratoiu V-A, Grosu-Bularda A. Integrative Migraine Therapy: From Current Concepts to Future Directions—A Plastic Surgeon’s Perspective. Medicina. 2026; 62(1):50. https://doi.org/10.3390/medicina62010050
Chicago/Turabian StyleHariga, Cristian-Sorin, Eliza-Maria Bordeanu-Diaconescu, Andrei Cretu, Dragos-Constantin Lunca, Catalina-Stefania Dumitru, Cristian-Vladimir Vancea, Florin-Vlad Hodea, Stefan Cacior, Vladut-Alin Ratoiu, and Andreea Grosu-Bularda. 2026. "Integrative Migraine Therapy: From Current Concepts to Future Directions—A Plastic Surgeon’s Perspective" Medicina 62, no. 1: 50. https://doi.org/10.3390/medicina62010050
APA StyleHariga, C.-S., Bordeanu-Diaconescu, E.-M., Cretu, A., Lunca, D.-C., Dumitru, C.-S., Vancea, C.-V., Hodea, F.-V., Cacior, S., Ratoiu, V.-A., & Grosu-Bularda, A. (2026). Integrative Migraine Therapy: From Current Concepts to Future Directions—A Plastic Surgeon’s Perspective. Medicina, 62(1), 50. https://doi.org/10.3390/medicina62010050

