Neoadjuvant Chemotherapy in Advanced Stage Endometrial Cancer: A Systematic Review and Meta-Analysis
Abstract
1. Introduction
2. Methods
2.1. Eligibility Criteria, Information Sources, Search Strategy
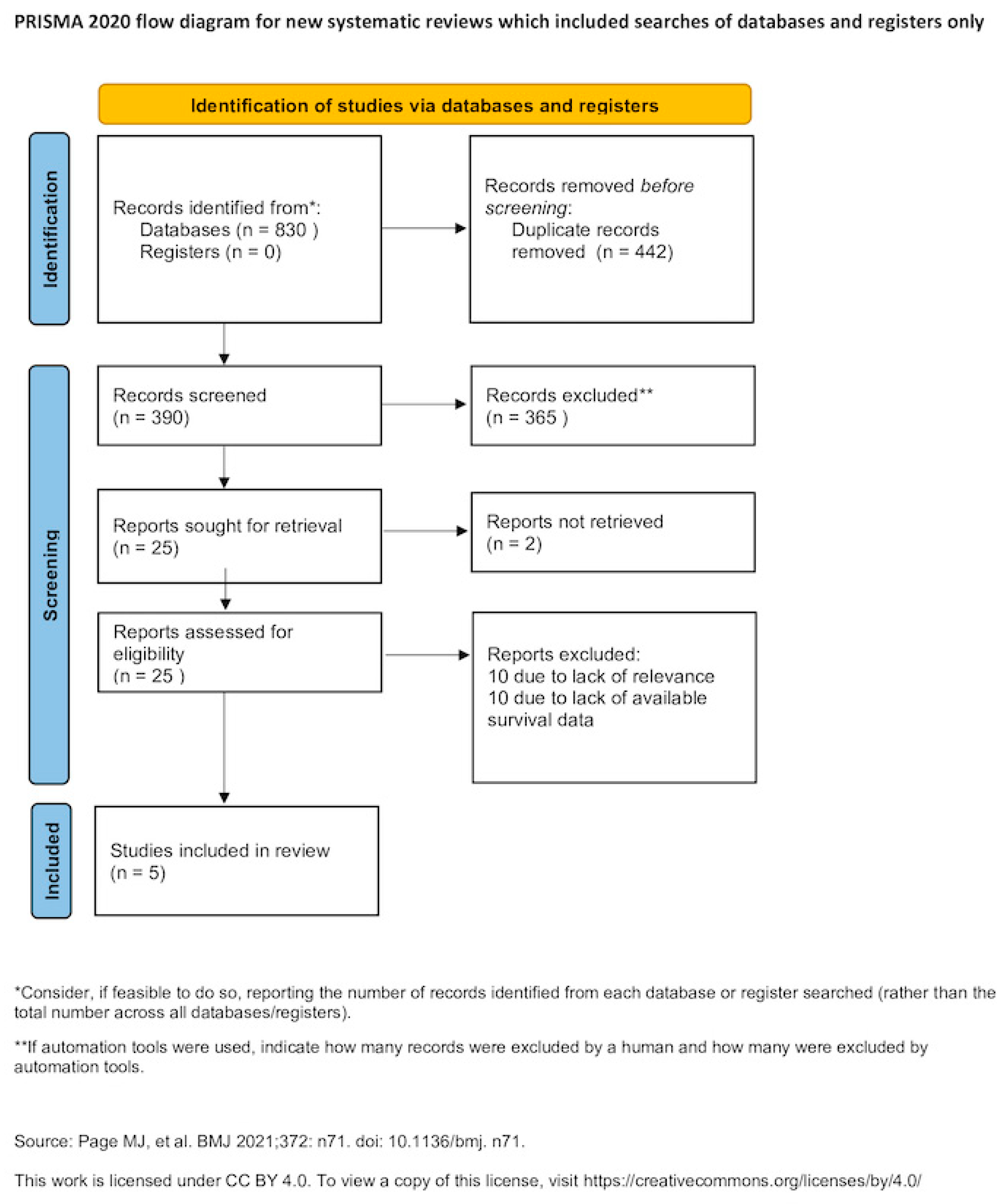
2.2. Study Selection
2.3. Data Extraction
2.4. Assessment of Risk of Bias
2.5. Data Synthesis
3. Results
4. Discussion
5. Conclusions
Supplementary Materials
Author Contributions
Funding
Institutional Review Board Statement
Informed Consent Statement
Data Availability Statement
Conflicts of Interest
References
- Siegel, R.L.; Miller, K.D.; Jemal, A. Cancer statistics, 2016. CA Cancer J. Clin. 2016, 66, 7–30. [Google Scholar] [CrossRef] [PubMed]
- Zhang, S.; Gong, T.-T.; Liu, F.-H.; Jiang, Y.-T.; Sun, H.; Ma, X.-X.; Zhao, Y.-H.; Wu, Q.-J. Global, Regional, and National Burden of Endometrial Cancer, 1990–2017, Results from the Global Burden of Disease Study, 2017. Front Oncol. 2019, 9, 1440. [Google Scholar] [CrossRef]
- Wright, A.A.; Bohlke, K.; Armstrong, D.K.; Bookman, M.A.; Cliby, W.A.; Coleman, R.L.; Dizon, D.S.; Kash, J.J.; Meyer, L.A.; Moore, K.N.; et al. Neoadjuvant Chemotherapy for Newly Diagnosed, Advanced Ovarian Cancer: Society of Gynecologic Oncology and American Society of Clinical Oncology Clinical Practice Guideline. Obstet. Gynecol. Surv. 2016, 71, 717–718. [Google Scholar] [CrossRef]
- Kehoe, S.; Hook, J.; Nankivell, M.; Jayson, G.C.; Kitchener, H.; Lopes, T.; Luesley, D.; Perren, T.; Bannoo, S.; Mascarenhas, M.; et al. Primary chemotherapy versus primary surgery for newly diagnosed advanced ovarian cancer (CHORUS): An open-label, randomised, controlled, non-inferiority trial. Lancet 2015, 386, 249–257. [Google Scholar] [CrossRef]
- Talhouk, A.; McAlpine, J.N. New classification of endometrial cancers: The development and potential applications of genomic-based classification in research and clinical care. Gynecol. Oncol. Res. Pract. 2016, 3, 14. [Google Scholar] [CrossRef]
- Gasparri, M.L.; Bellaminutti, S.; Farooqi, A.A.; Cuccu, I.; Di Donato, V.; Papadia, A. Endometrial Cancer and BRCA Mutations: A Systematic Review. J. Clin. Med. 2022, 11, 3114. [Google Scholar] [CrossRef] [PubMed]
- Merritt, M.A.; Cramer, D.W. Molecular pathogenesis of endometrial and ovarian cancer. Cancer Biomark. 2011, 9, 287–305. [Google Scholar] [CrossRef]
- Arain, A.; Muhsen, I.N.; Abudayyeh, A.; Abdelrahim, M. Chemoresistance in uterine cancer: Mechanisms of resistance and current therapies. In Overcoming Drug Resistance in Gynecologic Cancers; Elsevier: Amsterdam, The Netherlands, 2021; pp. 267–281. [Google Scholar] [CrossRef]
- Philp, L.; Kanbergs, A.; Laurent, J.S.; Growdon, W.B.; Feltmate, C.; Goodman, A. The use of neoadjuvant chemotherapy in advanced endometrial cancer. Gynecol. Oncol. Rep. 2021, 36, 100725. [Google Scholar] [CrossRef] [PubMed]
- Bogani, G.; Ditto, A.; Leone Roberti Maggiore, U.; Scaffa, C.; Mosca, L.; Chiappa, V.; Martinelli, F.; Lorusso, D.; Raspagliesi, F. Neoadjuvant chemotherapy followed by interval debulking surgery for unresectable stage IVB Serous endometrial cancer. Tumori J. 2019, 105, 92–97. [Google Scholar] [CrossRef]
- Tayeb, A.F.; Subhi, F.S.; Al-Ghanmi, A.Z.; Zehairy, A.A.; Alyamani, A.S.; A Kano, A.; Al-Jifree, H.; Alahmadi, M.; Aga, S.S.; Mahroos, W. The Role of Neoadjuvant Chemotherapy in Patients with Advanced Endometrial Cancer at King Abdulaziz Medical City (KAMC), Saudi Arabia from 2010 to 2022. Cureus 2024, 16, e60752. [Google Scholar] [CrossRef]
- Page, M.J.; McKenzie, J.E.; Bossuyt, P.M.; Boutron, I.; Hoffmann, T.C.; Mulrow, C.D.; Shamseer, L.; Tetzlaff, J.M.; Akl, E.A.; Brennan, S.E.; et al. The PRISMA 2020 statement: An updated guideline for reporting systematic reviews. BMJ 2021, 372, n71. [Google Scholar] [CrossRef]
- Liberati, A.; Altman, D.G.; Tetzlaff, J.; Mulrow, C.; Gøtzsche, P.C.; Ioannidis, J.P.; Clarke, M.; Devereaux, P.J.; Kleijnen, J.; Moher, D. The PRISMA statement for reporting systematic reviews and meta-analyses of studies that evaluate healthcare interventions: Explanation and elaboration. BMJ 2009, 339, b2700. [Google Scholar] [CrossRef]
- Borenstein, M.; Hedges, L.V.; Higgins, J.P.T.; Rothstein, H.R. A basic introduction to fixed-effect and random-effects models for meta-analysis. Res. Synth. Methods 2010, 1, 97–111. [Google Scholar] [CrossRef] [PubMed]
- Eto, T.; Saito, T.; Shimokawa, M.; Hatae, M.; Takeshima, N.; Kobayashi, H.; Kasamatsu, T.; Yoshikawa, H.; Kamura, T.; Konishi, I. Status of treatment for the overall population of patients with stage IVb endometrial cancer, and evaluation of the role of preoperative chemotherapy: A retrospective multi-institutional study of 426 patients in Japan. Gynecol. Oncol. 2013, 131, 574–580. [Google Scholar] [CrossRef]
- Holman, L.L.; Pal, N.; Iglesias, D.A.; Soliman, P.T.; Balakrishnan, N.; Klopp, A.; Broaddus, R.R.; Fleming, N.D.; Munsell, M.F.; Lu, K.H.; et al. Factors prognostic of survival in advanced-stage uterine serous carcinoma. Gynecol. Oncol. 2017, 146, 27–33. [Google Scholar] [CrossRef] [PubMed]
- Rajkumar, S.; Nath, R.; Lane, G.; Mehra, G.; Begum, S.; Sayasneh, A. Advanced stage (IIIC/IV) endometrial cancer: Role of cytoreduction and determinants of survival. Eur. J. Obstet. Gynecol. Reprod. Biol. 2019, 234, 26–31. [Google Scholar] [CrossRef] [PubMed]
- Tobias, C.J.; Chen, L.; Melamed, A.; Clair, C.S.; Khoury-Collado, F.; Tergas, A.I.; Hou, J.Y.; Hur, C.; Ananth, C.V.; Neugut, A.I.; et al. Association of Neoadjuvant Chemotherapy with Overall Survival in Women with Metastatic Endometrial Cancer. JAMA Netw. Open 2020, 3, e2028612. [Google Scholar] [CrossRef]
- Wright, J.D.; Huang, Y.; Melamed, A.; Albright, B.B.; Hillyer, G.C.; Previs, R.; Hershman, M.S.D.L. Use and outcomes of neoadjuvant chemotherapy for metastatic uterine cancer. Gynecol. Oncol. 2021, 162, 599–605. [Google Scholar] [CrossRef]
- IntHout, J.; Ioannidis, J.P.; Borm, G.F. The Hartung-Knapp-Sidik-Jonkman method for random effects meta-analysis is straightforward and considerably outperforms the standard DerSimonian-Laird method. BMC Med. Res. Methodol. 2014, 14, 25. [Google Scholar] [CrossRef]
- Souza, J.P.; Pileggi, C.; Cecatti, J.G. Assessment of funnel plot asymmetry and publication bias in reproductive health meta-analyses: An analytic survey. Reprod. Health 2007, 4, 3. [Google Scholar] [CrossRef]
- Tang, J.-L.; Liu, J.L. Misleading funnel plot for detection of bias in meta-analysis. J. Clin. Epidemiol. 2000, 53, 477–484. [Google Scholar] [CrossRef]
- Wilkinson-Ryan, I.; Frolova, A.I.; Liu, J.; Massad, L.S.; Thaker, P.H.; Powell, M.A.; Mutch, D.G.; Hagemann, A.R. Neoadjuvant chemotherapy versus primary cytoreductive surgery for stage iv uterine serous carcinoma. Int. J. Gynecol. Cancer 2015, 25, 63–68. [Google Scholar] [CrossRef]
- Vargo, J.A.; Boisen, M.M.; Comerci, J.T.; Kim, H.; Houser, C.J.; Sukumvanich, P.; Olawaiye, A.B.; Kelley, J.L.; Edwards, R.P.; Huang, M.; et al. Neoadjuvant radiotherapy with or without chemotherapy followed by extrafascial hysterectomy for locally advanced endometrial cancer clinically extending to the cervix or parametria. Gynecol. Oncol. 2014, 135, 190–195. [Google Scholar] [CrossRef]
- Vandenput, I.; Van Calster, B.; Capoen, A.; Leunen, K.; Berteloot, P.; Neven, P.; Moerman, P.; Vergote, I.; Amant, F. Neoadjuvant chemotherapy followed by interval debulking surgery in patients with serous endometrial cancer with transperitoneal spread (stage IV): A new preferred treatment? Br. J. Cancer 2009, 101, 244–249. [Google Scholar] [CrossRef]
- Resnik, E.; Taxy, J.B. Neoadjuvant Chemotherapy in Uterine Papillary Serous Carcinoma. Gynecol. Oncol. 1996, 62, 123–127. [Google Scholar] [CrossRef]
- Thangavelu, A.; Hewitt, M.J.; Quinton, N.D.; Duffy, S.R. Neoadjuvant treatment of endometrial cancer using anastrozole: A randomised pilot study. Gynecol. Oncol. 2013, 131, 613–618. [Google Scholar] [CrossRef] [PubMed]
- Rabinovich, A. Neo-adjuvant chemotherapy for advanced stage endometrial carcinoma: A glimmer of hope in select patients. Arch. Gynecol. Obstet. 2016, 293, 47–53. [Google Scholar] [CrossRef] [PubMed]
- Price, F.V.; Amin, R.M.; Sumkin, J. Complete Clinical Responses to Neoadjuvant Chemotherapy for Uterine Serous Carcinoma. Gynecol. Oncol. 1999, 73, 140–144. [Google Scholar] [CrossRef] [PubMed]
- Pitakkarnkul, S.; Chanpanitkitchot, S.; Tangjitgamol, S. Management of inoperable endometrial cancer. Obstet. Gynecol. Sci. 2022, 65, 303–316. [Google Scholar] [CrossRef]
- Unsal, M.; Kilic, C.; Cakir, C.; Kilic, F.; Ersak, B.; Karakas, S.; Tokgozoglu, N.; Varli, B.; Oktar, O.; Comert, G.K.; et al. Neoadjuvant chemotherapy in patients with stage IVB uterine serous carcinoma: A Turkish multicentric study. J. Obstet. Gynaecol. 2023, 43, 2151355. [Google Scholar] [CrossRef]
- de Lange, N.M.; Ezendam, N.P.M.; Kwon, J.S.; Vandenput, I.; Mirchandani, D.; Amant, F.; van der Putten, L.; Pijnenborg, J. Neoadjuvant chemotherapy followed by surgery for advanced-stage endometrial cancer. Curr. Oncol. 2019, 26, e226–e232. [Google Scholar] [CrossRef]
- Lim, H.; Bang, S.H.; Kim, Y.; Cho, S.H.; Shin, W.; Kim, S.I.; Kim, T.H.; Suh, D.H.; Lim, M.C.; Kim, J.-W. Clinical implications of neoadjuvant chemotherapy in advanced endometrial cancer: A multi-center retrospective cohort study. BMC Cancer 2022, 22, 703. [Google Scholar] [CrossRef]
- Landrum, L.M.; Moore, K.N.; Myers, T.K.N.; Lanneau, G.S.; McMeekin, D.S.; Walker, J.L.; Gold, M.A. Stage IVB endometrial cancer: Does applying an ovarian cancer treatment paradigm result in similar outcomes? A case-control analysis. Gynecol. Oncol. 2009, 112, 337–341. [Google Scholar] [CrossRef]
- Khouri, O.R.; Frey, M.K.; Musa, F.; Muggia, F.; Lee, J.; Boyd, L.; Curtin, J.P.; Pothuri, B. Neoadjuvant chemotherapy in patients with advanced endometrial cancer. Cancer Chemother. Pharmacol. 2019, 84, 281–285. [Google Scholar] [CrossRef] [PubMed]
- Abdou, A.M.; Hemeda, R.; Mandour, D.; Harb, O.A.; Alabiad, M.A.; Alkilany, M.M.; Gertallah, L.M.; Shalaby, A.M.; Lashin, M.E.-B.; Zaitoun, M.M. Role of Neoadjuvant Chemotherapy Followed by Interval Cyto-Reductive Surgery in Reducing Progression and Recurrence of Patients with Advanced Endometrial Cancer. Egypt. J. Hosp. Med. 2023, 90, 743–753. [Google Scholar] [CrossRef]
- Guyon, F.; Stoeckle, E.; Thomas, L.; Petit, A.; Sire, M.; Floquet, A. Advanced endometrial carcinoma: Primary debulking surgery or neoadjuvant chemotherapy? Bull. Cancer 2012, 99, 43–49. [Google Scholar] [CrossRef]
- Berek, J.S.; Matias-Guiu, X.; Creutzberg, C.; Fotopoulou, C.; Gaffney, D.; Kehoe, S.; Lindemann, K.; Mutch, D.; Concin, N. FIGO staging of endometrial cancer: 2023. Int. J. Gynecol. Obstet. 2023, 162, 383–394. [Google Scholar] [CrossRef] [PubMed]
- Reuss, A.; du Bois, A.; Harter, P.; Fotopoulou, C.; Sehouli, J.; Aletti, G.; Guyon, F.; Greggi, S.; Mosgaard, B.J.; Reinthaller, A.; et al. TRUST: Trial of Radical Upfront Surgical Therapy in advanced ovarian cancer (ENGOT ov33/AGO-OVAR OP7). Int. J. Gynecol. Cancer 2019, 29, 1327–1331. [Google Scholar] [CrossRef] [PubMed]
- Fagotti, A.; Ferrandina, M.G.; Vizzielli, G.; Pasciuto, T.; Fanfani, F.; Gallotta, V.; Margariti, P.A.; Chiantera, V.; Costantini, B.; Alletti, S.G.; et al. Randomized trial of primary debulking surgery versus neoadjuvant chemotherapy for advanced epithelial ovarian cancer (SCORPION-NCT01461850). Int. J. Gynecol. Cancer 2020, 30, 1657–1664. [Google Scholar] [CrossRef]
- Chaudhry, P.; Asselin, E. Resistance to chemotherapy and hormone therapy in endometrial cancer. Endocr. Relat. Cancer 2009, 16, 363–380. [Google Scholar] [CrossRef]
- Fagotti, A.; De Iaco, P.; Fanfani, F.; Vizzielli, G.; Perelli, F.; Pozzati, F.; Perrone, A.M.; Turco, L.C.; Scambia, G. Systematic Pelvic and Aortic Lymphadenectomy in Advanced Ovarian Cancer Patients at the Time of Interval Debulking Surgery: A Double-Institution Case–Control Study. Ann. Surg. Oncol. 2012, 19, 3522–3527. [Google Scholar] [CrossRef] [PubMed]
- Huang, A.B.; Wu, J.; Chen, L.; Albright, B.B.; Previs, R.A.; Moss, H.A.; Davidson, B.A.; Havrilesky, L.J.; Melamed, A.; Wright, J.D. Neoadjuvant chemotherapy for advanced stage endometrial cancer: A systematic review. Gynecol. Oncol. Rep. 2021, 38, 100887. [Google Scholar] [CrossRef] [PubMed]
- Moxley, K.M.; McMeekin, D.S. Endometrial Carcinoma: A Review of Chemotherapy, Drug Resistance, and the Search for New Agents. Oncologist 2010, 15, 1026–1033. [Google Scholar] [CrossRef] [PubMed]
- Albright, B.B.; Monuszko, K.A.; Kaplan, S.J.; Davidson, B.A.; Moss, H.A.; Huang, A.B.; Melamed, A.; Wright, J.D.; Havrilesky, L.J.; Previs, R.A. Primary cytoreductive surgery for advanced stage endometrial cancer: A systematic review and meta-analysis. Am. J. Obstet. Gynecol. 2021, 225, 237.e1–237.e24. [Google Scholar] [CrossRef]
- Dhanis, J.; Blake, D.; Rundle, S.; Pijnenborg, J.M.A.; Smits, A. Cytoreductive surgery in recurrent endometrial cancer: A new paradigm for surgical management? Surg. Oncol. 2022, 43, 101811. [Google Scholar] [CrossRef]


| Study; Year | Country | Study | Patients | Inclusion Criteria | Exclusion Criteria |
|---|---|---|---|---|---|
| Eto; 2013 [15] | Japan | Retrospective | 426 | Patients diagnosed with clinical or surgical FIGO 1988 stage IVb endometrial cancer from 1996 to 2005. | Patients with sarcoma were excluded. |
| Holman; 2017 [16] | USA | Retrospective | 260 | Patients with stage III or IV endometrial cancer as defined by FIGO 2009 between March 1993 and January 2012. Any tumor with more than 5% serous component was included. | Women with inadequate data in the medical record, synchronous primary tumors, or carcinosarcoma were excluded. |
| Rajkumar; 2019 [17] | England | Retrospective | 45 | Patients diagnosed with macroscopic or radiological Stage IIIC/IV Endometrial carcinoma (FIGO 2009) between January 2010 and December 2016. | Patients who received palliative chemotherapy or hormones (due to extensive disseminated disease or poor performance status) and those with sarcomatous histology were excluded. |
| Tobias; 2020 [18] | USA | Cohort | 4890 | Patients with stage IV malignant uterine cancer diagnosed as their only or first cancer with pathological confirmation from 1 January 2010, to 31 December 2015. | Patients older than 70 years, with Charlson comorbidity score greater than 0, who had neoadjuvant or intraoperative radiation therapy, for whom administration of chemotherapy was unknown or the time of chemotherapy administration was uncertain, and who had chemotherapy and surgery (hysterectomy or exenteration) initiated on the same day or more than 90 days after cancer diagnosis. Comorbidity scores greater than 0 were excluded. |
| Wright; 2021 [19] | Population-based analysis | USA | 3037 | Patients older than 65 years with stage IV uterine cancer diagnosed as the first or only cancer confirmed with positive histology from 2000 to 2015. | Patients who were diagnosed from autopsy or death certificate, had a date of death inconsistent between SEER and Medicare databases, or with no follow-up data were excluded. |
| Study; Year | Chemotherapy Regimens |
|---|---|
| Eto; 2013 [15] | Taxanes/Platinum: 78/125 Doxorubicin/Platinum 38/125 Other: 9/125 |
| Holman; 2017 [16] | NA |
| Rajkumar; 2019 [17] | Carboplatin/Taxol: 14/17 Cisplatin/Doxorubicin: 2/17 Capecitabine: 1/17 |
| Tobias; 2020 [18] | NA |
| Wright; 2021 [19] | NA |
| Study | Selection | Comparability | Outcome | |||||
|---|---|---|---|---|---|---|---|---|
| Adequacy of Case Definition | Representativeness of Cases | Selection of Controls | Definition of Controls | Comparability (Histology/Stage) | Assessment of Outcome | Adequate Follow-Up Period | Adequate Follow-Up | |
| Eto; 2013 [15] | √ | √ | √ | √ | √- * | √ | √ | √ |
| Holman; 2017 [16] | √ | √ | √ | √ | √√ * | √ | √ | √ |
| Rajkumar; 2019 [17] | √ | √ | √ | √ | √√ * | √ | √ | √ |
| Tobias; 2020 [18] | √ | √ | √ | √ | √√ * | √ | √ | √ |
| Wright; 2021 [19] | √ | √ | √ | √ | √√ * | √ | √ | √ |
Disclaimer/Publisher’s Note: The statements, opinions and data contained in all publications are solely those of the individual author(s) and contributor(s) and not of MDPI and/or the editor(s). MDPI and/or the editor(s) disclaim responsibility for any injury to people or property resulting from any ideas, methods, instructions or products referred to in the content. |
© 2026 by the authors. Published by MDPI on behalf of the Lithuanian University of Health Sciences. Licensee MDPI, Basel, Switzerland. This article is an open access article distributed under the terms and conditions of the Creative Commons Attribution (CC BY) license.
Share and Cite
Fanaki, M.; Haidopoulos, D.; Varthaliti, A.; Vlachos, D.E.; Daskalakis, G.; Thomakos, N.; Pergialiotis, V. Neoadjuvant Chemotherapy in Advanced Stage Endometrial Cancer: A Systematic Review and Meta-Analysis. Medicina 2026, 62, 130. https://doi.org/10.3390/medicina62010130
Fanaki M, Haidopoulos D, Varthaliti A, Vlachos DE, Daskalakis G, Thomakos N, Pergialiotis V. Neoadjuvant Chemotherapy in Advanced Stage Endometrial Cancer: A Systematic Review and Meta-Analysis. Medicina. 2026; 62(1):130. https://doi.org/10.3390/medicina62010130
Chicago/Turabian StyleFanaki, Maria, Dimitrios Haidopoulos, Antonia Varthaliti, Dimitrios Efthimios Vlachos, Georgios Daskalakis, Nikolaos Thomakos, and Vasilios Pergialiotis. 2026. "Neoadjuvant Chemotherapy in Advanced Stage Endometrial Cancer: A Systematic Review and Meta-Analysis" Medicina 62, no. 1: 130. https://doi.org/10.3390/medicina62010130
APA StyleFanaki, M., Haidopoulos, D., Varthaliti, A., Vlachos, D. E., Daskalakis, G., Thomakos, N., & Pergialiotis, V. (2026). Neoadjuvant Chemotherapy in Advanced Stage Endometrial Cancer: A Systematic Review and Meta-Analysis. Medicina, 62(1), 130. https://doi.org/10.3390/medicina62010130

