Differential Expression of lncRNAs in Ovarian Tissue of Meigu Goats During the Sexually Immature and Mature Periods
Abstract
1. Introduction
2. Materials and Methods
2.1. Ethics Statement
2.2. Animal Preparation and Sample Collection
2.3. RNA Extraction, Library Construction, and Sequencing
2.4. Sequencing Data Analysis and lncRNAs Identification
2.5. Differential Expression Analysis
2.6. Target Gene Prediction and Enrichment Analysis
2.7. Construction of lncRNA–mRNA Networks
2.8. Quantitative Real-Time PCR
2.9. Statistical Analysis
3. Results
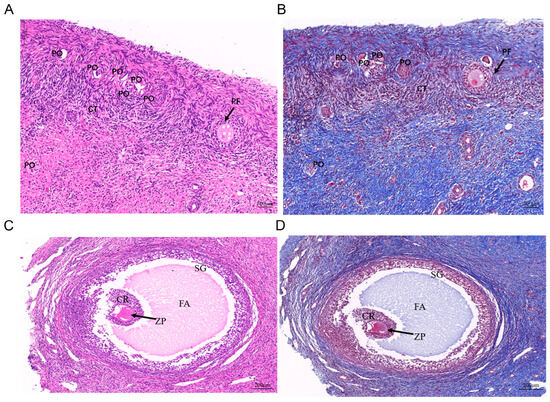
3.1. Histological Analysis of the Ovaries of Meigu Goats Before and After Sexual Maturity
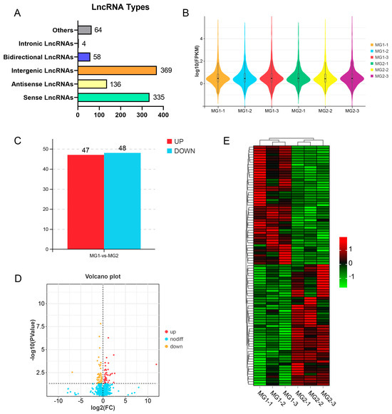
3.2. Overview of lncRNA Sequencing
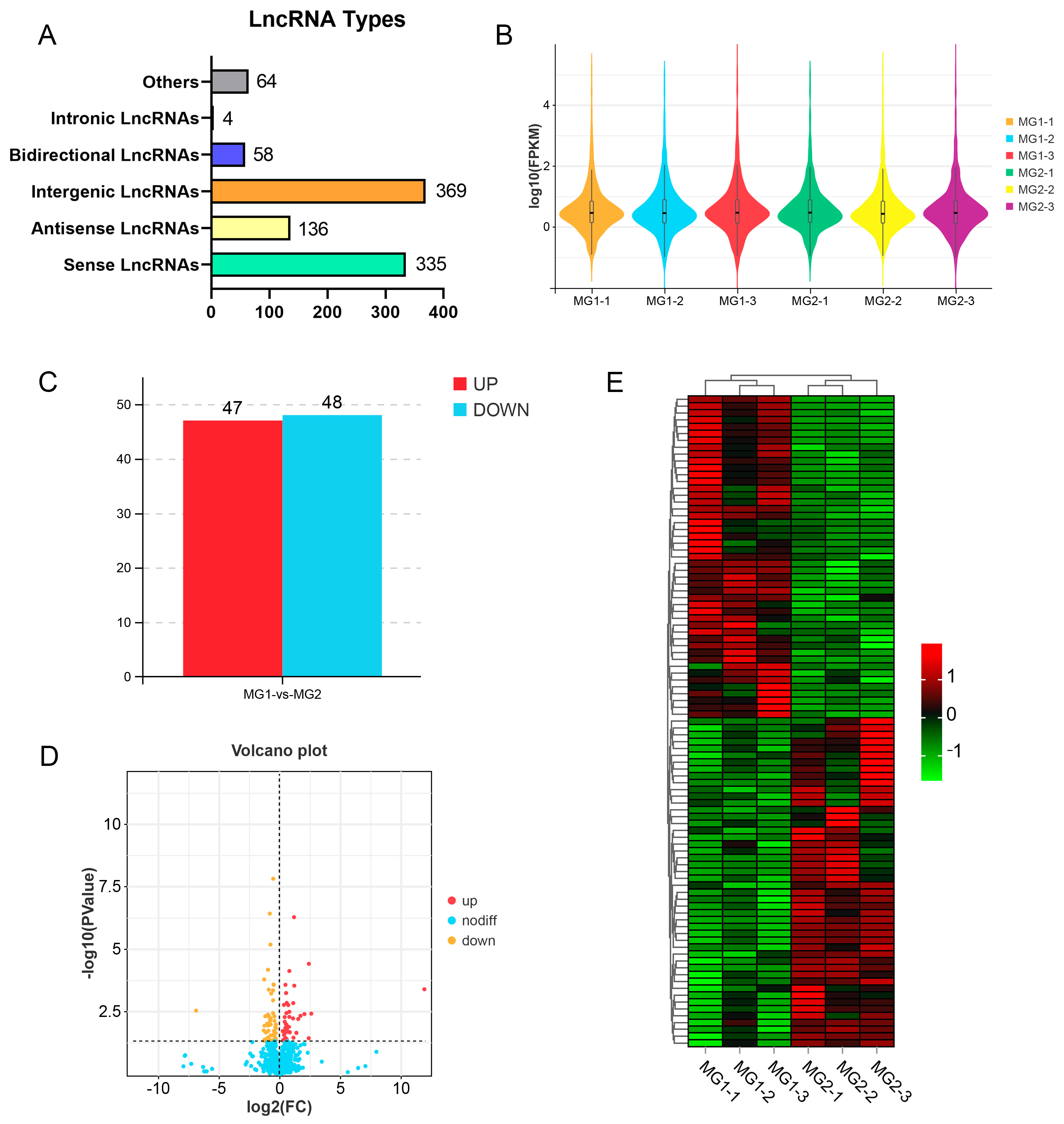
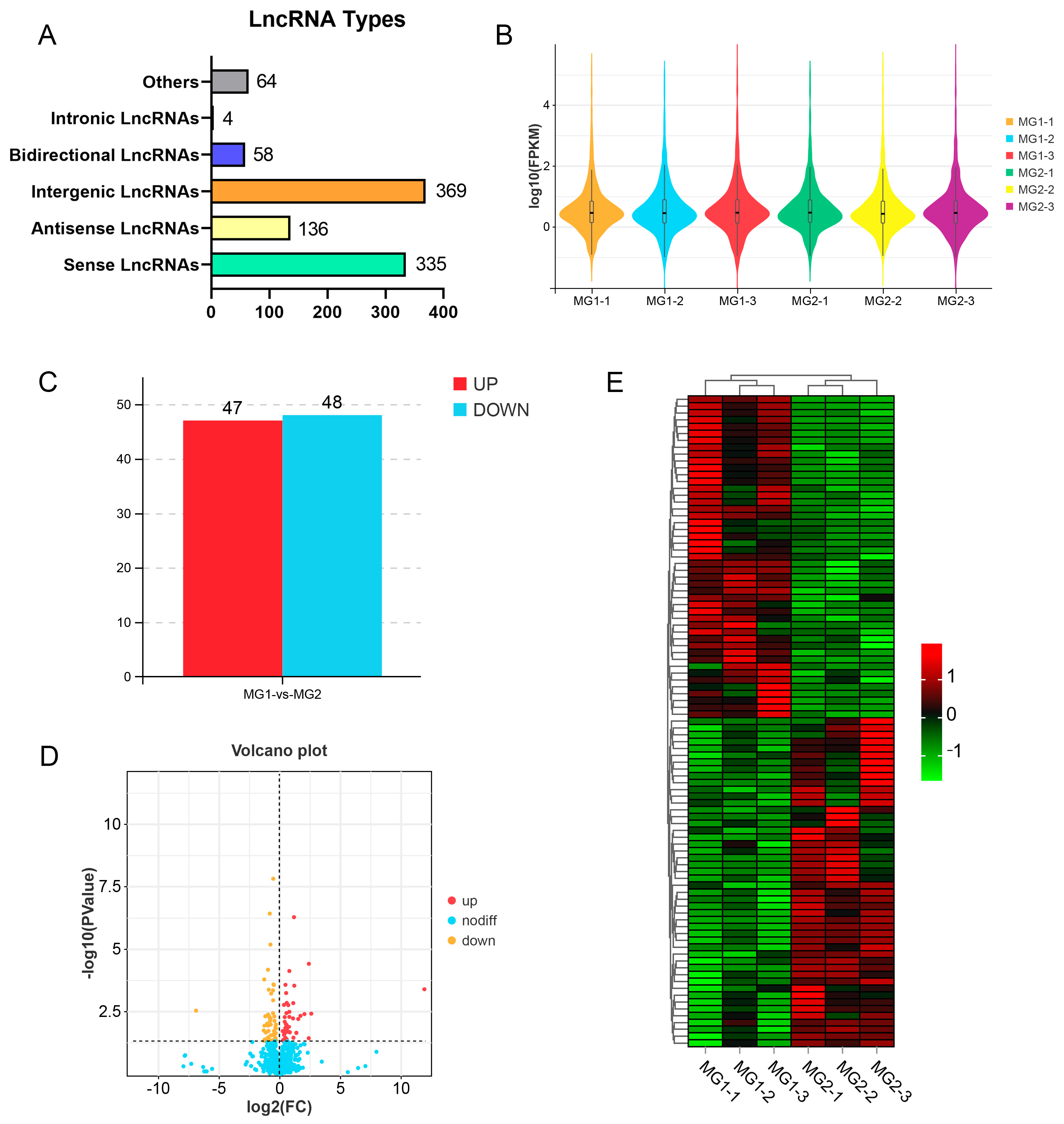
3.3. Identification and Analysis of lncRNAs in Goat Ovary
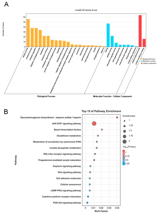
3.4. Enrichment Analysis of Target Genes of DElncRNAs
3.5. Construction of lncRNA–mRNA Interaction Networks
3.6. Validation of LncRNAs by qRT-PCR
4. Discussion
5. Conclusions
Supplementary Materials
Author Contributions
Funding
Institutional Review Board Statement
Informed Consent Statement
Data Availability Statement
Acknowledgments
Conflicts of Interest
References
- Barnett, K.R.; Schilling, C.; Greenfeld, C.R.; Tomic, D.; Flaws, J.A. Ovarian follicle development and transgenic mouse models. Hum. Reprod. Update 2006, 12, 537–555. [Google Scholar] [CrossRef] [PubMed]
- Leung, F.C.C.; Zhao, Z.Q.; Wang, L.J.; Sun, X.W.; Zhang, J.J.; Zhao, Y.J.; Na, R.S.; Zhang, J.H. Transcriptome Analysis of the Capra hircus Ovary. PLoS ONE 2015, 10, e0121586. [Google Scholar] [CrossRef]
- Liu, Y.; Qi, B.; Xie, J.; Wu, X.; Ling, Y.; Cao, X.; Kong, F.; Xin, J.; Jiang, X.; Wu, Q.; et al. Filtered reproductive long non-coding RNAs by genome-wide analyses of goat ovary at different estrus periods. BMC Genom. 2018, 19, 866. [Google Scholar] [CrossRef]
- Wang, Y.; Wang, J.; Li, Q.; Xuan, R.; Guo, Y.; He, P.; Chao, T. Characterization of MicroRNA expression profiles in the ovarian tissue of goats during the sexual maturity period. J. Ovarian Res. 2023, 16, 234. [Google Scholar] [CrossRef]
- Brito, V.N.; Latronico, A.C. Puberty: When is it normal? Arch. Endocrinol. Metab. 2015, 59, 93–94. [Google Scholar] [CrossRef][Green Version]
- Quan, M.; Chen, J.; Zhang, D. Exploring the secrets of long noncoding RNAs. Int. J. Mol. Sci. 2015, 16, 5467–5496. [Google Scholar] [CrossRef]
- Mao, S.; Dong, S.; Hou, B.; Li, Y.; Sun, B.; Guo, Y.; Deng, M.; Liu, D.; Liu, G. Transcriptome analysis reveals pituitary lncRNA, circRNA and mRNA affecting fertility in high- and low-yielding goats. Front. Genet. 2023, 14, 1303031. [Google Scholar] [CrossRef] [PubMed]
- Hou, B.; Mao, M.; Dong, S.; Deng, M.; Sun, B.; Guo, Y.; Li, Y.; Liu, D.; Liu, G. Transcriptome analysis reveals mRNAs and long non-coding RNAs associated with fecundity in the hypothalamus of high-and low-fecundity goat. Front. Vet. Sci. 2023, 10, 1145594. [Google Scholar] [CrossRef]
- Zhang, B.B.; Li, M.X.; Wang, H.N.; Liu, C.; Sun, Y.Y.; Ma, T.H. An integrative analysis of lncRNAs and mRNAs highlights the potential roles of lncRNAs in the process of follicle selection in Taihang chickens. Theriogenology 2022, 195, 122–130. [Google Scholar] [CrossRef]
- Yao, X.; Yang, F.; El-Samahy, M.A.; Liu, B.; Zhao, B.; Gao, X.; Zheng, J.; Feng, X.; Fan, Y.; Wang, F.; et al. Identification and characterization of unique and common lncRNAs and mRNAs in the pituitary, ovary, and uterus of Hu sheep with different prolificacy. Genomics 2022, 114, 110511. [Google Scholar] [CrossRef]
- Shabbir, S.; Boruah, P.; Xie, L.; Kulyar, M.F.; Nawaz, M.; Yousuf, S.; Liu, T.; Jabeen, F.; Miao, X. Genome-wide transcriptome profiling uncovers differential miRNAs and lncRNAs in ovaries of Hu sheep at different developmental stages. Sci. Rep. 2021, 11, 5865. [Google Scholar] [CrossRef] [PubMed]
- Zhao, Z.; Zou, X.; Lu, T.; Deng, M.; Li, Y.; Guo, Y.; Sun, B.; Liu, G.; Liu, D. Identification of mRNAs and lncRNAs Involved in the Regulation of Follicle Development in Goat. Front. Genet. 2020, 11, 589076. [Google Scholar] [CrossRef] [PubMed]
- Ling, Y.; Xu, L.; Zhu, L.; Sui, M.; Zheng, Q.; Li, W.; Liu, Y.; Fang, F.; Zhang, X. Identification and analysis of differentially expressed long non-coding RNAs between multiparous and uniparous goat (Capra hircus) ovaries. PLoS ONE 2017, 12, e0183163. [Google Scholar] [CrossRef]
- Miao, X.; Luo, Q.; Zhao, H.; Qin, X. Ovarian transcriptomic study reveals the differential regulation of miRNAs and lncRNAs related to fecundity in different sheep. Sci. Rep. 2016, 6, 35299. [Google Scholar] [CrossRef]
- Feng, X.; Li, F.; Wang, F.; Zhang, G.; Pang, J.; Ren, C.; Zhang, T.; Yang, H.; Wang, Z.; Zhang, Y. Genome-wide differential expression profiling of mRNAs and lncRNAs associated with prolificacy in Hu sheep. Biosci. Rep. 2018, 38, BSR20171350. [Google Scholar] [CrossRef]
- Lian, Z.; Zou, X.; Han, Y.; Deng, M.; Sun, B.; Guo, Y.; Zhou, L.; Liu, G.; Liu, D.; Li, Y. Role of mRNAs and long non-coding RNAs in regulating the litter size trait in Chuanzhong black goats. Reprod. Domest. Anim. 2020, 55, 486–495. [Google Scholar] [CrossRef]
- Gao, X.X.; Ye, J.; Yang, C.; Luo, L.; Liu, Y.; Ding, J.P.; Zhang, Y.H.; Ling, Y.H.; Huang, W.P.; Zhang, X.R.; et al. RNA-seq analysis of lncRNA-controlled developmental gene expression during puberty in goat & rat. BMC Genet. 2018, 19, 19. [Google Scholar] [CrossRef]
- Chen, S.; Zhou, Y.; Chen, Y.; Gu, J. fastp: An ultra-fast all-in-one FASTQ preprocessor. Bioinformatics 2018, 34, i884–i890. [Google Scholar] [CrossRef]
- Langmead, B.; Salzberg, S.L. Fast gapped-read alignment with Bowtie 2. Nat. Methods 2012, 9, 357–359. [Google Scholar] [CrossRef]
- Kim, D.; Langmead, B.; Salzberg, S.L. HISAT: A fast spliced aligner with low memory requirements. Nat. Methods 2015, 12, 357–360. [Google Scholar] [CrossRef]
- Pertea, M.; Pertea, G.M.; Antonescu, C.M.; Chang, T.C.; Mendell, J.T.; Salzberg, S.L. StringTie enables improved reconstruction of a transcriptome from RNA-seq reads. Nat. Biotechnol. 2015, 33, 290–295. [Google Scholar] [CrossRef]
- Roberts, A.; Pimentel, H.; Trapnell, C.; Pachter, L. Identification of novel transcripts in annotated genomes using RNA-Seq. Bioinformatics 2011, 27, 2325–2329. [Google Scholar] [CrossRef]
- Kang, Y.J.; Yang, D.C.; Kong, L.; Hou, M.; Meng, Y.Q.; Wei, L.; Gao, G. CPC2: A fast and accurate coding potential calculator based on sequence intrinsic features. Nucleic Acids Res. 2017, 45, W12–W16. [Google Scholar] [CrossRef]
- Sun, L.; Luo, H.; Bu, D.; Zhao, G.; Yu, K.; Zhang, C.; Liu, Y.; Chen, R.; Zhao, Y. Utilizing sequence intrinsic composition to classify protein-coding and long non-coding transcripts. Nucleic Acids Res. 2013, 41, e166. [Google Scholar] [CrossRef]
- Li, B.; Dewey, C.N. RSEM: Accurate transcript quantification from RNA-Seq data with or without a reference genome. BMC Bioinform. 2011, 12, 323. [Google Scholar] [CrossRef]
- Love, M.I.; Huber, W.; Anders, S. Moderated estimation of fold change and dispersion for RNA-seq data with DESeq2. Genome Biol. 2014, 15, 550. [Google Scholar] [CrossRef]
- Tafer, H.; Hofacker, I.L. RNAplex: A fast tool for RNA–RNA interaction search. Bioinformatics 2008, 24, 2657–2663. [Google Scholar] [CrossRef]
- Shannon, P.; Markiel, A.; Ozier, O.; Baliga, N.S.; Wang, J.T.; Ramage, D.; Amin, N.; Schwikowski, B.; Ideker, T. Cytoscape: A Software Environment for Integrated Models of Biomolecular Interaction Networks. Genome Res. 2003, 13, 2498–2504. [Google Scholar] [CrossRef] [PubMed]
- Livak, K.J.; Schmittgen, T.D. Analysis of Relative Gene Expression Data Using Real-Time Quantitative PCR and the 2−ΔΔCT Method. Methods 2001, 25, 402–408. [Google Scholar] [CrossRef] [PubMed]
- Kennedy, J.P.; Worthington, C.A.; Cole, E.R. The Post-Natal Development of the Ovary and Uterus of the Merino Lamb. Reproduction 1974, 36, 275–282. [Google Scholar] [CrossRef] [PubMed]
- Hrabia, A.; Sechman, A.; Gertler, A.; Rząsa, J. Effect of growth hormone on steroid content, proliferation and apoptosis in the chicken ovary during sexual maturation. Cell Tissue Res. 2011, 345, 191–202. [Google Scholar] [CrossRef]
- Akrami, R.; Jacobsen, A.; Hoell, J.; Schultz, N.; Sander, C.; Larsson, E. Comprehensive analysis of long non-coding RNAs in ovarian cancer reveals global patterns and targeted DNA amplification. PLoS ONE 2013, 8, e80306. [Google Scholar] [CrossRef]
- Yao, X.; Gao, X.; Bao, Y.; El-Samahy, M.A.; Yang, J.; Wang, Z.; Li, X.; Zhang, G.; Zhang, Y.; Liu, W.; et al. lncRNA FDNCR promotes apoptosis of granulosa cells by targeting the miR-543-3p/DCN/TGF-β signaling pathway in Hu sheep. Mol. Ther. Nucleic Acids 2021, 24, 223–240. [Google Scholar] [CrossRef]
- Yang, C.X.; Wang, P.C.; Liu, S.; Miao, J.K.; Liu, X.M.; Miao, Y.L.; Du, Z.Q. Long noncoding RNA 2193 regulates meiosis through global epigenetic modification and cytoskeleton organization in pig oocytes. J. Cell. Physiol. 2020, 235, 8304–8318. [Google Scholar] [CrossRef]
- Wang, J.; Koganti, P.P.; Yao, J.B. Systematic identification of long intergenic non-coding RNAs expressed in bovine oocytes. Reprod. Biol. Endocrin 2020, 18, 13. [Google Scholar] [CrossRef]
- Sun, S.; Li, C.; Yang, D.K.; He, Q.Y.; Niu, H.M.; Luo, J.N.; Yang, Y.; Shi, H.P.; Luo, J. Identification and characterization of putative ovarian lincRNAs in dairy goats treated for repeated estrous synchronization. Anim. Reprod. Sci. 2020, 221, 106537. [Google Scholar] [CrossRef]
- Zhang, F.L.; Li, N.; Wang, H.; Ma, J.M.; Shen, W.; Li, L. Zearalenone Exposure Induces the Apoptosis of Porcine Granulosa Cells and Changes Long Noncoding RNA Expression To Promote Antiapoptosis by Activating the JAK2-STAT3 Pathway. J. Agric. Food Chem. 2019, 67, 12117–12128. [Google Scholar] [CrossRef]
- Yao, W.; Du, X.; Zhang, J.; Wang, Y.; Wang, M.; Pan, Z.; Li, Q. SMAD4-induced knockdown of the antisense long noncoding RNA BRE-AS contributes to granulosa cell apoptosis. Mol. Ther. Nucleic Acids 2021, 25, 251–263. [Google Scholar] [CrossRef]
- Sutherland, J.M.; Frost, E.R.; Ford, E.A.; Peters, A.E.; Reed, N.L.; Seldon, A.N.; Mihalas, B.P.; Russel, D.L.; Dunning, K.R.; McLaughlin, E.A. Janus kinase JAK1 maintains the ovarian reserve of primordial follicles in the mouse ovary. Mol. Hum. Reprod. 2018, 24, 533–542. [Google Scholar] [CrossRef] [PubMed]
- Huang, K.; Wang, Y.; Zhang, T.; He, M.; Sun, G.; Wen, J.; Yan, H.; Cai, H.; Yong, C.; Xia, G.; et al. JAK signaling regulates germline cyst breakdown and primordial follicle formation in mice. Biol. Open 2018, 7, bio029470. [Google Scholar] [CrossRef]
- Harwood, B.N.; Cross, S.K.; Radford, E.E.; Haac, B.E.; De Vries, W.N. Members of the WNT signaling pathways are widely expressed in mouse ovaries, oocytes, and cleavage stage embryos. Dev. Dyn. 2008, 237, 1099–1111. [Google Scholar] [CrossRef]
- Boyer, A.; Goff, A.K.; Boerboom, D. WNT signaling in ovarian follicle biology and tumorigenesis. Trends Endocrinol. Metab. 2010, 21, 25–32. [Google Scholar] [CrossRef]
- Wang, H.X.; Tekpetey, F.R.; Kidder, G.M. Identification of WNT/beta-CATENIN signaling pathway components in human cumulus cells. Mol. Hum. Reprod. 2009, 15, 11–17. [Google Scholar] [CrossRef]
- Li, L.; Shi, X.; Shi, Y.; Wang, Z. The Signaling Pathways Involved in Ovarian Follicle Development. Front. Physiol. 2021, 12, 730196. [Google Scholar] [CrossRef]
- Fan, H.Y.; O’Connor, A.; Shitanaka, M.; Shimada, M.; Liu, Z.; Richards, J.S. Beta-catenin (CTNNB1) promotes preovulatory follicular development but represses LH-mediated ovulation and luteinization. Mol. Endocrinol. 2010, 24, 1529–1542. [Google Scholar] [CrossRef]
- Hsieh, M.; Johnson, M.A.; Greenberg, N.M.; Richards, J.S. Regulated expression of Wnts and Frizzleds at specific stages of follicular development in the rodent ovary. Endocrinology 2002, 143, 898–908. [Google Scholar] [CrossRef]
- Sanchez, A.M.; Viganò, P.; Quattrone, F.; Pagliardini, L.; Papaleo, E.; Candiani, M.; Panina-Bordignon, P. The WNT/β-catenin signaling pathway and expression of survival promoting genes in luteinized granulosa cells: Endometriosis as a paradigm for a dysregulated apoptosis pathway. Fertil. Steril. 2014, 101, 1688–1696. [Google Scholar] [CrossRef]
- Kim, S.Y.; Ebbert, K.; Cordeiro, M.H.; Romero, M.; Zhu, J.; Serna, V.A.; Whelan, K.A.; Woodruff, T.K.; Kurita, T. Cell autonomous phosphoinositide 3-kinase activation in oocytes disrupts normal ovarian function through promoting survival and overgrowth of ovarian follicles. Endocrinology 2015, 156, 1464–1476. [Google Scholar] [CrossRef]
- Pitia, A.M.; Minagawa, I.; Abe, Y.; Kizaki, K.; Hamano, K.I.; Sasada, H.; Hashizume, K.; Kohsaka, T. Evidence for existence of insulin-like factor 3 (INSL3) hormone-receptor system in the ovarian corpus luteum and extra-ovarian reproductive organs during pregnancy in goats. Cell Tissue Res. 2021, 385, 173–189. [Google Scholar] [CrossRef]
- Bathgate, R.A.; Ivell, R.; Sanborn, B.M.; Sherwood, O.D.; Summers, R.J. International Union of Pharmacology LVII: Recommendations for the nomenclature of receptors for relaxin family peptides. Pharmacol. Rev. 2006, 58, 7–31. [Google Scholar] [CrossRef]
- Bathgate, R.A.D.; Halls, M.L.; van der Westhuizen, E.T.; Callander, G.E.; Kocan, M.; Summers, R.J. Relaxin Family Peptides and Their Receptors. Physiol. Rev. 2013, 93, 405–480. [Google Scholar] [CrossRef] [PubMed]
- Satchell, L.; Glister, C.; Bleach, E.C.; Glencross, R.G.; Bicknell, A.B.; Dai, Y.Z.Z.; Anand-Ivell, R.; Ivell, R.; Knight, P.G. Ovarian Expression of Insulin-Like Peptide 3 (INSL3) and Its Receptor (RXFP2) During Development of Bovine Antral Follicles and Corpora Lutea and Measurement of Circulating INSL3 Levels During Synchronized Estrous Cycles. Endocrinology 2013, 154, 1897–1906. [Google Scholar] [CrossRef]
- Kawamura, M.; McVicar, D.W.; Johnston, J.A.; Blake, T.B.; Chen, Y.Q.; Lal, B.K.; Lloyd, A.R.; Kelvin, D.J.; Staples, J.E.; Ortaldo, J.R.; et al. Molecular cloning of L-JAK, a Janus family protein-tyrosine kinase expressed in natural killer cells and activated leukocytes. Proc. Natl. Acad. Sci. USA 1994, 91, 6374–6378. [Google Scholar] [CrossRef]
- Ndiaye, K.; Castonguay, A.; Benoit, G.; Silversides, D.W.; Lussier, J.G. Differential regulation of Janus kinase 3 (JAK3) in bovine preovulatory follicles and identification of JAK3 interacting proteins in granulosa cells. J. Ovarian Res. 2016, 9, 71. [Google Scholar] [CrossRef]
- Qing-Lin, J.; Ming-Xing, C.; Guo-Hong, C.; Li, F.; Ran, D.I.; Qiu-Yue, L. Polymorphism of exon 1 of INHA gene and its relationship with prolificacy in sheep. J. Anhui Agric. Univ. 2013, 40, 945–949. [Google Scholar]
- Bian, Z.; Li, K.; Chen, S.; Man, C.; Wang, F.; Li, L. Association between INHA gene polymorphisms and litter size in Hainan black goats. PeerJ 2023, 11, e15381. [Google Scholar] [CrossRef]
- Wang, S.Z.; E, G.X.; Zeng, Y.; Han, Y.G.; Huang, Y.F.; Na, R.S. Three SNPs within exons of INHA and ACVR2B genes are significantly associated with litter size in Dazu black goats. Reprod. Domest. Anim. 2021, 56, 936–941. [Google Scholar] [CrossRef]





| Name | Primer Sequence | Product Size (bp) | Tm (°C) |
|---|---|---|---|
| MSTRG.15120.9 | F: GCCTAATGCGACTTCCTAA R: ATACCATCCAGCCATCTCA | 188 | 62.4 |
| MSTRG.3979.1 | F: CTCCTCTTCCTGGCTTTC R: TTGGTGGTGGCTTGTTAG | 105 | 56.3 |
| MSTRG.4824.1 | F: GCGAATGATTAGAGGTCTTG R: CTTCTCCAACACCACAGT | 144 | 47.7 |
| MSTRG.8250.1 | F: CCATCCAACCATCTCATCC R: CCATACTTCAACCACTCAATG | 111 | 47.7 |
| MSTRG.6532.1 | F: GGCTAAGATCAAGTGTAGTATC R: CTATTCCAACTCCCTGCTC | 106 | 58.3 |
| MSTRG.9119.1 | F: TATACCCTTGACCGAAGAC R: ATCTGGTTGCGACATCTG | 181 | 63.3 |
| GAPDH | F: GCAAGTTCCACGGCACAG R: GGTTCACGCCCATCACAA | 249 | 59 |
| PGK1 | F: TGGACCTGTGGGTGTATT R: CTGACTTTATCCTCCGTGTT | 159 | 59 |
Disclaimer/Publisher’s Note: The statements, opinions and data contained in all publications are solely those of the individual author(s) and contributor(s) and not of MDPI and/or the editor(s). MDPI and/or the editor(s) disclaim responsibility for any injury to people or property resulting from any ideas, methods, instructions or products referred to in the content. |
© 2025 by the authors. Licensee MDPI, Basel, Switzerland. This article is an open access article distributed under the terms and conditions of the Creative Commons Attribution (CC BY) license (https://creativecommons.org/licenses/by/4.0/).
Share and Cite
Li, J.; Xue, Y.; Zhong, T.; Wang, L.; Li, L.; Zhang, H.; Zhan, S. Differential Expression of lncRNAs in Ovarian Tissue of Meigu Goats During the Sexually Immature and Mature Periods. Curr. Issues Mol. Biol. 2025, 47, 395. https://doi.org/10.3390/cimb47060395
Li J, Xue Y, Zhong T, Wang L, Li L, Zhang H, Zhan S. Differential Expression of lncRNAs in Ovarian Tissue of Meigu Goats During the Sexually Immature and Mature Periods. Current Issues in Molecular Biology. 2025; 47(6):395. https://doi.org/10.3390/cimb47060395
Chicago/Turabian StyleLi, Juntao, Yanan Xue, Tao Zhong, Linjie Wang, Li Li, Hongping Zhang, and Siyuan Zhan. 2025. "Differential Expression of lncRNAs in Ovarian Tissue of Meigu Goats During the Sexually Immature and Mature Periods" Current Issues in Molecular Biology 47, no. 6: 395. https://doi.org/10.3390/cimb47060395
APA StyleLi, J., Xue, Y., Zhong, T., Wang, L., Li, L., Zhang, H., & Zhan, S. (2025). Differential Expression of lncRNAs in Ovarian Tissue of Meigu Goats During the Sexually Immature and Mature Periods. Current Issues in Molecular Biology, 47(6), 395. https://doi.org/10.3390/cimb47060395

