Adjuvant Treatment with Empagliflozin or Semaglutide Increases Endothelial Progenitor Cells in Subjects with Well-Controlled Type 1 Diabetes Mellitus
Abstract
1. Introduction
2. Materials and Methods
2.1. Subjects
2.2. Sample Collection and Analysis
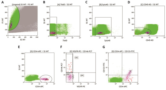
2.3. Gating Strategy
2.4. Relative and Absolute Cell Count Enumeration
2.5. Statistics
3. Results
4. Discussion
5. Conclusions
Author Contributions
Funding
Institutional Review Board Statement
Informed Consent Statement
Data Availability Statement
Acknowledgments
Conflicts of Interest
References
- Kraan, J.; Strijbos, M.H.; Sieuwerts, A.M.; Foekens, J.A.; Bakker, M.A.D.; Verhoef, C.; Sleijfer, S.; Gratama, J.W. A new approach for rapid and reliable enumeration of circulating endothelial cells in patients. J. Thromb. Haemost. 2012, 10, 931–939. [Google Scholar] [CrossRef] [PubMed]
- Asahara, T.; Masuda, H.; Takahashi, T.; Kalka, C.; Pastore, C.; Silver, M.; Kearne, M.; Magner, M.; Isner, J.M. Bone Marrow Origin of Endothelial Progenitor Cells Responsible for Postnatal Vasculogenesis in Physiological and Pathological Neovascularization. Circ. Res. 1999, 85, 221–228. [Google Scholar] [CrossRef] [PubMed]
- Asahara, T.; Murohara, T.; Sullivan, A.; Silver, M.; van der Zee, R.; Li, T.; Witzenbichler, B.; Schatteman, G.; Isner, J.M. Isolation of Putative Progenitor Endothelial Cells for Angiogenesis. Science 1997, 275, 964–966. [Google Scholar] [CrossRef] [PubMed]
- Zampetaki, A.; Kirton, J.P.; Xu, Q. Vascular repair by endothelial progenitor cells. Cardiovasc. Res. 2008, 78, 413–421. [Google Scholar] [CrossRef]
- Řádek, M.; Babuňková, E.; Špaček, M.; Kvasnička, T.; Kvasnička, J. Determination of Circulating Endothelial Cells and Endothelial Progenitor Cells Using Multicolor Flow Cytometry in Patients with Thrombophilia. Acta Haematol. 2019, 142, 113–119. [Google Scholar] [CrossRef]
- Zhang, K.; Yin, F.; Lin, L. Circulating Endothelial Cells and Chronic Kidney Disease. BioMed Res. Int. 2014, 2014, 364738. [Google Scholar] [CrossRef]
- Guervilly, C.; Burtey, S.; Sabatier, F.; Cauchois, R.; Lano, G.; Abdili, E.; Daviet, F.; Arnaud, L.; Brunet, P.; Hraiech, S.; et al. Circulating Endothelial Cells as a Marker of Endothelial Injury in Severe COVID-19. J. Infect. Dis. 2020, 222, 1789–1793. [Google Scholar] [CrossRef]
- Danova, M.; Comolli, G.; Manzoni, M.; Torchio, M.; Mazzini, G. Flow cytometric analysis of circulating endothelial cells and endothelial progenitors for clinical purposes in oncology: A critical evaluation. Mol. Clin. Oncol. 2016, 4, 909–917. [Google Scholar] [CrossRef]
- Farinacci, M.; Krahn, T.; Dinh, W.; Volk, H.D.; Düngen, H.D.; Wagner, J.; Konen, T.; von Ahsen, O. Circulating endothelial cells as biomarker for cardiovascular diseases. Res. Pract. Thromb. Haemost. 2019, 3, 49–58. [Google Scholar] [CrossRef]
- Di Martino, M.L.; Frau, A.; Losa, F.; Muggianu, E.; Mura, M.N.; Rotta, G.; Scotti, L.; Marongiu, F. Role of circulating endothelial cells in assessing the severity of systemic sclerosis and predicting its clinical worsening. Sci. Rep. 2021, 11, 2681. [Google Scholar] [CrossRef]
- Triggle, C.R.; Ding, H.; Marei, I.; Anderson, T.J.; Hollenberg, M.D. Why the endothelium? The endothelium as a target to reduce diabetes-associated vascular disease. Can. J. Physiol. Pharmacol. 2020, 98, 415–430. [Google Scholar] [CrossRef] [PubMed]
- Arcangeli, A.; Lastraioli, E.; Piccini, B.; D’amico, M.; Lenzi, L.; Pillozzi, S.; Calabrese, M.; Toni, S.; Arcangeli, A. Circulating Endothelial Progenitor Cells in Type 1 Diabetic Patients: Relation with Patients’ Age and Disease Duration. Front. Endocrinol. 2017, 8, 278. [Google Scholar] [CrossRef] [PubMed]
- Zahran, A.M.; Mohamed, I.L.; El Asheer, O.M.; Tamer, D.M.; Abo-Elela, M.G.M.; Abdel-Rahim, M.H.; El-Badawy, O.H.B.; Elsayh, K.I. Circulating Endothelial Cells, Circulating Endothelial Progenitor Cells, and Circulating Microparticles in Type 1 Diabetes Mellitus. Clin. Appl. Thromb. 2019, 25, 1076029618825311. [Google Scholar] [CrossRef] [PubMed]
- Asicioglu, E.; Yavuz, D.G.; Koc, M.; Ozben, B.; Yazici, D.; Deyneli, O.; Akalin, S. Circulating endothelial cells are elevated in patients with type 1 diabetes mellitus. Eur. J. Endocrinol. 2010, 162, 711–717. [Google Scholar] [CrossRef]
- McClung, J.A.; Naseer, N.; Saleem, M.; Rossi, G.P.; Weiss, M.B.; Abraham, N.G.; Kappas, A. Circulating endothelial cells are elevated in patients with type 2 diabetes mellitus independently of HbA(1)c. Diabetologia 2005, 48, 345–350. [Google Scholar] [CrossRef]
- Ahmed, F.W.; Rider, R.; Glanville, M.; Narayanan, K.; Razvi, S.; Weaver, J.U. Metformin improves circulating endothelial cells and endothelial progenitor cells in type 1 diabetes: MERIT study. Cardiovasc. Diabetol. 2016, 15, 116. [Google Scholar] [CrossRef]
- Altabas, V.; Radošević, J.M.; Špoljarec, L.; Uremović, S.; Bulum, T. The Impact of Modern Anti-Diabetic Treatment on Endothelial Progenitor Cells. Biomedicines 2023, 11, 3051. [Google Scholar] [CrossRef]
- Khan, S.S.; Solomon, M.A.; McCoy, J.P. Detection of circulating endothelial cells and endothelial progenitor cells by flow cytometry. Cytom. B Clin. Cytom. 2005, 64, 1–8. [Google Scholar] [CrossRef]
- Duda, D.G.; Cohen, K.S.; Scadden, D.T.; Jain, R.K. A protocol for phenotypic detection and enumeration of circulating endothelial cells and circulating progenitor cells in human blood. Nat. Protoc. 2007, 2, 805–810. [Google Scholar] [CrossRef]
- Lanuti, P.; Rotta, G.; Almici, C.; Avvisati, G.; Budillon, A.; Doretto, P.; Malara, N.; Marini, M.; Neva, A.; Simeone, P.; et al. Endothelial progenitor cells, defined by the simultaneous surface expression of VEGFR2 and CD133, are not detectable in healthy peripheral and cord blood. Cytom. Part A J. Int. Soc. Anal. Cytol. 2016, 89, 259–270. [Google Scholar] [CrossRef]
- Fadini, G.P.; Baesso, I.; Albiero, M.; Sartore, S.; Agostini, C.; Avogaro, A. Technical notes on endothelial progenitor cells: Ways to escape from the knowledge plateau. Atherosclerosis 2008, 197, 496–503. [Google Scholar] [CrossRef] [PubMed]
- Navodnik, M.P.; Janež, A.; Žuran, I. The Effect of Additional Treatment with Empagliflozin or Semaglutide on Endothelial Function and Arterial Stiffness in Subjects with Type 1 Diabetes Mellitus—ENDIS Study. Pharmaceutics 2023, 15, 1945. [Google Scholar] [CrossRef] [PubMed]
- Sen, A.; Vincent, V.; Thakkar, H.; Abraham, R.; Ramakrishnan, L. Beneficial Role of Vitamin D on Endothelial Progenitor Cells (EPCs) in Cardiovascular Diseases. J. Lipid Atheroscler. 2022, 11, 229–249. [Google Scholar] [CrossRef] [PubMed]
- Wong, C.; Qiuwaxi, J.; Chen, H.; Li, S.; Chan, H.; Tam, S.; Shu, X.; Lau, C.; Kwong, Y.; Tse, H. Daily intake of thiamine correlates with the circulating level of endothelial progenitor cells and the endothelial function in patients with type II diabetes. Mol. Nutr. Food Res. 2008, 52, 1421–1427. [Google Scholar] [CrossRef] [PubMed]
- Volaklis, K.A.; Tokmakidis, S.P.; Halle, M. Acute and chronic effects of exercise on circulating endothelial progenitor cells in healthy and diseased patients. Clin. Res. Cardiol. 2013, 102, 249–257. [Google Scholar] [CrossRef] [PubMed]
- Robb, A.; Mills, N.; Smith, I.; Short, A.; Tura-Ceide, O.; Barclay, G.; Blomberg, A.; Critchley, H.; Newby, D.; Denison, F. Influence of menstrual cycle on circulating endothelial progenitor cells. Hum. Reprod. 2009, 24, 619–625. [Google Scholar] [CrossRef][Green Version]
- Tanaka, S.; Ueno, T.; Sato, F.; Chigusa, Y.; Kawaguchi-Sakita, N.; Kawashima, M.; Fujisawa, N.; Yoshimura, K.; Teramukai, S.; Fujiwara, H.; et al. Alterations of Circulating Endothelial Cell and Endothelial Progenitor Cell Counts around the Ovulation. J. Clin. Endocrinol. Metab. 2012, 97, 4182–4192. [Google Scholar] [CrossRef]
- Goon, P.K.Y.; Lip, G.Y.H.; Boos, C.J.; Stonelake, P.S.; Blann, A.D. Circulating Endothelial Cells, Endothelial Progenitor Cells, and Endothelial Microparticles in Cancer. Neoplasia 2006, 8, 79–88. [Google Scholar] [CrossRef]
- Keeney, M.; Chin-Yee, I.; Weir, K.; Popma, J.; Nayar, R.; Sutherland, D.R. Single platform flow cytometric absolute CD34+ cell counts based on the ISHAGE guidelines. International Society of Hematotherapy and Graft Engineering. Cytometry 1998, 34, 61–70. [Google Scholar] [CrossRef]
- Lanuti, P.; Simeone, P.; Rotta, G.; Almici, C.; Avvisati, G.; Azzaro, R.; Bologna, G.; Budillon, A.; Di Cerbo, M.; Di Gennaro, E.; et al. A standardized flow cytometry network study for the assessment of circulating endothelial cell physiological ranges. Sci. Rep. 2018, 8, 5823. [Google Scholar] [CrossRef]
- Markova, V.; Bogdanov, L.; Velikanova, E.; Kanonykina, A.; Frolov, A.; Shishkova, D.; Lazebnaya, A.; Kutikhin, A. Endothelial Cell Markers Are Inferior to Vascular Smooth Muscle Cells Markers in Staining Vasa Vasorum and Are Non-Specific for Distinct Endothelial Cell Lineages in Clinical Samples. Int. J. Mol. Sci. 2023, 24, 1959. [Google Scholar] [CrossRef] [PubMed]
- Lee, K.W.; Blann, A.D.; Lip, G.Y. Inter-relationships of indices of endothelial damage/dysfunction [circulating endothelial cells, von Willebrand factor and flow-mediated dilatation] to tissue factor and interleukin-6 in acute coronary syndromes. Int. J. Cardiol. 2006, 111, 302–308. [Google Scholar] [CrossRef] [PubMed]
- Boos, C.J.; Balakrishnan, B.; Blann, A.D.; Lip, G.Y.H. The relationship of circulating endothelial cells to plasma indices of endothelial damage/dysfunction and apoptosis in acute coronary syndromes: Implications for prognosis. J. Thromb. Haemost. 2008, 6, 1841–1850. [Google Scholar] [CrossRef] [PubMed]
- Almici, C.; Neva, A.; Skert, C.; Bruno, B.; Verardi, R.; Di Palma, A.; Bianchetti, A.; Braga, S.; Piovani, G.; Cancelli, V.; et al. Counting circulating endothelial cells in allo-HSCT: An ad hoc designed polychromatic flowcytometry-based panel versus the CellSearch System. Sci. Rep. 2019, 9, 87. [Google Scholar] [CrossRef]
- Xie, X.Y.; Mo, Z.H.; Chen, K.; He, H.H.; Xie, Y.H. Glucagon-like Peptide-1 improves proliferation and differentiation of endothelial progenitor cells via upregulating VEGF generation. Med. Sci. Monit. Int. Med. J. Exp. Clin. Res. 2011, 17, BR35–BR41. [Google Scholar]
- De Ciuceis, C.; Agabiti-Rosei, C.; Rossini, C.; Caletti, S.; Coschignano, M.A.; Ferrari-Toninelli, G.; Ragni, G.; Cappelli, C.; Cerudelli, B.; Airò, P.; et al. Microvascular Density and Circulating Endothelial Progenitor Cells Before and After Treatment with Incretin Mimetics in Diabetic Patients. High Blood Press. Cardiovasc. Prev. 2018, 25, 369–378. [Google Scholar] [CrossRef]
- Giugliano, D.; Scappaticcio, L.; Longo, M.; Bellastella, G.; Esposito, K. GLP-1 receptor agonists vs. SGLT-2 inhibitors: The gap seems to be leveling off. Cardiovasc. Diabetol. 2021, 20, 205. [Google Scholar] [CrossRef]
- Wang, Y.; Yao, M.; Wang, J.; Liu, H.; Zhang, X.; Zhao, L.; Hu, X.; Guan, H.; Lyu, Z. Effects of Antidiabetic Drugs on Endothelial Function in Patients With Type 2 Diabetes Mellitus: A Bayesian Network Meta-Analysis. Front. Endocrinol. 2022, 13, 818537. [Google Scholar] [CrossRef]
- Bonora, B.M.; Cappellari, R.; Albiero, M.; Avogaro, A.; Fadini, G.P. Effects of SGLV2 Inhibitors on Circulating Stem and Progenitor Cells in Patients With Type 2 Diabetes. J. Clin. Endocrinol. Metab. 2018, 103, 3773–3782. [Google Scholar] [CrossRef]


| Parameters | Empagliflozin (n = 28) | Semaglutide (n = 29) | Control (n = 26) |
|---|---|---|---|
| Median age (range) | 49 (20–66) | 49 (24–65) | 44.5 (23–69) |
| Young adults (%) Middle aged adults (%) Elders (%) | 5 (18) 23 (82) 0 (0) | 4 (14) 24 (83) 1 (3) | 8 (31) 15 (58) 3 (11) |
| Gender (males/females) | 17/11 | 18/11 | 15/11 |
| Median T1DM duration (years), (IQR) | 18.0 (15.8–31.3) | 24 (14–29) | 20.5 (9.5–25) |
| Median HbA1c (%), (IQR) | 8.1 (7.5–8.5) | 7.7 (6.7–8.1) | 6.9 (6.4–7.8) |
| Median glucose (mmol/L), (IQR) | 9.3 (7.3–10.8) | 7.5 (5.6–9.6) | 7.2 (5.3–9.2) |
| Empagliflozin (n = 28) | p * | Semaglutide (n = 29) | p * | Control (n = 26) | p * | p # | |
|---|---|---|---|---|---|---|---|
| V1 CEC (% × 10−4) | 1.90 (1.00–2.76) | 0.265 | 1.78 (1.13–2.33) | 0.014 | 1.72 (0.95–2.18) | 0.809 | p = 0.733 |
| V2 CEC (% × 10−4) | 1.52 (0.94–2.39) | 1.26 (0.81–1.72) | 1.94 (0.4, 5.9) | p = 0.467 | |||
| V1 CEC (/mL) | 9.32 (6.58–15.17) | 0.350 | 10.82 (6.82–15.42) | 0.018 | 9.99 (7.70–12.91) | 0.657 | p = 0.909 |
| V2 CEC (/mL) | 8.71 (6.37–12.75) | 7.92 (6.29–11.24) | 9.60 (4.77–13.94) | p = 0.884 | |||
| V1 EPC (% × 10−4) | 0.31 (0.0–0.72) | 0.004 | 0.28 (0.0–0.71) | 0.001 | 0.42 (0.0–1.43) | 0.983 | p = 0.485 |
| V2 EPC (% × 10−4) | 0.63 (0.23–1.60) | 0.52 (0.28–1.25) | 0.67 (0.0–1.93) | p = 0.915 | |||
| V1 EPC (/mL) | 2.08 (0.0–3.83) | 0.002 | 1.63 (0.0–3.81) | 0.001 | 2.34 (0.0–10.04) | 0.534 | p = 0.486 |
| V2 EPC (/mL) | 3.82 (1.48–10.15) | 3.65 (1.53–8.22) | 3.32 (0.0–9.14) | p = 0.871 | |||
| V1 HSC (%) | 0.03 (0.02–0.04) | 0.776 | 0.02 (0.02–0.04) | 0.939 | 0.03 (0.02–0.04) | 0.835 | p = 0.9645 |
| V2 HSC (%) | 0.03 (0.02–0.03) | 0.03 (0.02–0.03) | 0.03 (0.02–0.04) | p = 0.7105 | |||
| V1 HSC (/mL) | 1.63 (1.13–2.21) | 0.955 | 1.59 (1.26–2.43) | 0.758 | 1.83 (1.05–2.39) | 0.710 | p = 0.9617 |
| V2 HSC (/mL) | 1.62 (1.15–2.32) | 1.80 (1.36–2.25) | 1.71 (1.27–2.20) | p = 0.8207 | |||
| V1 WBC (×109/L) | 6.09 (5.05–6.73) | 0.974 | 6.06 (5.08–7.1) | 0.655 | 5.81 (5.27–7.00) | 0.365 | p = 0.8278 |
| V2 WBC (×109/L) | 5.78 (4.89–7.33) | 6.18 (5.3–7.75) | 5.83 (4.82–6.48) | p = 0.1926 |
Disclaimer/Publisher’s Note: The statements, opinions and data contained in all publications are solely those of the individual author(s) and contributor(s) and not of MDPI and/or the editor(s). MDPI and/or the editor(s) disclaim responsibility for any injury to people or property resulting from any ideas, methods, instructions or products referred to in the content. |
© 2025 by the authors. Licensee MDPI, Basel, Switzerland. This article is an open access article distributed under the terms and conditions of the Creative Commons Attribution (CC BY) license (https://creativecommons.org/licenses/by/4.0/).
Share and Cite
Preložnik Navodnik, M.; Reberšek, K.; Klinar, K.; Janež, A.; Podgornik, H. Adjuvant Treatment with Empagliflozin or Semaglutide Increases Endothelial Progenitor Cells in Subjects with Well-Controlled Type 1 Diabetes Mellitus. Curr. Issues Mol. Biol. 2025, 47, 54. https://doi.org/10.3390/cimb47010054
Preložnik Navodnik M, Reberšek K, Klinar K, Janež A, Podgornik H. Adjuvant Treatment with Empagliflozin or Semaglutide Increases Endothelial Progenitor Cells in Subjects with Well-Controlled Type 1 Diabetes Mellitus. Current Issues in Molecular Biology. 2025; 47(1):54. https://doi.org/10.3390/cimb47010054
Chicago/Turabian StylePreložnik Navodnik, Maja, Katarina Reberšek, Katarina Klinar, Andrej Janež, and Helena Podgornik. 2025. "Adjuvant Treatment with Empagliflozin or Semaglutide Increases Endothelial Progenitor Cells in Subjects with Well-Controlled Type 1 Diabetes Mellitus" Current Issues in Molecular Biology 47, no. 1: 54. https://doi.org/10.3390/cimb47010054
APA StylePreložnik Navodnik, M., Reberšek, K., Klinar, K., Janež, A., & Podgornik, H. (2025). Adjuvant Treatment with Empagliflozin or Semaglutide Increases Endothelial Progenitor Cells in Subjects with Well-Controlled Type 1 Diabetes Mellitus. Current Issues in Molecular Biology, 47(1), 54. https://doi.org/10.3390/cimb47010054

