Abstract
Type 2 diabetes (T2D) is a serious health issue with increasing incidences worldwide. However, current medications have limitations due to side effects such as decreased appetite, stomach pain, diarrhea, and extreme tiredness. Here, we report the effect of fermented ice plant (FMC) in the T2M mouse model of db/db mice. FMC showed a greater inhibition of lipid accumulation compared to unfermented ice plant extract. Two-week oral administration with FMC inhibited body weight gain, lowered fasting blood glucose, and improved glucose tolerance. Serum parameters related to T2D including insulin, glycosylated hemoglobin, adiponectin, and cholesterols were improved as well. Histological analysis confirmed the protective effect of FMC on pancreas and liver destruction. FMC treatment significantly increased the expression and phosphorylation of IRS-1, PI3K, and AKT. Additionally, AMP-activated protein kinase phosphorylation and nuclear factor erythroid 2–related factor 2 were also increased in the liver tissues of db/db mice treated with FMC. Overall, our results indicate the anti-diabetic effect of FMC; therefore, we suggest that FMC may be useful as a therapeutic agent for T2D.
1. Introduction
People in modern society consume excessively due to economic affluence and westernized eating habits. Combined with decreased physical activities, an increased incidence of chronic metabolic diseases such as obesity, hyperlipidemia, and diabetes are frequently seen [1,2]. Diabetes is classified into type 1 and type 2, the former being caused by loss of function of beta cells in the pancreas and the latter being mainly caused by insulin resistance and accompanying beta cell malfunction [3]. Type 2 diabetes (T2D) is more prevalent than type 1 diabetes is [4]. As described earlier, T2D leads to hyperglycemia due to various causes, and the main causes are insulin resistance, insulin secretion defects in beta cells, and excessive glucose production in the liver [5,6,7]. There is a report that T2D develops into vascular complications after 10 years if not actively managed from the onset [8]. According to a recent study, T2D causes oxidative stress due to damaged islet systems and excessive glycation [9,10,11].
Currently, T2D is mostly managed through diet, exercise, and weight control. Medications for T2D are classified into the following categories depending on the mechanism of action: insulin secretion stimulators (i.e., sulfonylurea), insulin sensitivity improvers, liver gluconeogenesis inhibitors (i.e., metformin), and glucose absorption inhibitors/glucosidase inhibitors (i.e., acarbose) with or without insulin injection [12,13,14]. However, the long-term use of these drugs causes side effects such as hypoglycemia, increased body fat, hepatotoxicity, and insulin resistance [15,16]. Accordingly, interest in natural products is increasing for the treatment and improvement of diabetes considering their safety. Recently, clinical studies suggest fenugreek seed extract [17], hookery extract, and rice bran oil [18] as natural products exerting anti-diabetic effects.
Ice plant (Mesembryanthemum crystallinum L.) is a succulent plant native to the Namib Desert in South Africa with a low germination rate and slow growth rate. It is mainly distributed in the dry regions of Africa, southwestern Australia, and western America. Hence, the name ‘ice plant’ is used because of the presence of ice crystal-like-shaped epidermal bladder cells on the stem and leaves [19]. Bladder cells contain pinitol, which lowers blood sugar levels, and myoinositol, which suppresses triglyceride levels, so it is known as a beneficial plant for diabetic patients [20,21,22]. In addition, its antibacterial [23], antioxidant [24], and memory improvement [25] effects have been reported. The ice plant has a great nutritional profile with a fresh salty, lemony flavor [26,27]. It has become popular in several countries including India, Australia, New Zealand, Germany and the United States as food in salad or as a beverage [20,28]. Current reports on ice plants mostly involve cultivation technology. Additionally, there is no available research regarding the effect of fermented ice plants. In this study, we use bioconversion technologies by applying the fermentation process to ice plants and seek to increase its effect on T2D.
2. Materials and Methods
2.1. Sample Purchase and Extract Preparation
Fermented ice plant extract (FMC) was provided from Korea Prime Pharmaceutical Co., Ltd. (Gwangju, Republic of Korea). The fermentation process produced various monosaccharides and inositols (Figure 1). Nutrient components of the FMC applied after the fermentation process were analyzed. Calories, total carbohydrate, total sugars, protein, total fat, saturated fat, trans fat, cholesterol, and sodium were confirmed (Supplemental Table S1).
Figure 1.
GC/FID chromatograms of ice plant medium and FMC. Peaks in (a) Arabinose, (b) Ribose, (c) D-Pinitol, (d) Glucose, (e) Mannitol, (f) D-chiro-inositol, (g) Galactose, and (h) myo-inositol.
2.2. Gas-Chromatographic Analysis
For monosaccharide and inositol analysis, 1 mL of fermented ice plant extract was taken in a 15 mL conical tube, and 9 mL of solution (H2O:C2H5OH = 1:1, v/v) was added and filtered with a 0.2 um syringe filter. Briefly, 200 uL of the filtrate was taken, and the extraction solution was evaporated until dry under a nitrogen gas flow. Then, 200 μL of trimethylsilylimidazole (TMSI) was added to the sample, shaken for 10 min and reacted for 30 min in a water bath at 80 °C for derivatization. At the end of the derivatization, the test solution was shaken again and centrifuged (10 °C, 8000 rpm, 5 min) to use as a test solution for GC/FID analysis. The GC/FID analysis was carried out using Shimadzu GC-2010AF plus (Shimadzu, Kyoto, Japan). He at 1 mL/min was used as a carrier gas. A HP-5 capillary column (0.25 mm i.d.× 30 m, 0.25 μm film thickness, J&W Scientific, Folsom, CA, USA) was used. The oven temperature was programmed as follows: the initial temperature of 150 °C was kept for 5 min, increased at a rate of 7.0 °C/min to 300 °C and maintained for 10 min. The injector and detector temperatures were set to 280 and 300 °C, respectively. Injections were made in the split mode, with a split flow of 1:10, and the injection amount of the sample was 1 μL.
2.3. Animal Experiments
All animal experiments were conducted in accordance with the Declaration of Helsinki, and approved by the ethical committee for the Animal Care of ChemOn Inc. (Suwon-si, Gyeonggi-do, Republic of Korea) protocol (approval number CHEM-2022-IA0237-00, date of approval 19 April 2022). Five-week-old C57BLKS/J-db/db mice (db/db; purchased from Saeron Bio Co., Ltd., Gyeonggi-do, Republic of Korea) were used as the T2D animal model. Mice were acclimatized for 1 week. A normal chow diet and water were fed ad libitum. Blood glucose was measured once a week for the following 3 weeks, and the mice were divided into 5 groups (n = 7 per group) based on blood sugar and body weight. For an additional 2 weeks, the control group (db/db) was treated with PBS, 3 groups were orally administrated with 100, 200, or 400 mg/kg/day of FMC, and the positive control group was treated with metformin (e.g., 250 mg/kg/day). Body weight and blood glucose were measured once a week. At the end of the experiment, mice were fasted overnight. The next day, body weight and fasting blood glucose were measured, and blood was collected from the heart after anesthesia with ethyl ether. Collected blood was placed in a 1.5 mL ep-tube and centrifuged at 3000 rpm at 4 °C for 30 min to obtain serum. After blood collection, liver, pancreas, and adipose tissue were separated and weighed. For the normal body weight mouse study, C57BL6 mice (Daehan Biolink, Chungbuk, Republic of Korea) were provided with a normal chow diet and water ad libitum. After acclimation, FMC at 100, 200 and 400 mg/kg of body weight was orally administered every day for 2 weeks. After overnight fasting, glucose and insulin were measured, and blood was collected for further serum analysis.
2.4. Oral Glucose Tolerance Test (OGTT)
To measure fasting glucose levels, an OGTT was performed. Briefly, mice were fasted for 12 h overnight on day 10 and then 2 g/kg of glucose was orally administered. Blood glucose was measured using a glucometer (gDoctor, AGM400, Allmedicus, Anyang-si, Gyeonggi-do, Republic of Korea) in blood collected from the tail vein right before (0 min) and 30, 60, 90, 120 min after glucose administration.
2.5. Biochemical Analysis of Blood Serum
Insulin, adiponectin, glycated hemoglobin (HbA1c), alanine transaminase (ALT), aspartate transaminase (AST), Creatinine, total cholesterol, TG, HDL, and LDL in the blood serum were analyzed by KP&T Co., Ltd. (Cheongju, Chungcheongbuk-do, Republic of Korea). Creatinine (ab65340) and blood urea nitrogen (BUN) (ab83362) were measured using kits purchased from Abcam Inc. (Cambridge, MA, USA).
2.6. Histological Analysis by Hematoxylin & Eosin (H&E) Staining and Immunohistochemical (IHC) Staining
H&E and IHC staining were performed for histological analysis. In brief, pancreatic and liver tissues were paraffin-embedded through dehydration and clearing as previously reported [29]. Then, 4 μm thick paraffin tissue sections were prepared with a microtome (Finesse ME Microtome, Thermo Shandon).
H&E staining was performed after the deparaffinization, hydration and water washing of the tissue section slides. The slides were incubated in hematoxylin for 10 min, washed, and then stained with eosin for 2 min. IHC staining was performed via the incubation of the slides with the primary antibody (1:100) overnight at 4 °C, followed by 3,3′-diaminobenzidine (DAB) staining for 3 min; then, hematoxylin staining was performed. All images were obtained under a regular light microscope and analyzed with Motic DSAssistant Software (Motic VM V1 Viewer 2.0, Hong Kong).
2.7. RNA Isolation and Real-Time Reverse Transcription-Polymerase Chain Reaction (RT-PCR)
RNA isolation and real-time RT-PCR procedures were performed as previously described [30]. β actin was used as the endogenous control. The primers used in this study are as follows:
- Irs1 (5′-CAAGGAGGTCTGGCAGGTTA-3′,5′-GGCCACGCGTCTGATATTC-3′)
- Pi3k (5′-ACTTAGCTTCCGACACCACA-3′,5′-CACAGGAATGGCAAGGTAGC-3′)
- Pdk1 (5′-CTACATTAAGGCTCTGTCG-3′,5′-CAAATTTAGCAGAAACCACA-3′)
- Akt1 (5′-GCCTCTGCTTTGTCATGGAG-3′,5′-AGCATGAGGTTCTCCAGCTT-3′)
- Srebp1 (5′-CAGCAGGTCCCAGTTGTACT-3′,5′-GGTGGATGGGCAGTTTGTCT-3′)
- Glut2 (5′-ACAGACACCCCACTTACA-3′,5′-TCCTGATACACTTCGTCC-3′)
- G6pase (5′-AAAAAGCCAACGTATGGATTCCG-3′,5′-CAGCAAGGTAGATCCGGGA-3′)
2.8. Western Blot Analysis
Protein extracts were prepared via homogenization in radioimmunoprecipitation assay (RIPA) buffer (Cell Signaling Technology, Danvers, MA, USA). Lysates were resolved via sodium dodecyl sulfate (SDS)-polyacrylamide gel electrophoresis and transferred onto polyvinylidene difluoride (PVDF) membranes (Millipore, Darmstadt, Germany). Then, the PVDF membranes were blocked and incubated with the indicated primary antibodies (1:1000), followed by incubation with horseradish peroxidase (HRP)-conjugated secondary antibodies (1:10,000). Protein signals were detected using the ECL advance kit (GE Healthcare Life Sciences, Jung-gu, Seoul, Republic of Korea).
2.9. Cell Culture
Briefly, 3T3-L1 mouse embryo fibroblasts were obtained from the American Type Culture Collection (ATCC, Rockville, MD, USA). Cells were maintained in DMEM containing 10% fetal bovine serum (Hyclone, Logan, UT, USA) with 100 units/mL of penicillin–streptomycin solution at 37 °C in 5% CO2 at 95% humidity until confluence. Two days after confluence (day 0), the cells were stimulated to differentiate with differentiation inducers (1 μM dexamethasone, 500 μM 3-isobutyl- 1-methylxanthine, and 1 μg/mL insulin) that were added to DMEM containing 10% FBS for 48 h. On day 2, 3T3-L1 cells were then cultured in DMEM containing 10% FBS supplemented with 1 μg/mL insulin, for another two days. At that time, MC and FMC were prepared in the differentiation medium at concentrations of 250 μg/mL, 500 μg /mL, and 750 μg /mL. Additionally, then, the cells were cultured in the 10% FBS/DMEM medium for an additional two days, at which time more than 90% of cells were mature adipocytes with accumulated fat droplets. On day 6, the cells were harvested and prepared for further experiments.
Human HepG2 cells were purchased from American Type Culture Collection. Cells were grown in DMEM containing 10% heat-inactivated fetal bovine serum and 100 units/mL of penicillin–streptomycin solution at 37 °C in 5% CO2. The medium was replaced every 2–3 days for all cell culture assays. MC and FMC were treated to HepG2 cells for 24 h prior to FFA exposure, at concentrations ranging from 10 to 100 μg/mL. Cells were incubated with 0.5 mM FFA composed of oleic acid (#O7501, Sigma-Aldrich Inc., Louis, MO, USA) and palmitic acid (#P0500, Sigma-Aldrich Inc., Louis, MO, USA) with or without MC and FMC (1–100 μg/mL) co-treatment for 24 h, and samples were harvested for analysis.
2.10. Oil Red O Staining
Briefly, the 3T3-L1 cells were seeded on 6-well plates. After the treatment, the cells were fixed with 10% formaldehyde at room temperature for 30 min. Subsequently, the cells were immersed in 60% isopropyl alcohol for 3 min, and dyed with 2 mg/mL of the Oil Red O (Sigma-Aldrich Inc., Louis, MO, USA) staining reagent for 60 min. After coloring, the cells were washed with ddH2O three times to clear the free dye. After microscopic image formation, intracellular triglycerides were quantified by detecting the amount of Oil Red O by adding 200 μL of isopropanol into each well. The optical density of extracted Oil Red O dye was measured at 500 nm using a microplate spectrophotometer (Bio-Rad, Hercules, CA, USA).
2.11. Statistical Analysis
Data are expressed as mean ± SD of independent experiments. Significant differences between groups were determined using the Mann–Whitney U test. All statistical analyses were performed using SPSS 11.5 (IBM SPSS, Chicago, IL, USA).
3. Results
3.1. Qualitative Analysis of Monosaccharides and Inositols
Figure 1 is a chromatogram analyzed via GC/FID after the derivatization of the FMC product with TMSI. The ice plant produced monosaccharides such as arabinose, ribose, glucose, and galactose, and inositols such as D-pinitol, mannitol, and D-chiro-inositol through a fermentation process. Among them, D-chiro-inositol, whose content increased through fermentation, and its methylated form, D-pinitol (3-O-methylchiro-inositol), are known to improve the efficiency of insulin use in the body. In this study, the content of D-chiro-inositol was increased by about three times after the fermentation process (Supplemental Figure S1).
3.2. FMC Decreases Blood Glucose and Body Weight Gain in db/db Mice
The use of the fermentation process was decided based on an Oil Red O staining assay of 3T3-L1 adipocytes, in which FMC showed a greater inhibition of lipid accumulation compared to the unprocessed extract (Supplemental Figure S2). To determine the administration dose and term for FMC, a pilot study in db/db mice was carried out. Mice were fed with 200, 400 and 600 mg/kg/day of FMC for 4 weeks. We could observe significant body weight loss and serum glucose decreases at week 2. There was no significant difference between 400 and 600 mg/kg/day (Supplemental Figure S3a,b). Additionally, FMC did not alter blood urea nitrogen or creatinine levels, indicating that no significant nephrotoxicity was induced by FMC at any dose (Supplemental Figure S3c). Zhang et al. reported that ice plant extract at a 400 mg/kg dose shows a positive effect on serum glucose levels [31]. Based on our pilot work and the previous literature, we selected 400 mg/kg as the highest dose, and set the administration term to 2 weeks to study the efficacy and mechanism of action of FMC. Two weeks following the administration of the test medication, the body weights of each experimental group of diabetic mice were as illustrated in Figure 2a,b. In the first week, week 0 of the experiment, there was no difference between all the experimental groups, but when FMC was taken orally for 2 weeks, substantial weight loss effects were confirmed at the dosages of 100, 200 and 400 mg/kg. In addition, it was confirmed that body weight was reduced in the positive control metformin group. The main characteristics of human T2D are not seen in C57BL/6J mice even though body weight is matched [32]. Hyperglycemia in type 2 diabetes is associated with the risk of macrovascular complications and has been reported as a cause of increased mortality [33,34]. Fasting blood glucose is shown in Figure 2c,d. When FMC was administered for 2 weeks, fasting blood glucose was lower than that of the control group by 29.9%, 23.4, and 23.6% in the 100, 200, and 400 mg/kg/day groups, respectively. Metformin group showed a 32.5% decrease. Results of the OGTT are shown in Figure 2e,f. Blood glucose at 120 min was 640.8 ± 23.88 mg/dL in the db/db mice, and in the FMC-administered group, blood glucose was significantly decreased in the 200 (539 ± 18.1 mg/dL) and 400 mg/kg groups (473.8 ± 27.65 mg/dL) (p < 0.05). In addition, the area under the curve (AUC), which indicates the value of the blood glucose elevation curve, confirmed that the FMC 200 and 400 groups showed improved blood glucose tolerance by 13.09% and 19.56% compared to that in the disease group. In normal mice treated with a normal chow diet, in other words in mice of normal body weight, FMC treatment did not induce any significant body weight change (Supplemental Figure S4a) or fasting glucose and insulin (Supplemental Figure S4b). Therefore, FMC significantly showed improved glucose tolerance in addition to suppressions of body weight gain.
Figure 2.
Effect of FMC on body weight, fasting blood glucose, and glucose tolerance in db/db mice. FMC was orally administrated for 2 weeks in db/db mice. After 2 weeks (a,b), the body weight of each group, (c,d) fasting blood glucose levels, and (e,f) glucose tolerance in db/db mice were measured with and without FMC administration. * p < 0.05 vs. db/db mice without FMC administration. Results are displayed as mean ± SD of n = 7 per group.
3.3. FMC Improves T2D-Related Serum Parameters in db/db Mice
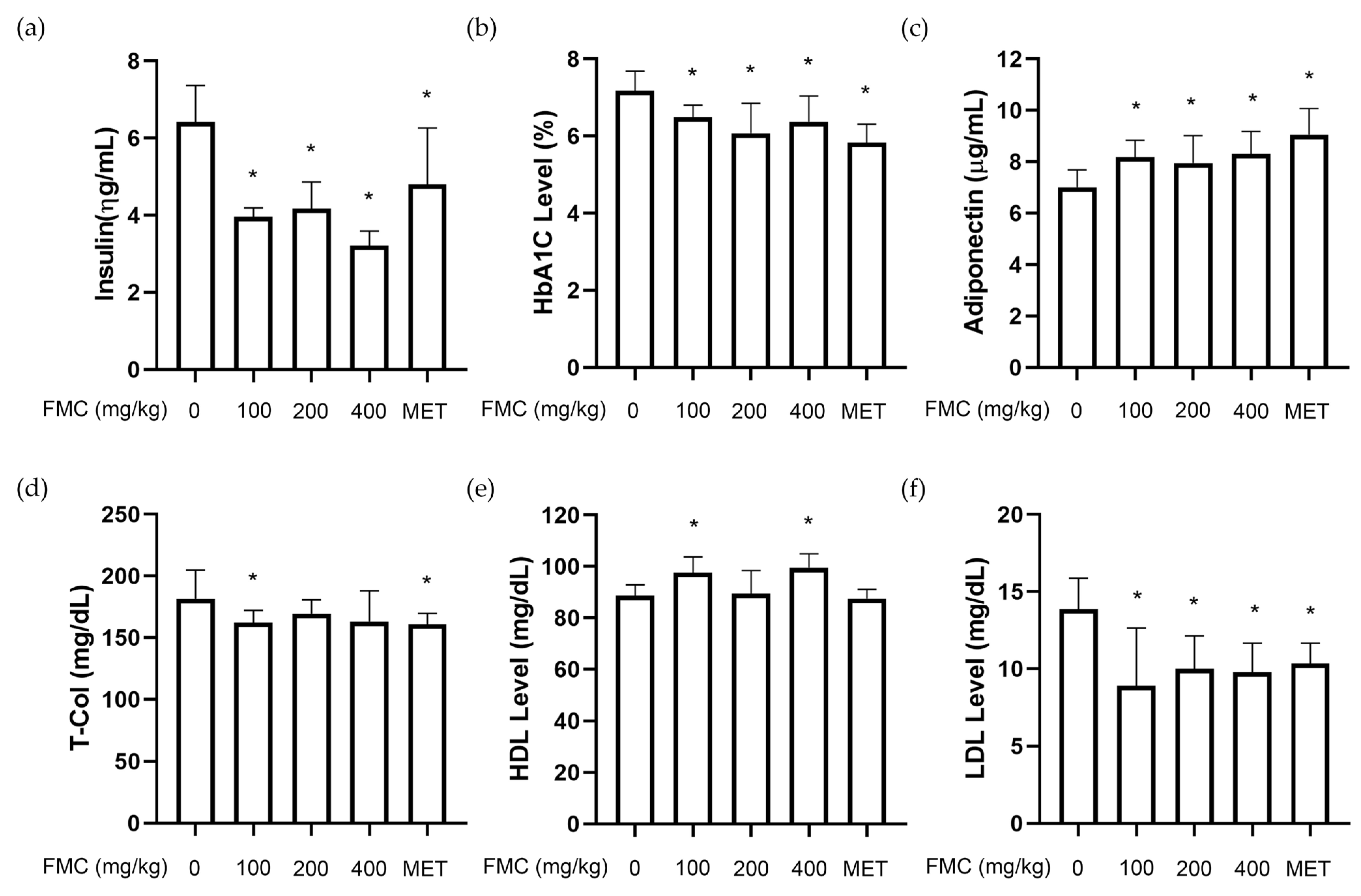
Hyperinsulinemia occurs when blood sugar levels rise, insulin action in the body is not carried out, and insulin resistance does not manifest as a result of impaired insulin function [35]. Glycated hemoglobin is one of the major signs when diagnosing diabetes, and its level is reported to increase by two to three times compared to that of the normal group [36]. It has been observed that a 1% drop in the level of glycated hemoglobin reduces the mortality rate caused by diabetes by 21% and the risk of micro-vascular complications by 37% [37]. Adiponectin is a hormone released by fat cells that increases insulin sensitivity in relation to blood sugar. It has been noted that the concentration of adiponectin falls when insulin resistance occurs [38]. As a result, it serves as an index to show how well blood sugar is controlled [39,40]. The findings of this study show the changes in blood insulin levels, glycated hemoglobin (HbA1c), and adiponectin levels induced by FMC treatment (Figure 3a–c). Briefly, the blood insulin concentration of the FMC 400 mg/kg/day-treated group was 4.15 ± 0.29 ηg/mL, while the db/db mice showed a significantly lower insulin level of 6.41 ± 0.42 ηg/mL. The HbA1c level was 6.36 ± 0.27% in the FMC 400 group, which is a significant decrease of 1.42% compared to that of the disease control group. The adiponectin level in the db/db group was 7.01 ± 0.29 μg/mL, but the FMC 100, 200, and 400 mg/kg/day groups showed a significant increase to 8.18, 7.95, and 8.43 μg/mL, respectively. T2D is closely related to obesity and can lead to dyslipidemia. Common symptoms of dyslipidemia include an increase in serum LDL and total cholesterol and a decrease in HDL levels. Plasma total cholesterol was 181.79 mg/dL in the db/db mice which significantly decreased to 162.33 mg/dL in the FMC 400 mg/kg group, demonstrating the inhibitory impact of FMC on hyperlipidemia (Figure 3d). The FMC 100 and 200 mg/kg treatment groups did show a tendency to decline, but there was no significant difference. However, there was a substantial decrease in LDL by 4.09 ± 0.14 mg/dL in the FMC 400 mg/kg group compared to that in the disease group, and a significant increase in HDL of 10.81 ± 0.58 mg/dL (Figure 3e,f). Therefore, we could confirm that FMC is efficient in reducing hyperlipidemia and blood sugar via biochemical analyses.
Figure 3.
Effect of FMC on serum parameters in db/db mice. The (a) insulin, (b) HbA1c, (c) adiponectin, (d) T-Chol, (e) HDL, and (f) LDL levels in serum were measured. * p < 0.05 vs. db/db mice without FMC administration. Results are displayed as mean ± SD of n = 7 per group.
3.4. FMC Prevents Histopathological Changes and Increases Insulin Secretion in the Pancreas of db/db Mice
Insulin regulates blood sugar and is distributed throughout the pancreatic Langerhans islet, while glucagon, which acts in an opposite manner to insulin, is distributed in the border of these islets [41]. When diabetes is induced, morphological abnormalities of islets within pancreatic tissue and a decrease in insulin secretion have been identified [42]. Therefore, the evaluation of the morphology, size, and insulin secretion activity of islets within pancreatic tissue is recognized as a crucial factor for the treatment of diabetes [43,44]. Langerhans islets in the normal group are distributed sparsely and are clearly distinguished from the exocrine part of the pancreas (Figure 4a). However, it is reported that the size decreases in db/db mice, and the shape of the ellipse appears irregularly [45]. A histological study was conducted to examine histological changes. H&E staining of the pancreas Langerhans islet and the islet area is shown in Figure 4a. In the FMC 200 and 400 mg/kg administration groups, an increase in islet sizes was observed. Further IHC staining on insulin immunoreactive cells showed that a greater number of stained cell areas were present in the FMC 200 and 400 mg/kg groups that in db/db mice (Figure 4b).
Figure 4.
Effect of FMC on histopathologic analysis and insulin secretion in pancreas of db/db mice. (a) H&E-stained pancreas sections. A significantly smaller mean islet area was observed in db/db mice treated with FMC. (b) The distributions of insulin-positive cells in pancreas evaluated via IHC staining in db/db mice. * p < 0.05 vs. db/db mice without FMC administration. Results are displayed as mean ± SD of n = 7 per group.
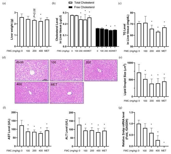
3.5. FMC Restores T2D-Induced Liver Injury in db/db Mice
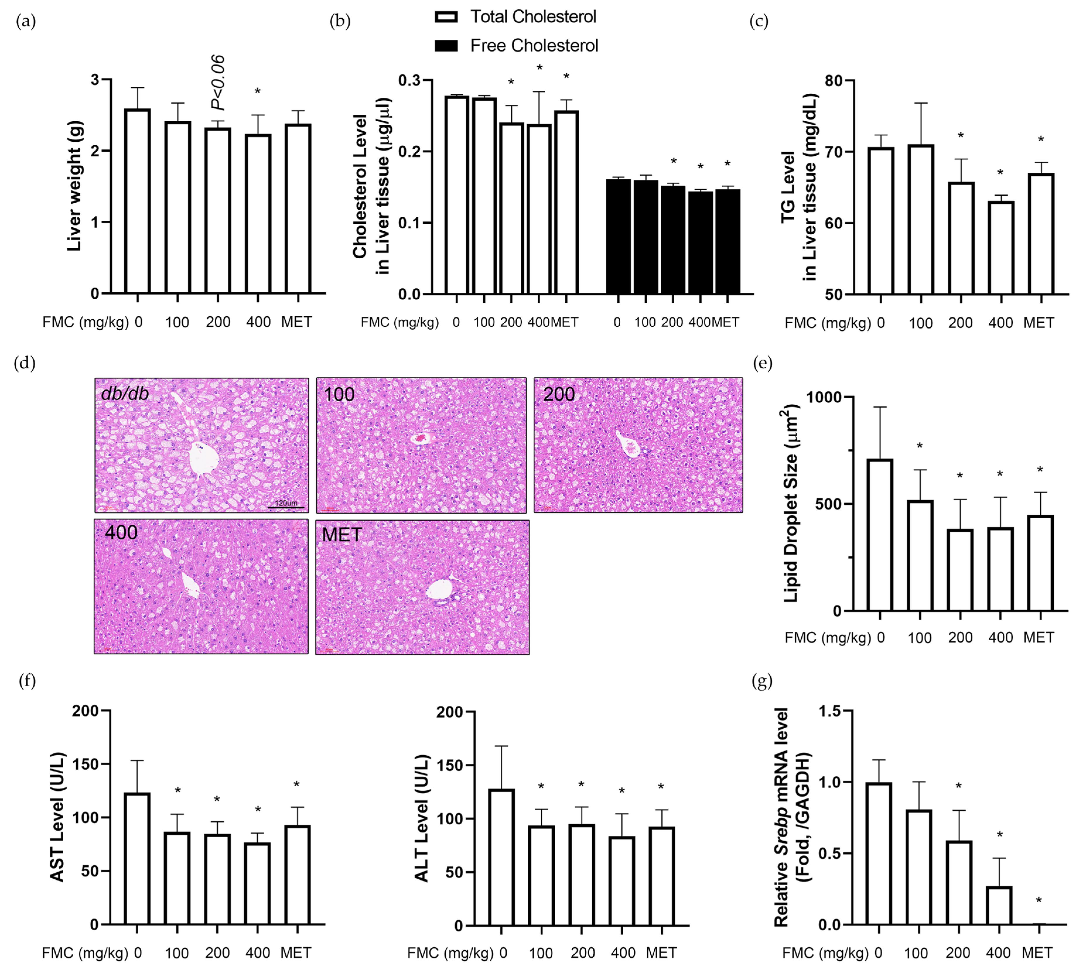
The liver was removed after autopsy and weighed to validate the effect of FMC on fat metabolism in the liver tissue. The weight of the liver tissue was significantly reduced by 13.68% in the FMC 400 mg/kg/day group (Figure 5a). Furthermore, the amount of fat in the liver tissue following FMC therapy in db/db mice was quantified (Figure 5d,e). Next, the levels of total cholesterol, free cholesterol, and TG were measured. FMC significantly decreased these blood parameters compared to those ien the db/db group. The positive control metformin also showed similar results (Figure 5b,c). We then determined the pathological changes in the liver tissue, in particular focusing on histology. In diabetic patients, lipid metabolism is impaired, and thus fat accumulation in the liver tissue is increased [46]. Our study showed similar results; the liver tissue of the db/db group had altered lipid accumulation. However, via FMC treatment, the lipid droplets were decreased (Figure 5d,e). The serum levels of AST and ALT were also determined to confirm the reduction in fatty liver (diabetic liver injury) due to FMC treatment (Figure 5f). No significant change in AST or ALT due to FMC administration was observed in normal-body-weight mice (Supplemental Figure S4c). Srebp is an important transcription factor of sterol regulatory element-binding protein (SREBP), which regulates lipid metabolism and the synthesis of cholesterol, FFA, and TG [47]. We measured the mRNA level of Srebp1 in the liver tissue (Figure 5g). Results indicated a dose-dependent decrease in hepatic Srebp1 due to FMC treatment.
Figure 5.
Effect of FMC on diabetic liver injury in db/db mice. (a) Significant reduction in weight due to FMC administration in db/db mice. (b,c) Markedly lower hepatic TG and TC levels in the livers of db/db mice treated with FMC. (d,e) Representative pictures of H&E-stained liver sections and measured lipid droplet size in liver tissue. (f) FMC administration in db/db mice showing less liver injury than vehicle-treated db/db mice based on serum ALT and AST levels. (g) Hepatic Srebp mRNA expression levels of genes associated with lipid metabolism measured via qRT-PCR. * p < 0.05 vs. db/db mice without FMC administration. Results are displayed as mean ± SD of n = 7 per group.
3.6. FMC Increases Expression of IRS-PI3K-AKT Pathway in Liver Tissues of db/db Mice
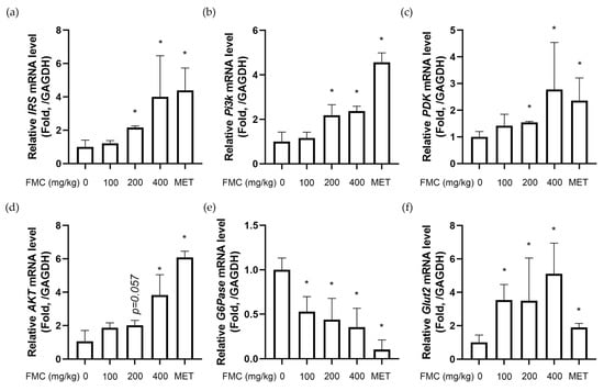
To better understand the mechanism of FMC, we evaluated the T2D-related mRNA expressions. In the FMC 400 mg/kg- and metformin-treated mice, the insulin receptor-related Irs1, Pi3k, Pdk, AKT, and Glut2 levels were all significantly increased, and the mRNA level of G6pase was decreased (Figure 6a–f). IRS-1 has serine and tyrosine phosphorylation sites, in which the phosphorylation of Ser307 inhibits insulin signaling and lowers thyroxine phosphorylation levels. In general, IRS-1Ser307 phosphorylation is increased while the phosphorylation of PI3k, AKT, and glycogen synthase kinase-3 beta (GSK3β) is decreased in db/db mice [48]. Our results demonstrated that FMC treatment inhibited IRS-1Ser307 phosphorylation in a dose-dependent manner. On the contrary, the phosphorylation of PI3K, AKT, and GSK3β, as downstream factors of IRS-1, were increased by FMC (Figure 6g,h). Similarly, the IRS-PI3K-AKT pathway was altered by FMC treatment in a cell study using HepG2 cells (Supplemental Figure S5). Such results suggest that FMC can increase glucose uptake through the regulation of the IRS-PI3K-AKT pathway.

Figure 6.
Effect of FMC on the IRS-PI3K-AKT pathway in liver tissues of db/db mice. (a–f) Hepatic IRS, pi3k, PDK, AKT, G6Pase and Glut2 mRNA expression levels of genes associated with IRS signaling measured via qRT-PCR. (g,h) Representative pictures showing the protein levels of IRS, PI3K, AKT and GSK3β as confirmed via Western blot analysis. * p < 0.05 vs. db/db mice without FMC administration. Results are displayed as mean ± SD of n = 7 per group.
3.7. FMC Induces AMP-Activated Protein Kinase (AMPK) Phosphorylation and NRF2 Expression in Liver Tissues of db/db Mice
Next, we investigated the expression of AMPK and NRF2. NRF2 works as a downstream marker of AMPK [49], and the phosphorylation of AMPK enhances Glut2 translocation [50] and lipid metabolism [51]. FMC administration significantly increased AMPK phosphorylation and NRF2 expression. AMPK and NRF2 were also significantly increased by metformin, which is well-known as an AMPK activator [52]. FMC 400 mg/kg and metformin administration increased AMPK phosphorylation by 4.5 and 3.9 times, respectively, and NRF2 expression increased it by 4.9 and 3.8 times compared to that in the db/db group (Figure 7a,b). These results suggest that FMC can increase glucose uptake through inducing AMPK phosphorylation and NRF2 expression.

Figure 7.
Effect of FMC on AMPK phosphorylation and NRF2 expression in liver tissues of db/db mice. (a,b) Representative pictures show the protein levels of AMPK and NRF2 as confirmed via Western blot analysis. * p < 0.05 vs. db/db mice without FMC administration. Results are displayed as mean ± SD of n = 7 per group.
4. Discussion
Ice plant is a natural source of phenolic compounds such as catechin, pyrogallol, vanillic acid, ellagic acid, and gallic acid, as well as D-pinitol, myo-inositol, and chiro-inositol. It is expected to be effective at treating T2D as it contains components with various functions [53]. In particular, the hypoglycemic control effect of D-chiro-inositol contained in the ice plant has been reported [54].
However, there is no study on the anti-diabetic effect of the ice plant yet. Even more, there is no corresponding study on FMC regarding its anti-diabetic features. Thus, we sought a bioconversion of this plant referring to Yoshida’s method [55] with an optimized enzyme treatment and fermentation process to maximize its effect. Through this fermentation process, the anti-adipogenic effect was enhanced; therefore, we decided to use FMC instead of the original plant extract.
db/db mice display T2D-like symptoms such as hyperglycemia, insulin resistance, and dyslipidemia. Therefore, this mouse strain lacking leptin receptors is widely used as an animal model for T2D research [56]. We measured blood glucose by orally administering FMC to confirm the hypoglycemic effect of FMC, and determined its effect on glucose metabolism through OGTT. Additionally, we observed that FMC administration significantly decreased glucose levels compared to the disease group and increased glucose metabolism. Through this, we could conclude that FMC improves glucose metabolism.
When blood glucose levels increase after eating, beta cells in the pancreas secrete insulin. Insulin enhances the uptake of glucose into cells and uses it as an energy source or converts it into glycogen and fatty acids [57]. However, in T2D patients, decreased insulin secretion from the pancreas, increased β-cell apoptosis, and decreased β-cell weight appear [58]. We confirmed the amount of insulin secretion in blood and pancreas upon FMC administration. FMC administration increased the insulin concentration in the blood, and we also showed that the reduced islet size and insulin secretion in the pancreas were reversed via FMC treatment.
Suppressed insulin secretion contributes to hyperglycemia by increasing the production of glucose in the liver. Insulin resistance is usually seen in the liver tissue of a T2D patient, and further increases glucose production even during fasting and postprandial periods. Such a process leads to liver hyperglycemia [59,60]. In T2D, liver fatty acid levels are elevated, which promotes fat storage in liver tissue. Therefore, 70% of T2D patients eventually develop non-alcoholic fatty liver diseases [61,62]. In addition, type 2 diabetes reduces insulin action and secretion, which results in the decreased inhibition of lipolysis in adipose tissue, raising blood fatty acid levels and increasing the delivery of fatty acids to the liver [61]. As a result, T2D individuals often have excessive liver fat accumulation and increased insulin resistance, which cause a malfunction of hepatic fatty acid metabolism, exacerbating hyperglycemia. Here, we report increased fat metabolism in the liver tissue via FMC administration. After administering FMC for 2 weeks, a significant decrease in fat accumulation in the liver tissue was observed. Additionally, cholesterol and triglyceride concentrations were decreased. Such results confirm that fat accumulation in the adipose tissue was reduced. SREBP-1C is a factor closely associated with fat synthesis in liver tissue. Reports indicate its high expression especially in the liver tissue of lipodystrophic mice [63]. A high expression of SREBP-1C results in increased fatty acids in the bloodstream and impaired insulin action in the liver [64]. We further confirmed that FMC administration decreased the expression of Srebp1c, suggesting that FMC can reduce fat accumulation by inhibiting fat synthesis in liver tissue.
We investigated the insulin signaling cascade to confirm the mechanism of FMC. The PI3k/AKT pathway is known to be an important regulator of insulin resistance [65]. Glucose transport into the liver is initiated by the phosphorylation of IRS-1 through an insulin-dependent mechanism. Subsequently, the phosphorylation of PI3k and phosphorylation of AKT takes place, and for the last step, GSK3β is phosphorylated. The activation of PI3K is known to inhibit gluconeogenesis [66]. The phosphorylation of IRS-1Ser307 is known to inhibit PI3k/AKT by reducing thyroxine phosphorylation and thus inhibiting insulin signaling [67]. Previous studies have shown that db/db mice have reduced IRS-1 protein expression in the liver, accompanied by reduced PI3k/AKT protein expression [68]. Here, we confirm that the phosphorylation of IRS-1Ser307 is reduced via FMC administration, and the phosphorylation of PI3K and AKT is increased in liver tissue. In addition, we observed that the phosphorylation of PI3K, AKT and GSK3β is increased in Hepg2 cell (Supplemental Figure S5). These results confirm that FMC has an anti-diabetic effect by restoring the function of the insulin signaling pathway.
AMPK plays an important role in glucose and fat metabolism in vivo, and abnormalities in AMPK are highly associated with metabolic diseases, cardiovascular disease, and cancer [69]. The activation of AMPK inhibits fatty acid synthesis and cholesterol synthesis. This promotes the process of producing ATP [70]. AMPK is closely related to the function and biology of the liver and pancreas. The activation of AMPK in the liver inhibits fatty acid and cholesterol synthesis and promotes fatty acid oxidation [71]. On the other hand, AMPK in pancreatic β cells is another regulator of insulin secretion [72]. Therefore, metformin or AICAR (both AMPK activators), are currently used for the treatment of T2D [73,74]. We confirmed that FMC administration increased AMPK phosphorylation and NRF2 expression (Figure 6a,b). Metformin, the currently available and a widely used drug for T2D, was used as a positive control. Our results demonstrate that FMC can play a role similar to that of metformin.
Importantly, side effects may occur as a result of pharmacological interventions. Thus, we conducted an in vivo study using normal mice with no pathological symptoms including diabetes to verify the rather unexpected effects of FMC with a healthy status. Two-week oral administration with FMC 100, 200 and 400 mg/kg did not induce any body weight change in mice fed with a normal chow diet (Supplemental Figure S4a). The fasting glucose and insulin levels were unaltered (Supplemental Figure S4b). Additionally, AST and ALT remained unchanged (Supplemental Figure S4c), as well as did the renal toxicity parameters creatinine and blood urea nitrogen levels (Supplemental Figure S4d). These results in normal-body-weight mice indicates that FMC does not show liver or kidney toxicity at the treated doses, and also does not induce unexpected metabolic changes in a healthy subject.
Our results demonstrated significant efficacy at doses of 200 mg/kg and 400 mg/kg of FMC, with a particularly improved effect observed at 400 mg/kg compared to 200 mg/kg. In our preliminary study (Supplemental Figure S3), we applied 200–600 mg/kg doses of FMC to mice. We could see a significant improvement in all dose groups from week 2, and the effect was dose-dependent. However, in week 3’s data, we found out that 400 and 600 mg/kg did not show statistical differences; thus, we concluded that the therapeutic ceiling lied in between the two doses. From the second in vivo experiment, from which came the main results of this study, we decided to use 100, 200, and 400 mg/kg of FMC. We selected three doses according to the FDA guidance of the therapeutic range. In our results, we can see that FMC exerts an anti-diabetic effect starting from a 100 mg/kg dose, but the maximal effect dose is 400 mg/kg. These findings serve as crucial evidence for establishing dosage settings in future clinical efficacy studies and emphasize the importance of high-dose administration. We expect the dose-dependent effect to come from the content of myo-insitol, D-pinitol, chiro-insitol and mannitol in FMC, and our further study should focus on which component shows the most effective anti-diabetic effect.
This study demonstrated the effect of FMC on T2D in vivo using db/db mice. FMC significantly inhibited weight gain, suppressed blood glucose, and improved OGTT results. Additionally, FMC decreased β cell damage and increased insulin sensitivity in the pancreas. Liver analysis showed that FMC treatment suppresses lipid accumulation while inhibiting cholesterol, TG, ALT, AST, Srebp1 levels. Such an effect was seen through the alteration of the IRS/PI3K/AKT pathway and AMPK activation. Overall, we confirm that FMC can regulate glucose uptake through the activation of the IRS/PI3k/AKT and AMPK pathways in T2D mice.
Supplementary Materials
The following supporting information can be downloaded at: https://www.mdpi.com/article/10.3390/cimb45080405/s1. Figure S1: Content of D-chiro-inositol after fermentation of iceplant extract. Figure S2: Effect of FMC and non-fermented ice plant extract (MC) on lipid accumulation in 3T3-L1 adipocytes. Figure S3: Effect of FMC administration on food intake in db/db mice. (a) Body weight change and (b) serum glucose levels were measured weekly. (c) Serum levels of blood urea nitrogen (BUN), creatinine, alanine aminotransferase (ALT), aspartate aminotransferase (AST), triglyceride (TG), total cholesterol, high-density lipoprotein (HDL) cholesterol and low-density lipoprotein (LDL) cholesterol were measured after 4 weeks of study. Figure S4: Effect of FMC on body weight, fasting blood glucose and insulin and serum parameters in normal mice. FMC was orally administrated for 2 weeks in normal mice. After 2 weeks (a) Body weight of each group, Fasting blood glucose levels and Fasting blood insulin levels (b) BUN, (c) Creatinine, (d) ALT and (e) AST levels in serum (d) in normal mice. were measured with and without FMC administration. * p < 0.05 vs. Normal mice without FMC administration. Results are displayed as mean ± SD of n = 5 per group. Figure S5: Effect of FMC treatment on the IRS-PI3K-AKT pathway in HepG2 cells. Representative pictures show the protein levels of IRS, PI3K, AKT and GSK3β as confirmed by western blot analysis. # p < 0.05 vs. vehicle-treated cells; * p < 0.05 vs. FFA-treated cells. Results are displayed as mean ± SD of n = 3 or more. Table S1: Nutritional contents of FMC.
Author Contributions
Conceptualization, Y.J. and J.P.; methodology, H.I.K., D.-S.K., N.-Y.S., M.-J.K., I.-J.H., G.K., Y.H. and J.H.J.; validation, H.-L.K., Y.J., E.Y.N. and S.-Y.P.; formal analysis, H.-L.K. and Y.J.; investigation, H.-L.K., Y.J., H.I.K., N.-Y.S. and J.P.; resources, H.I.K., D.-S.K., N.-Y.S., M.-J.K., I.-J.H., G.K., Y.H. and J.H.J.; writing—original draft preparation, H.-L.K. and J.P.; writing—review and editing, J.P.; supervision, D.-S.K., N.-Y.S. and J.P.; project administration, D.-S.K., N.-Y.S. and J.P.; funding acquisition, D.-S.K. and N.-Y.S. All authors have read and agreed to the published version of the manuscript.
Funding
This work was supported by Ministry of Trade, Industry, and Energy (MOTIE) and Korea Institute for Advancement of Technology (KIAT) through the National Innovation Cluster R&D program (grant number p0015309).
Institutional Review Board Statement
All animal experiments were conducted in accordance with the Declaration of Helsinki, and approved by the ethical committee for the Animal Care of ChemOn Inc. (Gyeonggi-do, Republic of Korea) protocol (approval number: CHEM-2022-IA0237-00; date of approval: 19 April 2022).
Informed Consent Statement
Not applicable.
Data Availability Statement
The data presented in this study are available on request from the corresponding author. The data are not publicly available due to an ongoing patent application.
Conflicts of Interest
Authors Yunu Jung, Nak-Yun Sung, Minjee Kim, In-Jun Han, Geon Kim, Eun Yeong Nho, Sang-Yun Park, and Dong-Sub Kim are employed by the company Korea Prime Pharmacy Co. The remaining authors declare that the research was conducted in the absence of any commercial or financial relationships that could be construed as potential conflicts of interest.
References
- Saeedi, P.; Petersohn, I.; Salpea, P.; Malanda, B.; Karuranga, S.; Unwin, N.; Colagiuri, S.; Guariguata, L.; Motala, A.A.; Ogurtsova, K.; et al. Global and regional diabetes prevalence estimates for 2019 and projections for 2030 and 2045: Results from the International Diabetes Federation Diabetes Atlas, 9th edition. Diabetes Res. Clin. Pract. 2019, 157, 107843. [Google Scholar] [CrossRef] [PubMed]
- Talukdar, D.; Seenivasan, S.; Cameron, A.J.; Sacks, G. The association between national income and adult obesity prevalence: Empirical insights into temporal patterns and moderators of the association using 40 years of data across 147 countries. PLoS ONE 2020, 15, e0232236. [Google Scholar] [CrossRef] [PubMed]
- Wolosowicz, M.; Lukaszuk, B.; Chabowski, A. The Causes of Insulin Resistance in Type 1 Diabetes Mellitus: Is There a Place for Quaternary Prevention? Int. J. Environ. Res. Public Health 2020, 17, 8651. [Google Scholar] [CrossRef] [PubMed]
- Forouhi, N.G.; Wareham, N.J. Epidemiology of diabetes. Medicine 2014, 42, 698–702. [Google Scholar] [CrossRef]
- DeFronzo, R.A. Lilly lecture 1987. The triumvirate: Beta-cell, muscle, liver. A collusion responsible for NIDDM. Diabetes 1988, 37, 667–687. [Google Scholar] [CrossRef] [PubMed]
- DeFronzo, R.A.; Ferrannini, E. Regulation of hepatic glucose metabolism in humans. Diabetes Metab. Rev. 1987, 3, 415–459. [Google Scholar] [CrossRef]
- DeFronzo, R.A.; Gunnarsson, R.; Björkman, O.; Olsson, M.; Wahren, J. Effects of insulin on peripheral and splanchnic glucose metabolism in noninsulin-dependent (type II) diabetes mellitus. J. Clin. Invest. 1985, 76, 149–155. [Google Scholar] [CrossRef]
- Holman, R.R.; Paul, S.K.; Bethel, M.A.; Matthews, D.R.; Neil, H.A.W. 10-year follow-up of intensive glucose control in type 2 diabetes. N. Engl. J. Med. 2008, 359, 1577–1589. [Google Scholar] [CrossRef]
- Wolff, S.P.; Jiang, Z.Y.; Hunt, J.V. Protein glycation and oxidative stress in diabetes mellitus and ageing. Free. Radic. Biol. Med. 1991, 10, 339–352. [Google Scholar] [CrossRef]
- Coppey, L.J.; Gellett, J.S.; Davidson, E.P.; Dunlap, J.A.; Lund, D.D.; Yorek, M.A. Effect of antioxidant treatment of streptozotocin-induced diabetic rats on endoneurial blood flow, motor nerve conduction velocity, and vascular reactivity of epineurial arterioles of the sciatic nerve. Diabetes 2001, 50, 1927–1937. [Google Scholar] [CrossRef]
- Palmeira, C.M.; Santos, D.L.; Seiça, R.; Moreno, A.J.; Santos, M.S. Enhanced mitochondrial testicular antioxidant capacity in Goto-Kakizaki diabetic rats: Role of coenzyme Q. Am. J. Physiol. Cell Physiol. 2001, 281, C1023–C1028. [Google Scholar] [CrossRef]
- Hwang, Y.-C. Oral Antidiabetic Agents in Patients with Chronic Kidney Disease. J. Korean Diabetes 2011, 12, 194–197. [Google Scholar] [CrossRef][Green Version]
- Bailey, C.J. Insulin resistance and antidiabetic drugs. Biochem. Pharmacol. 1999, 58, 1511–1520. [Google Scholar] [CrossRef]
- Zhang, B.B.; Moller, D.E. New approaches in the treatment of type 2 diabetes. Curr. Opin. Chem. Biol. 2000, 4, 461–467. [Google Scholar] [CrossRef] [PubMed]
- Bagg, W.; Plank, L.; Gamble, G.; Drury, P.; Sharpe, N.; Braatvedt, G. The effects of intensive glycaemic control on body composition in patients with type 2 diabetes. Diabetes Obes. Metab. 2001, 3, 410–416. [Google Scholar] [CrossRef] [PubMed]
- Aschner, P. Recent advances in understanding/managing type 2 diabetes mellitus. F1000Research 2017, 6, 1922. [Google Scholar] [CrossRef] [PubMed]
- Hadi, A.; Arab, A.; Hajianfar, H.; Talaei, B.; Miraghajani, M.; Babajafari, S.; Marx, W.; Tavakoly, R. The effect of fenugreek seed supplementation on serum irisin levels, blood pressure, and liver and kidney function in patients with type 2 diabetes mellitus: A parallel randomized clinical trial. Complement Ther. Med. 2020, 49, 102315. [Google Scholar] [CrossRef] [PubMed]
- Mahdavi-Roshan, M.; Salari, A.; Vakilpour, A.; Savar Rakhsh, A.; Ghorbani, Z. Rice bran oil could favorably ameliorate atherogenicity and insulin resistance indices among men with coronary artery disease: Post hoc analysis of a randomized controlled trial. Lipids Health Dis. 2021, 20, 153. [Google Scholar] [CrossRef]
- Agarie, S.; Shimoda, T.; Shimizu, Y.; Baumann, K.; Sunagawa, H.; Kondo, A.; Ueno, O.; Nakahara, T.; Nose, A.; Cushman, J.C. Salt tolerance, salt accumulation, and ionic homeostasis in an epidermal bladder-cell-less mutant of the common ice plant Mesembryanthemum crystallinum. J. Exp. Bot. 2007, 58, 1957–1967. [Google Scholar] [CrossRef]
- Agarie, S.; Kawaguchi, A.; Kodera, A.; Sunagawa, H.; Kojima, H.; Nose, A.; Nakahara, T. Potential of the Common Ice Plant, Mesembryanthemum crystallinum as a New High-Functional Food as Evaluated by Polyol Accumulation. Plant Prod. Sci. 2009, 12, 37–46. [Google Scholar] [CrossRef]
- Gao, Y.; Zhang, M.; Wu, T.; Xu, M.; Cai, H.; Zhang, Z. Effects of D-Pinitol on Insulin Resistance through the PI3K/Akt Signaling Pathway in Type 2 Diabetes Mellitus Rats. J. Agric. Food Chem. 2015, 63, 6019–6026. [Google Scholar] [CrossRef] [PubMed]
- Pak, Y.; Hong, Y.; Kim, S.; Piccariello, T.; Farese, R.V.; Larner, J. In vivo chiro-inositol metabolism in the rat: A defect in chiro-inositol synthesis from myo-inositol and an increased incorporation of chiro-[3H]inositol into phospholipid in the Goto-Kakizaki (G.K) rat. Mol. Cells 1998, 8, 301–309. [Google Scholar] [PubMed]
- Ibtissem, B.; Abdelly, C.; Sfar, S. Antioxidant and antibacterial properties of Mesembryanthemum crystallinum and Carpobrotus edulis extracts. Adv. Chem. Eng. Sci. 2012, 2, 359–365. [Google Scholar] [CrossRef]
- Nam, S.; Kang, S.; Kim, S.; Ko, K. Effect of fermented ice plant (Mesembryanthemum crystallinum L.) extracts against antioxidant, antidiabetic and liver protection. J. Life Sci. 2017, 27, 909–918. [Google Scholar]
- Lee, B.H.; Lee, C.C.; Wu, S.C. Ice plant (Mesembryanthemum crystallinum) improves hyperglycaemia and memory impairments in a Wistar rat model of streptozotocin-induced diabetes. J. Sci. Food Agric. 2014, 94, 2266–2273. [Google Scholar] [CrossRef]
- Burana, C.; Congtrakultien, M.; Kamthornsiriwimol, N. A Novel Growth and Development of Mesembryanthemum crystallinum (Aizoaceae) in Thailand. Int. Sci. J. Eng. Technol. 2020, 4, 1–5. [Google Scholar]
- Tembo-Phiri, C. Edible Fynbos Plants: A Soil Types and Irrigation Regime Investigation on Tetragonia Decumbens and Mesembryanthemum Crystallinum. Ph.D. Thesis, Stellenbosch University, Stellenbosch, South Africa, 2019. [Google Scholar]
- Loconsole, D.; Murillo-Amador, B.; Cristiano, G.; De Lucia, B. Halophyte common ice plants: A future solution to arable land salinization. Sustainability 2019, 11, 6076. [Google Scholar] [CrossRef]
- Park, W.Y.; Song, G.; Park, J.Y.; Kim, K.I.; Ahn, K.S.; Kwak, H.J.; Leem, J.; Um, J.Y.; Park, J. Fruit of Gardenia jasminoides Induces Mitochondrial Activation and Non-Shivering Thermogenesis through Regulation of PPARγ. Antioxidants 2021, 10, 1418. [Google Scholar] [CrossRef]
- Hong, M.; Kang, M.J.; Pak, S.; Han, I.-H.; Bae, H. Bee venom phospholipase A2 ameliorates amyotrophic lateral sclerosis by increasing regulatory T cell population. Adv. Tradit. Med. 2022, 22, 599–606. [Google Scholar] [CrossRef]
- Zhang, C.; Wu, W.; Xin, X.; Li, X.; Liu, D. Extract of ice plant (Mesembryanthemum crystallinum) ameliorates hyperglycemia and modulates the gut microbiota composition in type 2 diabetic Goto-Kakizaki rats. Food Funct. 2019, 10, 3252–3261. [Google Scholar] [CrossRef]
- Burke, S.J.; Batdorf, H.M.; Burk, D.H.; Noland, R.C.; Eder, A.E.; Boulos, M.S.; Karlstad, M.D.; Collier, J.J. db/db Mice Exhibit Features of Human Type 2 Diabetes That Are Not Present in Weight-Matched C57BL/6J Mice Fed a Western Diet. J. Diabetes Res. 2017, 2017, 8503754. [Google Scholar] [CrossRef] [PubMed]
- Stancoven, A.; McGuire, D.K. Preventing macrovascular complications in type 2 diabetes mellitus: Glucose control and beyond. Am. J. Cardiol. 2007, 99, 5h–11h. [Google Scholar] [CrossRef]
- Gerich, J.E. Clinical significance, pathogenesis, and management of postprandial hyperglycemia. Arch. Intern. Med. 2003, 163, 1306–1316. [Google Scholar] [CrossRef] [PubMed]
- Wilcox, G. Insulin and insulin resistance. Clin. Biochem. Rev. 2005, 26, 19. [Google Scholar]
- Sherwani, S.I.; Khan, H.A.; Ekhzaimy, A.; Masood, A.; Sakharkar, M.K. Significance of HbA1c test in diagnosis and prognosis of diabetic patients. Biomark. Insights 2016, 11, BMI-S38440. [Google Scholar] [CrossRef] [PubMed]
- Yun, W.J. Relationship between glycemic control and diabetic retinopathy. J. Korean Geriatr. Soc. 2010, 14, 234–241. [Google Scholar] [CrossRef]
- Kadowaki, T.; Yamauchi, T.; Kubota, N.; Hara, K.; Ueki, K.; Tobe, K. Adiponectin and adiponectin receptors in insulin resistance, diabetes, and the metabolic syndrome. J. Clin. Investig. 2006, 116, 1784–1792. [Google Scholar] [CrossRef]
- Spranger, J.; Kroke, A.; Möhlig, M.; Bergmann, M.M.; Ristow, M.; Boeing, H.; Pfeiffer, A.F. Adiponectin and protection against type 2 diabetes mellitus. Lancet 2003, 361, 226–228. [Google Scholar] [CrossRef]
- Choi, S.-I.; Lee, H.-A.; Han, J.-S. Retraction: Gynura procumbens extract improves insulin sensitivity and suppresses hepatic gluconeogenesis in C57BL/KsJ-db/db mice. Nutr. Res. Pract. 2019, 13, 76. [Google Scholar] [CrossRef]
- Erlandsen, S.L.; Hegre, O.D.; Parsons, J.A.; McEvoy, R.; Elde, R. Pancreatic islet cell hormones distribution of cell types in the islet and evidence for the presence of somatostatin and gastrin within the D cell. J. Histochem. Cytochem. 1976, 24, 883–897. [Google Scholar] [CrossRef]
- Lefèbvre, P. Diabetes as a paracrinopathy of the islets of Langerhans. Eur. Endocrinol. 2011, 7, 79–82. [Google Scholar] [CrossRef]
- Bae, U.J.; Park, S.H.; Jung, S.Y.; Park, B.H.; Chae, S.W. Hypoglycemic effects of aqueous persimmon leaf extract in a murine model of diabetes. Mol. Med. Rep. 2015, 12, 2547–2554. [Google Scholar] [CrossRef] [PubMed]
- Salih, N.D.; Azmi, N.; Gopalan, H.K. The protective effects of Phaleria macrocarpa leaves methanol extract on pancreatic islets histology in streptozotocin—Induced diabetic rats. Sci. Int. 2015, 27, 4219–4224. [Google Scholar]
- Li, J.; Du, H.; Zhang, M.; Zhang, Z.; Teng, F.; Zhao, Y.; Zhang, W.; Yu, Y.; Feng, L.; Cui, X.; et al. Amorphous solid dispersion of Berberine mitigates apoptosis via iPLA(2)β/Cardiolipin/Opa1 pathway in db/db mice and in Palmitate-treated MIN6 β-cells. Int. J. Biol. Sci. 2019, 15, 1533–1545. [Google Scholar] [CrossRef]
- Keles, U.; Ow, J.R.; Kuentzel, K.B.; Zhao, L.N.; Kaldis, P. Liver-derived metabolites as signaling molecules in fatty liver disease. Cell. Mol. Life Sci. 2022, 80, 4. [Google Scholar] [CrossRef] [PubMed]
- Okazaki, H.; Goldstein, J.L.; Brown, M.S.; Liang, G. LXR-SREBP-1c-phospholipid transfer protein axis controls very low density lipoprotein (VLDL) particle size. J. Biol. Chem. 2010, 285, 6801–6810. [Google Scholar] [CrossRef]
- Jiang, Y.; Liu, L.; Li, H.; Wang, J.M.; Steinle, J.J. Insulin Signal Transduction is Impaired in the Type 2 Diabetic Retina. J. Diabetes Clin. Res. 2020, 2, 12–15. [Google Scholar]
- Matzinger, M.; Fischhuber, K.; Pölöske, D.; Mechtler, K.; Heiss, E.H. AMPK leads to phosphorylation of the transcription factor Nrf2, tuning transactivation of selected target genes. Redox Biol. 2020, 29, 101393. [Google Scholar] [CrossRef]
- Jayanthy, G.; Subramanian, S. RA abrogates hepatic gluconeogenesis and insulin resistance by enhancing IRS-1 and AMPK signalling in experimental type 2 diabetes. RSC Adv. 2015, 5, 44053–44067. [Google Scholar] [CrossRef]
- Wang, Q.; Liu, S.; Zhai, A.; Zhang, B.; Tian, G. AMPK-Mediated Regulation of Lipid Metabolism by Phosphorylation. Biol. Pharm. Bull. 2018, 41, 985–993. [Google Scholar] [CrossRef]
- Goel, S.; Singh, R.; Singh, V.; Singh, H.; Kumari, P.; Chopra, H.; Sharma, R.; Nepovimova, E.; Valis, M.; Kuca, K.; et al. Metformin: Activation of 5′ AMP-activated protein kinase and its emerging potential beyond anti-hyperglycemic action. Front. Genet. 2022, 13, 1022739. [Google Scholar] [CrossRef]
- Lee, S.Y.; Choi, H.D.; Yu, S.N.; Kim, S.H.; Park, S.K.; Ahn, S.C. Biological activities of Mesembryanthemum crystallinum (ice plant) extract. J. Life Sci. 2015, 25, 638–645. [Google Scholar] [CrossRef]
- Pintaudi, B.; Di Vieste, G.; Bonomo, M. The Effectiveness of Myo-Inositol and D-Chiro Inositol Treatment in Type 2 Diabetes. Int. J. Endocrinol. 2016, 2016, 9132052. [Google Scholar] [CrossRef]
- Yoshida, K.; Yamaguchi, M.; Morinaga, T.; Ikeuchi, M.; Kinehara, M.; Ashida, H. Genetic modification of Bacillus subtilis for production of D-chiro-inositol, an investigational drug candidate for treatment of type 2 diabetes and polycystic ovary syndrome. Appl. Environ. Microbiol. 2006, 72, 1310–1315. [Google Scholar] [CrossRef]
- Wang, B.; Chandrasekera, P.C.; Pippin, J.J. Leptin- and leptin receptor-deficient rodent models: Relevance for human type 2 diabetes. Curr. Diabetes Rev. 2014, 10, 131–145. [Google Scholar] [CrossRef]
- Röder, P.V.; Wu, B.; Liu, Y.; Han, W. Pancreatic regulation of glucose homeostasis. Exp. Mol. Med. 2016, 48, e219. [Google Scholar] [CrossRef]
- Pratley, R.E. The early treatment of type 2 diabetes. Am. J. Med. 2013, 126, S2–S9. [Google Scholar] [CrossRef] [PubMed]
- Basu, R.; Barosa, C.; Jones, J.; Dube, S.; Carter, R.; Basu, A.; Rizza, R.A. Pathogenesis of prediabetes: Role of the liver in isolated fasting hyperglycemia and combined fasting and postprandial hyperglycemia. J. Clin. Endocrinol. Metab. 2013, 98, E409–E417. [Google Scholar] [CrossRef] [PubMed]
- Beck-Nielsen, H.; Hother-Nielsen, O.; Staehr, P. Is hepatic glucose production increased in type 2 diabetes mellitus? Curr. Diabetes Rep. 2002, 2, 231–236. [Google Scholar] [CrossRef]
- Hu, X.-Y.; Li, Y.; Li, L.-Q.; Zheng, Y.; Lv, J.-H.; Huang, S.-C.; Zhang, W.; Liu, L.; Zhao, L.; Liu, Z. Risk factors and biomarkers of non-alcoholic fatty liver disease: An observational cross-sectional population survey. BMJ Open 2018, 8, e019974. [Google Scholar] [CrossRef]
- Mazzotti, A.; Caletti, M.T.; Marchignoli, F.; Forlani, G.; Marchesini, G. Which treatment for type 2 diabetes associated with non-alcoholic fatty liver disease? Dig. Liver Dis. 2017, 49, 235–240. [Google Scholar] [CrossRef] [PubMed]
- Shimomura, I.; Matsuda, M.; Hammer, R.E.; Bashmakov, Y.; Brown, M.S.; Goldstein, J.L. Decreased IRS-2 and Increased SREBP-1c Lead to Mixed Insulin Resistance and Sensitivity in Livers of Lipodystrophic and ob/ob Mice. Mol. Cell 2000, 6, 77–86. [Google Scholar] [CrossRef]
- Sajan, M.P.; Standaert, M.L.; Rivas, J.; Miura, A.; Kanoh, Y.; Soto, J.; Taniguchi, C.M.; Kahn, C.R.; Farese, R.V. Role of atypical protein kinase C in activation of sterol regulatory element binding protein-1c and nuclear factor kappa B (NFκB) in liver of rodents used as a model of diabetes, and relationships to hyperlipidaemia and insulin resistance. Diabetologia 2009, 52, 1197–1207. [Google Scholar] [CrossRef] [PubMed]
- Zhang, Z.; Liu, H.; Liu, J. Akt activation: A potential strategy to ameliorate insulin resistance. Diabetes Res. Clin. Pract. 2019, 156, 107092. [Google Scholar] [CrossRef] [PubMed]
- Huang, X.; Liu, G.; Guo, J.; Su, Z. The PI3K/AKT pathway in obesity and type 2 diabetes. Int. J. Biol. Sci. 2018, 14, 1483–1496. [Google Scholar] [CrossRef]
- Yuan, Q.; Zhan, B.; Chang, R.; Du, M.; Mao, X. Antidiabetic Effect of Casein Glycomacropeptide Hydrolysates on High-Fat Diet and STZ-Induced Diabetic Mice via Regulating Insulin Signaling in Skeletal Muscle and Modulating Gut Microbiota. Nutrients 2020, 12, 220. [Google Scholar] [CrossRef]
- He, C.-J.; Ma, L.-Q.; Iqbal, M.S.; Huang, X.-J.; Li, J.; Yang, G.-Z.; Ihsan, A. Veratrilla baillonii Franch exerts anti-diabetic activity and improves liver injury through IRS/PI3K/AKT signaling pathways in type 2 diabetic db/db mice. J. Funct. Foods 2020, 75, 104204. [Google Scholar] [CrossRef]
- Towler, M.C.; Hardie, D.G. AMP-activated protein kinase in metabolic control and insulin signaling. Circ. Res. 2007, 100, 328–341. [Google Scholar] [CrossRef]
- Ha, J.; Lee, S. Role of AMPK in the regulation of cellular energy metabolism. J. Korean Endocr. Soc. 2010, 25, 9–17. [Google Scholar] [CrossRef][Green Version]
- Viollet, B.; Foretz, M.; Guigas, B.; Horman, S.; Dentin, R.; Bertrand, L.; Hue, L.; Andreelli, F. Activation of AMP-activated protein kinase in the liver: A new strategy for the management of metabolic hepatic disorders. J. Physiol. 2006, 574, 41–53. [Google Scholar] [CrossRef]
- Fu, A.; Eberhard, C.E.; Screaton, R.A. Role of AMPK in pancreatic beta cell function. Mol. Cell Endocrinol. 2013, 366, 127–134. [Google Scholar] [CrossRef] [PubMed]
- Ferrannini, E. The target of metformin in type 2 diabetes. N. Engl. J. Med. 2014, 371, 1547–1548. [Google Scholar] [CrossRef] [PubMed]
- Hasanvand, A. The role of AMPK-dependent pathways in cellular and molecular mechanisms of metformin: A new perspective for treatment and prevention of diseases. Inflammopharmacology 2022, 30, 775–788. [Google Scholar] [CrossRef] [PubMed]
Disclaimer/Publisher’s Note: The statements, opinions and data contained in all publications are solely those of the individual author(s) and contributor(s) and not of MDPI and/or the editor(s). MDPI and/or the editor(s) disclaim responsibility for any injury to people or property resulting from any ideas, methods, instructions or products referred to in the content. |
© 2023 by the authors. Licensee MDPI, Basel, Switzerland. This article is an open access article distributed under the terms and conditions of the Creative Commons Attribution (CC BY) license (https://creativecommons.org/licenses/by/4.0/).








