Effect of Acoustic Pressure on Temozolomide-Loaded Oleic Acid-Based Liposomes and Its Safety to Brain Tissue
Abstract
1. Introduction
2. Results and Discussion
2.1. Synthesis and Characterization of Oleic-Based Liposomes
2.2. In Vitro Cytotoxicity of TMZ-Loaded Liposomes
2.3. Effect of Acoustic Pressure on Liposome Stability by Focused Ultrasound
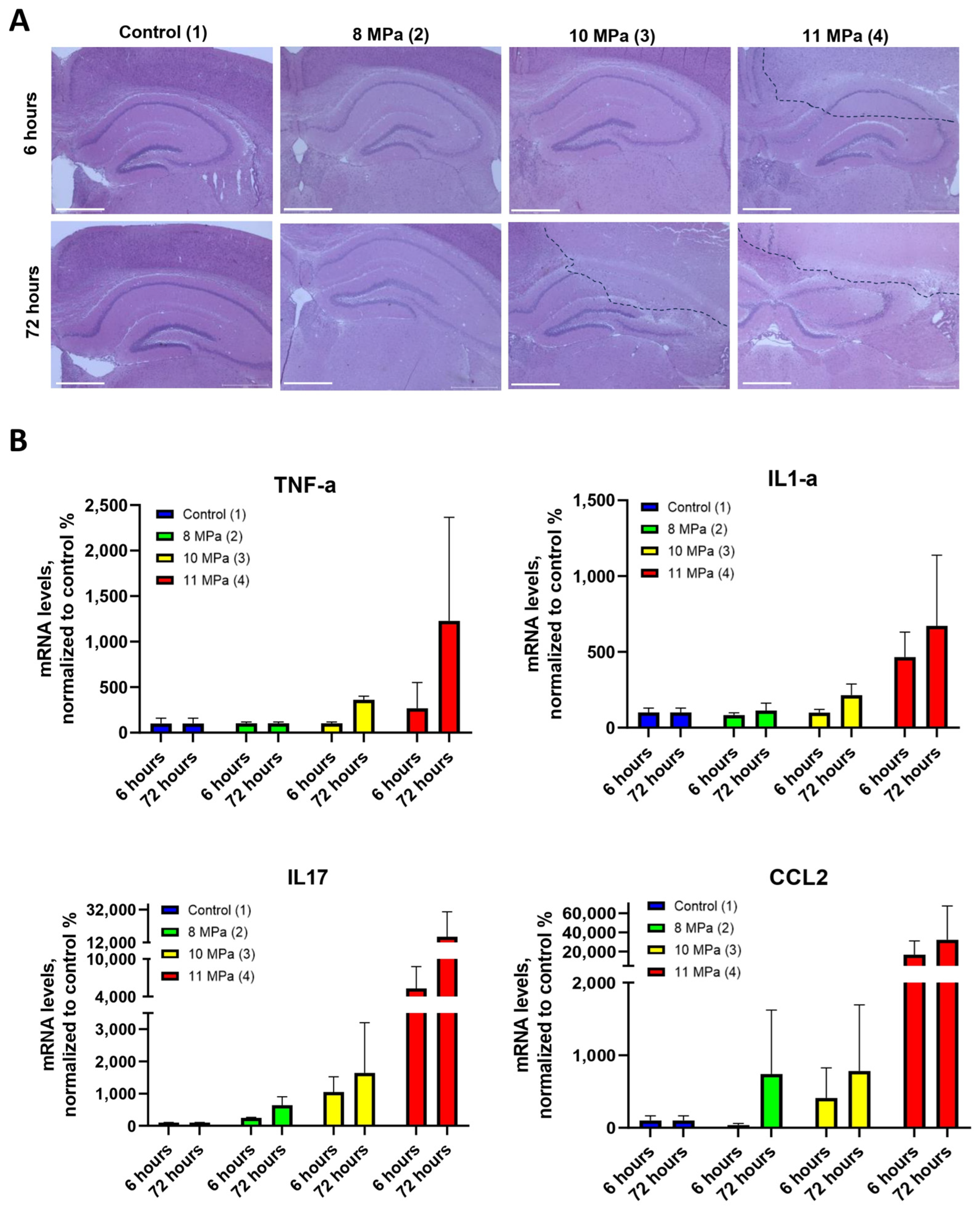
2.4. Safety of Focused Ultrasound on Brain Tissue and Biodistribution of Synthesized Liposomes
3. Materials and Methods
3.1. Materials
3.2. Cell Culture
3.3. Setting up the Calibration Curves of TMZ and AIC
3.4. Synthesis of Liposomal Formulations
3.4.1. Synthesis of Liposomes (Lip)
3.4.2. Synthesis of OA-Based Liposomes (Lip-OA)
3.5. Physicochemical Characterization of Liposomes
3.6. Transmission Electron Microscopy (TEM)
3.7. High-Performance Liquid Chromatography–Mass Spectrometry (HPLC-MS)
3.8. Stability Studies and Release Studies
3.8.1. Storage Stability
3.8.2. In Vitro Release Study
3.9. In Vitro Cytotoxicity Assay
3.10. Selection of Parameters for Liposomes and LNP Destruction by FUS
3.11. Ultrasound Disruption of Liposomes and OA-Based Liposomes
3.12. In Vivo Experiments
3.12.1. In Vivo Safety Experiment of Parameters of FUS
3.12.2. Magnetic Resonance Imaging (MRI)
3.12.3. Histology
3.12.4. Tumor Model
3.13. Real-Time Polymerase Chain Reaction (RT-PCR)
4. Conclusions
Supplementary Materials
Author Contributions
Funding
Institutional Review Board Statement
Data Availability Statement
Acknowledgments
Conflicts of Interest
References
- Miller, K.D.; Ostrom, Q.T.; Kruchko, C.; Patil, N.; Tihan, T.; Cioffi, G.; Fuchs, H.E.; Waite, K.A.; Jemal, A.; Siegel, R.L.; et al. Brain and Other Central Nervous System Tumor Statistics, 2021. CA Cancer J. Clin. 2021, 71, 381–406. [Google Scholar] [CrossRef] [PubMed]
- Price, M.; Ballard, C.; Benedetti, J.; Neff, C.; Cioffi, G.; Waite, K.A.; Kruchko, C.; Barnholtz-Sloan, J.S.; Ostrom, Q.T. CBTRUS Statistical Report: Primary Brain and Other Central Nervous System Tumors Diagnosed in the United States in 2017–2021. Neuro Oncol. 2024, 26, vi1–vi85. [Google Scholar] [CrossRef]
- Wei, Y.; Lv, J.; Zhu, S.; Wang, S.; Su, J.; Xu, C. Enzyme-Responsive Liposomes for Controlled Drug Release. Drug Discov. Today 2024, 29, 104014. [Google Scholar] [CrossRef] [PubMed]
- Lee, J.H.; Yeo, Y. Controlled Drug Release from Pharmaceutical Nanocarriers. Chem. Eng. Sci. 2015, 125, 75–84. [Google Scholar] [CrossRef]
- Zheng, K.; Zhu, X.; Guo, S.; Zhang, X. Gamma-Ray-Responsive Drug Delivery Systems for Radiation Protection. Chem. Eng. J. 2023, 463, 142522. [Google Scholar] [CrossRef]
- Kumarasamy, R.V.; Natarajan, P.M.; Umapathy, V.R.; Roy, J.R.; Mironescu, M.; Palanisamy, C.P. Clinical Applications and Therapeutic Potentials of Advanced Nanoparticles: A Comprehensive Review on Completed Human Clinical Trials. Front. Nanotechnol. 2024, 6, 1479993. [Google Scholar] [CrossRef]
- Manini, I.; Caponnetto, F.; Dalla, E.; Ius, T.; Pepa, G.M.D.; Pegolo, E.; Bartolini, A.; Rocca, G.L.; Menna, G.; Di Loreto, C.; et al. Heterogeneity Matters: Different Regions of Glioblastoma Are Characterized by Distinctive Tumor-Supporting Pathways. Cancers 2020, 12, 2960. [Google Scholar] [CrossRef]
- Agarwala, S.S.; Kirkwood, J.M. Temozolomide, a Novel Alkylating Agent with Activity in the Central Nervous System, May Improve the Treatment of Advanced Metastatic Melanoma. Oncologist 2000, 5, 144–151. [Google Scholar] [CrossRef]
- Kumari, S.; Ahsan, S.M.; Kumar, J.M.; Kondapi, A.K.; Rao, N.M. Overcoming Blood Brain Barrier with a Dual Purpose Temozolomide Loaded Lactoferrin Nanoparticles for Combating Glioma (SERP-17-12433). Sci. Rep. 2017, 7, 6602. [Google Scholar] [CrossRef]
- Nazaruk, E.; Gajda, E.; Ziędalska, I.; Godlewska, M.; Gawel, D. Enhancement of Temozolomide Stability and Anticancer Efficacy by Loading in Monopalmitolein-Based Cubic Phase Nanoparticles. ACS Omega 2024, 9, 38936–38945. [Google Scholar] [CrossRef]
- Fang, C.; Wang, K.; Stephen, Z.R.; Mu, Q.; Kievit, F.M.; Chiu, D.T.; Press, O.W.; Zhang, M. Temozolomide Nanoparticles for Targeted Glioblastoma Therapy. ACS Appl. Mater. Interfaces 2015, 7, 6674–6682. [Google Scholar] [CrossRef]
- Liu, P.; Chen, G.; Zhang, J. A Review of Liposomes as a Drug Delivery System: Current Status of Approved Products, Regulatory Environments, and Future Perspectives. Molecules 2022, 27, 1372. [Google Scholar] [CrossRef] [PubMed]
- Gabizon, A.A.; Gabizon-Peretz, S.; Modaresahmadi, S.; La-Beck, N.M. Thirty Years from FDA Approval of Pegylated Liposomal Doxorubicin (Doxil/Caelyx): An Updated Analysis and Future Perspective. BMJ Oncology 2025, 4, e000573. [Google Scholar] [CrossRef]
- Amarandi, R.M.; Ibanescu, A.; Carasevici, E.; Marin, L.; Dragoi, B. Liposomal-Based Formulations: A Path from Basic Research to Temozolomide Delivery Inside Glioblastoma Tissue. Pharmaceutics 2022, 14, 308. [Google Scholar] [CrossRef] [PubMed]
- Waghule, T.; Laxmi Swetha, K.; Roy, A.; Narayan Saha, R.; Singhvi, G. Exploring Temozolomide Encapsulated PEGylated Liposomes and Lyotropic Liquid Crystals for Effective Treatment of Glioblastoma: In-Vitro, Cell Line, and Pharmacokinetic Studies. Eur. J. Pharm. Biopharm. 2023, 186, 18–29. [Google Scholar] [CrossRef] [PubMed]
- Iturrioz-Rodríguez, N.; Sampron, N.; Matheu, A. Current Advances in Temozolomide Encapsulation for the Enhancement of Glioblastoma Treatment. Theranostics 2023, 13, 2734–2756. [Google Scholar] [CrossRef]
- Maritim, S.; Boulas, P.; Lin, Y. Comprehensive Analysis of Liposome Formulation Parameters and Their Influence on Encapsulation, Stability and Drug Release in Glibenclamide Liposomes. Int. J. Pharm. 2021, 592, 120051. [Google Scholar] [CrossRef]
- Jang, E.J.; Choi, W.R.; Kim, S.Y.; Hong, S.S.; Rhee, I.; Lee, S.J.; Choi, S.W.; Choi, H.G.; Lim, S.J. 2-Hydroxyoleic Acid-Inserted Liposomes as a Multifunctional Carrier of Anticancer Drugs. Drug Deliv. 2017, 24, 1587–1597. [Google Scholar] [CrossRef]
- Gao, D.; Tang, S.; Tong, Q. Oleanolic Acid Liposomes with Polyethylene Glycol Modification: Promising Antitumor Drug Delivery. Int. J. Nanomed. 2012, 7, 3517–3526. [Google Scholar] [CrossRef]
- Eh Suk, V.R.; Misran, M. Development and Characterization of DOPEPEG2000 Coated Oleic Acid Liposomes Encapsulating Anticancer Drugs. J. Surfactants Deterg. 2017, 20, 321–329. [Google Scholar] [CrossRef]
- Huang, H.; Chen, Y.; Yin, N.; Li, G.; Ye, S.; Guo, L.; Feng, M. Unsaturated Fatty Acid Liposomes Selectively Regulate Glutathione Peroxidase 4 to Exacerbate Lipid Peroxidation as an Adaptable Liposome Platform for Anti-Tumor Therapy. Mol. Pharm. 2023, 20, 290–302. [Google Scholar] [CrossRef] [PubMed]
- Kurniawan, J.; Suga, K.; Kuhl, T.L. Interaction Forces and Membrane Charge Tunability: Oleic Acid Containing Membranes in Different PH Conditions. Biochim. Biophys. Acta (BBA)-Biomembr. 2017, 1859, 211–217. [Google Scholar] [CrossRef] [PubMed]
- Hac-Wydro, K.; Wydro, P. The Influence of Fatty Acids on Model Cholesterol/Phospholipid Membranes. Chem. Phys. Lipids 2007, 150, 66–81. [Google Scholar] [CrossRef]
- Notman, R.; Noro, M.G.; Anwar, J. Interaction of Oleic Acid with Dipalmitoylphosphatidylcholine (DPPC) Bilayers Simulated by Molecular Dynamics. J. Phys. Chem. B 2007, 111, 12748–12755. [Google Scholar] [CrossRef]
- Cerezo, J.; Zúñiga, J.; Bastida, A.; Requena, A.; Cerón-Carrasco, J.P. Atomistic Molecular Dynamics Simulations of the Interactions of Oleic and 2-Hydroxyoleic Acids with Phosphatidylcholine Bilayers. J. Phys. Chem. B 2011, 115, 11727–11738. [Google Scholar] [CrossRef]
- Dauba, A.; Delalande, A.; Kamimura, H.A.S.; Conti, A.; Larrat, B.; Tsapis, N.; Novell, A. Recent Advances on Ultrasound Contrast Agents for Blood-Brain Barrier Opening with Focused Ultrasound. Pharmaceutics 2020, 12, 1125. [Google Scholar] [CrossRef] [PubMed]
- Timbie, K.F.; Afzal, U.; Date, A.; Zhang, C.; Song, J.; Wilson Miller, G.; Suk, J.S.; Hanes, J.; Price, R.J. MR Image-Guided Delivery of Cisplatin-Loaded Brain-Penetrating Nanoparticles to Invasive Glioma with Focused Ultrasound. J. Control. Release 2017, 263, 120–131. [Google Scholar] [CrossRef]
- Li, Y.; North, R.Y.; Rhines, L.D.; Tatsui, C.E.; Rao, G.; Edwards, D.D.; Cassidy, R.M.; Harrison, D.S.; Johansson, C.A.; Zhang, H.; et al. Drg Voltage-Gated Sodium Channel 1.7 Is Upregulated in Paclitaxel-Induced Neuropathy in Rats and in Humans with Neuropathic Pain. J. Neurosci. 2018, 38, 1124–1136. [Google Scholar] [CrossRef]
- Thapa Magar, K.; Boafo, G.F.; Li, X.; Chen, Z.; He, W. Liposome-Based Delivery of Biological Drugs. Chin. Chem. Lett. 2022, 33, 587–596. [Google Scholar] [CrossRef]
- Hu, J.; Wang, J.; Wang, G.; Yao, Z.; Dang, X. Pharmacokinetics and Antitumor Efficacy of DSPE-PEG2000 Polymeric Liposomes Loaded with Quercetin and Temozolomide: Analysis of Their Effectiveness in Enhancing the Chemosensitization of Drug-Resistant Glioma Cells. Int. J. Mol. Med. 2016, 37, 690–702. [Google Scholar] [CrossRef]
- Zhang, K.; Lv, S.; Li, X.; Feng, Y.; Li, X.; Liu, L.; Li, S.; Li, Y. Preparation, Characterization, and in Vivo Pharmacokinetics of Nanostructured Lipid Carriers Loaded with Oleanolic Acid and Gentiopicrin. Int. J. Nanomed. 2013, 8, 3227–3239. [Google Scholar] [CrossRef] [PubMed]
- Gao, J.; Wang, Z.; Liu, H.; Wang, L.; Huang, G. Liposome Encapsulated of Temozolomide for the Treatment of Glioma Tumor: Preparation, Characterization and Evaluation. Drug Discov. Ther. 2015, 9, 205–212. [Google Scholar] [CrossRef]
- Jung, S.; Lee, S.; Lee, H.; Yoon, J.; Lee, E.K. Oleic Acid-Embedded Nanoliposome as a Selective Tumoricidal Agent. Colloids Surf. B Biointerfaces 2016, 146, 585–589. [Google Scholar] [CrossRef]
- Almeleebia, T.M.; Akhter, M.H.; Khalilullah, H.; Rahman, M.A.; Ahmad, S.; Alam, N.; Ali, M.S.; Khan, G.; Alanazi, I.M.M.; Shahzad, N.; et al. Co-Delivery of Naringin and Ciprofloxacin by Oleic Acid Lipid Core Encapsulated in Carboxymethyl Chitosan/Alginate Nanoparticle Composite for Enhanced Antimicrobial Activity. ACS Omega 2024, 9, 6845–6860. [Google Scholar] [CrossRef]
- Latifah, L.; Hendradi, E.; Isadiartuti, D. Effect Ratio of Stearic Acid and Oleic Acid on Characteristics of Diclofenac Sodium Nanostructured Lipid Carrier. Pharm. Educ. 2024, 24, 336–342. [Google Scholar] [CrossRef]
- Kandagatla, H.P.; Kathawala, M.H.; Syed, A.; Verbić, T.Ž.; Avdeef, A.; Kuentz, M.; Serajuddin, A.T.M. Highly Increasing Solubility of Clofazimine, an Extremely Water-Insoluble Basic Drug, in Lipid-Based SEDDS Using Digestion Products of Long-Chain Lipids. J. Pharm. Sci. 2025, 114, 103782. [Google Scholar] [CrossRef] [PubMed]
- Jatyan, R.; Sahel, D.K.; Singh, P.; Sakhuja, R.; Mittal, A.; Chitkara, D. Temozolomide-Fatty Acid Conjugates for Glioblastoma Multiforme: In Vitro and in Vivo Evaluation. J. Control. Release 2023, 359, 161–174. [Google Scholar] [CrossRef]
- Naik, A.; Pechtold, L.A.R.M.; Potts, R.O.; Guy, R.H. Mechanism of Oleic Acid-Induced Skin Penetration Enhancement in Vivo in Humans. J. Control. Release 1995, 37, 299–306. [Google Scholar] [CrossRef]
- Srisuk, P.; Thongnopnua, P.; Raktanonchai, U.; Kanokpanont, S. Physico-Chemical Characteristics of Methotrexate-Entrapped Oleic Acid-Containing Deformable Liposomes for in Vitro Transepidermal Delivery Targeting Psoriasis Treatment. Int. J. Pharm. 2012, 427, 426–434. [Google Scholar] [CrossRef]
- Onuki, Y.; Hagiwara, C.; Sugibayashi, K.; Takayama, K. Specific Effect of Polyunsaturated Fatty Acids on the Cholesterol-Poor Membrane Domain in a Model Membrane. Chem Pharm Bull 2008, 56, 1103–1109. [Google Scholar] [CrossRef]
- Shashkovskaya, V.S.; Vetosheva, P.I.; Shokhina, A.G.; Aparin, I.O.; Prikazchikova, T.A.; Mikaelyan, A.S.; Kotelevtsev, Y.V.; Belousov, V.V.; Zatsepin, T.S.; Abakumova, T.O. Delivery of Lipid Nanoparticles with ROS Probes for Improved Visualization of Hepatocellular Carcinoma. Biomedicines 2023, 11, 1783. [Google Scholar] [CrossRef] [PubMed]
- Schroeder, A.; Honen, R.; Turjeman, K.; Gabizon, A.; Kost, J.; Barenholz, Y. Ultrasound Triggered Release of Cisplatin from Liposomes in Murine Tumors. J. Control. Release 2009, 137, 63–68. [Google Scholar] [CrossRef] [PubMed]
- Schroeder, A.; Kost, J.; Barenholz, Y. Ultrasound, Liposomes, and Drug Delivery: Principles for Using Ultrasound to Control the Release of Drugs from Liposomes. Chem. Phys. Lipids 2009, 162, 1–16. [Google Scholar] [CrossRef] [PubMed]
- Song, Z.; Huang, X.; Wang, J.; Cai, F.; Zhao, P.; Yan, F. Targeted Delivery of Liposomal Temozolomide Enhanced Anti-Glioblastoma Efficacy through Ultrasound-Mediated Blood–Brain Barrier Opening. Pharmaceutics 2021, 13, 1270. [Google Scholar] [CrossRef]




| Name | Cholesterol (%) | PC (%) | DSPE-PEG2000 (%) | DDAB (%) |
|---|---|---|---|---|
| Lip | 33.8 | 62.2 | 4.8 | - |
| Lip-DDab | 29.7 | 56 | 4.4 | 9.9 |
| Name | Cholesterol (%) | PC (%) | DSPE-PEG (%) | Oleic Acid (%) |
|---|---|---|---|---|
| Lip-OA 1:1 | 18.45 | 61.83 | 1.27 | 18.45 |
| Lip-OA 1:10 | 6.93 | 23.24 | 0.48 | 69.35 |
| Group | Description | Duty Cycle | Pulse Repetition Frequency (PRF) | Pressure | Total Exposure Time |
|---|---|---|---|---|---|
| 1 | Control | - | - | - | - |
| 2 | Focused Ultrasound | 5% | 5 Hz | 8.03 MPa | 60 s |
| 3 | Focused Ultrasound | 5% | 5 Hz | 10 MPa | 60 s |
| 4 | Focused Ultrasound | 5% | 5 Hz | 11 MPa | 60 s |
Disclaimer/Publisher’s Note: The statements, opinions and data contained in all publications are solely those of the individual author(s) and contributor(s) and not of MDPI and/or the editor(s). MDPI and/or the editor(s) disclaim responsibility for any injury to people or property resulting from any ideas, methods, instructions or products referred to in the content. |
© 2025 by the authors. Licensee MDPI, Basel, Switzerland. This article is an open access article distributed under the terms and conditions of the Creative Commons Attribution (CC BY) license (https://creativecommons.org/licenses/by/4.0/).
Share and Cite
Dalinina, V.D.; Shashkovskaya, V.S.; Khaskhanova, I.M.; Travnikova, D.Y.; Chmelyuk, N.S.; Korzhenevskiy, D.A.; Belousov, V.V.; Abakumova, T.O. Effect of Acoustic Pressure on Temozolomide-Loaded Oleic Acid-Based Liposomes and Its Safety to Brain Tissue. Pharmaceuticals 2025, 18, 910. https://doi.org/10.3390/ph18060910
Dalinina VD, Shashkovskaya VS, Khaskhanova IM, Travnikova DY, Chmelyuk NS, Korzhenevskiy DA, Belousov VV, Abakumova TO. Effect of Acoustic Pressure on Temozolomide-Loaded Oleic Acid-Based Liposomes and Its Safety to Brain Tissue. Pharmaceuticals. 2025; 18(6):910. https://doi.org/10.3390/ph18060910
Chicago/Turabian StyleDalinina, Vasilisa D., Vera S. Shashkovskaya, Iman M. Khaskhanova, Daria Yu. Travnikova, Nelly S. Chmelyuk, Dmitry A. Korzhenevskiy, Vsevolod V. Belousov, and Tatiana O. Abakumova. 2025. "Effect of Acoustic Pressure on Temozolomide-Loaded Oleic Acid-Based Liposomes and Its Safety to Brain Tissue" Pharmaceuticals 18, no. 6: 910. https://doi.org/10.3390/ph18060910
APA StyleDalinina, V. D., Shashkovskaya, V. S., Khaskhanova, I. M., Travnikova, D. Y., Chmelyuk, N. S., Korzhenevskiy, D. A., Belousov, V. V., & Abakumova, T. O. (2025). Effect of Acoustic Pressure on Temozolomide-Loaded Oleic Acid-Based Liposomes and Its Safety to Brain Tissue. Pharmaceuticals, 18(6), 910. https://doi.org/10.3390/ph18060910

