Evodiamine Inhibits Colorectal Cancer by Downregulating ASS1 via Wnt/β-Catenin/c-MYC Pathway to Block Arginine Synthesis
Abstract
1. Introduction
2. Results
2.1. EVO Inhibits Arginine Synthesis Metabolism in CRC Cells
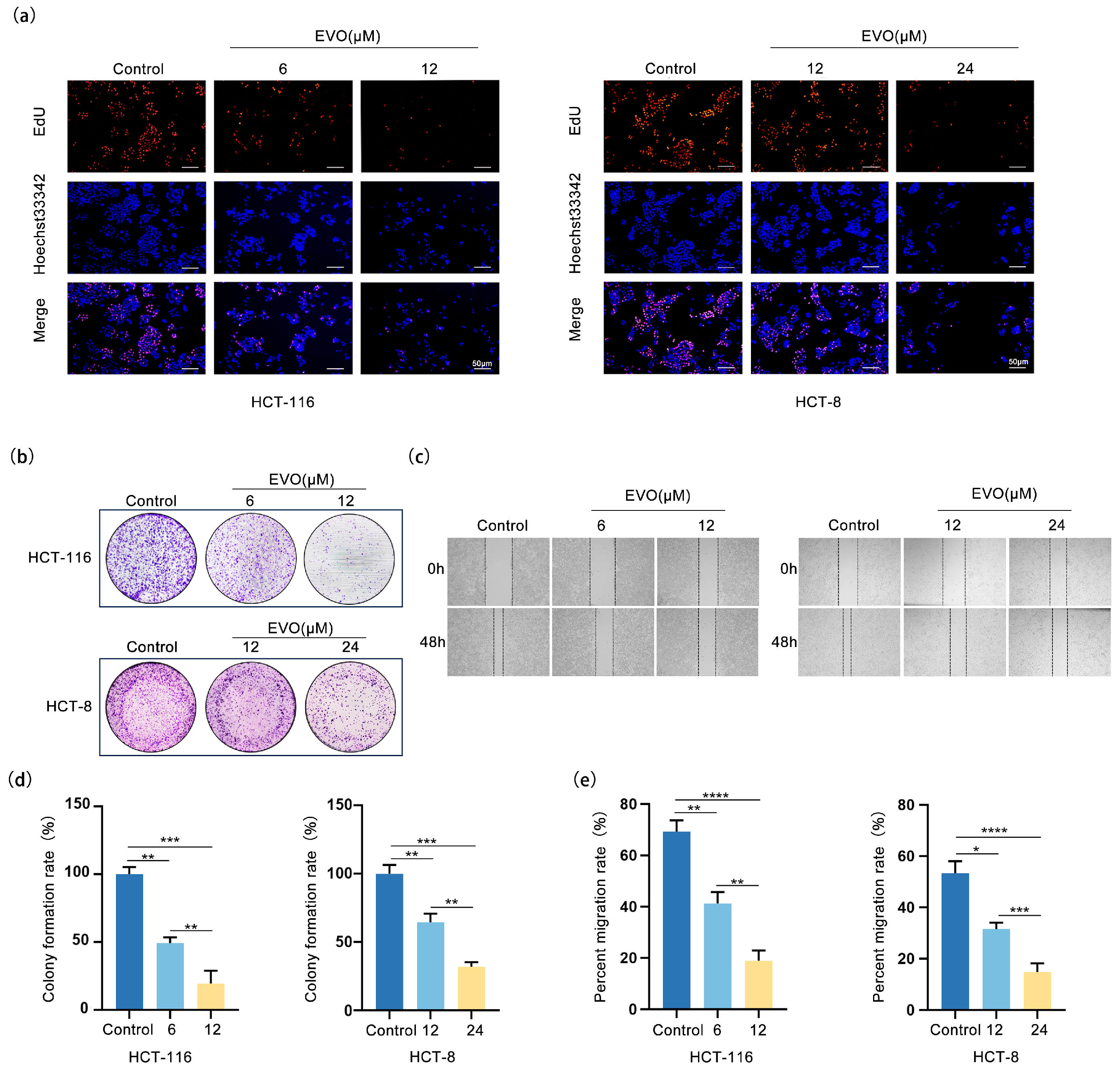
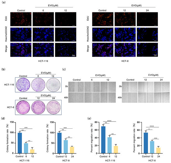
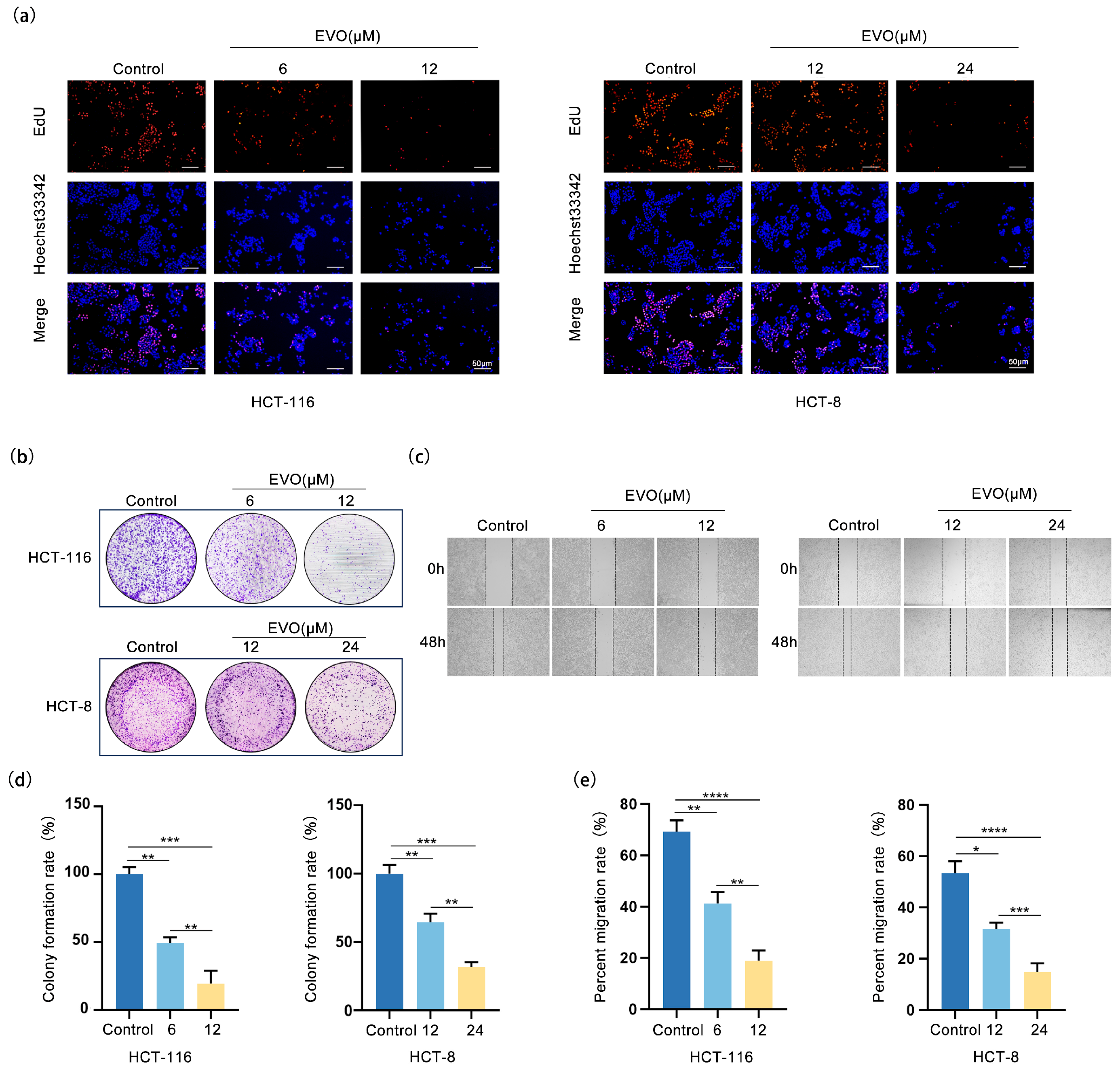
2.2. EVO Inhibits Proliferation and Migration in CRC Cells
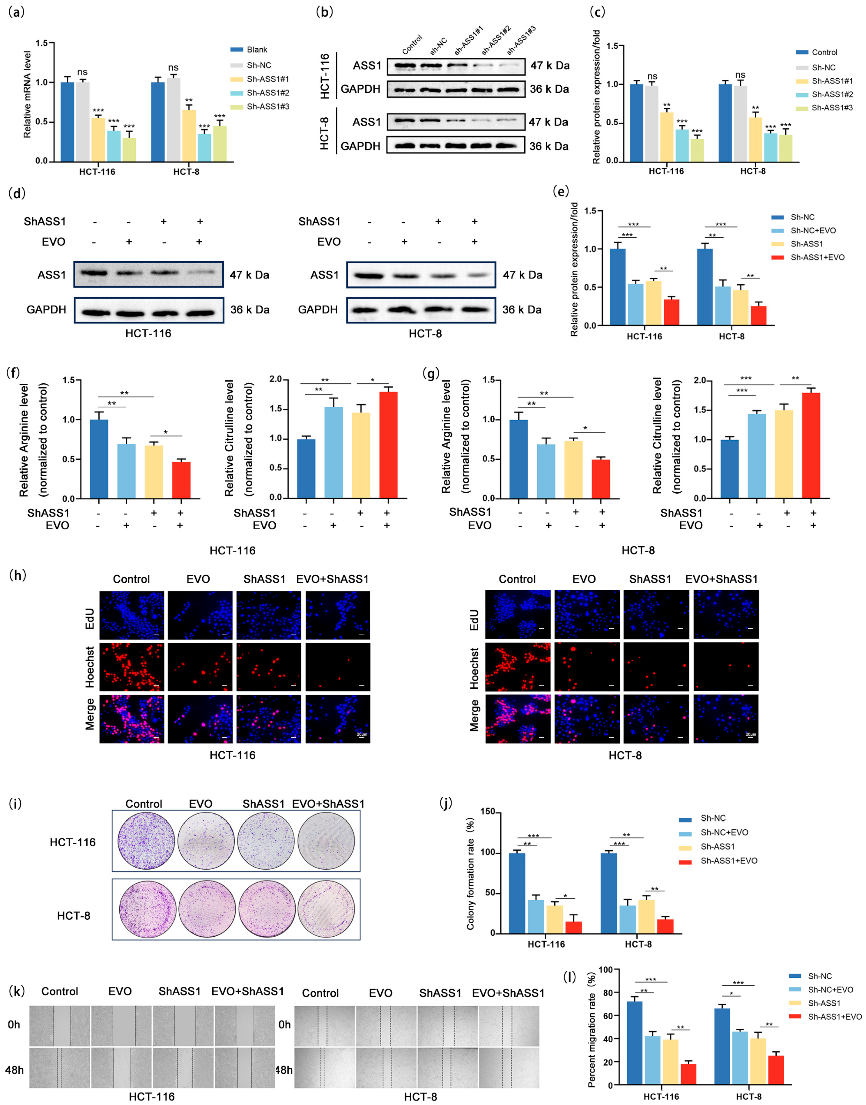
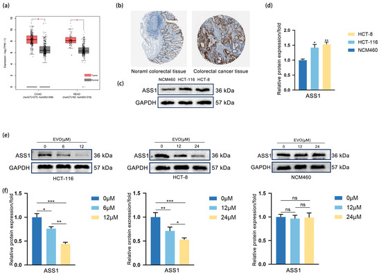
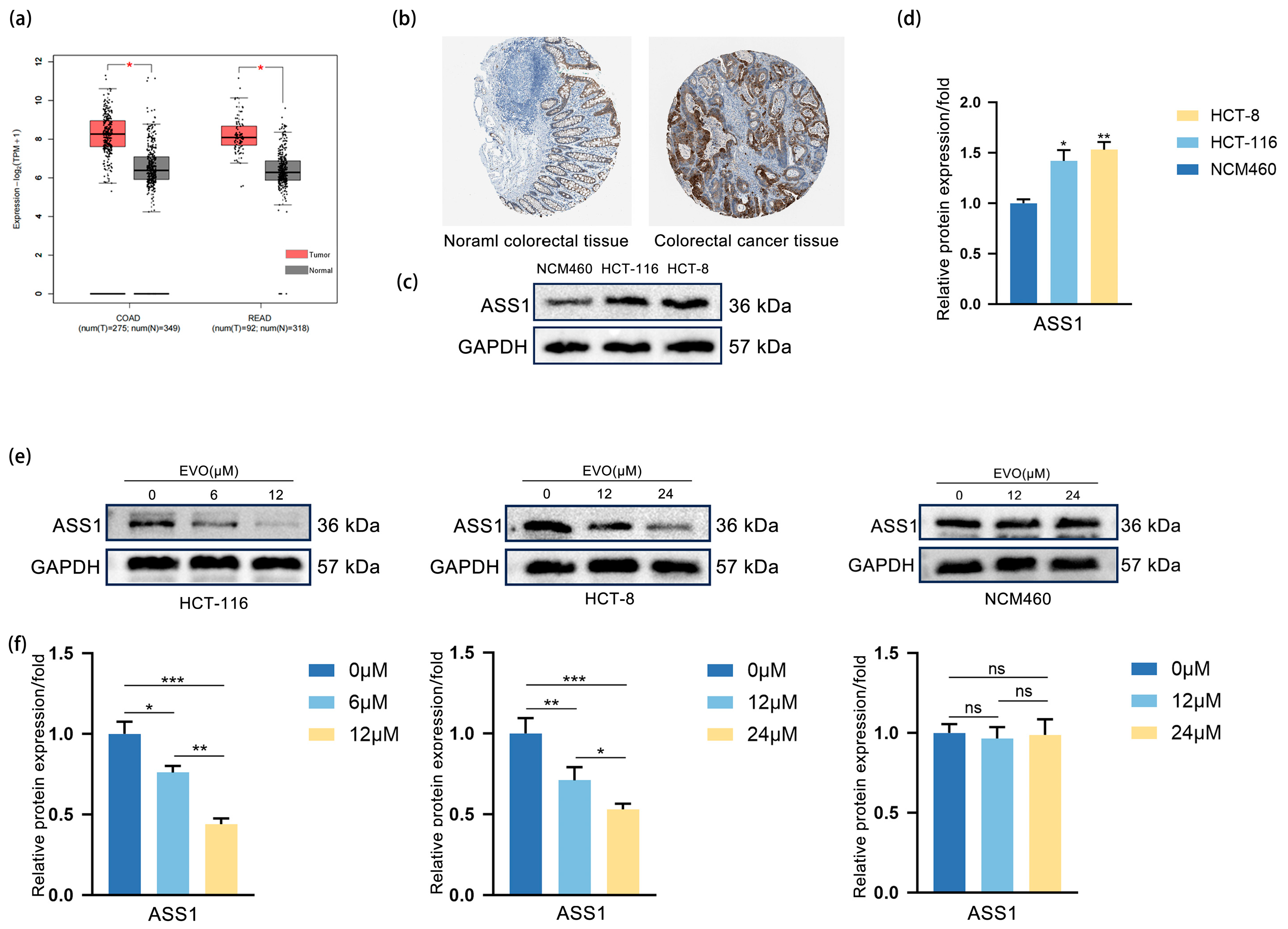
2.3. EVO Downregulates ASS1 Upregulated in CRC Cells
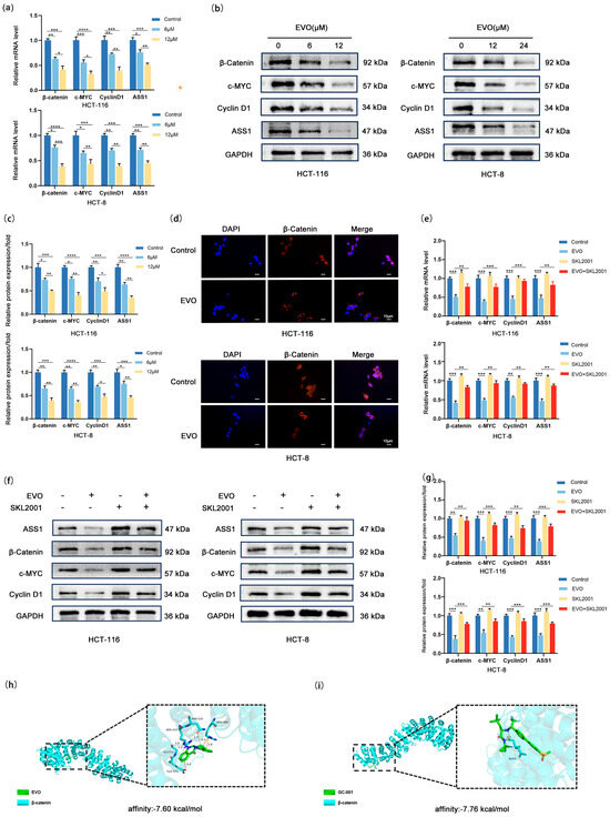
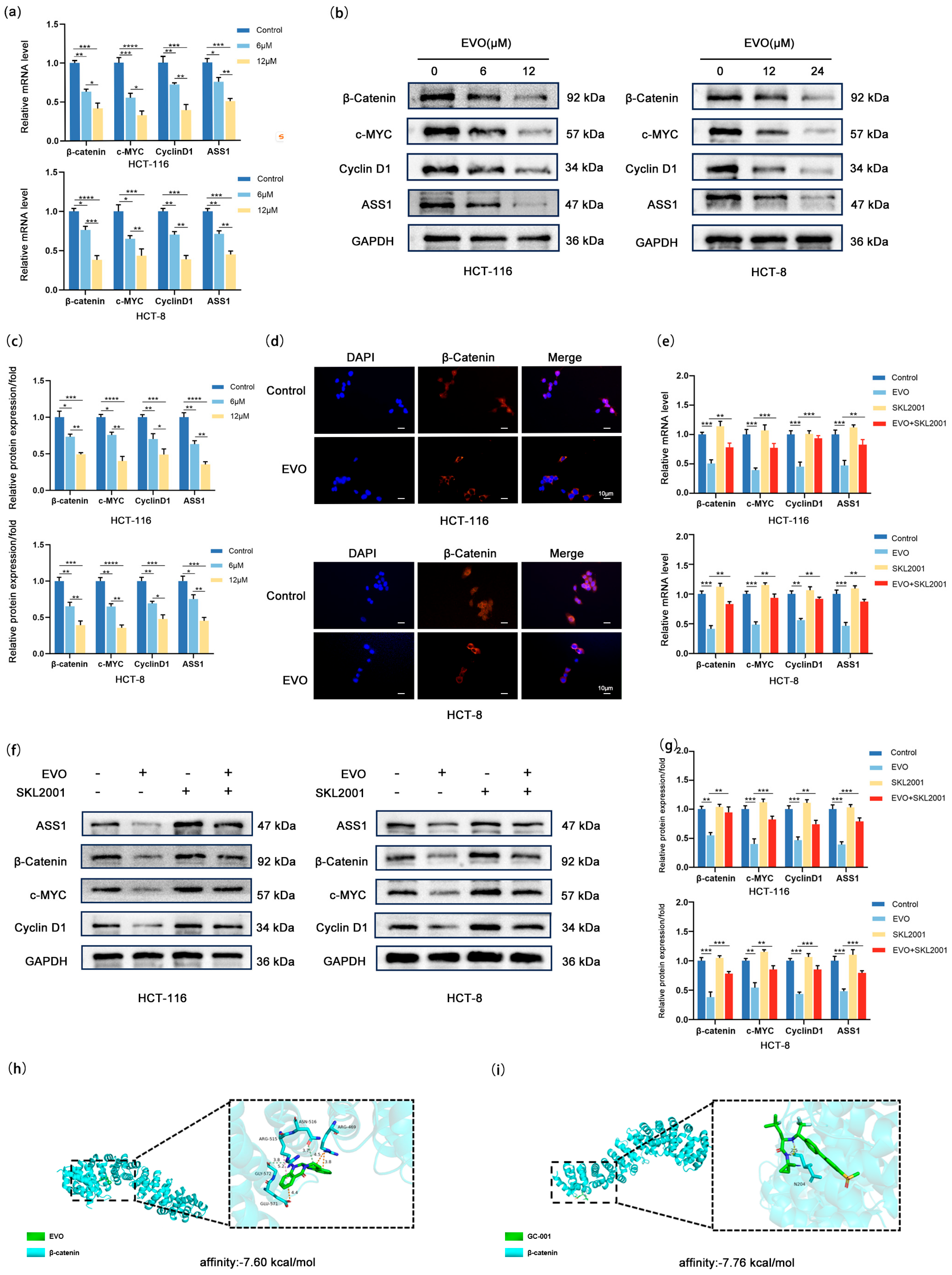
2.4. EVO Regulates ASS1 via the Wnt/β-Catenin/c-MYC Pathway in CRC Cells
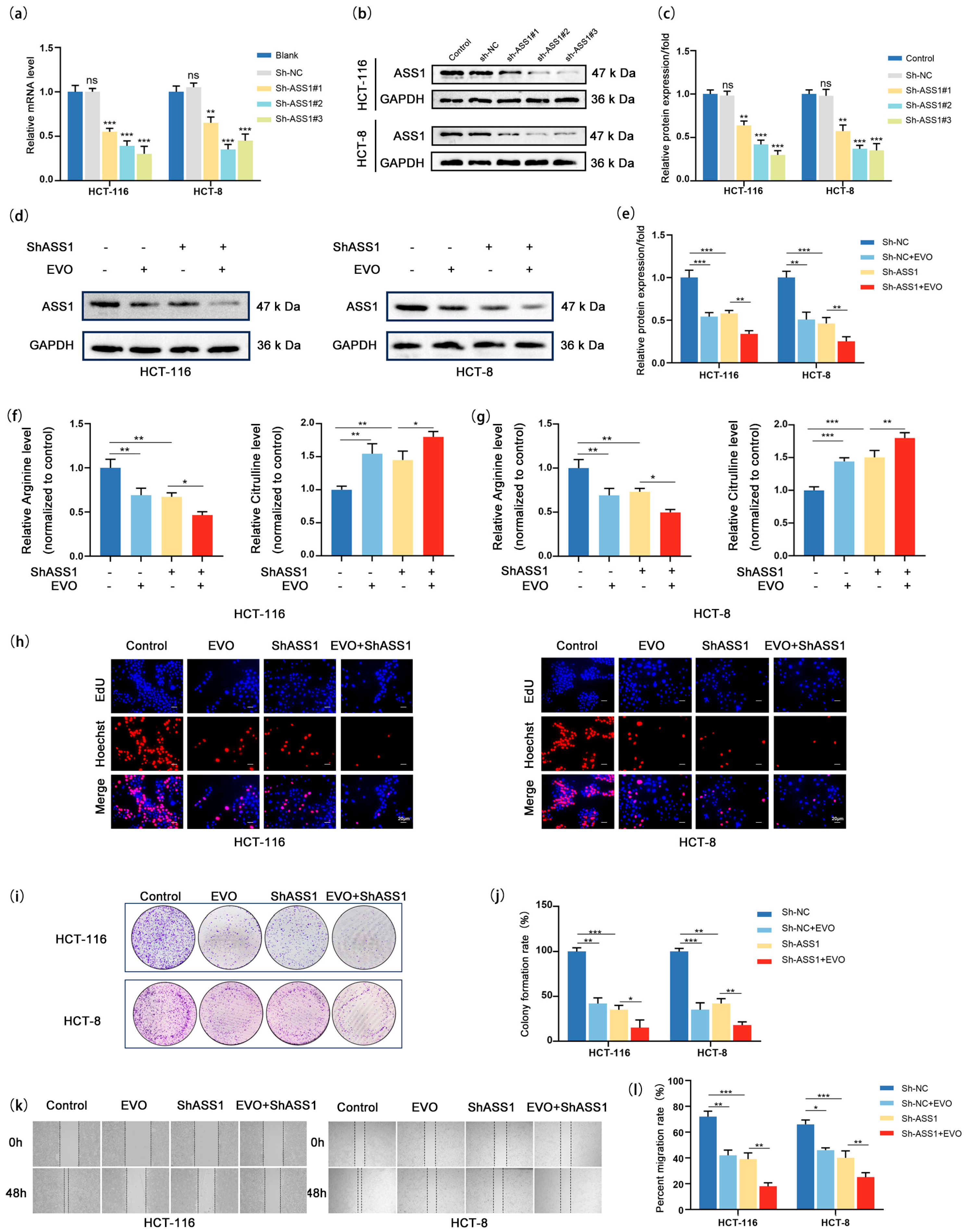
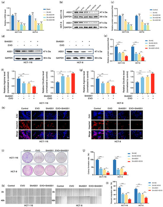
2.5. ASS1 Knockdown Synergizes with EVO to Inhibit Arginine Synthesis and Malignant Phenotypes in CRC Cells
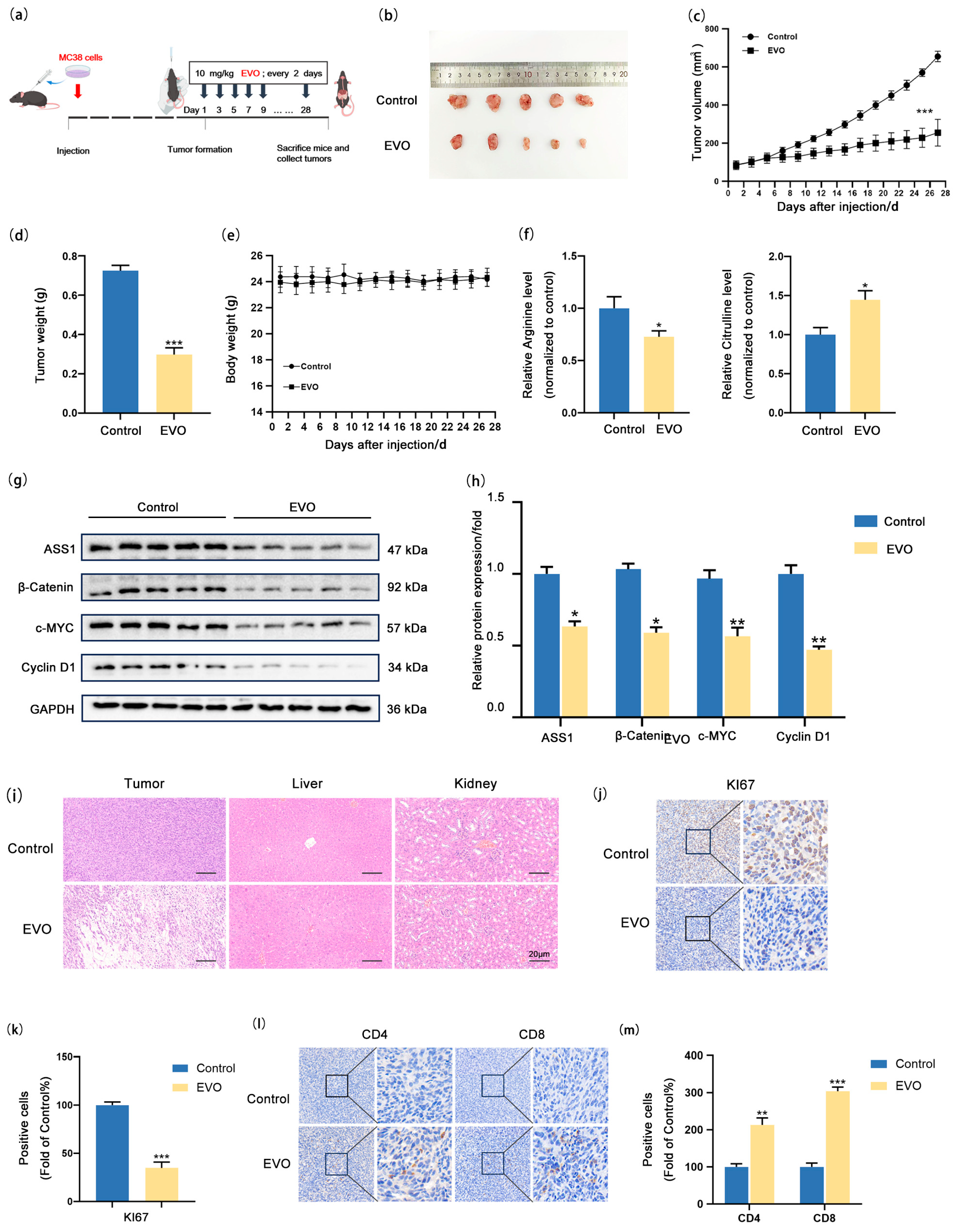
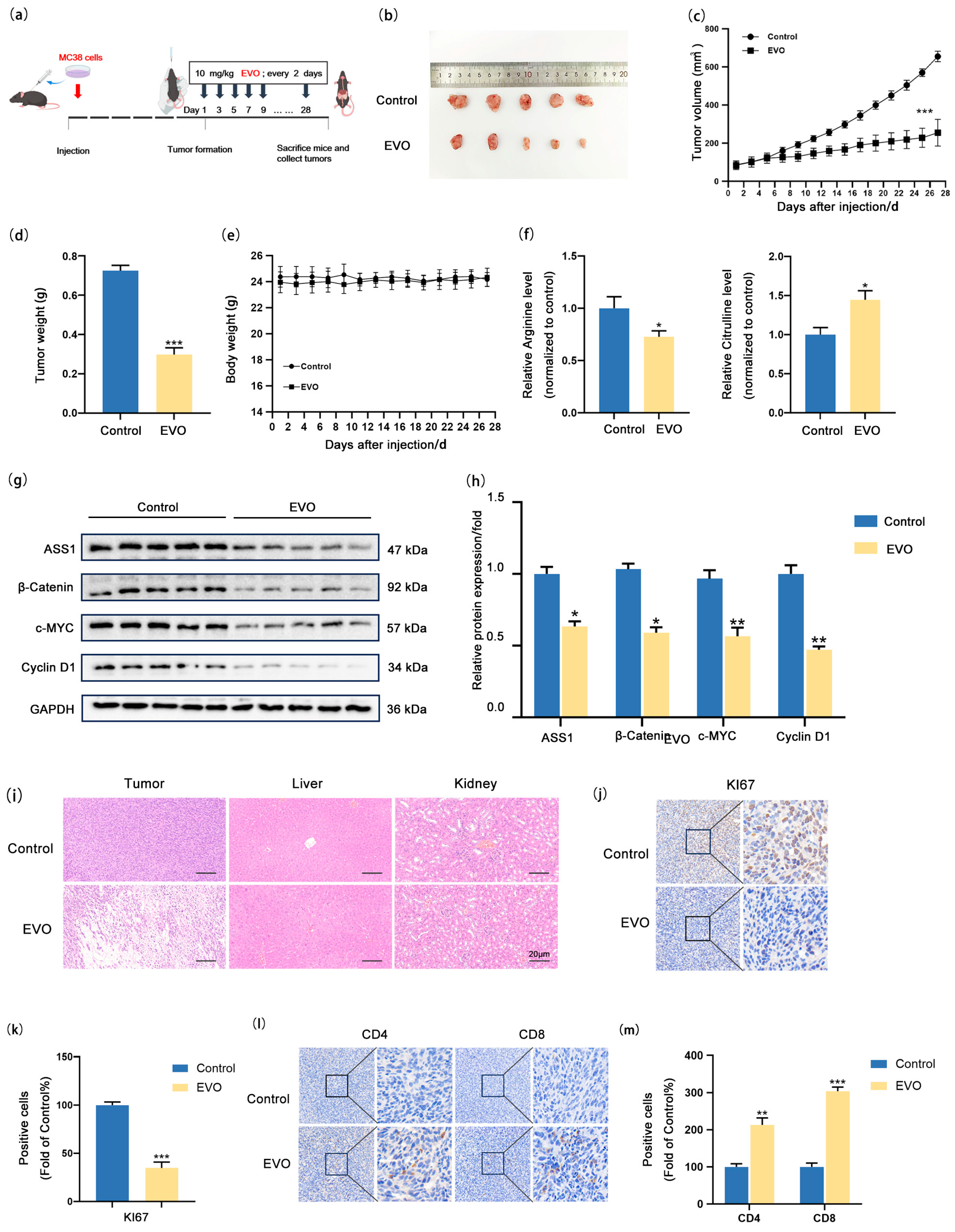
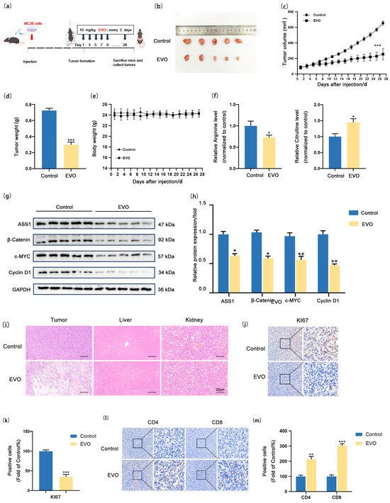
2.6. EVO Inhibits Arginine Synthesis in CRC in Vivo
3. Discussion
4. Materials and Methods
4.1. Reagents and Antibodies
4.2. Cell Culture
4.3. Cell Viability Assay
4.4. Cell Colony Formation Assay
4.5. EdU Assay
4.6. Wound-Healing Assay
4.7. Measurement of Arginine and Citrulline Enzyme-Linked Immunosorbent Assay
4.8. shRNA-Mediated Gene Knockdown
4.9. Real-Time Quantitative PCR (RT-qPCR)
4.10. Western Blotting
4.11. Immunofluorescence
4.12. Syngeneic Tumor Allograft Model
4.13. Hematoxylin and Eosin Staining (HE)
4.14. Immunohistochemistry (IHC)
4.15. Molecular Docking
4.16. Statistical Analysis
5. Conclusions
Author Contributions
Funding
Institutional Review Board Statement
Informed Consent Statement
Data Availability Statement
Acknowledgments
Conflicts of Interest
Abbreviations
| CCK-8 | Cell-Counting Kit-8 |
| ASS1 | Argininosuccinate Synthase 1 |
| EVO | Evodiamine |
| CRC | Colorectal Cancer |
| IC50 | Half maximal inhibitory concentration |
| SKL2001 | Wnt/β-Catenin Pathway Agonist SKL2001 |
| PBS | Phosphate-Buffered Saline |
| RPMI 1640 | Roswell Park Memorial Institute 1640 Medium |
References
- Bray, F.; Laversanne, M.; Sung, H.; Ferlay, J.; Siegel, R.L.; Soerjomataram, I.; Jemal, A. Global Cancer Statistics 2022: GLOBOCAN Estimates of Incidence and Mortality Worldwide for 36 Cancers in 185 Countries. CA A Cancer J. Clin. 2024, 74, 229–263. [Google Scholar] [CrossRef]
- Park, M.H.; Jo, M.; Won, D.; Song, H.S.; Han, S.B.; Song, M.J.; Hong, J.T. Snake Venom Toxin from Vipera Lebetina Turanica Induces Apoptosis of Colon Cancer Cells via Upregulation of ROS- and JNK-Mediated Death Receptor Expression. BMC Cancer 2012, 12, 228. [Google Scholar] [CrossRef]
- Su, P.; Yang, Y.; Wang, G.; Chen, X.; Ju, Y. Curcumin Attenuates Resistance to Irinotecan via Induction of Apoptosis of Cancer Stem Cells in Chemoresistant Colon Cancer Cells. Int. J. Oncol. 2018, 53, 1343–1353. [Google Scholar] [CrossRef]
- An, S.; Yan, X.; Chen, H.; Zhou, X. Investigation of the Mechanism of Action of Periploca Forrestii Schltr. Extract on Adjuvant Collagen Rats Based on UPLC-Q-Orbitrap-HRMS Non-Targeted Lipidomics. Molecules 2023, 28, 6751. [Google Scholar] [CrossRef]
- Zhou, F.; Lu, Y.; Sun, T.; Sun, L.; Wang, B.; Lu, J.; Li, Z.; Zhu, B.; Huang, S.; Ding, Z. Antitumor Effects of Polysaccharides from Tetrastigma Hemsleyanum Diels et Gilg via Regulation of Intestinal Flora and Enhancing Immunomodulatory Effects in Vivo. Front. Immunol. 2022, 13, 1009530. [Google Scholar] [CrossRef] [PubMed]
- Lu, X.; Sun, Y.; Zhang, Z.; Sun, Z.; Wang, S.; Xu, E. Regulation of Pyroptosis by Natural Products in Ulcerative Colitis: Mechanisms and Therapeutic Potential. Front. Pharmacol. 2025, 16, 1573684. [Google Scholar] [CrossRef]
- Bao, R.; Qu, H.; Li, B.; Cheng, K.; Miao, Y.; Wang, J. The Role of Metabolic Reprogramming in Immune Escape of Triple-Negative Breast Cancer. Front. Immunol. 2024, 15, 1424237. [Google Scholar] [CrossRef] [PubMed]
- Du, D.; Liu, C.; Qin, M.; Zhang, X.; Xi, T.; Yuan, S.; Hao, H.; Xiong, J. Metabolic Dysregulation and Emerging Therapeutical Targets for Hepatocellular Carcinoma. Acta Pharm. Sin. B 2022, 12, 558–580. [Google Scholar] [CrossRef] [PubMed]
- Chen, L.; Dai, Z.; Zhang, Y.; Sheng, H.; Hu, B.; Du, J.; Chang, J.; Xu, W.; Hu, Y. Integrative Metabolome and Transcriptome Analyses Provide Insights into PHGDH in Colon Cancer Organoids. Biosci. Rep. 2025, 45, 1–12. [Google Scholar] [CrossRef]
- Murali, R.; Balasubramaniam, V.; Srinivas, S.; Sundaram, S.; Venkatraman, G.; Warrier, S.; Dharmarajan, A.; Gandhirajan, R.K. Deregulated Metabolic Pathways in Ovarian Cancer: Cause and Consequence. Metabolites 2023, 13, 560. [Google Scholar] [CrossRef]
- Alexandrou, C.; Al-Aqbi, S.S.; Higgins, J.A.; Boyle, W.; Karmokar, A.; Andreadi, C.; Luo, J.-L.; Moore, D.A.; Viskaduraki, M.; Blades, M.; et al. Sensitivity of Colorectal Cancer to Arginine Deprivation Therapy Is Shaped by Differential Expression of Urea Cycle Enzymes. Sci. Rep. 2018, 8, 12096. [Google Scholar] [CrossRef] [PubMed]
- Allen, M.D.; Luong, P.; Hudson, C.; Leyton, J.; Delage, B.; Ghazaly, E.; Cutts, R.; Yuan, M.; Syed, N.; Lo Nigro, C.; et al. Prognostic and Therapeutic Impact of Argininosuccinate Synthetase 1 Control in Bladder Cancer as Monitored Longitudinally by PET Imaging. Cancer Res. 2014, 74, 896–907. [Google Scholar] [CrossRef]
- Delage, B.; Luong, P.; Maharaj, L.; O’Riain, C.; Syed, N.; Crook, T.; Hatzimichael, E.; Papoudou-Bai, A.; Mitchell, T.J.; Whittaker, S.J.; et al. Promoter Methylation of Argininosuccinate Synthetase-1 Sensitises Lymphomas to Arginine Deiminase Treatment, Autophagy and Caspase-Dependent Apoptosis. Cell Death Dis. 2012, 3, e342. [Google Scholar] [CrossRef]
- Huang, H.-Y.; Wu, W.-R.; Wang, Y.-H.; Wang, J.-W.; Fang, F.-M.; Tsai, J.-W.; Li, S.-H.; Hung, H.-C.; Yu, S.-C.; Lan, J.; et al. ASS1 as a Novel Tumor Suppressor Gene in Myxofibrosarcomas: Aberrant Loss via Epigenetic DNA Methylation Confers Aggressive Phenotypes, Negative Prognostic Impact, and Therapeutic Relevance. Clin. Cancer Res. 2013, 19, 2861–2872. [Google Scholar] [CrossRef]
- Tsai, C.-Y.; Chi, H.-C.; Chi, L.-M.; Yang, H.-Y.; Tsai, M.-M.; Lee, K.-F.; Huang, H.-W.; Chou, L.-F.; Cheng, A.-J.; Yang, C.-W.; et al. Argininosuccinate Synthetase 1 Contributes to Gastric Cancer Invasion and Progression by Modulating Autophagy. FASEB J. 2018, 32, 2601–2614. [Google Scholar] [CrossRef]
- Shan, Y.-S.; Hsu, H.-P.; Lai, M.-D.; Yen, M.-C.; Chen, W.-C.; Fang, J.-H.; Weng, T.-Y.; Chen, Y.-L. Argininosuccinate Synthetase 1 Suppression and Arginine Restriction Inhibit Cell Migration in Gastric Cancer Cell Lines. Sci. Rep. 2015, 5, 9783. [Google Scholar] [CrossRef]
- Shan, Y.-S.; Hsu, H.-P.; Lai, M.-D.; Yen, M.-C.; Luo, Y.-P.; Chen, Y.-L. Increased Expression of Argininosuccinate Synthetase Protein Predicts Poor Prognosis in Human Gastric Cancer. Oncol. Rep. 2015, 33, 49–57. [Google Scholar] [CrossRef] [PubMed]
- McAlpine, J.A.; Lu, H.-T.; Wu, K.C.; Knowles, S.K.; Thomson, J.A. Down-Regulation of Argininosuccinate Synthetase Is Associated with Cisplatin Resistance in Hepatocellular Carcinoma Cell Lines: Implications for PEGylated Arginine Deiminase Combination Therapy. BMC Cancer 2014, 14, 621. [Google Scholar] [CrossRef] [PubMed]
- Zou, Z.; Hu, X.; Luo, T.; Ming, Z.; Chen, X.; Xia, L.; Luo, W.; Li, J.; Xu, N.; Chen, L.; et al. Naturally-Occurring Spinosyn A and Its Derivatives Function as Argininosuccinate Synthase Activator and Tumor Inhibitor. Nat. Commun. 2021, 12, 2263. [Google Scholar] [CrossRef] [PubMed]
- Zou, S.; Wang, X.; Liu, P.; Ke, C.; Xu, S. Arginine Metabolism and Deprivation in Cancer Therapy. Biomed. Pharmacother. 2019, 118, 109210. [Google Scholar] [CrossRef]
- Jia, H.; Yang, Y.; Li, M.; Chu, Y.; Song, H.; Zhang, J.; Zhang, D.; Zhang, Q.; Xu, Y.; Wang, J.; et al. Snail Enhances Arginine Synthesis by Inhibiting Ubiquitination-Mediated Degradation of ASS1. EMBO Rep. 2021, 22, e51780. [Google Scholar] [CrossRef] [PubMed]
- Fang, K.; Sun, M.; Leng, Z.; Chu, Y.; Zhao, Z.; Li, Z.; Zhang, Y.; Xu, A.; Zhang, Z.; Zhang, L.; et al. Targeting IGF1R Signaling Enhances the Sensitivity of Cisplatin by Inhibiting Proline and Arginine Metabolism in Oesophageal Squamous Cell Carcinoma under Hypoxia. J. Exp. Clin. Cancer Res. 2023, 42, 73. [Google Scholar] [CrossRef] [PubMed]
- Liu, S.; Sun, H.; Du, Z.; Lu, S.; Wang, C.; Zhang, Y.; Luo, Z.; Wang, L.; Fan, Z.; Wei, P.; et al. Metabolomics and Proteomics Reveal Blocking Argininosuccinate Synthetase 1 Alleviates Colitis in Mice. Nat. Commun. 2025, 16, 6983. [Google Scholar] [CrossRef]
- Wen, Z.; Feng, S.; Wei, L.; Wang, Z.; Hong, D.; Wang, Q. Evodiamine, a Novel Inhibitor of the Wnt Pathway, Inhibits the Self-Renewal of Gastric Cancer Stem Cells. Int. J. Mol. Med. 2015, 36, 1657–1663. [Google Scholar] [CrossRef] [PubMed]
- Yang, S.; Chen, J.; Tan, T.; Wang, N.; Huang, Y.; Wang, Y.; Yuan, X.; Zhang, P.; Luo, J.; Luo, X. Evodiamine Exerts Anticancer Effects Against 143B and MG63 Cells Through the Wnt/β-Catenin Signaling Pathway. Cancer Manag. Res. 2020, 12, 2875–2888. [Google Scholar] [CrossRef]
- Li, M.; Yang, J.; Yao, X.; Li, X.; Xu, Z.; Tang, S.; Sun, B.; Lin, S.; Yang, C.; Liu, J. Multifunctional Mesoporous Silica-Coated Gold Nanorods Mediate Mild Photothermal Heating-Enhanced Gene/Immunotherapy for Colorectal Cancer. Pharmaceutics 2023, 15, 854. [Google Scholar] [CrossRef]
- Qiang, L.; Li, H.; Wang, Z.; Wan, L.; Jiang, G. Deconvoluting the Complexity of Autophagy in Colorectal Cancer: From Crucial Pathways to Targeted Therapies. Front. Oncol. 2022, 12, 1007509. [Google Scholar] [CrossRef]
- Chen, A.; He, J.; Wei, Q.; Wan, Y.; Li, Y.; Ma, J.; Ran, J.; Li, J.; Chen, D. Evodiamine Enhances Chemosensitivity in Colorectal Cancer by Targeting Ribonucleotide Reductase M2. J. Biochem. Mol. Toxicol. 2025, 39, e70541. [Google Scholar] [CrossRef]
- Zheng, Q.; Jing, S.; Hu, L.; Meng, X. Evodiamine Inhibits Colorectal Cancer Growth via RTKs Mediated PI3K/AKT/P53 Signaling Pathway. J. Cancer 2024, 15, 2361–2372. [Google Scholar] [CrossRef]
- Lv, D.; Liu, Y.; Tang, R.; Fu, S.; Kong, S.; Liao, Q.; Li, H.; Lin, L. Analysis of Clinical Trials Using Anti-Tumor Traditional Chinese Medicine Monomers. Drug Des. Devel. Ther. 2024, 18, 1997–2020. [Google Scholar] [CrossRef]
- Huang, D.; Ma, N.; Li, X.; Gou, Y.; Duan, Y.; Liu, B.; Xia, J.; Zhao, X.; Wang, X.; Li, Q.; et al. Advances in Single-Cell RNA Sequencing and Its Applications in Cancer Research. J. Hematol. Oncol. 2023, 16, 98. [Google Scholar] [CrossRef] [PubMed]
- Wang, K.; Fan, H.; Chen, Q.; Ma, G.; Zhu, M.; Zhang, X.; Zhang, Y.; Yu, J. Curcumin Inhibits Aerobic Glycolysis and Induces Mitochondrial-Mediated Apoptosis through Hexokinase II in Human Colorectal Cancer Cells in Vitro. Anticancer Drugs 2015, 26, 15–24. [Google Scholar] [CrossRef]
- Kwan, H.-Y.; Yang, Z.; Fong, W.-F.; Hu, Y.-M.; Yu, Z.-L.; Hsiao, W.-L.W. The Anticancer Effect of Oridonin Is Mediated by Fatty Acid Synthase Suppression in Human Colorectal Cancer Cells. J. Gastroenterol. 2013, 48, 182–192. [Google Scholar] [CrossRef]
- Yang, K.-Y.; Wu, C.-R.; Zheng, M.-Z.; Tang, R.-T.; Li, X.-Z.; Chen, L.-X.; Li, H. Physapubescin I from Husk Tomato Suppresses SW1990 Cancer Cell Growth by Targeting Kidney-Type Glutaminase. Bioorg Chem. 2019, 92, 103186. [Google Scholar] [CrossRef]
- Kim, R.H.; Coates, J.M.; Bowles, T.L.; McNerney, G.P.; Sutcliffe, J.; Jung, J.U.; Gandour-Edwards, R.; Chuang, F.Y.S.; Bold, R.J.; Kung, H.-J. Arginine Deiminase as a Novel Therapy for Prostate Cancer Induces Autophagy and Caspase-Independent Apoptosis. Cancer Res. 2009, 69, 700–708. [Google Scholar] [CrossRef]
- Liu, G.; Wu, X.; Jia, G.; Chen, X.; Zhao, H.; Wang, J.; Wu, C.; Cai, J. Arginine: New Insights into Growth Performance and Urinary Metabolomic Profiles of Rats. Molecules 2016, 21, 1142. [Google Scholar] [CrossRef]
- Fan, J.-H.; Xu, M.-M.; Zhou, L.-M.; Gui, Z.-W.; Huang, L.; Li, X.-G.; Ye, X.-L. Integrating Network Pharmacology Deciphers the Action Mechanism of Zuojin Capsule in Suppressing Colorectal Cancer. Phytomedicine 2022, 96, 153881. [Google Scholar] [CrossRef] [PubMed]
- Liao, W.; Zhang, L.; Chen, X.; Xiang, J.; Zheng, Q.; Chen, N.; Zhao, M.; Zhang, G.; Xiao, X.; Zhou, G.; et al. Targeting Cancer Stem Cells and Signalling Pathways through Phytochemicals: A Promising Approach against Colorectal Cancer. Phytomedicine 2023, 108, 154524. [Google Scholar] [CrossRef]
- Zhang, Y.; Zhang, Y.; Zhao, Y.; Wu, W.; Meng, W.; Zhou, Y.; Qiu, Y.; Li, C. Protection against Ulcerative Colitis and Colorectal Cancer by Evodiamine via Anti-inflammatory Effects. Mol. Med. Rep. 2022, 25, 188. [Google Scholar] [CrossRef]
- Li, T.; Jian, X.; He, H.; Lai, Q.; Li, X.; Deng, D.; Liu, T.; Zhu, J.; Jiao, H.; Ye, Y.; et al. MiR-452 Promotes an Aggressive Colorectal Cancer Phenotype by Regulating a Wnt/β-Catenin Positive Feedback Loop. J. Exp. Clin. Cancer Res. 2018, 37, 238. [Google Scholar] [CrossRef] [PubMed]
- Chen, C.; Zhu, D.; Zhang, H.; Han, C.; Xue, G.; Zhu, T.; Luo, J.; Kong, L. YAP-Dependent Ubiquitination and Degradation of β-Catenin Mediates Inhibition of Wnt Signalling Induced by Physalin F in Colorectal Cancer. Cell Death Dis. 2018, 9, 591. [Google Scholar] [CrossRef] [PubMed]
- Xiao, X.; Xiao, Y.; Wen, R.; Zhang, Y.; Li, X.; Wang, H.; Huang, J.; Liu, J.; Long, T.; Tang, J. Promoting Roles of the Secreted Frizzled-Related Protein 2 as a Wnt Agonist in Lung Cancer Cells. Oncol. Rep. 2015, 34, 2259–2266. [Google Scholar] [CrossRef]
- Hibino, S.; Eto, S.; Hangai, S.; Endo, K.; Ashitani, S.; Sugaya, M.; Osawa, T.; Soga, T.; Taniguchi, T.; Yanai, H. Tumor Cell-Derived Spermidine Is an Oncometabolite That Suppresses TCR Clustering for Intratumoral CD8+ T Cell Activation. Proc. Natl. Acad. Sci. USA 2023, 120, e2305245120. [Google Scholar] [CrossRef] [PubMed]
- Nitz, K.; Lacy, M.; Bianchini, M.; Wichapong, K.; Kücükgöze, I.A.; Bonfiglio, C.A.; Migheli, R.; Wu, Y.; Burger, C.; Li, Y.; et al. The Amino Acid Homoarginine Inhibits Atherogenesis by Modulating T-Cell Function. Circ. Res. 2022, 131, 701–712. [Google Scholar] [CrossRef] [PubMed]






Disclaimer/Publisher’s Note: The statements, opinions and data contained in all publications are solely those of the individual author(s) and contributor(s) and not of MDPI and/or the editor(s). MDPI and/or the editor(s) disclaim responsibility for any injury to people or property resulting from any ideas, methods, instructions or products referred to in the content. |
© 2025 by the authors. Licensee MDPI, Basel, Switzerland. This article is an open access article distributed under the terms and conditions of the Creative Commons Attribution (CC BY) license (https://creativecommons.org/licenses/by/4.0/).
Share and Cite
Wang, H.; Deng, H.; He, J.; Ma, J.; Li, Y.; Lv, H.; Ran, J.; Chen, D.; Li, J. Evodiamine Inhibits Colorectal Cancer by Downregulating ASS1 via Wnt/β-Catenin/c-MYC Pathway to Block Arginine Synthesis. Pharmaceuticals 2025, 18, 1736. https://doi.org/10.3390/ph18111736
Wang H, Deng H, He J, Ma J, Li Y, Lv H, Ran J, Chen D, Li J. Evodiamine Inhibits Colorectal Cancer by Downregulating ASS1 via Wnt/β-Catenin/c-MYC Pathway to Block Arginine Synthesis. Pharmaceuticals. 2025; 18(11):1736. https://doi.org/10.3390/ph18111736
Chicago/Turabian StyleWang, Huimin, Hao Deng, Jiaming He, Jing Ma, Yunying Li, Haoyue Lv, Jianhua Ran, Dilong Chen, and Jing Li. 2025. "Evodiamine Inhibits Colorectal Cancer by Downregulating ASS1 via Wnt/β-Catenin/c-MYC Pathway to Block Arginine Synthesis" Pharmaceuticals 18, no. 11: 1736. https://doi.org/10.3390/ph18111736
APA StyleWang, H., Deng, H., He, J., Ma, J., Li, Y., Lv, H., Ran, J., Chen, D., & Li, J. (2025). Evodiamine Inhibits Colorectal Cancer by Downregulating ASS1 via Wnt/β-Catenin/c-MYC Pathway to Block Arginine Synthesis. Pharmaceuticals, 18(11), 1736. https://doi.org/10.3390/ph18111736

