Nanovesicles from Rosa canina: A Treasure Trove of Antioxidant Potential for Oxidative Stress, Inflammation, and Gut Microbiota Modulation
Abstract
1. Introduction
2. Results
2.1. Rosa canina Nanovesicles Characterization: NTA and SEM Analysis
2.2. Untargeted Polyphenols Analysis Through LC/MS
2.3. Rosa canina Nanovesicles Antioxidant Activity
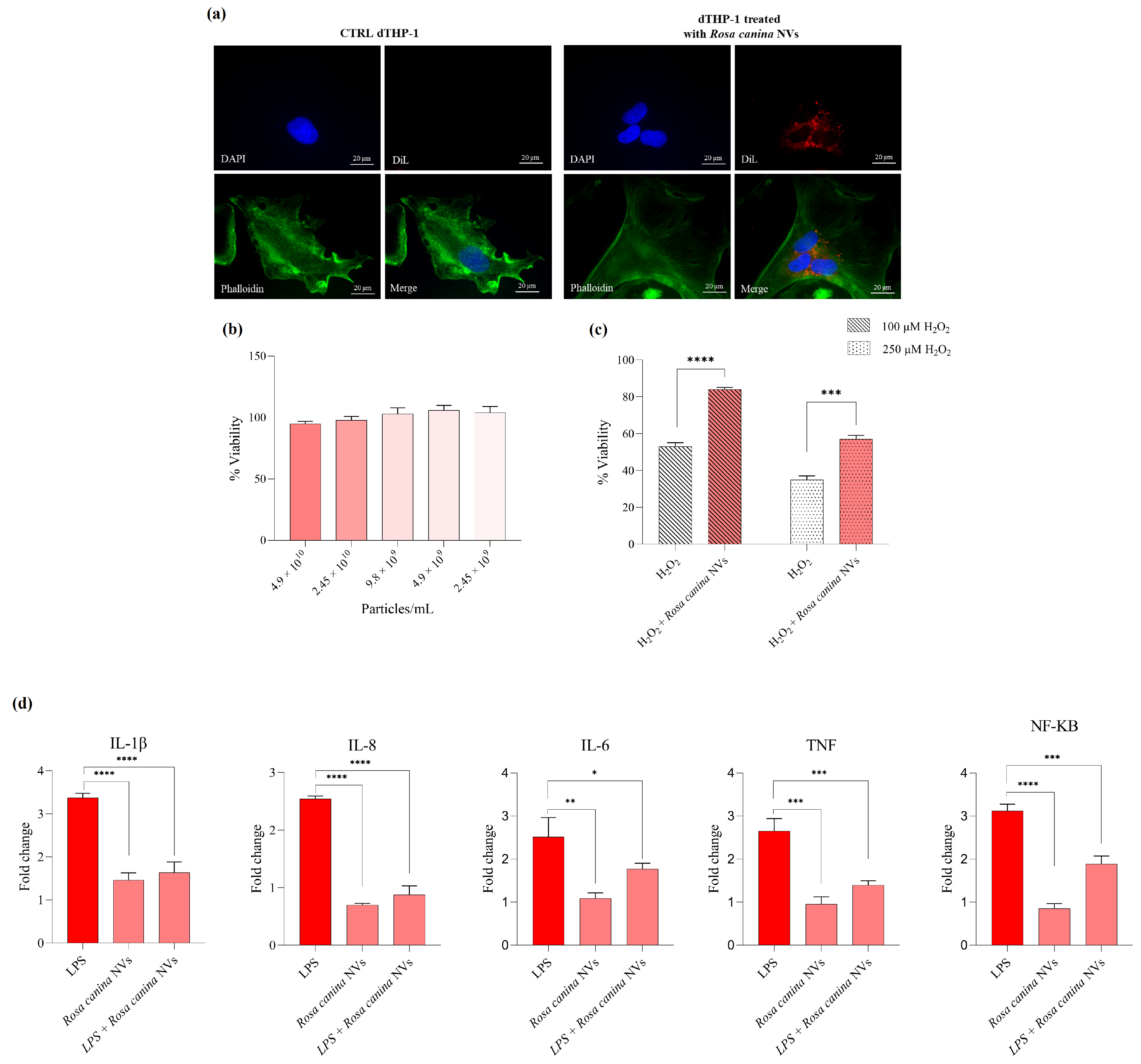
2.4. Intracellular Antioxidant and Anti-Inflammatory Potential of Rosa canina NVs

2.5. In Vitro Effect of Rosa canina NVs on Antibiotic-Induced Dysbiosis
3. Discussion
4. Materials and Methods
4.1. Materials
4.2. Methods
4.2.1. Isolation Procedure for R. canina Berries Nanovesicles
4.2.2. Nanoparticle Tracking Analysis (NTA) and Scanning Electron Microscopy (SEM)
4.2.3. Dynamic Light Scattering (DLS)
4.2.4. Immunoblotting Analysis
4.2.5. Antioxidant In Vitro Assays
4.2.6. Untargeted Analysis of Polyphenol Content by Q-TOF LC/MS Mass Spectrometry
4.2.7. Cell Treatments
4.2.8. In Vitro Simulation Using the GIS1 System
4.2.9. Microbiome Analysis Using Microbiological Methods and the qPCR Technique
5. Conclusions
Supplementary Materials
Author Contributions
Funding
Institutional Review Board Statement
Informed Consent Statement
Data Availability Statement
Acknowledgments
Conflicts of Interest
Abbreviations
| PDEVs | Plant-derived extracellular vesicles |
| NVs | Nanovesicles |
| ROS | Reactive Oxygen Species |
| NTA | Nanoparticles Tracking Analysis |
| SEM | Scanning Electron Microscopy |
| TPC | Total phenolic content |
References
- He, Y.; Yue, Y.; Zheng, X.; Zhang, K.; Chen, S.; Du, Z. Curcumin, Inflammation, and Chronic Diseases: How Are They Linked? Molecules 2015, 20, 9183–9213. [Google Scholar] [CrossRef] [PubMed]
- Liu, Y.; Huang, L.; Kim, M.-Y.; Cho, J.Y. The Role of Thymoquinone in Inflammatory Response in Chronic Diseases. Int. J. Mol. Sci. 2022, 23, 10246. [Google Scholar] [CrossRef]
- Leyane, T.S.; Jere, S.W.; Houreld, N.N. Oxidative Stress in Ageing and Chronic Degenerative Pathologies: Molecular Mechanisms Involved in Counteracting Oxidative Stress and Chronic Inflammation. Int. J. Mol. Sci. 2022, 23, 7273. [Google Scholar] [CrossRef]
- Silva, D.F.; Empadinhas, N.; Cardoso, S.M.; Esteves, A.R. Neurodegenerative Microbially-Shaped Diseases: Oxidative Stress Meets Neuroinflammation. Antioxidants 2022, 11, 2141. [Google Scholar] [CrossRef]
- Ito, F.; Sono, Y.; Ito, T. Measurement and Clinical Significance of Lipid Peroxidation as a Biomarker of Oxidative Stress: Oxidative Stress in Diabetes, Atherosclerosis, and Chronic Inflammation. Antioxidants 2019, 8, 72. [Google Scholar] [CrossRef]
- Nueraihemaiti, N.; Dilimulati, D.; Baishan, A.; Hailati, S.; Maihemuti, N.; Aikebaier, A.; Paerhati, Y.; Zhou, W. Advances in Plant-Derived Extracellular Vesicle Extraction Methods and Pharmacological Effects. Biology 2025, 14, 377. [Google Scholar] [CrossRef]
- Calzoni, E.; Bertoldi, A.; Cusumano, G.; Buratta, S.; Urbanelli, L.; Emiliani, C. Plant-Derived Extracellular Vesicles: Natural Nanocarriers for Biotechnological Drugs. Processes 2024, 12, 2938. [Google Scholar] [CrossRef]
- Urbanelli, L.; Delo, F.; Cerrotti, G.; Albertini, E.; Lucci, J.; Buratta, S.; Calzoni, E.; Giovagnoli, S.; Lugini, L.; Federici, C.; et al. Cross-Kingdom Communication via Plant-Derived Extracellular Vesicle Nucleic Acids in Genetically Engineered Nicotiana tabacum. Genes 2025, 16, 356. [Google Scholar] [CrossRef] [PubMed]
- Fang, Z.; Liu, K. Plant-Derived Extracellular Vesicles as Oral Drug Delivery Carriers. J. Control. Release 2022, 350, 389–400. [Google Scholar] [CrossRef]
- Wang, Y.; Wang, J.; Ma, J.; Zhou, Y.; Lu, R. Focusing on Future Applications and Current Challenges of Plant Derived Extracellular Vesicles. Pharmaceuticals 2022, 15, 708. [Google Scholar] [CrossRef]
- Alzahrani, F.A.; Khan, M.I.; Kameli, N.; Alsahafi, E.; Riza, Y.M. Plant-Derived Extracellular Vesicles and Their Exciting Potential as the Future of Next-Generation Drug Delivery. Biomolecules 2023, 13, 839. [Google Scholar] [CrossRef]
- Yang, J.; Ai, X.; Zhang, C.; Guo, T.; Feng, N. Application of Plant-Derived Extracellular Vesicles as Novel Carriers in Drug Delivery Systems: A Review. Expert Opin. Drug Deliv. 2025, 22, 787–803. [Google Scholar] [CrossRef] [PubMed]
- Jiyah, A.; Muhammad, S.A.; Ibrahim, A.; Bulama, I.; Ibrahim, A.; Abbas, A.Y.; Imam, M.U.; Saidu, Y.; Bilbis, L.S. Plant-Derived Extracellular Vesicles as Potential Smart Nano Drug Delivery Systems for Antioxidant Vitamins C and E in Alzheimer’s Disease. J. Drug Deliv. Sci. Technol. 2024, 95, 105618. [Google Scholar] [CrossRef]
- Wang, Y.; Wu, Y.; Shen, S.; Liu, Y.; Xia, Y.; Xia, H.; Xie, Z.; Xu, Y. Engineered Plant Extracellular Vesicles for Natural Delivery across Physiological Barriers. Food Funct. 2024, 15, 1737–1757. [Google Scholar] [CrossRef]
- Liu, X.; Lou, K.; Zhang, Y.; Li, C.; Wei, S.; Feng, S. Unlocking the Medicinal Potential of Plant-Derived Extracellular Vesicles: Current Progress and Future Perspectives. Int. J. Nanomed. 2024, 19, 4877–4892. [Google Scholar] [CrossRef]
- Lian, M.Q.; Chng, W.H.; Liang, J.; Yeo, H.Q.; Lee, C.K.; Belaid, M.; Tollemeto, M.; Wacker, M.G.; Czarny, B.; Pastorin, G. Plant-Derived Extracellular Vesicles: Recent Advancements and Current Challenges on Their Use for Biomedical Applications. J. Extracell. Vesicles 2022, 11, 12283. [Google Scholar] [CrossRef] [PubMed]
- Tiwari, A.; Soni, N.; Dongre, S.; Chaudhary, M.; Bissa, B. The Role of Plant-Derived Extracellular Vesicles in Ameliorating Chronic Diseases. Mol. Biol. Rep. 2025, 52, 360. [Google Scholar] [CrossRef] [PubMed]
- Yang, L.-Y.; Li, C.-Q.; Zhang, Y.-L.; Ma, M.-W.; Cheng, W.; Zhang, G.-J. Emerging Drug Delivery Vectors: Engineering of Plant-Derived Nanovesicles and Their Applications in Biomedicine. Int. J. Nanomed. 2024, 19, 2591–2610. [Google Scholar] [CrossRef]
- Qiang, W.; Li, J.; Ruan, R.; Li, Q.; Zhang, X.; Yan, A.; Zhu, H. Plant-Derived Extracellular Vesicles as a Promising Anti-Tumor Approach: A Comprehensive Assessment of Effectiveness, Safety, and Mechanisms. Phytomedicine 2024, 130, 155750. [Google Scholar] [CrossRef]
- Ding, L.; Chang, C.-J.; Liang, M.-L.; Dong, K.-M.; Li, F.-R. Plant-Derived Extracellular Vesicles as Potential Emerging Tools for Cancer Therapeutics. Adv. Ther. 2024, 7, 2400256. [Google Scholar] [CrossRef]
- Calzoni, E.; Bertoldi, A.; Cesaretti, A.; Alabed, H.B.R.; Cerrotti, G.; Pellegrino, R.M.; Buratta, S.; Urbanelli, L.; Emiliani, C. Aloe Extracellular Vesicles as Carriers of Photoinducible Metabolites Exhibiting Cellular Phototoxicity. Cells 2024, 13, 1845. [Google Scholar] [CrossRef] [PubMed]
- Luo, T.; Hou, L.; Cao, Y.; Li, M.; Sheng, X.; Cheng, W.; Yan, L.; Zheng, L. Tea Extracellular Vesicle-Derived MicroRNAs Contribute to Alleviate Intestinal Inflammation by Reprogramming Macrophages. J. Agric. Food Chem. 2025, 73, 6745–6757. [Google Scholar] [CrossRef]
- Cui, C.; Du, M.; Zhao, Y.; Tang, J.; Liu, M.; Min, G.; Chen, R.; Zhang, Q.; Sun, Z.; Weng, H. Functional Ginger-Derived Extracellular Vesicles-Coated ZIF-8 Containing TNF-α siRNA for Ulcerative Colitis Therapy by Modulating Gut Microbiota. ACS Appl. Mater. Interfaces 2024, 16, 53460–53473. [Google Scholar] [CrossRef] [PubMed]
- Di Giulio, S.; Carata, E.; Mariano, S.; Panzarini, E. Plant Extracellular Vesicles: Investigating Their Utilization as Beneficial Nutrients in Diet. Appl. Sci. 2023, 13, 6656. [Google Scholar] [CrossRef]
- Chen, X.; He, L.; Zhang, C.; Zheng, G.; Lin, S.; Zou, Y.; Lu, Y.; Feng, Y.; Zheng, D. Exploring New Avenues of Health Protection: Plant-Derived Nanovesicles Reshape Microbial Communities. J. Nanobiotechnol. 2024, 22, 269. [Google Scholar] [CrossRef] [PubMed]
- Díez-Sainz, E.; Lorente-Cebrián, S.; Aranaz, P.; Riezu-Boj, J.I.; Martínez, J.A.; Milagro, F.I. Potential Mechanisms Linking Food-Derived MicroRNAs, Gut Microbiota and Intestinal Barrier Functions in the Context of Nutrition and Human Health. Front. Nutr. 2021, 8, 586564. [Google Scholar] [CrossRef]
- del Pozo-Acebo, L.; López de las Hazas, M.-C.; Margollés, A.; Dávalos, A.; García-Ruiz, A. Eating microRNAs: Pharmacological Opportunities for Cross-Kingdom Regulation and Implications in Host Gene and Gut Microbiota Modulation. Br. J. Pharmacol. 2021, 178, 2218–2245. [Google Scholar] [CrossRef]
- Han, Y.; Guo, X.; Ji, Z.; Guo, Y.; Ma, W.; Du, H.; Guo, Y.; Xiao, H. Colon Health Benefits of Plant-Derived Exosome-like Nanoparticles via Modulating Gut Microbiota and Immunity. Crit. Rev. Food Sci. Nutr. 2025. [Google Scholar] [CrossRef]
- Li, D.; Tang, Q.; Yang, M.; Xu, H.; Zhu, M.; Zhang, Y.; Tian, C.; Nie, Y.; Wang, J.; Liang, Y.; et al. Plant-Derived Exosomal Nanoparticles: Potential Therapeutic for Inflammatory Bowel Disease. Nanoscale Adv. 2023, 5, 3575–3588. [Google Scholar] [CrossRef]
- Zhang, X.; Pan, Z.; Wang, Y.; Liu, P.; Hu, K. Taraxacum officinale-Derived Exosome-like Nanovesicles Modulate Gut Metabolites to Prevent Intermittent Hypoxia-Induced Hypertension. Biomed. Pharmacother. 2023, 161, 114572. [Google Scholar] [CrossRef]
- Tejpal, S.; Dogra, S.; Sharma, S. The Role of Rosa canina in Modulating NF-κb and MAPK Signaling Pathways: A Key to Anti-Inflammatory Therapy. Asian J. Pharm. Res. Dev. 2025, 13, 128–137. [Google Scholar]
- Winther, K.; Vinther Hansen, A.S.; Campbell-Tofte, J. Bioactive Ingredients of Rose Hips (Rosa canina L) with Special Reference to Antioxidative and Anti-Inflammatory Properties: In Vitro Studies. Bot. Targets Ther. 2016, 6, 11–23. [Google Scholar] [CrossRef]
- Öğüt, K. Rosa canina L. In Novel Drug Targets with Traditional Herbal Medicines: Scientific and Clinical Evidence; Gürağaç Dereli, F.T., Ilhan, M., Belwal, T., Eds.; Springer International Publishing: Cham, Switzerland, 2022; pp. 513–523. ISBN 978-3-031-07753-1. [Google Scholar]
- Chrubasik, C.; Roufogalis, B.D.; Müller-Ladner, U.; Chrubasik, S. A Systematic Review on the Rosa canina Effect and Efficacy Profiles. Phytother. Res. 2008, 22, 725–733. [Google Scholar] [CrossRef] [PubMed]
- Gruenwald, J.; Uebelhack, R.; Moré, M.I. Rosa canina—Rose Hip Pharmacological Ingredients and Molecular Mechanics Counteracting Osteoarthritis—A Systematic Review. Phytomedicine 2019, 60, 152958. [Google Scholar] [CrossRef]
- Rome, S. Biological Properties of Plant-Derived Extracellular Vesicles. Food Funct. 2019, 10, 529–538. [Google Scholar] [CrossRef]
- Pucci, M.; Raimondo, S. Chapter Four—Plant Extracellular Vesicles: The Safe for Bioactive Compounds. In Advances in Biomembranes and Lipid Self-Assembly; Bongiovanni, A., Pocsfalvi, G., Manno, M., Kralj-Iglič, V., Eds.; Advances in Biomembranes and Lipid Self-Assembly; Academic Press: Cambridge, MA, USA, 2021; Volume 33, pp. 155–174. [Google Scholar]
- Nemati, M.; Singh, B.; Mir, R.A.; Nemati, M.; Babaei, A.; Ahmadi, M.; Rasmi, Y.; Golezani, A.G.; Rezaie, J. Plant-Derived Extracellular Vesicles: A Novel Nanomedicine Approach with Advantages and Challenges. Cell Commun. Signal. 2022, 20, 69. [Google Scholar] [CrossRef]
- Zhou, S.; Cao, Y.; Shan, F.; Huang, P.; Yang, Y.; Liu, S. Analyses of Chemical Components and Their Functions in Single Species Plant-Derived Exosome like Vesicle. TrAC Trends Anal. Chem. 2023, 167, 117274. [Google Scholar] [CrossRef]
- Shkryl, Y.; Tsydeneshieva, Z.; Menchinskaya, E.; Rusapetova, T.; Grishchenko, O.; Mironova, A.; Bulgakov, D.; Gorpenchenko, T.; Kazarin, V.; Tchernoded, G.; et al. Exosome-like Nanoparticles, High in Trans-δ-Viniferin Derivatives, Produced from Grape Cell Cultures: Preparation, Characterization, and Anticancer Properties. Biomedicines 2024, 12, 2142. [Google Scholar] [CrossRef]
- Ramírez-Hernández, A.A.; Reyes-Jiménez, E.; Velázquez-Enríquez, J.M.; Santos-Álvarez, J.C.; Soto-Guzmán, A.; Castro-Sánchez, L.; Tapia-Pastrana, G.; Torres-Aguilar, H.; Vásquez-Garzón, V.R.; Baltiérrez-Hoyos, R. Zingiber Officinale-Derived Extracellular Vesicles Attenuate Bleomycin-Induced Pulmonary Fibrosis Trough Antioxidant, Anti-Inflammatory and Protease Activity in a Mouse Model. Cells 2023, 12, 1852. [Google Scholar] [CrossRef]
- Santangelo, C.; Binetti, E.; Azman, S.N.A.; Bondi, D.; Brunetti, V.; Farina, M.; Purcaro, C.; Marramiero, L.; Di Raimo, R.; Pietrangelo, G.; et al. Biophysical Features of Plant-Derived Nanovesicles: Focus on Almonds. J. Food Compos. Anal. 2024, 134, 106494. [Google Scholar] [CrossRef]
- Gioia, S.D.; Hossain, M.N.; Conese, M. Biological Properties and Therapeutic Effects of Plant-Derived Nanovesicles. Open Med. 2020, 15, 1096–1122. [Google Scholar] [CrossRef]
- Ainsworth, E.A.; Gillespie, K.M. Estimation of Total Phenolic Content and Other Oxidation Substrates in Plant Tissues Using Folin–Ciocalteu Reagent. Nat. Protoc. 2007, 2, 875–877. [Google Scholar] [CrossRef]
- Bibi Sadeer, N.; Montesano, D.; Albrizio, S.; Zengin, G.; Mahomoodally, M.F. The Versatility of Antioxidant Assays in Food Science and Safety—Chemistry, Applications, Strengths, and Limitations. Antioxidants 2020, 9, 709. [Google Scholar] [CrossRef]
- Dinu, L.-D.; Gatea, F.; Roaming Israel, F.; Lakicevic, M.; Dedović, N.; Vamanu, E. The Modulation Effect of a Fermented Bee Pollen Postbiotic on Cardiovascular Microbiota and Therapeutic Perspectives. Biomedicines 2023, 11, 2712. [Google Scholar] [CrossRef]
- Vamanu, E.; Ene, M.; Biță, B.; Ionescu, C.; Crăciun, L.; Sârbu, I. In Vitro Human Microbiota Response to Exposure to Silver Nanoparticles Biosynthesized with Mushroom Extract. Nutrients 2018, 10, 607. [Google Scholar] [CrossRef]
- Hu, C.; Shen, H. Microbes in Health and Disease: Human Gut Microbiota. Appl. Sci. 2024, 14, 11354. [Google Scholar] [CrossRef]
- Patangia, D.V.; Anthony Ryan, C.; Dempsey, E.; Paul Ross, R.; Stanton, C. Impact of Antibiotics on the Human Microbiome and Consequences for Host Health. MicrobiologyOpen 2022, 11, e1260. [Google Scholar] [CrossRef] [PubMed]
- Anisimova, E.; Gorokhova, I.; Karimullina, G.; Yarullina, D. Alarming Antibiotic Resistance of Lactobacilli Isolated from Probiotic Preparations and Dietary Supplements. Antibiotics 2022, 11, 1557. [Google Scholar] [CrossRef] [PubMed]
- Yugay, Y.; Tsydeneshieva, Z.; Rusapetova, T.; Grischenko, O.; Mironova, A.; Bulgakov, D.; Silant’ev, V.; Tchernoded, G.; Bulgakov, V.; Shkryl, Y. Isolation and Characterization of Extracellular Vesicles from Arabidopsis thaliana Cell Culture and Investigation of the Specificities of Their Biogenesis. Plants 2023, 12, 3604. [Google Scholar] [CrossRef]
- Kim, J.; Li, S.; Zhang, S.; Wang, J. Plant-Derived Exosome-like Nanoparticles and Their Therapeutic Activities. Asian J. Pharm. Sci. 2022, 17, 53–69. [Google Scholar] [CrossRef]
- Yeo, J. Food-Derived Extracellular Vesicles as Multi-Bioactive Complex and Their Versatile Health Effects. Antioxidants 2023, 12, 1862. [Google Scholar] [CrossRef]
- Sah, N.K.; Arora, S.; Sahu, R.C.; Kumar, D.; Agrawal, A.K. Plant-Based Exosome-like Extracellular Vesicles as Encapsulation Vehicles for Enhanced Bioavailability and Breast Cancer Therapy: Recent Advances and Challenges. Med. Oncol. 2025, 42, 184. [Google Scholar] [CrossRef]
- Chiou, Y.-S.; Huang, Q.; Ho, C.-T.; Wang, Y.-J.; Pan, M.-H. Directly Interact with Keap1 and LPS Is Involved in the Anti-Inflammatory Mechanisms of (-)-Epicatechin-3-gallate in LPS-Induced Macrophages and Endotoxemia. Free Radic. Biol. Med. 2016, 94, 1–16. [Google Scholar] [CrossRef]
- Wang, S.; Chang, Y.; Xu, J.; Zhao, C.; Song, Y.; Liu, M.; Tian, C. Comparative Study of Anti-Inflammatory, Antioxidant and Antibacterial Activities of Epigallocatechin Gallate, Epigallocatechin, Epicatechin Gallate and Epicatechin In Vitro. Pharmacol. Res. Mod. Chin. Med. 2025, 15, 100599. [Google Scholar] [CrossRef]
- Dludla, P.V.; Nkambule, B.B.; Jack, B.; Mkandla, Z.; Mutize, T.; Silvestri, S.; Orlando, P.; Tiano, L.; Louw, J.; Mazibuko-Mbeje, S.E. Inflammation and Oxidative Stress in an Obese State and the Protective Effects of Gallic Acid. Nutrients 2019, 11, 23. [Google Scholar] [CrossRef]
- Bai, J.; Zhang, Y.; Tang, C.; Hou, Y.; Ai, X.; Chen, X.; Zhang, Y.; Wang, X.; Meng, X. Gallic Acid: Pharmacological Activities and Molecular Mechanisms Involved in Inflammation-Related Diseases. Biomed. Pharmacother. 2021, 133, 110985. [Google Scholar] [CrossRef]
- Cavia-Saiz, M.; Busto, M.D.; Pilar-Izquierdo, M.C.; Ortega, N.; Perez-Mateos, M.; Muñiz, P. Antioxidant Properties, Radical Scavenging Activity and Biomolecule Protection Capacity of Flavonoid Naringenin and Its Glycoside Naringin: A Comparative Study. J. Sci. Food Agric. 2010, 90, 1238–1244. [Google Scholar] [CrossRef]
- Maatouk, M.; Elgueder, D.; Mustapha, N.; Chaaban, H.; Bzéouich, I.M.; Loannou, I.; Kilani, S.; Ghoul, M.; Ghedira, K.; Chekir-Ghedira, L. Effect of Heated Naringenin on Immunomodulatory Properties and Cellular Antioxidant Activity. Cell Stress Chaperones 2016, 21, 1101–1109. [Google Scholar] [CrossRef] [PubMed]
- Terra, X.; Palozza, P.; Fernandez-Larrea, J.; Ardevol, A.; Blade, C.; Pujadas, G.; Salvado, J.; Arola, L.; Blay, M.T. Procyanidin Dimer B1 and Trimer C1 Impair Inflammatory Response Signalling in Human Monocytes. Free Radic. Res. 2011, 45, 611–619. [Google Scholar] [CrossRef] [PubMed]
- Muselík, J.; García-Alonso, M.; Martín-López, M.P.; Žemlička, M.; Rivas-Gonzalo, J.C. Measurement of Antioxidant Activity of Wine Catechins, Procyanidins, Anthocyanins and Pyranoanthocyanins. Int. J. Mol. Sci. 2007, 8, 797–809. [Google Scholar] [CrossRef]
- Sun, Y.; Lenon, G.B.; Yang, A.W.H. Rumex japonicus Houtt.: A Phytochemical, Pharmacological, and Pharmacokinetic Review. Phytother. Res. 2020, 34, 1198–1215. [Google Scholar] [CrossRef] [PubMed]
- Rivera-Mondragón, A.; Ortíz, O.O.; Bijttebier, S.; Vlietinck, A.; Apers, S.; Pieters, L.; Caballero-George, C. Selection of Chemical Markers for the Quality Control of Medicinal Plants of the Genus Cecropia. Pharm. Biol. 2017, 55, 1500–1512. [Google Scholar] [CrossRef]
- Zengin, G.; Uysal, A.; Aktumsek, A.; Mocan, A.; Mollica, A.; Locatelli, M.; Custodio, L.; Neng, N.R.; Nogueira, J.M.F.; Aumeeruddy-Elalfi, Z.; et al. Euphorbia denticulata Lam.: A Promising Source of Phyto-Pharmaceuticals for the Development of Novel Functional Formulations. Biomed. Pharmacother. 2017, 87, 27–36. [Google Scholar] [CrossRef]
- Wang, Q.; Ren, Y.; Mu, J.; Egilmez, N.K.; Zhuang, X.; Deng, Z.; Zhang, L.; Yan, J.; Miller, D.; Zhang, H.-G. Grapefruit-Derived Nanovectors Use an Activated Leukocyte Trafficking Pathway to Deliver Therapeutic Agents to Inflammatory Tumor Sites. Cancer Res. 2015, 75, 2520–2529. [Google Scholar] [CrossRef]
- Deng, Z.; Rong, Y.; Teng, Y.; Mu, J.; Zhuang, X.; Tseng, M.; Samykutty, A.; Zhang, L.; Yan, J.; Miller, D.; et al. Broccoli-Derived Nanoparticle Inhibits Mouse Colitis by Activating Dendritic Cell AMP-Activated Protein Kinase. Mol. Ther. 2017, 25, 1641–1654. [Google Scholar] [CrossRef]
- Akata, I.; Zengin, G.; Picot, C.M.N.; Mahomoodally, M.F. Enzyme Inhibitory and Antioxidant Properties of Six Mushroom Species from the Agaricaceae Family. S. Afr. J. Bot. 2019, 120, 95–99. [Google Scholar] [CrossRef]
- Wang, R.; Yan, H.; Tang, X. Progress in Studies of Huperzine A, a Natural Cholinesterase Inhibitor from Chinese Herbal Medicine. Acta Pharmacol. Sin. 2006, 27, 1–26. [Google Scholar] [CrossRef] [PubMed]
- Wang, W.; Gao, Y.; Wang, W.; Zhang, J.; Yin, J.; Le, T.; Xue, J.; Engelhardt, U.H.; Jiang, H. Kojic Acid Showed Consistent Inhibitory Activity on Tyrosinase from Mushroom and in Cultured B16F10 Cells Compared with Arbutins. Antioxidants 2022, 11, 502. [Google Scholar] [CrossRef] [PubMed]
- Riyaphan, J.; Pham, D.-C.; Leong, M.K.; Weng, C.-F. In Silico Approaches to Identify Polyphenol Compounds as α-Glucosidase and α-Amylase Inhibitors against Type-II Diabetes. Biomolecules 2021, 11, 1877. [Google Scholar] [CrossRef]
- Zengin, G.; Zheleva-Dimitrova, D.; Babacan, E.Y.; Polat, R.; Çakılcıoğlu, U.; Sadeer, N.B.; Costa, E.V.; Mahomoodally, M.F.; Naviglio, D.; Gallo, M.; et al. Detailed Chemical Characterization and Biological Propensities of Malabaila lasiocarpa Extracts: An Endemic Plant to Turkey. Chem. Biodivers. 2022, 19, e202200068. [Google Scholar] [CrossRef]
- Acquaticci, L.; Santanatoglia, A.; Vittadini, E.; Beghelli, D.; La Terza, A.; Zengin, G.; Caprioli, G. Quantification of Bioactive Compounds by HPLC-ESI-MS/MS and Evaluation of Antioxidant and Enzyme Inhibitory Activities of Acorn Flour Extracts. Antioxidants 2024, 13, 1526. [Google Scholar] [CrossRef]
- Ma, L.; Ye, Z.; Guo, D.; Nie, C.; Zhou, Z. Citri Reticulate Pericranium-Derived Extracellular Vesicles Exert Antioxidant and Anti-Inflammatory Properties and Enhance the Bioactivity of Nobiletin by Forming EVs-Nob Nanoparticles. Front. Cell Dev. Biol. 2024, 12, 1509123. [Google Scholar] [CrossRef]
- Zhang, J.; Tian, S.; Guo, L.; Zhao, H.; Mao, Z.; Miao, M. Chinese Herbal Medicine-Derived Extracellular Vesicles as Novel Biotherapeutic Tools: Present and Future. J. Transl. Med. 2024, 22, 1059. [Google Scholar] [CrossRef]
- Raimondo, S.; Urzì, O.; Meraviglia, S.; Di Simone, M.; Corsale, A.M.; Rabienezhad Ganji, N.; Palumbo Piccionello, A.; Polito, G.; Lo Presti, E.; Dieli, F.; et al. Anti-Inflammatory Properties of Lemon-Derived Extracellular Vesicles Are Achieved through the Inhibition of ERK/NF-κB Signalling Pathways. J. Cell. Mol. Med. 2022, 26, 4195–4209. [Google Scholar] [CrossRef]
- Zhang, M.; Viennois, E.; Prasad, M.; Zhang, Y.; Wang, L.; Zhang, Z.; Han, M.K.; Xiao, B.; Xu, C.; Srinivasan, S.; et al. Edible Ginger-Derived Nanoparticles: A Novel Therapeutic Approach for the Prevention and Treatment of Inflammatory Bowel Disease and Colitis-Associated Cancer. Biomaterials 2016, 101, 321–340. [Google Scholar] [CrossRef] [PubMed]
- Sarasati, A.; Syahruddin, M.H.; Nuryanti, A.; Ana, I.D.; Barlian, A.; Wijaya, C.H.; Ratnadewi, D.; Wungu, T.D.K.; Takemori, H. Plant-Derived Exosome-like Nanoparticles for Biomedical Applications and Regenerative Therapy. Biomedicines 2023, 11, 1053. [Google Scholar] [CrossRef]
- Bai, C.; Liu, J.; Zhang, X.; Li, Y.; Qin, Q.; Song, H.; Yuan, C.; Huang, Z. Research Status and Challenges of Plant-Derived Exosome-like Nanoparticles. Biomed. Pharmacother. 2024, 174, 116543. [Google Scholar] [CrossRef]
- Lei, C.; Mu, J.; Teng, Y.; He, L.; Xu, F.; Zhang, X.; Sundaram, K.; Kumar, A.; Sriwastva, M.K.; Lawrenz, M.B.; et al. Lemon Exosome-like Nanoparticles-Manipulated Probiotics Protect Mice from C. diff Infection. iScience 2020, 23, 101571. [Google Scholar] [CrossRef] [PubMed]
- Mrugała, B.; Miłaczewska, A.; Porebski, P.J.; Niedzialkowska, E.; Guzik, M.; Minor, W.; Borowski, T. A Study on the Structure, Mechanism, and Biochemistry of Kanamycin B Dioxygenase (KanJ)—An Enzyme with a Broad Range of Substrates. FEBS J. 2021, 288, 1366–1386. [Google Scholar] [CrossRef] [PubMed]
- Delghandi, P.S.; Soleimani, V.; Fazly Bazzaz, B.S.; Hosseinzadeh, H. A Review on Oxidant and Antioxidant Effects of Antibacterial Agents: Impacts on Bacterial Cell Death and Division and Therapeutic Effects or Adverse Reactions in Humans. Naunyn-Schmiedeberg’s Arch. Pharmacol. 2023, 396, 2667–2686. [Google Scholar] [CrossRef]
- Dwyer, D.J.; Belenky, P.A.; Yang, J.H.; MacDonald, I.C.; Martell, J.D.; Takahashi, N.; Chan, C.T.Y.; Lobritz, M.A.; Braff, D.; Schwarz, E.G.; et al. Antibiotics Induce Redox-Related Physiological Alterations as Part of Their Lethality. Proc. Natl. Acad. Sci. USA 2014, 111, E2100–E2109. [Google Scholar] [CrossRef]
- Stevens, Y.; Rymenant, E.V.; Grootaert, C.; Camp, J.V.; Possemiers, S.; Masclee, A.; Jonkers, D. The Intestinal Fate of Citrus Flavanones and Their Effects on Gastrointestinal Health. Nutrients 2019, 11, 1464. [Google Scholar] [CrossRef]
- Teng, Y.; Ren, Y.; Sayed, M.; Hu, X.; Lei, C.; Kumar, A.; Hutchins, E.; Mu, J.; Deng, Z.; Luo, C.; et al. Plant-Derived Exosomal MicroRNAs Shape the Gut Microbiota. Cell Host Microbe 2018, 24, 637–652.e8. [Google Scholar] [CrossRef]
- Sundaram, K.; Miller, D.P.; Kumar, A.; Teng, Y.; Sayed, M.; Mu, J.; Lei, C.; Sriwastva, M.K.; Zhang, L.; Yan, J.; et al. Plant-Derived Exosomal Nanoparticles Inhibit Pathogenicity of Porphyromonas gingivalis. iScience 2019, 21, 308–327. [Google Scholar] [CrossRef]
- Dimitrova, M.; Ivanov, G.; Mihalev, K.; Slavchev, A.; Ivanova, I.; Vlaseva, R. Investigation of Antimicrobial Activity of Polyphenol-Enriched Extracts against Probiotic Lactic Acid Bacteria. Food Sci. Appl. Biotechnol. 2019, 2, 67–73. [Google Scholar] [CrossRef]
- Liu, J.; Song, Y.; Zhao, Q.; Wang, Y.; Li, C.; Zou, L.; Hu, Y. Effects of Tartary Buckwheat Protein on Gut Microbiome and Plasma Metabolite in Rats with High-Fat Diet. Foods 2021, 10, 2457. [Google Scholar] [CrossRef] [PubMed]
- Chiaradia, E.; Tancini, B.; Emiliani, C.; Delo, F.; Pellegrino, R.M.; Tognoloni, A.; Urbanelli, L.; Buratta, S. Extracellular Vesicles under Oxidative Stress Conditions: Biological Properties and Physiological Roles. Cells 2021, 10, 1763. [Google Scholar] [CrossRef] [PubMed]
- Buratta, S.; Latella, R.; Chiaradia, E.; Salzano, A.M.; Tancini, B.; Pellegrino, R.M.; Urbanelli, L.; Cerrotti, G.; Calzoni, E.; Alabed, H.B.R.; et al. Characterization of Nanovesicles Isolated from Olive Vegetation Water. Foods 2024, 13, 835. [Google Scholar] [CrossRef] [PubMed]
- Bradford, M.M. A Rapid and Sensitive Method for the Quantitation of Microgram Quantities of Protein Utilizing the Principle of Protein-Dye Binding. Anal. Biochem. 1976, 72, 248–254. [Google Scholar] [CrossRef]
- Montanari, C.; Sheokand, M.; Cesaretti, A.; Calzoni, E.; Misra, R.; Carlotti, B. Ad-Hoc Functionalization of Phenothiazine Dioxide Derivatives to Achieve Blue Thermally Activated Delayed Fluorescence in Organic Nanoaggregates. J. Phys. Chem. C 2024, 128, 19688–19700. [Google Scholar] [CrossRef]
- Zengin, G.; Sinan, K.I.; Ak, G.; Mahomoodally, M.F.; Paksoy, M.Y.; Picot-Allain, C.; Glamocilja, J.; Sokovic, M.; Jekő, J.; Cziáky, Z.; et al. Chemical Profile, Antioxidant, Antimicrobial, Enzyme Inhibitory, and Cytotoxicity of Seven Apiaceae Species from Turkey: A Comparative Study. Ind. Crops Prod. 2020, 153, 112572. [Google Scholar] [CrossRef]
- Zengin, G.; Uysal, S.; Ceylan, R.; Aktumsek, A. Phenolic Constituent, Antioxidative and Tyrosinase Inhibitory Activity of Ornithogalum narbonense L. from Turkey: A Phytochemical Study. Ind. Crops Prod. 2015, 70, 1–6. [Google Scholar] [CrossRef]
- Zengin, G. A Study on In Vitro Enzyme Inhibitory Properties of Asphodeline anatolica: New Sources of Natural Inhibitors for Public Health Problems. Ind. Crops Prod. 2016, 83, 39–43. [Google Scholar] [CrossRef]
- Mezzasoma, L.; Costanzi, E.; Scarpelli, P.; Talesa, V.N.; Bellezza, I. Extracellular Vesicles from Human Advanced-Stage Prostate Cancer Cells Modify the Inflammatory Response of Microenvironment-Residing Cells. Cancers 2019, 11, 1276. [Google Scholar] [CrossRef]
- Calzoni, E.; Cesaretti, A.; Montegiove, N.; Di Michele, A.; Pellegrino, R.M.; Emiliani, C. HexA-Enzyme Coated Polymer Nanoparticles for the Development of a Drug-Delivery System in the Treatment of Sandhoff Lysosomal Storage Disease. J. Funct. Biomater. 2022, 13, 37. [Google Scholar] [CrossRef]
- Cesaretti, A.; Calzoni, E.; Montegiove, N.; Bianconi, T.; Alebardi, M.; La Serra, M.A.; Consiglio, G.; Fortuna, C.G.; Elisei, F.; Spalletti, A. Lighting-Up the Far-Red Fluorescence of RNA-Selective Dyes by Switching from Ortho to Para Position. Int. J. Mol. Sci. 2023, 24, 4812. [Google Scholar] [CrossRef]
- Dinu, L.-D.; Gatea, F.; Matei, F.; Banciu, C.; Vamanu, E. Gut Microbiota Modulation by Selenium and Zinc Enrichment Postbiotic on Dysbiosis Associated with Hypertension. Curr. Vasc. Pharmacol. 2024, 22, 365–374. [Google Scholar] [CrossRef]
- Rinttilä, T.; Kassinen, A.; Malinen, E.; Krogius, L.; Palva, A. Development of an Extensive Set of 16S rDNA-targeted Primers for Quantification of Pathogenic and Indigenous Bacteria in Faecal Samples by Real-time PCR. J. Appl. Microbiol. 2004, 97, 1166–1177. [Google Scholar] [CrossRef] [PubMed]
- Yang, T.; Santisteban, M.M.; Rodriguez, V.; Li, E.; Ahmari, N.; Carvajal, J.M.; Zadeh, M.; Gong, M.; Qi, Y.; Zubcevic, J.; et al. Gut Dysbiosis Is Linked to Hypertension. Hypertension 2015, 65, 1331–1340. [Google Scholar] [CrossRef] [PubMed]


| Identified Metabolite in R. canina NVs | Concentration (µg/4.9 × 1011 Particles) |
|---|---|
| (-)-epicatechin | 6.37 ± 0.42 |
| Hederagenin glucoside | 2.00 ± 0.17 |
| Phloretin-2′-O-glucoside | 1.99 ± 0.15 |
| Quercetin-3-O-rutinoside | 1.95 ± 0.36 |
| Gallic acid | 1.10 ± 0.24 |
| Naringenin-7-O-glucoside | 0.76 ± 0.12 |
| Naringenin | 0.52 ± 0.05 |
| Eriodictyol-7-O-glucoside | 0.49 ± 0.04 |
| 6-(3-Benzoyloxy-2-hydroxypropoxy)-3,4,5-trihydroxyoxane-2-carboxylic acid | 0.49 ± 0.06 |
| 1-O-Galloyl-6-O-cinnamoylglucose | 0.47 ± 0.16 |
| Procyanidin C1 | 0.35 ± 0.12 |
| Procyanidin B1 | 0.33 ± 0.03 |
| Gallic acid hexoside; PlaSMA ID-747 | 0.19 ± 0.04 |
| Liquiritin | 0.18 ± 0.04 |
| trans-4-Coumaric acid | 0.15 ± 0.01 |
| Tormentic acid | 0.12 ± 0.05 |
| rhein | 0.07 ± 0.02 |
| epicatechin gallate | 0.06 ± 0.02 |
| Eriodictyol | 0.06 ± 0.01 |
| Methyl gallate | 0.05 ± 0.01 |
| Salicylic acid | 0.03 ± 0.01 |
| Isoquercitrin | 0.03 ± 0.01 |
| Corosolic acid | 0.02 ± 0.01 |
| TPC | TFC | DPPH | ABTS | FRAP | CUPRAC | Metal Chelating |
|---|---|---|---|---|---|---|
| mg GAE/Particles | mg RE/Particles | mg TE/Particles | mg EDTAE/Particles | |||
| 61.16 ± 4.36 | 2.69 ± 0.18 | 56.57 ± 4.44 | 76.32 ± 3.58 | 56.10 ± 1.48 | 97.48 ± 1.17 | 24.53 ± 3.70 |
| AChE Inhibition | BChE Inhibition | Tyrosinase Inhibition | Amylase Inhibition | Glucosidase Inhibition |
|---|---|---|---|---|
| mg GALAE/Particles | mg KAE/Particles | mmol ACAE/Particles | ||
| 0.65 ± 0.08 | 3.50 ± 0.05 | 59.56 ± 3.35 | 0.22 ± 0.03 | 1.21 ± 0.02 |
| Experiments | Firmicutes/Bacteroidetes (F/B) Quantitative Ratio |
|---|---|
| M | 3.07 |
| MEVs Rosa | 2.95 |
| MKm | 2.39 |
| MKmEVs Rosa | 3.28 |
Disclaimer/Publisher’s Note: The statements, opinions and data contained in all publications are solely those of the individual author(s) and contributor(s) and not of MDPI and/or the editor(s). MDPI and/or the editor(s) disclaim responsibility for any injury to people or property resulting from any ideas, methods, instructions or products referred to in the content. |
© 2025 by the authors. Licensee MDPI, Basel, Switzerland. This article is an open access article distributed under the terms and conditions of the Creative Commons Attribution (CC BY) license (https://creativecommons.org/licenses/by/4.0/).
Share and Cite
Cusumano, G.; Bertoldi, A.; Calzoni, E.; Alabed, H.B.R.; Dinu, L.D.; Vamanu, E.; Matei, F.; Zengin, G.; Emiliani, C. Nanovesicles from Rosa canina: A Treasure Trove of Antioxidant Potential for Oxidative Stress, Inflammation, and Gut Microbiota Modulation. Pharmaceuticals 2025, 18, 1672. https://doi.org/10.3390/ph18111672
Cusumano G, Bertoldi A, Calzoni E, Alabed HBR, Dinu LD, Vamanu E, Matei F, Zengin G, Emiliani C. Nanovesicles from Rosa canina: A Treasure Trove of Antioxidant Potential for Oxidative Stress, Inflammation, and Gut Microbiota Modulation. Pharmaceuticals. 2025; 18(11):1672. https://doi.org/10.3390/ph18111672
Chicago/Turabian StyleCusumano, Gaia, Agnese Bertoldi, Eleonora Calzoni, Husam B. R. Alabed, Laura Dorina Dinu, Emanuel Vamanu, Florentina Matei, Gokhan Zengin, and Carla Emiliani. 2025. "Nanovesicles from Rosa canina: A Treasure Trove of Antioxidant Potential for Oxidative Stress, Inflammation, and Gut Microbiota Modulation" Pharmaceuticals 18, no. 11: 1672. https://doi.org/10.3390/ph18111672
APA StyleCusumano, G., Bertoldi, A., Calzoni, E., Alabed, H. B. R., Dinu, L. D., Vamanu, E., Matei, F., Zengin, G., & Emiliani, C. (2025). Nanovesicles from Rosa canina: A Treasure Trove of Antioxidant Potential for Oxidative Stress, Inflammation, and Gut Microbiota Modulation. Pharmaceuticals, 18(11), 1672. https://doi.org/10.3390/ph18111672

