Optimizing Spectral Utilization in Healthcare Internet of Things
Abstract
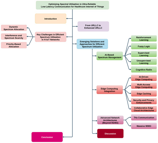
1. Introduction
Contributions of This Work
- This work provides a clear understanding of an H-IoT system, its scope, and its underlying network operation, especially enhanced ultra-reliable low-latency communication (eURLLC). The focus of this review remains on sustained and reliable real-time communication for H-IoT, which acts as a background to understand critical challenges in efficient spectrum utilization.
- This work identifies the key challenges that limit the performance of real-time systems due to limitations in spectrum utilization.
- This work analyzes state-of-the-art strategies aimed at optimizing spectrum utilization in time-critical wireless networks, with a focus on the healthcare domain, including traditional and emerging approaches.
- This work compares emerging technologies and traditional approaches in terms of their performance gains. Artificial intelligence (AI)-based methodologies paired with advanced network architectures provide an insight into the emerging solutions and their potential to address the current challenges.
- The discussion on each of these solutions identifies research gaps and future research directions, focusing on experimental validation and practical deployment in real-world healthcare environments. Furthermore, this work presents some recommendations at the end based on the drawbacks of the existing solutions.
2. From URLLC to Enhanced URLLC
3. Key Challenges in Efficient Spectrum Utilization in H-IoT Networks
3.1. Dynamic Spectrum Allocation
3.2. Interference and Spectrum Scarcity
3.3. Priority-Based Allocation
4. Emerging Solutions and Approaches for Efficient Spectrum Utilization
4.1. AI-Based Spectrum Management
4.1.1. Reinforcement Learning (RL)
4.1.2. Fuzzy Logic
4.1.3. Supervised Learning
4.1.4. Unsupervised Learning
4.1.5. Cognitive Radio
4.2. Edge Computing Integration
4.2.1. AI-Driven Edge Computing
4.2.2. Multi-Access Edge Computing (MEC)
4.2.3. Edge Caching
4.2.4. Security and Privacy Enhancements
4.2.5. Collaborative Edge–Cloud Architecture
4.3. Advanced Network Architectures
4.3.1. THz Communications
4.3.2. Massive MIMO
4.4. Discussion
5. Conclusions
Author Contributions
Funding
Conflicts of Interest
References
- Selvaraj, S.; Sundaravaradhan, S. Challenges and opportunities in IoT healthcare systems: A systematic review. SN Appl. Sci. 2020, 2, 139. [Google Scholar] [CrossRef]
- De Michele, R.; Furini, M. Iot healthcare: Benefits, issues and challenges. In Proceedings of the 5th EAI International Conference on Smart Objects and Technologies for Social Good, Valencia, Spain, 25–27 September 2019; pp. 160–164. [Google Scholar]
- Khan, B.S.; Jangsher, S.; Ahmed, A.; Al-Dweik, A. URLLC and eMBB in 5G industrial IoT: A survey. IEEE Open J. Commun. Soc. 2022, 3, 1134–1163. [Google Scholar] [CrossRef]
- Li, Z.; Uusitalo, M.A.; Shariatmadari, H.; Singh, B. 5G URLLC: Design challenges and system concepts. In Proceedings of the 2018 15th International Symposium on Wireless Communication Systems (ISWCS), Lisbon, Portugal, 28–31 August 2018; IEEE: Piscataway, NJ, USA, 2018; pp. 1–6. [Google Scholar]
- Sonune, S.; Kalbande, D.; Yeole, A.; Oak, S. Issues in IoT healthcare platforms: A critical study and review. In Proceedings of the 2017 International Conference on Intelligent Computing and Control (I2C2), Coimbatore, India, 23–24 June 2017; IEEE: Piscataway, NJ, USA, 2017; pp. 1–5. [Google Scholar]
- Qadri, Y.A.; Nauman, A.; Zikria, Y.B.; Vasilakos, A.V.; Kim, S.W. The Future of Healthcare Internet of Things: A Survey of Emerging Technologies. IEEE Commun. Surv. Tutorials 2020, 22, 1121–1167. [Google Scholar] [CrossRef]
- Qureshi, H.N.; Manalastas, M.; Ijaz, A.; Imran, A.; Liu, Y.; Al Kalaa, M.O. Communication Requirements in 5G-Enabled Healthcare Applications: Review and Considerations. Healthcare 2022, 10, 293. [Google Scholar] [CrossRef] [PubMed]
- Qadri, Y.A.; Jung, H.; Niyato, D. Toward the Internet of Medical Things for Real-Time Health Monitoring Over Wi-Fi. IEEE Netw. 2024, 38, 229–237. [Google Scholar] [CrossRef]
- Wang, C.X.; You, X.; Gao, X.; Zhu, X.; Li, Z.; Zhang, C.; Wang, H.; Huang, Y.; Chen, Y.; Haas, H.; et al. On the Road to 6G: Visions, Requirements, Key Technologies, and Testbeds. IEEE Commun. Surv. Tutorials 2023, 25, 905–974. [Google Scholar] [CrossRef]
- Siddiqui, M.U.A.; Abumarshoud, H.; Bariah, L.; Muhaidat, S.; Imran, M.A.; Mohjazi, L. Urllc in beyond 5g and 6g networks: An interference management perspective. IEEe Access 2023, 11, 54639–54663. [Google Scholar] [CrossRef]
- Ahmadi, H.; Arji, G.; Shahmoradi, L.; Safdari, R.; Nilashi, M.; Alizadeh, M. The application of internet of things in healthcare: A systematic literature review and classification. Univers. Access Inf. Soc. 2019, 18, 837–869. [Google Scholar] [CrossRef]
- Raza, A.; Ali, M.; Ehsan, M.K.; Sodhro, A.H. Spectrum Evaluation in CR-Based Smart Healthcare Systems Using Optimizable Tree Machine Learning Approach. Sensors 2023, 23, 7456. [Google Scholar] [CrossRef] [PubMed]
- Butt, H.A.; Ahad, A.; Wasim, M.; Madeira, F.; Chamran, M.K. 5G and IoT for Intelligent Healthcare: AI and Machine Learning Approaches—A Review. In Proceedings of the International Conference on Smart Objects and Technologies for Social Good, Leiria, Portugal, 18–20 October 2023; Springer: Cham, Switzerland, 2023; pp. 107–123. [Google Scholar]
- Mohamad Jawad, H.H.; Bin Hassan, Z.; Zaidan, B.B.; Mohammed Jawad, F.H.; Mohamed Jawad, D.H.; Alredany, W.H.D. A systematic literature review of enabling IoT in healthcare: Motivations, challenges, and recommendations. Electronics 2022, 11, 3223. [Google Scholar] [CrossRef]
- Gardašević, G.; Katzis, K.; Bajić, D.; Berbakov, L. Emerging wireless sensor networks and Internet of Things technologies—Foundations of smart healthcare. Sensors 2020, 20, 3619. [Google Scholar] [CrossRef]
- El-Saleh, A.A.; Sheikh, A.M.; Albreem, M.A.; Honnurvali, M.S. The Internet of Medical Things (IoMT): Opportunities and challenges. Wirel. Netw. 2024, 1–18. [Google Scholar] [CrossRef]
- Almotairi, K.H. Application of internet of things in healthcare domain. J. Umm Al-Qura Univ. Eng. Archit. 2023, 14, 1–12. [Google Scholar] [CrossRef]
- Kishore, K.K.; Rajasekaran, A.S.; Keshta, I.; Byeon, H.; Bhatt, M.W.; Irshad, A.; Ofori, I. Intelligent dynamic spectrum access using fuzzy logic in cognitive radio networks. Discov. Appl. Sci. 2024, 6, 18. [Google Scholar] [CrossRef]
- Elhachmi, J. Distributed reinforcement learning for dynamic spectrum allocation in cognitive radio-based internet of things. IET Netw. 2022, 11, 207–220. [Google Scholar] [CrossRef]
- Rony, R.I.; Lopez-Aguilera, E.; Garcia-Villegas, E. Dynamic spectrum allocation following machine learning-based traffic predictions in 5G. IEEE Access 2021, 9, 143458–143472. [Google Scholar] [CrossRef]
- Marriwala, N.K.; Panda, S.; Kamalanathan, C.; Sadhasivam, N.; Ramaiah, V.S. An Analytical Model for Dynamic Spectrum Sensing in Cognitive Radio Networks using Blockchain Management. Eng. Proc. 2024, 59, 163. [Google Scholar] [CrossRef]
- Chen, J.; Wang, Y. A resource demand prediction method based on EEMD in cloud computing. Procedia Comput. Sci. 2018, 131, 116–123. [Google Scholar] [CrossRef]
- Selvaprabhu, P.; Chinnadurai, S.; Tamilarasan, I.; Venkatesan, R.; Kumaravelu, V.B. Priority-Based Resource Allocation and Energy Harvesting for WBAN Smart Health. Wirel. Commun. Mob. Comput. 2022, 2022, 8294149. [Google Scholar] [CrossRef]
- Subrahmanyam, V.; Swathi, K. Wearable technology and its role in education. In Proceedings of the International Conference–2020 on Distance Education and Educational Technology (ICE-CODL 2020), Beijing, China, 22–25 May 2020. [Google Scholar]
- Tan, X.; Zhou, L.; Wang, H.; Sun, Y.; Zhao, H.; Seet, B.C.; Wei, J.; Leung, V.C. Cooperative multi-agent reinforcement-learning-based distributed dynamic spectrum access in cognitive radio networks. IEEE Internet Things J. 2022, 9, 19477–19488. [Google Scholar] [CrossRef]
- Huang, S.G.; Hwang, C.H. Improvement of active interference cancellation: Avoidance technique for OFDM cognitive radio. IEEE Trans. Wirel. Commun. 2009, 8, 5928–5937. [Google Scholar] [CrossRef]
- Mete, E.; Girici, T. Q-learning based scheduling with successive interference cancellation. IEEE Access 2020, 8, 172034–172042. [Google Scholar] [CrossRef]
- Iqbal, A.; Hussain, R.; Shakeel, A.; Khan, I.L.; Javed, M.A.; Hasan, Q.U.; Lee, B.M.; Malik, S.A. Enhanced spectrum access for QoS provisioning in multi-class cognitive D2D communication system. IEEE Access 2021, 9, 33608–33624. [Google Scholar] [CrossRef]
- Elshahed, E.M.; Abdelmoneem, R.M.; Shaaban, E.; Elzahed, H.A.; Al-Tabbakh, S.M. Prioritized scheduling technique for healthcare tasks in cloud computing. J. Supercomput. 2023, 79, 4895–4916. [Google Scholar] [CrossRef]
- Iqbal, N.; Imran; Ahmad, S.; Ahmad, R.; Kim, D.H. A scheduling mechanism based on optimization using IoT-tasks orchestration for efficient patient health monitoring. Sensors 2021, 21, 5430. [Google Scholar] [CrossRef] [PubMed]
- Roobini, S.; Jacob, L. Priority Aware and Spectrum Efficient Scheduling of Co-Existing Wireless Body Area Networks. Wirel. Pers. Commun. 2022, 122, 3371–3392. [Google Scholar] [CrossRef]
- Asingwire, B.K.; Sibomana, L.; Ngenzi, A.; Kabiri, C. Delay and size-dependent priority-aware scheduling for IoT-based healthcare traffic using heterogeneous multi-server priority queueing system. IET Commun. 2023, 17, 1877–1887. [Google Scholar] [CrossRef]
- Khang, A. AI and IoT Technology and Applications for Smart Healthcare Systems; CRC Press: Boca Raton, FL, USA, 2024. [Google Scholar]
- Sinha, A.; Rathi, M. Smart Healthcare Systems; CRC Press: Boca Raton, FL, USA, 2019. [Google Scholar]
- Haldorai, A.; Murugan, S.; Balakrishnan, M. Artificial Intelligence for Intelligent Spectrum Management Toward Futuristic Communication. In Artificial Intelligence for Sustainable Development; Springer: Cham, Switzerland, 2024; pp. 235–248. [Google Scholar]
- Abdellatif, A.A.; Mhaisen, N.; Mohamed, A.; Erbad, A.; Guizani, M. Reinforcement learning for intelligent healthcare systems: A review of challenges, applications, and open research issues. IEEE Internet Things J. 2023, 10, 21982–22007. [Google Scholar] [CrossRef]
- Khadem, M.; Zeinali, F.; Mokari, N.; Saeedi, H. AI-enabled priority and auction-based spectrum management for 6G. In Proceedings of the 2024 IEEE Wireless Communications and Networking Conference (WCNC), Dubai, United Arab Emirates, 21–24 April 2024; IEEE: Piscataway, NJ, USA, 2024; pp. 1–6. [Google Scholar]
- Song, H.; Liu, L.; Ashdown, J.; Yi, Y. A deep reinforcement learning framework for spectrum management in dynamic spectrum access. IEEE Internet Things J. 2021, 8, 11208–11218. [Google Scholar] [CrossRef]
- Bernardo, F.; Agusti, R.; Pérez-Romero, J.; Sallent, O. An application of reinforcement learning for efficient spectrum usage in next-generation mobile cellular networks. IEEE Trans. Syst. Man Cybern. Part C (Applications Rev.) 2010, 40, 477–484. [Google Scholar] [CrossRef][Green Version]
- Alkhayyat, A.; Abedi, F.; Bagwari, A.; Joshi, P.; Jawad, H.M.; Mahmood, S.N.; Yousif, Y.K. Fuzzy logic, genetic algorithms, and artificial neural networks applied to cognitive radio networks: A review. Int. J. Distrib. Sens. Netw. 2022, 18, 15501329221113508. [Google Scholar] [CrossRef]
- Yarlagadda, V.K. Harnessing Biomedical Signals: A Modern Fusion of Hadoop Infrastructure, AI, and Fuzzy Logic in Healthcare. Malays. J. Med Biol. Res. 2021, 8, 85–92. [Google Scholar]
- Gu, X.; Deligianni, F.; Han, J.; Liu, X.; Chen, W.; Yang, G.Z.; Lo, B. Beyond supervised learning for pervasive healthcare. IEEE Rev. Biomed. Eng. 2023, 17, 42–62. [Google Scholar] [CrossRef] [PubMed]
- Rashidi, H.H.; Tran, N.; Albahra, S.; Dang, L.T. Machine learning in health care and laboratory medicine: General overview of supervised learning and Auto-ML. Int. J. Lab. Hematol. 2021, 43, 15–22. [Google Scholar] [CrossRef]
- Salhout, S.M. Machine learning in healthcare strategic management: A systematic literature review. Arab Gulf J. Sci. Res. 2023, 42, 1530–1554. [Google Scholar] [CrossRef]
- Nauman, A.; Iqbal, A.; Khurshaid, T.; Kim, S.W. Multi-Layered Unsupervised Learning Driven by Signal-to-Noise Ratio-Based Relaying for Vehicular Ad Hoc Network-Supported Intelligent Transport System in eHealth Monitoring. Sensors 2024, 24, 6548. [Google Scholar] [CrossRef]
- Aminizadeh, S.; Heidari, A.; Dehghan, M.; Toumaj, S.; Rezaei, M.; Navimipour, N.J.; Stroppa, F.; Unal, M. Opportunities and challenges of artificial intelligence and distributed systems to improve the quality of healthcare service. Artif. Intell. Med. 2024, 149, 102779. [Google Scholar] [CrossRef]
- Alshamrani, M. IoT and artificial intelligence implementations for remote healthcare monitoring systems: A survey. J. King Saud Univ.-Comput. Inf. Sci. 2022, 34, 4687–4701. [Google Scholar] [CrossRef]
- Sogandi, F. Identifying diseases symptoms and general rules using supervised and unsupervised machine learning. Sci. Rep. 2024, 14, 17956. [Google Scholar] [CrossRef]
- Joshi, N.; Arora, N.; Yadav, H.; Sharma, S. AI-Driven Cognitive Radio Networks for Transforming Industries and Sectors Towards a Smart World. In Recent Trends in Artificial Intelligence Towards a Smart World: Applications in Industries and Sectors; Springer: Singapore, 2024; pp. 1–35. [Google Scholar]
- Liang, Y.C. Dynamic Spectrum Management: From Cognitive Radio to Blockchain and Artificial Intelligence; Springer Nature: Singapore, 2020. [Google Scholar]
- Nasser, A.; Al Haj Hassan, H.; Abou Chaaya, J.; Mansour, A.; Yao, K.C. Spectrum sensing for cognitive radio: Recent advances and future challenge. Sensors 2021, 21, 2408. [Google Scholar] [CrossRef]
- Khan, I.L.; Hussain, R.; Shakeel, A.; Iqbal, A.; Ahmed, J.; Alvi, S.; Hasan, Q.u.; Malik, S.A. Efficient idle channel discovery mechanism through cooperative parallel sensing in cognitive radio network. EURASIP J. Wirel. Commun. Netw. 2018, 2018, 75. [Google Scholar] [CrossRef]
- Ouattara, D.; Krief, F.; Chalouf, M.A.; Hamdi, O. Spectrum sensing improvement in cognitive radio networks for real-time patients monitoring. In Wireless Mobile Communication and Healthcare: Third International Conference, MobiHealth 2012, Paris, France, 21–23 November 2012; Revised Selected Papers 3; Springer: Berlin/Heidelberg, Germany, 2013; pp. 179–188. [Google Scholar]
- Haldorai, A.; Kandaswamy, U. Intelligent Spectrum Handovers in Cognitive Radio Networks; Springer: Cham, Switzerland, 2019. [Google Scholar]
- Ghadi, Y.Y.; Shah, S.F.A.; Mazhar, T.; Shahzad, T.; Ouahada, K.; Hamam, H. Enhancing patient healthcare with mobile edge computing and 5G: Challenges and solutions for secure online health tools. J. Cloud Comput. 2024, 13, 93. [Google Scholar] [CrossRef]
- Suresh, A.; Paiva, S. Deep Learning and Edge Computing Solutions for High Performance Computing; Springer: Cham, Switzerland, 2021. [Google Scholar]
- Alam, M.G.R.; Munir, M.S.; Uddin, M.Z.; Alam, M.S.; Dang, T.N.; Hong, C.S. Edge-of-things computing framework for cost-effective provisioning of healthcare data. J. Parallel Distrib. Comput. 2019, 123, 54–60. [Google Scholar] [CrossRef]
- Nguyen, D.C.; Hosseinalipour, S.; Love, D.J.; Pathirana, P.N.; Brinton, C.G. Latency optimization for blockchain-empowered federated learning in multi-server edge computing. IEEE J. Sel. Areas Commun. 2022, 40, 3373–3390. [Google Scholar] [CrossRef]
- Deng, S.; Zhao, H.; Fang, W.; Yin, J.; Dustdar, S.; Zomaya, A.Y. Edge intelligence: The confluence of edge computing and artificial intelligence. IEEE Internet Things J. 2020, 7, 7457–7469. [Google Scholar] [CrossRef]
- López, O.A.; Shehab, M.; Mahmood, N.H.; Alves, H.; Rosabal, O.M.; Marata, L.; Latva-aho, M. Statistical tools and methodologies for URLLC-A tutorial. Proc. IEEE 2023, 111, 1502–1543. [Google Scholar] [CrossRef]
- Bokonda, P.L.; Ouazzani-Touhami, K.; Souissi, N. Predictive analysis using machine learning: Review of trends and methods. In Proceedings of the 2020 International Symposium on Advanced Electrical and Communication Technologies (ISAECT), Marrakech, Morocco, 25–27 November 2020; IEEE: Piscataway, NJ, USA, 2020; pp. 1–6. [Google Scholar]
- Shaik, R.B.; Nagaradjane, P.; Ioannou, I.; Sittakul, V.; Vasiliou, V.; Pitsillides, A. AI/ML-aided capacity maximization strategies for URLLC in 5G/6G wireless systems: A survey. Comput. Netw. 2024, 249, 110506. [Google Scholar] [CrossRef]
- Khan, N.A.; Schmid, S. AI-RAN in 6G Networks State-of-the-Art and Challenges. IEEE Open J. Commun. Soc. 2023, 5, 294–311. [Google Scholar] [CrossRef]
- Pradhan, B.; Das, S.; Roy, D.S.; Routray, S.; Benedetto, F.; Jhaveri, R.H. An AI-assisted smart healthcare system using 5G communication. IEEE Access 2023, 11, 108339–108355. [Google Scholar] [CrossRef]
- Restrepo, M.; Herrera, F. Innovative Approaches to AI-Driven Processing at the Edge. Int. J. Intell. Autom. Comput. 2024, 7, 21–41. [Google Scholar]
- Feng, D.; Lai, L.; Luo, J.; Zhong, Y.; Zheng, C.; Ying, K. Ultra-reliable and low-latency communications: Applications, opportunities and challenges. Sci. China Inf. Sci. 2021, 64, 120301. [Google Scholar] [CrossRef]
- Pham, Q.V.; Fang, F.; Ha, V.N.; Piran, M.J.; Le, M.; Le, L.B.; Hwang, W.J.; Ding, Z. A survey of multi-access edge computing in 5G and beyond: Fundamentals, technology integration, and state-of-the-art. IEEE Access 2020, 8, 116974–117017. [Google Scholar] [CrossRef]
- Ahmed, M.; Raza, S.; Soofi, A.A.; Khan, F.; Khan, W.U.; Xu, F.; Chatzinotas, S.; Dobre, O.A.; Han, Z. A survey on reconfigurable intelligent surfaces assisted multi-access edge computing networks: State of the art and future challenges. Comput. Sci. Rev. 2024, 54, 100668. [Google Scholar] [CrossRef]
- Meng, L.; Li, D. Novel Edge Computing-Based Privacy-Preserving Approach for Smart Healthcare Systems in the Internet of Medical Things. J. Grid Comput. 2023, 21, 66. [Google Scholar] [CrossRef]
- Malazi, H.T.; Chaudhry, S.R.; Kazmi, A.; Palade, A.; Cabrera, C.; White, G.; Clarke, S. Dynamic service placement in multi-access edge computing: A systematic literature review. IEEE Access 2022, 10, 32639–32688. [Google Scholar] [CrossRef]
- Shah, A. Resource Optimization Strategies and Optimal Architectural Design for Ultra-Reliable Low-Latency Applications in Multi-Access Edge Computing. Doctoral Thesis, University of Trento, Trento, Italy, 2024. Available online: https://iris.unitn.it/handle/11572/413090 (accessed on 8 May 2012).
- Basir, R.; Qaisar, S.; Ali, M.; Aldwairi, M.; Ashraf, M.I.; Mahmood, A.; Gidlund, M. Fog computing enabling industrial internet of things: State-of-the-art and research challenges. Sensors 2019, 19, 4807. [Google Scholar] [CrossRef]
- Santos, J.; Wauters, T.; Volckaert, B.; De Turck, F. Towards low-latency service delivery in a continuum of virtual resources: State-of-the-art and research directions. IEEE Commun. Surv. Tutorials 2021, 23, 2557–2589. [Google Scholar] [CrossRef]
- Gupta, D.; Rani, S.; Ahmed, S.H.; Verma, S.; Ijaz, M.F.; Shafi, J. Edge caching based on collaborative filtering for heterogeneous ICN-IoT applications. Sensors 2021, 21, 5491. [Google Scholar] [CrossRef]
- Mutalemwa, L.C.; Shin, S. A classification of the enabling techniques for low latency and reliable communications in 5G and beyond: AI-enabled edge caching. IEEE Access 2020, 8, 205502–205533. [Google Scholar] [CrossRef]
- Duong, T.Q.; Khosravirad, S.R.; She, C.; Popovski, P.; Bennis, M.; Quek, T.Q. Ultra-Reliable and Low-Latency Communications (URLLC) Theory and Practice: Advances in 5G and Beyond; John Wiley & Sons: Hoboken, NJ, USA, 2023. [Google Scholar]
- Hartmann, M.; Hashmi, U.S.; Imran, A. Edge computing in smart health care systems: Review, challenges, and research directions. Trans. Emerg. Telecommun. Technol. 2022, 33, e3710. [Google Scholar] [CrossRef]
- Michailidis, E.T.; Maliatsos, K.; Skoutas, D.N.; Vouyioukas, D.; Skianis, C. Secure UAV-aided mobile edge computing for IoT: A review. IEEE Access 2022, 10, 86353–86383. [Google Scholar] [CrossRef]
- Nevrataki, T.; Iliadou, A.; Ntolkeras, G.; Sfakianakis, I.; Lazaridis, L.; Maraslidis, G.; Asimopoulos, N.; Fragulis, G.F. A survey on federated learning applications in healthcare, finance, and data privacy/data security. In AIP Conference Proceedings; AIP Publishing: Melville, NY, USA, 2023; Volume 2909. [Google Scholar]
- Gupta, R.; Shukla, A.; Mehta, P.; Bhattacharya, P.; Tanwar, S.; Tyagi, S.; Kumar, N. VAHAK: A blockchain-based outdoor delivery scheme using UAV for healthcare 4.0 services. In Proceedings of the IEEE INFOCOM 2020-IEEE Conference on Computer Communications Workshops (INFOCOM WKSHPS), Toronto, ON, Canada, 6–9 July 2020; IEEE: Piscataway, NJ, USA, 2020; pp. 255–260. [Google Scholar]
- Zhou, Z.; Wang, Z.; Yu, H.; Liao, H.; Mumtaz, S.; Oliveira, L.; Frascolla, V. Learning-based URLLC-aware task offloading for internet of health things. IEEE J. Sel. Areas Commun. 2020, 39, 396–410. [Google Scholar] [CrossRef]
- Hassan, N.; Yau, K.L.A.; Wu, C. Edge computing in 5G: A review. IEEE Access 2019, 7, 127276–127289. [Google Scholar] [CrossRef]
- Baidya, T.; Moh, S. Comprehensive survey on resource allocation for edge-computing-enabled metaverse. Comput. Sci. Rev. 2024, 54, 100680. [Google Scholar] [CrossRef]
- Van Huynh, D.; Nguyen, V.D.; Khosravirad, S.R.; Sharma, V.; Dobre, O.A.; Shin, H.; Duong, T.Q. URLLC edge networks with joint optimal user association, task offloading and resource allocation: A digital twin approach. IEEE Trans. Commun. 2022, 70, 7669–7682. [Google Scholar] [CrossRef]
- Huo, Y.; Lin, X.; Di, B.; Zhang, H.; Hernando, F.J.L.; Tan, A.S.; Mumtaz, S.; Demir, Ö.T.; Chen-Hu, K. Technology trends for massive MIMO towards 6G. Sensors 2023, 23, 6062. [Google Scholar] [CrossRef] [PubMed]
- Kundu, K.; Pathak, N.N. Terahertz Technology and Its Importance in the Field of Biomedical Application: A Review. In Next Generation Wireless Communication: Advances in Optical, mm-Wave, and THz Technologies; Springer: Cham, Switzerland, 2024; pp. 313–329. [Google Scholar]
- Ning, B.; Tian, Z.; Mei, W.; Chen, Z.; Han, C.; Li, S.; Yuan, J.; Zhang, R. Beamforming technologies for ultra-massive MIMO in terahertz communications. IEEE Open J. Commun. Soc. 2023, 4, 614–658. [Google Scholar] [CrossRef]
- Adhikari, M.; Hazra, A. 6G-enabled ultra-reliable low-latency communication in edge networks. IEEE Commun. Stand. Mag. 2022, 6, 67–74. [Google Scholar] [CrossRef]
- Rahim, M.; Nguyen, T.L.; Kaddoum, G.; Do, T.N. Multi-IRS-aided Terahertz networks: Channel modelling and user association with imperfect CSI. IEEE Open J. Commun. Soc. 2024, 5, 836–855. [Google Scholar] [CrossRef]
- Rahim, M.; Kaddoum, G.; Do, T.N. Joint devices and IRSs association for terahertz communications in Industrial IoT networks. IEEE Trans. Green Commun. Netw. 2023, 8, 375–390. [Google Scholar] [CrossRef]
- Pourkabirian, A.; Kordafshari, M.S.; Jindal, A.; Anisi, M.H. A Vision of 6G URLLC: Physical-Layer Technologies and Enablers. IEEE Commun. Stand. Mag. 2024, 8, 20–27. [Google Scholar] [CrossRef]
- Zheng, J.; Zhang, J.; Du, H.; Niyato, D.; Ai, B. Cell-free Massive MIMO Enabled URLLC Communication for the Green Metaverse. In Proceedings of the 2023 IEEE International Conference on Metaverse Computing, Networking and Applications (MetaCom), Kyoto, Japan, 26–28 June 2023; IEEE: Piscataway, NJ, USA, 2023; pp. 533–540. [Google Scholar]
- Bhoi, A.K.; de Albuquerque, V.H.C.; Sur, S.N.; Barsocchi, P. 5G IoT and Edge Computing for Smart Healthcare; Academic Press: Cambridge, MA, USA, 2022. [Google Scholar]
- Kumar, A.; Gaur, N.; Nanthaamornphong, A. Improving the latency for 5G/B5G based smart healthcare connectivity in rural area. Sci. Rep. 2024, 14, 6976. [Google Scholar] [CrossRef] [PubMed]
- Sohaib, R.M.; Onireti, O.; Sambo, Y.; Swash, R.; Ansari, S.; Imran, M.A. Intelligent Resource Management for eMBB and URLLC in 5G and beyond Wireless Networks. IEEE Access 2023, 11, 65205–65221. [Google Scholar] [CrossRef]
- Naparstek, O.; Cohen, K. Deep multi-user reinforcement learning for distributed dynamic spectrum access. IEEE Trans. Wirel. Commun. 2018, 18, 310–323. [Google Scholar] [CrossRef]
- Zhang, M.; Dou, Y.; Chong, P.H.J.; Chan, H.C.; Seet, B.C. Fuzzy logic-based resource allocation algorithm for V2X communications in 5G cellular networks. IEEE J. Sel. Areas Commun. 2021, 39, 2501–2513. [Google Scholar] [CrossRef]
- Prakalya, S.; Sujatha, S.; Thangam, R.; Karunkuzhali, D.; Keerthiga, G. A Novel Fuzzy-Based Spectrum Allocation (FBSA) Technique for Enhanced Quality of Service (QoS) in 6G Heterogeneous Networks. Int. J. Adv. Comput. Sci. Appl. 2024, 15. [Google Scholar] [CrossRef]
- Rajesh, G.; Raajini, X.M.; Sagayam, K.; Bhushan, B.; Kose, U. Fuzzy genetic based dynamic spectrum allocation (FGDSA) approach for cognitive radio sensor networks. Turk. J. Electr. Eng. Comput. Sci. 2020, 28, 2416–2432. [Google Scholar] [CrossRef]
- AlMarshed, S.; Triantafyllopoulou, D.; Moessner, K. Supervised learning for enhanced early HARQ feedback prediction in URLLC. In Proceedings of the 2020 IEEE International Conference on Communication, Networks and Satellite (Comnetsat), Batam, Indonesia, 17–18 December 2020; IEEE: Piscataway, NJ, USA, 2020; pp. 26–31. [Google Scholar]
- Weinand, A.; Lipps, C.; Karrenbauer, M.; Schotten, H.D. Multi-Feature Physical Layer Authentication for URLLC based on Linear Supervised Learning. In Proceedings of the 2023 Joint European Conference on Networks and Communications & 6G Summit (EuCNC/6G Summit), Gothenburg, Sweden, 6–9 June 2023; IEEE: Piscataway, NJ, USA, 2023; pp. 30–35. [Google Scholar]
- Shi, B.; She, C.; Zheng, F.C.; Gao, L.; Li, G. Puncturing-Based Resource Allocation for URLLC and eMBB Services via Matching Theory and Unsupervised Deep Learning. IEEE Trans. Veh. Technol. 2024, 73, 13396–13411. [Google Scholar] [CrossRef]
- Zhao, H.; Xu, B.; Wang, Q.; Huang, H.; Zhang, X. Unsupervised learning for energy efficient power allocation in ultra-reliable and low-latency communications. In Proceedings of the 2022 IEEE 96th Vehicular Technology Conference (VTC2022-Fall), London, UK, 26–29 September 2022; IEEE: Piscataway, NJ, USA, 2022; pp. 1–5. [Google Scholar]
- Shakeel, A.; Hussain, R.; Iqbal, A.; Latif, I.; Malik, S.A.; Omoniwa, B. Adaptive spectrum handoff scheme in cognitive radio Ad-hoc networks. In Proceedings of the 2018 International Conference on Advances in Computing and Communication Engineering (ICACCE), Paris, France, 22–23 June 2018; IEEE: Piscataway, NJ, USA, 2018; pp. 127–132. [Google Scholar]
- Shakeel, A.; Hussain, R.; Iqbal, A.; Khan, I.L.; Hasan, Q.u.; Malik, S.A. Analysis of efficient spectrum handoff in a multi-class hybrid spectrum access cognitive radio network using Markov modelling. Sensors 2019, 19, 4120. [Google Scholar] [CrossRef] [PubMed]
- Iqbal, A.; Nauman, A.; Hussain, R.; Bilal, M. Cognitive D2D communication: A comprehensive survey, research challenges, and future directions. Internet Things 2023, 24, 100961. [Google Scholar] [CrossRef]
- Qian, L.; Wu, Y.; Yu, N.; Jiang, F.; Zhou, H.; Quek, T.Q. Learning driven NOMA assisted vehicular edge computing via underlay spectrum sharing. IEEE Trans. Veh. Technol. 2021, 70, 977–992. [Google Scholar] [CrossRef]
- Luo, Q.; Hu, S.; Li, C.; Li, G.; Shi, W. Resource scheduling in edge computing: A survey. IEEE Commun. Surv. Tutorials 2021, 23, 2131–2165. [Google Scholar] [CrossRef]
- Quy, V.K.; Hau, N.V.; Anh, D.V.; Ngoc, L.A. Smart healthcare IoT applications based on fog computing: Architecture, applications and challenges. Complex Intell. Syst. 2022, 8, 3805–3815. [Google Scholar] [CrossRef]
- Ju, Y.; Chen, Y.; Cao, Z.; Liu, L.; Pei, Q.; Xiao, M.; Ota, K.; Dong, M.; Leung, V.C. Joint secure offloading and resource allocation for vehicular edge computing network: A multi-agent deep reinforcement learning approach. IEEE Trans. Intell. Transp. Syst. 2023, 24, 5555–5569. [Google Scholar] [CrossRef]
- Elayan, H.; Amin, O.; Shihada, B.; Shubair, R.M.; Alouini, M.S. Terahertz band: The last piece of RF spectrum puzzle for communication systems. IEEE Open J. Commun. Soc. 2019, 1, 1–32. [Google Scholar] [CrossRef]
- Yu, L.; Hao, L.; Meiqiong, T.; Jiaoqi, H.; Wei, L.; Jinying, D.; Xueping, C.; Weiling, F.; Yang, Z. The medical application of terahertz technology in non-invasive detection of cells and tissues: Opportunities and challenges. RSC Adv. 2019, 9, 9354–9363. [Google Scholar] [CrossRef]
- Chaccour, C.; Soorki, M.N.; Saad, W.; Bennis, M.; Popovski, P.; Debbah, M. Seven defining features of terahertz (THz) wireless systems: A fellowship of communication and sensing. IEEE Commun. Surv. Tutorials 2022, 24, 967–993. [Google Scholar] [CrossRef]
- Dey, I.; Rossi, P.S.; Butt, M.M.; Marchetti, N. Experimental analysis of wideband spectrum sensing networks using massive MIMO testbed. IEEE Trans. Commun. 2020, 68, 5390–5405. [Google Scholar] [CrossRef]
- Jiang, F.; Chen, J.; Swindlehurst, A.L.; López-Salcedo, J.A. Massive MIMO for wireless sensing with a coherent multiple access channel. IEEE Trans. Signal Process. 2015, 63, 3005–3017. [Google Scholar] [CrossRef]





| Application | Delay (ms) | Reliability (BER) |
|---|---|---|
| Healthcare Monitoring (Heart rate, stress levels, blood pressure) | 250 | |
| Remote Surgery | 10 |
| Study | Focus Area | Methodology | Key Findings | Limitations |
|---|---|---|---|---|
| Qadri et al. [6] | Novel technologies enabling H-IoT | Comprehensive review | Survey of emerging technologies to power H-IoT | No empirical results presented |
| Ahmadi et al. [11] | IoT applications in healthcare | Comprehensive review | Identified main application areas, components of IoT architecture, and key technologies Highlighted security and privacy challenges | Limited to a review and lacks empirical data |
| Raza et al. [12] | Cognitive radio for smart healthcare | Spectrum sensing using tree-based ML algorithms | Improved accuracy of spectrum utilization in healthcare settings | Focused on a specific algorithm, may not generalize to all settings |
| Butt at al. [13] | Integration of 5G and IoT in healthcare | Discussion and analysis | Emphasizes potential for improved real-time communication, remote patient monitoring, and data management. Addresses benefits and challenges | Theoretical discussion; lacks practical implementation |
| Mohamad et al. [14] | Enabling technologies and applications of IoT in healthcare | Systematic review | Provides insights into the current state of IoT in healthcare. Identifies key areas for future research | Review-based, lacks experimental validation |
| Gardavšević et al. [15] | Emerging IoT communication standards for smart healthcare | Review paper | Emphasizes low-power wireless technologies as key enablers for energy-efficient IoT-based healthcare systems. Discusses privacy and security challenges | Survey-based, may not cover all emerging technologies |
| El et al. [16] | Internet of Medical Things (IoMT) in healthcare | Exploration and analysis | Discusses integration of AI, ML, and blockchain into IoMT; addresses security and privacy concerns | Exploratory; lacks empirical evidence |
| Almotairi et al. [17] | IoT integration in healthcare management | Detailed discussion | Presents benefits and challenges of IoT adoption in healthcare settings. Improves functionalities of hospital management systems | Discussion-based; lacks a practical implementation |
| Solution | Core Technology | Advantages | Challenges | Suitability for Healthcare IoT |
|---|---|---|---|---|
| RL | AI-based solution | Learns optimal policies through interaction with the environment [35]. Adapts to changing network conditions [38]. Achieves twice the throughput performance compared to slotted ALOHA) [96]. | Requires significant training during exploration [35]. | Low complexity allows for implementation in resource-constrained devices. Suitable for wireless networks. |
| Fuzzy Logic | Many-Valued Logic Approach | Handles uncertainty and imprecision. Useful in environments with incomplete or noisy data. (Achieves a maximum of 11 Gbps throughput for V2X [97]. | Designing fuzzy rules can be complex [98]. Requires expert knowledge [99]. | It does not require a high-specification processing device. |
| Supervised Learning | AI-based solution | Predicts spectrum availability based on historical data. Achieves a 60 Mbps data rate, which is almost twice that of a random search [95]. Effective with well-labeled datasets. A 12% enhancement in the prediction accuracy [100]. | Struggles with generalization in unseen conditions [13]. Dependent on high-quality labeled data [101]. | Can predict anomalies proactively to avoid delays. |
| Unsupervised Learning | AI-based approach | Identifies patterns and outliers without labeled training data. A 78% improvement in average packet arrival rate [102]. Useful for exploratory data analysis. A 12.7% improvement in energy efficiency [103]. | May not provide precise control over spectrum allocation [35]. | Suitable for efficient pattern recognition. Suitable for predicting issues. |
| Cognitive Radio | Utilizes unused spectrum | Enhances spectrum efficiency by allowing secondary users to access underutilized bands [52]. Dynamically adjusts transmission parameters. A 28% increase in spectrum efficiency [104,105]. | Requires robust sensing mechanisms [28,106]. Potential for interference with primary users. | Effective in environments with variable spectrum availability. |
| Edge Computing | Distributed Computing | Achieves a maximum of 40% reduced latency [107]. Enhances data processing at the edge [108]. | Requires robust infrastructure [109]. Security and privacy concerns [110]. | Suitable for real-time data processing and analysis. Effective for applications requiring a low latency. |
| Terahertz Communications | THz Frequency Bands | High data rates and bandwidth. Achieves 200 Gbps at 100 GHz using QPSK [111]. Non-invasive imaging and diagnostics are used for blood cell detection, cancer cell characterization, bacterial identification, and biological tissue discrimination [112]. | High atmospheric absorption [113]. Limited range [86]. | Suitable for high-resolution imaging and real-time data transmission. Effective for non-invasive diagnostics. |
| Massive MIMO | Large Antenna Arrays | Supports a large number of devices [51]. Improves spectral efficiency and reliability; 38 bits/s/Hz using 500 antennas [114]. | High computational complexity [115]. High power consumption [85]. | Ideal for environments with many connected devices. Ensures reliable and low-latency communication. |
Disclaimer/Publisher’s Note: The statements, opinions and data contained in all publications are solely those of the individual author(s) and contributor(s) and not of MDPI and/or the editor(s). MDPI and/or the editor(s) disclaim responsibility for any injury to people or property resulting from any ideas, methods, instructions or products referred to in the content. |
© 2025 by the authors. Licensee MDPI, Basel, Switzerland. This article is an open access article distributed under the terms and conditions of the Creative Commons Attribution (CC BY) license (https://creativecommons.org/licenses/by/4.0/).
Share and Cite
Iqbal, A.; Nauman, A.; Qadri, Y.A.; Kim, S.W. Optimizing Spectral Utilization in Healthcare Internet of Things. Sensors 2025, 25, 615. https://doi.org/10.3390/s25030615
Iqbal A, Nauman A, Qadri YA, Kim SW. Optimizing Spectral Utilization in Healthcare Internet of Things. Sensors. 2025; 25(3):615. https://doi.org/10.3390/s25030615
Chicago/Turabian StyleIqbal, Adeel, Ali Nauman, Yazdan Ahmad Qadri, and Sung Won Kim. 2025. "Optimizing Spectral Utilization in Healthcare Internet of Things" Sensors 25, no. 3: 615. https://doi.org/10.3390/s25030615
APA StyleIqbal, A., Nauman, A., Qadri, Y. A., & Kim, S. W. (2025). Optimizing Spectral Utilization in Healthcare Internet of Things. Sensors, 25(3), 615. https://doi.org/10.3390/s25030615

