Artificial Intelligence in Anaerobic Digestion: A Review of Sensors, Modeling Approaches, and Optimization Strategies
Highlights
- Artificial intelligence (AI) and machine learning (ML) have the potential to significantly enhance the forecasting and optimization of anaerobic digestion (AD) processes. They enable efficient handling of nonlinear and multidimensional data, enhancing process control and predictive accuracy.
- Soft sensors integrating electrochemical, microbial, optical, and hybrid systems provide adaptive, real-time process control and stability monitoring in anaerobic fermentation.
- Further development toward autonomous and intelligent AD systems requires the creation of more reliable sensors, standardization of open-access datasets, and improvement of AI model interpretability.
- Advancing these areas will enable more predictive, transparent, and efficient biogas production, supporting the circular economy and energy transition goals.
Abstract
1. Introduction
2. Anaerobic Digestion and the Need for Intelligent Monitoring
2.1. Basics of Anaerobic Fermentation Processes
2.2. Challenges in Monitoring and Control
3. Sensors in Anaerobic Reactors: State of the Art
3.1. Electrochemical Sensors
3.2. Optical and Spectroscopic Sensors
3.3. Sensor Integration and Data Acquisition
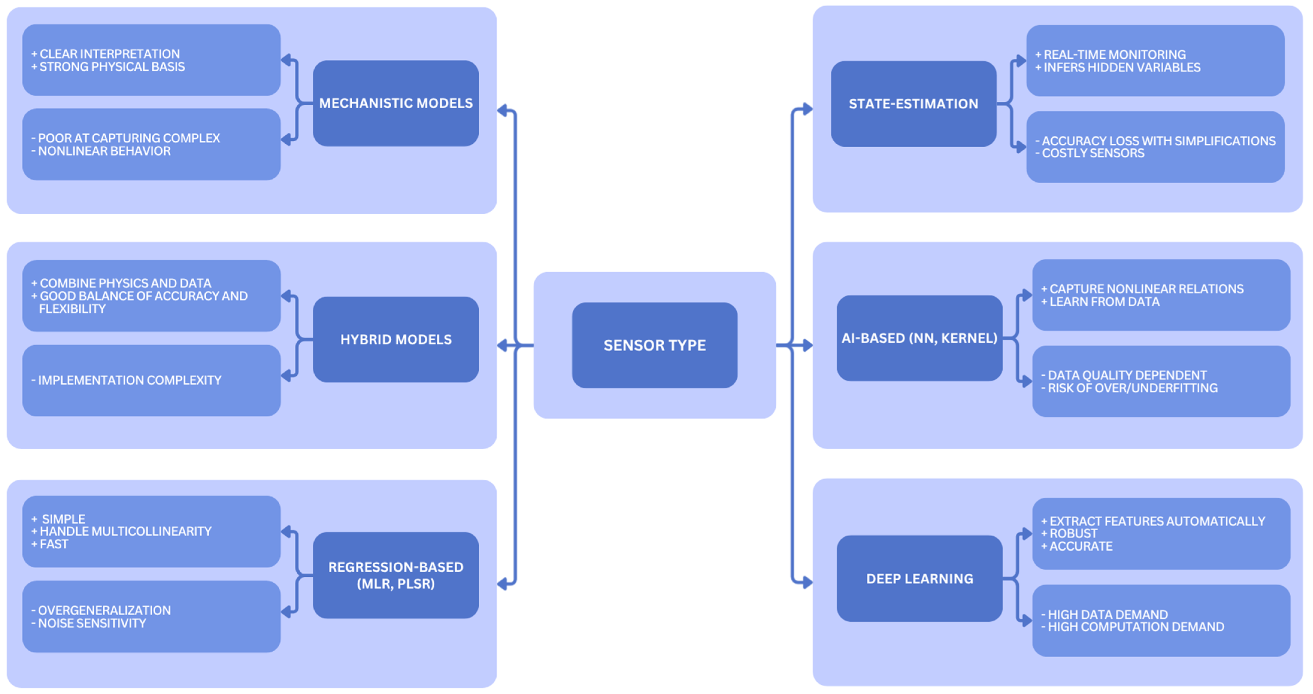
4. AI for Anaerobic Fermentation
4.1. From Data to Insight: ML Paradigm
4.2. Training–Validation–Deployment: Practical Workflow
5. Practical Considerations and Research Gaps
5.1. Sensor Limitations and Maintenance Issues
5.2. Data Scarcity and the Need for Public Datasets
6. Conclusions and Future Perspectives
Author Contributions
Funding
Conflicts of Interest
Abbreviations
| AD | Anaerobic Digestion |
| AI | Artificial Intelligence |
| ML | Machine Learning |
| ANN | Artificial Neural Network |
| SVM | Support Vector Machine |
| RF | Random Forest |
| KNN | k-Nearest Neighbors |
| GP | Genetic Programming |
| OLR | Organic Loading Rate |
| HRT | Hydraulic Retention Time |
| VFAs | Volatile Fatty Acids |
| TAN | Total Ammonia Nitrogen |
| COD | Chemical Oxygen Demand |
| TS | Total Solids |
| VS | Volatile Solids |
| ORP | Oxidation–Reduction Potential |
| DO | Dissolved Oxygen |
| ADM | Anaerobic Digestion Model |
| PID | Proportional–Integral–Derivative Controller |
| MESe | Microbial Electrochemical Sensor |
| MPS | Microbial Potentiometric Sensor |
| MFC | Microbial Fuel Cell |
| NDIR | Non-Dispersive Infrared |
| IR | Infrared Spectroscopy |
| UV | Ultraviolet Spectroscopy |
| SPR | Surface Plasmon Resonance |
| TIRF | Total Internal Reflection Fluorescence |
| PLSR | Partial Least Squares Regression |
| MLR | Multiple Linear Regression |
| GAN | Generative Adversarial Network |
| XGBoost | Extreme Gradient Boosting |
| RMSE | Root Mean Square Error |
| R2 | Coefficient of Determination |
| VOCs | Volatile Organic Compounds |
References
- European Commission REPowerEU Plan. Available online: https://eur-lex.europa.eu/legal-content/EN/TXT/?uri=COM%3A2022%3A230%3AFIN&qid=1653033742483 (accessed on 28 August 2025).
- European Commission. Directorate-General for Energy. Biomethane. Available online: https://energy.ec.europa.eu/topics/renewable-energy/bioenergy/biomethane_en (accessed on 28 August 2025).
- Gas for Climate. European Biogas Association & Guidehouse. In Manual for National Biomethane Strategies; Gas for Climate: Utrecht, The Netherlands, 2022. [Google Scholar]
- Nurherdiana, S.D.; Nugraha, R.E.; Iqbal, R.M.; Widyanto, A.R.; Nomura, M.; Jalil, M.J.; Fansuri, H. Biogas Upgrading to Biomethane. In Green Energy and Technology, Hydrogen and Low-Carbon Fuels in Circular Bio-Economy; Springer: Cham, Switzerland, 2025; pp. 163–186. ISBN 978-3-031-92894-9. [Google Scholar]
- Andrade Cruz, I.; Chuenchart, W.; Long, F.; Surendra, K.C.; Renata Santos Andrade, L.; Bilal, M.; Liu, H.; Tavares Figueiredo, R.; Khanal, S.K.; Fernando Romanholo Ferreira, L. Application of Machine Learning in Anaerobic Digestion: Perspectives and Challenges. Bioresour. Technol. 2022, 345, 126433. [Google Scholar] [CrossRef]
- Subbarao, P.M.V.; D’ Silva, T.C.; Adlak, K.; Kumar, S.; Chandra, R.; Vijay, V.K. Anaerobic Digestion as a Sustainable Technology for Efficiently Utilizing Biomass in the Context of Carbon Neutrality and Circular Economy. Environ. Res. 2023, 234, 116286. [Google Scholar] [CrossRef]
- Cinar, S.; Cinar, S.O.; Wieczorek, N.; Sohoo, I.; Kuchta, K. Integration of Artificial Intelligence into Biogas Plant Operation. Processes 2021, 9, 85. [Google Scholar] [CrossRef]
- Harirchi, S.; Wainaina, S.; Sar, T.; Nojoumi, S.A.; Parchami, M.; Parchami, M.; Varjani, S.; Khanal, S.K.; Wong, J.; Awasthi, M.K.; et al. Microbiological Insights into Anaerobic Digestion for Biogas, Hydrogen or Volatile Fatty Acids (VFAs): A Review. Bioengineered 2022, 13, 6521. [Google Scholar] [CrossRef] [PubMed]
- Donoso-Bravo, A.; Mailier, J.; Martin, C.; Rodríguez, J.; Aceves-Lara, C.A.; Wouwer, A. Vande Model Selection, Identification and Validation in Anaerobic Digestion: A Review. Water Res. 2011, 45, 5347–5364. [Google Scholar] [CrossRef] [PubMed]
- Seo, K.W.; Seo, J.; Kim, K.; Ji Lim, S.; Chung, J. Prediction of Biogas Production Rate from Dry Anaerobic Digestion of Food Waste: Process-Based Approach vs. Recurrent Neural Network Black-Box Model. Bioresour. Technol. 2021, 341, 125829. [Google Scholar] [CrossRef]
- Jeong, K.; Abbas, A.; Shin, J.; Son, M.; Kim, Y.M.; Cho, K.H. Prediction of Biogas Production in Anaerobic Co-Digestion of Organic Wastes Using Deep Learning Models. Water Res. 2021, 205, 117697. [Google Scholar] [CrossRef]
- Zaghloul, M.S.; Hamza, R.A.; Iorhemen, O.T.; Tay, J.H. Comparison of Adaptive Neuro-Fuzzy Inference Systems (ANFIS) and Support Vector Regression (SVR) for Data-Driven Modelling of Aerobic Granular Sludge Reactors. J. Environ. Chem. Eng. 2020, 8, 103742. [Google Scholar] [CrossRef]
- Rutland, H.; You, J.; Liu, H.; Bull, L.; Reynolds, D. A Systematic Review of Machine-Learning Solutions in Anaerobic Digestion. Bioengineering 2023, 10, 1410. [Google Scholar] [CrossRef]
- Ling, J.Y.X.; Chan, Y.J.; Chen, J.W.; Chong, D.J.S.; Tan, A.L.L.; Arumugasamy, S.K.; Lau, P.L. Machine Learning Methods for the Modelling and Optimisation of Biogas Production from Anaerobic Digestion: A Review. Environ. Sci. Pollut. Res. 2024, 31, 19085–19104. [Google Scholar] [CrossRef]
- Batstone, D.J.; Hülsen, T.; Mehta, C.M.; Keller, J. Platforms for Energy and Nutrient Recovery from Domestic Wastewater: A Review. Chemosphere 2015, 140, 2–11. [Google Scholar] [CrossRef]
- Batstone, D.J.; Keller, J.; Angelidaki, I.; Kalyuzhnyi, S.V.; Pavlostathis, S.G.; Rozzi, A.; Sanders, W.T.; Siegrist, H.; Vavilin, V.A. The IWA Anaerobic Digestion Model No 1 (ADM1). Water Sci. Technol. 2002, 45, 65–73. [Google Scholar] [CrossRef] [PubMed]
- Mahmoodi-Eshkaftaki, M.; Ebrahimi, R. Integrated Deep Learning Neural Network and Desirability Analysis in Biogas Plants: A Powerful Tool to Optimize Biogas Purification. Energy 2021, 231, 121073. [Google Scholar] [CrossRef]
- Barik, D.; Murugan, S. An Artificial Neural Network and Genetic Algorithm Optimized Model for Biogas Production from Co-Digestion of Seed Cake of Karanja and Cattle Dung. Waste Biomass Valorization 2015, 6, 1015–1027. [Google Scholar] [CrossRef]
- Kegl, T.; Torres Jiménez, E.; Kegl, B.; Kovač Kralj, A.; Kegl, M. Modeling and Optimization of Anaerobic Digestion Technology: Current Status and Future Outlook. Prog. Energy Combust. Sci. 2025, 106, 101199. [Google Scholar] [CrossRef]
- Lauwers, J.; Appels, L.; Thompson, I.P.; Degrève, J.; Van Impe, J.F.; Dewil, R. Mathematical Modelling of Anaerobic Digestion of Biomass and Waste: Power and Limitations. Prog. Energy Combust. Sci. 2013, 39, 383–402. [Google Scholar] [CrossRef]
- Emebu, S.; Pecha, J.; Janáčová, D. Review on Anaerobic Digestion Models: Model Classification & Elaboration of Process Phenomena. Renew. Sustain. Energy Rev. 2022, 160, 112288. [Google Scholar] [CrossRef]
- Ramachandran, A.; Rustum, R.; Adeloye, A.J. Review of Anaerobic Digestion Modeling and Optimization Using Nature-Inspired Techniques. Processes 2019, 7, 953. [Google Scholar] [CrossRef]
- Siddique, N.; Adeli, H. Nature Inspired Computing: An Overview and Some Future Directions. Cogn. Comput. 2015, 7, 706–714. [Google Scholar] [CrossRef]
- Kunatsa, T.; Xia, X. A Review on Anaerobic Digestion with Focus on the Role of Biomass Co-Digestion, Modelling and Optimisation on Biogas Production and Enhancement. Bioresour. Technol. 2022, 344, 126311. [Google Scholar] [CrossRef]
- Jiang, C.; Qi, R.; Hao, L.; McIlroy, S.J.; Nielsen, P.H. Monitoring Foaming Potential in Anaerobic Digesters. Waste Manag. 2018, 75, 280–288. [Google Scholar] [CrossRef]
- Tiso, T.; Demling, P.; Karmainski, T.; Oraby, A.; Eiken, J.; Liu, L.; Bongartz, P.; Wessling, M.; Desmond, P.; Schmitz, S.; et al. Foam Control in Biotechnological Processes—Challenges and Opportunities. Discov. Chem. Eng. 2024, 4, 2. [Google Scholar] [CrossRef]
- Kegl, T.; Kravanja, G.; Knez, Ž.; Knez Hrnčič, M. Effect of Addition of Supercritical CO2 on Transfer and Thermodynamic Properties of Biodegradable Polymers PEG 600 and Brij52. J. Supercrit. Fluids 2017, 122, 10–17. [Google Scholar] [CrossRef]
- Daly, S.E.; Ni, J.Q. Machine Learning Prediction of Foaming in Anaerobic Co-Digestion from Six Key Process Parameters. Fermentation 2024, 10, 639. [Google Scholar] [CrossRef]
- Stams, A.J.M.; Plugge, C.M. Electron Transfer in Syntrophic Communities of Anaerobic Bacteria and Archaea. Nat. Rev. Microbiol. 2009, 7, 568–577. [Google Scholar] [CrossRef]
- Venkiteshwaran, K.; Milferstedt, K.; Hamelin, J.; Zitomer, D.H. Anaerobic Digester Bioaugmentation Influences Quasi Steady State Performance and Microbial Community. Water Res. 2016, 104, 128–136. [Google Scholar] [CrossRef]
- Bailón, L. Report: Biogas and Bio-Syngas Upgrading; Danish Technological Institute: Taastrup, Denmark, 2012. [Google Scholar]
- Xu, F.; Li, Y.; Ge, X.; Yang, L.; Li, Y. Anaerobic Digestion of Food Waste—Challenges and Opportunities. Bioresour. Technol. 2018, 247, 1047–1058. [Google Scholar] [CrossRef]
- Appels, L.; Baeyens, J.; Degrève, J.; Dewil, R. Principles and Potential of the Anaerobic Digestion of Waste-Activated Sludge. Prog. Energy Combust. Sci. 2008, 34, 755–781. [Google Scholar] [CrossRef]
- Cucina, M. Integrating Anaerobic Digestion and Composting to Boost Energy and Material Recovery from Organic Wastes in the Circular Economy Framework in Europe: A Review. Bioresour. Technol. Rep. 2023, 24, 101642. [Google Scholar] [CrossRef]
- Kegl, T. Consideration of Biological and Inorganic Additives in Upgraded Anaerobic Digestion BioModel. Bioresour. Technol. 2022, 355, 127252. [Google Scholar] [CrossRef]
- Kegl, T.; Kovač Kralj, A. An Enhanced Anaerobic Digestion BioModel Calibrated by Parameters Optimization Based on Measured Biogas Plant Data. Fuel 2022, 312, 122984. [Google Scholar] [CrossRef]
- Khashaba, N.H.; Ettouney, R.S.; Abdelaal, M.M.; Ashour, F.H.; El-Rifai, M.A. Artificial Neural Network Modeling of Biochar Enhanced Anaerobic Sewage Sludge Digestion. J. Environ. Chem. Eng. 2022, 10, 107988. [Google Scholar] [CrossRef]
- Zou, J.; Lü, F.; Chen, L.; Zhang, H.; He, P. Machine Learning for Enhancing Prediction of Biogas Production and Building a VFA/ALK Soft Sensor in Full-Scale Dry Anaerobic Digestion of Kitchen Food Waste. J. Environ. Manag. 2024, 371, 123190. [Google Scholar] [CrossRef]
- Fajobi, M.O.; Lasode, O.A.; Adeleke, A.A.; Ikubanni, P.P.; Balogun, A.O.; Paramasivam, P. Prediction of Biogas Yield from Codigestion of Lignocellulosic Biomass Using Adaptive Neuro-Fuzzy Inference System (ANFIS) Model. J. Eng. 2023, 2023, 9335814. [Google Scholar] [CrossRef]
- Yang, Y.; Zheng, S.; Ai, Z.; Jafari, M.M.M. On the Prediction of Biogas Production from Vegetables, Fruits, and Food Wastes by ANFIS- and LSSVM-Based Models. BioMed Res. Int. 2021, 2021, 9202127. [Google Scholar] [CrossRef] [PubMed]
- Ge, Y.; Tao, J.; Wang, Z.; Chen, C.; Mu, L.; Ruan, H.; Rodríguez Yon, Y.; Su, H.; Yan, B.; Chen, G. Modification of Anaerobic Digestion Model No.1 with Machine Learning Models towards Applicable and Accurate Simulation of Biomass Anaerobic Digestion. Chem. Eng. J. 2023, 454, 140369. [Google Scholar] [CrossRef]
- Westerholm, M.; Moestedt, J.; Schnürer, A. Biogas Production through Syntrophic Acetate Oxidation and Deliberate Operating Strategies for Improved Digester Performance. Appl. Energy 2016, 179, 124–135. [Google Scholar] [CrossRef]
- Ziganshin, A.M.; Schmidt, T.; Scholwin, F.; Il’Inskaya, O.N.; Harms, H.; Kleinsteuber, S. Bacteria and Archaea Involved in Anaerobic Digestion of Distillers Grains with Solubles. Appl. Microbiol. Biotechnol. 2011, 89, 2039–2052. [Google Scholar] [CrossRef]
- Labatut, R.A.; Angenent, L.T.; Scott, N.R. Conventional Mesophilic vs. Thermophilic Anaerobic Digestion: A Trade-off between Performance and Stability? Water Res. 2014, 53, 249–258. [Google Scholar] [CrossRef]
- Chen, Y.; Cheng, J.J.; Creamer, K.S. Inhibition of Anaerobic Digestion Process: A Review. Bioresour. Technol. 2008, 99, 4044–4064. [Google Scholar] [CrossRef]
- Björnsson, L.; Murto, M.; Jantsch, T.G.; Mattiasson, B. Evaluation of New Methods for the Monitoring of Alkalinity, Dissolved Hydrogen and the Microbial Community in Anaerobic Digestion. Water Res. 2001, 35, 2833–2840. [Google Scholar] [CrossRef]
- Rabii, A.; Aldin, S.; Dahman, Y.; Elbeshbishy, E. A Review on Anaerobic Co-Digestion with a Focus on the Microbial Populations and the Effect of Multi-Stage Digester Configuration. Energies 2019, 12, 1106. [Google Scholar] [CrossRef]
- Angelidaki, I.; Ellegaard, L. Codigestion of Manure and Organic Wastes in Centralized Biogas Plants: Status and Future Trends. Appl. Biochem. Biotechnol. Part A Enzym. Eng. Biotechnol. 2003, 109, 95–105. [Google Scholar] [CrossRef]
- Wu, D.; Li, L.; Zhao, X.; Peng, Y.; Yang, P.; Peng, X. Anaerobic Digestion: A Review on Process Monitoring. Renew. Sustain. Energy Rev. 2019, 103, 1–12. [Google Scholar] [CrossRef]
- Jimenez, J.; Latrille, E.; Harmand, J.; Robles, A.; Ferrer, J.; Gaida, D.; Wolf, C.; Mairet, F.; Bernard, O.; Alcaraz-Gonzalez, V.; et al. Instrumentation and Control of Anaerobic Digestion Processes: A Review and Some Research Challenges. Rev. Environ. Sci. Bio/Technol. 2015, 14, 615–648. [Google Scholar] [CrossRef]
- Holubar, P.; Zani, L.; Hager, M.; Fröschl, W.; Radak, Z.; Braun, R. Advanced Controlling of Anaerobic Digestion by Means of Hierarchical Neural Networks. Water Res. 2002, 36, 2582–2588. [Google Scholar] [CrossRef] [PubMed]
- Singh, A.; Kumar, V. Recent Developments in Monitoring Technology for Anaerobic Digesters: A Focus on Bio-Electrochemical Systems. Bioresour. Technol. 2021, 329, 124937. [Google Scholar] [CrossRef]
- Jin, X.; Angelidaki, I.; Zhang, Y. Microbial Electrochemical Monitoring of Volatile Fatty Acids during Anaerobic Digestion. Environ. Sci. Technol. 2016, 50, 4422–4429. [Google Scholar] [CrossRef]
- Hu, Y.; Cheng, H.; Ji, J.; Li, Y.Y. A Review of Anaerobic Membrane Bioreactors for Municipal Wastewater Treatment with a Focus on Multicomponent Biogas and Membrane Fouling Control. Environ. Sci. 2020, 6, 2641–2663. [Google Scholar] [CrossRef]
- Sethunga, G.S.M.D.P.; Karahan, H.E.; Wang, R.; Bae, T.H. Wetting- and Fouling-Resistant Hollow Fiber Membranes for Dissolved Methane Recovery from Anaerobic Wastewater Treatment Effluents. J. Membr. Sci. 2021, 617, 118621. [Google Scholar] [CrossRef]
- Wu, H.; Fang, K.; Shi, C.; Wang, K. Anti-Fouling Performance and Methane Potential in Coagulation-Adsorption Assisted Biogas-Spared Anaerobic Membrane Preconcentration Process. J. Clean. Prod. 2023, 414, 137606. [Google Scholar] [CrossRef]
- Witkowska, E.; Buczkowska, A.; Zamojska, A.; Szewczyk, K.W.; Ciosek, P. Monitoring of Periodic Anaerobic Digestion with Flow-through Array of Miniaturized Ion-Selective Electrodes. Bioelectrochemistry 2010, 80, 87–93. [Google Scholar] [CrossRef]
- Gupta, R.; Zhang, L.; Hou, J.; Zhang, Z.; Liu, H.; You, S.; Sik Ok, Y.; Li, W. Review of Explainable Machine Learning for Anaerobic Digestion. Bioresour. Technol. 2023, 369, 128468. [Google Scholar] [CrossRef]
- Radočaj, D.; Jurišić, M. Comparative Evaluation of Ensemble Machine Learning Models for Methane Production from Anaerobic Digestion. Fermentation 2025, 11, 130. [Google Scholar] [CrossRef]
- Kovačić, Đ.; Radočaj, D.; Jurišić, M. Ensemble Machine Learning Prediction of Anaerobic Co-Digestion of Manure and Thermally Pretreated Harvest Residues. Bioresour. Technol. 2024, 402, 130793. [Google Scholar] [CrossRef] [PubMed]
- Borase, R.P.; Maghade, D.K.; Sondkar, S.Y.; Pawar, S.N. A Review of PID Control, Tuning Methods and Applications. Int. J. Dyn. Control 2021, 9, 818–827. [Google Scholar] [CrossRef]
- George, T.; Ganesan, V. Optimal Tuning of PID Controller in Time Delay System: A Review on Various Optimization Techniques. Chem. Product. Process Model. 2022, 17, 1–28. [Google Scholar] [CrossRef]
- Astals, S.; Nolla-Ardèvol, V.; Mata-Alvarez, J. Anaerobic Co-Digestion of Pig Manure and Crude Glycerol at Mesophilic Conditions: Biogas and Digestate. Bioresour. Technol. 2012, 110, 63–70. [Google Scholar] [CrossRef]
- Bernard, O.; Hadj-Sadok, Z.; Dochain, D.; Genovesi, A.; Steyer, J.P. Dynamical Model Development and Parameter Identification for an Anaerobic Wastewater Treatment Process. Biotechnol. Bioeng. 2001, 75, 424–438. [Google Scholar] [CrossRef]
- Long, F.; Wang, L.; Cai, W.; Lesnik, K.; Liu, H. Predicting the Performance of Anaerobic Digestion Using Machine Learning Algorithms and Genomic Data. Water Res. 2021, 199, 117182. [Google Scholar] [CrossRef]
- Zhang, X.; Li, Y.; Guo, M. Hybrid Control Framework for the Anaerobic Digestion Process. Control Eng. Pract. 2025, 164, 106523. [Google Scholar] [CrossRef]
- Attaran, M.; Celik, B.G. Digital Twin: Benefits, Use Cases, Challenges, and Opportunities. Decis. Anal. J. 2023, 6, 100165. [Google Scholar] [CrossRef]
- Soori, M.; Arezoo, B.; Dastres, R. Digital Twin for Smart Manufacturing, A Review. Sustain. Manuf. Serv. Econ. 2023, 2, 100017. [Google Scholar] [CrossRef]
- Abdallah, M.; Petriu, E.; Kennedy, K.; Narbaitz, R.; Warith, M. Intelligent Control of Bioreactor Landfills. In Proceedings of the IEEE International Conference on Computational Intelligence for Measurement Systems and Applications, Ottawa, ON, Canada, 19–21 September 2011; pp. 17–22. [Google Scholar] [CrossRef]
- Scampini, A.C.; Belcher, A. Upflow Anaerobic Sludge Blanket Reactors for Treatment of Wastewater from the Brewery Industry. Ph.D. Thesis, Massachusetts Institute of Technology, Cambridge, MA, USA, 2010. [Google Scholar]
- Thomas, O.; Théraulaz, F.; Cerdà, V.; Constant, D.; Quevauviller, P. Wastewater Quality Monitoring. Trends Anal. Chem. 2009, 16, 419–424. [Google Scholar] [CrossRef]
- Bourgeois, W.; Burgess, J.E.; Stuetz, R.M. On-Line Monitoring of Wastewater Quality: A Review. J. Chem. Technol. Biotechnol. 2001, 76, 337–348. [Google Scholar] [CrossRef]
- Sun, D.; Wang, A.; Cheng, S.; Yates, M.; Logan, B.E. Geobacter anodireducens sp. Nov., an Exoelectrogenic Microbe in Bioelectrochemical Systems. Int. J. Syst. Evol. Microbiol. 2014, 64, 3485–3491. [Google Scholar] [CrossRef] [PubMed]
- Kretzschmar, J.; Böhme, P.; Liebetrau, J.; Mertig, M.; Harnisch, F. Microbial Electrochemical Sensors for Anaerobic Digestion Process Control—Performance of Electroactive Biofilms under Real Conditions. Chem. Eng. Technol. 2018, 41, 687–695. [Google Scholar] [CrossRef]
- Jiang, Y.; Chu, N.; Zeng, R.J. Submersible Probe Type Microbial Electrochemical Sensor for Volatile Fatty Acids Monitoring in the Anaerobic Digestion Process. J. Clean. Prod. 2019, 232, 1371–1378. [Google Scholar] [CrossRef]
- Sun, H.; Angelidaki, I.; Wu, S.; Dong, R.; Zhang, Y. The Potential of Bioelectrochemical Sensor for Monitoring of Acetate during Anaerobic Digestion: Focusing on Novel Reactor Design. Front. Microbiol. 2019, 10, 420500. [Google Scholar] [CrossRef]
- Sepehri, A.; Sarrafzadeh, M.H. Effect of Nitrifiers Community on Fouling Mitigation and Nitrification Efficiency in a Membrane Bioreactor. Chem. Eng. Process. Process Intensif. 2018, 128, 10–18. [Google Scholar] [CrossRef]
- Burge, S.R.; Hristovski, K.D.; Burge, R.G.; Hoffman, D.A.; Saboe, D.; Chao, P.F.; Taylor, E.; Koenigsberg, S.S. Microbial Potentiometric Sensor: A New Approach to Longstanding Challenges. Sci. Total Environ. 2020, 742, 140528. [Google Scholar] [CrossRef] [PubMed]
- Rice, D.; Westerhoff, P.; Perreault, F.; Garcia-Segura, S. Electrochemical Self-Cleaning Anodic Surfaces for Biofouling Control during Water Treatment. Electrochem. Commun. 2018, 96, 83–87. [Google Scholar] [CrossRef]
- Jin, X.; Li, X.; Zhao, N.; Angelidaki, I.; Zhang, Y. Bio-Electrolytic Sensor for Rapid Monitoring of Volatile Fatty Acids in Anaerobic Digestion Process. Water Res. 2017, 111, 74–80. [Google Scholar] [CrossRef] [PubMed]
- Hyde, K.; Peak, D.; Schebel, A.; Siciliano, S.D.; Burge, S.; Bradshaw, K. Using Passive Anode Cathode Technology to Assess Microbial Happiness and Boost Benzene Biodegradation Rates; University of Saskatchewan: Saskatchewan, SK, Canada, 2019. [Google Scholar]
- Mansouri, J.; Harrisson, S.; Chen, V. Strategies for Controlling Biofouling in Membrane Filtration Systems: Challenges and Opportunities. J. Mater. Chem. 2010, 20, 4567–4586. [Google Scholar] [CrossRef]
- Adam, G.; Lemaigre, S.; Goux, X.; Delfosse, P.; Romain, A.C. Upscaling of an Electronic Nose for Completely Stirred Tank Reactor Stability Monitoring from Pilot-Scale to Real-Scale Agricultural Co-Digestion Biogas Plant. Bioresour. Technol. 2015, 178, 285–296. [Google Scholar] [CrossRef]
- Arends, J.B. The next Step towards Usable Microbial Bioelectrochemical Sensors? Microb. Biotechnol. 2017, 11, 20. [Google Scholar] [CrossRef]
- Sweeney, J.B.; Murphy, C.D.; McDonnell, K. Development of a Bacterial Propionate-Biosensor for Anaerobic Digestion Monitoring. Enzym. Microb. Technol. 2018, 109, 51–57. [Google Scholar] [CrossRef]
- Xiao, L.; Wang, Y.; Lichtfouse, E.; Li, Z.; Kumar, P.S.; Liu, J.; Feng, D.; Yang, Q.; Liu, F. Effect of Antibiotics on the Microbial Efficiency of Anaerobic Digestion of Wastewater: A Review. Front. Microbiol. 2021, 11, 611613. [Google Scholar] [CrossRef]
- Liu, Z.; Liu, J.; Li, B.; Zhang, Y.; Xing, X.H. Focusing on the Process Diagnosis of Anaerobic Fermentation by a Novel Sensor System Combining Microbial Fuel Cell, Gas Flow Meter and PH Meter. Int. J. Hydrogen Energy 2014, 39, 13658–13664. [Google Scholar] [CrossRef]
- Uçar, A.; González-Fernández, E.; Staderini, M.; Murray, A.F.; Mount, A.R.; Bradley, M. PH-Activated Dissolvable Polymeric Coatings to Reduce Biofouling on Electrochemical Sensors. J. Funct. Biomater. 2023, 14, 329. [Google Scholar] [CrossRef]
- Osbild, D.; Vasseur, P. Microbiological Sensors for the Monitoring of Water Quality. In Monitoring of Water Quality; Elsevier Science BV: Amsterdam, The Netherlands, 1998; pp. 37–48. [Google Scholar]
- Bierer, B.; Kress, P.; Nägele, H.J.; Lemmer, A.; Palzer, S. Investigating Flexible Feeding Effects on the Biogas Quality in Full-scale Anaerobic Digestion by High Resolution, Photoacoustic-based NDIR Sensing. Eng. Life Sci. 2019, 19, 700. [Google Scholar] [CrossRef]
- De Vrieze, J.; De Waele, M.; Boeckx, P.; Boon, N. Isotope Fractionation in Biogas Allows Direct Microbial Community Stability Monitoring in Anaerobic Digestion. Environ. Sci. Technol. 2018, 52, 6704–6713. [Google Scholar] [CrossRef]
- Scully, P. Optical Techniques for Water Monitoring. In Monitoring of Water Quality; Elsevier Science BV: Amsterdam, The Netherlands, 1998; pp. 15–35. [Google Scholar] [CrossRef]
- Lamb, J.J.; Bernard, O.; Sarker, S.; Lien, K.M.; Hjelme, D.R. Perspectives of Surface Plasmon Resonance Sensors for Optimized Biogas Methanation. Eng. Life Sci. 2019, 19, 759. [Google Scholar] [CrossRef] [PubMed]
- Dickert, F.L.; Schreiner, S.K.; Mages, G.R.; Kimmel, H. A Fiber-Optic Dipping Sensor for Organic Solvents in Wastewater. Anal. Chem. 1989, 61, 2306–2309. [Google Scholar] [CrossRef]
- Robinson, G. The Commercial Development of Planar Optical Biosensors. Sens. Actuators B Chem. 1995, 29, 31–36. [Google Scholar] [CrossRef]
- Chen, J.L.; Ortiz, R.; Xiao, Y.; Steele, T.W.J.; Stuckey, D.C. Rapid Fluorescence-Based Measurement of Toxicity in Anaerobic Digestion. Water Res. 2015, 75, 123–130. [Google Scholar] [CrossRef]
- Brandenburg, A.; Gombert, A. Grating Couplers as Chemical Sensors: A New Optical Configuration. Sens. Actuators B Chem. 1993, 17, 35–40. [Google Scholar] [CrossRef]
- Chen, Y.; Ming, H. Review of Surface Plasmon Resonance and Localized Surface Plasmon Resonance Sensor. Photonic Sens. 2012, 2, 37–49. [Google Scholar] [CrossRef]
- Raju, C.S.; Løkke, M.M.; Sutaryo, S.; Ward, A.J.; Møller, H.B. NIR Monitoring of Ammonia in Anaerobic Digesters Using a Diffuse Reflectance Probe. Sensors 2012, 12, 2340–2350. [Google Scholar] [CrossRef]
- Yu, J.; Xiao, K.; Xu, H.; Qi, T.; Li, Y.; Tan, J.; Wen, X.; Huang, X. Spectroscopic Sensing of Membrane Fouling Potential in a Long-Term Running Anaerobic Membrane Bioreactor. Chem. Eng. J. 2021, 426, 130799. [Google Scholar] [CrossRef]
- Brookman, S.K.E. Estimation of Biochemical Oxygen Demand in Slurry and Effluents Using Ultra-Violet Spectrophotometry. Water Res. 1997, 31, 372–374. [Google Scholar] [CrossRef]
- Bourgeois, W.; Hogben, P.; Pike, A.; Stuetz, R.M. Development of a Sensor Array Based Measurement System for Continuous Monitoring of Water and Wastewater. Sens. Actuators B Chem. 2003, 88, 312–319. [Google Scholar] [CrossRef]
- Yan, P.; Gai, M.; Wang, Y.; Gao, X. Review of Soft Sensors in Anaerobic Digestion Process. Processes 2021, 9, 1434. [Google Scholar] [CrossRef]
- Feitkenhauer, H.; Meyer, U. Software Sensors Based on Titrimetric Techniques for the Monitoring and Control of Aerobic and Anaerobic Bioreactors. Biochem. Eng. J. 2004, 17, 147–151. [Google Scholar] [CrossRef]
- Steyer, J.P.; Bouvier, J.C.; Conte, T.; Gras, P.; Harmand, J.; Delgenes, J.P. On-Line Measurements of COD, TOC, VFA, Total and Partial Alkalinity in Anaerobic Digestion Processes Using Infra-Red Spectrometry. Water Sci. Technol. 2002, 45, 133–138. [Google Scholar] [CrossRef]
- Zhu, X.; Rehman, K.U.; Wang, B.; Shahzad, M. Modern Soft-Sensing Modeling Methods for Fermentation Processes. Sensors 2020, 20, 1771. [Google Scholar] [CrossRef]
- Moral, H.; Aksoy, A.; Gokcay, C.F. Modeling of the Activated Sludge Process by Using Artificial Neural Networks with Automated Architecture Screening. Comput. Chem. Eng. 2008, 32, 2471–2478. [Google Scholar] [CrossRef]
- Deipser, A.; Körner, I. Simulation Software for Biological Processes in Waste Management (SimuCF); Universitätsbibliothek der Technischen Universität Hamburg: Hamburg, Germany, 2020. [Google Scholar]
- Eberly, L.E. Multiple Linear Regression. In Topics in Biostatistics. Methods in Molecular Biology; Humana Press: Totowa, NJ, USA, 2007; Volume 404. [Google Scholar] [CrossRef]
- Güçlü, D.; Yilmaz, N.; Ozkan-Yucel, U.G. Application of Neural Network Prediction Model to Full-Scale Anaerobic Sludge Digestion. J. Chem. Technol. Biotechnol. 2011, 86, 691–698. [Google Scholar] [CrossRef]
- Abu Qdais, H.; Bani Hani, K.; Shatnawi, N. Modeling and Optimization of Biogas Production from a Waste Digester Using Artificial Neural Network and Genetic Algorithm. Resour. Conserv. Recycl. 2010, 54, 359–363. [Google Scholar] [CrossRef]
- Huang, M.; Han, W.; Wan, J.; Ma, Y.; Chen, X. Multi-Objective Optimisation for Design and Operation of Anaerobic Digestion Using GA-ANN and NSGA-II. J. Chem. Technol. Biotechnol. 2016, 91, 226–233. [Google Scholar] [CrossRef]
- Wang, L.; Long, F.; Liao, W.; Liu, H. Prediction of Anaerobic Digestion Performance and Identification of Critical Operational Parameters Using Machine Learning Algorithms. Bioresour. Technol. 2020, 298, 122495. [Google Scholar] [CrossRef] [PubMed]
- Cinar, S.Ö.; Cinar, S.; Kuchta, K. Machine Learning Algorithms for Temperature Management in the Anaerobic Digestion Process. Fermentation 2022, 8, 65. [Google Scholar] [CrossRef]
- Cai, W.; Lesnik, K.L.; Wade, M.J.; Heidrich, E.S.; Wang, Y.; Liu, H. Incorporating Microbial Community Data with Machine Learning Techniques to Predict Feed Substrates in Microbial Fuel Cells. Biosens. Bioelectron. 2019, 133, 64–71. [Google Scholar] [CrossRef] [PubMed]
- Kazemi, P.; Steyer, J.P.; Bengoa, C.; Font, J.; Giralt, J. Robust Data-Driven Soft Sensors for Online Monitoring of Volatile Fatty Acids in Anaerobic Digestion Processes. Processes 2020, 8, 67. [Google Scholar] [CrossRef]
- Wager, S.; Athey, S. Estimation and Inference of Heterogeneous Treatment Effects Using Random Forests. J. Am. Stat. Assoc. 2018, 113, 1228–1242. [Google Scholar] [CrossRef]
- Kazemi, P.; Bengoa, C.; Steyer, J.P.; Giralt, J. Data-Driven Techniques for Fault Detection in Anaerobic Digestion Process. Process Saf. Environ. Prot. 2021, 146, 905–915. [Google Scholar] [CrossRef]
- Alejo, L.; Atkinson, J.; Guzmán-Fierro, V.; Roeckel, M. Effluent Composition Prediction of a Two-Stage Anaerobic Digestion Process: Machine Learning and Stoichiometry Techniques. Environ. Sci. Pollut. Res. 2018, 25, 21149–21163. [Google Scholar] [CrossRef]
- Flores-Asis, R.; Méndez-Contreras, J.M.; Juárez-Martínez, U.; Alvarado-Lassman, A.; Villanueva-Vásquez, D.; Aguilar-Lasserre, A.A.; Aguilar, A.A.; M Endez-Contreras, J.M.; Ju Arez-Mart Inez, U.; Villanueva-V Asquez, D. Use of Artificial Neuronal Networks for Prediction of the Control Parameters in the Process of Anaerobic Digestion with Thermal Pretreatment. J. Environ. Sci. Health Part A 2018, 53, 883–890. [Google Scholar] [CrossRef]
- Abdullah, S.S.; Malek, M.A.; Abdullah, N.S.; Kisi, O.; Yap, K.S. Extreme Learning Machines: A New Approach for Prediction of Reference Evapotranspiration. J. Hydrol. 2015, 527, 184–195. [Google Scholar] [CrossRef]
- De Clercq, D.; Wen, Z.; Fei, F.; Caicedo, L.; Yuan, K.; Shang, R. Interpretable Machine Learning for Predicting Biomethane Production in Industrial-Scale Anaerobic Co-Digestion. Sci. Total Environ. 2020, 712, 134574. [Google Scholar] [CrossRef]
- Xu, W.; Long, F.; Zhao, H.; Zhang, Y.; Liang, D.; Wang, L.; Lesnik, K.L.; Cao, H.; Zhang, Y.; Liu, H. Performance Prediction of ZVI-Based Anaerobic Digestion Reactor Using Machine Learning Algorithms. Waste Manag. 2021, 121, 59–66. [Google Scholar] [CrossRef] [PubMed]
- Dekhici, B.; Short, M. Data-Driven Modelling of Biogas Production Using Multi-Task Gaussian Processes. Syst. Control Trans. 2025, 4, 26–32. [Google Scholar] [CrossRef]
- Ahmad, A.; Yadav, A.K.; Singh, A.; Singh, D.K. A Comprehensive Machine Learning-Coupled Response Surface Methodology Approach for Predictive Modeling and Optimization of Biogas Potential in Anaerobic Co-Digestion of Organic Waste. Biomass Bioenergy 2024, 180, 106995. [Google Scholar] [CrossRef]
- Murali, R.; Bywater, A.; Dolat, M.; Dekhici, B.; Zarei, M.; Hilton, L.; Sadhukhan, J.; Zhang, D.; Short, M. Anaerobic Digestion Site-Wide Optimisation and Decision-Making: An Industrial Perspective and Review. Renew. Sustain. Energy Rev. 2026, 226, 116402. [Google Scholar] [CrossRef]
- Ahmad, A.; Yadav, A.K.; Singh, A.; Singh, D.K. Optimisation of Biogas Yield from Anaerobic Co-Digestion of Dual Waste for Environmental Sustainability: ANN, RSM and GA Approach. Int. J. Oil Gas Coal Technol. 2023, 33, 75–101. [Google Scholar] [CrossRef]
- Onu, C.E.; Nweke, C.N.; Nwabanne, J.T. Modeling of Thermo-Chemical Pretreatment of Yam Peel Substrate for Biogas Energy Production: RSM, ANN, and ANFIS Comparative Approach. Appl. Surf. Sci. Adv. 2022, 11, 100299. [Google Scholar] [CrossRef]
- Chong, D.J.S.; Chan, Y.J.; Arumugasamy, S.K.; Yazdi, S.K.; Lim, J.W. Optimisation and Performance Evaluation of Response Surface Methodology (RSM), Artificial Neural Network (ANN) and Adaptive Neuro-Fuzzy Inference System (ANFIS) in the Prediction of Biogas Production from Palm Oil Mill Effluent (POME). Energy 2023, 266, 126449. [Google Scholar] [CrossRef]
- Emmanuel, T.; Maupong, T.; Mpoeleng, D.; Semong, T.; Mphago, B.; Tabona, O. A Survey on Missing Data in Machine Learning. J. Big Data 2021, 8, 140. [Google Scholar] [CrossRef]
- Ren, L.; Wang, T.; Sekhari Seklouli, A.; Zhang, H.; Bouras, A. A Review on Missing Values for Main Challenges and Methods. Inf. Syst. 2023, 119, 102268. [Google Scholar] [CrossRef]
- Jadhav, A.; Pramod, D.; Ramanathan, K. Comparison of Performance of Data Imputation Methods for Numeric Dataset. Appl. Artif. Intell. 2019, 33, 913–933. [Google Scholar] [CrossRef]
- Schonlau, M.; Zou, R.Y. The Random Forest Algorithm for Statistical Learning. Stata J. 2020, 20, 3–29. [Google Scholar] [CrossRef]
- Chen, J.W.; Chan, Y.J.; Arumugasamy, S.K.; Yazdi, S.K. Process Modelling and Optimisation of Methane Yield from Palm Oil Mill Effluent Using Response Surface Methodology and Artificial Neural Network. J. Water Process Eng. 2023, 52, 103493. [Google Scholar] [CrossRef]
- Niu, C.; Zhang, Z.; Cai, T.; Pan, Y.; Lu, X.; Zhen, G. Sludge Bound-EPS Solubilization Enhance CH4 Bioconversion and Membrane Fouling Mitigation in Electrochemical Anaerobic Membrane Bioreactor: Insights from Continuous Operation and Interpretable Machine Learning Algorithms. Water Res. 2024, 264, 122243. [Google Scholar] [CrossRef] [PubMed]
- Antwi, P.; Li, J.; Boadi, P.O.; Meng, J.; Shi, E.; Deng, K.; Bondinuba, F.K. Estimation of Biogas and Methane Yields in an UASB Treating Potato Starch Processing Wastewater with Backpropagation Artificial Neural Network. Bioresour. Technol. 2017, 228, 106–115. [Google Scholar] [CrossRef] [PubMed]
- Min, S.; Lee, B.; Yoon, S. Deep Learning in Bioinformatics. Brief. Bioinform. 2017, 18, 851–869. [Google Scholar] [CrossRef]
- Breiman, L.; Friedman, J.H.; Olshen, R.A.; Stone, C.J. Classification and Regression Trees; Chapman and Hall/CRC: New York, NY, USA, 2017; pp. 1–358. [Google Scholar] [CrossRef]
- Tang, F.; Ishwaran, H. Random Forest Missing Data Algorithms. Stat. Anal. Data Min. 2017, 10, 363. [Google Scholar] [CrossRef]
- Pattanayak, A.S.; Pattnaik, B.S.; Udgata, S.K.; Panda, A.K. Development of Chemical Oxygen on Demand (COD) Soft Sensor Using Edge Intelligence. IEEE Sens. J. 2020, 20, 14892–14902. [Google Scholar] [CrossRef]
- Zhai, S.; Chen, K.; Yang, L.; Li, Z.; Yu, T.; Chen, L.; Zhu, H. Applying Machine Learning to Anaerobic Fermentation of Waste Sludge Using Two Targeted Modeling Strategies. Sci. Total Environ. 2024, 916, 170232. [Google Scholar] [CrossRef]
- Domingos, P. A Few Useful Things to Know about Machine Learning. Commun. ACM 2012, 55, 78–87. [Google Scholar] [CrossRef]
- Cheon, A.; Sung, J.; Jun, H.; Jang, H.; Kim, M.; Park, J. Application of Various Machine Learning Models for Process Stability of Bio-Electrochemical Anaerobic Digestion. Processes 2022, 10, 158. [Google Scholar] [CrossRef]
- Ma, H.; Liu, Y.; Zhao, J.; Fei, F.; Gao, M.; Wang, Q. Explainable Machine Learning-Driven Predictive Performance and Process Parameter Optimization for Caproic Acid Production. Bioresour. Technol. 2024, 410, 131311. [Google Scholar] [CrossRef]
- James, G.; Witten, D.; Hastie, T.; Tibshirani, R. An Introduction to Statistical Learning: With Applications in R; Springer: New York, NY, USA, 2013; Volume 7, ISBN 978-1-4614-7137-0. [Google Scholar]
- Suzuki, K. Artificial Neural Networks: Methodological Advances and Biomedical Applications; BoD–Books on Demand; InTech: Rijeka, Croatia, 2011. [Google Scholar]
- Dolat, M.; Murali, R.; Zarei, M.; Zhang, R.; Pincam, T.; Liu, Y.Q.; Sadhukhan, J.; Bywater, A.; Short, M. Dynamic Feed Scheduling for Optimised Anaerobic Digestion: An Optimisation Approach for Better Decision-Making to Enhance Revenue and Environmental Benefits. Digit. Chem. Eng. 2024, 13, 100191. [Google Scholar] [CrossRef]
- Barhoum, A.; Hamimed, S.; Slimi, H.; Othmani, A.; Abdel-Haleem, F.M.; Bechelany, M. Modern Designs of Electrochemical Sensor Platforms for Environmental Analyses: Principles, Nanofabrication Opportunities, and Challenges. Trends Environ. Anal. Chem. 2023, 38, e00199. [Google Scholar] [CrossRef]
- Li, S.; Zhou, B.; Shang, J.; Chen, X.; Yu, J. Review of Recent Applications and Future Perspectives on Process Monitoring Approaches in Industrial Processes. J. Manuf. Syst. 2025, 82, 509–530. [Google Scholar] [CrossRef]
- Goumas, G.; Vlachothanasi, E.N.; Fradelos, E.C.; Mouliou, D.S. Biosensors, Artificial Intelligence Biosensors, False Results and Novel Future Perspectives. Diagnostics 2025, 15, 1037. [Google Scholar] [CrossRef]
- Lamb, J.J.; Bernard, O.; Sarker, S.; Lien, K.M.; Hjelme, D.R. Perspectives of Optical Colourimetric Sensors for Anaerobic Digestion. Renew. Sustain. Energy Rev. 2019, 111, 87–96. [Google Scholar] [CrossRef]
- Andriyanov, N.A.; Andriyanov, D.A. The Using of Data Augmentation in Machine Learning in Image Processing Tasks in the Face of Data Scarcity. J. Phys. Conf. Ser. 2020, 1661, 012018. [Google Scholar] [CrossRef]
- Nandy, A.; Duan, C.; Kulik, H.J. Audacity of Huge: Overcoming Challenges of Data Scarcity and Data Quality for Machine Learning in Computational Materials Discovery. Curr. Opin. Chem. Eng. 2022, 36, 100778. [Google Scholar] [CrossRef]
- Moradi, R.; Berangi, R.; Minaei, B. A Survey of Regularization Strategies for Deep Models. Artif. Intell. Rev. 2020, 53, 3947–3986. [Google Scholar] [CrossRef]
- Piercy, E.; Sun, X.; Ellis, P.R.; Taylor, M.; Guo, M. Temporal Dynamics of Microbial Communities in Anaerobic Digestion: Influence of Temperature and Feedstock Composition on Reactor Performance and Stability. Water Res. 2025, 284, 123974. [Google Scholar] [CrossRef] [PubMed]
- Vedurmudi, A.P.; Miličević, K.; Kok, G.; Yong, B.X.; Xu, L.; Zheng, G.; Brintrup, A.; Gruber, M.; Tabandeh, S.; Zaidan, M.A.; et al. Automation in Sensor Network Metrology: An Overview of Methods and Their Implementations. Meas. Sens. 2025, 38, 101799. [Google Scholar] [CrossRef]
- Cho, Y.; Noh, S. Do Design and Implementation of Digital Twin Factory Synchronized in Real-Time Using MQTT. Machines 2024, 12, 759. [Google Scholar] [CrossRef]
- Attaran, S.; Attaran, M.; Celik, B.G. Digital Twins and Industrial Internet of Things: Uncovering Operational Intelligence in Industry 4.0. Decis. Anal. J. 2024, 10, 100398. [Google Scholar] [CrossRef]
- Aribisala, A.A.; Ghori, U.A.S.; Cavalcante, C.A.V. The Application of Reinforcement Learning to Pumps—A Systematic Literature Review. Machines 2025, 13, 480. [Google Scholar] [CrossRef]
- Devarakonda, V.S.; Sun, W.; Tang, X.; Tian, Y. Recent Advances in Reinforcement Learning for Chemical Process Control. Processes 2025, 13, 1791. [Google Scholar] [CrossRef]
- Yu, P.; Zhang, H.; Song, Y.; Wang, Z.; Dong, H.; Ji, L. Safe Reinforcement Learning for Power System Control: A Review. Renew. Sustain. Energy Rev. 2025, 223, 116022. [Google Scholar] [CrossRef]
- Mohammadi, S.; Balador, A.; Sinaei, S.; Flammini, F. Balancing Privacy and Performance in Federated Learning: A Systematic Literature Review on Methods and Metrics. J. Parallel Distrib. Comput. 2024, 192, 104918. [Google Scholar] [CrossRef]
- Zhan, S.; Huang, L.; Luo, G.; Zheng, S.; Gao, Z.; Chao, H.C. A Review on Federated Learning Architectures for Privacy-Preserving AI: Lightweight and Secure Cloud–Edge–End Collaboration. Electronics 2025, 14, 2512. [Google Scholar] [CrossRef]



| Sensor Type | Main Parameters Measured | Advantages | Limitations | Potential for AI Integration | References |
|---|---|---|---|---|---|
| Electrochemical (pH, ORP, EC) | pH, redox potential, conductivity, VFAs | Low cost, continuous monitoring, established technology | Biofouling, calibration drift, interference from inhibitors | Moderate—requires preprocessing | [52,70] |
| Microbial Electrochemical (MESe) | VFAs, acetate, redox changes | High sensitivity, direct microbial interaction | Sensitive to ammonium, heavy metals, biofilm variability | High—nonlinear signals suitable for ML | [74,75] |
| Microbial Potentiometric (MPS) | Redox potential, organic load indicators | Real-time monitoring, low maintenance due to biofilm regeneration | Signal instability, internal resistance, variability in biofilms | High—dynamic signals useful for AI | [78,81] |
| Optical (IR, NDIR, fluorescence) | Gas composition (CH4, CO2, H2), isotope fractionation, microbial activity | Non-invasive, rapid response, minimal sample preparation | Calibration instability, interference from bubbles/fouling | Very high—direct integration with ML models | [90,91,100] |
| Spectroscopic (SPR, TIRF) | Heavy metals, refractive index changes | High precision, compact sensors, wide application potential | Complex setup, sensitive to fouling and environmental noise | High—suitable for feature extraction | [97,98] |
| Hybrid and Integrated Systems | Multiparameter (pH, gas flow, acetate, VFAs) | Complementary measurements, improved accuracy | Longevity, complex maintenance, storage/nutrient conditions | Very high—multiparameter datasets support AI | [76,87,88] |
| Sensor Type | Typical Data Characteristics | Most Suitable AI/ML Models | Advantages of Integration | References |
|---|---|---|---|---|
| Electrochemical/Potentiometric | Continuous time-series signals (pH, ORP, conductivity, VFAs) | LSTM, RNN, GRU 1 | Capture temporal dependencies; effective for drift detection and anomaly prediction | [13] |
| Optical/Spectroscopic | High-dimensional spectral or image-like data (IR, NDIR, fluorescence) | CNN, Autoencoders | Extract spatial/spectral features; robust to signal noise and wavelength variability | [103] |
| Hybrid/Multi-sensor systems | Heterogeneous, multimodal datasets (electrochemical + optical + microbial) | Random Forest, XGBoost, Hybrid ANN–GA 2 | Handle mixed data types; enable feature selection and model interpretability | [125,127] |
| Microbial/Bioelectrochemical | Nonlinear, low-frequency signals with stochastic variability | ANFIS 3, SVM, Hybrid ANN | Manage nonlinearities; suitable for pattern recognition in noisy environments | [128,129] |
Disclaimer/Publisher’s Note: The statements, opinions and data contained in all publications are solely those of the individual author(s) and contributor(s) and not of MDPI and/or the editor(s). MDPI and/or the editor(s) disclaim responsibility for any injury to people or property resulting from any ideas, methods, instructions or products referred to in the content. |
© 2025 by the authors. Licensee MDPI, Basel, Switzerland. This article is an open access article distributed under the terms and conditions of the Creative Commons Attribution (CC BY) license (https://creativecommons.org/licenses/by/4.0/).
Share and Cite
Marycz, M.; Turowska, I.; Glazik, S.; Jasiński, P. Artificial Intelligence in Anaerobic Digestion: A Review of Sensors, Modeling Approaches, and Optimization Strategies. Sensors 2025, 25, 6961. https://doi.org/10.3390/s25226961
Marycz M, Turowska I, Glazik S, Jasiński P. Artificial Intelligence in Anaerobic Digestion: A Review of Sensors, Modeling Approaches, and Optimization Strategies. Sensors. 2025; 25(22):6961. https://doi.org/10.3390/s25226961
Chicago/Turabian StyleMarycz, Milena, Izabela Turowska, Szymon Glazik, and Piotr Jasiński. 2025. "Artificial Intelligence in Anaerobic Digestion: A Review of Sensors, Modeling Approaches, and Optimization Strategies" Sensors 25, no. 22: 6961. https://doi.org/10.3390/s25226961
APA StyleMarycz, M., Turowska, I., Glazik, S., & Jasiński, P. (2025). Artificial Intelligence in Anaerobic Digestion: A Review of Sensors, Modeling Approaches, and Optimization Strategies. Sensors, 25(22), 6961. https://doi.org/10.3390/s25226961

