A Home-Based Balance Exercise Training Program with Intermittent Visual Deprivation for Persons with Chronic Incomplete Spinal Cord Injury: A Pilot Study on Feasibility, Acceptability, and Preliminary Outcomes
Abstract
1. Introduction
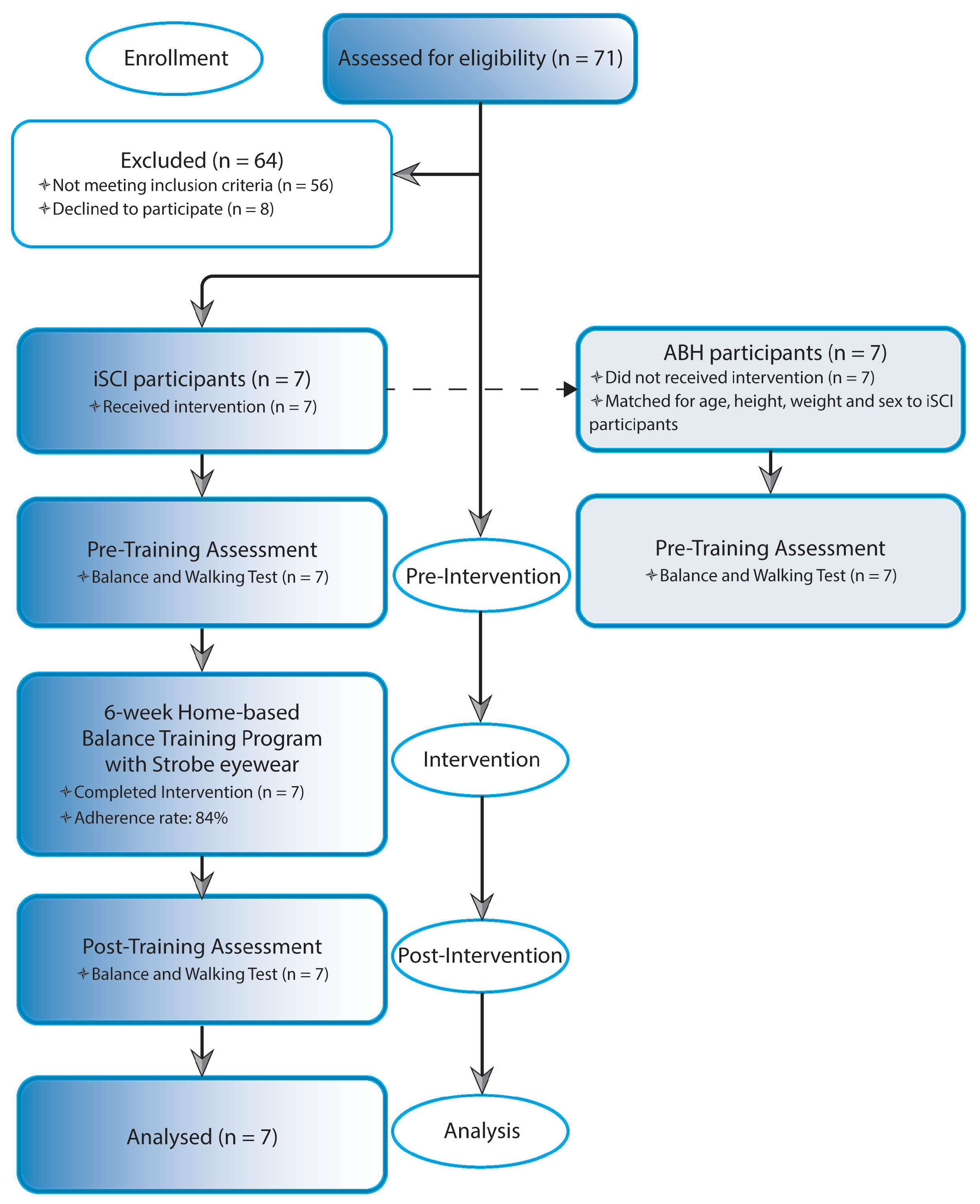
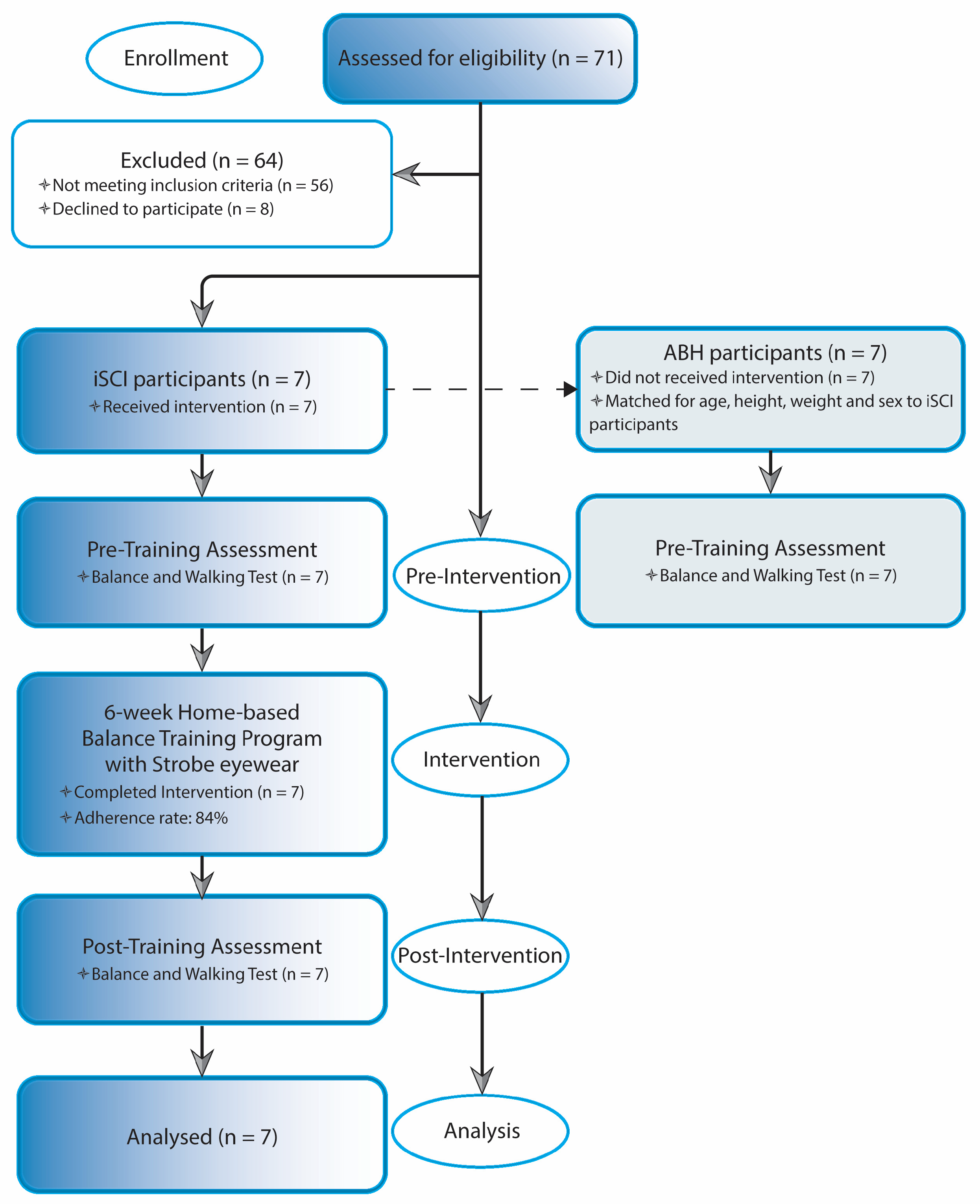
2. Materials and Methods
2.1. Participants
2.2. Study Design
2.3. Stroboscopic Eyewear Device
2.4. Intervention
2.5. Setup and Evaluation of Outcomes (Data Collection—Measurements)
2.5.1. Feasibility and Acceptability
2.5.2. Primary Outcome: Balance Performance
2.5.3. Secondary Outcome: Walking Performance
2.6. Statistical Analysis
3. Results
3.1. Feasibility and Acceptability
3.2. Comparison of Demographics Between iSCI and ABH Individuals
3.3. Balance Performance
3.4. Walking Performance
4. Discussion
4.1. Feasibility, Acceptability and Adherence
4.2. Potential Benefits on Postural Control
4.3. Improvement in Walking Performance
4.4. Limitations and Future Directions
5. Conclusions
Author Contributions
Funding
Institutional Review Board Statement
Informed Consent Statement
Data Availability Statement
Acknowledgments
Conflicts of Interest
Abbreviations
| SCI | Spinal cord injury |
| iSCI | Incomplete spinal cord injury |
| ABH | Able-bodied healthy individuals |
| OE | Open eyes |
| CE | Closed eyes |
| CoP | Center of pressure |
| A | Area |
| MV | Mean velocity |
| 10 MWT | Ten meters walking test |
Appendix A. Exercises Adopted During the Training Program
- Dual Limb and Single Limb Static Standing:
- 2.
- Unilateral Balance with Limb Movement:
- 3.
- Weight Shifts:
- 4.
- Half Squat:
- 5.
- Sit to Stand to Sit:
- 6.
- Multi-Path Balance Walk:
- 1.
- Dual Limb and Single Limb Static Standing on Foam Surface:
- 2.
- Weight Shifts on Foam Surface and Heels ups/Toes ups:
- 3.
- Squat on Foam Surface:
- 4.
- Alternating Step-Ups:
- 5.
- Lunges:
- 6.
- Multi-Path Balance Walk:
References
- World Health Organization. Spinal Cord Injury. 2024. Available online: https://www.who.int/news-room/fact-sheets/detail/spinal-cord-injury (accessed on 6 January 2024).
- Brotherton, S.S.; Krause, J.S.; Nietert, P.J. Falls in individuals with incomplete spinal cord injury. Spinal Cord 2007, 45, 37–40. [Google Scholar] [CrossRef]
- Ahuja, C.S.; Wilson, J.R.; Nori, S.; Kotter, M.R.N.; Druschel, C.; Curt, A.; Fehlings, M.G. Traumatic spinal cord injury. Nat. Rev. Dis. Primers 2017, 3, 17018. [Google Scholar] [CrossRef] [PubMed]
- Brotherton, S.S.; Krause, J.S.; Nietert, P.J. A pilot study of factors associated with falls in individuals with incomplete spinal cord injury. J. Spinal Cord Med. 2007, 30, 243–250. [Google Scholar] [CrossRef]
- Noamani, A.; Lemay, J.F.; Musselman, K.E.; Rouhani, H. Characterization of standing balance after incomplete spinal cord injury: Alteration in integration of sensory information in ambulatory individuals. Gait Posture 2021, 83, 152–159. [Google Scholar] [CrossRef] [PubMed]
- Musselman, K.E.; Arora, T.; Chan, K.; Alavinia, M.; Bone, M.; Unger, J.; Lanovaz, J.; Oates, A. Evaluating Intrinsic Fall Risk Factors After Incomplete Spinal Cord Injury: Distinguishing Fallers from Nonfallers. Arch. Rehabil. Res. Clin. Transl. 2020, 3, 100096. [Google Scholar] [CrossRef]
- Scivoletto, G.; Tamburella, F.; Laurenza, L.; Torre, M.; Molinari, M. Who is going to walk? A review of the factors influencing walking recovery after spinal cord injury. Front. Hum. Neurosci. 2014, 8, 141. [Google Scholar] [CrossRef]
- Hay, L.; Bard, C.; Fleury, M.; Teasdale, N. Availability of visual and proprioceptive afferent messages and postural control in elderly adults. Exp. Brain Res. 1996, 108, 129–139. [Google Scholar] [CrossRef]
- Mullie, Y.; Duclos, C. Role of proprioceptive information to control balance during gait in healthy and hemiparetic individuals. Gait Posture 2014, 40, 610–615. [Google Scholar] [CrossRef]
- Wittenberg, E.; Thompson, J.; Nam, C.S.; Franz, J.R. Neuroimaging of Human Balance Control: A Systematic Review. Front. Hum. Neurosci. 2017, 11, 170. [Google Scholar] [CrossRef]
- Peterka, R.J. Sensorimotor integration in human postural control. J. Neurophysiol. 2002, 88, 1097–1118. [Google Scholar] [CrossRef] [PubMed]
- Peterka, R.J.; Loughlin, P.J. Dynamic regulation of sensorimotor integration in human postural control. J. Neurophysiol. 2004, 91, 410–423. [Google Scholar] [CrossRef] [PubMed]
- Mancini, M.; Horak, F.B.; Zampieri, C.; Carlson-Kuhta, P.; Nutt, J.G.; Chiari, L. Trunk accelerometry reveals postural instability in untreated Parkinson’s disease. Park. Relat. Disord. 2011, 17, 557–562. [Google Scholar] [CrossRef] [PubMed]
- Liao, C.C.; Reed, J.L.; Qi, H.X. Anatomical changes in the somatosensory system after large sensory loss predict strategies to promote functional recovery after spinal cord injury. Neural Regen. Res. 2016, 11, 575–577. [Google Scholar] [CrossRef] [PubMed]
- Lemay, J.F.; Gagnon, D.; Duclos, C.; Grangeon, M.; Gauthier, C.; Nadeau, S. Influence of visual inputs on quasi-static standing postural steadiness in individuals with spinal cord injury. Gait Posture 2013, 38, 357–360. [Google Scholar] [CrossRef]
- Arora, T.; Musselman, K.E.; Lanovaz, J.; Oates, A. Effect of haptic input on standing balance among individuals with incomplete spinal cord injury. Neurosci. Lett. 2017, 642, 91–96. [Google Scholar] [CrossRef]
- Arora, T.; Oates, A.; Lynd, K.; Musselman, K.E. Current state of balance assessment during transferring, sitting, standing and walking activities for the spinal cord injured population: A systematic review. J. Spinal Cord Med. 2020, 43, 10–23. [Google Scholar] [CrossRef]
- Amatachaya, S.; Wannapakhe, J.; Arrayawichanon, P.; Siritarathiwat, W.; Wattanapun, P. Functional abilities, incidences of complications and falls of patients with spinal cord injury 6 months after discharge. Spinal Cord 2011, 49, 520–524. [Google Scholar] [CrossRef]
- Shah, G.; Oates, A.R.; Arora, T.; Lanovaz, J.L.; Musselman, K.E. Measuring balance confidence after spinal cord injury: The reliability and validity of the Activities-specific Balance Confidence Scale. J. Spinal Cord Med. 2017, 40, 768–776. [Google Scholar] [CrossRef]
- Bonan, I.V.; Yelnik, A.P.; Colle, F.M.; Michaud, C.; Normand, E.; Panigot, B.; Roth, P.; Guichard, J.P.; Vicaut, E. Reliance on visual information after stroke. Part II: Effectiveness of a balance rehabilitation program with visual cue deprivation after stroke: A randomized controlled trial. Arch. Phys. Med. Rehabil. 2004, 85, 274–278. [Google Scholar] [CrossRef]
- Jeong, T.; Chung, Y. The effects of visual information deprivation and feedback balance training on balance in patients with stroke. NeuroRehabilitation 2024, 54, 435–448. [Google Scholar] [CrossRef]
- Nam, S.-M.; Lee, D.-Y. Effects of Visual Cue Deprivation Balance Training with Head Control on Balance and Gait Function in Stroke Patients. Medicina 2022, 58, 629. [Google Scholar] [CrossRef]
- Wilkins, L.; Appelbaum, L.G. An early review of stroboscopic visual training: Insights, challenges and accomplishments to guide future studies. Int. Rev. Sport Exerc. Psychol. 2019, 13, 65–80. [Google Scholar] [CrossRef]
- Kim, K.M.; Kim, J.S.; Grooms, D.R. Stroboscopic Vision to Induce Sensory Reweighting During Postural Control. J. Sport Rehabil. 2017, 26. [Google Scholar] [CrossRef]
- Lee, H.; Han, S.; Page, G.; Bruening, D.A.; Seeley, M.K.; Hopkins, J.T. Effects of balance training with stroboscopic glasses on postural control in chronic ankle instability patients. Scand. J. Med. Sci. Sports 2022, 32, 576–587. [Google Scholar] [CrossRef] [PubMed]
- Bennett, S.J.; Hayes, S.J.; Uji, M. Stroboscopic Vision When Interacting with Multiple Moving Objects: Perturbation Is Not the Same as Elimination. Front. Psychol. 2018, 9, 1290. [Google Scholar] [CrossRef] [PubMed]
- Maynard, F.M., Jr.; Bracken, M.B.; Creasey, G.; Ditunno, J.F., Jr.; Donovan, W.H.; Ducker, T.B.; Garber, S.L.; Marino, R.J.; Stover, S.L.; Tator, C.H.; et al. International Standards for Neurological and Functional Classification of Spinal Cord Injury. Spinal Cord 1997, 35, 266–274. [Google Scholar] [CrossRef]
- Roberts, T.T.; Leonard, G.R.; Cepela, D.J. Classifications In Brief: American Spinal Injury Association (ASIA) Impairment Scale. Clin. Orthop. Relat. Res. 2017, 475, 1499–1504. [Google Scholar] [CrossRef]
- Pizzolato, C.; Gunduz, M.A.; Palipana, D.; Wu, J.; Grant, G.; Hall, S.; Dennison, R.; Zafonte, R.D.; Lloyd, D.G.; Teng, Y.D. Non-invasive approaches to functional recovery after spinal cord injury: Therapeutic targets and multimodal device interventions. Exp. Neurol. 2021, 339, 113612. [Google Scholar] [CrossRef]
- Cattaneo, D.; Jonsdottir, J.; Regola, A.; Carabalona, R. Stabilometric assessment of context dependent balance recovery in persons with multiple sclerosis: A randomized controlled study. J. Neuroeng. Rehabil. 2014, 11, 100. [Google Scholar] [CrossRef] [PubMed]
- Unger, J.; Chan, K.; Lee, J.W.; Craven, B.C.; Mansfield, A.; Alavinia, M.; Masani, K.; Musselman, K.E. The Effect of Perturbation-Based Balance Training and Conventional Intensive Balance Training on Reactive Stepping Ability in Individuals with Incomplete Spinal Cord Injury or Disease: A Randomized Clinical Trial. Front. Neurol. 2021, 12, 620367. [Google Scholar] [CrossRef]
- Tamburella, F.; Scivoletto, G.; Molinari, M. Balance training improves static stability and gait in chronic incomplete spinal cord injury subjects: A pilot study. Eur. J. Phys. Rehabil. Med. 2013, 49, 353–364. [Google Scholar]
- Lapointe, R.; Lajoie, Y.; Serresse, O.; Barbeau, H. Functional community ambulation requirements in incomplete spinal cord injured subjects. Spinal Cord 2001, 39, 327–335. [Google Scholar] [CrossRef] [PubMed]
- Appelbaum, L.G.; Schroeder, J.E.; Cain, M.S.; Mitroff, S.R. Improved visual cognition through stroboscopic training. Front. Psychol. 2011, 2, 276. [Google Scholar] [CrossRef] [PubMed]
- Shalmoni, N.; Kalron, A. The immediate effect of stroboscopic visual training on information-processing time in people with multiple sclerosis: An exploratory study. J. Neural. Transm. 2020, 127, 1125–1131. [Google Scholar] [CrossRef] [PubMed]
- Simoneau, M.; Teasdale, N.; Bourdin, C.; Bard, C.; Fleury, M.; Nougier, V. Aging and postural control: Postural perturbations caused by changing the visual anchor. J. Am. Geriatr. Soc. 1999, 47, 235–240. [Google Scholar] [CrossRef]
- Bugnariu, N.; Fung, J. Aging and selective sensorimotor strategies in the regulation of upright balance. J. Neuroeng. Rehabil. 2007, 4, 19. [Google Scholar] [CrossRef]
- Jeka, J.J.; Allison, L.K.; Kiemel, T. The dynamics of visual reweighting in healthy and fall-prone older adults. J. Mot. Behav. 2010, 42, 197–208. [Google Scholar] [CrossRef]
- Appelbaum, L.G.; Erickson, G. Sports vision training: A review of the state-of-the-art in digital training techniques. Int. Rev. Sport Exerc. Psychol. 2016, 11, 160–189. [Google Scholar] [CrossRef]
- Appelbaum, L.G.; Cain, M.S.; Schroeder, J.E.; Darling, E.F.; Mitroff, S.R. Stroboscopic visual training improves information encoding in short-term memory. Atten. Percept. Psychophys. 2012, 74, 1681–1691. [Google Scholar] [CrossRef]
- Hülsdünker, T.; Gunasekara, N.; Mierau, A. Short- and long-term stroboscopic training effects on visuomotor performance in elite youth sports. Part 1: Reaction and behavior. Med. Sci. Sports Exerc. 2021, 53, 960–972. [Google Scholar] [CrossRef]
- Hülsdünker, T.; Gunasekara, N.; Mierau, A. Short- and long-term stroboscopic training effects on visuomotor performance in elite youth sports. Part 2: Brain-behavior mechanisms. Med. Sci. Sports Exerc. 2021, 53, 973–985. [Google Scholar] [CrossRef]
- Hagberg, L.A.; Lindahl, B.; Nyberg, L.; Hellénius, M.L. Importance of enjoyment when promoting physical exercise. Scand. J. Med. Sci. Sports 2009, 19, 740–747. [Google Scholar] [CrossRef] [PubMed]
- Molhemi, F.; Monjezi, S.; Mehravar, M.; Shaterzadeh-Yazdi, M.J.; Salehi, R.; Hesam, S.; Mohammadianinejad, E. Effects of Virtual Reality vs Conventional Balance Training on Balance and Falls in People with Multiple Sclerosis: A Randomized Controlled Trial. Arch. Phys. Med. Rehabil. 2021, 102, 290–299. [Google Scholar] [CrossRef]
- Sozzi, S.; Ghai, S.; Schieppati, M. Incongruity of Geometric and Spectral Markers in the Assessment of Body Sway. Front. Neurol. 2022, 13, 929132. [Google Scholar] [CrossRef]
- Unger, J.; Chan, K.; Scovil, C.Y.; Craven, B.C.; Mansfield, A.; Masani, K.; Musselman, K.E. Intensive balance training for adults with incomplete spinal cord injuries: Protocol for an assessor-blinded randomized clinical trial. Phys. Ther. 2019, 99, 420–427. [Google Scholar] [CrossRef] [PubMed]
- Keller, J.L.; Bastian, A.J. A home balance exercise program improves walking in people with cerebellar ataxia. Neurorehabil. Neural Repair. 2014, 28, 770–778. [Google Scholar] [CrossRef] [PubMed]
- Chiu, H.L.; Yeh, T.T.; Lo, Y.T.; Liang, P.J.; Lee, S.C. The effects of the Otago Exercise Programme on actual and perceived balance in older adults: A meta-analysis. PLoS ONE 2021, 16, e0255780. [Google Scholar] [CrossRef]
- Biebl, J.T.; Azqueta-Gavaldon, M.; Wania, C.; Zettl, O.; Woiczinski, M.; Bauer, L.; Storz, C.; Bötzel, K.; Kraft, E. Resistance Training Combined with Balance or Gait Training for Patients with Parkinson’s Disease: A Randomized Controlled Pilot Study. Park. Dis. 2022, 2022, 9574516. [Google Scholar] [CrossRef]
- Magill, R.A. Motor Learning and Control: Concepts and Applications, 7th ed.; McGraw-Hill: Boston, MA, USA, 2004. [Google Scholar]
- Klatt, B.N.; Carender, W.J.; Lin, C.C.; Alsubaie, S.F.; Kinnaird, C.R.; Sienko, K.H.; Whitney, S.L. A Conceptual Framework for the Progression of Balance Exercises in Persons with Balance and Vestibular Disorders. Phys. Med. Rehabil. Int. 2015, 2, 1044. [Google Scholar]
- Kisner, C.; Colby, L.A.; Borstard, J. Therapeutic Exercise: Foundations and Techniques, 7th ed.; F.A. Davis Company: Philadelphia, PA, USA, 2017. [Google Scholar]
- Barbuto, S.; Kuo, S.H.; Winterbottom, L.; Lee, S.; Stern, Y.; O’Dell, M.; Stein, J. Home Aerobic Training for Cerebellar Degenerative Diseases: A Randomized Controlled Trial. Cerebellum 2023, 22, 272–281. [Google Scholar] [CrossRef] [PubMed]
- Rodrigues, I.B.; Wang, E.; Keller, H.; Thabane, L.; Ashe, M.C.; Brien, S.; Cheung, A.M.; Funnell, L.; Jain, R.; Loong, D.; et al. The MoveStrong program for promoting balance and functional strength training and adequate protein intake in pre-frail older adults: A pilot randomized controlled trial. PLoS ONE 2021, 16, e0257742. [Google Scholar] [CrossRef] [PubMed]
- Hansen, R.K.; de Wit, J.L.J.; Samani, A.; Laessoe, U.; Figlewski, K.; Larsen, R.G. Wheelchair-modified ergometer rowing exercise in individuals with spinal cord injury: A feasibility, acceptability, and preliminary efficacy study. Spinal Cord Ser. Cases 2022, 8, 48. [Google Scholar] [CrossRef] [PubMed]
- Bannell, D.J.; France-Ratcliffe, M.; Buckley, B.J.R.; Crozier, A.; Davies, A.P.; Hesketh, K.L.; Jones, H.; Cocks, M.; Sprung, V.S.; MOTIVATE Team. Adherence to unsupervised exercise in sedentary individuals: A randomised feasibility trial of two mobile health interventions. Digit. Health 2023, 9, 20552076231183552. [Google Scholar] [CrossRef]
- Prosperini, L.; Fortuna, D.; Giannì, C.; Leonardi, L.; Pozzilli, C. The diagnostic accuracy of static posturography in predicting accidental falls in people with multiple sclerosis. Neurorehabil. Neural Repair 2013, 27, 45–52. [Google Scholar] [CrossRef]
- Quijoux, F.; Nicolaï, A.; Chairi, I.; Bargiotas, I.; Ricard, D.; Yelnik, A.; Oudre, L.; Bertin-Hugault, F.; Vidal, P.P.; Vayatis, N.; et al. A review of center of pressure (COP) variables to quantify standing balance in elderly people: Algorithms and open-access code. Physiol. Rep. 2021, 9, e15067. [Google Scholar] [CrossRef]
- Tamburella, F.; Scivoletto, G.; Molinari, M. Somatosensory inputs by application of KinesioTaping: Effects on spasticity, balance, and gait in chronic spinal cord injury. Front. Hum. Neurosci. 2014, 8, 367. [Google Scholar] [CrossRef]
- van Hedel, H.J.; Wirz, M.; Dietz, V. Assessing walking ability in subjects with spinal cord injury: Validity and reliability of 3 walking tests. Arch. Phys. Med. Rehabil. 2005, 86, 190–196. [Google Scholar] [CrossRef]
- Lam, T.; Noonan, V.K.; Eng, J.J.; SCIRE Research Team. A systematic review of functional ambulation outcome measures in spinal cord injury. Spinal Cord 2008, 46, 246–254. [Google Scholar] [CrossRef]
- Scivoletto, G.; Tamburella, F.; Laurenza, L.; Foti, C.; Ditunno, J.F.; Molinari, M. Validity and reliability of the 10-m walk test and the 6-min walk test in spinal cord injury patients. Spinal Cord 2011, 49, 736–740. [Google Scholar] [CrossRef] [PubMed]
- Scivoletto, G.; Romanelli, A.; Mariotti, A.; Marinucci, D.; Tamburella, F.; Mammone, A.; Cosentino, E.; Sterzi, S.; Molinari, M. Clinical factors that affect walking level and performance in chronic spinal cord lesion patients. Spine 2008, 33, 259–264. [Google Scholar] [CrossRef] [PubMed]
- Navarrete-Opazo, A.; Alcayaga, J.; Sepúlveda, O.; Rojas, E.; Astudillo, C. Repetitive Intermittent Hypoxia and Locomotor Training Enhances Walking Function in Incomplete Spinal Cord Injury Subjects: A Randomized, Triple-Blind, Placebo-Controlled Clinical Trial. J. Neurotrauma 2017, 34, 1803–1812. [Google Scholar] [CrossRef]
- Van Hedel, H.J.; Dietz, V.; Curt, A. Assessment of walking speed and distance in subjects with an incomplete spinal cord injury. Neurorehabil. Neural Repair 2007, 21, 295–301. [Google Scholar] [CrossRef] [PubMed]
- Fernández-Canosa, S.; Brocalero-Camacho, A.; Martínez-Medina, A.; Díez-Rodríguez, E.; Arias, P.; Oliviero, A.; Soto-León, V. Fatigue insights from walking tests in spinal cord injury and multiple sclerosis individuals. Sci. Rep. 2024, 1, 4761. [Google Scholar] [CrossRef]
- Sayenko, D.G.; Alekhina, M.I.; Masani, K.; Vette, A.H.; Obata, H.; Popovic, M.R.; Nakazawa, K. Positive effect of balance training with visual feedback on standing balance abilities in people with incomplete spinal cord injury. Spinal Cord 2010, 48, 886–893. [Google Scholar] [CrossRef] [PubMed]
- Shapiro, S.S.; Wilk, M.B. An analysis of variance test for normality (complete samples). Biometrika 1965, 52, 591–611. [Google Scholar] [CrossRef]
- Razali, N.; Wah, Y. Power Comparisons of Shapiro-Wilk, Kolmogorov-Smirnov, Lilliefors and Anderson-Darling tests. J. Stat. Model. Anal. 2011, 2, 21–33. [Google Scholar]
- Cramer, D.; Howitt, D.L. The SAGE Dictionary of Statistics: A Practical Resource for Students in Social Sciences; SAGE Publications Ltd.: London, UK, 2004. [Google Scholar]
- Doane, D.P.; Seward, L.E. Measuring Skewness: A Forgotten Statistic? J. Stat. Educ. 2011, 19. [Google Scholar] [CrossRef]
- Ghasemi, A.; Zahediasl, S. Normality tests for statistical analysis: A guide for non-statisticians. Int. J. Endocrinol. Metab. 2012, 10, 486–489. [Google Scholar] [CrossRef]
- Nordstokke, D.W.; Zumbo, B.D. A new nonparametric Levene test for equal variances. Psicologica 2010, 31, 401–430. [Google Scholar]
- Nordstokke, D.W.; Zumbo, B.D.; Cairns, S.L.; Saklofske, D.H. The operating characteristics of the nonparametric Levene test for equal variances with assessment and evaluation data. Pract. Assess. Res. Eval. 2011, 16, 5. [Google Scholar]
- Cohen, J. Statistical Power Analysis for the Behavioral Sciences, 2nd ed.; Erlbaum: Hillsdale, MI, USA, 1988. [Google Scholar]
- Coolican, H. Research Methods and Statistics in Psychology; Hodder: London, UK, 2009. [Google Scholar]
- Fritz, C.O.; Morris, P.E.; Richler, J.J. Effect size estimates: Current use, calculations, and interpretation. J. Exp. Psychol. Gen. 2012, 141, 2–18. [Google Scholar] [CrossRef]
- Rothman, K.J. No adjustments are needed for multiple comparisons. Epidemiology 1990, 1, 43–46. [Google Scholar] [CrossRef]
- Armstrong, R.A. When to use the Bonferroni correction, Ophthalmic. Physiol. Opt. 2014, 34, 502–508. [Google Scholar] [CrossRef] [PubMed]
- Aruin, A.S.; Ganesan, M.; Lee, Y. Improvement of postural control in individuals with multiple sclerosis after a single-session of ball throwing exercise. Mult. Scler. Relat. Disord. 2017, 17, 224–229. [Google Scholar] [CrossRef]
- Hisham, H.; Justine, M.; Hasnan, N.; Manaf, H. Effects of Paraplegia Fitness Integrated Training on Physical Function and Exercise Self-Efficacy and Adherence Among Individuals with Spinal Cord Injury. Ann. Rehabil. Med. 2022, 46, 33–44. [Google Scholar] [CrossRef]
- Palermo, A.E.; Nash, M.S.; Kirk-Sanchez, N.J.; Cahalin, L.P. Adherence to and impact of home-based high-intensity IMT in people with spinal cord injury: A pilot study. Spinal Cord Ser. Cases 2022, 8, 85. [Google Scholar] [CrossRef] [PubMed]
- Frasuńska, J.; Wojdasiewicz, P.; Tederko, P.; Wasiak, K.; Tarnacka, B. Adherence to prescriptions of therapeutic exercises in patients with traumatic spinal cord injury. Ann. Agric. Environ. Med. 2021, 28, 331–338. [Google Scholar] [CrossRef]
- Wilroy, J.D.; Lai, B.; Davlyatov, G.; Mehta, T.; Thirumalai, M.; Rimmer, J.H. Correlates of adherence in a home-based, self-managed exercise program tailored to wheelchair users with spinal cord injury. Spinal Cord 2021, 59, 55–62. [Google Scholar] [CrossRef]
- Wankel, L.M. Personal and Situational Factors Affecting Exercise Involvement: The Importance of Enjoyment. Res. Q. Exerc. Sport 1985, 56, 275–282. [Google Scholar] [CrossRef]
- Kramer, A.; Dettmers, C.; Gruber, M. Exergaming with additional postural demands improves balance and gait in patients with multiple sclerosis as much as conventional balance training and leads to high adherence to home-based balance training. Arch. Phys. Med. Rehabil. 2014, 95, 1803–1809. [Google Scholar] [CrossRef]
- Perez-Marcos, D.; Bieler-Aeschlimann, M.; Serino, A. Virtual Reality as a Vehicle to Empower Motor-Cognitive Neurorehabilitation. Front. Psychol. 2018, 9, 2120. [Google Scholar] [CrossRef]
- Grangeon, M.; Gagnon, D.; Duclos, C.; Gauthier, C.; Larivière, C.; Gourdou, P. Characterizing postural stability in a quasi-static sitting position among individuals with sensorimotor impairments following spinal cord injury. J. Bioeng. Biomed. Sci. 2013, 3, 1–10. [Google Scholar]
- Lord, S.R.; Sherrington, C.; Menz, H.B.; Close, J.C.T. Falls in Older People: Risk Factors and Strategies for Prevention; Cambridge University Press: Cambridge, UK, 2007. [Google Scholar]
- Noamani, A.; Riahi, N.; Vette, A.H.; Rouhani, H. Clinical Static Balance Assessment: A Narrative Review of Traditional and IMU-Based Posturography in Older Adults and Individuals with Incomplete Spinal Cord Injury. Sensors 2023, 23, 8881. [Google Scholar] [CrossRef]
- Shumway-Cook, A.; Brauer, S.; Woollacott, M. Predicting the probability for falls in community-dwelling older adults using the Timed Up & Go Test. Phys. Ther. 2000, 80, 896–903. [Google Scholar] [CrossRef]
- Musselman, K.E.; Arnold, C.; Pujol, C.; Lynd, K.; Oosman, S. Falls, mobility, and physical activity after spinal cord injury: An exploratory study using photo-elicitation interviewing. Spinal Cord Ser. Cases 2018, 4, 39. [Google Scholar] [CrossRef] [PubMed]
- Macpherson, J.M.; Inglis, J.T. Stance and balance following bilateral labyrinthectomy. Prog. Brain Res. 1993, 97, 219–228. [Google Scholar]
- Mergner, T.; Maurer, C.; Peterka, R.J. Sensory contributions to the control of stance: A posture control model. Adv. Exp. Med. Biol. 2002, 508, 147–152. [Google Scholar] [PubMed]
- Mergner, T.; Schweigart, G.; Fennell, L.; Maurer, C. Posture control in vestibular-loss patients. Ann. N. Y. Acad. Sci. 2009, 1164, 206–215. [Google Scholar] [CrossRef]
- Horak, F.B.; Kluzik, J.; Hlavacka, F. Velocity dependence of vestibular information for postural control on tilting surfaces. J. Neurophysiol. 2016, 116, 1468–1479. [Google Scholar] [CrossRef] [PubMed]
- Assländer, L.; Peterka, R.J. Sensory reweighting dynamics in human postural control. J. Neurophysiol. 2014, 111, 1852–1864. [Google Scholar] [CrossRef]
- Assländer, L.; Peterka, R.J. Sensory reweighting dynamics following removal and addition of visual and proprioceptive cues. J. Neurophysiol. 2016, 116, 272–285. [Google Scholar] [CrossRef]
- Missen, K.J.; Carpenter, M.G.; Assländer, L. Velocity dependence of sensory reweighting in human balance control. J. Neurophysiol. 2024, 132, 454–460. [Google Scholar] [CrossRef] [PubMed]
- Grooms, D.; Appelbaum, G.; Onate, J. Neuroplasticity following anterior cruciate ligament injury: A framework for visual-motor training approaches in rehabilitation. J. Orthop. Sports Phys. Ther. 2015, 45, 381–393. [Google Scholar] [CrossRef] [PubMed]
- Goodworth, A.D.; Mellodge, P.; Peterka, R.J. Stance width changes how sensory feedback is used for multisegmental balance control. J. Neurophysiol. 2014, 112, 525–542. [Google Scholar] [CrossRef]
- Fox, E.J.; Tester, N.J.; Butera, K.A.; Howland, D.R.; Spiess, M.R.; Castro-Chapman, P.L.; Behrman, A.L. Retraining walking adaptability following incomplete spinal cord injury. Spinal Cord Ser. Cases 2017, 3, 17091. [Google Scholar] [CrossRef]
- Ditunno, J.F., Jr.; Barbeau, H.; Dobkin, B.H.; Elashoff, R.; Harkema, S.; Marino, R.J.; Hauck, W.W.; Apple, D.; Basso, D.M.; Behrman, A.; et al. Validity of the walking scale for spinal cord injury and other domains of function in a multicenter clinical trial. Neurorehabil. Neural Repair 2007, 21, 539–550. [Google Scholar] [CrossRef]
- Lamb, S.E.; Becker, C.; Gillespie, L.D.; Smith, J.L.; Finnegan, S.; Potter, R.; Pfeiffer, K.; Taxonomy Investigators. Reporting of complex interventions in clinical trials: Development of a taxonomy to classify and describe fall-prevention interventions. Trials 2011, 12, 125. [Google Scholar] [CrossRef]
- Wouda, M.F.; Løtveit, M.F.; Bengtson, E.I.; Strøm, V. The relationship between balance control and thigh muscle strength and muscle activity in persons with incomplete spinal cord injury. Spinal. Cord. Ser. Cases 2024, 10, 7. [Google Scholar] [CrossRef]
- Bollen, J.C.; Dean, S.G.; Siegert, R.J.; Howe, T.E.; Goodwin, V.A. A systematic review of measures of self-reported adherence to unsupervised home-based rehabilitation exercise programmes, and their psychometric properties. BMJ Open 2014, 4, e005044. [Google Scholar] [CrossRef]
- Lemay, J.F.; Noamani, A.; Unger, J.; Houston, D.J.; Rouhani, H.; Musselmann, K.E. Using wearable sensors to characterize gait after spinal cord injury: Evaluation of test-retest reliability and construct validity. Spinal Cord 2021, 59, 675–683. [Google Scholar] [CrossRef] [PubMed]
- Toh, S.F.M.; Fong, K.N.K.; Gonzalez, P.C.; Tang, Y.M. Application of Home-Based Wearable Technologies in Physical Rehabilitation for Stroke: A Scoping Review. IEEE Trans. Neural Syst. Rehabil. Eng. 2023, 31, 1614–1623. [Google Scholar] [CrossRef] [PubMed]
- Guarducci, S.; Jayousi, S.; Caputo, S.; Mucchi, L. Key Fundamentals and Examples of Sensors for Human Health: Wearable, Non-Continuous, and Non-Contact Monitoring Devices. Sensors 2025, 25, 556. [Google Scholar] [CrossRef] [PubMed]
- Corniani, G.; Sapienza, S.; Vergara-Diaz, G.; Valerio, A.; Vaziri, A.; Bonaro, P.; Wayne, P.M. Remote monitoring of Tai Chi balance training interventions in older adults using wearable sensors and machine learning. Sci. Rep. 2025, 15, 10444. [Google Scholar] [CrossRef] [PubMed]




| Participant | Age (Years) | Sex | Height (cm) | Weight (kg) | Etiology | Level of Lesion | AIS Classification | Time Elapsed Since Injury (Months) | Gait Aid |
|---|---|---|---|---|---|---|---|---|---|
| 1 | 54 | Female | 166 | 55 | T | L2 | D | 53 | Crutch |
| 2 | 48 | Female | 173 | 69 | T | C4-C5 | D | 9 | / |
| 3 | 57 | Male | 181 | 94 | T | C3-C4 | D | 18 | / |
| 4 | 47 | Male | 180 | 86 | T | C3-C4 | D | 83 | / |
| 5 | 30 | Male | 175 | 70 | T | C4-C5 | D | 8 | / |
| 6 | 53 | Male | 179 | 84 | T | C7-D1 | D | 33 | / |
| 7 | 38 | Male | 182 | 88 | T | D12 | D | 48 | Cane |
| Category | Exercise Examples | ||
|---|---|---|---|
| Standing | dual limb and single limb stance *, unilateral balance with limb movement | ||
| Weight-shifting | weight shift *, heels ups/toes ups, sit to stand to sit, half squat and squat *, alternating step-ups, lunges | ||
| Walking | walking, side stepping, tandem walking, turning |
| Questions | Q1 | Q2 (Median) | Q3 |
|---|---|---|---|
| 1. I found the exercises fun to do | 3.5 | 4 | 5 |
| 2. I was able to do the exercise program without difficulty | 4 | 4 | 4 |
| 3. The exercises were worth my time to do | 4.5 | 5 | 5 |
| 4. The exercises were easy to perform | 3 | 4 | 4.5 |
| 5. The instructions on how to perform the exercises and the stroboscopic eyewear during the exercise were clear | 4.5 | 5 | 5 |
| 6. I received the guidance I needed from the exercise supervisor | 5 | 5 | 5 |
| iSCI Group (n = 7) | ABH Group (n = 7) | p Value | |
|---|---|---|---|
| Age (years) § | 46.7 (9.60), 30, 57 | 45.9 (5.52), 35, 51 | 0.608 |
| Height (cm) § | 176.6 (5.68), 166, 182 | 177.3 (6.97), 169, 190 | 0.797 |
| Weight (kg) § | 78.0 (13.72), 55, 94 | 68.4 (8.50), 58, 82 | 0.124 |
| Sex (Males/Females) $ | 5/2 | 5/2 | 1.00 |
| CoP Parameters | ABH | iSCI | iSCI | iSCI vs. ABH | iSCI | |
| T0 | T0 | T1 | T0 (U, P, r) | T1 vs. T0 (Z, P, r) | ||
| Condition | ||||||
| OE | Area | 68 (55–86, 44, 148) | 241 (160–829, 104, 971) | 350 (194–420, 115, 702) | 1.0, 0.001, 0.80 | −0.169, 0.866, - |
| Mean Velocity | 9 (6–9, 6, 9) | 14 (11–33, 8, 36) | 13 (12–17, 11, 29) | 4.0, 0.007, 0.70 | −1.014, 0.310, - | |
| CE | Area | 102 (89–124, 67,127) | 727 (681–2636, 428, 2722) | 474 (397–1242, 372, 1286) | 0.0, 0.001, 0.84 | −2.366, 0.018, 0.89 |
| Mean Velocity | 12 (8–14, 8, 15) | 25 (16–40, 16, 71) | 20 (15–25, 14, 46) | 0.0, 0.001, 0.84 | −2.366, 0.018, 0.89 | |
| Romberg Index (CE/OE) | Area | 1.63 (1.29–1.85, 1.01, 1.99) | 3.38 (2.76–6.51, 1.66, 7.46) | 1.84 (1.47–3.22, 1.21, 3.64) | 3.0, 0.004, 0.73 | −2.366, 0.018, 0.89 |
| Mean Velocity | 1.37 (1.31–1.56, 1.06, 1.80) | 1.82 (1.22–1.96, 1.21, 1.98) | 1.43 (1.40–1.64, 1.19, 1.73) | 18.0, 0.456, - | −1.521, 0.128, - |
| Walking Parameters | ABH | iSCI | iSCI | iSCI vs. ABH | iSCI |
| T0 | T0 | T1 | T0 (U, P, r) | T1 vs. T0 (Z, P, r) | |
| Duration | 5.09 (4.91–5.69, 4.90, 5.91) | 8.94 (7.82–15.44, 7.01, 16.26) | 8.31 (6.95–10.88, 6.47, 15.70) | 0.0, 0.001, 0.84 | −2.366, 0.018, 0.89 |
| Speed | 1.97 (1.76–2.04, 1.69, 2.05) | 1.12 (0.65–1.28, 0.62, 1.43) | 1.21 (0.92–1.44, 0.64, 1.55) | 0.0, 0.001, 0.84 | 2.366, 0.018, 0.89 |
Disclaimer/Publisher’s Note: The statements, opinions and data contained in all publications are solely those of the individual author(s) and contributor(s) and not of MDPI and/or the editor(s). MDPI and/or the editor(s) disclaim responsibility for any injury to people or property resulting from any ideas, methods, instructions or products referred to in the content. |
© 2025 by the authors. Licensee MDPI, Basel, Switzerland. This article is an open access article distributed under the terms and conditions of the Creative Commons Attribution (CC BY) license (https://creativecommons.org/licenses/by/4.0/).
Share and Cite
Bravi, R.; Guarducci, S.; Panconi, G.; Sicher, M.; Mucchi, L.; Lucchesi, G.; Righi, G.; Del Popolo, G.; Minciacchi, D. A Home-Based Balance Exercise Training Program with Intermittent Visual Deprivation for Persons with Chronic Incomplete Spinal Cord Injury: A Pilot Study on Feasibility, Acceptability, and Preliminary Outcomes. Sensors 2025, 25, 6320. https://doi.org/10.3390/s25206320
Bravi R, Guarducci S, Panconi G, Sicher M, Mucchi L, Lucchesi G, Righi G, Del Popolo G, Minciacchi D. A Home-Based Balance Exercise Training Program with Intermittent Visual Deprivation for Persons with Chronic Incomplete Spinal Cord Injury: A Pilot Study on Feasibility, Acceptability, and Preliminary Outcomes. Sensors. 2025; 25(20):6320. https://doi.org/10.3390/s25206320
Chicago/Turabian StyleBravi, Riccardo, Sara Guarducci, Giulia Panconi, Magdalena Sicher, Lorenzo Mucchi, Giacomo Lucchesi, Gabriele Righi, Giulio Del Popolo, and Diego Minciacchi. 2025. "A Home-Based Balance Exercise Training Program with Intermittent Visual Deprivation for Persons with Chronic Incomplete Spinal Cord Injury: A Pilot Study on Feasibility, Acceptability, and Preliminary Outcomes" Sensors 25, no. 20: 6320. https://doi.org/10.3390/s25206320
APA StyleBravi, R., Guarducci, S., Panconi, G., Sicher, M., Mucchi, L., Lucchesi, G., Righi, G., Del Popolo, G., & Minciacchi, D. (2025). A Home-Based Balance Exercise Training Program with Intermittent Visual Deprivation for Persons with Chronic Incomplete Spinal Cord Injury: A Pilot Study on Feasibility, Acceptability, and Preliminary Outcomes. Sensors, 25(20), 6320. https://doi.org/10.3390/s25206320

