Resource Allocation for a Secure SWIPT Network Based on a Quantitative Energy Harvesting Mechanism
Abstract
1. Introduction
- We quantify the energy collection process to improve the conversion efficiency of the EH process. Compared with the receiver architecture containing multiple nonlinear EH circuits, the quantized power division receiver architecture proposed in this paper considers the RF-DC conversion efficiency of the circuit in the EH receiver, quantifies the input power of the receiver based on the optimal receiving power, and improves the conversion efficiency of the receiver EH process.
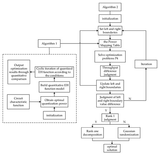
- To meet the user’s EH demand, an optimization algorithm (Figure 1) based on EH circuit characteristics is proposed to construct a power mapping table. In order to facilitate obtaining the minimum input power of the receiver corresponding to the user’s EH requirements, this paper proposes an optimization algorithm based on the circuit input and output power characteristics to determine the number of power shunts and constructs the corresponding power mapping table between the user’s EH demand and the minimum input power of the receiver. We search the power mapping table to find the circuit input power and power shunt number that meet the user’s EH needs.
- The hierarchical optimization method is used to solve the nonconvex optimization problem constructed in this paper. First, the equivalent transformation method is used to transform some constraints into convex constraints. Then, the power mapping table is used to transform the EH requirements constraints that are difficult to solve directly. Secondly, the variable replacement, semidefinite relaxation, binary optimization, and other methods are used to transform the problem into a convex optimization problem. Finally, the convex optimization problem is solved with the help of optimization tools CVX and the optimization algorithm.
- We design a joint optimization algorithm (Figure 1) based on a QPS receiver to maximize network throughput. With the help of the power mapping table, a joint optimization algorithm based on the quantized power segmentation and dichotomous method is designed to optimize the allocation of resources in the secure energy-carrying network based on QPS receivers and to maximize the throughput of SWIPT network.
| Algorithm 1. Optimize power allocation for the power mapping table |
| 1: Input parameters , , etc., ; |
| 2: Let the input power , , ; |
| 3: , ; |
| 4: ; |
| 5: ; |
| 6: Loop solution; |
| initialization, , , etc., shunt number , ; |
| for ; ; do |
| if , then |
| , output , , ; Break; |
| else ; return if; |
| 7: Output result, conversion efficiency: ; return . |
| Algorithm 2. The joint resource optimization algorithm based on the QPS EH mechanism and dichotomous method |
| 1: Initialization , , , , , , and other parameters; |
| 2: Build the power mapping table through Algorithm 1; |
| 3: Input, , , , , , and ; |
| 4: Let , , ; |
| 5: Find the power mapping table according to the user requirements to obtain and the optimal shunt number ; |
| 6: Solve the optimization problem to obtain and ; |
| 7: Update ; |
| 8: Substitute into to obtain ; |
| 9: If , then , else ; |
| 10: Iteration steps , until ; |
| 11: Assignment , judge the rank of , , and separately; if the rank is 1, then perform rank-one decomposition, else Gaussian randomization is carried out to obtain the optimized variable, and obtain , , and ; |
| 12: Return . |
2. System Model
2.1. Transmission Scheme
2.2. Quantitative EH Model
3. Problem Formulation and Transformation Solution
3.1. Problem Formulation
3.2. Problem Transformation
3.2.1. Constraints Transformation
3.2.2. The Power Mapping Table
3.2.3. Variable Substitution and Optimization Solution
4. Simulation Results
5. Conclusions
Author Contributions
Funding
Institutional Review Board Statement
Informed Consent Statement
Data Availability Statement
Conflicts of Interest
References
- Lv, Z.; Lou, R.; Li, J.; Singh, A.K.; Song, H. Big data analytics for 6G-enabled massive internet of things. IEEE Internet Things J. 2021, 8, 5350–5359. [Google Scholar] [CrossRef]
- Liu, J.S.; Lin, C.H.R.; Hu, Y.C.; Donta, P.K. Joint beamforming, power allocation, and splitting control for SWIPT-enabled IoT networks with deep reinforcement learning and game theory. Sensors 2022, 22, 2328. [Google Scholar] [CrossRef] [PubMed]
- Chettri, L.; Bera, R. A Comprehensive Survey on Internet of Things (IoT) Toward 5G Wireless Systems. IEEE Internet Things J. 2019, 7, 16–32. [Google Scholar] [CrossRef]
- Tin, P.T.; Nguyen, T.N.; Tran, D.H.; Voznak, M.; Phan, V.-D.; Chatzinotas, S. Performance enhancement for full-duplex relaying with time-switching-based SWIPT in wireless sensors networks. Sensors 2021, 21, 3847. [Google Scholar] [CrossRef]
- Ijemaru, G.K.; Ang, K.L.M.; Seng, J.K.P. Wireless power transfer and energy harvesting in distributed sensor networks: Survey, opportunities, and challenges. Int. J. Distrib. Sens. Netw. 2022, 18, 15501477211067740. [Google Scholar] [CrossRef]
- Huang, J.; Zhou, Y.; Ning, Z.; Gharavi, H. Wireless power transfer and energy harvesting: Current status and future prospects. IEEE Wirel. Commun. 2019, 26, 163–169. [Google Scholar] [CrossRef] [PubMed]
- Basim, M.; Khan, D.; Ain, Q.U.; Shehzad, K.; Shah, S.A.A.; Jang, B.-G.; Pu, Y.-G.; Yoo, J.-M.; Kim, J.-T.; Lee, K.-Y. A Highly Efficient RF-DC Converter for Energy Harvesting Applications Using a Threshold Voltage Cancellation Scheme. Sensors 2022, 22, 2659. [Google Scholar] [CrossRef]
- Perera, T.D.P.; Jayakody, D.N.K.; Pitas, I.; Garg, S. Age of information in swipt-enabled wireless communication system for 5GB. IEEE Wirel. Commun. 2020, 27, 162–167. [Google Scholar] [CrossRef]
- Boshkovska, E.; Ng, D.W.K.; Zlatanov, N.; Koelpin, A.; Schober, R. Robust resource allocation for MIMO wireless powered communication networks based on a non-linear EH model. IEEE Trans. Commun. 2017, 65, 1984–1999. [Google Scholar] [CrossRef]
- Huda, S.M.A.; Arafat, M.Y.; Moh, S. Wireless power transfer in wirelessly powered sensor networks: A review of recent progress. Sensors 2022, 22, 2952. [Google Scholar] [CrossRef]
- Xiong, K.; Wang, B.; Liu, K.J.R. Rate-energy region of SWIPT for MIMO broadcasting under nonlinear energy harvesting model. IEEE Trans. Wirel. Commun. 2017, 16, 5147–5161. [Google Scholar] [CrossRef]
- Ng, D.W.K.; Lo, E.S.; Schober, R. Robust beamforming for secure communication in systems with wireless information and power transfer. IEEE Trans. Wirel. Commun. 2014, 13, 4599–4615. [Google Scholar] [CrossRef]
- Ai, B.; Guan, K.; He, R.; Li, J.; Li, G.; He, D.; Zhong, Z.; Huq, K.M.S. On indoor millimeter wave massive MIMO channels: Measurement and simulation. IEEE J. Select. Areas Commun. 2017, 35, 1678–1690. [Google Scholar] [CrossRef]
- Hwang, T.; Yang, C.; Wu, G.; Li, S.; Li, G.Y. OFDM and its wireless applications: A survey. IEEE Trans. Veh. Technol. 2008, 58, 1673–1694. [Google Scholar] [CrossRef]
- Peng, X.; Wu, P.; Tan, H.; Xia, M. Optimization for IRS-Assisted MIMO-OFDM SWIPT System with Nonlinear EH Model. IEEE Internet Things J. 2022, 9, 25253–25268. [Google Scholar] [CrossRef]
- Lin, Z.; Lin, M.; Champagne, B.; Zhu, W.-P.; Al-Dhahir, N. Secrecy-energy efficient hybrid beamforming for satellite-terrestrial integrated networks. IEEE Trans. Commun. 2021, 69, 6345–6360. [Google Scholar] [CrossRef]
- Lin, Z.; An, K.; Niu, H.; Hu, Y.; Chatzinotas, S.; Zheng, G.; Wang, J. SLNR-based secure energy efficient beamforming in multibeam satellite systems. IEEE Trans. Aerosp. Electron. Syst. 2023, 59, 2085–2088. [Google Scholar] [CrossRef]
- Lin, Z.; Lin, M.; Zhu, W.P.; Wang, J.-B.; Cheng, J. Robust secure beamforming for wireless powered cognitive satellite-terrestrial networks. IEEE Trans. Cogn. Commun. Netw. 2020, 7, 567–580. [Google Scholar] [CrossRef]
- Phan, V.D.; Nguyen, T.N.; Le, A.V.; Voznak, M. A study of physical layer security in SWIPT-based decode-and-forward relay networks with dynamic power splitting. Sensors 2021, 21, 5692. [Google Scholar] [CrossRef]
- Xu, Y.; Xie, H.; Liang, C.; Yu, F.R. Robust secure energy-efficiency optimization in SWIPT-aided heterogeneous networks with a nonlinear energy-harvesting model. IEEE Internet Things J. 2021, 8, 14908–14919. [Google Scholar] [CrossRef]
- Lu, Y.; Xiong, K.; Fan, P.; Ding, Z.; Zhong, Z.; Ben Letaief, K. Secrecy energy efficiency in multi-antenna SWIPT networks with dual-layer PS receivers. IEEE Trans. Wirel. Commun. 2020, 19, 4290–4306. [Google Scholar] [CrossRef]
- Jalali, J.; Khalili, A.; Rezaei, A.; Famaey, J.; Saad, W. Power-efficient Antenna Switching and Beamforming Design for Multiuser SWIPT with Non-Linear Energy Harvesting. In Proceedings of the 2023 IEEE 20th Consumer Communications & Networking Conference (CCNC), Las Vegas, NV, USA, 8 January 2023; pp. 746–751. [Google Scholar]
- Zhu, Z.; Ma, M.; Sun, G.; Hao, W.; Liu, P.; Chu, Z.; Lee, I. Secrecy Rate Optimization in Nonlinear Energy Harvesting Model-Based mmWave IoT Systems With SWIPT. IEEE Syst. J. 2022, 16, 5939–5949. [Google Scholar] [CrossRef]
- Lu, Y.; Xiong, K.; Fan, P.; Zhong, Z.; Ai, B.; Letaief, K.B. Worst-case energy efficiency in secure SWIPT networks with rate-splitting ID and power-splitting EH receivers. IEEE Trans. Wirel. Commun. 2021, 21, 1870–1885. [Google Scholar] [CrossRef]
- Chen, H.; Li, Y.; Jiang, Y.; Ma, Y.; Vucetic, B. Distributed power splitting for SWIPT in relay interference channels using game theory. IEEE Trans. Wirel. Commun. 2014, 14, 410–420. [Google Scholar] [CrossRef]
- Zargari, S.; Khalili, A.; Wu, Q.; Mili, M.R.; Ng, D.W.K. Max-min fair energy-efficient beamforming design for intelligent reflecting surface-aided SWIPT systems with non-linear energy harvesting model. IEEE Trans. Veh. Technol. 2021, 70, 5848–5864. [Google Scholar] [CrossRef]
- Boshkovska, E.; Ng, D.W.K.; Zlatanov, N.; Schober, R. Practical non-linear energy harvesting model and resource allocation for SWIPT systems. IEEE Commun. Lett. 2015, 19, 2082–2085. [Google Scholar] [CrossRef]
- Guo, J.; Zhu, X. An improved analytical model for RF-DC conversion efficiency in microwave rectifiers. In Proceedings of the 2012 IEEE/MTT-S International Microwave Symposium Digest, Montreal, QC, Canada, 17–22 June 2012; pp. 1–3. [Google Scholar]
- Peng, C.; Chen, Y.; Chen, Q.; Tang, Z.; Li, L.; Gui, W. A remaining useful life prognosis of turbofan engine using temporal and spatial feature fusion. Sensors 2021, 21, 418. [Google Scholar] [CrossRef]
- Gautam, S.; Solanki, S.; Sharma, S.K.; Chatzinotas, S.; Ottersten, B. Hybrid active-and-passive relaying model for 6G-IoT greencom networks with SWIPT. Sensors 2021, 21, 6013. [Google Scholar] [CrossRef]
- Boyd, S.; Boyd, S.P.; Vandenberghe, L. Convex Optimization; Cambridge University Press: Cambridge, UK, 2004. [Google Scholar]









| 29 | 20.91 | 73.83 | 70.74 | / | 72.09 | 73.83 | 1 |
| 31 | 22.52 | 70.61 | 73.62 | / | 72.64 | 73.62 | 2 |
| 35 | 26.71 | 64.19 | 78.12 | 61.04 | 76.31 | 78.12 | 2 |
| 40 | 32.26 | 56.98 | 81.07 | 66.82 | 80.64 | 81.07 | 2 |
| 50 | 38.07 | 45.94 | 79.34 | 76.54 | 76.14 | 79.34 | 2 |
| 52 | 39.60 | 44.19 | 78.16 | 77.75 | 76.15 | 78.16 | 3 |
| 53 | 40.49 | 43.36 | 77.51 | 78.47 | 76.40 | 78.47 | 3 |
| 55 | 42.49 | 41.80 | 76.11 | 79.39 | 77.25 | 79.39 | 3 |
| 58 | 45.87 | 39.64 | 73.83 | 80.54 | 79.09 | 80.54 | 3 |
| 60 | 48.16 | 38.33 | 72.23 | 81.07 | 80.27 | 81.07 | 3 |
Disclaimer/Publisher’s Note: The statements, opinions and data contained in all publications are solely those of the individual author(s) and contributor(s) and not of MDPI and/or the editor(s). MDPI and/or the editor(s) disclaim responsibility for any injury to people or property resulting from any ideas, methods, instructions or products referred to in the content. |
© 2023 by the authors. Licensee MDPI, Basel, Switzerland. This article is an open access article distributed under the terms and conditions of the Creative Commons Attribution (CC BY) license (https://creativecommons.org/licenses/by/4.0/).
Share and Cite
Zhu, L.; Xue, L.; Gong, X.; Wang, C. Resource Allocation for a Secure SWIPT Network Based on a Quantitative Energy Harvesting Mechanism. Sensors 2023, 23, 5117. https://doi.org/10.3390/s23115117
Zhu L, Xue L, Gong X, Wang C. Resource Allocation for a Secure SWIPT Network Based on a Quantitative Energy Harvesting Mechanism. Sensors. 2023; 23(11):5117. https://doi.org/10.3390/s23115117
Chicago/Turabian StyleZhu, Long, Liang Xue, Xuan Gong, and Chunjie Wang. 2023. "Resource Allocation for a Secure SWIPT Network Based on a Quantitative Energy Harvesting Mechanism" Sensors 23, no. 11: 5117. https://doi.org/10.3390/s23115117
APA StyleZhu, L., Xue, L., Gong, X., & Wang, C. (2023). Resource Allocation for a Secure SWIPT Network Based on a Quantitative Energy Harvesting Mechanism. Sensors, 23(11), 5117. https://doi.org/10.3390/s23115117

