Research on the Coordinate Attention Mechanism Fuse in a YOLOv5 Deep Learning Detector for the SAR Ship Detection Task
Abstract
:1. Introduction
1.1. Traditional Detector
1.2. Deep Learning-Based Detector
- For the task of ship detection in SAR images, choosing a reasonable position to integrate the coordinate attention mechanism into the backbone network can effectively improve the detection performance, robustness, and anti-noise detection capabilities.
- Reducing the number of network layers in the backbone network reasonably has little impact on the SAR ship detection task.
- The YOLO-CASS model achieves 97.8 mAP@IOU = 0.5, which is only 1.81 MB. In addition, we have evaluated the training energy consumption. The training energy cost of YOLO-CASS is only 14% of YOLOv5X. This lightweight model offers possibilities and engineering guidance for porting to satellite-borne computing for on-orbit interpretation and online training,
2. Methodology
2.1. Background of YOLOv5
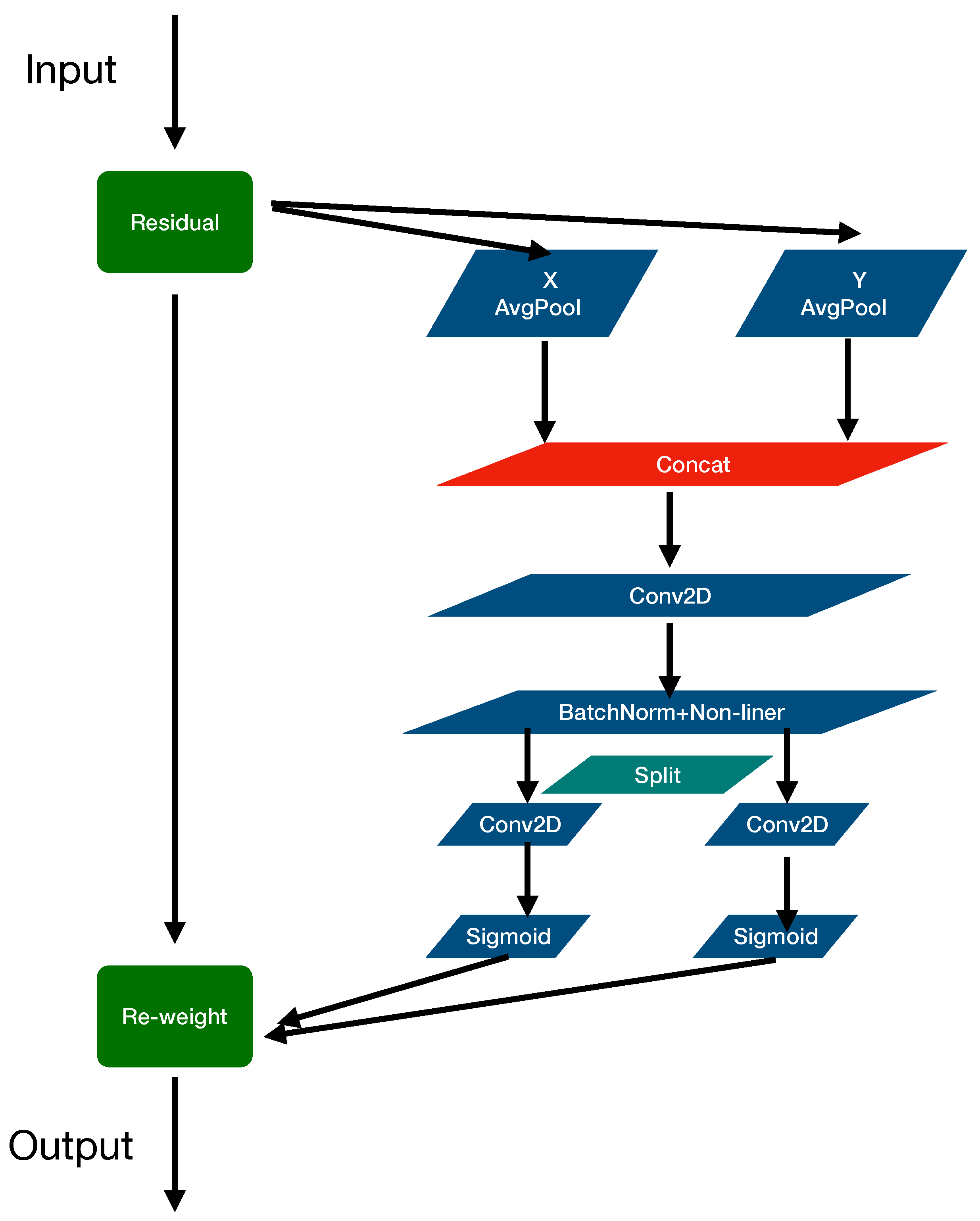
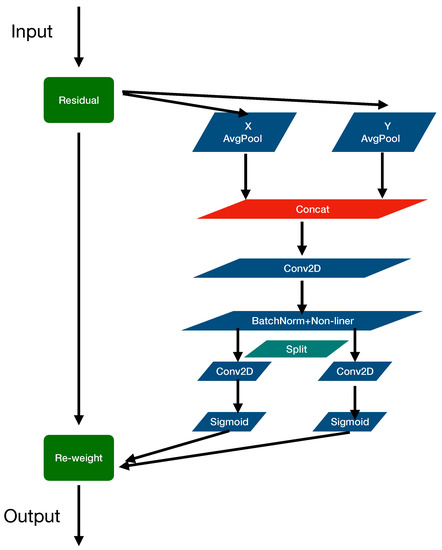
2.2. Coordinate Attention Mechanism
3. Experimental
3.1. Dataset
- Ship identification marks;
- Ship center position: x center, y center;
- Bounding box measurement: width, height.
3.2. Evaluation Methods
3.3. Experiment #1: Fuse Configuration Variation
3.4. Experiment #2: Scale and Layer Redundancy Variation
4. Discussion
5. Conclusions
Author Contributions
Funding
Institutional Review Board Statement
Informed Consent Statement
Data Availability Statement
Conflicts of Interest
Abbreviations
| CFAR | Constant False Alarm Rate |
| CNN | Convolutional Neural Network |
| CBAM | Convolutional Block Attention Module |
| CA | Coordinate Attention |
| DL | Deep Learning |
| FP | False Positive |
| FN | False Negative |
| GPU | Graphics Processing Unit |
| IOU | Intersection over Union |
| IDE | Integrated Development Environment |
| LEO | Low Earth Orbit |
| mAP | mean Average Precision |
| NMS | Non Maximum Suppression |
| R-CNN | Region-based Convolutional Network |
| RPN | Region Proposal Networks |
| ReLU | Linear Rectification Function |
| SVM | Support Vector Machine |
| SPP | Spatial Pyramid Pooling |
| SiLU | Sigmoid-weightedLinear Unit |
| SAR | Synthetic Aperture Radar |
| SSD | Single Shot Multi-Box Detector |
| SSDD | SAR Ship Detection Dataset |
| SE | Squeeze and Excitation |
| TP | True Positive |
| TN | True Negative |
| YOLO | You Only Look Once |
| XAI | eXplainable Artificial Intelligence |
References
- Stasolla, M.; Mallorquí, J.J.; Margarit, G.; Santamaria, C.; Walker, N. A Comparative Study of Operational Vessel Detectors for Maritime Surveillance Using Satellite-Borne Synthetic Aperture Radar. IEEE J. Sel. Top. Appl. Earth Obs. Remote Sens. 2019, 9, 2687–2701. [Google Scholar] [CrossRef] [Green Version]
- Wang, Y.; Wang, C.; Zhang, H.; Dong, Y.; Wei, S. Automatic Ship Detection Based on RetinaNet Using Multi-Resolution Gaofen-3 Imagery. Remote Sens. 2019, 11, 531. [Google Scholar] [CrossRef] [Green Version]
- Ben-Larbi, M.K.; Pozo, K.F.; Haylok, T.; Choi, M.; Grzesik, B.; Haas, A.; Krupke, D.; Konstanski, H.; Schaus, V.; Fekete, S.P.; et al. Towards the Automated Operations of Large Distributed Satellite Systems. Part 1: Review and Paradigm Shifts. Adv. Space Res. 2020, 67, 3598–3619. [Google Scholar] [CrossRef]
- Touzi, R.; Lopes, A.; Bousquet, P. A statistical and geometrical edge detector for SAR images. IEEE Trans. Geosci. Remote Sens. 1988, 26, 764–773. [Google Scholar] [CrossRef]
- Yin, K.; Jin, L.; Zhang, C.; Guo, Y. A method for automatic target recognition using shadow contour of SAR image. IETE Tech. Rev. 2013, 30, 313–323. [Google Scholar] [CrossRef]
- Brown, M.Z. Analysis of multiple-view Bayesian classification for SAR ATR. Algorithms Synth. Aperture Radar Imag. 2003, 5059, 265–274. [Google Scholar]
- Chang, Y.L.; Anagaw, A.; Chang, L.; Wang, Y.C.; Hsiao, C.Y.; Lee, W.H. Ship detection based on YOLOv2 for SAR imagery. Remote Sens. 2019, 11, 786. [Google Scholar] [CrossRef] [Green Version]
- Krizhevsky, A.; Sutskever, I.; Hinton, G.E. Imagenet classification with deep convolutional neural networks. Adv. Neural Inf. Process. Syst. 2012, 25, 1097–1105. [Google Scholar] [CrossRef]
- Hubel, D.H.; Wiesel, T.N. Receptive fields of single neurons in the cat’s striate cortex. J. Physiol. 1959, 148, 574. [Google Scholar] [CrossRef]
- Girshick, R.; Donahue, J.; Darrell, T.; Malik, J. Rich Feature Hierarchies for Accurate Object Detection and Semantic Segmentation. In Proceedings of the IEEE Conference on Computer Vision and Pattern Recognition, Columbus, OH, USA, 23–28 June 2014; pp. 580–587. [Google Scholar]
- Girshick, R. Fast-RCNN. In Proceedings of the IEEE International Conference on Computer Vision (ICCV), Santiago, Chile, 7–13 December 2015; Volume 20, pp. 1440–1448. [Google Scholar]
- Ren, S.; He, K.; Girshick, R.; Sun, J. Faster r-cnn: Towards real-time object detection with region proposal networks. IEEE Trans. Pattern Anal. Mach. Intell. 2017, 39, 1137–1149. [Google Scholar] [CrossRef] [Green Version]
- Kaiming, H.; Zhang, X.; Ren, S.; Sun, J. Spatial Pyramid Pooling in Deep Convolutional Networks for Visual Recognition. IEEE Trans. Pattern Anal. Mach. Intell. 2015, 37, 1904–1916. [Google Scholar]
- Lin, T.Y.; Goyal, P.; Girshick, R.; He, K.; Dollár, P. Focal loss for dense object detection. In Proceedings of the IEEE International Conference on Computer Vision, Venice, Italy, 22–29 October 2017; pp. 2980–2988. [Google Scholar]
- Liu, W.; Anguelov, D.; Erhan, D.; Szegedy, C.; Reed, S.; Fu, C.Y.; Berg, A.C. SSD: Single Shot MultiBox Detector. In European Conference on Computer Vision; Springer: Cham, Switzerland, 2016; pp. 21–37. [Google Scholar]
- Redmon, J.; Divvala, S.; Girshick, R.; Farhadi, A. You only look once: Unified, real-time object detection. In Proceedings of the IEEE Conference on Computer Vision and Pattern Recognition, Las Vegas, NV, USA, 27–30 June 2016; pp. 779–788. [Google Scholar]
- Redmon, J.; Farhadi, A. YOLO9000: Better, faster, stronger. In Proceedings of the IEEE Conference on Computer Vision and Pattern Recognition, Honolulu, HI, USA, 21–26 July 2017; pp. 7263–7271. [Google Scholar]
- Redmon, J.; Farhadi, A. Yolov3: An incremental improvement. arXiv 2018, arXiv:1804.02767. [Google Scholar]
- Bochkovskiy, A.; Wang, C.Y.; Liao, H.Y.M. Yolov4: Optimal speed and accuracy of object detection. arXiv 2020, arXiv:2004.10934. [Google Scholar]
- Available online: https://github.com/ultralytics/yolov5 (accessed on 2 February 2022).
- Wang, Y.; Wang, C.; Zhang, H.; Dong, Y.; Wei, S. A SAR dataset of ship detection for deep learning under complex backgrounds. Remote Sens. 2019, 11, 765. [Google Scholar] [CrossRef] [Green Version]
- Tang, G.; Zhuge, Y.; Claramunt, C.; Men, S. N-Yolo: A SAR ship detection using noise-classifying and complete-target extraction. Remote Sens. 2021, 13, 871. [Google Scholar] [CrossRef]
- Chen, Y.; Duan, T.; Wang, C.; Zhang, Y.; Huang, M. End-to-end ship detection in SAR images for complex scenes based on deep CNNs. J. Sensors 2021, 2021, 8893182. [Google Scholar] [CrossRef]
- Xu, P.; Li, Q.; Zhang, B.; Wu, F.; Zhao, K.; Du, X.; Zhong, R. On-Board Real-Time Ship Detection in HISEA-1 SAR Images Based on CFAR and Lightweight Deep Learning. Remote Sens. 2021, 13, 1995. [Google Scholar] [CrossRef]
- Xu, X.; Zhang, X.; Zhang, T. Lite-YOLOv5: A Lightweight Deep Learning Detector for On-Board Ship Detection in Large-Scene Sentinel-1 SAR Images. Remote Sens. 2022, 14, 1018. [Google Scholar] [CrossRef]
- Woo, S.; Park, J.; Lee, J.Y.; Kweon, I.S. Cbam: Convolutional block attention module. In Proceedings of the European Conference on Computer Vision (ECCV), Munich, Germany, 8–14 September 2018. [Google Scholar]
- Zhu, X.; Lyu, S.; Wang, X.; Zhao, Q. TPH-YOLOv5: Improved YOLOv5 Based on Transformer Prediction Head for Object Detection on Drone-captured Scenarios. In Proceedings of the IEEE/CVF International Conference on Computer Vision, Montreal, QC, Canada, 10–17 October 2021; pp. 2778–2788. [Google Scholar]
- Hou, Q.; Zhou, D.; Feng, J. Coordinate attention for efficient mobile network design. In Proceedings of the IEEE/CVF Conference on Computer Vision and Pattern Recognition, Nashville, TN, USA, 19–25 April 2021. [Google Scholar]
- Li, J.; Qu, C.; Shao, J. Ship detection in SAR images based on an improved faster R-CNN. SAR in Big Data Era. In Proceedings of the Models, Methods and Applications (BIGSARDATA), Beijing, China, 13–14 November 2017. [Google Scholar]
- Zheng, Z.; Wang, P.; Liu, W.; Li, J.; Ye, R.; Ren, D. Distance-IoU loss: Faster and better learning for bounding box regression. Proc. AAAI Conf. Artif. Intell. 2020, 34, 12993–13000. [Google Scholar]
- Jahan, I.; Ahmed, M.F.; Ali, M.O.; Jang, Y.M. Self-gated rectified linear unit for performance improvement of deep neural networks. ICT Express 2022, in press. [CrossRef]
- Agarap, A.F. Deep learning using rectified linear units (relu). arXiv 2018, arXiv:1803.08375. [Google Scholar]
- He, K.; Zhang, X.; Ren, S.; Sun, J. Deep residual learning for image recognition. In Proceedings of the IEEE Conference on Computer Vision and Pattern Recognition, Las Vegas, NV, USA, 27–30 June 2016; pp. 770–778. [Google Scholar]
- Wang, C.Y.; Liao, H.Y.M.; Wu, Y.H.; Chen, P.Y.; Hsieh, J.W.; Yeh, I.H. CSPNet: A new backbone that can enhance learning capability of CNN. In Proceedings of the IEEE/CVF Conference on Computer Vision and Pattern Recognition Workshops, Seattle, WA, USA, 13–19 June 2020; pp. 90–391. [Google Scholar]
- Bello, I.; Zoph, B.; Vaswani, A.; Shlens, J.; Le, Q.V. Attention augmented convolutional networks. In Proceedings of the IEEE CVF International Conference on Computer Vision, Seoul, Korea, 2 November 2019. [Google Scholar]
- Hu, J.; Shen, L.; Sun, G. Squeeze-and-excitation networks. In Proceedings of the IEEE Conference on Computer Vision and Pattern Recognition, Salt Lake City, UT, USA, 18-22 June 2018. [Google Scholar]
- Misra, D.; Nalamada, T.; Arasanipalai, A.U.; Hou, Q. Rotate to attend: Convolutional triplet attention module. In Proceedings of the IEEE/CVF Winter Conference on Applications of Computer Vision, Online, 6–8 January 2021. [Google Scholar]
- Aceto, G.; Ciuonzo, D.; Montieri, A.; Pescapè, A. MIMETIC: Mobile encrypted traffic classification using multimodal deep learning. Comput. Netw. 2019, 165, 106944. [Google Scholar] [CrossRef]
- Adadi, A.; Berrada, M. Peeking inside the black-box: A survey on explainable artificial intelligence (XAI). IEEE Access 2018, 6, 52138–52160. [Google Scholar] [CrossRef]
- Nascita, A.; Montieri, A.; Aceto, G.; Ciuonzo, D.; Persico, V.; Pescapé, A. XAI meets mobile traffic classification: Understanding and improving multimodal deep learning architectures. IEEE Trans. Netw. Serv. Manag. 2021, 18, 4225–4246. [Google Scholar] [CrossRef]












| Paper | Technique | Work Goals |
|---|---|---|
| 2019 Wang et al. [21] | RetinaNet | mAP improvement |
| 2021 Yao Chen et al. [23] | DarkNet-53 | mAP improvement |
| 2021 Gang Tang et al. [22] | YOLO | mAP improvement |
| 2022 Xu, Pan, et al. [24] | CFAR&YOLOv4 | mAP Improvement |
| 2022 Xu, Xiaowo et al. [25] | YOLOv5 | Efficiency Optimization |
| This paper | YOLOv5&CA | Efficiency Optimization |
| Method | Precision(%) | Recall(%) | mAP0.5 (%) | mAP0.5:0.95(%) |
|---|---|---|---|---|
| YOLOv5n + CA(1) | 95.3 | 93.6 | 97.2 | 64.2 |
| YOLOv5n + CA(2) | 95.7 | 94.1 | 97.9 | 64.4 |
| YOLOv5n + CA(3) | 98.0 | 91.6 | 96.8 | 64.1 |
| YOLOv5n + CA(4) | 95.5 | 93.4 | 96.9 | 63.7 |
| YOLOv5n + CA(5) | 97.2 | 94.9 | 98.0 | 64.8 |
| YOLOv5n + CA(6) | 96.4 | 92.7 | 97.7 | 64.8 |
| YOLOv5n + CA(7) | 95.6 | 95.6 | 97.8 | 65.8 |
| YOLOv5n + CA(8) | 96.3 | 94.5 | 96.3 | 65.3 |
| YOLOv5n + CA(9) | 95.6 | 94.9 | 97.0 | 65.6 |
| Method | Precision (%) | Recall (%) | mAP0.5 (%) | mAP0.5:0.95 (%) | Model Size (Byte) | Training Time (min) |
|---|---|---|---|---|---|---|
| YOLOv5x | 98.3 | 95.2 | 98.0 | 72.4 | 86.2 M | 328.92 |
| YOLOv5l | 98.0 | 96.0 | 98.4 | 72.3 | 46.1 M | 199.51 |
| YOLOv5m | 97.6 | 96.5 | 98.4 | 71.0 | 20.9 M | 141.41 |
| YOLOv5s | 96.0 | 96.2 | 97.8 | 69.6 | 7.00 M | 76.63 |
| YOLOv5n + CA(7) | 95.6 | 95.6 | 97.8 | 65.8 | 1.81 M | 52.20 |
| YOLOv5n + CA(7)-reduce | 95.5 | 93.4 | 97.6 | 65.1 | 1.72M | 50.30 |
Publisher’s Note: MDPI stays neutral with regard to jurisdictional claims in published maps and institutional affiliations. |
© 2022 by the authors. Licensee MDPI, Basel, Switzerland. This article is an open access article distributed under the terms and conditions of the Creative Commons Attribution (CC BY) license (https://creativecommons.org/licenses/by/4.0/).
Share and Cite
Xie, F.; Lin, B.; Liu, Y. Research on the Coordinate Attention Mechanism Fuse in a YOLOv5 Deep Learning Detector for the SAR Ship Detection Task. Sensors 2022, 22, 3370. https://doi.org/10.3390/s22093370
Xie F, Lin B, Liu Y. Research on the Coordinate Attention Mechanism Fuse in a YOLOv5 Deep Learning Detector for the SAR Ship Detection Task. Sensors. 2022; 22(9):3370. https://doi.org/10.3390/s22093370
Chicago/Turabian StyleXie, Fang, Baojun Lin, and Yingchun Liu. 2022. "Research on the Coordinate Attention Mechanism Fuse in a YOLOv5 Deep Learning Detector for the SAR Ship Detection Task" Sensors 22, no. 9: 3370. https://doi.org/10.3390/s22093370
APA StyleXie, F., Lin, B., & Liu, Y. (2022). Research on the Coordinate Attention Mechanism Fuse in a YOLOv5 Deep Learning Detector for the SAR Ship Detection Task. Sensors, 22(9), 3370. https://doi.org/10.3390/s22093370

