Semi-Automated Data Processing and Semi-Supervised Machine Learning for the Detection and Classification of Water-Column Fish Schools and Gas Seeps with a Multibeam Echosounder †
Abstract
1. Introduction
2. Materials and Methods
2.1. Study Sites
2.2. Multibeam Data Acquisition
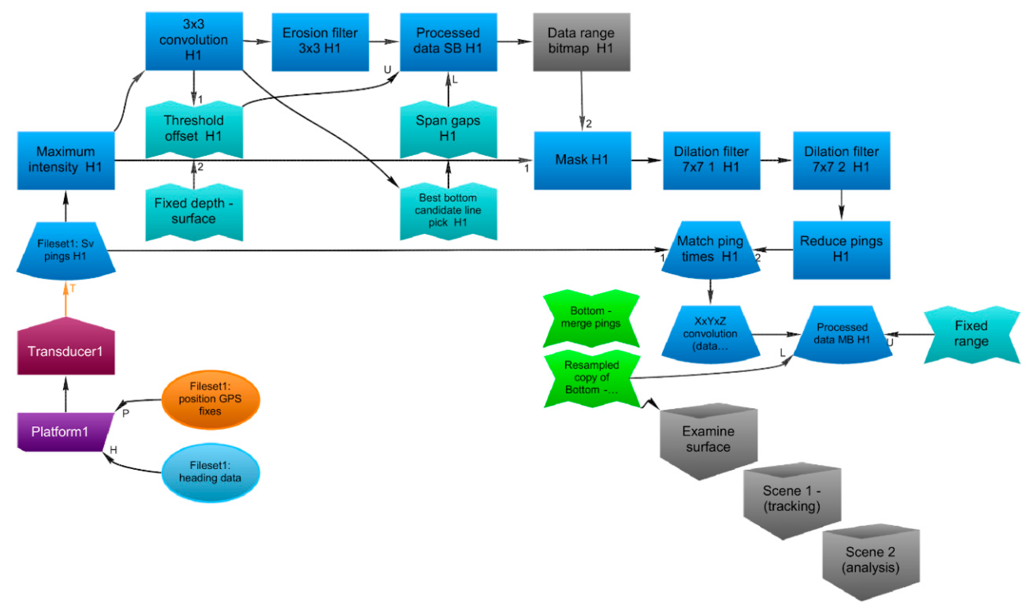
2.3. Multibeam Data Processing
- Below the minimum range of the seafloor, using the Best Bottom Candidate line pick algorithm which examines windows of pings to identify corresponding backscatter peaks [40];
- above the maximum range of any near-surface entrained air bubbles, using the Threshold Offset algorithm which defines a virtual line representing the nearest occurrence of a specified threshold value with respect to a nominated line in an acoustic variable [41]. Samples above this line were excluded from further analysis.
2.4. Machine Learning Classification
- Base, given from the ratio between surface area and height of the slice;
- Length ratio, derived from the ratio between the two longest dimensions of the slice;
- Depth ratio, given from the ratio between geometric and mass center depths;
- SvUNCAL diff, given from the difference in logarithmic scale of maximum and mean values recorded for the same slice.
3. Results
4. Discussion and Conclusions
Author Contributions
Funding
Institutional Review Board Statement
Informed Consent Statement
Data and Code Availability Statement
Acknowledgments
Conflicts of Interest
Appendix A
| Processing Stage | Purpose | Description | Key Settings |
|---|---|---|---|
| Explore | Establishing general data characteristics to inform the optimal processing approach | Querying the data via echograms, graphs, tables, maps and 4D views. Maximum Intensity operator used to provide data overview | None |
| Calibrate | Establishing correct location of data in terms of latitude, longitude, range from transducer, and time. Backscattering strength was not calibrated in this study | GPS fixes recorded to .wcd file used as position source Heading data recorded to .wcd file used as heading source Ping Time Shift used to offset time of pings from the second head in dual beam system | Platform type: position determined by GPS Position source: “position GPS fixes” Heading source: “heading data” Pings shifted by time: 1 ms |
| Clean | Removal of unwanted targets, acoustical or electrical noise, and statistical variation in the measurements | Bad data regions created on Maximum Intensity variable to exclude pings with excessive noise. 3 × 3 Convolution, Erosion Filter 3 × 3, Dilation Filter 7 × 7 (×2) used to reduce stochastic variance in 2D echogram. Best Bottom Candidate Line Pick and Span Gaps used to detect seafloor in 2D echogram. Threshold Offset used to detect surface noise in 2D echogram. Data Range Bitmap, Mask, Reduce Pings, Match Ping Times, and Processed Data used to remove 3D pings and/or samples that contain no backscatter of interest in 2D echogram. XxYxZ Convolution used to reduce stochastic variance in 3D echogram. Fixed Range surface used to exclude noise at transducer face. Multibeam bottom surface used to delineate seafloor backscatter. Surface resampling used to smooth delineated seafloor | Minimum data threshold (dB): −36.0 Minimum Sv for good pick (dB): −20 Use backstep: true Discrimination level (dB): −10 Backstep range (m): −0.5 Peak threshold (dB): −40 Maximum dropouts (samples): 5 Window radius (samples): 8 Minimum peak asymmetry: −1 Threshold offset threshold (dB): −70 Apply line-relative smoothing: true Data range bitmap min. in-range value (dB): −998 Data range bitmap max. in-range value (dB): 999 XxYxZ Convolution algorithm: Top hat Rows (samples): 3 Columns (beams): 5 Layers (pings): 3 Fixed Range (m): 4–10 (data dependent) Multibeam surface triangulation distance (m): 20 Start depth for seafloor detection (m): 4–10 (data dependent) Min. threshold factor (%): 50 Min. sample gap between candidates: 15 Max. candidates per beam: 5 No. beams used for seeding: 3 No. samples to join: 20 Max. difference in range between neighbours (%): 5 Max. number of samples rejected before stopping: 8 Max. range of edge samples (%): 5 Resample north-south resolution (m): 2 Resample east-west resolution (m): 2 |
| Detect and track | Delineation of backscattering targets in the water column and tracking of targets over multiple pings (region tracking) | 3D school detection algorithm used to delineate contiguous clusters of above threshold backscatter on the Processed Data echograms Region tracking used to identify detections of the same target across multiple pings. | Detection algorithm: By ping Region width (m): 0.8 Minimum longest dimension (m): 2.0 Minimum middle dimension (m): 1.5 Minimum shortest dimension (m): 0.8 Save vacuoles: false Region tracking analysis variable: none (geometric center used) Alpha: 0.7 Beta: 0.7 Exclusion distance (m): 1.5 Weighting: distance in space, distance in time, volume all equal Minimum number of regions in a track: 1 Maximum distance gap between regions (m): 1 Maximum time gap between regions (s): 10 |
| Characterise | Calculate metrics from the detected and filtered components of the signal | Scene > Export > Analysis by Regions by Region Track | Scene analysis variable: Merge Pings Integration algorithm: Multibeam cruise scanning—equal ping weight |
References
- Costa, B.M.; Battista, T.A.; Pittman, S.J. Comparative Evaluation of Airborne LiDAR and Ship-Based Multibeam SoNAR Bathymetry and Intensity for Mapping Coral Reef Ecosystems. Remote Sens. Environ. 2009, 113, 1082–1100. [Google Scholar] [CrossRef]
- Best, J.; Simmons, S.; Parsons, D.; Oberg, K.; Czuba, J.; Malzone, C. A New Methodology for the Quantitative Visualization of Coherent Flow Structures in Alluvial Channels Using Multibeam Echo-Sounding (MBES). Geophys. Res. Lett. 2010, 37. [Google Scholar] [CrossRef]
- Masetti, G.; Calder, B. Remote Identification of a Shipwreck Site from MBES Backscatter. J. Environ. Manag. 2012, 111, 44–52. [Google Scholar] [CrossRef]
- Porskamp, P.; Rattray, A.; Young, M.; Ierodiaconou, D. Multiscale and Hierarchical Classification for Benthic Habitat Mapping. Geosciences 2018, 8, 119. [Google Scholar] [CrossRef]
- Janowski, L.; Kubacka, M.; Pydyn, A.; Popek, M.; Gajewski, L. From Acoustics to Underwater Archaeology: Deep Investigation of a Shallow Lake Using High-Resolution Hydroacoustics—The Case of Lake Lednica, Poland. Archaeometry 2021. [Google Scholar] [CrossRef]
- Mayer, L.A. Frontiers in Seafloor Mapping and Visualization. Mar. Geophys. Res. 2006, 27, 7–17. [Google Scholar] [CrossRef]
- Clarke, J. Multibeam Water Column Imaging: Improved Wreck Least-Depth Determination. In Proceedings of the Canadian Hydrographic Conference, Halifax, NS, Canada, 5–9 June 2006. [Google Scholar]
- Clarke, H.J.E. Applications of Multibeam Water Column Imaging for Hydrographic Survey. Hydrogr. J. 2006, 120, 3–15. [Google Scholar]
- Colbo, K.; Ross, T.; Brown, C.; Weber, T. A Review of Oceanographic Applications of Water Column Data from Multibeam Echosounders. Estuar. Coast. Shelf Sci. 2014, 145, 41–56. [Google Scholar] [CrossRef]
- Horne, J.K. Acoustic Approaches to Remote Species Identification: A Review. Fish. Oceanogr. 2000, 9, 356–371. [Google Scholar] [CrossRef]
- Tassetti, A.N.; Minelli, A.; Ferrà, C.; Guicciardi, S.; Gaetani, A.; Fabi, G. An Integrated Approach to Assess Fish Spatial Pattern around Offshore Gas Platforms: A Pilot Study in the Adriatic Sea. Mar. Environ. Res. 2020, 162, 105100. [Google Scholar] [CrossRef] [PubMed]
- Perrot, Y.; Guillard, J.; Josse, E. Convergence and Divergence between Two Multibeam Sonars (SIMRAD SM20 and RESON SeaBat 6012) Used to Extract the Spatial, Morphologic and Energy Parameters of Fish Schools. Fish. Res. 2010, 106, 378–385. [Google Scholar] [CrossRef]
- Buelens, B.; Pauly, T.; Williams, R.; Sale, A. Kernel Methods for the Detection and Classification of Fish Schools in Single-Beam and Multibeam Acoustic Data. ICES J. Mar. Sci. 2009, 66, 1130–1135. [Google Scholar] [CrossRef]
- Innangi, S.; Bonanno, A.; Tonielli, R.; Gerlotto, F.; Innangi, M.; Mazzola, S. High Resolution 3-D Shapes of Fish Schools: A New Method to Use the Water Column Backscatter from Hydrographic MultiBeam Echo Sounders. Appl. Acoust. 2016, 111, 148–160. [Google Scholar] [CrossRef]
- Zhao, J.; Meng, J.; Zhang, H.; Wang, S. Comprehensive Detection of Gas Plumes from Multibeam Water Column Images with Minimisation of Noise Interferences. Sensors 2017, 17, 2755. [Google Scholar] [CrossRef]
- Rovere, M.; Mercorella, A.; Frapiccini, E.; Funari, V.; Spagnoli, F.; Pellegrini, C.; Bonetti, A.S.; Veneruso, T.; Tassetti, A.N.; Dell’Orso, M.; et al. Geochemical and Geophysical Monitoring of Hydrocarbon Seepage in the Adriatic Sea. Sensors 2020, 20, 1504. [Google Scholar] [CrossRef]
- Xu, C.; Wu, M.; Zhou, T.; Li, J.; Du, W.; Zhang, W.; White, P.R. Optical Flow-Based Detection of Gas Leaks from Pipelines Using Multibeam Water Column Images. Remote Sens. 2020, 12, 119. [Google Scholar] [CrossRef]
- Idczak, J.; Brodecka-Goluch, A.; Łukawska-Matuszewska, K.; Graca, B.; Gorska, N.; Klusek, Z.; Pezacki, P.D.; Bolałek, J. A Geophysical, Geochemical and Microbiological Study of a Newly Discovered Pockmark with Active Gas Seepage and Submarine Groundwater Discharge (MET1-BH, Central Gulf of Gdańsk, Southern Baltic Sea). Sci. Total Environ. 2020, 742, 140306. [Google Scholar] [CrossRef] [PubMed]
- Schimel, A.C.G.; Brown, C.J.; Ierodiaconou, D. Automated Filtering of Multibeam Water-Column Data to Detect Relative Abundance of Giant Kelp (Macrocystis Pyrifera). Remote Sens. 2020, 12, 1371. [Google Scholar] [CrossRef]
- McGonigle, C.; Grabowski, J.H.; Brown, C.J.; Weber, T.C.; Quinn, R. Detection of Deep Water Benthic Macroalgae Using Image-Based Classification Techniques on Multibeam Backscatter at Cashes Ledge, Gulf of Maine, USA. Estuar. Coast. Shelf Sci. 2011, 91, 87–101. [Google Scholar] [CrossRef]
- Brehmer, P.; Vercelli, C.; Gerlotto, F.; Sanguinède, F.; Pichot, Y.; Guennégan, Y.; Buestel, D. Multibeam Sonar Detection of Suspended Mussel Culture Grounds in the Open Sea: Direct Observation Methods for Management Purposes. Aquaculture 2006, 252, 234–241. [Google Scholar] [CrossRef]
- Madricardo, F.; Foglini, F.; Campiani, E.; Grande, V.; Catenacci, E.; Petrizzo, A.; Kruss, A.; Toso, C.; Trincardi, F. Assessing the Human Footprint on the Sea-Floor of Coastal Systems: The Case of the Venice Lagoon, Italy. Sci. Rep. 2019, 9, 6615. [Google Scholar] [CrossRef] [PubMed]
- Madricardo, F.; Ghezzo, M.; Nesto, N.; Mc Kiver, W.J.; Faussone, G.C.; Fiorin, R.; Riccato, F.; Mackelworth, P.C.; Basta, J.; De Pascalis, F.; et al. How to Deal With Seafloor Marine Litter: An Overview of the State-of-the-Art and Future Perspectives. Front. Mar. Sci. 2020, 7. [Google Scholar] [CrossRef]
- Gaetani, A.; Tassetti, A.N.; Vega, C.F.; Pellini, G.; Polidori, P.; Leoni, S.; Fabi, G. Spatial Distribution of fish assemblages around a gas platform. Rapp. Comm. Int. Mer. Médit. 2016, 47, 477. [Google Scholar]
- Scarcella, G.; Grati, F.; Fabi, G. Temporal and Spatial Variation of the Fish Assemblage Around a Gas Platform in the Northern Adriatic Sea, Italy. Turk. J. Fish. Aquat. Sci. 2011, 11, 433–444. [Google Scholar] [CrossRef]
- Fabi, G.; Grati, F.; Lucchetti, A.; Trovarelli, L. Evolution of the Fish Assemblage around a Gas Platform in the Northern Adriatic Sea. ICES J. Mar. Sci. 2002, 59, S309–S315. [Google Scholar] [CrossRef]
- Dunlop, K.M.; Jarvis, T.; Benoit-Bird, K.J.; Waluk, C.M.; Caress, D.W.; Thomas, H.; Smith, K.L. Detection and Characterisation of Deep-Sea Benthopelagic Animals from an Autonomous Underwater Vehicle with a Multibeam Echosounder: A Proof of Concept and Description of Data-Processing Methods. Deep Sea Res. Part Oceanogr. Res. Pap. 2018, 134, 64–79. [Google Scholar] [CrossRef]
- Simmonds, J.; MacLennan, D.N. Fisheries Acoustics: Theory and Practice; John Wiley & Sons: Hoboken, NJ, USA, 2008; ISBN 978-0-470-99529-7. [Google Scholar]
- Nikolovska, A.; Sahling, H.; Bohrmann, G. Hydroacoustic Methodology for Detection, Localization, and Quantification of Gas Bubbles Rising from the Seafloor at Gas Seeps from the Eastern Black Sea. Geochem. Geophys. Geosyst. 2008, 9. [Google Scholar] [CrossRef]
- Weber, T.C.; Mayer, L.A.; Beaudoin, J.; Jerram, K.W.; Malik, M.A.; Shedd, B.; Rice, G. Mapping Gas Seeps with the Deepwater Multibeam Echosounder on Okeanos Explorer; University of New Hampshire: Durham, NH, USA, 2012. [Google Scholar]
- Cotter, E.; Polagye, B. Automatic Classification of Biological Targets in a Tidal Channel Using a Multibeam Sonar. J. Atmos. Ocean. Technol. 2020, 37, 1437–1455. [Google Scholar] [CrossRef]
- Veloso, M.; Greinert, J.; Mienert, J.; Batist, M.D. A New Methodology for Quantifying Bubble Flow Rates in Deep Water Using Splitbeam Echosounders: Examples from the Arctic Offshore NW-Svalbard. Limnol. Oceanogr. Methods 2015, 13, 267–287. [Google Scholar] [CrossRef]
- Urban, P.; Köser, K.; Greinert, J. Processing of Multibeam Water Column Image Data for Automated Bubble/Seep Detection and Repeated Mapping. Limnol. Oceanogr. Methods 2017, 15, 1–21. [Google Scholar] [CrossRef]
- Zhao, J.; Mai, D.; Zhang, H.; Wang, S. Automatic Detection and Segmentation on Gas Plumes from Multibeam Water Column Images. Remote Sens. 2020, 12, 3085. [Google Scholar] [CrossRef]
- Williamson, B.J.; Fraser, S.; Blondel, P.; Bell, P.S.; Waggitt, J.J.; Scott, B.E. Multisensor Acoustic Tracking of Fish and Seabird Behavior Around Tidal Turbine Structures in Scotland. IEEE J. Ocean. Eng. 2017, 42, 948–965. [Google Scholar] [CrossRef]
- Minelli, A.; Tassetti, A.N.; Fabi, G. Uncalibrated Multibeam Echosounder Capabilities for Fish Schools Measuring and Tracking. An Application in the Nearby of an Adriatic Offshore Structure. In Proceedings of the 2020 IMEKO TC-19 International Workshop on Metrology for the Sea, Naples, Italy, 5–7 October 2020; pp. 45–50. [Google Scholar]
- Tassetti, A.N.; Minelli, A.; Fabi, G. EM2040CD Multibeam Echo Sounder Water-Column Data (300 KHz) Acquired in the Nearby of an Offshore Gas Platform in Central Adriatic Sea. SEANOE 2021. [Google Scholar] [CrossRef]
- Punzo, E.; Gomiero, A.; Tassetti, A.N.; Strafella, P.; Santelli, A.; Salvalaggio, V.; Spagnolo, A.; Scarcella, G.; De Biasi, A.M.; Kozinkova, L.; et al. Environmental Impact of Offshore Gas Activities on the Benthic Environment: A Case Study. Environ. Manag. 2017, 60, 340–356. [Google Scholar] [CrossRef]
- Echoview Pty Ltd. Support Echoview Help—Convolution Algorithms. Available online: https://support.echoview.com/WebHelp/Reference/Algorithms/Operators/Convolution_algorithms.htm (accessed on 8 April 2021).
- Echoview Pty Ltd. Support Echoview Help—Best Bottom Candidate. Available online: https://support.echoview.com/WebHelp/Echoview.htm#Reference/Algorithms/Line_picking_algorithm.htm#Best_bottom_candidate (accessed on 8 April 2021).
- Echoview Pty Ltd. Support Echoview Help—Threshold Offset Algorithm. Available online: https://support.echoview.com/WebHelp/Echoview.htm#Reference/Algorithms/Line_picking_algorithm.htm#Threshold_offset_algorithm (accessed on 8 April 2021).
- Yeo, I.; Johnson, R.A. A New Family of Power Transformations to Improve Normality or Symmetry. Biometrika 2000, 87, 954–959. [Google Scholar] [CrossRef]
- Peng, H.; Long, F.; Ding, C. Feature Selection Based on Mutual Information Criteria of Max-Dependency, Max-Relevance, and Min-Redundancy. IEEE Trans. Pattern Anal. Mach. Intell. 2005, 27, 1226–1238. [Google Scholar] [CrossRef]
- Lee, D.-H. Pseudo-Label: The Simple and Efficient Semi-Supervised Learning Method for Deep Neural Networks. In Workshop on Challenges in Representation Learning, ICML; ICML: Atlanta, GA, USA, 2013. [Google Scholar]
- Schapire, R.E. The Boosting Approach to Machine Learning: An Overview. In Nonlinear Estimation and Classification; Denison, D.D., Hansen, M.H., Holmes, C.C., Mallick, B., Yu, B., Eds.; Lecture Notes in Statistics; Springer: New York, NY, USA, 2003; pp. 149–171. ISBN 978-0-387-21579-2. [Google Scholar]
- Hutter, F.; Kotthoff, L.; Vanschoren, J. (Eds.) Automated Machine Learning: Methods, Systems, Challenges; The Springer Series on Challenges in Machine Learning; Springer International Publishing: Cham, Switzerland, 2019; ISBN 978-3-030-05317-8. [Google Scholar]
- Pezzuti, G. Preprocessing and Machine Learning Classification for Targets Extracted from Multi Beam Echo Sounder Data; Zenodo: Genève, Switzerland, 2021. [Google Scholar]
- Pedregosa, F.; Varoquaux, G.; Gramfort, A.; Michel, V.; Thirion, B.; Grisel, O.; Blondel, M.; Prettenhofer, P.; Weiss, R.; Dubourg, V.; et al. Scikit-Learn: Machine Learning in Python. J. Mach. Learn. Res. 2011, 12, 2825–2830. [Google Scholar]
- De Kerckhove, D.T.; Milne, S.; Shuter, B.J. Measuring Fish School Swimming Speeds with Two Acoustic Beams and Determining the Angle of the School Detection. Fish. Res. 2015, 172, 432–439. [Google Scholar] [CrossRef]
- Walbridge, S.; Slocum, N.; Pobuda, M.; Wright, D.J. Unified Geomorphological Analysis Workflows with Benthic Terrain Modeler. Geosciences 2018, 8, 94. [Google Scholar] [CrossRef]
- Foote, K.G.; Chu, D.; Hammar, T.R.; Baldwin, K.C.; Mayer, L.A.; Hufnagle, L.C.; Jech, J.M. Protocols for Calibrating Multibeam Sonar. J. Acoust. Soc. Am. 2005, 117, 2013–2027. [Google Scholar] [CrossRef] [PubMed]
- Trenkel, V.M.; Mazauric, V.; Berger, L. The New Fisheries Multibeam Echosounder ME70: Description and Expected Contribution to Fisheries Research. ICES J. Mar. Sci. 2008, 65, 645–655. [Google Scholar] [CrossRef]
- Montereale-Gavazzi, G.; Roche, M.; Degrendele, K.; Lurton, X.; Terseleer, N.; Baeye, M.; Francken, F.; Van Lancker, V. Insights into the Short-Term Tidal Variability of Multibeam Backscatter from Field Experiments on Different Seafloor Types. Geosciences 2019, 9, 34. [Google Scholar] [CrossRef]
- Montereale-Gavazzi, G.; Roche, M.; Lurton, X.; Degrendele, K.; Terseleer, N.; Van Lancker, V. Seafloor Change Detection Using Multibeam Echosounder Backscatter: Case Study on the Belgian Part of the North Sea. Mar. Geophys. Res. 2018, 39, 229–247. [Google Scholar] [CrossRef]
















| Site | Survey | Date | Dataset Role | Number of Slices Detected |
|---|---|---|---|---|
| A | 1 | 12-11-2018 | Training + unseen | 2418 |
| A | 2 | 24-07-2019 | Unseen | 1663 |
| A | 3 | 23-10-2020 | Unseen | 2554 |
| B | 4 | 03-06-2020 | Unseen | 2389 |
| Metric | Description | Unit of Measure |
|---|---|---|
| x | Flattened latitude of the center of mass of the slice | n.a. |
| y | Flattened longitude of the center of mass of the slice | n.a. |
| Geometric center latitude | Latitude of the geometric center of the slice | Decimal degrees |
| Geometric center longitude | Longitude of the geometric center of the slice | Decimal degrees |
| Mass center latitude | Latitude of the mass center of the slice | Decimal degrees |
| Mass center longitude | Longitude of the mass center of the slice | Decimal degrees |
| Geometric center depth | Depth of the geometric center of the slice | m |
| Mass center depth | Depth of the mass center of the slice | m |
| Depth ratio | Ratio between geometric and mass center of the slice | n.a. |
| Vertices | Number of vertices in the polyhedral object that represents the slice | n.a. |
| Triangles | Number of faces in the polyhedral object that represents the slice | n.a. |
| Height | Height of the slice (difference between maximum and minimum depth) | m |
| Surface area | Surface area of the polyhedral object that represents the slice | sqm |
| Base | Ratio between surface area and height of the slice | m |
| Cluster | Cluster associated to the slice from the k means algorithm | n.a. |
| Length 1 | Longest dimension of the object-aligned bounding box (the bounding box is oriented with respect to the transect direction) | m |
| Length 2 | Second longest dimension of the object-aligned bounding box | m |
| Length ratio | Ratio between the two longest dimensions of the bounding box containing the slice | n.a. |
| Relative depth in time | Component of the velocity vector referred to depth direction for one slice respect to the successive in the same multiping object | m/s |
| SvUNCAL diff | Difference between maximum and mean values of Sv uncalibrated for the slice | dB |
| Sample mean | Mean backscatter of the samples in the slice | dB |
| Beams | Number of beams that intersect with the slice | n.a. |
| Intersection area first beam | Intersection area between the slice and first beam in the variable used to create it in detection phase. This variable and the following provide an indication of whether the object was fully or partially insonifed by the swath | sqm |
| Intersection area last beam | Intersection area between the slice and last beam in the variable used to create it | sqm |
| Class | Precision | Recall | F1-Score | Support |
|---|---|---|---|---|
| FISH | 0.95 | 0.99 | 0.97 | 325 |
| GAS | 0.95 | 0.98 | 0.97 | 145 |
| NOISE | 1.00 | 0.56 | 0.71 | 36 |
| PLATFORM | 0.99 | 0.98 | 0.98 | 86 |
| accuracy | - | - | 0.96 | 592 |
| macro avg | 0.97 | 0.87 | 0.91 | 592 |
| weighted avg | 0.96 | 0.96 | 0.95 | 592 |
| Class | Precision | Recall | F1-Score | Support |
|---|---|---|---|---|
| FISH | 0.98 | 0.99 | 0.99 | 1075 |
| GAS | 0.98 | 0.97 | 0.98 | 265 |
| NOISE | 0.95 | 0.87 | 0.91 | 70 |
| PLATFORM | 0.99 | 0.99 | 0.99 | 283 |
| accuracy | - | - | 0.98 | 1693 |
| macro avg | 0.98 | 0.96 | 0.97 | 1693 |
| weighted avg | 0.98 | 0.98 | 0.98 | 1693 |
Publisher’s Note: MDPI stays neutral with regard to jurisdictional claims in published maps and institutional affiliations. |
© 2021 by the authors. Licensee MDPI, Basel, Switzerland. This article is an open access article distributed under the terms and conditions of the Creative Commons Attribution (CC BY) license (https://creativecommons.org/licenses/by/4.0/).
Share and Cite
Minelli, A.; Tassetti, A.N.; Hutton, B.; Pezzuti Cozzolino, G.N.; Jarvis, T.; Fabi, G. Semi-Automated Data Processing and Semi-Supervised Machine Learning for the Detection and Classification of Water-Column Fish Schools and Gas Seeps with a Multibeam Echosounder . Sensors 2021, 21, 2999. https://doi.org/10.3390/s21092999
Minelli A, Tassetti AN, Hutton B, Pezzuti Cozzolino GN, Jarvis T, Fabi G. Semi-Automated Data Processing and Semi-Supervised Machine Learning for the Detection and Classification of Water-Column Fish Schools and Gas Seeps with a Multibeam Echosounder . Sensors. 2021; 21(9):2999. https://doi.org/10.3390/s21092999
Chicago/Turabian StyleMinelli, Annalisa, Anna Nora Tassetti, Briony Hutton, Gerardo N. Pezzuti Cozzolino, Toby Jarvis, and Gianna Fabi. 2021. "Semi-Automated Data Processing and Semi-Supervised Machine Learning for the Detection and Classification of Water-Column Fish Schools and Gas Seeps with a Multibeam Echosounder " Sensors 21, no. 9: 2999. https://doi.org/10.3390/s21092999
APA StyleMinelli, A., Tassetti, A. N., Hutton, B., Pezzuti Cozzolino, G. N., Jarvis, T., & Fabi, G. (2021). Semi-Automated Data Processing and Semi-Supervised Machine Learning for the Detection and Classification of Water-Column Fish Schools and Gas Seeps with a Multibeam Echosounder . Sensors, 21(9), 2999. https://doi.org/10.3390/s21092999

