Turning Base Transceiver Stations into Scalable and Controllable DC Microgrids Based on a Smart Sensing Strategy
Abstract
1. Introduction
- Transformation of BTSs in scalable and controllable DC Microgrids to reduce the OpEx. For this purpose, an Energy Management System (EMS) is developed. EMS manages the energy flow in the MG-based BTS based on different scenarios as described in Section 4.
- The BTS is modeled on the IEC 61850 standard, which improves interoperability and scalability, supporting, in the future, the integration of new BTSs. The equipment used in BTSs are usually manufactured by different vendors overlooking the interoperability between these devices. Thus, a significant advantage of using the IEC 61850 is that it facilitates future extensions.
- The data collection scheme is based on the cloud from where the information becomes available. This provides always-on, real-time data collecting and the possibility of cloud computing for real-time management.
- The hardware/software (HW/SW) architecture within the BTS is implemented by using low-cost off-the-shelf hardware. This reduces the time for the return of investment and becomes an economically feasible solution for network operators.
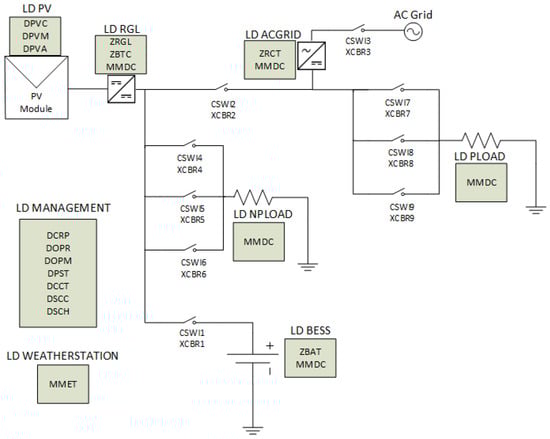
2. Architecture of the Microgrid-Based Base Transceiver Station (MG-Based BTS)
2.1. Conventional Base Transceiver Station
2.2. Proposed Architecture for the MG-Based BTS
3. MG-Based BTS Operation
3.1. MG-Based BTS Measurements and Control Electronics
3.2. Wireless Weather Station
3.3. Communication System
3.4. Processing and Energy Management Systems
3.4.1. Processing System
3.4.2. Energy Management System
- It is always guaranteed that the BESS discharge, scheduled by the EMS, does not exceed a minimum level so that the power support is available in the case of an outage.
- The BESS is charged, after a discharge process, at the beginning of the off-peak tariff period when the electricity price is low. This increases the number of hours during the day in which the BESS is fully charged.
- In the event of a power outage, non-critical loads are disconnected to maximize the back-up time provided by the BESS.
- State 0 or Back-up State: this state comes into operation when there is a drop off in the main grid. In this state, which rarely occurs in countries with reliable grids, the consumption of the installation is reduced to only the critical loads, and the BTS is powered by the BESS and the energy available from the PV modules at that time.
- State 1 or Transition State (Peak Tariff) or Battery Charging State (Off-Peak Tariff): this state is used as a transition state in the case of working in the Peak tariff period. The BTS remains in this state for a maximum of 30 s. During the Off-peak tariff period, this state is used to charge the battery.
- State 2 or No Battery State: in this state, the BESS is disconnected, either because it has already been charged to the desired level in the Off-Peak tariff period or because it has been discharged to the defined level in the Peak-tariff period.
- State 3 or Battery Discharging State: the BESS is discharged by powering either part or all of the non-critical loads. Thus, an appropriate discharge current can be selected considering the characteristics indicated by the manufacturer. The remaining loads in the BTS are fed from the grid and the PV system.
- State 4 or Island State: in this state, the BTS works in island mode without drawing power from the grid. This state is used when the production of PV system is sufficient to power the whole BTS, supported by the discharge of the battery within the appropriate discharge range.
- State 5 or Cloud State: this state is used to avoid unnecessary changes of state produced by the drop of PV power occasionally caused by a cloud, while protecting the BESS by keeping it within proper discharge ranges. If the PV power falls abruptly and the BTS is working in State 4 or Island State, the non-critical loads are disconnected, and the average PV production of the last few minutes is continuously checked. If this average PV power generation continues to decrease in the following minutes and the PV production does not recover, the system returns to a grid-supported state.
- (1)
- Very High Priority: In the event of a grid outage, the state is immediately changed from any state to State 0 or Back-up State. When the outage is over, the FSM enters State 1 or Transition State.
- (2)
- High Priority: If there is a change from the off-peak tariff period to the peak tariff period or vice versa, there is a transition from any state to State 1 or Transition State.
- (3)
- Normal Priority: Common EMS operation with grid available and operating within one of the working periods. The transitions in this mode are described in the following table.
3.5. Interface System—HMI
4. Results
4.1. Experimental Setup
4.2. Use Case
4.3. Smart Sensing Operation
4.4. Economic Study
5. Conclusions and Future Work
Author Contributions
Funding
Institutional Review Board Statement
Informed Consent Statement
Acknowledgments
Conflicts of Interest
Appendix A


References
- Vadgama, S.; Hunukumbure, M. Trends in Green Wireless Access Networks. In Proceedings of the 2011 IEEE International Conference on Communications Workshops (ICC), Kyoto, Japan, 5–9 June 2011; pp. 1–5. [Google Scholar]
- Sulyman, A.I.; Nassar, A.T.; Samimi, M.K.; MacCartney, G.R.; Rappaport, T.S.; Alsanie, A. Radio propagation path loss models for 5G cellular networks in the 28 GHZ and 38 GHZ millimeter-wave bands. IEEE Commun. Mag. 2014, 52, 78–86. [Google Scholar] [CrossRef]
- Davaslioglu, K.; Gitlin, R.D. 5G green networking: Enabling technologies, potentials, and challenges. In Proceedings of the 2016 IEEE 17th Annual Wireless and Microwave Technology Conference (WAMICON), Clearwater, FL, USA, 11–13 April 2016; pp. 1–6. [Google Scholar]
- Wu, J.; Zhang, Y.; Zukerman, M.; Yung, E.K.-N. Energy-Efficient Base-Stations Sleep-Mode Techniques in Green Cellular Networks: A Survey. IEEE Commun. Surv. Tutorials 2015, 17, 803–826. [Google Scholar] [CrossRef]
- Roy, S.N. Energy logic: A road map to reducing energy consumption in telecom munications networks. In Proceedings of the INTELEC 2008—2008 IEEE 30th International Telecommunications Energy Conference, San Diego, CA, USA, 14–18 September 2008; pp. 1–9. [Google Scholar]
- Piovesan, N.; Temesgene, D.A.; Miozzo, M.; Dini, P. Joint Load Control and Energy Sharing for Autonomous Operation of 5G Mobile Networks in Micro-Grids. IEEE Access 2019, 7, 31140–31150. [Google Scholar] [CrossRef]
- Standard ETSI ES 203 208. Environmental Engineering (EE); Assessment of Mobile Network Energy Efficiency, Version 1.2.1; ETSI: Sophia Antipolis, France, 2017. [Google Scholar]
- Study on Energy Efficiency Aspects of 3GPP Standards; Version 15; Document TR 21.866, 3GPP. Available online: https://portal.3gpp.org/desktopmodules/Specifications/SpecificationDetails.aspx?specificationId=3062 (accessed on 12 October 2020).
- Auer, G.; Giannini, V.; Desset, C.; Godor, I.; Skillermark, P.; Olsson, M.; Imran, M.A.; Sabella, D.; Gonzalez, M.J.; Blume, O.; et al. How much energy is needed to run a wireless network? IEEE Wirel. Commun. 2011, 18, 40–49. [Google Scholar] [CrossRef]
- ECONET Project. Available online: http://www.econet-project.eu/ (accessed on 20 October 2020).
- Elmirghani, J.; Klein, T.; Hinton, K.; El-Gorashi, T.; Lawey, A.Q.; Dong, X. GreenTouch GreenMeter core network power consumption models and results. In Proceedings of the 2014 IEEE Online Conference on Green Communications (OnlineGreenComm), Tucson, AZ, USA, 12–14 November 2014; pp. 1–8. [Google Scholar]
- Olsson, M.; Cavdar, C.; Frenger, P.; Tombaz, S.; Sabella, D.; Jäntti, R. 5GrEEn: Towards Green 5G mobile networks. In Proceedings of the 2013 IEEE 9th International Conference on Wireless and Mobile Computing, Networking and Communications (WiMob), Lyon, France, 7–9 October 2013; pp. 212–216. [Google Scholar]
- OPERA-Net Project. Available online: https://www.celticnext.eu/opera-net-2-paves-the-way-towards-wireless-networks-of-the-future/ (accessed on 16 November 2020).
- Spagnuolo, A.; Petraglia, A.; Vetromile, C.; Formosi, R.; Lubritto, C. Monitoring and optimization of energy consumption of base transceiver stations. Energy 2015, 81, 286–293. [Google Scholar] [CrossRef]
- Fehske, A.; Fettweis, G.; Malmodin, J.; Biczok, G. The global footprint of mobile communications: The ecological and economic perspective. IEEE Commun. Mag. 2011, 49, 55–62. [Google Scholar] [CrossRef]
- Chamola, V.; Krishnamachari, B. Solar powered cellular base stations: Current scenario, issues and proposed solutions. IEEE Commun. Mag. 2016, 54, 108–114. [Google Scholar] [CrossRef]
- Amutha, W.M.; Veeraraghavalu, R. Techno-economic evaluation of various hybrid power systems for rural telecom. Renew. Sustain. Energy Rev. 2015, 43, 553–561. [Google Scholar] [CrossRef]
- Oviroh, P.O.; Jen, T.-C. The Energy Cost Analysis of Hybrid Systems and Diesel Generators in Powering Selected Base Transceiver Station Locations in Nigeria. Energies 2018, 11, 687. [Google Scholar] [CrossRef]
- Jahid, A.; Hossain, S.; Monju, K.H.; Rahman, F.; Hossain, F. Techno-Economic and Energy Efficiency Analysis of Optimal Power Supply Solutions for Green Cellular Base Stations. IEEE Access 2020, 8, 43776–43795. [Google Scholar] [CrossRef]
- Aris, A.M.; Shabani, B. Sustainable Power Supply Solutions for Off-Grid Base Stations. Energies 2015, 8, 10904–10941. [Google Scholar] [CrossRef]
- Alsharif, M.H. Optimization design and economic analysis of energy management strategy based on photovoltaic/energy storage for heterogeneous cellular networks using the HOMER model. Sol. Energy 2017, 147, 133–150. [Google Scholar] [CrossRef]
- Chamola, V.; Sikdar, B. Power Outage Estimation and Resource Dimensioning for Solar Powered Cellular Base Stations. IEEE Trans. Commun. 2016, 64, 5278–5289. [Google Scholar] [CrossRef]
- Edler, T.; Lundberg, S. Energy efficiency enhancements in radio access networks. Ericsson Rev. 2004, 81, 22–51. [Google Scholar]
- Yan, M.; Chan, C.A.; Gygax, A.F.; Yan, J.; Campbell, L.; Nirmalathas, A.; Leckie, C. Modeling the Total Energy Consumption of Mobile Network Services and Applications. Energies 2019, 12, 184. [Google Scholar] [CrossRef]
- Lubritto, C.; Petraglia, A.; Vetromile, C.; D’Onofrio, A.; Caterina, F.; Logorelli, M.; Marsico, G.; Curcuruto, S.; Miglio, L.; Cenci, F. Simulation analysis and test study of BTS power saving techniques. In Proceedings of the INTELEC 2009—31st International Telecommunications Energy Conference, Incheon, Korea, 18–22 October 2009; pp. 1–4. [Google Scholar]
- Louhi, J.T. Energy efficiency of modern cellular base stations. In Proceedings of the INTELEC 07—29th International Telecommunications Energy Conference, Rome, Italy, 30 September–4 October 2007; pp. 475–476. [Google Scholar]
- Madeti, S.R.; Singh, S. Monitoring system for photovoltaic plants: A review. Renew. Sustain. Energy Rev. 2017, 67, 1180–1207. [Google Scholar] [CrossRef]
- Moreno-Garcia, I.; Palacios-Garcia, E.J.; Pallares-Lopez, V.; Santiago, I.; Gonzalez-Redondo, M.; Varo-Martinez, M.; Calvo, R.J.R. Real-Time Monitoring System for a Utility-Scale Photovoltaic Power Plant. Sensors 2016, 16, 770. [Google Scholar] [CrossRef] [PubMed]
- Yahyaoui, I.; Segatto, M.E. A practical technique for on-line monitoring of a photovoltaic plant connected to a single-phase grid. Energy Convers. Manag. 2017, 132, 198–206. [Google Scholar] [CrossRef]
- Nosratabadi, S.M.; Hooshmand, R.-A.; Gholipour, E. A comprehensive review on microgrid and virtual power plant concepts employed for distributed energy resources scheduling in power systems. Renew. Sustain. Energy Rev. 2017, 67, 341–363. [Google Scholar] [CrossRef]
- Nakamura, M.; Takeno, K.; Hisamitsu, R.; Shoyama, M. Bi-directional Multiport Converter for Utilizing Green Base Stations as Virtual Power Plant. In Proceedings of the 2019 8th International Conference on Renewable Energy Research and Applications (ICRERA), Brasov, Romania, 3–6 November 2019; pp. 137–141. [Google Scholar]
- DeBaillie, B.; Desset, C.; Louagie, F. A Flexible and Future-Proof Power Model for Cellular Base Stations. In Proceedings of the 2015 IEEE 81st Vehicular Technology Conference (VTC Spring), Glasgow, UK, 11–14 May 2015; pp. 1–7. [Google Scholar]
- Rwegasira, D.; Mvungi, N.; Tenhunen, H. Agent Based System for Improved Control and Monitoring of a Solar Driven DC Microgrid. In Proceedings of the 2018 IEEE PES/IAS PowerAfrica, Cape Town, South Africa, 28–29 June 2018; pp. 890–894. [Google Scholar] [CrossRef]
- Iovine, A.; Rigaut, T.; Damm, G.; De Santis, E.; Di Benedetto, M.D. Power management for a DC MicroGrid integrating renewables and storages. Control. Eng. Pr. 2019, 85, 59–79. [Google Scholar] [CrossRef]
- Rwegarsira, D.; Ben Dhaou, I.; Kondoro, A.W.; Kelati, A.; Mvungi, N.; Tenhunen, H. A Hardware-in-Loop Simulation of DC Microgrid using Multi-Agent Systems. In Proceedings of the 2018 22nd Conference of Open Innovations Association (FRUCT), Jyvaskyla, Finland, 15–18 May 2018; pp. 232–237. [Google Scholar]
- Allegro Microsystems. Available online: https://www.allegromicro.com/en/products/sense/current-sensor-ics/fifty-to-two-hundred-amp-integrated-conductor-sensor-ics/acs770 (accessed on 14 December 2020).
- ADS1115—Texas Instruments. Available online: http://www.ti.com/lit/ds/symlink/ads1114.pdf (accessed on 20 December 2020).
- BME680—Bosch. Available online: https://cdn-shop.adafruit.com/product-files/3660/BME680.pdf (accessed on 20 December 2020).
- Zabaleta, J.; San Martín, I.; Pascual, J. Cálculo del Estado de Carga en Baterías de Plomo-Ácido: Diseño y Validación Experimental; Universidad Pública de Navarra: Pamplona, Spain, 2016. [Google Scholar]
- Power Safe. Available online: https://datasheet.octopart.com/12V125F-EnerSys-datasheet-62067597.pdf (accessed on 15 December 2020).
- Bauer—MPPT Solar Charger 12/24/36/48v 60a. Available online: https://autosolar.es/pdf/manual-regulador-mppt-bauer-12-24-36-48-60a.pdf (accessed on 15 December 2020).
- Texas Instruments—sd18536kcs60 v n-Channelnexfet Powermosfet. Available online: https://www.ti.com/lit/ds/slps532a/slps532a.pdf?ts=1598804855050&ref_url=https%253A%252F%252Fwww.google.com%252F (accessed on 11 October 2020).
- Huawei-Apm30h. Available online: https://fccid.io/ANATEL/03515-13-03257/Manual/51E9F29C-1DCE-4A94-8275-1A7E1FF7533A (accessed on 11 October 2020).
- Te Connectivity—Power Latching Relay Ew60. Available online: https://www.te.com/commerce/DocumentDelivery/DDEController?Action=showdoc&DocId=Data+Sheet%7FEW60_Datasheet_07042016%7F0416%7Fpdf%7FEnglish7FENG_DS_EW60_Datasheet_07042016_0416.pdf%7F2071366-1 (accessed on 14 December 2020).
- Mouser. Available online: https://www.mouser.com/datasheet/2/149/FOD3182-93828.pdf (accessed on 12 October 2020).
- Maxim. Available online: https://datasheets.maximintegrated.com/en/ds/MAX14937.pdf (accessed on 11 October 2020).
- NXP. Available online: https://www.nxp.com/docs/en/data-sheet/PCF8574_PCF8574A.pdf (accessed on 17 October 2020).
- Hukseflux Thermal Sensors. Available online: https://www.hukseflux.com/products/solar-radiation-sensors/pyranometers/sr05-d1a3-pyranometer (accessed on 23 November 2020).
- Hukseflux User Manual sr05 Series. Available online: https://www.hukseflux.com/uploads/product-documents/SR05_digital_series_manual_v1814.pdf (accessed on 23 November 2020).
- Davis Instruments. Available online: https://www.davisinstruments.com/product_documents/weather/spec_sheets/7911_SS.pdf (accessed on 23 October 2020).
- Hussain, S.M.S.; Tak, A.; Ustun, T.S.; Ali, I. Communication Modeling of Solar Home System and Smart Meter in Smart Grids. IEEE Access 2018, 6, 16985–16996. [Google Scholar] [CrossRef]
- Quigley, M.; Conley, K.; Gerkey, B.; Faust, J.; Foote, T.; Leibs, J.; Wheeler, R.; Ng, A. Ros: An open-source robot operating system. In Proceedings of the ICRA Workshop on Open Source Software, Kobe, Japan, 12–17 May 2009. [Google Scholar]
- REE. Available online: https://www.esios.ree.es/es (accessed on 14 December 2020).
- Gayo, M.; Santos, C.; Sanchez, F.J.R.; Martin, P.; Jimenez, J.A.; Tradacete, M. Addressing Challenges in Prosumer-Based Microgrids with Blockchain and an IEC 61850-Based Communication Scheme. IEEE Access 2020, 8, 201806–201822. [Google Scholar] [CrossRef]
- Alramlawi, M.; Li, P. Design Optimization of a Residential PV-Battery Microgrid with a Detailed Battery Lifetime Estimation Model. IEEE Trans. Ind. Appl. 2020, 56, 2020–2030. [Google Scholar] [CrossRef]
- Moreno, G.; Martin, P.; Santos, C.; Rodríguez, F.J.; Santiso, E. A Day-Ahead Irradiance Forecasting Strategy for the Integra-tion of Photovoltaic Systems in Virtual Power Plants. IEEE Access 2020, 8, 204226–204240. [Google Scholar] [CrossRef]
- TP672P-320/325/330W. Polycrystalline Solar Module. 72-Cell Series. Available online: https://www.talesunenergy.com/fileadmin/user_upload/pdf/data_sheets/TP672P.pdf (accessed on 11 October 2020).
- Copernicus Atmosphere Monitoring Service. Available online: https://atmosphere.copernicus.eu/solar-energy (accessed on 15 December 2020).
















| State | Switch | Non-Critical Loads | Transition (Normal Priority) | |||
|---|---|---|---|---|---|---|
| 1 | 2 | 3 | Condition | State | ||
| 0 | ON | ON | ON | OFF | ||
| 1 | ON | ON | ON | ON | 2 | |
| 3 | ||||||
| 4 | ||||||
| 2 | OFF | ON | ON | ON | ||
| 3 | ON | OFF | ON | ON | 1 | |
| 4 | ON | ON | OFF | ON | 1 | |
| 5 | ||||||
| 5 | ON | ON | OFF | OFF | 4 | |
| 1 | ||||||
| Characteristics | Annual Savings | Total Annual Savings | |
|---|---|---|---|
| PV | Peak power = 3 kW | 153.93 €/kW | 461.78 € | 
| BESS | Capacity = 9.12 kWh | 16.8 €/kWh | 153.26 € | 
| DoD = 60% | |||
| Efficiency = 85% | |||
| Cycle life = 1500 | 
| Publisher’s Note: MDPI stays neutral with regard to jurisdictional claims in published maps and institutional affiliations. | 
© 2021 by the authors. Licensee MDPI, Basel, Switzerland. This article is an open access article distributed under the terms and conditions of the Creative Commons Attribution (CC BY) license (http://creativecommons.org/licenses/by/4.0/).
Share and Cite
Tradacete, M.; Santos, C.; Jiménez, J.A.; Rodríguez, F.J.; Martín, P.; Santiso, E.; Gayo, M. Turning Base Transceiver Stations into Scalable and Controllable DC Microgrids Based on a Smart Sensing Strategy. Sensors 2021, 21, 1202. https://doi.org/10.3390/s21041202
Tradacete M, Santos C, Jiménez JA, Rodríguez FJ, Martín P, Santiso E, Gayo M. Turning Base Transceiver Stations into Scalable and Controllable DC Microgrids Based on a Smart Sensing Strategy. Sensors. 2021; 21(4):1202. https://doi.org/10.3390/s21041202
Chicago/Turabian StyleTradacete, Miguel, Carlos Santos, José A. Jiménez, Fco Javier Rodríguez, Pedro Martín, Enrique Santiso, and Miguel Gayo. 2021. "Turning Base Transceiver Stations into Scalable and Controllable DC Microgrids Based on a Smart Sensing Strategy" Sensors 21, no. 4: 1202. https://doi.org/10.3390/s21041202
APA StyleTradacete, M., Santos, C., Jiménez, J. A., Rodríguez, F. J., Martín, P., Santiso, E., & Gayo, M. (2021). Turning Base Transceiver Stations into Scalable and Controllable DC Microgrids Based on a Smart Sensing Strategy. Sensors, 21(4), 1202. https://doi.org/10.3390/s21041202
 
         
                                                


 
       