Global Wave Velocity Change Measurement of Rock Material by Full-Waveform Correlation
Abstract
:1. Introduction
2. Theory and Methodology
2.1. Time-Shift Calculation
2.2. Improved Relationship between Wave Velocity Change and Time-Shift
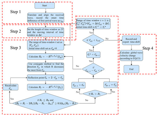
3. Calculation Process
4. Verification with Numerical Simulations
4.1. Numerical Simulation Model
4.2. Results
4.3. Comparison with Existing Methods
5. Wave Velocity Change of Rock Materials under Uniaxial Compression Experiment Calculated with the Proposed Method
5.1. Experiment Setup
5.2. Results and Discussion
6. Conclusions
Author Contributions
Funding
Institutional Review Board Statement
Informed Consent Statement
Data Availability Statement
Conflicts of Interest
References
- Zhou, Z.; Lu, J.; Cai, X. Static and dynamic tensile behavior of rock-concrete bi-material disc with different interface inclinations. Constr. Build. Mater. 2020, 256, 119424. [Google Scholar] [CrossRef]
- Wu, H.; Ma, D.; Spearing, A.J.S.; Zhao, G. Fracture response and mechanisms of brittle rock with different numbers of openings under uniaxial loading. Geomech. Eng. 2021, 25, 481–493. [Google Scholar]
- Chaki, S.; Takarli, M.; Agbodjan, W.P. Influence of thermal damage on physical properties of a granite rock: Porosity, permeability and ultrasonic wave evolutions. Constr. Build. Mater. 2008, 22, 1456–1461. [Google Scholar] [CrossRef]
- Cai, X.; Zhou, Z.; Tan, L.; Zang, H.; Song, Z. Water Saturation Effects on Thermal Infrared Radiation Features of Rock Materials During Deformation and Fracturing. Rock Mech. Rock Eng. 2020, 53, 4839–4856. [Google Scholar] [CrossRef]
- El Masri, Y.; Rakha, T. A scoping review of non-destructive testing (NDT) techniques in building performance diagnostic inspections. Constr. Build. Mater. 2020, 265, 120542. [Google Scholar] [CrossRef]
- Lokajíček, T.; Vasin, R.; Svitek, T.; Petružálek, M.; Kotrlý, M.; Turková, I.; Onysko, R.; Wenk, H.R. Intrinsic Elastic Anisotropy of Westerly Granite Observed by Ultrasound Measurements, Microstructural Investigations, and Neutron Diffraction. J. Geophys. Res. Solid Earth 2021, 126, 1–23. [Google Scholar] [CrossRef]
- Chen, Y.; Joffre, D.; Avitabile, P. Underwater Dynamic Response at Limited Points Expanded to Full-Field Strain Response. J. Vib. Acoust. Trans. ASME 2018, 140, 1–9. [Google Scholar] [CrossRef] [Green Version]
- Chen, Y.; Escalera Mendoza, A.S.; Griffith, D.T. Experimental and numerial study of high-order complex curvature mode shape and mode coupling on a three-bladed wind turbine assembly. Mech. Syst. Signal Process. 2021, 160, 107873. [Google Scholar] [CrossRef]
- Mutlib, N.K.; Baharom, S.B.; El-Shafi, A.; Nuawi, M.Z. Integral resonant control scheme for cancelling human-induced vibrations in light-weight pedestrian structures. Struct. Control HealTH Monit. 2015, 19, 55–69. [Google Scholar] [CrossRef]
- Ramesh, G.; Ramya, D.; Kumar, M.S. Health Monitoring of Structures by Using Non Destructive Testing Methods. Int. J. Adv. Eng. Manag. 2020, 2, 652–654. [Google Scholar] [CrossRef]
- Ebrahimian, M.; Todorovska, M.I.; Falborski, T. Wave Method for Structural Health Monitoring: Testing Using Full-Scale Shake Table Experiment Data. J. Struct. Eng. 2017, 143, 04016217. [Google Scholar] [CrossRef]
- Madhubabu, N.; Singh, P.K.; Kainthola, A.; Mahanta, B.; Tripathy, A.; Singh, T.N. Prediction of compressive strength and elastic modulus of carbonate rocks. Measurement 2016, 88, 202–213. [Google Scholar] [CrossRef]
- Wang, Z.; Liu, C.; Zuo, J.; Zhang, Z.; Han, Y.; Man, S. Monitoring and modeling the damage evolution in engineered cementitious composites subjected to sulfate attack through continuous ultrasonic measurements. Constr. Build. Mater. 2020, 262, 120799. [Google Scholar] [CrossRef]
- Eslami, J.; Hoxha, D.; Grgic, D. Estimation of the damage of a porous limestone using continuous wave velocity measurements during uniaxial creep tests. Mech. Mater. 2012, 49, 51–65. [Google Scholar] [CrossRef]
- Zhang, G.; Wang, M.; Li, X.; Yue, S.; Wen, Z.; Han, S. Micro- and macrocracking behaviors in granite and molded gypsum containing a single flaw. Constr. Build. Mater. 2021, 292, 123452. [Google Scholar] [CrossRef]
- Zhang, J.; Shen, Y.; Yang, G.; Zhang, H.; Wang, Y.; Hou, X.; Sun, Q.; Li, G. Inconsistency of changes in uniaxial compressive strength and P-wave velocity of sandstone after temperature treatments. J. Rock Mech. Geotech. Eng. 2021, 13, 143–153. [Google Scholar] [CrossRef]
- Zhu, J.; Zhai, T.; Liao, Z.; Yang, S.; Liu, X.; Zhou, T. Low-Amplitude Wave Propagation and Attenuation Through Damaged Rock and a Classification Scheme for Rock Fracturing Degree. Rock Mech. Rock Eng. 2020, 53, 3983–4000. [Google Scholar] [CrossRef]
- Hemmati Nourani, M.; Taheri Moghadder, M.; Safari, M. Classification and assessment of rock mass parameters in Choghart iron mine using P-wave velocity. J. Rock Mech. Geotech. Eng. 2017, 9, 318–328. [Google Scholar] [CrossRef]
- Ma, J.; Niu, X.; Xiong, C.; Lu, S.; Xia, D.; Zhang, B.; Tang, H. Experimental Investigation of the Physical Properties and Microstructure of Slate under Wetting and Drying Cycles Using Micro-CT and Ultrasonic Wave Velocity Tests. Sensors 2020, 20, 4853. [Google Scholar] [CrossRef]
- Yan, B.; Zhu, W.; Hou, C.; Yilmaz, E.; Saadat, M. Characterization of early age behavior of cemented paste backfill through the magnitude and frequency spectrum of ultrasonic P-wave. Constr. Build. Mater. 2020, 249, 118733. [Google Scholar] [CrossRef]
- Park, S.E.; Eem, S.H.; Jeon, H. Concrete crack detection and quantification using deep learning and structured light. Constr. Build. Mater. 2020, 252, 119096. [Google Scholar] [CrossRef]
- Dong, L.; Chen, Y.; Sun, D.; Zhang, Y. Implications for rock instability precursors and principal stress direction from rock acoustic experiments. Int. J. Min. Sci. Technol. 2021, 31, 789–798. [Google Scholar] [CrossRef]
- Planès, T.; Larose, E. A review of ultrasonic Coda Wave Interferometry in concrete. Cem. Concr. Res. 2013, 53, 248–255. [Google Scholar] [CrossRef]
- Snieder, R.; Grêt, A.; Douma, H.; Scales, J. Coda wave interferometry for estimating nonlinear behavior in seismic velocity. Science 2002, 295, 2253–2255. [Google Scholar] [CrossRef] [Green Version]
- Mikesell, T.D.; Malcolm, A.E.; Yang, D.; Haney, M.M. A comparison of methods to estimate seismic phase delays: Numerical examples for coda wave interferometry. Geophys. J. Int. 2015, 202, 347–360. [Google Scholar] [CrossRef] [Green Version]
- Campillo, M.; Paul, A. Long range correlations in the diffuse seismic coda. Science 2003, 299, 547–549. [Google Scholar] [CrossRef] [Green Version]
- Snieder, R. Coda wave interferometry and the equilibration of energy in elastic media. Phys. Rev. E-Stat. Phys. Plasmas Fluids Relat. Interdiscip. Top. 2002, 66, 8. [Google Scholar] [CrossRef] [Green Version]
- Zhu, Z.; Luo, S.; Feng, Q.; Chen, Y.; Wang, F.; Jiang, L. A hybrid DIC–EFG method for strain field characterization and stress intensity factor evaluation of a fatigue crack. Meas. J. Int. Meas. Confed. 2020, 154, 107498. [Google Scholar] [CrossRef]
- Gondim, R.M.L.; Haach, V.G. Monitoring of ultrasonic velocity in concrete specimens during compressive loading-unloading cycles. Constr. Build. Mater. 2021, 302, 124218. [Google Scholar] [CrossRef]
- Wang, X.; Chakraborty, J.; Bassil, A.; Niederleithinger, E. Detection of multiple cracks in four-point bending tests using the coda wave interferometry method. Sensors 2020, 20, 1986. [Google Scholar] [CrossRef] [Green Version]
- Griffiths, L.; Lengliné, O.; Heap, M.J.; Baud, P.; Schmittbuhl, J. Thermal Cracking in Westerly Granite Monitored Using Direct Wave Velocity, Coda Wave Interferometry, and Acoustic Emissions. J. Geophys. Res. Solid Earth 2018, 123, 2246–2261. [Google Scholar] [CrossRef]
- Xie, F.; Li, W.; Zhang, Y. Monitoring of environmental loading effect on the steel with different plastic deformation by diffuse ultrasound. Struct. HealTH Monit. 2019, 18, 602–609. [Google Scholar] [CrossRef]
- Niederleithinger, E.; Wang, X.; Herbrand, M.; Müller, M. Processing ultrasonic data by coda wave interferometry to monitor load tests of concrete beams. Sensors 2018, 18, 1971. [Google Scholar] [CrossRef] [PubMed] [Green Version]
- James, S.R.; Knox, H.A.; Abbott, R.E.; Screaton, E.J. Improved moving window cross-spectral analysis for resolving large temporal seismic velocity changes in permafrost. Geophys. Res. Lett. 2017, 44, 4018–4026. [Google Scholar] [CrossRef]
- Chen, Y.; Avitabile, P.; Dodson, J. Data Consistency Assessment Function (DCAF). Mech. Syst. Signal Process. 2020, 141, 106688. [Google Scholar] [CrossRef]
- Chen, Y.; Avitabile, P.; Page, C.; Dodson, J. A polynomial based dynamic expansion and data consistency assessment and modification for cylindrical shell structures. Mech. Syst. Signal Process. 2021, 154, 107574. [Google Scholar] [CrossRef]
- Clauß, F.; Epple, N.; Ahrens, M.A.; Niederleithinger, E.; Mark, P. Comparison of experimentally determined two-dimensional strain fields and mapped ultrasonic data processed by coda wave interferometry. Sensors 2020, 20, 4023. [Google Scholar] [CrossRef] [PubMed]
- Yuan, C.; Bryan, J.; Denolle, M. Numerical comparison of time-, frequency-, and wavelet-domain methods for coda wave interferometry. Geophys. J. Int. 2021, 226, 828–846. [Google Scholar] [CrossRef]
- Haney, M.M.; van Wijk, K.; Preston, L.A.; Aldridge, D.F. Observation and modeling of source effects in coda wave interferometry at Pavlof volcano. Lead. Edge 2009, 28, 554–560. [Google Scholar] [CrossRef] [Green Version]
- Singh, J.; Curtis, A.; Zhao, Y.; Cartwright-Taylor, A.; Main, I. Coda Wave Interferometry for Accurate Simultaneous Monitoring of Velocity and Acoustic Source Locations in Experimental Rock Physics. J. Geophys. Res. Solid Earth 2019, 124, 5629–5655. [Google Scholar] [CrossRef]
- Powell, M.J.D. An efficient method for finding the minimum of a function of several variables without calculating derivatives. Comput. J. 1964, 7, 155–162. [Google Scholar] [CrossRef]
- Zhou, Z.; Cheng, R.; Rui, Y.; Zhou, J.; Wang, H.; Cai, X.I.N.; Chen, W. An Improved Onset Time Picking Method for Low SNR Acoustic Emission Signals. IEEE Access 2020, 8, 47756–47767. [Google Scholar] [CrossRef]

















| Medium with 2 Cracks | Medium with 4 Cracks | Medium with 6 Cracks | Medium with 8 Cracks | Medium with 10 Cracks | |
|---|---|---|---|---|---|
| Actual value (−%) | 2.04 | 3.17 | 4.39 | 5.74 | 7.56 |
| Calculate results (−%) | 1.65 | 1.65 | 1.65 | 2.23 | 4.52 |
| Error (%) | 0.39 | 1.52 | 2.74 | 3.51 | 3.04 |
| Medium with 2 Cracks | Medium with 4 Cracks | Medium with 6 Cracks | Medium with 8 Cracks | Medium with 10 Cracks | |
|---|---|---|---|---|---|
| Actual value (−%) | 2.04 | 3.17 | 4.39 | 5.74 | 7.56 |
| Calculate results (−%) | 2.18 | 3.36 | 4.51 | 6.38 | 6.73 |
| Error (%) | −0.14 | −0.19 | −0.12 | −0.64 | 0.83 |
Publisher’s Note: MDPI stays neutral with regard to jurisdictional claims in published maps and institutional affiliations. |
© 2021 by the authors. Licensee MDPI, Basel, Switzerland. This article is an open access article distributed under the terms and conditions of the Creative Commons Attribution (CC BY) license (https://creativecommons.org/licenses/by/4.0/).
Share and Cite
Zhou, J.; Zhou, Z.; Zhao, Y.; Cai, X. Global Wave Velocity Change Measurement of Rock Material by Full-Waveform Correlation. Sensors 2021, 21, 7429. https://doi.org/10.3390/s21227429
Zhou J, Zhou Z, Zhao Y, Cai X. Global Wave Velocity Change Measurement of Rock Material by Full-Waveform Correlation. Sensors. 2021; 21(22):7429. https://doi.org/10.3390/s21227429
Chicago/Turabian StyleZhou, Jing, Zilong Zhou, Yuan Zhao, and Xin Cai. 2021. "Global Wave Velocity Change Measurement of Rock Material by Full-Waveform Correlation" Sensors 21, no. 22: 7429. https://doi.org/10.3390/s21227429
APA StyleZhou, J., Zhou, Z., Zhao, Y., & Cai, X. (2021). Global Wave Velocity Change Measurement of Rock Material by Full-Waveform Correlation. Sensors, 21(22), 7429. https://doi.org/10.3390/s21227429

