Abstract
Unmanned Aerial Vehicles have undergone rapid developments in recent decades. This has made them very popular for various military and civilian applications allowing us to reach places that were previously hard to reach in addition to saving time and lives. A highly desirable direction when developing unmanned aerial vehicles is towards achieving fully autonomous missions and performing their dedicated tasks with minimum human interaction. Thus, this paper provides a survey of some of the recent developments in the field of unmanned aerial vehicles related to safe autonomous navigation, which is a very critical component in the whole system. A great part of this paper focus on advanced methods capable of producing three-dimensional avoidance maneuvers and safe trajectories. Research challenges related to unmanned aerial vehicle development are also highlighted.
1. Introduction
Unmanned Aerial Vehicles (UAVs) have evolved greatly over recent decades with prevalent use in military and civilian applications such as search and rescue [1], wireless sensor networks and the Internet of Things (IoT) [2,3], remote sensing [4], surveillance and monitoring [5,6,7], 3D mapping [8], object grasping and aerial manipulation [9,10], underground mine exploration and tunnel inspection [11,12], etc. Challenges in developing UAVs keep increasing as the complexity of their tasks increases especially with the aim of moving towards fully autonomous operation (i.e., with minimum human interaction). Moreover, many applications require UAVs to autonomously operate in unknown and dynamic environments where they need to completely rely on onboard sensors to understand the environment they navigate in and to complete their tasks efficiently. The autonomous navigation problem can generally be defined as the vehicle’s ability to reach a goal location while avoiding collisions with surroundings without human interaction. This is a very challenging problem as it is important to achieve safe navigation to avoid causing damage or injuries. Limitations on available technologies related to UAVs add more complexities to the development of autonomous navigation methods in order to ensure reliability and robustness compared with unmanned ground vehicles (UGVs) and autonomous underwater vehicles (AUVs). Examples of such are limitations on sensing capabilities, allowed payload capacity, flight time, energy consumption, communication, actuation and control effort. Developing efficient and advanced motion control methods plays a critical role in minimizing the effect of these factors. For example, adopting complex bio-inspired flying behaviors such as perching and maneuvering on surfaces can help extend mission flight time [13].
Many researchers have contributed towards addressing the navigation problem for UAVs. This overview aims at surveying the developments made in the past ten years towards achieving fully autonomous operations. Some key approaches developed earlier than the considered time frame are also reported for the sake of completion. General definitions and research areas are also provided for new researchers interested in this field. Additionally, a list of useful open-source projects and tools is provided which may aid in quick development and deployment of new approaches related to UAVs as part of a complete autonomous stack.
This survey is dedicated to the more complex problem of three-dimensional (3D) obstacle avoidance utilizing the full maneuvering capabilities of UAVs. Given the fact that many of the existing algorithms are developed considering general 3D kinematic models, they are applicable to vehicles moving in 3D, including different UAV types and autonomous underwater vehicles (AUVs). Similarly, some of the general approaches developed for AUVs are also reported here given that they are applicable to UAVs. Planar approaches usually consider flights at a fixed altitude to simplify the obstacle avoidance problem. These approaches may fail with the increased complexity of the environments where UAVs are needed; hence, utilizing 3D avoidance maneuvers is more desirable. However, some planar approaches are also reported here where they can potentially inspire extensions to more general 3D methods.
This paper is organized as follows. A general overview of existing UAV types, classifications, autonomous navigation paradigms, and control structures is given in Section 2. Next, different motion planning and obstacle avoidance techniques are surveyed in Section 3. After that, Section 4 presents different control methods used for UAVs along with information about adopted dynamical models for different UAV types. Brief information about existing localization and mapping techniques is also provided in Section 5. Additionally, some useful open-source projects and tools for UAV development are provided in Section 7. Research challenges are then outlined in Section 8 along with some example applications where UAVs are used. Finally, concluding remarks are made in Section 9.
2. UAV Types, Autonomy and System Architectures
2.1. UAV Types
UAVs can be classified based on several factors such as size, mean takeoff weight, control configuration, autonomy level, etc. For example, classifications of UAVs based on size according to the Australian Civil Aviation Safety Authority (CASA) are:
- Micro: less than 250 g;
- Very Small: 0.25–2 kg;
- Small: 2–25 kg;
- Medium: 25–150 kg;
- Large: More than 150 kg.
Large UAVs are mainly used in tactical missions and military applications; for more detailed classifications related to military use, see [14]. Based on control configurations, UAVs can be categorized into (see Figure 1):
Figure 1.
Different UAV types based on control configurations. (a) Multirotor (Hexacopter), (b) Fixed-Wing, (c) Ornithopter flapping-wing UAV (Robo Raven) [37], (d) Entomopter flapping-wing UAV (DelFly Micro).
- single-rotor [15,16,17,18]: helicopter;
- multi-rotor [19,20,21,22,23,24]: tricopter, quadrotor, hexacopter, etc.;
- fixed-wing [25,26,27];
- hybrid [28,29,30,31];
- flapping wings [32,33,34,35,36,37,38]: Ornithopters and Entomopters.
Single-rotor aerial vehicles such as helicopters have not been utilized much as UAV platforms. Multi-rotors on the other hand have become the most popular choice in most civilian applications when it comes to maneuverability. Multi-rotors such as quadrotors, hexacopters and octocopters with fixed-pitch rotors share similar dynamical models for control. However, quadrotors are cheaper, faster, and highly maneuverable while hexacopters and octocopters can offer better flight stability, fault-tolerance, and more payload capacity. Multi-rotors with fixed-pitch rotors are underactuated systems where it is not possible to completely control all degrees of freedom. There have been recent advances in developing omnidirectional tilt-rotor UAVs which are fully actuated in 6DOF [23,24,39,40].
Multi-rotors in general lie under the category of vertical-takeoff-and-landing (VTOL) vehicles with the ability to hover in place. On the contrary, fixed-wing UAVs are horizontal-takeoff-and-landing (HTOL) vehicles, and they cannot hover at a certain position due to nonholonomic constraints. Instead, they have to loiter around areas of interest. However, fixed-wing UAVs have advantages such as long endurance (i.e., flight time) and higher achievable speeds compared to multi-rotors. Hybrid UAVs combine both configurations of fixed wings and multiple rotors utilizing the advantages of both such as vertical takeoff and landing, hovering and long endurance flights. However, these vehicles are still under development, and more research is needed for reliable control, especially when switching between flight modes.
Another type of UAV is one with flapping wings inspired by birds (Ornithopters) and insects (Entomopters). This type is still under development due to its complex dynamics and anticipated power problems [32]. Recently, new bio-inspired hybrid unmanned vehicles have also been proposed to handle navigation in different domains such as underwater-aerial vehicles [41,42,43] and aerial-ground vehicles [44,45,46,47,48].
2.2. Autonomy Levels
Being completely able to carry out missions/tasks with minimum human interaction is an ultimate goal for unmanned aerial vehicles. Different levels of autonomy can be achieved towards that goal depending on the complexity of tasks and whether a fully autonomous solution exists or not for that specific application. These levels can be described based on the UAV mode of operation according to the National Institute of Standards and Technology (NIST) as follows [49]:
- Fully autonomous: UAV can carry out a delegated task/mission without human interaction where all decisions are made onboard based on sensors observations adapting to operational and environmental changes.
- Semi-autonomous: A human operator is needed for high-level mission planning and for interaction during the movement when some decisions are needed that the UAV is not capable of making. The vehicle can maintain autonomous operation in between these interactions. For example, an operator can provide a list of waypoints to guide the vehicle where it can manage to move safely towards these positions with obstacle avoidance capability.
- Teleoperated: The remote operator relies on feedback from onboard sensors to move the vehicle either by directly sending control commands or intermediate goals with no obstacle avoidance capabilities. This mode can be used in Beyond-Line-of-Sight (BLOS) applications.
- Remotely controlled: A remote pilot is needed to manually control the UAV without sensors feedback which can be used in Line-of-Sight (LOS) applications.
2.3. Towards Fully Autonomous Operations
Developing a fully autonomous UAV is a very challenging and complex problem. A modular approach for both hardware and software architectural design is commonly adopted in the literature by most existing autonomous UAVs for a simpler and fault-tolerant solution.
At the hardware level, a UAV in its simplest form consists of a frame, a propulsion system and a Flight Control System (FCS). The UAV’s size and propulsion system can be designed to support the needed payload and flight time as per the mission requirements. A propulsion system consists of a power source (ex. batteries, fuel cells, micro-diesels and/or micro gas turbines), motors drivers or electronic speed controllers (ESCs), motors (ex. brushless DC motors), propellers and/or control surfaces (ailerons, flaps, elevators, and rudders).
The flight control system is simply an embedded system consisting of the autopilot, avionics and other hardware directly related to flight control [14]. For example, main sensors critical to flight control include inertial measurement units (IMUs), barometers/altimeters, and GNSS (for outdoor use). Existing commercial products offer complete systems combining these sensors, which are known as Attitude Heading Reference Systems (AHRSs). More advanced solutions include onboard Kalman filtering to fuse data from all sensors to provide absolute positioning solutions; these are referred to as Inertial Navigation Systems (INSs). The next component is the computing unit (ex. a microcontroller), which is usually used to implement the autopilot logic for reliable and fault-tolerant flight control. Ideally, the computing unit must be subject to real-time constraints. That is, its response must be deterministic and within specified time constraints. In general, FCS is responsible for computing low-level control commands, estimating the vehicles states (altitude, attitude, velocity, etc.) based on sensor data, logging critical information for post-flight analysis, and interfacing with higher level components either by wired connection or through other communication links. Having a FCS is enough to allow teleoperation navigation mode where a remote operator can directly send waypoints and/or control commands. It is also possible to achieve semi-autonomous operations in simple environments where reactive control methods with low computational cost are implemented within the autopilot to provide basic collision avoidance capabilities.
For more complex tasks/missions, an onboard computer with higher processing power, namely a mission computer, is required to achieve fully autonomous operations given that a UAV with proper size and power is used. In this structure, the mission computer usually implements high-level mission and motion planning by relying on information interpreted from high-bandwidth sensory data in addition to running required processes with expensive computational cost. It can also have its own communication link with a Ground Control Station (GCS) to stream high-bandwidth data such as images and depth point clouds.
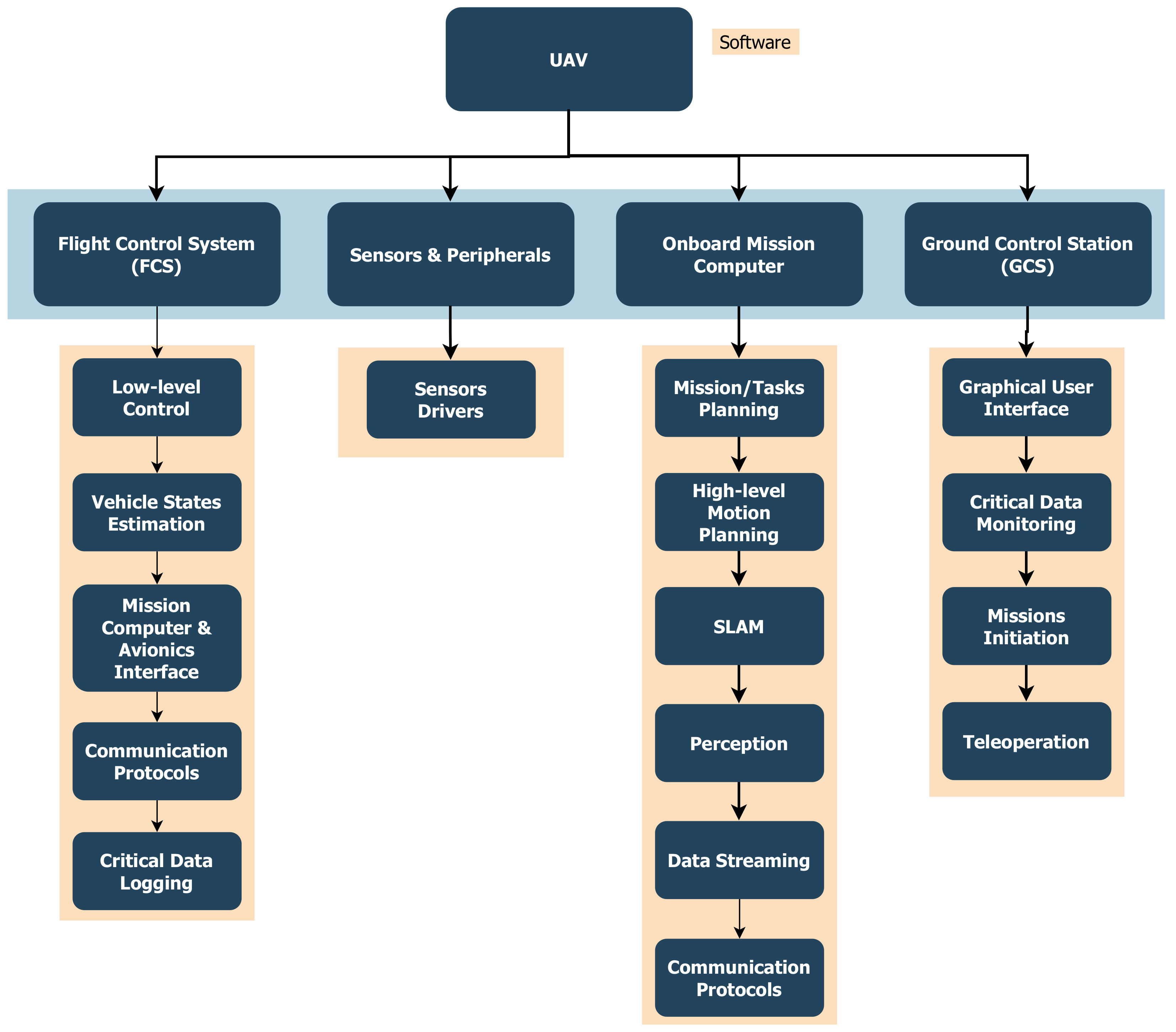
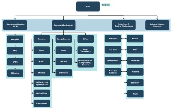
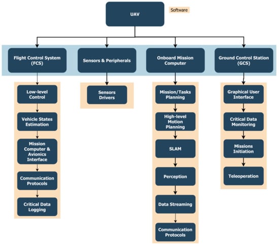
Different kinds of sensors can be used for advanced perception and planning, depending on the mission requirements, UAV available payload and power, and environmental conditions. Examples of commonly used sensors are cameras (monocular, RGBD, thermal, hyperspectral, etc.), range sensors (LiDAR, RADAR, ultrasonic) and other task-specific sensors (ex. grippers, manipulators, sprayers, etc.). A summary of hardware and software components used with UAVs are shown in Figure 2 and Figure 3, and an example hexacopter is presented in Figure 4 showing the system components for some use case.
Figure 2.
System architecture showing hardware components commonly used with UAVs.
Figure 3.
System architecture showing software components commonly used with UAVs.
Figure 4.
Example UAV setup of a hexacopter UAV type with FCS, mission computer and an RGBD sensor.
The software architecture of the autonomous stack implemented on the mission computer typically consists of several processes/modules running in parallel and a messaging middleware is used to interchange messages between processes on the mission computer or with other computers on the same network (for example, in multi-UAV systems). Some of these modules are related to the mobility aspects that can ensure safe navigation which can be common among most UAV systems and other autonomous mobile robots. Other modules would implement logic that is application-specific such that the UAV can autonomously perform the delegated task. For example, in fire-fighting applications, a UAV is needed to autonomously locate and extinguish fires, which requires additional modules to be included within the autonomous stack including computer vision pipelines and an extinguisher control mechanism. In many remote sensing applications, the main task could be only collecting data either in the form of images or information from other onboard sensors to be analyzed and processed post-flight.
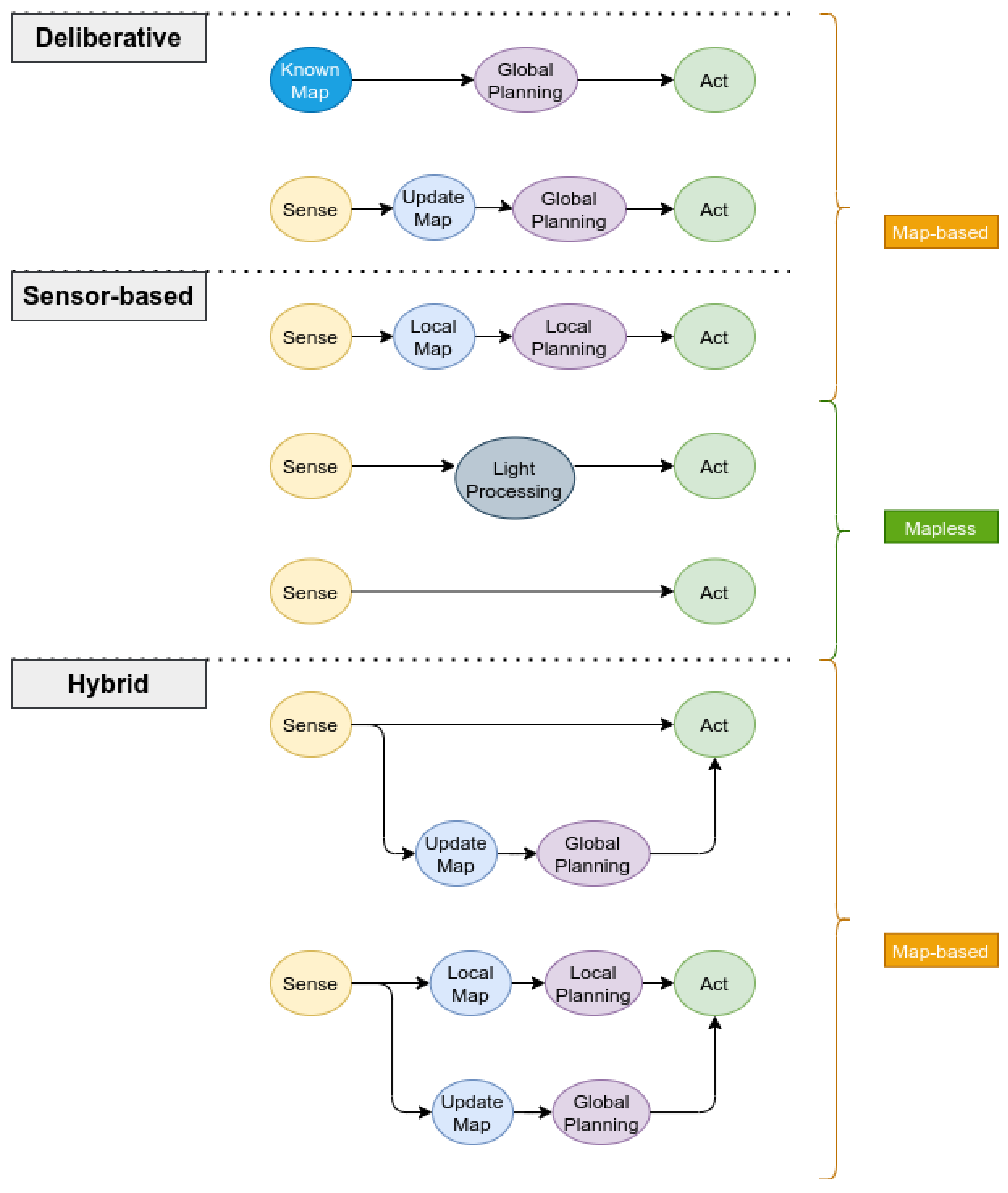
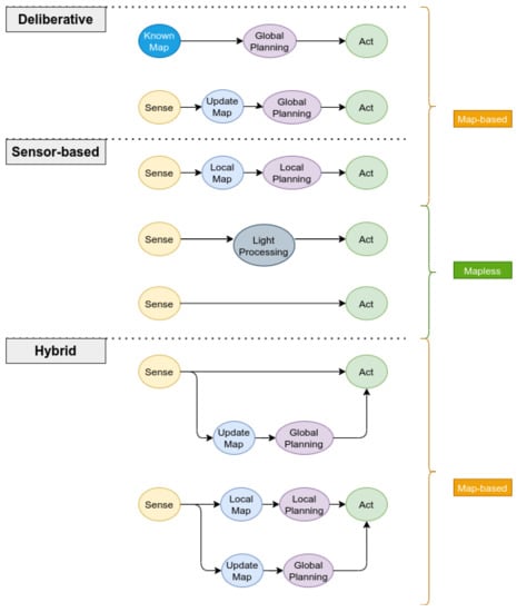
Mobility-related modules are the core components needed to ensure collision-free navigation in all applications. By considering only the mobility-related components, a popular modular structure for autonomous navigation is adopted in the literature which consists of the following modules/subsystems (Figure 5):
Figure 5.
Modular software structure for UAV navigation stack.
- Perception;
- Localization and Mapping;
- Motion Planning and Obstacle Avoidance;
- Control.
This modular approach of addressing the navigation problem offers a flexible expandable design with fault-tolerance. However, other possible designs can also be seen for less complex tasks or for vehicles with very limited resources by coupling control and planning, without the need for localization and mapping, in a reactive fashion, as will be shown in the next section.
4. UAV Modeling and Control
4.1. Modeling
For control design and simulation purposes, it is necessary to have a valid mathematical model that can express the UAV motion. Generally, such a model consists of two main parts which are kinematics and dynamics. Kinematic equations are mainly derived to represent the geometrical aspects of the motion in 3D spaces through defining translation and rotation relationships between different coordinate frames. Dynamics can be obtained through the application of Newton laws for a moving rigid body to derive linear and angular momentum equations. Application of Newton laws requires an inertial reference frame to be defined. On the other hand, analyzing forces and torques acting on the vehicle needs to be carried out with respect to a coordinate frame attached to the moving vehicle (i.e., a body-fixed frame ). Clearly, different UAV types would have some differences in their dynamic equations depending on the actuators’ configurations and other external forces and torques acting on the vehicle. For simplicity, the origin of the body-fixed frame is commonly chosen to coincide with the vehicle’s center of mass. Note that there are other coordinate frames that can be used for different purposes for navigation and control such as Earth-Centered, Geodetic and wind coordinate frames. For more details about these coordinate frames, see [14].
A rotation matrix between the inertial and body-fixed coordinate frames can be used to define the attitude/orientation of the UAV. It is also common to use other representations such as Euler angles (i.e., roll , pitch and yaw ) and quaternions . Quaternions are more computationally efficient and do not have the gimbal lock problem while Euler angles are easier to understand physically and can be decoupled into separate degrees of freedom under some assumptions for simplicity.
Let the Euler angle vector be , and consider a quaternion vector . Notice that with Euler angles, usually three rotations are applied in a specific order which can result in different forms for the rotation matrix. The following is an example considering the rotation order ,
where , and . Note that represents the rotation from the body-fixed frame to the inertial frame. Furthermore, .
For a velocity vector expressed in the body-fixed frame, it can be transformed to the inertial frame as follows:
such that and . Additionally, the angular velocity can be transformed from to as:
where
with . The gimbal lock problem can be seen clearly from where a singularity occurs when . Such a problem does not exist when using quaternions.
Hence, the general model for a UAV is given by:
where are the position and linear velocity expressed in the inertial frame, is the angular velocity defined in the body-fixed frame, is the UAV’s mass, and is the inertia matrix. Furthermore, and correspond to external forces and torques acting on the vehicle.
Modeling the forces and torques differ based on the UAV type, design and actuators configuration which affects the control system design. Example of these differences can be seen in the complete models for fixed-pitch multi-rotors [68,152,153], variable-pitch multi-rotors [23,40], helicopters [17], fixed-wing UAVs [154], flapping-wing UAVs [33], etc. Some researchers have further extended the UAV modeling considered in the control design to include some added systems such as cable-suspended payload [155,156].
4.2. Low-Level Control
As mentioned earlier, a common approach to handle the navigation problem is by decoupling planning from control. Thus, a low-level control can be designed independently to track the generated reference paths, trajectories, heading/flight path angles or velocity/acceleration commands. Typically, control laws are developed to minimize tracking errors by determining required input forces and body torques which can then be mapped into motor and actuator commands depending on the UAV type. State estimation is a very critical component for feedback control. Extended Kalman Filter (EKF) is a popular choice in many implementations to provide estimates for the UAV attitude, linear and angular velocities by fusing data from different sensors. Position can also be estimated by fusing information from a positioning source such as GNSS, visual odometry, external positioning system, etc.
A cascaded approach is very common in different control structures where the attitude dynamics (i.e., (7) and (8)) are decoupled to avoid considering the full nonlinear system dynamics in the control design [157]. A high-bandwidth inner loop attitude controller is used to ensure that the vehicle can accurately track reference attitude or angular velocity commands. This reduces the control problem to design an outer control loop for the translational dynamics (5) and (6) that can achieve position/velocity tracking by deciding proper laws in terms of thrust, attitude and/or angular velocities. Several control techniques were adopted in the literature, such as PID [17,158], sliding mode control [159], Lyapunov-based nonlinear control [160] and model predictive control [157,161,162,163,164].
Multi-rotors are the most popular UAV type for many civilian applications due to their simplicity in mechanical design and control. Therefore, there have been many recent developments in nonlinear control of multi-rotors enabling high-speed navigation [59,77], aggressive flights [165,166,167] and aerial manipulation [168,169,170].
Quadrotor dynamics are differentially flat, which was shown in [68] (even under drag effects [153]). Differential-flatness denotes that all system variables (i.e., states and inputs) can be written in terms of a set of flat outputs (for example, ). That is, trajectories can be planned in the space of flat outputs, and it ensures that any smooth trajectory with proper bounded derivatives can be tracked. Hence, several control methods adopted a geometric-based control design utilizing the differential-flatness property such as [68,171]. Model predictive control was also considered in [164] where additional considerations, such as blade flapping and induced drag effects modeled as external disturbances, were included in the model and control design. Including such effects in the control design was considered by several other works such as [153,157,172]. Some other control designs for fixed-pitch multi-rotor UAVs were proposed; for example, see [19,159,162,173,174,175] and references therein.
Variable-pitch/omni-directional multi-rotors are fully actuated vehicles where translational and rotational degrees of freedom can be decoupled; examples of control methods developed for these vehicles can be found in [23,24,40]. Thus, these vehicles can even perform more complex tasks compared to fixed-pitch multi-rotors where controlling roll and pitch is essential to achieve required translations due to being underactuated systems. Control of single-rotor UAVs (helicopters) has also been tackled in several works using a similar cascaded structure. For example, a PID-based trajectory tracking controller was designed in [17], while a robust and perfect tracking (RPT) technique was suggested in [18].
Control of fixed-wing UAVs followed a similar control structure using decoupled control loops for translational and attitude dynamics. Control designs for fixed-wing UAVs take into consideration the models nonholonomic kinematic constraints, and many of the existing methods adopt path-following techniques based on guidance laws such as [158,160,176]. In [158], the control method adopted pure pursuit guidance and a decoupled proportional control for velocity and attitude. A similar control method was suggested in [160] based on LOS guidance algorithms and nonlinear control considering wind effects. Model predictive control was also considered in the path-following control design proposed in [161]. Alternatively, [154] presented control designs for fixed-wing UAVs based on linear pole placement and nonlinear structured multi-modal synthesis to track a reference air speed and flight path angle. Control of other UAV types has also attracted some interest in the community developing new control methods for hybrid UAVs [48,163], flapping-wing UAVs [33,36], etc.
5. Simultaneous Localization and Mapping (SLAM)
Localization is the process of determining the vehicle’s position with respect to a reference frame. This can be achieved given a certain map based on the newly obtained sensors information. On the contrary, mapping is the process of building a map representation of the environment given localization information. Thus, navigation in unknown environments requires both these processes to be carried out online simultaneously, which is known as simultaneous localization and mapping (SLAM). Development of SLAM methods is a very active field of research in robotics as the performance of map-based navigation methods relies on SLAM accuracy. This overview is not intended to provide a detailed survey of SLAM methods; however, the reader is referred to the following surveys for more details on recent developments in this area [177,178,179]. However, some of the recent state-of-the-art developments are briefly summarized in this section for the sake of completion.
Existing SLAM methods can be classified as either LiDAR-based or vision-based. LiDAR-based methods adopt scan matching algorithms, and they offer better accuracy (ex. see [180,181,182,183,184]). However, vision-based SLAM methods have become more popular for UAVs due to the lower cost and light weight of cameras compared to LiDARs. According to [178], these can be classified into feature-based [185,186,187], direct [188,189] or RGB-D camera-based methods [190,191]. Feature-based methods rely on detecting and extracting features from an input image to be used for localization which can be challenging in textureless environments. On the contrary, direct methods use the whole image directly, offering more robustness at the expense of increased computational cost. RGB-D camera-based methods combine both image and depth information in their formulation.
6. Summary of Recent Developments
Table 2 summarizes some of the recent contributions made towards developing fully autonomous UAVs, based on the surveyed works, in terms of control, perception, SLAM, motion planning and exploration capabilities.
Table 2.
A summary of some recent developments for UAVs in control, perception, SLAM and motion planning.
7. Open-Source Projects
There have been many developments in the field of UAVs in terms of perception, control, SLAM and path planning over recent years. Implementing a complete autonomous navigation stack would require a large team with different skill sets in these areas or collaborations among research groups. Moreover, a lot of time needs to be invested in implementation and dealing with technical issues to ensure the reliability of the overall system. Open-source projects contributed by many researchers have made it possible for others in the community to focus on the development and improvement of a specific navigation component related to their research while easily integrating with other components made available by researchers, saving a lot of development time. Table 3 shows a list of some existing open-source projects and tools useful for autonomous UAV research and development.
Table 3.
Open-source projects and tools for UAV development.
8. Research Challenges
The navigation problem for UAVs remains a very challenging one due to the wide range of tasks they are needed for. Navigating in unknown and highly dynamic environments is one of the most challenging problems, especially for micro-UAVs with limited payload capacity and onboard computation capabilities. Some of the existing 3D reactive navigation approaches were developed based on conservative assumptions about obstacles. Similarly, map-based local trajectory planning methods tend to simplify the problem by relaxing the collision avoidance constraints to make the optimization problem more tractable in real-time. Overall, more theoretically well-founded, and computationally efficient navigation solutions are needed to provide a high level of safety guarantees.
Moreover, map-based navigation approaches are highly dependent on the performance of the localization system where a lot of ongoing research is focused on that area. Due to the limited payload capacity of small and micro-UAVs, vision sensors are the main source of information for localization and obstacle detection. However, this can be challenging in textureless environments. Furthermore, the small FOV provided by these sensors encourages more research in developing perception-aware navigation methods (ex. see [80,101,102,103,104,105]) to be able to maintain information about obstacles during avoidance maneuvers.
Developing fully autonomous UAVs targeting specific applications may involve additional layers of control; therefore, some of the applications where UAVs are used or can be potentially deployed are provided in the next section to bring to the reader’s attention the complexity and potential challenges in these areas. Moreover, using multiple UAVs in collaboration to carry out tasks can increase efficiency and reduce mission time. This makes the navigation and control problems of multi-vehicle UAVs an active field of research due to the higher complexity of these problems, which is highlighted in Section 8.2.
8.1. UAV Applications
As UAVs continue to emerge in new applications, new challenges arise based on the complexity of required tasks. New developments in technologies related to UAVs can also open research directions to develop new advanced navigation algorithms that would not have been possible with existing older technologies. Over the past decade, UAVs have been utilized in many applications. However, many of these applications still do not adopt fully autonomous solutions due to the involved operational risks and immaturity of research related to some of these particular applications. Thus, this section explores different areas where UAVs are currently used or needed to attract more interest in using UAVs and to guide further developments for UAV technologies supporting these applications with increased autonomy levels.
8.1.1. Precision Agriculture
Precision Agriculture (PA) has attracted a lot of interest recently with a main goal of applying efficient solutions or resource management of soil and crops using different means of technology. UAVs offer great mobile solutions to increase productivity and to save resources in this area. Example applications related to PA include remote sensing [216,217,218], mapping [219,220], pests control [221,222], weed control [219,223,224,225] and harvesting [226].
Using UAVs for remote sensing applications in PA provides inspection data at higher temporal and spatial resolution than satellite imagery [227]. UAVs can be equipped with different sensors to provide rich information about soil condition, crop growth and plants biomass and vigor. For example, thermal and RGB images collected by a UAV can help farmers identify crop water stress. Similarly, images collected from multi-spectral and hyperspectral cameras can be used to determine vegetation indices, which is a good way for continuous monitoring of crop variability and stress conditions [228]. These cameras are very expensive compared to thermal and RGB cameras, which can be a limiting factor in some cases.
In remote sensing applications, coverage path planning algorithms are normally applied generating optimal paths (ex. back-and-forth motion patterns) to survey areas of interest. For high-altitude flights, the coverage path planning problem can be simply solved using classical approaches assuming an obstacle-free flight space. In this case, simple path following control can be applied. This problem becomes more complex on the high level coverage planning when considering no-flight zones (i.e., obstacles), multi-UAV cases and low-altitude flights. These cases also require proper local motion planning to handle dynamic obstacles, such as people and other noncooperative UAVs, and static obstacles such as trees, buildings, etc. Moreover, advanced control methods are needed to perform autonomous tasks such as harvesting, irrigating and weed control.
8.1.2. Search and Rescue
Search and Rescue (SAR) operations have evolved over the years in considering robotic aid for improved results. This attracted attention to the field of Disaster Robotics. UAVs can add great value to SAR missions by carrying out different tasks including: localizing and tracking victims; survivors’ situation and environment assessments; delivering aid kits such as first aid and self-inflating emergency flotation devices; communicating messages from rescue teams to victims; providing wireless communication networks between SAR teams in remote inaccessible areas [229]. Clearly, the system will vary depending on the delegated task. For example, UAVs equipped with color and/or thermal cameras are used to localize victims either manually by providing visual feedback to a remote operator or autonomously using computer vision algorithms with proper onboard GPU power. On the other hand, UAVs used to deliver aid kits need to have higher payload and aerial manipulation capability. Providing wireless communication networks can be valuable in marine SAR missions where it is hard to set up ground networks.
Developing fully autonomous SAR-enabled UAVs requires suitable navigation strategies depending on the environment (indoors or outdoors) and the required motion objectives. For example, some cases require UAVs to survey areas of concern where the application of coverage motion planning algorithms is needed similar to remote sensing applications. 3D exploration techniques can also be applied in indoors environments which is still an active research problem. Navigation in harsh indoor environments, such as tunnels and collapsed buildings, adds more challenges towards achieving fully autonomous operations. For example, there is a need for suitable control methods to handle flights in confined spaces, well developed SLAM methods to deal with poor conditions, and proper perception and obstacle avoidance capabilities. Solutions based on the use of cooperative UAVs in SAR missions are also attractive but require further development due to the higher complexity of these solutions.
Examples of UAV-based solutions for SAR applications in different environments and scenarios such as: remote disaster areas and wilderness SAR [1,230,231,232]; urban SAR (ex. collapsing buildings) [233,234,235]; underground tunnels [236,237]; and marine SAR [238,239,240,241].
8.1.3. Animal Control and Wildlife Monitoring
Another area where UAVs can be very useful is livestock and wildlife monitoring. For example, UAVs can be used to count, classify, and track livestock animals [242,243] to optimize hunting and harvesting in farms. To achieve these tasks, UAVs need to be equipped with proper sensors such as RGB or thermal cameras. Monitoring wildlife is also important to manage the population of threatened and invasive species (see [244,245,246]). Moreover, UAVs have also been considered for detecting and tracking some marine wildlife swimming close to the surface such as hammerhead sharks [247]. Depending on the environment and UAV sensors configuration, perception-aware trajectory planning methods can be applied in the case of animal tracking to make sure that the targeted animal remains within its field of view. Another interesting application is the use of UAVs for herding of birds [248] and farm animals [249]. In many of these applications, the UAV is usually flying at a higher altitude than the targets, which makes it valid to assume that the flight space is less crowded with obstacles. However, complete autonomous solutions for herding require more development for motion planning as the problem relies on the dynamical behavior of the animals. For example, motion planning can be combined with prediction methods to predict animals’ future trajectories. However, it is important to consider some challenging factors in these applications such as the effect of UAV sound on wildlife under study [250] and other general effects which requires a code of practice for the use of UAVs in biological field research [251].
8.1.4. Weather Forecast
The low cost of UAVs makes them good tools to collect more information about hurricanes and tornadoes using dedicated sensors. Such collected data can help scientists to build better understanding of the trajectories of hurricanes and tornadoes. UAVs can also provide advanced warning and damage assessment for thunderstorms and tornadoes. There are few works in this area such as [252,253,254,255].
8.1.5. Construction
In the construction domain, deployment of UAVs in construction sites is good for aiding high-level management. Applications of UAVs in construction include [256]: building inspection; post-disaster damage assessment; site surveying and mapping; safety inspection; and progress monitoring. For example, see [256,257,258,259,260] and references therein.
Navigating in construction sites can be challenging due to being highly dynamic and crowded environments. Some tasks may also require UAVs to fly very close to buildings such as facade inspection and scanning buildings to build 3D models. This can be a potential application for reactive methods to maintain a certain distance from the building.
8.1.6. Oil and Gas
UAVs have also started to attract interest in the oil and gas industry. For example, UAV-based magnetic surveys can be used to detect and identify abandoned wells [261]. The use of UAVs for monitoring and inspection of oil and gas pipeline networks can aid in preventing failures, detecting problems over time and performing repair activities [262,263,264]. Another possible application is the detection of gas leaks where UAVs with in situ sensors can be used [265].
8.1.7. Other
Other UAV applications include: solar panel inspection [266,267]; power line and tower inspections [268,269]; water quality monitoring [270]; magnetic field mapping [271]; load transportation [272,273]; contact inspection tasks [274]; road safety and traffic monitoring [275,276,277]; aerial photography and cinematography [278]; entertainment and aerial shows [279,280,281,282]; firefighting [283,284,285].
8.2. Multi-UAV and Networked Systems
The use of multi-UAV systems has become more desirable in many applications for improved performance; thus, developing these systems is currently a very active field of research. Various challenges arise in this area to develop autonomous UAV swarms in tasks assignments, communication, trajectory planning and coordinated control. Different interactions between the vehicles are needed in order to collaboratively achieve a global objective assigned to the group.
Algorithms developed for Multi-UAV systems can be either centralized, decentralized or distributed. Centralized approaches are implemented on a central computer where trajectories are computed for all agents/vehicles within the system. This requires measurements from all agents to be available to the central computer. Centralized algorithms can produce globally optimal solutions; however, the overall system is prone to failure if the central computer fails, or a communication problem occurs. On the other hand, decentralized and distributed algorithms offer more robustness and scalability with a more computationally efficient solution to systems with large number of vehicles. These approaches enable each vehicle to compute their own trajectories and control actions based on local interactions with neighboring UAVs either by relying directly on its sensors’ measurements (decentralized) or by combining these with information communicated by neighbor vehicles (distributed). In other words, distributed methods distribute the computation and communication load among the vehicles [286] to collaboratively serve a global group objective.
Formation control is one of the challenging areas for multi-UAV systems where each vehicle has a specific role with some constraints on its states [287] to achieve global group objective(s). The common formation control structures in the literature are leader-follower, virtual and behavioral-based structures [288]. A physical vehicle is set to be followed by the remaining vehicles within the system in a certain manner in leader-follower structures such as [289,290,291,292,293,294,295]. On the contrary, approaches with virtual structure achieves motion formation through forcing each vehicle to follow a corresponding virtual target (or reference trajectory) such that the selection of these virtual references contributes towards the global objective; for example, see [296,297,298,299,300,301]. Behavioral-based structure comprises of a set of rules followed by the vehicles contributing towards the collective behavior; flocking control, based on artificial potential fields, belongs to this category where a group of interacting agents move together to achieve some global objectives. One of the early models capturing the local interactions between agents under a flocking behavior is Reynolds’ model for the aggregate motion of flocks, which is based on three main rules: flock centering (cohesion), collision avoidance (separation) and velocity matching (alignment) [302,303]. Several works have addressed the flocking problem such as [303,304,305,306,307,308,309,310,311]. Different simplifications are normally made to deal with the high dimensionality of this problem, which includes considering simpler motion models such as single integrator [309,312,313], double integrator [303,304,311,314], nonholonomic models [305,306,307,308,315] and Euler–Lagrangian systems [310,316].
Many works have tackled the 3D motion coordination and collision avoidance problem for UAV swarms through a hierarchical approach with trajectory planning formulated as an optimization problem, similar to what was discussed earlier for single-UAV systems. Different centralized, decentralized and distributed approaches can be seen in the literature considering homogeneous and heterogeneous multi-UAV systems in addition to considering multi-vehicle systems working with aerial and ground vehicles; for example, see [79,317,318,319,320,321,322,323,324,325,326,327].
An example task that can be carried out by UAV swarms is carrying and transporting objects individually [168,328,329,330] or collaboratively [295,331,332,333,334,335]. Other applications where multi-UAV systems were deployed include distributed target search and tracking [336,337,338,339], distributed monitoring and surveillance [340,341,342,343] and cooperative mapping [344,345]. The research on cooperative mapping in unknown environments, or swarm SLAM, is is not mature yet with not enough established methodologies according to [346], which motivates more research in this promising area.
It is also very important to keep in mind communication challenges when designing control methods for large-scale networked multi-vehicle systems. Application of Networked Control Systems (NCSs) theory is thus suitable when analyzing the operation of networks of collaborating autonomous UAVs [347,348,349,350,351,352]. This can help considering additional practical aspects of NCSs in the overall system design such as delays introduced in communication channels [347,353,354], noises [355,356], loss/corruption of data [353,354] and bandwidth constraints [357,358,359,360].
9. Conclusions
Rapid advances in UAV-related technologies allowed great development towards achieving fully autonomous operations in the areas of control, motion planning, perception and localization and mapping. This paper presented a survey about some recent advancements in these areas focusing more on allowing advanced autonomous 3D collision-free navigation for UAVs. The main differences between the adopted motion planning algorithms and control strategies were also highlighted, showing the advantages and disadvantages between different methods. This can provide guidance for researchers to determine suitable navigation methods based on their specific applications. Moreover, a list of some existing open-source projects was provided to aid researchers in quickly developing and deploying innovative technologies for UAVs. Developing fully autonomous UAVs remains very challenging due to the wide range of new applications and the various levels of the tasks’ complexity. Hence, active research challenges were also highlighted in this paper, including recent developments in motion control for multi-UAV systems. Additionally, several applications were mentioned to encourage the development of more mature fully autonomous solutions dedicated to emerging UAV applications.
Author Contributions
Conceptualization, T.E. and A.V.S.; methodology, T.E.; validation, T.E.; formal analysis, T.E.; resources, A.V.S.; writing—original draft preparation, T.E.; writing—review and editing, A.V.S.; visualization, T.E.; supervision, A.V.S.; project administration, A.V.S.; funding acquisition, A.V.S. All authors have read and agreed to the published version of the manuscript.
Funding
This work was supported by the Australian Research Council. This work also received funding from the Australian Government, via grant AUSMURIB000001 associated with ONR MURI grant N00014-19-1-2571.
Institutional Review Board Statement
Not applicable.
Informed Consent Statement
Not applicable.
Conflicts of Interest
The authors declare no conflict of interest.
References
- Goodrich, M.A.; Morse, B.S.; Gerhardt, D.; Cooper, J.L.; Quigley, M.; Adams, J.A.; Humphrey, C. Supporting wilderness search and rescue using a camera-equipped mini UAV. J. Field Robot. 2008, 25, 89–110. [Google Scholar] [CrossRef]
- Li, H.; Savkin, A.V. Wireless sensor network based navigation of micro flying robots in the industrial internet of things. IEEE Trans. Ind. Inform. 2018, 14, 3524–3533. [Google Scholar] [CrossRef]
- Huang, H.; Savkin, A.V. Towards the Internet of Flying Robots: A Survey. Sensors 2018, 18, 4038. [Google Scholar] [CrossRef] [PubMed] [Green Version]
- Pajares, G. Overview and current status of remote sensing applications based on unmanned aerial vehicles (UAVs). Photogramm. Eng. Remote Sens. 2015, 81, 281–330. [Google Scholar] [CrossRef] [Green Version]
- Savkin, A.V.; Huang, H. A method for optimized deployment of a network of surveillance aerial drones. IEEE Syst. J. 2019, 13, 4474–4477. [Google Scholar] [CrossRef]
- Huang, H.; Savkin, A.V. An algorithm of reactive collision free 3-D deployment of networked unmanned aerial vehicles for surveillance and monitoring. IEEE Trans. Ind. Inform. 2020, 16, 132–140. [Google Scholar] [CrossRef]
- Savkin, A.V.; Huang, H. Navigation of a network of aerial drones for monitoring a frontier of a moving environmental disaster area. IEEE Syst. J. 2020, 14, 4746–4749. [Google Scholar] [CrossRef]
- Nex, F.; Remondino, F. UAV for 3D mapping applications: A review. Appl. Geomat. 2014, 6, 1–15. [Google Scholar] [CrossRef]
- Korpela, C.M.; Danko, T.W.; Oh, P.Y. MM-UAV: Mobile manipulating unmanned aerial vehicle. J. Intell. Robot. Syst. 2012, 65, 93–101. [Google Scholar] [CrossRef]
- Ruggiero, F.; Lippiello, V.; Ollero, A. Aerial manipulation: A literature review. IEEE Robot. Autom. Lett. 2018, 3, 1957–1964. [Google Scholar] [CrossRef] [Green Version]
- Li, H.; Savkin, A.V.; Vucetic, B. Autonomous Area Exploration and Mapping in Underground Mine Environments by Unmanned Aerial Vehicles. Robotica 2020, 38, 442–456. [Google Scholar] [CrossRef]
- Elmokadem, T.; Savkin, A.V. A Method for Autonomous Collision-Free Navigation of a Quadrotor UAV in Unknown Tunnel-Like Environments. Robotica 2021, 1–27. [Google Scholar] [CrossRef]
- Roderick, W.R.; Cutkosky, M.R.; Lentink, D. Touchdown to take-off: At the interface of flight and surface locomotion. Interface Focus 2017, 7, 20160094. [Google Scholar] [CrossRef]
- Valavanis, K.P.; Vachtsevanos, G.J. Handbook of Unmanned Aerial Vehicles; Springer: Berlin/Heidelberg, Germany, 2015; Volume 1. [Google Scholar]
- Cai, G.; Peng, K.; Chen, B.M.; Lee, T.H. Design and assembling of a UAV helicopter system. In Proceedings of the 2005 International Conference on Control and Automation (ICCA 2005), Budapest, Hungary, 26–29 June 2005; Volume 2, pp. 697–702. [Google Scholar]
- Cai, G.; Feng, L.; Chen, B.M.; Lee, T.H. Systematic design methodology and construction of UAV helicopters. Mechatronics 2008, 18, 545–558. [Google Scholar] [CrossRef]
- Godbolt, B.; Vitzilaios, N.I.; Lynch, A.F. Experimental validation of a helicopter autopilot design using model-based PID control. J. Intell. Robot. Syst. 2013, 70, 385–399. [Google Scholar] [CrossRef]
- Cai, G.; Wang, B.; Chen, B.M.; Lee, T.H. Design and implementation of a flight control system for an unmanned rotorcraft using RPT control approach. Asian J. Control 2013, 15, 95–119. [Google Scholar] [CrossRef] [Green Version]
- Mahony, R.; Kumar, V.; Corke, P. Multirotor aerial vehicles: Modeling, estimation, and control of quadrotor. IEEE Robot. Autom. Mag. 2012, 19, 20–32. [Google Scholar] [CrossRef]
- Phang, S.K.; Li, K.; Yu, K.H.; Chen, B.M.; Lee, T.H. Systematic design and implementation of a micro unmanned quadrotor system. Unmanned Syst. 2014, 2, 121–141. [Google Scholar] [CrossRef]
- Segui-Gasco, P.; Al-Rihani, Y.; Shin, H.S.; Savvaris, A. A novel actuation concept for a multi rotor UAV. J. Intell. Robot. Syst. 2014, 74, 173–191. [Google Scholar] [CrossRef]
- Verbeke, J.; Hulens, D.; Ramon, H.; Goedeme, T.; De Schutter, J. The design and construction of a high endurance hexacopter suited for narrow corridors. In Proceedings of the 2014 International Conference on Unmanned Aircraft Systems (ICUAS 2014), Orlando, FL, USA, 27–30 May 2014; pp. 543–551. [Google Scholar]
- Kamel, M.; Verling, S.; Elkhatib, O.; Sprecher, C.; Wulkop, P.; Taylor, Z.; Siegwart, R.; Gilitschenski, I. The voliro omniorientational hexacopter: An agile and maneuverable tiltable-rotor aerial vehicle. IEEE Robot. Autom. Mag. 2018, 25, 34–44. [Google Scholar] [CrossRef] [Green Version]
- Rashad, R.; Goerres, J.; Aarts, R.; Engelen, J.B.; Stramigioli, S. Fully actuated multirotor UAVs: A literature review. IEEE Robot. Autom. Mag. 2020, 27, 97–107. [Google Scholar] [CrossRef]
- Shkarayev, S.V.; Ifju, P.G.; Kellogg, J.C.; Mueller, T.J. Introduction to the Design of Fixed-Wing Micro Air Vehicles Including Three Case Studies; American Institute of Aeronautics and Astronautics: Reston, VA, USA, 2007. [Google Scholar]
- Keane, A.J.; Sóbester, A.; Scanlan, J.P. Small Unmanned Fixed-Wing Aircraft Design: A Practical Approach; John Wiley & Sons: Hoboken, NJ, USA, 2017. [Google Scholar]
- Zhao, A.; He, D.; Wen, D. Structural design and experimental verification of a novel split aileron wing. Aerosp. Sci. Technol. 2020, 98, 105635. [Google Scholar] [CrossRef]
- Cetinsoy, E.; Dikyar, S.; Hançer, C.; Oner, K.; Sirimoglu, E.; Unel, M.; Aksit, M. Design and construction of a novel quad tilt-wing UAV. Mechatronics 2012, 22, 723–745. [Google Scholar] [CrossRef]
- Ozdemir, U.; Aktas, Y.O.; Vuruskan, A.; Dereli, Y.; Tarhan, A.F.; Demirbag, K.; Erdem, A.; Kalaycioglu, G.D.; Ozkol, I.; Inalhan, G. Design of a commercial hybrid VTOL UAV system. J. Intell. Robot. Syst. 2014, 74, 371–393. [Google Scholar] [CrossRef]
- Ke, Y.; Wang, K.; Chen, B.M. Design and implementation of a hybrid UAV with model-based flight capabilities. IEEE/ASME Trans. Mechatron. 2018, 23, 1114–1125. [Google Scholar] [CrossRef]
- Chipade, V.S.; Kothari, M.; Chaudhari, R.R. Systematic design methodology for development and flight testing of a variable pitch quadrotor biplane VTOL UAV for payload delivery. Mechatronics 2018, 55, 94–114. [Google Scholar] [CrossRef] [Green Version]
- Gerdes, J.W.; Gupta, S.K.; Wilkerson, S.A. A review of bird-inspired flapping wing miniature air vehicle designs. J. Mech. Robot. 2012, 4, 021003. [Google Scholar] [CrossRef] [Green Version]
- Karásek, M. Robotic Hummingbird: Design of a Control Mechanism for a Hovering Flapping Wing Micro Air Vehicle; Universite Libre de Bruxelles: Brussels, Belgium, 2014. [Google Scholar]
- Gerdes, J.; Holness, A.; Perez-Rosado, A.; Roberts, L.; Greisinger, A.; Barnett, E.; Kempny, J.; Lingam, D.; Yeh, C.H.; Bruck, H.A.; et al. Robo Raven: A flapping-wing air vehicle with highly compliant and independently controlled wings. Soft Robot. 2014, 1, 275–288. [Google Scholar] [CrossRef]
- Hassanalian, M.; Abdelkefi, A.; Wei, M.; Ziaei-Rad, S. A novel methodology for wing sizing of bio-inspired flapping wing micro air vehicles: Theory and prototype. Acta Mech. 2017, 228, 1097–1113. [Google Scholar] [CrossRef]
- İşbitirici, A.; Altuğ, E. Design and control of a mini aerial vehicle that has four flapping-wings. J. Intell. Robot. Syst. 2017, 88, 247–265. [Google Scholar] [CrossRef]
- Holness, A.E.; Bruck, H.A.; Gupta, S.K. Characterizing and modeling the enhancement of lift and payload capacity resulting from thrust augmentation in a propeller-assisted flapping wing air vehicle. Int. J. Micro Air Veh. 2018, 10, 50–69. [Google Scholar] [CrossRef] [Green Version]
- Yousaf, R.; Shahzad, A.; Qadri, M.M.; Javed, A. Recent advancements in flapping mechanism and wing design of micro aerial vehicles. Proc. Inst. Mech. Eng. Part J. Mech. Eng. Sci. 2020. [Google Scholar] [CrossRef]
- Kaufman, E.; Caldwell, K.; Lee, D.; Lee, T. Design and development of a free-floating hexrotor UAV for 6-DOF maneuvers. In Proceedings of the 2014 IEEE Aerospace Conference, Big Sky, MT, USA, 1–8 March 2014; pp. 1–10. [Google Scholar]
- Allenspach, M.; Bodie, K.; Brunner, M.; Rinsoz, L.; Taylor, Z.; Kamel, M.; Siegwart, R.; Nieto, J. Design and optimal control of a tiltrotor micro-aerial vehicle for efficient omnidirectional flight. Int. J. Robot. Res. 2020, 39, 1305–1325. [Google Scholar] [CrossRef]
- Stewart, W.; Weisler, W.; MacLeod, M.; Powers, T.; Defreitas, A.; Gritter, R.; Anderson, M.; Peters, K.; Gopalarathnam, A.; Bryant, M. Design and demonstration of a seabird-inspired fixed-wing hybrid UAV-UUV system. Bioinspir. Biomimetics 2018, 13, 056013. [Google Scholar] [CrossRef] [PubMed]
- Stewart, W.; Weisler, W.; Anderson, M.; Bryant, M.; Peters, K. Dynamic modeling of passively draining structures for aerial–aquatic unmanned vehicles. IEEE J. Ocean. Eng. 2019, 45, 840–850. [Google Scholar] [CrossRef]
- Tan, Y.H.; Chen, B.M. Design of a morphable multirotor aerial-aquatic vehicle. In Proceedings of the OCEANS 2019 MTS/IEEE SEATTLE, Seattle, WA, USA, 27–31 October 2019; pp. 1–8. [Google Scholar]
- Kalantari, A.; Spenko, M. Modeling and performance assessment of the HyTAQ, a hybrid terrestrial/aerial quadrotor. IEEE Trans. Robot. 2014, 30, 1278–1285. [Google Scholar] [CrossRef]
- Mulgaonkar, Y.; Araki, B.; Koh, J.S.; Guerrero-Bonilla, L.; Aukes, D.M.; Makineni, A.; Tolley, M.T.; Rus, D.; Wood, R.J.; Kumar, V. The flying monkey: A mesoscale robot that can run, fly, and grasp. In Proceedings of the 2016 IEEE International Conference on Robotics and Automation (ICRA 2016), Stockholm, Sweden, 16–21 May 2016; pp. 4672–4679. [Google Scholar]
- Yamada, M.; Nakao, M.; Hada, Y.; Sawasaki, N. Development and field test of novel two-wheeled UAV for bridge inspections. In Proceedings of the 2017 International Conference on Unmanned Aircraft Systems (ICUAS 2017), Miami, FL, USA, 13–16 June 2017; pp. 1014–1021. [Google Scholar]
- Sabet, S.; Agha-Mohammadi, A.A.; Tagliabue, A.; Elliott, D.S.; Nikravesh, P.E. Rollocopter: An energy-aware hybrid aerial-ground mobility for extreme terrains. In Proceedings of the 2019 IEEE Aerospace Conference, Big Sky, MT, USA, 2–9 March 2019; pp. 1–8. [Google Scholar]
- Atay, S.; Bryant, M.; Buckner, G.D. The Spherical Rolling-Flying Vehicle: Dynamic Modeling and Control System Design. J. Mech. Robot. 2021, 13, 050901. [Google Scholar] [CrossRef]
- Huang, H.M. Autonomy Levels for Unmanned Systems (ALFUS) Framework Volume I: Terminology; National Institute of Standards and Technology: Gaithersburg, MD, USA, 2004. [Google Scholar]
- LaValle, S.M. Planning Algorithms; Cambridge University Press: Cambridge, UK, 2006. [Google Scholar]
- Hoy, M.; Matveev, A.S.; Savkin, A.V. Algorithms for collision-free navigation of mobile robots in complex cluttered environments: A survey. Robotica 2015, 33, 463–497. [Google Scholar] [CrossRef] [Green Version]
- Tobaruela, J.A.; Rodríguez, A.O. Reactive navigation in extremely dense and highly intricate environments. PLoS ONE 2017, 12, e0189008. [Google Scholar]
- DeSouza, G.N.; Kak, A.C. Vision for mobile robot navigation: A survey. IEEE Trans. Pattern Anal. Mach. Intell. 2002, 24, 237–267. [Google Scholar] [CrossRef] [Green Version]
- Bonin-Font, F.; Ortiz, A.; Oliver, G. Visual Navigation for Mobile Robots: A survey. J. Intell. Robot. Syst. 2008, 53, 263–296. [Google Scholar] [CrossRef]
- Aoude, G.S.; Luders, B.D.; Joseph, J.M.; Roy, N.; How, J.P. Probabilistically safe motion planning to avoid dynamic obstacles with uncertain motion patterns. Auton. Robot. 2013, 35, 51–76. [Google Scholar] [CrossRef]
- Yang, K.; Gan, S.K.; Sukkarieh, S. An Efficient Path Planning and Control Algorithm for RUAV’s in Unknown and Cluttered Environments. J. Intell. Robot. Syst. 2010, 57, 101. [Google Scholar] [CrossRef]
- Lin, Y.; Saripalli, S. Sampling-based path planning for UAV collision avoidance. IEEE Trans. Intell. Transp. Syst. 2017, 18, 3179–3192. [Google Scholar] [CrossRef]
- Schmid, L.; Pantic, M.; Khanna, R.; Ott, L.; Siegwart, R.; Nieto, J. An efficient sampling-based method for online informative path planning in unknown environments. IEEE Robot. Autom. Lett. 2020, 5, 1500–1507. [Google Scholar] [CrossRef] [Green Version]
- Liu, S.; Watterson, M.; Tang, S.; Kumar, V. High speed navigation for quadrotors with limited onboard sensing. In Proceedings of the 2016 IEEE international conference on robotics and automation (ICRA), Stockholm, Sweden, 16–21 May 2016; pp. 1484–1491. [Google Scholar]
- Sanchez-Lopez, J.L.; Wang, M.; Olivares-Mendez, M.A.; Molina, M.; Voos, H. A Real-Time 3D Path Planning Solution for Collision-Free Navigation of Multirotor Aerial Robots in Dynamic Environments. J. Intell. Robot. Syst. 2019, 93, 33–53. [Google Scholar] [CrossRef] [Green Version]
- Miller, B.; Stepanyan, K.; Miller, A.; Andreev, M. 3D path planning in a threat environment. In Proceedings of the 2011 50th IEEE Conference on Decision and Control and European Control Conference, Orlando, FL, USA, 12–15 December 2011; pp. 6864–6869. [Google Scholar]
- Chen, Y.b.; Luo, G.c.; Mei, Y.s.; Yu, J.q.; Su, X.l. UAV path planning using artificial potential field method updated by optimal control theory. Int. J. Syst. Sci. 2016, 47, 1407–1420. [Google Scholar] [CrossRef]
- Roberge, V.; Tarbouchi, M.; Labonté, G. Comparison of parallel genetic algorithm and particle swarm optimization for real-time UAV path planning. IEEE Trans. Ind. Inform. 2012, 9, 132–141. [Google Scholar] [CrossRef]
- Roberge, V.; Tarbouchi, M.; Labonté, G. Fast genetic algorithm path planner for fixed-wing military UAV using GPU. IEEE Trans. Aerosp. Electron. Syst. 2018, 54, 2105–2117. [Google Scholar] [CrossRef]
- Sahingoz, O.K. Generation of bezier curve-based flyable trajectories for multi-UAV systems with parallel genetic algorithm. J. Intell. Robot. Syst. 2014, 74, 499–511. [Google Scholar] [CrossRef]
- Yang, K.; Sukkarieh, S. An analytical continuous-curvature path-smoothing algorithm. IEEE Trans. Robot. 2010, 26, 561–568. [Google Scholar] [CrossRef]
- Gasparetto, A.; Boscariol, P.; Lanzutti, A.; Vidoni, R. Path planning and trajectory planning algorithms: A general overview. Motion Oper. Plan. Robot. Syst. 2015, 29, 3–27. [Google Scholar]
- Mellinger, D.; Kumar, V. Minimum snap trajectory generation and control for quadrotors. In Proceedings of the 2011 IEEE International Conference on Robotics and Automation, Shanghai, China, 9–13 May 2011; pp. 2520–2525. [Google Scholar]
- Richter, C.; Bry, A.; Roy, N. Polynomial trajectory planning for aggressive quadrotor flight in dense indoor environments. In Robotics Research; Springer International Publishing: Basel, Switzerland, 2016; pp. 649–666. [Google Scholar]
- Deits, R.; Tedrake, R. Efficient mixed-integer planning for UAVs in cluttered environments. In Proceedings of the 2015 IEEE International Conference on Robotics and Automation (ICRA), Seattle, WA, USA, 25–30 May 2015; pp. 42–49. [Google Scholar]
- Oleynikova, H.; Burri, M.; Taylor, Z.; Nieto, J.; Siegwart, R.; Galceran, E. Continuous-time trajectory optimization for online UAV replanning. In Proceedings of the 2016 IEEE/RSJ International Conference on Intelligent Robots and Systems (IROS), Daejeon, Korea, 9–14 October 2016; pp. 5332–5339. [Google Scholar] [CrossRef]
- Liu, S.; Watterson, M.; Mohta, K.; Sun, K.; Bhattacharya, S.; Taylor, C.J.; Kumar, V. Planning dynamically feasible trajectories for quadrotors using safe flight corridors in 3-d complex environments. IEEE Robot. Autom. Lett. 2017, 2, 1688–1695. [Google Scholar] [CrossRef]
- Watterson, M.; Kumar, V. Safe receding horizon control for aggressive MAV flight with limited range sensing. In Proceedings of the 2015 IEEE/RSJ International Conference on Intelligent Robots and Systems (IROS), Hamburg, Germany, 28 September– 3 October 2015; pp. 3235–3240. [Google Scholar]
- Liu, Y.; Rajappa, S.; Montenbruck, J.M.; Stegagno, P.; Bülthoff, H.; Allgöwer, F.; Zell, A. Robust nonlinear control approach to nontrivial maneuvers and obstacle avoidance for quadrotor UAV under disturbances. Robot. Auton. Syst. 2017, 98, 317–332. [Google Scholar] [CrossRef]
- Spedicato, S.; Notarstefano, G. Minimum-time trajectory generation for quadrotors in constrained environments. IEEE Trans. Control Syst. Technol. 2017, 26, 1335–1344. [Google Scholar] [CrossRef] [Green Version]
- Gao, F.; Wu, W.; Lin, Y.; Shen, S. Online safe trajectory generation for quadrotors using fast marching method and bernstein basis polynomial. In Proceedings of the 2018 IEEE International Conference on Robotics and Automation (ICRA), Brisbane, Australia, 21–26 May 2018; pp. 344–351. [Google Scholar]
- Ryll, M.; Ware, J.; Carter, J.; Roy, N. Efficient trajectory planning for high speed flight in unknown environments. In Proceedings of the 2019 International Conference on Robotics and Automation (ICRA), Montreal, QC, Canada, 20–24 May 2019; pp. 732–738. [Google Scholar]
- Tordesillas, J.; Lopez, B.T.; How, J.P. FASTER: Fast and Safe Trajectory Planner for Flights in Unknown Environments. In Proceedings of the 2019 IEEE/RSJ International Conference on Intelligent Robots and Systems (IROS), Macau, China, 4–8 November 2019. [Google Scholar]
- Tordesillas, J.; How, J.P. MADER: Trajectory Planner in Multiagent and Dynamic Environments. IEEE Trans. Robot. 2021. [Google Scholar] [CrossRef]
- Tordesillas, J.; How, J.P. PANTHER: Perception-Aware Trajectory Planner in Dynamic Environments. arXiv 2021, arXiv:2103.06372. [Google Scholar]
- Chen, G.; Sun, D.; Dong, W.; Sheng, X.; Zhu, X.; Ding, H. Computationally Efficient Trajectory Planning for High Speed Obstacle Avoidance of a Quadrotor With Active Sensing. IEEE Robot. Autom. Lett. 2021, 6, 3365–3372. [Google Scholar] [CrossRef]
- Ye, H.; Zhou, X.; Wang, Z.; Xu, C.; Chu, J.; Gao, F. TGK-Planner: An Efficient Topology Guided Kinodynamic Planner for Autonomous Quadrotors. IEEE Robot. Autom. Lett. 2020, 6, 494–501. [Google Scholar] [CrossRef]
- Bucki, N.; Lee, J.; Mueller, M.W. Rectangular Pyramid Partitioning Using Integrated Depth Sensors (RAPPIDS): A Fast Planner for Multicopter Navigation. IEEE Robot. Autom. Lett. 2020, 5, 4626–4633. [Google Scholar] [CrossRef]
- Ji, J.; Wang, Z.; Wang, Y.; Xu, C.; Gao, F. Mapless-Planner: A Robust and Fast Planning Framework for Aggressive Autonomous Flight without Map Fusion. arXiv 2020, arXiv:2011.03975. [Google Scholar]
- Quan, L.; Zhang, Z.; Xu, C.; Gao, F. EVA-Planner: Environmental Adaptive Quadrotor Planning. arXiv 2020, arXiv:2011.04246. [Google Scholar]
- Lee, J.; Wu, X.; Lee, S.J.; Mueller, M.W. Autonomous flight through cluttered outdoor environments using a memoryless planner. arXiv 2021, arXiv:2103.12156. [Google Scholar]
- Zhou, B.; Gao, F.; Wang, L.; Liu, C.; Shen, S. Robust and efficient quadrotor trajectory generation for fast autonomous flight. IEEE Robot. Autom. Lett. 2019, 4, 3529–3536. [Google Scholar] [CrossRef] [Green Version]
- Mohta, K.; Watterson, M.; Mulgaonkar, Y.; Liu, S.; Qu, C.; Makineni, A.; Saulnier, K.; Sun, K.; Zhu, A.; Delmerico, J.; et al. Fast, autonomous flight in GPS-denied and cluttered environments. J. Field Robot. 2018, 35, 101–120. [Google Scholar] [CrossRef]
- Deits, R.; Tedrake, R. Computing large convex regions of obstacle-free space through semidefinite programming. In Algorithmic Foundations of Robotics XI; Springer International Publishing: Basel, Switzerland, 2015; pp. 109–124. [Google Scholar]
- Mueller, M.W.; Hehn, M.; D’Andrea, R. A computationally efficient motion primitive for quadrocopter trajectory generation. IEEE Trans. Robot. 2015, 31, 1294–1310. [Google Scholar] [CrossRef]
- Paranjape, A.A.; Meier, K.C.; Shi, X.; Chung, S.J.; Hutchinson, S. Motion primitives and 3D path planning for fast flight through a forest. Int. J. Robot. Res. 2015, 34, 357–377. [Google Scholar] [CrossRef] [Green Version]
- Lopez, B.T.; How, J.P. Aggressive 3-D collision avoidance for high-speed navigation. In Proceedings of the 2017 IEEE International Conference on Robotics and Automation (ICRA), Marina Bay Sands, Singapore, 29 May–3 June 2017; pp. 5759–5765. [Google Scholar]
- Tordesillas, J.; Lopez, B.T.; Carter, J.; Ware, J.; How, J.P. Real-time planning with multi-fidelity models for agile flights in unknown environments. In Proceedings of the 2019 International Conference on Robotics and Automation (ICRA), Montreal, QC, Canada, 20–24 May 2019; pp. 725–731. [Google Scholar]
- González-Sieira, A.; Cores, D.; Mucientes, M.; Bugarín, A. Autonomous navigation for UAVs managing motion and sensing uncertainty. Robot. Auton. Syst. 2020, 126, 103455. [Google Scholar] [CrossRef]
- LaValle, S.M.; Kuffner Jr, J.J. Randomized Kinodynamic Planning. Int. J. Robot. Res. 2001, 20, 378–400. [Google Scholar] [CrossRef]
- Lindqvist, B.; Mansouri, S.S.; Agha-mohammadi, A.a.; Nikolakopoulos, G. Nonlinear MPC for collision avoidance and control of UAVs with dynamic obstacles. IEEE Robot. Autom. Lett. 2020, 5, 6001–6008. [Google Scholar] [CrossRef]
- Sathya, A.; Sopasakis, P.; Van Parys, R.; Themelis, A.; Pipeleers, G.; Patrinos, P. Embedded nonlinear model predictive control for obstacle avoidance using PANOC. In Proceedings of the 2018 European Control Conference (ECC), Limassol, Cyprus, 12–15 June 2018; pp. 1523–1528. [Google Scholar]
- Stella, L.; Themelis, A.; Sopasakis, P.; Patrinos, P. A simple and efficient algorithm for nonlinear model predictive control. In Proceedings of the 2017 IEEE 56th Annual Conference on Decision and Control (CDC), Melbourne, Australia, 12–15 December 2017; pp. 1939–1944. [Google Scholar]
- Sopasakis, P.; Fresk, E.; Patrinos, P. OpEn: Code generation for embedded nonconvex optimization. arXiv 2020, arXiv:2003.00292. [Google Scholar]
- Mansouri, S.S.; Kanellakis, C.; Lindqvist, B.; Pourkamali-Anaraki, F.; Agha-Mohammadi, A.A.; Burdick, J.; Nikolakopoulos, G. A Unified NMPC Scheme for MAVs Navigation with 3D Collision Avoidance Under Position Uncertainty. IEEE Robot. Autom. Lett. 2020, 5, 5740–5747. [Google Scholar] [CrossRef]
- Zhang, Z.; Scaramuzza, D. Perception-aware receding horizon navigation for MAVs. In Proceedings of the 2018 IEEE International Conference on Robotics and Automation (ICRA), Brisbane, Australia, 21–25 May 2018; pp. 2534–2541. [Google Scholar]
- Falanga, D.; Foehn, P.; Lu, P.; Scaramuzza, D. PAMPC: Perception-Aware Model Predictive Control for Quadrotors. In Proceedings of the 2018 IEEE/RSJ International Conference on Intelligent Robots and Systems (IROS), Madrid, Spain, 1–5 October 2018; pp. 1–8. [Google Scholar]
- Murali, V.; Spasojevic, I.; Guerra, W.; Karaman, S. Perception-aware trajectory generation for aggressive quadrotor flight using differential flatness. In Proceedings of the 2019 American Control Conference (ACC), Philadelphia, PA, USA, 10–12 July 2019; pp. 3936–3943. [Google Scholar]
- Spasojevic, I.; Murali, V.; Karaman, S. Perception-aware time optimal path parameterization for quadrotors. In Proceedings of the 2020 IEEE International Conference on Robotics and Automation (ICRA), Virtual, 31 May–15 June 2020; pp. 3213–3219. [Google Scholar]
- Sheckells, M.; Garimella, G.; Kobilarov, M. Optimal visual servoing for differentially flat underactuated systems. In Proceedings of the 2016 IEEE/RSJ International Conference on Intelligent Robots and Systems (IROS), Daejeon, Korea, 9–14 October 2016; pp. 5541–5548. [Google Scholar]
- Toibero, J.M.; Roberti, F.; Carelli, R. Stable contour-following control of wheeled mobile robots. Robotica 2009, 27, 1–12. [Google Scholar] [CrossRef]
- Teimoori, H.; Savkin, A.V. A biologically inspired method for robot navigation in a cluttered environment. Robotica 2010, 28, 637–648. [Google Scholar] [CrossRef]
- Matveev, A.S.; Teimoori, H.; Savkin, A.V. A method for guidance and control of an autonomous vehicle in problems of border patrolling and obstacle avoidance. Automatica 2011, 47, 515–524. [Google Scholar] [CrossRef]
- Matveev, A.S.; Wang, C.; Savkin, A.V. Real-time navigation of mobile robots in problems of border patrolling and avoiding collisions with moving and deforming obstacles. Robot. Auton. Syst. 2012, 60, 769–788. [Google Scholar] [CrossRef]
- Savkin, A.V.; Wang, C. A simple biologically inspired algorithm for collision-free navigation of a unicycle-like robot in dynamic environments with moving obstacles. Robotica 2013, 31, 993–1001. [Google Scholar] [CrossRef]
- Matveev, A.; Savkin, A.; Hoy, M.; Wang, C. Safe Robot Navigation among Moving and Steady Obstacles; Elsevier: Amsterdam, The Netherlands, 2015. [Google Scholar]
- Choi, Y.; Jimenez, H.; Mavris, D.N. Two-layer obstacle collision avoidance with machine learning for more energy-efficient unmanned aircraft trajectories. Robot. Auton. Syst. 2017, 98, 158–173. [Google Scholar] [CrossRef]
- McGuire, K.; De Croon, G.; De Wagter, C.; Tuyls, K.; Kappen, H. Efficient optical flow and stereo vision for velocity estimation and obstacle avoidance on an autonomous pocket drone. IEEE Robot. Autom. Lett. 2017, 2, 1070–1076. [Google Scholar] [CrossRef] [Green Version]
- Matveev, A.S.; Hoy, M.C.; Savkin, A.V. A Globally Converging Algorithm for Reactive Robot Navigation among Moving and Deforming Obstacles. Automatica 2015, 54, 292–304. [Google Scholar] [CrossRef]
- Mujumdar, A.; Padhi, R. Reactive collision avoidance of using nonlinear geometric and differential geometric guidance. J. Guid. Control. Dyn. 2011, 34, 303–311. [Google Scholar] [CrossRef]
- Wang, C.; Savkin, A.V.; Garratt, M. A strategy for safe 3D navigation of non-holonomic robots among moving obstacles. Robotica 2018, 36, 275–297. [Google Scholar] [CrossRef]
- Lin, Z.; Castano, L.; Mortimer, E.; Xu, H. Fast 3D Collision Avoidance Algorithm for Fixed Wing UAS. J. Intell. Robot. Syst. 2020, 97, 577–604. [Google Scholar] [CrossRef]
- Belkhouche, F.; Bendjilali, B. Reactive path planning for 3-d autonomous vehicles. IEEE Trans. Control Syst. Technol. 2012, 20, 249–256. [Google Scholar] [CrossRef]
- Belkhouche, F. Reactive optimal UAV motion planning in a dynamic world. Robot. Auton. Syst. 2017, 96, 114–123. [Google Scholar] [CrossRef]
- Wiig, M.S.; Pettersen, K.Y.; Krogstad, T.R. A 3D reactive collision avoidance algorithm for underactuated underwater vehicles. J. Field Robot. 2020, 37, 1094–1122. [Google Scholar] [CrossRef] [Green Version]
- Wu, J.; Wang, H.; Zhang, M.; Yu, Y. On obstacle avoidance path planning in unknown 3D environments: A fluid-based framework. ISA Trans. 2021, 111, 249–264. [Google Scholar] [CrossRef]
- Elmokadem, T. A 3D Reactive Collision Free Navigation Strategy for Nonholonomic Mobile Robots. In Proceedings of the 2018 37th Chinese Control Conference (CCC), Wuhan, China, 25–27 July 2018; pp. 4661–4666. [Google Scholar] [CrossRef]
- Elmokadem, T. A Reactive Navigation Method of Quadrotor UAVs in Unknown Environments with Obstacles based on Differential-Flatness. In Proceedings of the 2019 Australasian Conference on Robotics and Automation (ACRA), Adelaide, Australia, 9–11 December 2019. [Google Scholar]
- Elmokadem, T.; Savkin, A.V. A Hybrid Approach for Autonomous Collision-Free UAV Navigation in 3D Partially Unknown Dynamic Environments. Drones 2021, 5, 57. [Google Scholar] [CrossRef]
- Yang, X.; Alvarez, L.M.; Bruggemann, T. A 3D collision avoidance strategy for UAVs in a non-cooperative environment. J. Intell. Robot. Syst. 2013, 70, 315–327. [Google Scholar] [CrossRef] [Green Version]
- Tan, C.Y.; Huang, S.; Tan, K.K.; Teo, R.S.H. Three Dimensional Collision Avoidance for Multi Unmanned Aerial Vehicles using Velocity Obstacle. J. Intell. Robot. Syst. 2020, 97, 227–248. [Google Scholar] [CrossRef]
- Zhu, L.; Cheng, X.; Yuan, F.G. A 3D collision avoidance strategy for UAV with physical constraints. Measurement 2016, 77, 40–49. [Google Scholar] [CrossRef]
- Roussos, G.; Dimarogonas, D.V.; Kyriakopoulos, K.J. 3D navigation and collision avoidance for nonholonomic aircraft-like vehicles. Int. J. Adapt. Control Signal Process. 2010, 24, 900–920. [Google Scholar] [CrossRef]
- Santos, M.C.P.; Rosales, C.D.; Sarcinelli-Filho, M.; Carelli, R. A novel null-space-based UAV trajectory tracking controller with collision avoidance. IEEE/ASME Trans. Mechatron. 2017, 22, 2543–2553. [Google Scholar] [CrossRef]
- Hrabar, S. Reactive obstacle avoidance for rotorcraft UAVs. In Proceedings of the 2011 IEEE/RSJ International Conference on Intelligent Robots and Systems, San Francisco, CA, USA, 25–30 September 2011; pp. 4967–4974. [Google Scholar]
- Nguyen, P.D.; Recchiuto, C.T.; Sgorbissa, A. Real-time path generation and obstacle avoidance for multirotors: A novel approach. J. Intell. Robot. Syst. 2018, 89, 27–49. [Google Scholar] [CrossRef]
- Iacono, M.; Sgorbissa, A. Path following and obstacle avoidance for an autonomous UAV using a depth camera. Robot. Auton. Syst. 2018, 106, 38–46. [Google Scholar] [CrossRef]
- Elmokadem, T. A Control Strategy for the Safe Navigation of UAVs Among Dynamic Obstacles using Real-Time Deforming Trajectories. In Proceedings of the 2020 Australian and New Zealand Control Conference (ANZCC), Gold Coast, Australia, 26–27 November 2020; pp. 97–102. [Google Scholar]
- Oleynikova, H.; Honegger, D.; Pollefeys, M. Reactive avoidance using embedded stereo vision for MAV flight. In Proceedings of the 2015 IEEE International Conference on Robotics and Automation (ICRA), Seattle, WA, USA, 25–30 May 2015; pp. 50–56. [Google Scholar] [CrossRef]
- Potena, C.; Nardi, D.; Pretto, A. Joint vision-based navigation, control and obstacle avoidance for UAVs in dynamic environments. In Proceedings of the 2019 European Conference on Mobile Robots (ECMR), Prague, Czech Republic, 4–6 September 2019; pp. 1–7. [Google Scholar]
- Ross, S.; Melik-Barkhudarov, N.; Shankar, K.S.; Wendel, A.; Dey, D.; Bagnell, J.A.; Hebert, M. Learning monocular reactive UAV control in cluttered natural environments. In Proceedings of the 2013 IEEE International Conference on Robotics and Automation, Karlsruhe, Germany, 6–10 May 2013; pp. 1765–1772. [Google Scholar]
- Zhang, B.; Mao, Z.; Liu, W.; Liu, J. Geometric reinforcement learning for path planning of UAVs. J. Intell. Robot. Syst. 2015, 77, 391–409. [Google Scholar] [CrossRef]
- Wang, C.; Wang, J.; Zhang, X.; Zhang, X. Autonomous navigation of UAV in large-scale unknown complex environment with deep reinforcement learning. In Proceedings of the 2017 IEEE Global Conference on Signal and Information Processing (GlobalSIP), Montreal, QC, Canada, 14–16 November 2017; pp. 858–862. [Google Scholar]
- Ma, Z.; Wang, C.; Niu, Y.; Wang, X.; Shen, L. A saliency-based reinforcement learning approach for a UAV to avoid flying obstacles. Robot. Auton. Syst. 2018, 100, 108–118. [Google Scholar] [CrossRef]
- Singla, A.; Padakandla, S.; Bhatnagar, S. Memory-based deep reinforcement learning for obstacle avoidance in UAV with limited environment knowledge. IEEE Trans. Intell. Transp. Syst. 2019, 22, 107–118. [Google Scholar] [CrossRef]
- Walker, O.; Vanegas, F.; Gonzalez, F.; Koenig, S. A deep reinforcement learning framework for UAV navigation in indoor environments. In Proceedings of the 2019 IEEE Aerospace Conference, Big Sky, MT, USA, 2–9 March 2019; pp. 1–14. [Google Scholar]
- Yan, C.; Xiang, X.; Wang, C. Towards real-time path planning through deep reinforcement learning for a UAV in dynamic environments. J. Intell. Robot. Syst. 2019, 98, 297–309. [Google Scholar] [CrossRef]
- Wang, C.; Wang, J.; Shen, Y.; Zhang, X. Autonomous navigation of UAVs in large-scale complex environments: A deep reinforcement learning approach. IEEE Trans. Veh. Technol. 2019, 68, 2124–2136. [Google Scholar] [CrossRef]
- Padhy, R.P.; Verma, S.; Ahmad, S.; Choudhury, S.K.; Sa, P.K. Deep neural network for autonomous UAV navigation in indoor corridor environments. Procedia Comput. Sci. 2018, 133, 643–650. [Google Scholar] [CrossRef]
- Dionisio-Ortega, S.; Rojas-Perez, L.O.; Martinez-Carranza, J.; Cruz-Vega, I. A deep learning approach towards autonomous flight in forest environments. In Proceedings of the 2018 International Conference on Electronics, Communications and Computers (CONIELECOMP), Cholula, Mexico, 1–23 February 2018; pp. 139–144. [Google Scholar]
- Dai, X.; Mao, Y.; Huang, T.; Qin, N.; Huang, D.; Li, Y. Automatic obstacle avoidance of quadrotor UAV via CNN-based learning. Neurocomputing 2020, 402, 346–358. [Google Scholar] [CrossRef]
- Back, S.; Cho, G.; Oh, J.; Tran, X.T.; Oh, H. Autonomous UAV trail navigation with obstacle avoidance using deep neural networks. J. Intell. Robot. Syst. 2020, 100, 1195–1211. [Google Scholar] [CrossRef]
- Lee, H.; Ho, H.; Zhou, Y. Deep Learning-based Monocular Obstacle Avoidance for Unmanned Aerial Vehicle Navigation in Tree Plantations. J. Intell. Robot. Syst. 2021, 101, 1–18. [Google Scholar] [CrossRef]
- Yang, X.; Chen, J.; Dang, Y.; Luo, H.; Tang, Y.; Liao, C.; Chen, P.; Cheng, K.T. Fast Depth Prediction and Obstacle Avoidance on a Monocular Drone Using Probabilistic Convolutional Neural Network. IEEE Trans. Intell. Transp. Syst. 2019, 22, 156–167. [Google Scholar] [CrossRef]
- Wang, D.; Li, W.; Liu, X.; Li, N.; Zhang, C. UAV environmental perception and autonomous obstacle avoidance: A deep learning and depth camera combined solution. Comput. Electron. Agric. 2020, 175, 105523. [Google Scholar] [CrossRef]
- Sanket, N.J.; Parameshwara, C.M.; Singh, C.D.; Kuruttukulam, A.V.; Fermüller, C.; Scaramuzza, D.; Aloimonos, Y. EVDodgeNet: Deep dynamic obstacle dodging with event cameras. In Proceedings of the 2020 IEEE International Conference on Robotics and Automation (ICRA), Virtual, 31 May–15 June 2020; pp. 10651–10657. [Google Scholar]
- Hamel, T.; Mahony, R.; Lozano, R.; Ostrowski, J. Dynamic modelling and configuration stabilization for an X4-flyer. IFAC Proc. Vol. 2002, 35, 217–222. [Google Scholar] [CrossRef]
- Faessler, M.; Franchi, A.; Scaramuzza, D. Differential flatness of quadrotor dynamics subject to rotor drag for accurate tracking of high-speed trajectories. IEEE Robot. Autom. Lett. 2017, 3, 620–626. [Google Scholar] [CrossRef] [Green Version]
- Lesprier, J.; Biannic, J.M.; Roos, C. Modeling and robust nonlinear control of a fixed-wing UAV. In Proceedings of the 2015 IEEE Conference on Control Applications (CCA), Sydney, NSW, Australia, 21–23 September 2015; pp. 1334–1339. [Google Scholar]
- Foehn, P.; Falanga, D.; Kuppuswamy, N.; Tedrake, R.; Scaramuzza, D. Fast Trajectory Optimization for Agile Quadrotor Maneuvers with a Cable-Suspended Payload; Robotics: Science and Systems Foundation: Cambridge, MA, USA, 2017. [Google Scholar]
- Tang, S.; Wüest, V.; Kumar, V. Aggressive flight with suspended payloads using vision-based control. IEEE Robot. Autom. Lett. 2018, 3, 1152–1159. [Google Scholar] [CrossRef]
- Bangura, M.; Mahony, R. Real-time model predictive control for quadrotors. IFAC Proc. Vol. 2014, 47, 11773–11780. [Google Scholar] [CrossRef]
- Yamasaki, T.; Takano, H.; Bab, Y. Robust Path-Following for UAV Using Pure Pursuit Guidance; IntechOpen: London, UK, 2009; pp. 671–690. [Google Scholar] [CrossRef] [Green Version]
- Zheng, E.H.; Xiong, J.J.; Luo, J.L. Second order sliding mode control for a quadrotor UAV. ISA Trans. 2014, 53, 1350–1356. [Google Scholar] [CrossRef] [PubMed]
- Ambrosino, G.; Ariola, M.; Ciniglio, U.; Corraro, F.; De Lellis, E.; Pironti, A. Path generation and tracking in 3-D for UAVs. IEEE Trans. Control Syst. Technol. 2009, 17, 980–988. [Google Scholar] [CrossRef]
- Yang, K.; Kang, Y.; Sukkarieh, S. Adaptive nonlinear model predictive path-following control for a fixed-wing unmanned aerial vehicle. Int. J. Control. Autom. Syst. 2013, 11, 65–74. [Google Scholar] [CrossRef]
- Bicego, D.; Mazzetto, J.; Carli, R.; Farina, M.; Franchi, A. Nonlinear model predictive control with enhanced actuator model for multi-rotor aerial vehicles with generic designs. J. Intell. Robot. Syst. 2020, 100, 1213–1247. [Google Scholar] [CrossRef]
- Li, B.; Zhou, W.; Sun, J.; Wen, C.Y.; Chen, C.K. Development of model predictive controller for a Tail-Sitter VTOL UAV in hover flight. Sensors 2018, 18, 2859. [Google Scholar] [CrossRef] [Green Version]
- Kamel, M.; Burri, M.; Siegwart, R. Linear vs nonlinear MPC for trajectory tracking applied to rotary wing micro aerial vehicles. IFAC-PapersOnLine 2017, 50, 3463–3469. [Google Scholar] [CrossRef]
- Mellinger, D.; Michael, N.; Kumar, V. Trajectory generation and control for precise aggressive maneuvers with quadrotors. Int. J. Robot. Res. 2012, 31, 664–674. [Google Scholar] [CrossRef]
- Bry, A.; Richter, C.; Bachrach, A.; Roy, N. Aggressive flight of fixed-wing and quadrotor aircraft in dense indoor environments. Int. J. Robot. Res. 2015, 34, 969–1002. [Google Scholar] [CrossRef]
- Loianno, G.; Brunner, C.; McGrath, G.; Kumar, V. Estimation, control, and planning for aggressive flight with a small quadrotor with a single camera and IMU. IEEE Robot. Autom. Lett. 2016, 2, 404–411. [Google Scholar] [CrossRef]
- Michael, N.; Fink, J.; Kumar, V. Cooperative manipulation and transportation with aerial robots. Auton. Robot. 2011, 30, 73–86. [Google Scholar] [CrossRef] [Green Version]
- Fink, J.; Michael, N.; Kim, S.; Kumar, V. Planning and control for cooperative manipulation and transportation with aerial robots. Int. J. Robot. Res. 2011, 30, 324–334. [Google Scholar] [CrossRef]
- Sreenath, K.; Kumar, V. Dynamics, control and planning for cooperative manipulation of payloads suspended by cables from multiple quadrotor robots. rn 2013, 1, r3. [Google Scholar]
- Lee, T.; Leok, M.; McClamroch, N.H. Nonlinear robust tracking control of a quadrotor UAV on SE (3). Asian J. Control 2013, 15, 391–408. [Google Scholar] [CrossRef] [Green Version]
- Omari, S.; Hua, M.D.; Ducard, G.; Hamel, T. Nonlinear control of VTOL UAVs incorporating flapping dynamics. In Proceedings of the 2013 IEEE/RSJ International Conference on Intelligent Robots and Systems, Tokyo, Japan, 3–7 November 2013; pp. 2419–2425. [Google Scholar]
- Manjunath, A.; Mehrok, P.; Sharma, R.; Ratnoo, A. Application of virtual target based guidance laws to path following of a quadrotor UAV. In Proceedings of the 2016 International Conference on Unmanned Aircraft Systems (ICUAS), Arlington, VA, USA, 7–10 June 2016; pp. 252–260. [Google Scholar]
- Lee, H.; Kim, H.J. Trajectory tracking control of multirotors from modelling to experiments: A survey. Int. J. Control Autom. Syst. 2017, 15, 281–292. [Google Scholar] [CrossRef]
- Nascimento, T.P.; Saska, M. Position and attitude control of multi-rotor aerial vehicles: A survey. Annu. Rev. Control 2019, 48, 129–146. [Google Scholar] [CrossRef]
- Sujit, P.B.; Saripalli, S.; Sousa, J.B. An evaluation of UAV path following algorithms. In Proceedings of the 2013 European Control Conference (ECC), Zurich, Switzerland, 17–19 July 2013; pp. 3332–3337. [Google Scholar] [CrossRef]
- Cadena, C.; Carlone, L.; Carrillo, H.; Latif, Y.; Scaramuzza, D.; Neira, J.; Reid, I.; Leonard, J.J. Past, present, and future of simultaneous localization and mapping: Toward the robust-perception age. IEEE Trans. Robot. 2016, 32, 1309–1332. [Google Scholar] [CrossRef] [Green Version]
- Taketomi, T.; Uchiyama, H.; Ikeda, S. Visual SLAM algorithms: A survey from 2010 to 2016. IPSJ Trans. Comput. Vis. Appl. 2017, 9, 1–11. [Google Scholar] [CrossRef]
- Lu, Y.; Xue, Z.; Xia, G.S.; Zhang, L. A survey on vision-based UAV navigation. Geo-Spat. Inf. Sci. 2018, 21, 21–32. [Google Scholar] [CrossRef] [Green Version]
- Zhang, J.; Singh, S. LOAM: Lidar Odometry and Mapping in Real-time. In Proceedings of the Robotics: Science and Systems, Berkeley, CA, USA, 13–15 July 2015; Volume 2. [Google Scholar]
- Hess, W.; Kohler, D.; Rapp, H.; Andor, D. Real-time loop closure in 2D LIDAR SLAM. In Proceedings of the 2016 IEEE International Conference on Robotics and Automation (ICRA), Stockholm, Sweden, 16–21 May 2016; pp. 1271–1278. [Google Scholar]
- Koide, K.; Miura, J.; Menegatti, E. A portable 3D lidar-based system for long-term and wide-area people behavior measurement. IEEE Trans. Hum. Mach. Syst. 2018, 16, 1729881419841532. [Google Scholar]
- Shan, T.; Englot, B. LeGO-LOAM: Lightweight and Ground-Optimized Lidar Odometry and Mapping on Variable Terrain. In Proceedings of the IEEE/RSJ International Conference on Intelligent Robots and Systems (IROS), Madrid, Spain, 1–5 October 2018; pp. 4758–4765. [Google Scholar]
- Shan, T.; Englot, B.; Meyers, D.; Wang, W.; Ratti, C.; Daniela, R. LIO-SAM: Tightly-coupled Lidar Inertial Odometry via Smoothing and Mapping. In Proceedings of the IEEE/RSJ International Conference on Intelligent Robots and Systems (IROS), Las Vegas, Nevada, USA, 25–29 October 2020; pp. 5135–5142. [Google Scholar]
- Klein, G.; Murray, D. Parallel tracking and mapping for small AR workspaces. In Proceedings of the 2007 6th IEEE and ACM International Symposium on Mixed and Augmented Reality, Nara, Japan, 13–16 November 2007; pp. 225–234. [Google Scholar]
- Mur-Artal, R.; Montiel, J.M.M.; Tardos, J.D. ORB-SLAM: A versatile and accurate monocular SLAM system. IEEE Trans. Robot. 2015, 31, 1147–1163. [Google Scholar] [CrossRef] [Green Version]
- Mur-Artal, R.; Tardós, J.D. ORB-SLAM2: An Open-Source SLAM System for Monocular, Stereo, and RGB-D Cameras. IEEE Trans. Robot. 2017, 33, 1255–1262. [Google Scholar] [CrossRef] [Green Version]
- Engel, J.; Schöps, T.; Cremers, D. LSD-SLAM: Large-scale direct monocular SLAM. In The 13th European Conference on Computer Vision; Springer: Cham, Switzerland, 2014; pp. 834–849. [Google Scholar]
- Engel, J.; Koltun, V.; Cremers, D. Direct Sparse Odometry. IEEE Trans. Pattern Anal. Mach. Intell. 2017, 40, 611–625. [Google Scholar] [CrossRef] [PubMed]
- Whelan, T.; Kaess, M.; Johannsson, H.; Fallon, M.; Leonard, J.J.; McDonald, J. Real-time large-scale dense RGB-D SLAM with volumetric fusion. Int. J. Robot. Res. 2015, 34, 598–626. [Google Scholar] [CrossRef] [Green Version]
- Naudet-Collette, S.; Melbouci, K.; Gay-Bellile, V.; Ait-Aider, O.; Dhome, M. Constrained RGBD-SLAM. Robotica 2021, 39, 277–290. [Google Scholar] [CrossRef]
- Holz, D.; Nieuwenhuisen, M.; Droeschel, D.; Schreiber, M.; Behnke, S. Towards Multimodal Omnidirectional Obstacle Detection for Autonomous Unmanned Aerial Vehicles. ISPRS-Int. Arch. Photogramm. Remote Sens. Spat. Inf. Sci. 2013, XL-1/W2, 201–206. [Google Scholar] [CrossRef] [Green Version]
- Hoy, M.; Matveev, A.S.; Garratt, M.; Savkin, A.V. Collision-free navigation of an autonomous unmanned helicopter in unknown urban environments: Sliding mode and MPC approaches. Robotica 2012, 30, 537–550. [Google Scholar] [CrossRef]
- Yang, K.; Keat Gan, S.; Sukkarieh, S. A Gaussian process-based RRT planner for the exploration of an unknown and cluttered environment with a UAV. Adv. Robot. 2013, 27, 431–443. [Google Scholar] [CrossRef]
- Oleynikova, H.; Taylor, Z.; Siegwart, R.; Nieto, J. Safe Local Exploration for Replanning in Cluttered Unknown Environments for Microaerial Vehicles. IEEE Robot. Autom. Lett. 2018, 3, 1474–1481. [Google Scholar] [CrossRef] [Green Version]
- Meera, A.A.; Popović, M.; Millane, A.; Siegwart, R. Obstacle-aware adaptive informative path planning for UAV-based target search. In Proceedings of the 2019 International Conference on Robotics and Automation (ICRA), Montreal, QC, Canada, 20–24 May 2019; pp. 718–724. [Google Scholar]
- Blösch, M.; Weiss, S.; Scaramuzza, D.; Siegwart, R. Vision based MAV navigation in unknown and unstructured environments. In Proceedings of the 2010 IEEE International Conference on Robotics and Automation (ICRA), Anchorage, AK, USA, 3–7 May 2010; pp. 21–28. [Google Scholar] [CrossRef] [Green Version]
- Shen, S.; Michael, N.; Kumar, V. Autonomous multi-floor indoor navigation with a computationally constrained MAV. In Proceedings of the 2011 IEEE International Conference on Robotics and Automation, Shanghai, China, 9–13 May 2011; pp. 20–25. [Google Scholar]
- Perez-Grau, F.J.; Ragel, R.; Caballero, F.; Viguria, A.; Ollero, A. An architecture for robust UAV navigation in GPS-denied areas. J. Field Robot. 2018, 35, 121–145. [Google Scholar] [CrossRef]
- Bachrach, A.; Winter, A.D.; He, R.; Hemann, G.; Prentice, S.; Roy, N. RANGE—Robust autonomous navigation in GPS-denied environments. J. Field Robot. 2011, 28, 644–666. [Google Scholar] [CrossRef]
- Oleynikova, H.; Lanegger, C.; Taylor, Z.; Pantic, M.; Millane, A.; Siegwart, R.; Nieto, J. An open-source system for vision-based micro-aerial vehicle mapping, planning, and flight in cluttered environments. J. Field Robot. 2020, 37, 642–666. [Google Scholar] [CrossRef]
- Palossi, D.; Conti, F.; Benini, L. An open source and open hardware deep learning-powered visual navigation engine for autonomous nano-UAVs. In Proceedings of the 2019 15th International Conference on Distributed Computing in Sensor Systems (DCOSS), Santorini Island, Greece, 29–31 May 2019; pp. 604–611. [Google Scholar]
- Forster, C.; Pizzoli, M.; Scaramuzza, D. SVO: Fast Semi-Direct Monocular Visual Odometry. In Proceedings of the IEEE International Conference on Robotics and Automation (ICRA), Hong Kong, China, 31 May–7 June 2014. [Google Scholar]
- Labbé, M.; Michaud, F. RTAB-Map as an open-source lidar and visual simultaneous localization and mapping library for large-scale and long-term online operation. J. Field Robot. 2019, 36, 416–446. [Google Scholar] [CrossRef]
- Labbé, M.; Michaud, F. Long-term online multi-session graph-based SPLAM with memory management. Auton. Robot. 2018, 42, 1133–1150. [Google Scholar] [CrossRef]
- Whelan, T.; Salas-Moreno, R.F.; Glocker, B.; Davison, A.J.; Leutenegger, S. ElasticFusion: Real-time dense SLAM and light source estimation. Int. J. Robot. Res. 2016, 35, 1697–1716. [Google Scholar] [CrossRef] [Green Version]
- Zhou, B.; Zhang, Y.; Chen, X.; Shen, S. FUEL: Fast UAV Exploration Using Incremental Frontier Structure and Hierarchical Planning. IEEE Robot. Autom. Lett. 2021, 6, 779–786. [Google Scholar] [CrossRef]
- Zhou, B.; Gao, F.; Pan, J.; Shen, S. Robust real-time UAV replanning using guided gradient-based optimization and topological paths. In Proceedings of the 2020 IEEE International Conference on Robotics and Automation (ICRA), Paris, France, 31 May–31 August 2020; pp. 1208–1214. [Google Scholar]
- Pham, H.; Pham, Q. A new approach to time-optimal path parameterization based on reachability analysis. IEEE Trans. Robot. 2018, 34, 645–659. [Google Scholar] [CrossRef] [Green Version]
- Sundermeyer, M.; Marton, Z.C.; Durner, M.; Brucker, M.; Triebel, R. Implicit 3D Orientation Learning for 6D Object Detection from RGB Images. In Proceedings of the The European Conference on Computer Vision (ECCV), Munich, Germany, 8–14 September 2018. [Google Scholar]
- Wada, K.; Sucar, E.; James, S.; Lenton, D.; Davison, A.J. Morefusion: Multi-object reasoning for 6D pose estimation from volumetric fusion. In Proceedings of the IEEE/CVF Conference on Computer Vision and Pattern Recognition, Seattle, WA, USA, 13–19 June 2020; pp. 14540–14549. [Google Scholar]
- Zampogiannis, K.; Fermuller, C.; Aloimonos, Y. cilantro: A Lean, Versatile, and Efficient Library for Point Cloud Data Processing. In Proceedings of the 26th ACM International Conference on Multimedia, MM’18, Seoul, Republic of Korea, 22–26 October 2018; ACM: New York, NY, USA, 2018; pp. 1364–1367. [Google Scholar] [CrossRef] [Green Version]
- Furrer, F.; Burri, M.; Achtelik, M.; Siegwart, R. RotorS—A Modular Gazebo MAV Simulator Framework. In Robot Operating System (ROS): The Complete Reference; Springer International Publishing: Cham, Switzerland, 2016; Volume 1, pp. 595–625. [Google Scholar] [CrossRef]
- Wächter, A.; Biegler, L.T. On the implementation of an interior-point filter line-search algorithm for large-scale nonlinear programming. Math. Program. 2006, 106, 25–57. [Google Scholar] [CrossRef]
- Winkler, A.W. Ifopt–A Modern, Light-Weight, Eigen-Based C++ Interface to Nonlinear Programming Solvers Ipopt and Snopt. Available online: https://zenodo.org/record/1135085 (accessed on 15 September 2021).
- Seelan, S.K.; Laguette, S.; Casady, G.M.; Seielstad, G.A. Remote sensing applications for precision agriculture: A learning community approach. Remote Sens. Environ. 2003, 88, 157–169. [Google Scholar] [CrossRef]
- Xiang, H.; Tian, L. Development of a low-cost agricultural remote sensing system based on an autonomous unmanned aerial vehicle (UAV). Biosyst. Eng. 2011, 108, 174–190. [Google Scholar] [CrossRef]
- Alsalam, B.H.Y.; Morton, K.; Campbell, D.; Gonzalez, F. Autonomous UAV with vision based on-board decision making for remote sensing and precision agriculture. In Proceedings of the 2017 IEEE Aerospace Conference, Big Sky, MT, USA, 4–11 March 2017; pp. 1–12. [Google Scholar]
- Albani, D.; Nardi, D.; Trianni, V. Field coverage and weed mapping by UAV swarms. In Proceedings of the 2017 IEEE/RSJ International Conference on Intelligent Robots and Systems (IROS), Vancouver, BC, Canada, 24–28 September 2017; pp. 4319–4325. [Google Scholar]
- Albani, D.; IJsselmuiden, J.; Haken, R.; Trianni, V. Monitoring and mapping with robot swarms for agricultural applications. In Proceedings of the 2017 14th IEEE International Conference on Advanced Video and Signal Based Surveillance (AVSS), Lecce, Italy, 29 August–1 September 2017; pp. 1–6. [Google Scholar]
- Gonzalez-de Santos, P.; Ribeiro, A.; Fernandez-Quintanilla, C.; Lopez-Granados, F.; Brandstoetter, M.; Tomic, S.; Pedrazzi, S.; Peruzzi, A.; Pajares, G.; Kaplanis, G.; et al. Fleets of robots for environmentally-safe pest control in agriculture. Precis. Agric. 2017, 18, 574–614. [Google Scholar] [CrossRef]
- Xue, X.; Lan, Y.; Sun, Z.; Chang, C.; Hoffmann, W.C. Develop an unmanned aerial vehicle based automatic aerial spraying system. Comput. Electron. Agric. 2016, 128, 58–66. [Google Scholar] [CrossRef]
- Slaughter, D.C.; Giles, D.K.; Downey, D. Autonomous robotic weed control systems: A review. Comput. Electron. Agric. 2008, 61, 63–78. [Google Scholar] [CrossRef]
- Lottes, P.; Khanna, R.; Pfeifer, J.; Siegwart, R.; Stachniss, C. UAV-based crop and weed classification for smart farming. In Proceedings of the 2017 IEEE International Conference on Robotics and Automation (ICRA), Singapore, 29 May–3 June 2017; pp. 3024–3031. [Google Scholar]
- de Castro, A.; Torres-Sánchez, J.; Peña, J.; Jiménez-Brenes, F.; Csillik, O.; López-Granados, F. An automatic random forest-OBIA algorithm for early weed mapping between and within crop rows using UAV imagery. Remote Sens. 2018, 10, 285. [Google Scholar] [CrossRef] [Green Version]
- Van Henten, E.J.; Hemming, J.; Van Tuijl, B.A.J.; Kornet, J.G.; Meuleman, J.; Bontsema, J.; Van Os, E.A. An autonomous robot for harvesting cucumbers in greenhouses. Auton. Robot. 2002, 13, 241–258. [Google Scholar] [CrossRef]
- Zhang, C.; Kovacs, J.M. The application of small unmanned aerial systems for precision agriculture: A review. Precis. Agric. 2012, 13, 693–712. [Google Scholar] [CrossRef]
- Radoglou-Grammatikis, P.; Sarigiannidis, P.; Lagkas, T.; Moscholios, I. A compilation of UAV applications for precision agriculture. Comput. Netw. 2020, 172, 107148. [Google Scholar] [CrossRef]
- De Cubber, G.; Doroftei, D.; Serrano, D.; Chintamani, K.; Sabino, R.; Ourevitch, S. The EU-ICARUS project: Developing assistive robotic tools for search and rescue operations. In Proceedings of the 2013 IEEE international symposium on safety, security, and rescue robotics (SSRR), Linkoping, Sweden, 21–26 October 2013; pp. 1–4. [Google Scholar]
- Scherer, J.; Yahyanejad, S.; Hayat, S.; Yanmaz, E.; Andre, T.; Khan, A.; Vukadinovic, V.; Bettstetter, C.; Hellwagner, H.; Rinner, B. An autonomous multi-UAV system for search and rescue. In Proceedings of the First Workshop on Micro Aerial Vehicle Networks, Systems, and Applications for Civilian Use, Florence, Italy, 18 May 2015; pp. 33–38. [Google Scholar]
- Qi, J.; Song, D.; Shang, H.; Wang, N.; Hua, C.; Wu, C.; Qi, X.; Han, J. Search and rescue rotary-wing UAV and its application to the lushan ms 7.0 earthquake. J. Field Robot. 2016, 33, 290–321. [Google Scholar] [CrossRef]
- Silvagni, M.; Tonoli, A.; Zenerino, E.; Chiaberge, M. Multipurpose UAV for search and rescue operations in mountain avalanche events. Geomat. Nat. Hazards Risk 2017, 8, 18–33. [Google Scholar] [CrossRef] [Green Version]
- Tomic, T.; Schmid, K.; Lutz, P.; Domel, A.; Kassecker, M.; Mair, E.; Grixa, I.L.; Ruess, F.; Suppa, M.; Burschka, D. Toward a fully autonomous UAV: Research platform for indoor and outdoor urban search and rescue. IEEE Robot. Autom. Mag. 2012, 19, 46–56. [Google Scholar] [CrossRef] [Green Version]
- Verykokou, S.; Ioannidis, C.; Athanasiou, G.; Doulamis, N.; Amditis, A. 3D reconstruction of disaster scenes for urban search and rescue. Multimed. Tools Appl. 2018, 77, 9691–9717. [Google Scholar] [CrossRef]
- Mittal, M.; Mohan, R.; Burgard, W.; Valada, A. Vision-based autonomous UAV navigation and landing for urban search and rescue. arXiv 2019, arXiv:1906.01304. [Google Scholar]
- Dang, T.; Mascarich, F.; Khattak, S.; Nguyen, H.; Nguyen, H.; Hirsh, S.; Reinhart, R.; Papachristos, C.; Alexis, K. Autonomous search for underground mine rescue using aerial robots. In Proceedings of the 2020 IEEE Aerospace Conference, Big Sky, MT, USA, 7–14 March 2020; pp. 1–8. [Google Scholar]
- Zimroz, P.; Trybała, P.; Wróblewski, A.; Góralczyk, M.; Szrek, J.; Wójcik, A.; Zimroz, R. Application of UAV in Search and Rescue Actions in Underground Mine—A Specific Sound Detection in Noisy Acoustic Signal. Energies 2021, 14, 3725. [Google Scholar] [CrossRef]
- Yeong, S.; King, L.; Dol, S. A review on marine search and rescue operations using unmanned aerial vehicles. Int. J. Mar. Environ. Sci. 2015, 9, 396–399. [Google Scholar]
- Xiao, X.; Dufek, J.; Woodbury, T.; Murphy, R. UAV assisted USV visual navigation for marine mass casualty incident response. In Proceedings of the 2017 IEEE/RSJ International Conference on Intelligent Robots and Systems (IROS), Vancouver, BC, Canada, 24–28 September 2017; pp. 6105–6110. [Google Scholar]
- Lygouras, E.; Santavas, N.; Taitzoglou, A.; Tarchanidis, K.; Mitropoulos, A.; Gasteratos, A. Unsupervised human detection with an embedded vision system on a fully autonomous UAV for search and rescue operations. Sensors 2019, 19, 3542. [Google Scholar] [CrossRef] [PubMed] [Green Version]
- Qingqing, L.; Taipalmaa, J.; Queralta, J.P.; Gia, T.N.; Gabbouj, M.; Tenhunen, H.; Raitoharju, J.; Westerlund, T. Towards active vision with UAVs in marine search and rescue: Analyzing human detection at variable altitudes. In Proceedings of the 2020 IEEE International Symposium on Safety, Security, and Rescue Robotics (SSRR), Abu Dhabi, UAE, 4–6 November 2020; pp. 65–70. [Google Scholar]
- Chamoso, P.; Raveane, W.; Parra, V.; González, A. UAVs applied to the counting and monitoring of animals. In Ambient Intelligence-Software and Applications; Springer: Cham, Switzerland, 2014; pp. 71–80. [Google Scholar]
- Xu, B.; Wang, W.; Falzon, G.; Kwan, P.; Guo, L.; Sun, Z.; Li, C. Livestock classification and counting in quadcopter aerial images using Mask R-CNN. Int. J. Remote Sens. 2020, 41, 8121–8142. [Google Scholar] [CrossRef] [Green Version]
- Gonzalez, L.F.; Montes, G.A.; Puig, E.; Johnson, S.; Mengersen, K.; Gaston, K.J. Unmanned aerial vehicles (UAVs) and artificial intelligence revolutionizing wildlife monitoring and conservation. Sensors 2016, 16, 97. [Google Scholar] [CrossRef] [Green Version]
- Hodgson, J.C.; Baylis, S.M.; Mott, R.; Herrod, A.; Clarke, R.H. Precision wildlife monitoring using unmanned aerial vehicles. Sci. Rep. 2016, 6, 331. [Google Scholar] [CrossRef] [Green Version]
- Su, X.; Dong, S.; Liu, S.; Cracknell, A.P.; Zhang, Y.; Wang, X.; Liu, G. Using an unmanned aerial vehicle (UAV) to study wild yak in the highest desert in the world. Int. J. Remote Sens. 2018, 39, 5490–5503. [Google Scholar] [CrossRef]
- Fortuna, J.; Ferreira, F.; Gomes, R.; Ferreira, S.; Sousa, J. Using low cost open source UAVs for marine wild life monitoring-Field Report. IFAC Proc. Vol. 2013, 46, 291–295. [Google Scholar] [CrossRef]
- Paranjape, A.A.; Chung, S.J.; Kim, K.; Shim, D.H. Robotic herding of a flock of birds using an unmanned aerial vehicle. IEEE Trans. Robot. 2018, 34, 901–915. [Google Scholar] [CrossRef] [Green Version]
- Yaxley, K.J.; McIntyre, N.; Park, J.; Healey, J. Sky shepherds: A tale of a UAV and sheep. In Shepherding UxVs for Human-Swarm Teaming: An Artificial Intelligence Approach to Unmanned X Vehicles; Springer: Cham, Switzerland, 2021; pp. 189–206. [Google Scholar]
- Scobie, C.A.; Hugenholtz, C.H. Wildlife monitoring with unmanned aerial vehicles: Quantifying distance to auditory detection. Wildl. Soc. Bull. 2016, 40, 781–785. [Google Scholar] [CrossRef]
- Hodgson, J.C.; Koh, L.P. Best practice for minimising unmanned aerial vehicle disturbance to wildlife in biological field research. Curr. Biol. 2016, 26, R404–R405. [Google Scholar] [CrossRef] [PubMed] [Green Version]
- Eheim, C.; Dixon, C.; Argrow, B.; Palo, S. Tornadochaser: A remotely-piloted UAV for in situ meteorological measurements. In Proceedings of the 1st UAV Conference, Portsmouth, VA, USA, 20–23 May 2002; p. 3479. [Google Scholar]
- DeBusk, W. Unmanned aerial vehicle systems for disaster relief: Tornado alley. In Proceedings of the AIAA Infotech@ Aerospace 2010, Atlanta, GA, USA, 20–22 April 2010; p. 3506. [Google Scholar]
- Witte, B.M.; Schlagenhauf, C.; Mullen, J.; Helvey, J.P.; Thamann, M.A.; Bailey, S. Fundamental Turbulence Measurement with Unmanned Aerial Vehicles. In Proceedings of the 8th AIAA Atmospheric and Space Environments Conference, Washington, DC, USA, 13–17 June 2016; p. 3584. [Google Scholar]
- Avery, A.S.; Hathaway, J.D.; Jacob, J.D. Sensor Suite Development for a Weather UAV. In Proceedings of the 7th AIAA Atmospheric and Space Environments Conference, Dallas, TX, USA, 22–26 June 2015; p. 3022. [Google Scholar]
- Zhou, S.; Gheisari, M. Unmanned aerial system applications in construction: A systematic review. In Construction Innovation; Emerald Publishing Limited: Bingley, UK, 2018. [Google Scholar]
- Ham, Y.; Han, K.K.; Lin, J.J.; Golparvar-Fard, M. Visual monitoring of civil infrastructure systems via camera-equipped Unmanned Aerial Vehicles (UAVs): A review of related works. Vis. Eng. 2016, 4, 1–8. [Google Scholar] [CrossRef] [Green Version]
- De Melo, R.R.S.; Costa, D.B.; Álvares, J.S.; Irizarry, J. Applicability of unmanned aerial system (UAS) for safety inspection on construction sites. Saf. Sci. 2017, 98, 174–185. [Google Scholar] [CrossRef]
- Li, Y.; Liu, C. Applications of multirotor drone technologies in construction management. Int. J. Constr. Manag. 2019, 19, 401–412. [Google Scholar] [CrossRef]
- Jacob-Loyola, N.; Rivera, M.L.; Herrera, R.F.; Atencio, E. Unmanned Aerial Vehicles (UAVs) for Physical Progress Monitoring of Construction. Sensors 2021, 21, 4227. [Google Scholar] [CrossRef] [PubMed]
- Nikulin, A.; de Smet, T.S. A UAV-based magnetic survey method to detect and identify orphaned oil and gas wells. Lead. Edge 2019, 38, 447–452. [Google Scholar] [CrossRef]
- Gómez, C.; Green, D.R. Small unmanned airborne systems to support oil and gas pipeline monitoring and mapping. Arab. J. Geosci. 2017, 10, 202. [Google Scholar] [CrossRef]
- Shukla, A.; Xiaoqian, H.; Karki, H. Autonomous tracking and navigation controller for an unmanned aerial vehicle based on visual data for inspection of oil and gas pipelines. In Proceedings of the 2016 16th International Conference on Control, Automation and Systems (ICCAS), Gyeongju, South Korea, 16–19 October 2016; pp. 194–200. [Google Scholar]
- Yan, Y.; Ma, S.; Yin, S.; Hu, S.; Long, Y.; Xie, C.; Jiang, H. Detection and numerical simulation of potential hazard in oil pipeline areas based on UAV surveys. Front. Earth Sci. 2021, 9, 272. [Google Scholar] [CrossRef]
- Bretschneider, T.R.; Shetti, K. UAV-based gas pipeline leak detection. In Proceedings of the ARCS, Porto, Portugal, 24–27 March 2015. [Google Scholar]
- Quater, P.B.; Grimaccia, F.; Leva, S.; Mussetta, M.; Aghaei, M. Light Unmanned Aerial Vehicles (UAVs) for cooperative inspection of PV plants. IEEE J. Photovoltaics 2014, 4, 1107–1113. [Google Scholar] [CrossRef] [Green Version]
- Vega Díaz, J.J.; Vlaminck, M.; Lefkaditis, D.; Orjuela Vargas, S.A.; Luong, H. Solar panel detection within complex backgrounds using thermal images acquired by UAVs. Sensors 2020, 20, 6219. [Google Scholar] [CrossRef] [PubMed]
- Zhang, Y.; Yuan, X.; Li, W.; Chen, S. Automatic power line inspection using UAV images. Remote Sens. 2017, 9, 824. [Google Scholar] [CrossRef] [Green Version]
- Jenssen, R.; Roverso, D. Automatic autonomous vision-based power line inspection: A review of current status and the potential role of deep learning. Int. J. Electr. Power Energy Syst. 2018, 99, 107–120. [Google Scholar]
- Cheng, L.; Tan, X.; Yao, D.; Xu, W.; Wu, H.; Chen, Y. A Fishery Water Quality Monitoring and Prediction Evaluation System for Floating UAV Based on Time Series. Sensors 2021, 21, 4451. [Google Scholar] [CrossRef] [PubMed]
- Lipovskỳ, P.; Draganová, K.; Novotňák, J.; Szoke, Z.; Fil’ko, M. Indoor Mapping of Magnetic Fields Using UAV Equipped with Fluxgate Magnetometer. Sensors 2021, 21, 4191. [Google Scholar] [CrossRef] [PubMed]
- Klausen, K.; Fossen, T.I.; Johansen, T.A. Nonlinear control with swing damping of a multirotor UAV with suspended load. J. Intell. Robot. Syst. 2017, 88, 379–394. [Google Scholar] [CrossRef]
- Villa, D.K.; Brandao, A.S.; Sarcinelli-Filho, M. A survey on load transportation using multirotor UAVs. J. Intell. Robot. Syst. 2019, 98, 267–296. [Google Scholar] [CrossRef]
- González-deSantos, L.M.; Martínez-Sánchez, J.; González-Jorge, H.; Ribeiro, M.; de Sousa, J.B.; Arias, P. Payload for contact inspection tasks with UAV systems. Sensors 2019, 19, 3752. [Google Scholar] [CrossRef] [Green Version]
- Kanistras, K.; Martins, G.; Rutherford, M.J.; Valavanis, K.P. A survey of unmanned aerial vehicles (UAVs) for traffic monitoring. In Proceedings of the 2013 International Conference on Unmanned Aircraft Systems (ICUAS), Atlanta, GA, USA, 28–31 May 2013; pp. 221–234. [Google Scholar]
- Silva, L.A.; Sanchez San Blas, H.; Peral García, D.; Sales Mendes, A.; Villarubia González, G. An architectural multi-agent system for a pavement monitoring system with pothole recognition in UAV images. Sensors 2020, 20, 6205. [Google Scholar] [CrossRef]
- Outay, F.; Mengash, H.A.; Adnan, M. Applications of unmanned aerial vehicle (UAV) in road safety, traffic and highway infrastructure management: Recent advances and challenges. Transp. Res. Part A Policy Pract. 2020, 141, 116–129. [Google Scholar] [CrossRef]
- Mademlis, I.; Mygdalis, V.; Nikolaidis, N.; Pitas, I. Challenges in autonomous UAV cinematography: An overview. In Proceedings of the 2018 IEEE international conference on multimedia and expo (ICME), San Diego, CA, USA, 23–27 July 2018; pp. 1–6. [Google Scholar]
- Augugliaro, F.; Schoellig, A.P.; D’Andrea, R. Dance of the flying machines: Methods for designing and executing an aerial dance choreography. IEEE Robot. Autom. Mag. 2013, 20, 96–104. [Google Scholar] [CrossRef]
- Schoellig, A.P.; Siegel, H.; Augugliaro, F.; D’Andrea, R. So you think you can dance? Rhythmic flight performances with quadrocopters. In Controls and Art; Springer International Publishing: Basel, Switzerland, 2014; pp. 73–105. [Google Scholar]
- Kim, S.J.; Jeong, Y.; Park, S.; Ryu, K.; Oh, G. A survey of drone use for entertainment and AVR (augmented and virtual reality). In Augmented Reality and Virtual Reality; Springer: Cham, Switzerland, 2018; pp. 339–352. [Google Scholar]
- Ang, K.Z.; Dong, X.; Liu, W.; Qin, G.; Lai, S.; Wang, K.; Wei, D.; Zhang, S.; Phang, S.K.; Chen, X.; et al. High-precision multi-UAV teaming for the first outdoor night show in Singapore. Unmanned Syst. 2018, 6, 39–65. [Google Scholar] [CrossRef]
- Imdoukh, A.; Shaker, A.; Al-Toukhy, A.; Kablaoui, D.; El-Abd, M. Semi-autonomous indoor firefighting UAV. In Proceedings of the 2017 18th International Conference on Advanced Robotics (ICAR), Hong Kong, China, 10–12 July 2017; pp. 310–315. [Google Scholar]
- Qin, H.; Cui, J.Q.; Li, J.; Bi, Y.; Lan, M.; Shan, M.; Liu, W.; Wang, K.; Lin, F.; Zhang, Y.; et al. Design and implementation of an unmanned aerial vehicle for autonomous firefighting missions. In Proceedings of the 2016 12th IEEE International Conference on Control and Automation (ICCA), Kathmandu, Nepal, 1–3 June 2016; pp. 62–67. [Google Scholar]
- Sudhakar, S.; Vijayakumar, V.; Kumar, C.S.; Priya, V.; Ravi, L.; Subramaniyaswamy, V. Unmanned Aerial Vehicle (UAV) based Forest Fire Detection and monitoring for reducing false alarms in forest-fires. Comput. Commun. 2020, 149, 1–16. [Google Scholar] [CrossRef]
- Chung, S.J.; Paranjape, A.A.; Dames, P.; Shen, S.; Kumar, V. A survey on aerial swarm robotics. IEEE Trans. Robot. 2018, 34, 837–855. [Google Scholar] [CrossRef] [Green Version]
- Oh, K.K.; Park, M.C.; Ahn, H.S. A survey of multi-agent formation control. Automatica 2015, 53, 424–440. [Google Scholar] [CrossRef]
- Saif, O.; Fantoni, I.; Zavala-Río, A. Distributed integral control of multiple UAVs: Precise flocking and navigation. IET Control Theory Appl. 2019, 13, 2008–2017. [Google Scholar] [CrossRef] [Green Version]
- Mercado, D.; Castro, R.; Lozano, R. Quadrotors flight formation control using a leader-follower approach. In Proceedings of the 2013 European Control Conference (ECC), Zurich, Switzerland, 17–19 July 2013; pp. 3858–3863. [Google Scholar]
- Hou, Z.; Fantoni, I. Distributed leader-follower formation control for multiple quadrotors with weighted topology. In Proceedings of the 2015 10th System of Systems Engineering Conference (SoSE), San Antonio, TX, USA, 17–20 May 2015; pp. 256–261. [Google Scholar]
- Dehghani, M.A.; Menhaj, M.B. Communication free leader-follower formation control of unmanned aircraft systems. Robot. Auton. Syst. 2016, 80, 69–75. [Google Scholar] [CrossRef]
- Xuan-Mung, N.; Hong, S.K. Robust adaptive formation control of quadcopters based on a leader-follower approach. Int. J. Adv. Robot. Syst. 2019, 16, 1729881419862733. [Google Scholar] [CrossRef] [Green Version]
- Walter, V.; Staub, N.; Franchi, A.; Saska, M. UVDAR System for Visual Relative Localization with Application to Leader-Follower Formations of Multirotor UAVs. IEEE Robot. Autom. Lett. 2019, 4, 2637–2644. [Google Scholar] [CrossRef] [Green Version]
- Wang, X.; Shen, L.; Liu, Z.; Zhao, S.; Cong, Y.; Li, Z.; Jia, S.; Chen, H.; Yu, Y.; Chang, Y.; et al. Coordinated flight control of miniature fixed-wing UAV swarms: Methods and experiments. Sci. China Inf. Sci. 2019, 62, 212204. [Google Scholar] [CrossRef] [Green Version]
- Tagliabue, A.; Kamel, M.; Siegwart, R.; Nieto, J. Robust collaborative object transportation using multiple MAVs. Int. J. Robot. Res. 2019, 38, 1020–1044. [Google Scholar] [CrossRef] [Green Version]
- Ren, W.; Beard, R.W. Decentralized scheme for spacecraft formation flying via the virtual structure approach. J. Guid. Control. Dyn. 2004, 27, 73–82. [Google Scholar] [CrossRef]
- Li, N.H.; Liu, H.H. Formation UAV flight control using virtual structure and motion synchronization. In Proceedings of the 2008 American Control Conference, Seattle, WA, USA, 11–13 June 2008; pp. 1782–1787. [Google Scholar]
- Yoshioka, C.; Namerikawa, T. Formation control of nonholonomic multi-vehicle systems based on virtual structure. IFAC Proc. Vol. 2008, 41, 5149–5154. [Google Scholar] [CrossRef] [Green Version]
- Bayezit, İ.; Fidan, B. Distributed cohesive motion control of flight vehicle formations. IEEE Trans. Ind. Electron. 2012, 60, 5763–5772. [Google Scholar] [CrossRef]
- Kushleyev, A.; Mellinger, D.; Powers, C.; Kumar, V. Towards a swarm of agile micro quadrotors. Auton. Robot. 2013, 35, 287–300. [Google Scholar] [CrossRef]
- Zhihao, C.; Longhong, W.; Jiang, Z.; Kun, W.; Yingxun, W. Virtual target guidance-based distributed model predictive control for formation control of multiple UAVs. Chin. J. Aeronaut. 2020, 33, 1037–1056. [Google Scholar]
- Reynolds, C.W. Flocks, herds and schools: A distributed behavioral model. In ACM SIGGRAPH Computer Graphics; ACM: New York, NY, USA, 1987; Volume 21, pp. 25–34. [Google Scholar]
- Olfati-Saber, R. Flocking for multi-agent dynamic systems: Algorithms and theory. IEEE Trans. Autom. Control 2006, 51, 401–420. [Google Scholar] [CrossRef] [Green Version]
- Tanner, H.G.; Jadbabaie, A.; Pappas, G.J. Flocking in fixed and switching networks. IEEE Trans. Autom. Control 2007, 52, 863–868. [Google Scholar] [CrossRef]
- Savkin, A.V.; Teimoori, H. Decentralized navigation of groups of wheeled mobile robots with limited communication. IEEE Trans. Robot. 2010, 26, 1099–1104. [Google Scholar] [CrossRef]
- Reyes, L.A.V.; Tanner, H.G. Flocking, formation control, and path following for a group of mobile robots. IEEE Trans. Control Syst. Technol. 2015, 23, 1268–1282. [Google Scholar] [CrossRef]
- Khaledyan, M.; Liu, T.; Fernandez-Kim, V.; de Queiroz, M. Flocking and target interception control for formations of nonholonomic kinematic agents. IEEE Trans. Control Syst. Technol. 2019, 28, 1603–1610. [Google Scholar] [CrossRef] [Green Version]
- Do, K.D. Flocking for multiple elliptical agents with limited communication ranges. IEEE Trans. Robot. 2011, 27, 931–942. [Google Scholar] [CrossRef]
- Antonelli, G.; Arrichiello, F.; Chiaverini, S. Flocking for multi-robot systems via the null-space-based behavioral control. Swarm Intell. 2010, 4, 37. [Google Scholar] [CrossRef]
- Ghapani, S.; Mei, J.; Ren, W.; Song, Y. Fully distributed flocking with a moving leader for Lagrange networks with parametric uncertainties. Automatica 2016, 67, 67–76. [Google Scholar] [CrossRef] [Green Version]
- Jafari, M.; Xu, H. A biologically-inspired distributed fault tolerant flocking control for multi-agent system in presence of uncertain dynamics and unknown disturbance. Eng. Appl. Artif. Intell. 2019, 79, 1–12. [Google Scholar] [CrossRef]
- Ren, W.; Atkins, E. Distributed multi-vehicle coordinated control via local information exchange. Int. J. Robust Nonlinear Control. IFAC-Affil. J. 2007, 17, 1002–1033. [Google Scholar] [CrossRef] [Green Version]
- Saulnier, K.; Saldana, D.; Prorok, A.; Pappas, G.J.; Kumar, V. Resilient flocking for mobile robot teams. IEEE Robot. Autom. Lett. 2017, 2, 1039–1046. [Google Scholar] [CrossRef]
- Cao, Y.; Stuart, D.; Ren, W.; Meng, Z. Distributed containment control for multiple autonomous vehicles with double-integrator dynamics: Algorithms and experiments. IEEE Trans. Control Syst. Technol. 2011, 19, 929–938. [Google Scholar] [CrossRef]
- Dimarogonas, D.V.; Kyriakopoulos, K.J. A connection between formation infeasibility and velocity alignment in kinematic multi-agent systems. Automatica 2008, 44, 2648–2654. [Google Scholar] [CrossRef]
- Yang, D.; Ren, W.; Liu, X. Fully distributed adaptive sliding-mode controller design for containment control of multiple Lagrangian systems. Syst. Control Lett. 2014, 72, 44–52. [Google Scholar] [CrossRef]
- Augugliaro, F.; Schoellig, A.P.; D’Andrea, R. Generation of collision-free trajectories for a quadrocopter fleet: A sequential convex programming approach. In Proceedings of the 2012 IEEE/RSJ international conference on Intelligent Robots and Systems, Vilamoura-Algarve, Portugal, 7–12 October 2012; pp. 1917–1922. [Google Scholar]
- Alonso-Mora, J.; Naegeli, T.; Siegwart, R.; Beardsley, P. Collision avoidance for aerial vehicles in multi-agent scenarios. Auton. Robot. 2015, 39, 101–121. [Google Scholar] [CrossRef]
- Preiss, J.A.; Hönig, W.; Ayanian, N.; Sukhatme, G.S. Downwash-aware trajectory planning for large quadrotor teams. In Proceedings of the 2017 IEEE/RSJ International Conference on Intelligent Robots and Systems (IROS), Vancouver, BC, Canada, 24–28 September 2017; pp. 250–257. [Google Scholar]
- Hönig, W.; Preiss, J.A.; Kumar, T.S.; Sukhatme, G.S.; Ayanian, N. Trajectory planning for quadrotor swarms. IEEE Trans. Robot. 2018, 34, 856–869. [Google Scholar] [CrossRef]
- Alonso-Mora, J.; Montijano, E.; Nägeli, T.; Hilliges, O.; Schwager, M.; Rus, D. Distributed multi-robot formation control in dynamic environments. Auton. Robot. 2019, 43, 1079–1100. [Google Scholar] [CrossRef] [Green Version]
- Madridano, Á.; Al-Kaff, A.; Martín, D. 3D Trajectory Planning Method for UAVs Swarm in Building Emergencies. Sensors 2020, 20, 642. [Google Scholar] [CrossRef] [Green Version]
- Zhou, X.; Wang, Z.; Wen, X.; Zhu, J.; Xu, C.; Gao, F. Decentralized Spatial-Temporal Trajectory Planning for Multicopter Swarms. arXiv 2021, arXiv:2106.12481. [Google Scholar]
- Zhou, X.; Wen, X.; Zhu, J.; Zhou, H.; Xu, C.; Gao, F. Ego-swarm: A fully autonomous and decentralized quadrotor swarm system in cluttered environments. arXiv 2020, arXiv:2011.04183. [Google Scholar]
- Park, J.; Kim, H.J. Online Trajectory Planning for Multiple Quadrotors in Dynamic Environments Using Relative Safe Flight Corridor. IEEE Robot. Autom. Lett. 2020, 6, 659–666. [Google Scholar] [CrossRef]
- Park, J.; Kim, J.; Jang, I.; Kim, H.J. Efficient multi-agent trajectory planning with feasibility guarantee using relative bernstein polynomial. In Proceedings of the 2020 IEEE International Conference on Robotics and Automation (ICRA), Paris, France, 31 May–31 August 2020; pp. 434–440. [Google Scholar]
- Jackson, B.E.; Howell, T.A.; Shah, K.; Schwager, M.; Manchester, Z. Scalable cooperative transport of cable-suspended loads with UAVs using distributed trajectory optimization. IEEE Robot. Autom. Lett. 2020, 5, 3368–3374. [Google Scholar] [CrossRef]
- Lee, T.; Sreenath, K.; Kumar, V. Geometric control of cooperating multiple quadrotor UAVs with a suspended payload. In Proceedings of the 52nd IEEE Conference on Decision and Control, Firenze, Italy, 10–13 December 2013; pp. 5510–5515. [Google Scholar]
- Tognon, M.; Gabellieri, C.; Pallottino, L.; Franchi, A. Aerial co-manipulation with cables: The role of internal force for equilibria, stability, and passivity. IEEE Robot. Autom. Lett. 2018, 3, 2577–2583. [Google Scholar] [CrossRef] [Green Version]
- Loianno, G.; Spurny, V.; Thomas, J.; Baca, T.; Thakur, D.; Hert, D.; Penicka, R.; Krajnik, T.; Zhou, A.; Cho, A.; et al. Localization, grasping, and transportation of magnetic objects by a team of mavs in challenging desert-like environments. IEEE Robot. Autom. Lett. 2018, 3, 1576–1583. [Google Scholar] [CrossRef]
- Lindsey, Q.; Mellinger, D.; Kumar, V. Construction of cubic structures with quadrotor teams. In Proceedings of the Robotics: Science & Systems VII, Los Angeles, CA, USA, 27–30 June 2011. [Google Scholar]
- Mellinger, D.; Shomin, M.; Michael, N.; Kumar, V. Cooperative grasping and transport using multiple quadrotors. In Distributed Autonomous Robotic Systems; Springer: Berlin/Heidelberg, Germany, 2013; pp. 545–558. [Google Scholar]
- Loianno, G.; Kumar, V. Cooperative transportation using small quadrotors using monocular vision and inertial sensing. IEEE Robot. Autom. Lett. 2017, 3, 680–687. [Google Scholar] [CrossRef]
- Sanalitro, D.; Savino, H.J.; Tognon, M.; Cortés, J.; Franchi, A. Full-pose Manipulation Control of a Cable-suspended load with Multiple UAVs under Uncertainties. IEEE Robot. Autom. Lett. 2020, 5, 2185–2191. [Google Scholar] [CrossRef] [Green Version]
- Shi, F.; Zhao, M.; Murooka, M.; Okada, K.; Inaba, M. Aerial regrasping: Pivoting with transformable multilink aerial robot. In Proceedings of the 2020 IEEE International Conference on Robotics and Automation (ICRA), Paris, France, 31 May–31 August 2020; pp. 200–207. [Google Scholar]
- Bayram, H.; Stefas, N.; Engin, K.S.; Isler, V. Tracking wildlife with multiple UAVs: System design, safety and field experiments. In Proceedings of the 2017 International Symposium on Multi-Robot and Multi-Agent Systems (MRS), Los Angeles, CA, USA, 4–5 December 2017; pp. 97–103. [Google Scholar]
- Wu, J.; Wang, H.; Li, N.; Yao, P.; Huang, Y.; Su, Z.; Yu, Y. Distributed trajectory optimization for multiple solar-powered UAVs target tracking in urban environment by Adaptive Grasshopper Optimization Algorithm. Aerosp. Sci. Technol. 2017, 70, 497–510. [Google Scholar] [CrossRef]
- Bourne, J.R.; Goodell, M.N.; He, X.; Steiner, J.A.; Leang, K.K. Decentralized Multi-agent information-theoretic control for target estimation and localization: Finding gas leaks. Int. J. Robot. Res. 2020, 39, 1525–1548. [Google Scholar] [CrossRef]
- Zhou, L.; Leng, S.; Liu, Q.; Wang, Q. Intelligent UAV Swarm Cooperation for Multiple Targets Tracking. IEEE Internet Things J. 2021. [Google Scholar] [CrossRef]
- Schwager, M.; Julian, B.J.; Angermann, M.; Rus, D. Eyes in the sky: Decentralized control for the deployment of robotic camera networks. Proc. IEEE 2011, 99, 1541–1561. [Google Scholar] [CrossRef] [Green Version]
- Nigam, N.; Bieniawski, S.; Kroo, I.; Vian, J. Control of multiple UAVs for persistent surveillance: Algorithm and flight test results. IEEE Trans. Control Syst. Technol. 2011, 20, 1236–1251. [Google Scholar] [CrossRef]
- Julian, B.J.; Angermann, M.; Schwager, M.; Rus, D. Distributed robotic sensor networks: An information-theoretic approach. Int. J. Robot. Res. 2012, 31, 1134–1154. [Google Scholar] [CrossRef] [Green Version]
- Keller, J.; Thakur, D.; Dobrokhodov, V.; Jones, K.; Pivtoraiko, M.; Gallier, J.; Kaminer, I.; Kumar, V. A computationally efficient approach to trajectory management for coordinated aerial surveillance. Unmanned Syst. 2013, 1, 59–74. [Google Scholar] [CrossRef]
- Forster, C.; Lynen, S.; Kneip, L.; Scaramuzza, D. Collaborative monocular slam with multiple micro aerial vehicles. In Proceedings of the 2013 IEEE/RSJ International Conference on Intelligent Robots and Systems, Tokyo, Japan, 3–7 November 2013; pp. 3962–3970. [Google Scholar]
- Schmuck, P.; Chli, M. Multi-uav collaborative monocular slam. In Proceedings of the 2017 IEEE International Conference on Robotics and Automation (ICRA), Singapore, 29 May–3 June 2017; pp. 3863–3870. [Google Scholar]
- Kegeleirs, M.; Grisetti, G.; Birattari, M. Swarm SLAM: Challenges and Perspectives. Front. Robot. AI 2021, 8, 23. [Google Scholar] [CrossRef]
- Tipsuwan, Y.; Chow, M.Y. Control methodologies in networked control systems. Control Eng. Pract. 2003, 11, 1099–1111. [Google Scholar] [CrossRef]
- Hespanha, J.P.; Naghshtabrizi, P.; Xu, Y. A survey of recent results in networked control systems. Proc. IEEE 2007, 95, 138–162. [Google Scholar] [CrossRef] [Green Version]
- Wang, F.Y.; Liu, D. Networked control systems. In Theory and Applications; Springer: London, UK, 2008. [Google Scholar]
- Matveev, A.S.; Savkin, A.V. Estimation and Control over Communication Networks; Birkhauser: Boston, MA, USA, 2009. [Google Scholar]
- Bemporad, A.; Heemels, M.; Johansson, M. Networked Control Systems; Springer: London, UK, 2010; Volume 406. [Google Scholar]
- Ge, X.; Yang, F.; Han, Q.L. Distributed networked control systems: A brief overview. Inf. Sci. 2017, 380, 117–131. [Google Scholar] [CrossRef]
- Matveev, A.S.; Savkin, A.V. The problem of state estimation via asynchronous communication channels with irregular transmission times. IEEE Trans. Autom. Control 2003, 48, 670–676. [Google Scholar] [CrossRef]
- Onat, A.; Naskali, T.; Parlakay, E.; Mutluer, O. Control over imperfect networks: Model-based predictive networked control systems. IEEE Trans. Ind. Electron. 2010, 58, 905–913. [Google Scholar] [CrossRef]
- Petersen, I.R.; Savkin, A.V. Robust Kalman Filtering for Signals and Systems with Large Uncertainties; Birkhauser: Boston, MA, USA, 1999. [Google Scholar]
- Goodwin, G.C.; Silva, E.I.; Quevedo, D.E. Analysis and design of networked control systems using the additive noise model methodology. Asian J. Control 2010, 12, 443–459. [Google Scholar] [CrossRef]
- Savkin, A.V.; Petersen, I.R. Set-valued state estimation via a limited capacity communication channel. IEEE Trans. Autom. Control 2003, 48, 676–680. [Google Scholar] [CrossRef]
- Malyavej, V.; Savkin, A.V. The Problem of Optimal Robust Kalman State Estimation via Limited Capacity Digital Communication Channels. Syst. Control Lett. 2005, 54, 283–292. [Google Scholar] [CrossRef]
- Savkin, A.V. Analysis and synthesis of networked control systems: Topological entropy, observability, robustness and optimal control. Automatica 2006, 42, 51–62. [Google Scholar] [CrossRef]
- Savkin, A.V.; Cheng, T.M. Detectability and output feedback stabilizability of nonlinear networked control systems. IEEE Trans. Autom. Control 2007, 52, 730–735. [Google Scholar] [CrossRef]
Publisher’s Note: MDPI stays neutral with regard to jurisdictional claims in published maps and institutional affiliations. |
© 2021 by the authors. Licensee MDPI, Basel, Switzerland. This article is an open access article distributed under the terms and conditions of the Creative Commons Attribution (CC BY) license (https://creativecommons.org/licenses/by/4.0/).






