Project Gatekeeper: An Entrance Control System Embedded Radiation Detection Capability for Security Applications
Abstract
1. Introduction
2. Materials and Methods
2.1. Portal System
2.2. Detector Array
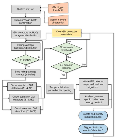
2.3. Radiation Detection and Location
2.4. Spectral Identification and Source Attribution
2.5. Result Output
2.6. System Validation
3. Results and Discussion
3.1. Radioactive Source Initial Detection and Localisation
3.2. Radioactive Source Identification
3.3. “False Positive” Alarm Activiation
4. Conclusions and Future Work
Supplementary Materials
Author Contributions
Funding
Conflicts of Interest
Data Availability
References
- Nuclear Threat Initiative (NTI). Radiological Security Progress Report; Nuclear Threat Initiative: Washington, DC, USA, 2016. [Google Scholar]
- Dell. Dell Security Annual Threat Report | 2015; Dell: Round Rock, TX, USA, 2015. [Google Scholar]
- Warrick, J. Nuclear Security: Use of Weaponized Drones by ISIS Spurs Terrorism Fears; Washington Post: Washington, DC, USA, 2017; Volume 2. [Google Scholar]
- IAEA. Nuclear Security Recommendations on Physical Protection of Nuclear Material and Nuclear Facilities; IAEA: Vienna, Austria, 2011; ISBN 978-92-0-111110-4. [Google Scholar]
- The Remote Control Project. The Hostile Use of Drones by Non-State Actors Against British Targets; Open Briefing: London, UK, 2016. [Google Scholar]
- IAEA. IAEA Incident and Trafficking Database (ITDB). Available online: https://www.iaea.org/resources/databases/itdb (accessed on 19 August 2016).
- Interational Atomic Energy Agency. Combating Illicit Trafficking in Nuclear and other Radioactive Material; Interational Atomic Energy Agency: Vienna, Austria, 2007. [Google Scholar]
- Chambers, W.H.; Atwater, H.F.; Fehlau, P.E.; Hastings, R.D.; Henry, C.N.; Kunz, W.E.; Sampson, T.E.; Whittlesey, T.H.; Worth, G.M. Portal Monitor for Diversion Safeguards; US Department of Energy: Washington, DC, USA, 1974.
- Geelhood, B.D.; Ely, J.H.; Hansen, R.R.; Kouzes, R.T.; Schweppe, J.E.; Warner, R.A. Overview of portal monitoring at border crossings. In Proceedings of the 2003 IEEE Nuclear Science Symposium: Conference Record, Portland, OR, USA, 19–25 October 2003; pp. 513–517. [Google Scholar]
- Cochran, T.B.; Mckinzie, M.G. Detecting nuclear smuggling. Sci. Am. 2008, 298, 98–104. [Google Scholar] [CrossRef]
- Kouzes, R.T. Detecting illicit nuclear materials: The installation of radiological monitoring equipment in the united states and overseas is helping thwart nuclear terrorism. Am. Sci. 2005, 93, 422–427. [Google Scholar] [CrossRef]
- Kouzes, R.T.; Ely, J.H.; Milbrath, B.D.; Schweppe, J.E.; Siciliano, E.R.; Stromswold, D.C. Spectroscopic and non-spectroscopic radiation portal applications to border security. In Proceedings of the IEEE Nuclear Science Symposium Conference Record, Fajardo, Puerto Rico, 23–29 October 2005; Volume 1, pp. 321–325. [Google Scholar]
- Klann, R.T.; Shergur, J.; Mattesich, G. Current State of Commercial Radiation Detection Equipment for Homeland Security Applications. Nucl. Technol. 2017, 168, 79–88. [Google Scholar] [CrossRef]
- Siciliano, E.R.; Ely, J.H.; Kouzes, R.T.; Milbrath, B.D.; Schweppe, J.E.; Stromswold, D.C. Comparison of PVT and NaI(Tl) scintillators for vehicle portal monitor applications. Nucl. Instrum. Methods Phys. Res. Sect. A Accel. Spectrom. Detect. Assoc. Equip. 2005, 550, 647–674. [Google Scholar] [CrossRef]
- Fehlau, P.E.; Eaton, M.J. Passive nuclear material detection in a personnel portal. In Proceedings of the ANS topical conference, Kiawah Island, SC, USA, 26 November 1979. [Google Scholar]
- Petrenko, V.; Yuldashev, B.S.; Ismailov, U.; Shipilov, N.N.; Avezov, A.D. Radiation monitoring at the borders of republic of Uzbekistan with the use of portal monitors. In New Techniques for the Detection of Nuclear and Radioactive Agents; Springer: Heidelberg, Germany, 2009; pp. 127–135. [Google Scholar]
- Paff, M.G.; Ruch, M.L.; Poitrasson-Riviere, A.; Sagadevan, A.; Clarke, S.D.; Pozzi, S. Organic liquid scintillation detectors for on-the-fly neutron/gamma alarming and radionuclide identification in a pedestrian radiation portal monitor. Nucl. Instrum. Methods Phys. Res. Sect. A Accel. Spectrom. Detect. Assoc. Equip. 2015, 789, 16–27. [Google Scholar] [CrossRef]
- Knoblauch, R.L.; Pietrucha, M.T.; Nitzburg, M. Field Studies of Pedestrian Walking Speed and Start-Up Time. Transp. Res. Rec. J. Transp. Res. Board 1996, 1538, 27–38. [Google Scholar] [CrossRef]
- Hamamatsu Photonics, K.K. Hamamatsu C12137-Series Specification; Hamamatsu Photonics: Shizuoka, Japan, 2020. [Google Scholar]
- Lowdon, M.; Martin, P.G.; Hubbard, M.W.J.; Taggart, M.P.; Connor, D.T.; Verbelen, Y.; Sellin, P.J.; Scott, T.B. Evaluation of Scintillator Detection Materials for Application within Airborne Environmental Radiation Monitoring. Sensors 2019, 19, 3828. [Google Scholar] [CrossRef] [PubMed]
- Buchanan, E.; Cresswell, A.J.; Seitz, B.; Sanderson, D.C.W. Operator related attenuation effects in radiometric surveys. Radiat. Meas. 2016, 86, 24–31. [Google Scholar] [CrossRef]
- Grisa, T.; Sas, D. On the ratio distribution of energy windowing algorithms for radiation portal monitors. Appl. Radiat. Isot. 2018, 132, 195–199. [Google Scholar] [CrossRef] [PubMed]
- Hevener, R.; Yim, M.S.; Baird, K. Investigation of energy windowing algorithms for effective cargo screening with radiation portal monitors. Radiat. Meas. 2013, 58, 113–120. [Google Scholar] [CrossRef]
- IAEA. Airborne Gamma Ray Spectrometer Surveying; IAEA: Vienna, Austria, 1991. [Google Scholar]








| Isotope | Gamma Energy (keV) | Application |
|---|---|---|
| Co-60 | 1173 & 1332 | Nuclear |
| Tc-99m | 140 | Medical |
| I-131 | 365 | Medical |
| Cs-134 | 604 & 796 | Nuclear |
| Cs-137 | 663 | Nuclear/Medical |
| Ir-192 | 317 & 468 | Industrial |
| Am-241 | 59 | Industrial |
| U-235 | 186 | Nuclear |
| NORM * | 609 & 1760 (Bi-214), 2610 (Tl-208) and 241, 295 & 351 (Pb-214) | Natural |
| Isotope | Gamma Energy (keV) | Channel Window(s) |
|---|---|---|
| Co-60 | 1173 & 1332 | 850–860 & 968–978 |
| Tc-99m | 140 | 97–107 |
| I-131 | 365 | 262–272 |
| Cs-134 | 604 & 796 | 435–445 & 576–586 |
| Cs-137 | 663 | 478–488 |
| Ir-192 | 317 & 468 | 226–236 & 336–346 |
| Am-241 | 59 | 38–48 |
| U-235 | 186 | 130–140 |
| NORM | 609 & 1760 (Bi-214), 2610 (Tl-208) and 241, 295 & 351 (Pb-214) | 440–450 & 1279–1289 (Bi-214), 1900–1910 (Tl-208) and 170–180, 210–220 & 251–261 (Pb-214) |
| Isotope | Dose Rate (µSv/h) | Source Position | Source Height (m) |
|---|---|---|---|
| Cs-137 | 1 3 5 10 15 20 | Side: Left Side: Right Front Rear | 0.70–0.90 (within gate) 0.96–1.20 (above gate) |
| NORM | 1 3 5 10 15 20 | Side: Left Side: Right Front Rear | 0.70–0.90 (within gate) 0.96–1.20 (above gate) |
| Mixed (Cs-137 and NORM) | 1 3 5 10 15 20 | Side: Left Side: Right Front Rear | 0.70–0.90 (within gate) 0.96–1.20 (above gate) |
| System Property | Current Value/Detection Limit | Future Value/Detection Limit |
|---|---|---|
| Detection Sensitivity: Cs-137 * | 1 μSv/h | <0.5 μSv/h |
| Detection Sensitivity: NORM * | 1 μSv/h | <0.5 μSv/h |
| Detection Sensitivity: Mixed Source * | 1 μSv/h | <0.5 μSv/h |
| Rate of “False Positive” Occurrence | 0.66% | <0.1% |
| Radiation Detection Type | Gamma-rays (γ) | Not required |
| Detectable Gamma Energy Range (MeV) | 0.03–3.00 | Not required |
© 2020 by the authors. Licensee MDPI, Basel, Switzerland. This article is an open access article distributed under the terms and conditions of the Creative Commons Attribution (CC BY) license (http://creativecommons.org/licenses/by/4.0/).
Share and Cite
Martin, P.G.; Verbelen, Y.; Sciama Bandel, E.; Andrews, M.; Scott, T.B. Project Gatekeeper: An Entrance Control System Embedded Radiation Detection Capability for Security Applications. Sensors 2020, 20, 2957. https://doi.org/10.3390/s20102957
Martin PG, Verbelen Y, Sciama Bandel E, Andrews M, Scott TB. Project Gatekeeper: An Entrance Control System Embedded Radiation Detection Capability for Security Applications. Sensors. 2020; 20(10):2957. https://doi.org/10.3390/s20102957
Chicago/Turabian StyleMartin, Peter G., Yannick Verbelen, Elia Sciama Bandel, Mark Andrews, and Thomas B. Scott. 2020. "Project Gatekeeper: An Entrance Control System Embedded Radiation Detection Capability for Security Applications" Sensors 20, no. 10: 2957. https://doi.org/10.3390/s20102957
APA StyleMartin, P. G., Verbelen, Y., Sciama Bandel, E., Andrews, M., & Scott, T. B. (2020). Project Gatekeeper: An Entrance Control System Embedded Radiation Detection Capability for Security Applications. Sensors, 20(10), 2957. https://doi.org/10.3390/s20102957

