A Novel TLR4 Inhibitor DB03476 Rescued Renal Inflammation in Acute Kidney Injury Model
Abstract
1. Introduction
2. Results
2.1. Structural Modeling of Murine Tlr4 Intracellular Domain and Identification of Potent Inhibitors Targeting Cys745 via Virtual Screening and Molecular Dynamics Simulation
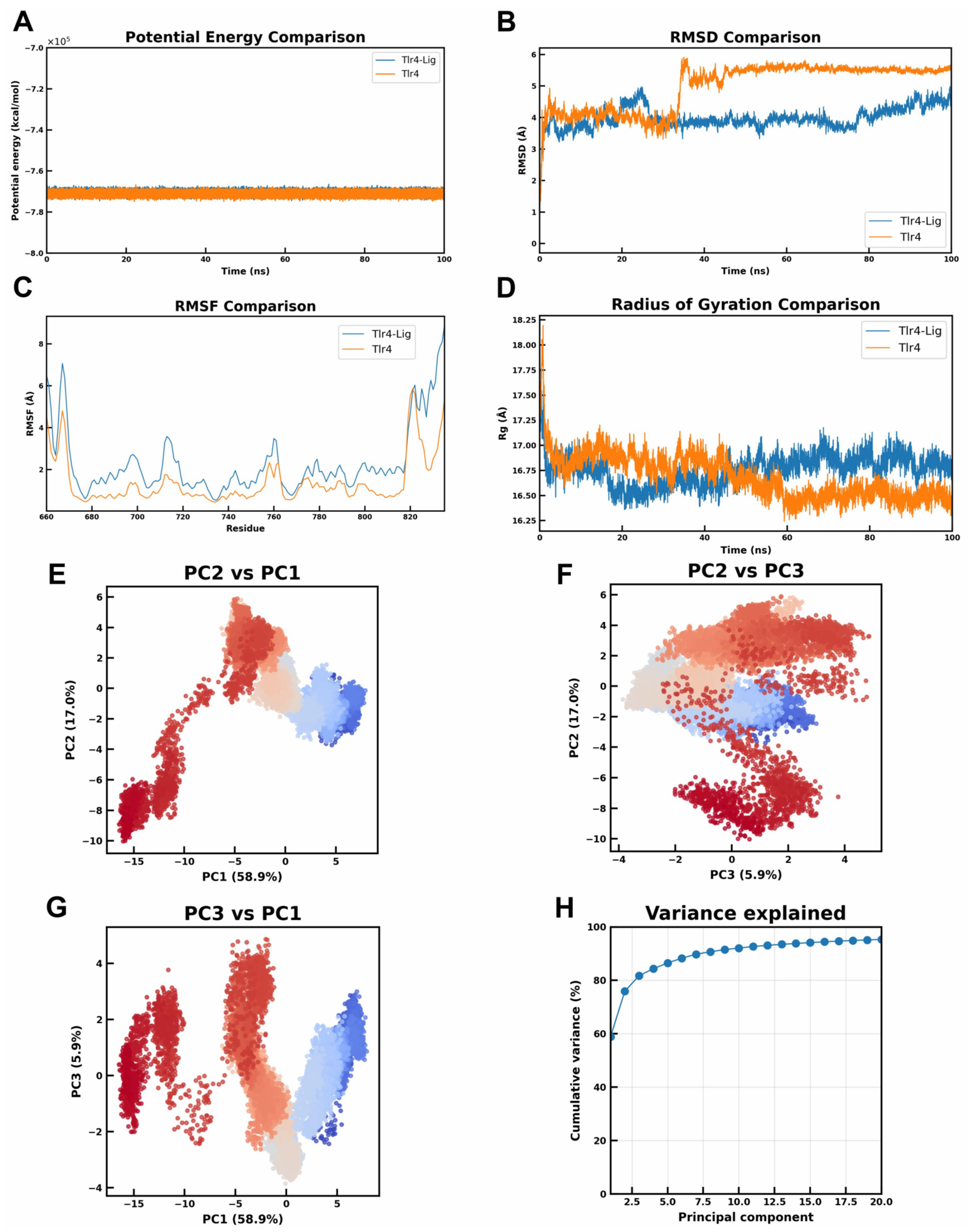
2.2. Identification of High-Affinity Murine Tlr4 Inhibitors via Virtual Screening: Mechanistic Insights from Molecular Dynamics Simulation, PCA and Comparative Analysis with TAK-242
2.3. Synthesis of Compound DB03476 Synthesis
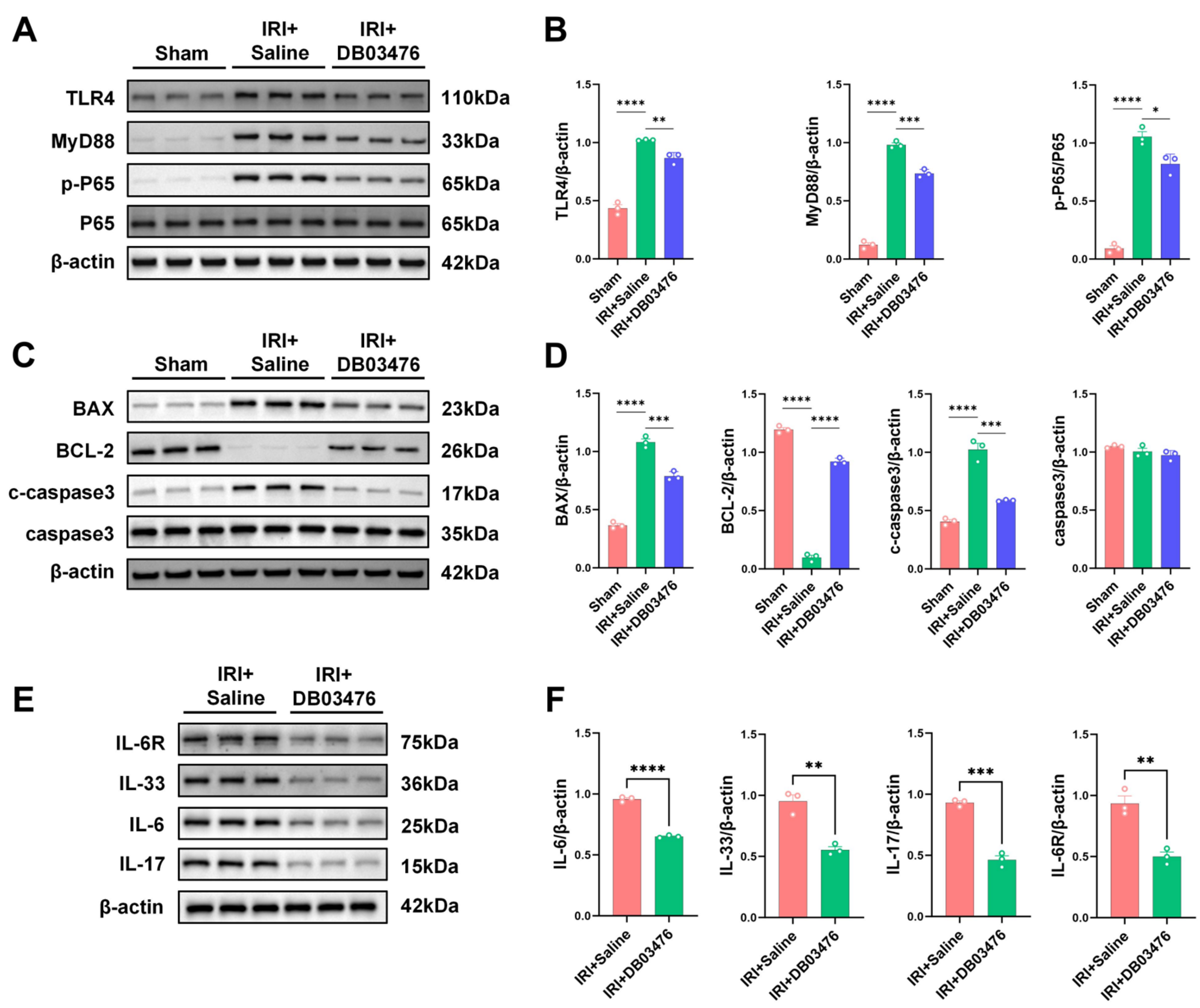
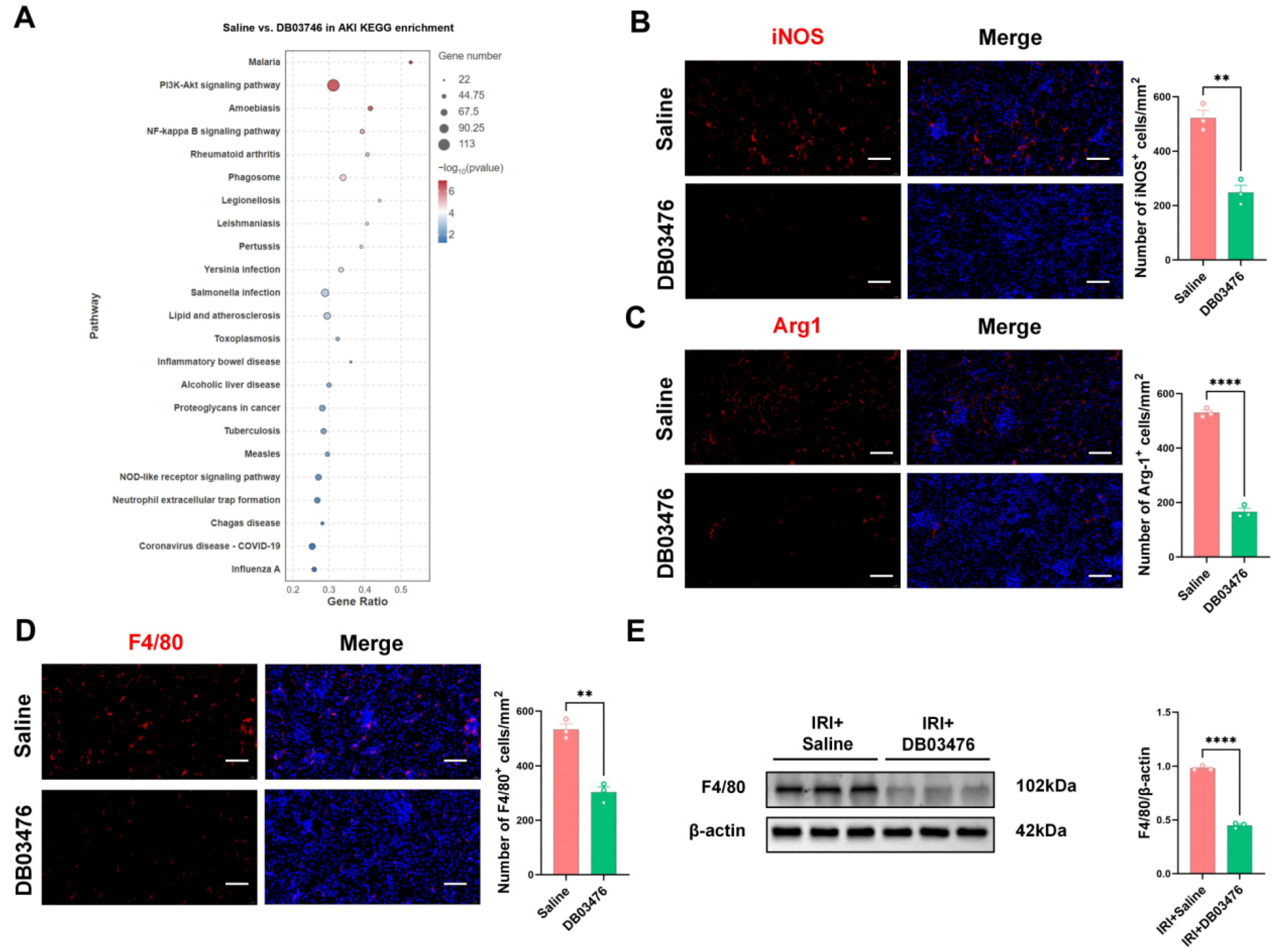
2.4. DB03476 Could Alleviate Kidney Inflammation Under AKI Model
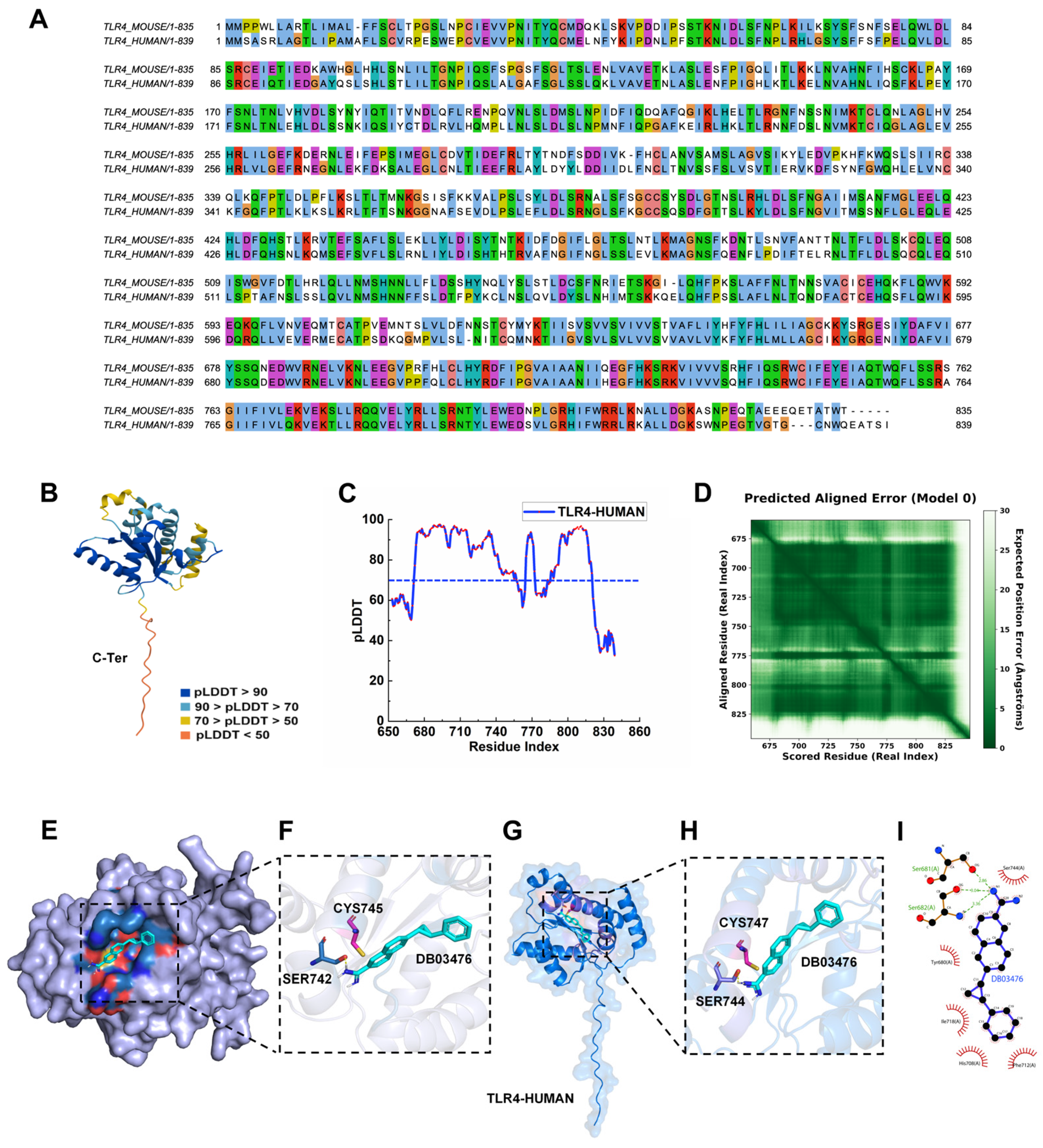
2.5. DB03476’s Structural Basis for Inhibiting the Intracellular Domain of TLR4 in Mice and Human
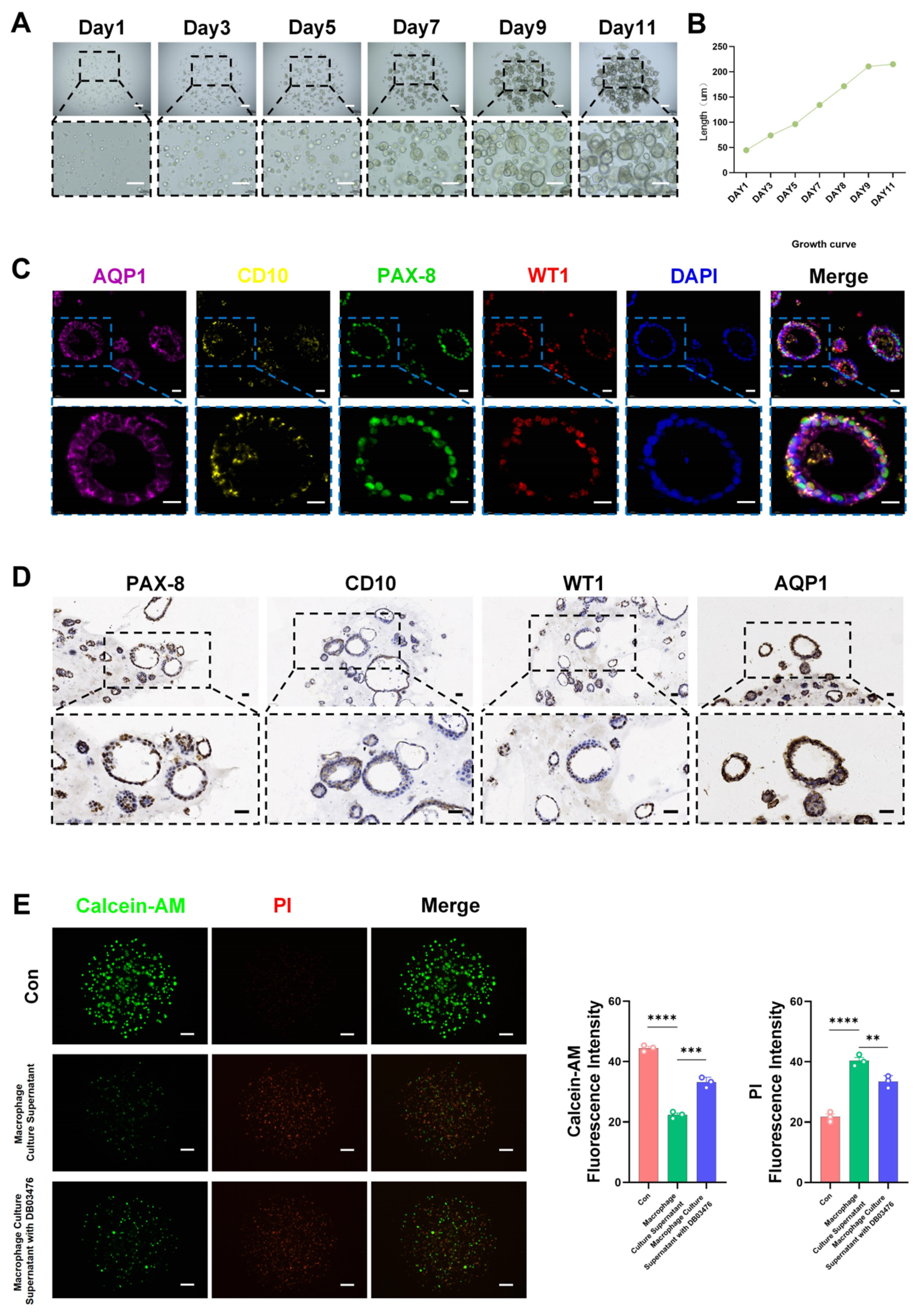
2.6. Constructing Kidney Organoids to Verify the Inhibitory Effect of DB03476 on Human TLR4
3. Discussion
4. Materials and Methods
4.1. Animals
4.2. Macrophage Culture
4.3. Protein Structure Modeling Using AlphaFold3
4.4. Virtual Screening Targeting Murine Tlr4 Intracellular Domain
4.5. Homology-Based Sequence Alignment of TLR4
4.6. Molecular Docking of DB03476 to Human TLR4 Intracellular Domain
4.7. Molecular Dynamics Simulations of Tlr4 Systems
4.8. RNA Sequencing and Bioinformatic Analysis
4.9. IRI Model and Compound Administration
4.10. Immunofluorescence
4.11. Western Blotting
4.12. Organoid Construction and Processing and Subculture Steps
4.13. Statistical Analysis
Supplementary Materials
Author Contributions
Funding
Institutional Review Board Statement
Informed Consent Statement
Data Availability Statement
Acknowledgments
Conflicts of Interest
References
- Brown, J.R.; Hisey, W.M.; Marshall, E.J.; Likosky, D.S.; Nichols, E.L.; Everett, A.D.; Pasquali, S.K.; Jacobs, M.L.; Jacobs, J.P.; Parikh, C.R. Acute Kidney Injury Severity and Long-Term Readmission and Mortality After Cardiac Surgery. Ann. Thorac. Surg. 2016, 102, 1482–1489. [Google Scholar] [CrossRef] [PubMed]
- Schulman, I.H.; Chan, K.; Der, J.S.; Wilkins, K.J.; Corns, H.L.; Sayer, B.; Ngo, D.A.; Eggers, P.; Norton, J.; Shah, N.; et al. Readmission and Mortality After Hospitalization With Acute Kidney Injury. Am. J. Kidney Dis. Off. J. Natl. Kidney Found. 2023, 82, 63–74.e61. [Google Scholar] [CrossRef] [PubMed]
- Ostermann, M.; Lumlertgul, N.; Jeong, R.; See, E.; Joannidis, M.; James, M. Acute kidney injury. Lancet 2025, 405, 241–256. [Google Scholar] [CrossRef] [PubMed]
- Gonsalez, S.R.; Cortês, A.L.; Silva, R.C.D.; Lowe, J.; Prieto, M.C.; Silva Lara, L.D. Acute kidney injury overview: From basic findings to new prevention and therapy strategies. Pharmacol. Ther. 2019, 200, 1–12. [Google Scholar] [CrossRef]
- Basile, D.P.; Anderson, M.D.; Sutton, T.A. Pathophysiology of acute kidney injury. Compr. Physiol. 2012, 2, 1303–1353. [Google Scholar] [CrossRef]
- Lu, Q.; Wang, M.; Gui, Y.; Hou, Q.; Gu, M.; Liang, Y.; Xiao, B.; Zhao, A.Z.; Dai, C. Rheb1 protects against cisplatin-induced tubular cell death and acute kidney injury via maintaining mitochondrial homeostasis. Cell Death Dis. 2020, 11, 364. [Google Scholar] [CrossRef]
- Zhao, Z.; Wu, J.; Xu, H.; Zhou, C.; Han, B.; Zhu, H.; Hu, Z.; Ma, Z.; Ming, Z.; Yao, Y.; et al. XJB-5-131 inhibited ferroptosis in tubular epithelial cells after ischemia-reperfusion injury. Cell Death Dis. 2020, 11, 629. [Google Scholar] [CrossRef]
- Ronco, C.; Bellomo, R.; Kellum, J.A. Acute kidney injury. Lancet 2019, 394, 1949–1964. [Google Scholar] [CrossRef]
- Andrade-Oliveira, V.; Foresto-Neto, O.; Watanabe, I.K.M.; Zatz, R.; Câmara, N.O.S. Inflammation in Renal Diseases: New and Old Players. Front. Pharmacol. 2019, 10, 1192. [Google Scholar] [CrossRef]
- Kim, H.J.; Kim, H.; Lee, J.H.; Hwangbo, C. Toll-like receptor 4 (TLR4): New insight immune and aging. Immun. Ageing 2023, 20, 67. [Google Scholar] [CrossRef]
- Batin Rahaman, S.K.; Nandi, S.K.; Mandal, S.K.; Debnath, U. Structural Diversity and Mutational Challenges of Toll-Like Receptor 4 Antagonists as Inflammatory Pathway Blocker. Drug Dev. Res. 2025, 86, e70031. [Google Scholar] [CrossRef] [PubMed]
- Chen, L.; Zheng, L.; Chen, P.; Liang, G. Myeloid Differentiation Primary Response Protein 88 (MyD88): The Central Hub of TLR/IL-1R Signaling. J. Med. Chem. 2020, 63, 13316–13329. [Google Scholar] [CrossRef] [PubMed]
- Yamamoto, M.; Sato, S.; Hemmi, H.; Hoshino, K.; Kaisho, T.; Sanjo, H.; Takeuchi, O.; Sugiyama, M.; Okabe, M.; Takeda, K.; et al. Role of adaptor TRIF in the MyD88-independent toll-like receptor signaling pathway. Science 2003, 301, 640–643. [Google Scholar] [CrossRef] [PubMed]
- O’Neill, L.A.J.; Bowie, A.G. The family of five: TIR-domain-containing adaptors in Toll-like receptor signalling. Nat. Rev. Immunol. 2007, 7, 353–364. [Google Scholar] [CrossRef]
- Chen, S.N.; Tan, Y.; Xiao, X.C.; Li, Q.; Wu, Q.; Peng, Y.Y.; Ren, J.; Dong, M.L. Deletion of TLR4 attenuates lipopolysaccharide-induced acute liver injury by inhibiting inflammation and apoptosis. Acta Pharmacol. Sin. 2021, 42, 1610–1619. [Google Scholar] [CrossRef]
- Hsieh, Y.T.; Chen, Y.C.; Chou, Y.C.; Kuo, P.Y.; Yen, Y.T.; Tsai, H.W.; Wang, C.R. Long noncoding RNA SNHG16 regulates TLR4-mediated autophagy and NETosis formation in alveolar hemorrhage associated with systemic lupus erythematosus. J. Biomed. Sci. 2023, 30, 78. [Google Scholar] [CrossRef]
- Fu, Y.; Gong, T.; Loughran, P.A.; Li, Y.; Billiar, T.R.; Liu, Y.; Wen, Z.; Fan, J. Roles of TLR4 in macrophage immunity and macrophage-pulmonary vascular/lymphatic endothelial cell interactions in sepsis. Commun. Biol. 2025, 8, 469. [Google Scholar] [CrossRef]
- Facchini, F.A.; Zaffaroni, L.; Minotti, A.; Rapisarda, S.; Calabrese, V.; Forcella, M.; Fusi, P.; Airoldi, C.; Ciaramelli, C.; Billod, J.M.; et al. Structure-Activity Relationship in Monosaccharide-Based Toll-Like Receptor 4 (TLR4) Antagonists. J. Med. Chem. 2018, 61, 2895–2909. [Google Scholar] [CrossRef]
- Gao, J.; Zhang, C.; Xu, H.; Zhang, T.; Wang, H.; Wang, Y.; Wang, X. Dissecting the Role of the Hydroxyl Moiety at C14 in (+)-Opioid-Based TLR4 Antagonists via Wet-Lab Experiments and Molecular Dynamics Simulations. J. Chem. Inf. Model. 2024, 64, 5273–5284. [Google Scholar] [CrossRef]
- Takashima, K.; Matsunaga, N.; Yoshimatsu, M.; Hazeki, K.; Kaisho, T.; Uekata, M.; Hazeki, O.; Akira, S.; Iizawa, Y.; Ii, M. Analysis of binding site for the novel small-molecule TLR4 signal transduction inhibitor TAK-242 and its therapeutic effect on mouse sepsis model. Br. J. Pharmacol. 2009, 157, 1250–1262. [Google Scholar] [CrossRef]
- Zhang, Y.; Liang, X.; Bao, X.; Xiao, W.; Chen, G. Toll-like receptor 4 (TLR4) inhibitors: Current research and prospective. Eur. J. Med. Chem. 2022, 235, 114291. [Google Scholar] [CrossRef]
- Romerio, A.; Peri, F. Increasing the Chemical Variety of Small-Molecule-Based TLR4 Modulators: An Overview. Front. Immunol. 2020, 11, 1210. [Google Scholar] [CrossRef]
- Breschi, A.; Gingeras, T.R.; Guigó, R. Comparative transcriptomics in human and mouse. Nat. Rev. Genet. 2017, 18, 425–440. [Google Scholar] [CrossRef]
- Monaco, G.; van Dam, S.; Casal Novo Ribeiro, J.L.; Larbi, A.; de Magalhães, J.P. A comparison of human and mouse gene co-expression networks reveals conservation and divergence at the tissue, pathway and disease levels. BMC Evol. Biol. 2015, 15, 259. [Google Scholar] [CrossRef]
- Cherif, A.; Basharat, Z.; Yaseen, M.; Bhat, M.A.; Uddin, I.; Ziedan, N.I.; Mabood, F.; Sadfi-Zouaoui, N.; Messaoudi, A. Identification of Disalicyloyl Curcumin as a Potential DNA Polymerase Inhibitor for Marek’s Disease Herpesvirus: A Computational Study Using Virtual Screening and Molecular Dynamics Simulations. Molecules 2023, 28, 6576. [Google Scholar] [CrossRef]
- Sun, W.; Choi, H.S.; Kim, C.S.; Bae, E.H.; Ma, S.K.; Kim, S.W. Maslinic Acid Attenuates Ischemia/Reperfusion-Induced Acute Kidney Injury by Suppressing Inflammation and Apoptosis Through Inhibiting NF-κB and MAPK Signaling Pathway. Front. Pharmacol. 2022, 13, 807452. [Google Scholar] [CrossRef] [PubMed]







Disclaimer/Publisher’s Note: The statements, opinions and data contained in all publications are solely those of the individual author(s) and contributor(s) and not of MDPI and/or the editor(s). MDPI and/or the editor(s) disclaim responsibility for any injury to people or property resulting from any ideas, methods, instructions or products referred to in the content. |
© 2025 by the authors. Licensee MDPI, Basel, Switzerland. This article is an open access article distributed under the terms and conditions of the Creative Commons Attribution (CC BY) license.
Share and Cite
Zhang, Y.-F.; Ma, Y.-X.; Wei, S.-J.; Yang, B.; Ji, Y.-H.; Qi, Z.-X.; Shi, X.-Y.; Zhang, L.-L.; Fan, X.-Z.; Yang, X.-J. A Novel TLR4 Inhibitor DB03476 Rescued Renal Inflammation in Acute Kidney Injury Model. Int. J. Mol. Sci. 2026, 27, 454. https://doi.org/10.3390/ijms27010454
Zhang Y-F, Ma Y-X, Wei S-J, Yang B, Ji Y-H, Qi Z-X, Shi X-Y, Zhang L-L, Fan X-Z, Yang X-J. A Novel TLR4 Inhibitor DB03476 Rescued Renal Inflammation in Acute Kidney Injury Model. International Journal of Molecular Sciences. 2026; 27(1):454. https://doi.org/10.3390/ijms27010454
Chicago/Turabian StyleZhang, Yi-Fan, Yu-Xuan Ma, Shi-Jie Wei, Bo Yang, Yun-Hua Ji, Zheng-Xiang Qi, Xin-Yu Shi, Long-Long Zhang, Xiao-Zheng Fan, and Xiao-Jian Yang. 2026. "A Novel TLR4 Inhibitor DB03476 Rescued Renal Inflammation in Acute Kidney Injury Model" International Journal of Molecular Sciences 27, no. 1: 454. https://doi.org/10.3390/ijms27010454
APA StyleZhang, Y.-F., Ma, Y.-X., Wei, S.-J., Yang, B., Ji, Y.-H., Qi, Z.-X., Shi, X.-Y., Zhang, L.-L., Fan, X.-Z., & Yang, X.-J. (2026). A Novel TLR4 Inhibitor DB03476 Rescued Renal Inflammation in Acute Kidney Injury Model. International Journal of Molecular Sciences, 27(1), 454. https://doi.org/10.3390/ijms27010454

