You are currently viewing a new version of our website. To view the old version click .
International Journal of Molecular Sciences
  • Article
  • Open Access

25 December 2025

Interaction Between CsATG8f and CsRAP2.12 Modulates Antioxidant Defense and Hypoxia Response During Submergence in Camellia sinensis

,
,
,
,
,
,
,
and
1
College of Horticulture, Nanjing Agricultural University, Nanjing 210095, China
2
Tea Research Institute, Guizhou Provincial Academy of Agricultural Sciences, Guiyang 417100, China
*
Author to whom correspondence should be addressed.
Int. J. Mol. Sci.2026, 27(1), 235;https://doi.org/10.3390/ijms27010235 
(registering DOI)
This article belongs to the Special Issue Plant Resilience: Insights into Abiotic and Biotic Stress Adaptations

Abstract

Autophagy is an evolutionarily conserved cellular process that maintains homeostasis by degrading intracellular materials. Numerous studies have investigated the role of autophagy-related genes (ATGs) in plant adaptation to abiotic stresses. In plants, hypoxia (e.g., flooding events, oxygen supply during growth) rapidly activates the autophagy pathway as a protective mechanism for cell survival. Considering the moisture-loving yet waterlogging-sensitive nature of tea plants, this study explored the role of CsATG8f in the tea plant’s response to submergence. We found that overexpression of CsATG8f formed more autophagosomes than controls under submergence. Furthermore, CsATG8f was confirmed to physically interact with CsRAP2.12. Co-overexpression of both genes partially suppressed transcription of hypoxia-response genes while activating the antioxidant system, thereby enhancing tea plants’ resistance to submergence. Consistent with this, the opposite trend was observed in silenced plants, which attempted to mitigate stress damage by increasing GABA levels in vivo. In conclusion, our study reveals the crucial roles of CsATG8f and CsRAP2.12 in tea plant tolerance to submergence and provides new insights into potential regulatory networks governing tea plant adaptation to flooding.

1. Introduction

Throughout their entire growth cycle, plants continuously encounter various environmental stresses that are unsuitable for growth and survival. These stresses include drought, flooding, salinity, and extreme weather conditions. Due to intensifying global climate change, drought and flooding now alternate with increased frequency, greater severity, and broader impact, leading to frequent and concurrent agricultural meteorological disasters [1]. Flooding stress has become one of the primary abiotic stresses in agricultural production, as most terrestrial plants can only tolerate submergence for short periods. This places plants in periodic or prolonged anaerobic or hypoxic states, restricting aerobic respiration and energy production essential for sustaining vital functions [2]. Flooding stress includes waterlogging and submergence. During waterlogging, restricted gas diffusion in and out of plant cells combined with continuous root respiration consuming environmental O2 rapidly induces hypoxia. This leads to impaired root functions such as reduced rooting rates and root rot, indirectly affecting aboveground plant functions. During submergence, beyond root impacts, dual constraints of low light and oxygen levels inhibit aboveground photosynthesis, reducing photosynthetic products and oxygen production. This causes severe shortages in plant energy metabolism and nutrient supply [3,4]. The resulting decrease in O2 and accumulation of CO2 alter cytoplasmic pH, disrupting cation-anion uptake balance, ATP synthesis becomes constrained, and reactive oxygen species accumulate extensively, ultimately severely disrupting normal physiological and biochemical processes [5,6,7,8,9]. Therefore, to cope with hypoxia stress caused by partial or complete submergence, plants have evolved various adaptive strategies. These include selecting ethanol fermentation over the high-yield mitochondrial oxidative phosphorylation pathway to generate glycolytic ATP, forming specialized structures (e.g., adventitious roots) that promote gas exchange, elongating internodes to access oxygen (escape strategy), and halting growth (quiescence strategy) to reduce energy expenditure [10,11,12,13].
Autophagy, or self-eating, is a highly conserved homeostatic regulatory recycling process for degradation in eukaryote organisms. During autophagy, cells form double-membrane vesicles called autophagosomes to engulf cellular contents. These are then transported to either the vacuole (in plants and yeast) or the lysosome (in animals). The outer membrane of the autophagosome fuses with the vacuolar or lysosomal membrane, exposing the inner membrane contents to the vacuolar or lysosomal lumen. where they are ultimately degraded by hydrolases [14]. Under normal conditions, such as leaf senescence and seed germination, autophagy occurs at low levels as a basal cleanup process, clearing unwanted cytoplasmic contents and reallocating nutrients for metabolic homeostasis. However, under certain stresses, autophagy is induced in plants to facilitate the recycling of damaged or unnecessary cellular material, thereby mitigating stress-induced damage [15]. Autophagy is currently classified into three types: macroautophagy, microautophagy, and chaperone-mediated autophagy. The primary distinction among them lies in the pathways through which cellular material is transported into the vacuole or lysosome. Research indicates that only macroautophagy and microautophagy exist in plants, with no chaperone-mediated autophagy. Macroautophagy is the predominant form (hereafter referred to as autophagy) and is activated during specific developmental stages or under various environmental stresses [16]. Previous studies revealed that inhibiting autophagy via 3-MA treatment or ATG6 knockdown accelerates programmed cell death (PCD) in wheat seedlings under drought stress. Similarly, silenced ATG2 or ATG7 to suppress autophagy promotes PCD during salt stress [17,18]. Autophagy is also crucial for clearing reactive oxygen species (ROS) under anaerobic stress induced by submergence. Overexpression of apple autophagy-related genes MdATG5a and MdATG8i significantly alleviates oxidative damage under stress and activates autophagy to enhance plant stress resistance [19,20]. Waterlogging induces transcription of Arabidopsis thaliana (L.) hypoxia response genes and RBOH-mediated ROS production, while also increasing transcription levels of autophagy-related genes (ATGs) and autophagosome numbers [21]. Thus, autophagy plays a crucial role in plant resistance to environmental stress, and its activation is closely linked to the ATG family. Autophagy-related genes are essential for autophagosome formation, and phagosome generation requires the regulation of distinct autophagy-related proteins that are highly conserved across plants, yeast, and mammals [22]. Among numerous ATG proteins, ATG8 plays a central role in autophagosome formation, membrane fusion, and the recruitment of selective autophagy receptors (SARs) [23,24]. In selective autophagy, the interaction between ATG8 and selective autophagy receptors is crucial for precise cargo recognition. Receptors bind to ATG8 and ubiquitinate proteins, directing organelles and pathogens destined for degradation into autophagosomes. After autophagosome closure and fusion with the vacuole (or lysosome), the ATG8 protein on the inner membrane is degraded along with the cargo, while the remainder is recycled for reuse [25,26,27]. Consequently, the ATG8 protein is frequently used as an autophagosome marker to assess the induction level of autophagy.
The ethylene synthesis pathway is activated, and ethylene receptor gene expression is induced under hypoxia. The mechanism for sensing low O2 signals is closely linked to specific transcription factors, the ERF-VIIs (Ethylene Response Factor VII) [28,29,30]. Five groups of ERF-VIIs were first identified in A. thaliana: HRE1 (Hypoxia responsive 1), HRE2 (Hypoxia responsive 2), RAP2.2 (Related to AP2.2), RAP2.3 (Related to AP2.3), and RAP2.12 (Related to AP2.12) [31,32]. Studies indicate that upregulating ERF-VII subfamily genes significantly enhances ADH1 enzyme activity and improves resistance to hypoxia stress [33,34]. ERF-VIIs in wheat and maize also participate in O2 sensing [35,36]. The ERF-VII transcription factor RAP2.12 serves as a core molecular sensor for plants to perceive oxygen levels and trigger hypoxic (e.g., submergence) adaptive responses. It mediates plant perception and response to hypoxia stress through a highly conserved N-end rule pathway and subcellular localization regulation. Previous studies have elucidated the mechanism of direct O2 sensing in A. thaliana, where ERF-VII protein stability is regulated via the NERP (N-end rule pathway) degradation pathway to detect changes in intracellular oxygen levels [37]. Under normoxic conditions, RAP2.12 is anchored to the plasma membrane by binding to the ACBP1/2 (plasma membrane-localized acyl-CoA binding protein), preventing nuclear translocation. Upon encountering hypoxia, RAP2.12 released from the ACBP complex translocates to the nucleus, directly activating the expression of downstream hypoxia-response genes [38]. This systemically regulates plant energy metabolism balance and hypoxia stress adaptation capacity.
Plants activate complex signaling and metabolic networks as adaptive strategies when responding to submergence, with certain metabolites and bioactive molecules serving as key signaling molecules to mediate rapid stress responses. On one hand, the rapid accumulation of gamma-aminobutyric acid (GABA) is a significant characteristic. GABA is a four-carbon non-protein amino acid ubiquitous in both prokaryotes and eukaryotes. It is primarily metabolized via the GABA shunt pathway, bypassing the tricarboxylic acid (TCA) cycle, involving three enzymes: glutamate decarboxylase (GAD), GABA transaminase (GABA-T), and succinate semialdehyde dehydrogenase (SSADH) [39]. Under normal conditions, GABA levels in plant tissues are generally low but rise rapidly under hypoxia stress. Reports indicate an eightfold increase in GABA content in tea leaves under anaerobic. More intriguingly, GABA concentrations in tea seedlings further increased after alternating anaerobic and aerobic incubation [40,41]. In naked oats, both water immersion and vacuum treatment significantly elevated GABA content. Comparative studies revealed that low-oxygen environments were more conducive to GABA accumulation during germination than complete anoxia [42]. This accumulation enables GABA to function as a signaling molecule, mitigating stress damage through mechanisms including stomatal closure induction, ROS scavenging, ion balance regulation, and cellular homeostasis maintenance [43,44,45,46]. On the other hand, ROS, another crucial class of stress signaling molecules, also play a dual signaling role in submerged responses. ROS are byproducts of fundamental cellular activities in aerobic organisms, including hydrogen peroxide (H2O2), superoxide anion (O2), and hydroxyl radical (OH) [47,48]. Although ROS-mediated oxidative stress is generally considered toxic, low concentrations of ROS function as signaling molecules in stress responses [49,50]. Notably, stress-induced ROS accumulation can trigger autophagy, which in turn maintains ROS homeostasis by clearing damaged organelles, forming a finely tuned feedback regulatory loop that prevents oxidative damage [51].
Tea (Camellia sinensis (L.) Kuntze) is one of China’s most important economic crops, rich in nutrients such as theanine and catechins. It exhibits growth characteristics that favor warmth over cold and moisture over submergence. However, waterlogging caused by excessive soil moisture or impaired drainage inhibits normal tea plant growth, reduces tea yield and quality, and impairs the economic benefits of the tea industry. Research on the relationship between submergence and autophagy in tea plants remains limited. We reported the role of CsATG8f in inducing autophagy during submergence in tea plants, verified its interaction with CsRAP2.12, and demonstrated that both are essential for regulating the plant’s response to hypoxia under submergence.

2. Results

2.1. Expression Pattern of CsATG8f

Initially, vacuum-induced hypoxia stress was employed to observe the expression patterns of CsATG8s in tea plants. Quantitative reverse transcription-polymerase chain reaction (qRT-PCR) was then used to investigate the expression dynamics of CsATG8s at different time points under this treatment. Most genes exhibited varying degrees of induction under hypoxia stress relative to their respective controls. Among them, CsATG8c, CsATG8f, and CsATG8g showed relatively significant changes to hypoxia stress in tea plants (Figure 1A). The expression patterns of CsATG8c, CsATG8f, and CsATG8g varied across different tissues: CsATG8c showed the highest expression in roots (Figure 1C), while CsATG8f was expressed in young leaves and roots with significantly higher levels than other tissues (Figure 1D). A similar pattern was observed for CsATG8g (Figure 1E).
Figure 1. Expression profile of CsATG8f. (A) Expression patterns of the CsATG8 gene family under vacuum treatment. (B) Expression characteristics of CsATG8f under submergence pretreatment. (C) Differential expression of CsATG8c in different tissues of tea plants. (D) Differential expression of CsATG8f in different tissues of tea plants. (E) Differential expression of CsATG8g in different tissues of tea plants. Data are presented as mean ± SD (n = 3). Different letters indicate statistically significant differences among groups (p < 0.05, one-way ANOVA followed by Duncan’s multiple range test).
Given that tea plants’ economic value is primarily determined by their leaves, and CsATG8f expression levels continuously increased with prolonged hypoxia stress duration. CsATG8f was selected for subsequent studies to elucidate the molecular mechanisms underlying tea plants’ response to submergence. Tea plants were subjected to complete submergence to simulate the hypoxic environment induced by waterlogging. qRT-PCR analysis of CsATG8f expression patterns under this treatment revealed a responsive pattern, with expression levels peaking at 24 h post-submergence (Figure 1B).

2.2. Cloning and Functional Characterization of the CsATG8f Gene

To analyze the sequence characteristics of CsATG8f, a 384 bp open reading frame (ORF) was cloned from ‘Zhongcha 108’ using homologous cloning, and the protein encoded by the CsATG8f gene was analyzed. We compared its amino acid sequence with those from other species. Similarly to its homologs in A. thaliana, Muscadine (Vitis rotundifolia Michx.), tobacco (Nicotiana tabacum L.), Chinese kiwi (Actinidia chinensis Planch. var. chinensis), and rice (Oryza sativa L. subsp. japonica), the tea plant CsATG8f contains a highly conserved Ub1_ATG8 domain. The sequences of the Ubl_ATG8 domain across these eight proteins showed minor differences, with 86 identical amino acids (Figure 2A). Subsequently, a phylogenetic tree was constructed using MEGA 11 software to compare their evolutionary relationships. The amino acid sequence encoded by CsATG8f is most closely related to A. chinensis var. chinensis, followed by V. rotundifolia (Figure 2B).
Figure 2. Sequence information and functional analysis of CsATG8f. (A) Protein domain alignment of ATG8f from different species. (B) Phylogenetic analysis of ATG8f from different species. (C) Subcellular localization of CsATG8f. (D) Number of autophagosomes in tea plant roots under different treatments. (E) Visualization of autophagic activity in tea plant roots. In (C,D), Scale bar = 50 µm. In (E), data are presented as mean ± SD (n = 8). Different letters indicate statistically significant differences among groups (p < 0.05, one-way ANOVA followed by Duncan’s multiple range test).
To investigate the function of CsATG8f in tea plants, multiple subcellular localization prediction websites indicated that the CsATG8f protein localizes to the nucleus and cytoplasm. To validate this prediction, the CsATG8f coding sequence (CDS) was fused in-frame with the gene encoding green fluorescent protein (GFP). The resulting construct was introduced into tobacco epidermal tissues via Agrobacterium-mediated transformation, alongside a nucleocytoplasmic marker for co-expression. The results were observed under a confocal microscope. In the control empty vector pBI121-GFP, green fluorescence signals were detected in the cytoplasm, cell membrane, and nucleus. However, the expression vector containing the CsATG8f gene fragment showed green fluorescence signals exclusively in the nucleus and cytoplasm, overlapping with the marker (Figure 2C). This confirms that CsATG8f localizes to the nucleus and cytoplasm, consistent with the prediction.
Next, to verify whether CsATG8f expression responds to submergence and autophagosome production in tea plant. We observed changes in autophagosomes in CsATG8f transiently overexpressed tea plant roots and visualized them to determine autophagic activity. As shown in Figure 2D,E, under normal conditions, both control and CsATG8f-overexpression plant roots exhibited few autophagosomes. Following submergence treatment, autophagosome numbers increased in all root systems. Notably, CsATG8f-overexpression plant roots displayed significantly more autophagosomes than control.

2.3. CsATG8f Interacts with CsRAP2.12

To elucidate the molecular mechanism by which CsATG8f regulates tea plant tolerance to submergence, we identified potential interacting proteins of CsATG8f using a yeast two-hybrid screening approach. Prior to the screening, the toxicity and self-activation of the bait vector pGBKT7-CsATG8f in yeast were assessed. Using the PclI plasmid as a positive control and the pGBKT7 plasmid as a negative control, we observed that only the positive control group grew normal yeast colonies and turned blue on SD/-His/-Ade/X-α-gal deficient medium. while neither the negative control nor the bait construct pGBKT7-CsATG8f produced blue yeast colonies (Figure S1). This indicates that CsATG8f does not exhibit autoactivation in yeast, allowing subsequent experiments to proceed. Further validation through yeast two-hybrid screening, combined with colony PCR and sequencing, revealed that CsATG8f likely interacts with CsRAP2.12, a transcription factor responsive to hypoxia. To exclude potential false positives in the yeast two-hybrid screening, one-to-one yeast two-hybrid reciprocal validation and additional verification methods were required to confirm the interaction. Therefore, we also performed firefly luciferase complementation imaging (LCI) assay and bimolecular fluorescence complementation (BiFC) assay in tobacco leaves.
The full-length CDS of this transcription factor was cloned from ‘Zhongcha 108’ and recombined into the pGADT7 vector to obtain the pGADT7-CsRAP2.12 construct for yeast two-hybrid reciprocal validation. Yeast two-hybrid one-on-one validation revealed that both the positive control pGADT7-T + pGBKT7-53 and the experimental group pGADT7-CsRAP2.12 + pGBKT7-CsATG8f grew normally and exhibited blue coloration on SD/-Ade/-His/-Leu/-Trp/X-α-gal deficient medium. while the negative control pGADT7-T + pGBKT7-Lam failed to form yeast colonies, confirming CsRAP2.12 protein interacts with CsATG8f in yeast cells (Figure 3A). Similar results were obtained in BiFC assay and LCI assay. LCI analysis revealed luciferase emission upon co-infiltration of nLUC-CsRAP2.12 and cLUC-CsATG8f in leaf tissue (Figure 3C), indicating strong interaction between CsATG8f and CsRAP2.12 in plant leaf cells. In the BiFC assay, strong YFP fluorescence signals were detected in tobacco leaf cell nuclei when co-infiltrating nYFP-CsRAP2.12 and cYFP-CsATG8f, whereas no YFP fluorescence was observed in any negative control group (Figure 3B), further confirming the interaction between CsATG8f and CsRAP2.12 in vivo. Collectively, these results indicate that a physical interaction occurs between the CsATG8f and CsRAP2.12 proteins.
Figure 3. CsATG8f and CsRAP2.12 exhibit physically interacts. (A) Y2H assay shows CsATG8f and CsRAP2.12 co-transformed cells growing on selective medium (SD/-T/-L/-A/-H + X-α-gal) and displaying blue coloration. (B) BiFC assay demonstrates the interaction between CsATG8f and CsRAP2.12 in tobacco leaf epidermal cells. Scale bar = 50 µm. (C) LCI assay confirms the interaction between CsATG8f and CsRAP2.12 in tobacco leaves.
To investigate whether the function of CsRAP2.12 is conserved in tea plants, sequence analysis revealed that CsRAP2.12 belongs to the AP2/ERF gene family and possesses a typical AP2 conserved domain (Figure S2A). It exhibits high similarity to homologs in A. chinensis var. chinensis, N. tabacum, Populus trichocarpa (Torr. & Gray), A. thaliana, grape (Vitis vinifera L.), and tomato (Solanum lycopersicum L.). Phylogenetic analysis revealed that CsRAP2.12 is most closely related to A. chinensis var. chinensis, followed by V. vinifera (Figure S2B).

2.4. Assay of Transient Overexpression of CsATG8f and CsRAP2.12 Under Submergence

To investigate the potential roles of CsATG8f and CsRAP2.12 in tea plant tolerance to submergence, Agrobacterium-mediated transformation was used to inject tea leaves with bacterial suspension containing expression vectors carrying target gene fragments, thereby upregulating the expression levels of CsATG8f and CsRAP2.12 in tea plants. The transient overexpression effects of the CsATG8f and CsRAP2.12 genes are shown in Supplementary Material (Figure S3A). In the Fv/Fm pseudo-color image, pure purple indicates normal photosynthetic system status, while blue and green indicate damage to photosystem II caused by stress treatments. Consequently, under combined submergence and transient overexpression of target genes, lines transiently overexpression target genes exhibited weaker green fluorescence than the control, with the weakest green fluorescence observed in co-transiently overexpressed plant pBI121-CsATG8f + CsRAP2.12 (Figure 4A). This indicates that the overexpressed lines suffered less stress damage than the control, and the reduction in damage was most pronounced when CsATG8f and CsRAP2.12 were co-transiently overexpressed. Simultaneously, qRT-PCR was employed to detect the expression of hypoxia marker genes following submergence: alcohol dehydrogenase (ADH1 and ADH2), pyruvate decarboxylase 1 (PDC1), and sucrose synthase 1 (SUS1), as well as hypoxia-response genes, including hypoxia-response unknown protein 43 (HUP43), hemoglobin 1 (HB1), and lob domain containing protein 41 (LDB41). Transcript levels of the ethylene-responsive hypoxia-response ERF (HRE1 and HRE2) were also measured, as ethylene is widely recognized as a key regulator of plant hypoxia signaling. qRT-PCR analysis revealed that compared to the control, hypoxia-stress-related gene transcripts in overexpression lines were significantly upregulated after submergence. Particularly in co-transiently overexpressed plant pBI121-CsATG8f + CsRAP2.12, the expression levels of some hypoxia-stress-related genes in this overexpression lines were lower, except for ADH2, PDC1, SUS1, and HRE2 (Figure 4B–J). Collectively, these results indicate that transient overexpression of either CsATG8f or CsRAP2.12 individually confers a less sensitive phenotype to submergence compared to the control. This insensitive phenotype was most pronounced when CsATG8f and CsRAP2.12 were co-transiently overexpressed.
Figure 4. Expression changes in stress-related genes following transient overexpression of CsATG8f and CsRAP2.12. (A) Phenotypic and in vivo chlorophyll fluorescence imaging before and after 24 h of submergence. (BE) Expression changes in fermentation-related genes. (FJ) Expression changes in hypoxia-response genes. Data are presented as mean ± SD (n = 3). Different letters indicate statistically significant differences among groups (p < 0.05, one-way ANOVA followed by Duncan’s multiple range test).

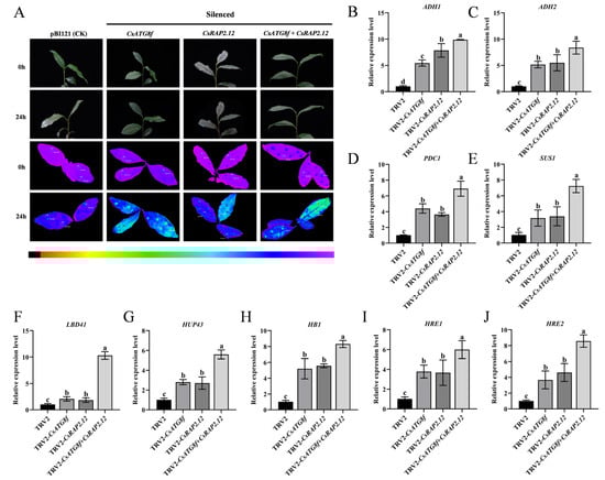
2.5. Assay of Transient Silenced of CsATG8f and CsRAP2.12 Under Submergence

To better elucidate the roles of CsATG8f and CsRAP2.12 in submergence, virus-induced gene silenced (VIGS) was employed to silence the CsATG8f and CsRAP2.12 genes in tea plants. The transient silenced effects of the CsATG8f and CsRAP2.12 genes are shown in Supplementary Material (Figure S3B). Compared to control, TRV-csatg8f and TRV-csrap2.12 plants exhibited brighter green fluorescence. Notably, TRV-csatg8f + csrap2.12 plants displayed even more intense fluorescence than TRV-csatg8f and TRV-csrap2.12 plants (Figure 5A). Similarly, the expression levels of hypoxia marker genes and hypoxia-response genes in silenced lines after submergence were examined, as shown in Figure 5B–J. The transcripts of hypoxia-related genes in silenced lines were significantly up-regulated after submergence. Notably, when CsATG8f and CsRAP2.12 were transiently silenced together, the increase in expression exceeded that observed in either TRV-CsATG8f or TRV-CsRAP2.12 plants alone. Collectively, these results indicate that both TRV-csatg8f and TRV-csrap2.12 are more sensitive to submergence than the control, with the TRV-csatg8f + csrap2.12 exhibiting the most severe sensitivity phenotype.
Figure 5. Expression changes in stress-related genes after transient silencing of CsATG8f and CsRAP2.12. (A) Phenotypic and in vivo chlorophyll fluorescence imaging before and after 24 h of submergence. (BE) Expression changes in fermentation-related genes. (FJ) Expression changes in hypoxia-response genes. Data are presented as mean ± SD (n = 3). Different letters indicate statistically significant differences among groups (p < 0.05, one-way ANOVA followed by Duncan’s multiple range test).

2.6. Effects of Hypoxia Stress Induced by Submergence on ROS Accumulation and Antioxidant System in Tea Plants

The tolerance of plants to abiotic stress is closely related to the capacity of their antioxidant system to scavenge ROS. To determine the antioxidant capacity of tea plants after submergence, we measured hydrogen peroxide (H2O2) content, malondialdehyde (MDA) content, and the activity of antioxidant enzymes (SOD, POD, and CAT) in transiently overexpressed and transiently silenced plants, respectively. We observed that, in the transient overexpression lines, H2O2 and MDA levels were significantly reduced compared to control (Figure 6A,B), while superoxide dismutase (SOD), peroxidase (POD), and catalase (CAT) activities were markedly enhanced—particularly when CsATG8f and CsRAP2.12 were co-transiently overexpressed (Figure 6C–E). In silenced lines, SOD, POD, and CAT activities in TRV-csatg8f and TRV-csrap2.12 plants were significantly reduced compared to control, with TRV-csatg8f + csrap2.12 plants exhibiting the lowest activity (Figure 6K–M). In contrast, H2O2 and MDA contents were significantly increased in all silenced lines compared to control, with the most pronounced increase observed in TRV-csatg8f + csrap2.12 plants (Figure 6A,B). Next, we examined the gene expression levels of antioxidant enzymes (SOD, POD, and CAT). The results showed that the trends in transcript levels were similar to those observed in enzyme activity. In the overexpression lines, CsSOD, CsPOD, and CsCAT transcript levels were highest in the co-overexpression plant pBI121-CsATG8f + CsRAP2.12, significantly exceeding those in the single-overexpression plants pBI121-CsATG8f and pBI121-CsRAP2.12, as well as the control (Figure 6F–H). Conversely, in the silenced lines, CsSOD, CsPOD, and CsCAT transcript levels in the co-silenced plant TRV-csatg8f + csrap2.12 were significantly lower than those in the single-silenced plants TRV-csatg8f and TRV-csrap2.12, as well as the control (Figure 6N–P).
Figure 6. Effects of CsATG8f and CsRAP2.12 on the oxidative stress system of tea plants under submergence. (AH) Transient overexpression of target genes: (A) H2O2 content after 24 h of submergence, (B) MDA content after 24 h of submergence, (CE) SOD/POD/CAT activity after 24 h of submergence, (FH) CsSOD/CsPOD/CsCAT transcript levels after 24 h of submergence. (IP) Transient silencing of target genes: (I) H2O2 content after 24 h of submergence, (J) MDA content after 24h of submergence, (KM) SOD/POD/CAT activity after 24 h of submergence, (NP) CsSOD/CsPOD/CsCAT transcript levels after 24 h of submergence. Data are expressed as mean ± SD (n = 3). Different letters indicate statistically significant differences among groups (p < 0.05, one-way ANOVA followed by Duncan’s multiple range test).

2.7. Effects of Hypoxia Stress Induced by Submergence on Endogenous GABA in Tea Plants

As described in the introduction, GABA functions as a signaling molecule involved in regulating tolerance to various abiotic stresses. To investigate whether tea plants induce GABA accumulation to enhance tolerance under hypoxia, we measured glutamate (Glu) and GABA contents in tea plants subjected to transient overexpression or transient silenced. GABA levels were significantly lower than the control in transient overexpression lines, while Glu content—the precursor for GABA synthesis—showed no significant difference from the control (Figure 7F,G). To further investigate the effects of transiently overexpressed target gene on the GABA shunt, qRT-PCR analysis was performed on Glu dehydrogenase (GAD1, GAD2, and GAD3), GABA transferases (GABA-T2), and succinate semialdehyde dehydrogenase (AMADH) gene expression. The results revealed that the overexpression lines exhibited significantly lower expression levels of GABA synthesis-related genes (GAD1/2/3 and AMADH) under submergence compared to the control, while GABA-T2 expression were significantly increased (Figure 7A–E). These results indicate that, unlike the overexpression lines, the control group attempted to accumulate more GABA under submergence to resist stress-induced damage. Interestingly, the opposite result was observed in transient silenced lines. GABA content in silenced lines was significantly higher than in the control, particularly in TRV-csatg8f + csrap2.12 plants. Similarly, Glu content was significantly increased compared to the control (Figure 7M,N). qRT-PCR analysis of GABA shunt gene expression revealed that silenced lines exhibited significantly higher expression levels of GABA synthesis-related genes under submergence compared to the control, while GABA-T2 expression levels were significantly reduced (Figure 7H–L). This indicates that after silenced CsATG8f and CsRAP2.12, tea plants experienced more severe submergence than the control, thereby promoting increased GABA synthesis to counteract the stress.
Figure 7. Effects of CsATG8f and CsRAP2.12 on endogenous GABA levels in tea plants under submergence. (AG) Transient overexpression of target genes: (AE) Transcript levels of genes related to GABA synthesis and degradation after 24 h submergence; (F) Glutamate (Glu) content after 24 h of submergence; (G) GABA content after 24 h of submergence. (HN) Transient silencing of target genes: (HL) Transcript levels of genes related to GABA synthesis and degradation after 24 h of submergence; (M) Glutamate (Glu) content after 24 h of submergence; (N) GABA content after 24 h of submergence. Data are presented as mean ± SD (n = 3). Different letters indicate statistically significant differences among groups (p < 0.05, one-way ANOVA followed by Duncan’s multiple range test).

3. Discussion

3.1. CsATG8f Enhances Tea Plant Tolerance to Submergence by Promoting Autophagy

When plants encounter environmental stress, autophagy—a highly conserved degradation pathway—plays a crucial role in helping plants regulate metabolism and repair damage. In tomatoes, HsfA1a induces autophagy to degrade insoluble proteins produced under drought stress, thereby enhancing tomato drought tolerance [52]. A. thaliana atg5 and atg10 mutants exhibit accelerated senescence under zinc deficiency conditions [53]. Overexpression of MdATG18a increases autophagy activity and improves apple tolerance to nitrogen starvation [54]. In A. thaliana, overexpression of two members of the tea plant CsATG3 gene family, CsATG3a and CsATG3b, yielded consistent results [55]. Thus, autophagy acts as a protective mechanism throughout the plant growth cycle. The ATG8 gene family encodes ubiquitin-like proteins. The ATG8-PE conjugation pathway, involving the lipid phosphatidylethanolamine, not only regulates autophagosome membrane expansion and closure but is also present throughout the autophagy process, being essential for autophagosome formation [56,57,58]. The function of the plant ATG8 gene family under abiotic stress has been extensively reported. During heat stress, ATG8 co-immunoprecipitates with diverse heat shock proteins (HSP90s, HSP101, and HSP17.6), and their accumulation occurs in autophagy-deficient conditions [59]. Overexpression of AtATG8 enhances autophagy flux, improving A. thaliana tolerance to salt and osmotic stress [60]. S-NITROSOGLUTATHIONE REDUCTASE1 (AtGSNOR1) interacts with AtATG8 to regulate seed germination under hypoxic conditions via selective autophagy [61]. Overexpression of MaATG8f enhances drought tolerance in bananas by modulating reactive oxygen species metabolism, abscisic acid biosynthesis, and increasing autophagy activity [62]. Although the ATG family has been identified in tea plants, current research on autophagy stress responses mediated by ATGs in tea has primarily focused on nutrient starvation stress [63,64]. Little is known about autophagy in tea plants responding to hypoxia induced by submergence, and its regulatory mechanisms remain unclear. In this study, we observed increased autophagosome formation in all root tissues following submergence. Furthermore, pBI121-CsATG8f plant exhibited significantly higher autophagosome numbers in roots compared to control (Figure 2D,E). This indicates that CsATG8f overexpression promotes autophagy in tea roots under submergence. This finding parallels previous research where overexpression of MdATG10 enhanced cadmium stress tolerance in apple by increasing autophagic activity [65]. Phylogenetic tree and conserved domain analysis revealed that the function of ATG8f is conserved across these species despite evolutionary divergence (Figure 2A,B). Furthermore, CsATG8f was observed to localize to both the nucleus and cytoplasm (Figure 2C), suggesting a functional association with its gene. Under non-stress conditions, ATG8 proteins primarily reside in the cytoplasm. However, during adverse environmental conditions or specific stages of plant development, ATG8 proteins are recruited to different locations to perform their functions [66]. The C1 nucleoprotein (a viral replication-essential protein) of Tomato leaf curl Yunnan virus (TLCYnV) interacts with ATG8h, leading to its translocation from the nucleus to the cytoplasm and reduced accumulation of its own protein [67]. The colocalization of transcription factor Dwg with ATG8a is influenced by Drosophila starvation status: under feeding conditions, they colocalize in the nucleus, whereas under starvation conditions, they colocalize in the cytoplasm [68]. Therefore, we speculate that the cellular localization of CsATG8f is closely linked to its role in autophagy formation and function.

3.2. CsATG8f Interacts with CsRAP2.12 to Positively Regulate Tea Plant Tolerance to Submergence

CsRAP2.12 is a member of the ERF VII subfamily and possesses the AP2 domain characteristic of the AP2/ERF family (Figure S2A). AP2/ERF transcription factors (TFs) not only serve as terminal response genes in the ethylene signaling pathway but also feedback-regulate plant hormone biosynthesis, acting as key regulators linking autophagy induction, plant hormone signaling, and stress responses. Transcriptome analyses under various stresses reveal significant changes in the expression of autophagy-related genes and ethylene response factors (ERFs) [69,70,71]. ERF genes, particularly members of Clusters II and VII, demonstrate significant potential for enhancing plant stress resistance. Overexpression of these genes improves transgenic plant tolerance to various biotic stresses (e.g., pathogen infection) and abiotic stresses (e.g., drought, salinity, waterlogging) [72]. Among these, ERF-VIIs have emerged as crucial molecular hubs regulating plant hypoxia sensing and signaling. In grape, VvERF-VIIs activate anaerobic metabolism and autophagy-mediated macromolecular catabolism, functioning as part of the energy regeneration mechanisms [73]. The maize ZmEREB179 gene has been identified as a negative regulator of waterlogging stress, targeting the promoter region of ZmEREB180 to suppress its expression [74]. This reveals a transcriptional cascade involving ERF-VIIs genes in regulating plant waterlogging tolerance. The wheat BERF1 gene, encoding the protein most closely related to A. thaliana AtRAP2.12 in sequence, functions as a hypoxic homeostasis sensor via the N-degron pathway [75]. The ACBP4-WRKY70 module integrates lipid metabolism (oleoyl-CoA) and phosphorylation signaling by regulating RAP2.12 transcription, forming a dynamic response network that enables rapid plant adaptation to hypoxia stress [76]. Although extensive studies indicate that autophagy and RAP2.12 mediated hypoxic response pathways both play crucial roles in submergence, their synergistic regulatory relationship remains unclear. In this study, we confirmed the physical interaction between the autophagy gene CsATG8f and the hypoxia-response transcription factor CsRAP2.12 (Figure 3A–C). This finding may facilitate further understanding of the synergistic interaction between autophagy and hypoxia response factors during submergence adaptation. In functional validation assay, the overexpression lines exhibited reduced injury severity compared to control after submergence (Figure 4A). Surprisingly, multiple hypoxia-response genes and key anaerobic metabolism genes, including ADH1, HUP43, LBD41, and HB1, showed down-regulated expression in the overexpression lines. Notably, pBI121-CsATG8f + CsRAP2.12 exhibited more pronounced downregulation than other groups (Figure 4B–J). Conversely, gene-silenced experiments yielded opposite results. The silenced lines exhibited increased damage severity compared to the control after submergence (Figure 5A). Concurrently, the expression levels of some hypoxia-response genes and key anaerobic metabolism genes were significantly up-regulated in the silenced lines. Notably, the TRV-csatg8f + csrap2.12 plant showed a more pronounced upregulation than other groups (Figure 5B–J). Based on these findings, we conclude that CsATG8f and CsRAP2.12 act as positive regulators of tea plant adaptation to submergence. The interaction between CsATG8f and CsRAP2.12 may synergistically enhance this positive regulatory relationship.
Notably, our findings that silenced CsATG8f resulted in an upward trend in expression levels of downstream hypoxia-response genes following submergence differ from previous reports. In A. thaliana atg mutants, elevated expression of ADH1 and PDC1 was observed after complete submergence, while expression levels of other hypoxia- and ethylene-responsive genes decreased [77]. This discrepancy may stem from differences in submergence duration and experimental materials. An earlier study on hypoxia response specificity revealed that several oxidative stress-related genes and hypoxia-inducible transcription factors in rice were suppressed or unchanged under hypoxia, exhibiting results opposite to those in A. thaliana [78,79]. Compared to Avicennia marina, Aegiceras corniculatum relies more heavily on ADH and LDH expression and adapts by downregulating XET, SAMS, and ACCO genes involved in cell wall and ethylene production [80]. Additionally, RAP2.12 activity is regulated by the hypoxia-inducible transcription repressor HRA1. During early hypoxia, stable RAP2.12 expression promotes transcription of downstream response genes, enhancing tolerance to low-oxygen stress. Under prolonged hypoxia, HRA1 protein binds to RAP2.12, inhibiting its activity and limiting the intensity and duration of the hypoxia response [81,82]. This feedback pathway indicates that under prolonged hypoxia, transcription of certain hypoxia response genes is downregulated to prevent plant energy depletion. This is not the case during the early stages. In Taxodium hybrid ‘Zhongshanshan 406’, ThADH1 and ThADH4 gene expression increased after complete submergence and persisted until day 50, while in soybean, GmADH2 gene expression peaked within 6 h after flood stress [83,84]. This indicates that different plant species exhibit varying response times to submergence. These differences also suggest divergent regulatory strategies among plant species in responding to submergence. Furthermore, our study found that overexpression of CsRAP2.12 did not enhance the expression of downstream hypoxia-response genes, and silencing it yielded the opposite result. Given that RAP2.12 regulates transcription of downstream hypoxia-response genes while being negatively feedback-regulated by HRA1, we speculate that CsRAP2.12 overexpression in tea plants stimulated the repressor HRA1, thereby enhancing its transcriptional inhibition of CsRAP2.12 and reducing the transcriptional levels of response genes such as ADH1, PDC1, and HB1. Conversely, silenced CsRAP2.12 in tea plants weakened HRA1’s inhibitory effect, allowing downstream hypoxia-response genes to rapidly increase their transcription levels upon submergence. The expression of hypoxia-response genes may reflect cellular “compensatory efforts” or a “feedback inhibition state”. While HRA1’s negative feedback is a possible mechanism, changes in hypoxia-response gene transcription levels may also stem from metabolic reprogramming or other unknown regulatory pathways. Furthermore, the negative correlation between upregulation of tea plant hypoxia-response genes and sensitive phenotypes may result from decreased post-translational efficiency. Previous studies revealed that plants under hypoxia readily accumulate excessive ROS, leading to oxidative damage, insufficient ATP supply, or even energy collapse, which suppresses global translation [85,86]. Reduced ATP content also diminishes the activity of the energy sensor TOR, thereby weakening ERF-VII protein-induced hypoxia response genes [87].

3.3. CsATG8f Interacts with CsRAP2.12 to Enhance the Antioxidant System and Improve Tea Plant Tolerance to Submergence

Under hypoxic conditions, constitutively expressed ERF-VII transcription factors redundantly regulate A. thaliana hypoxic adaptation [34,88], while autophagy-deficient mutants atg4a/4b, atg5, and atg7 exhibit sensitivity to waterlogging [89]. Collectively, these findings indicate that autophagy and ERF-VII transcription factors play crucial roles in responding to submergence. Further analysis of our interaction and functional validation results revealed an interesting phenomenon: pBI121-CsATG8f + CsRAP2.12 maintained superior submergence tolerance despite down-regulated expression of hypoxia-response genes, suggesting the potential existence of alternative regulatory mechanisms independent of the canonical fermentation pathway. This mechanism may involve multi-level regulation, such as maintaining protein quality control, energy metabolism balance, or redox homeostasis. Reduced plant stress tolerance is often associated with increased accumulation of insoluble ubiquitinated proteins, while autophagy maintains cellular homeostasis by clearing and recycling misfolded or denatured proteins [90,91,92]. For example, the C53/UFL1/DDRGK1 receptor complex maintains protein homeostasis under endoplasmic reticulum protein toxicity stress caused by ribosomal stalling through selective autophagy [93]. Regarding energy metabolism, submergence forces plants to shift toward low-yield pathways such as glycolysis and anaerobic fermentation, favoring the less energy-consuming sucrose synthase-catalyzed pathway [29,94]. Accumulation of ethanol, the end product of anaerobic fermentation, has been shown to enhance autophagy-mediated submergence tolerance [95]. In A. thaliana, the IQD22 protein was found to coordinate calcium-dependent activation of anaerobic fermentation within the CPK12-RAP2.12 and CaM-ADH1 regulatory modules, thereby controlling metabolic flux during hypoxia [96]. Autophagy defects readily lead to overall amino acid depletion and secondary metabolite accumulation, consistent with catabolic reprogramming and altered energy conversion triggered by impaired protein degradation [97]. Additionally, autophagy and ERF-VII transcription factors both play central roles in mitigating plant oxidative stress and coordinating redox signaling. ERF-VIIs exert their effects by promoting intracellular nitric oxide (NO) clearance and suppressing the expression of oxidative stress-related genes [98,99,100]. Autophagy, meanwhile, serves as a key mechanism for ROS clearance and ion homeostasis regulation during submergence stress [101,102]. The interaction between CsATG8f and CsRAP2.12 likely occupies a central position within these regulatory networks, though the precise details remain to be elucidated.
To investigate its mechanism, we examined whether the interaction between CsATG8f and CsRAP2.12 affects the antioxidant system of tea plants after submergence by measuring the antioxidant capacity of overexpression and silenced lines. Results revealed that overexpression of either pBI121-CsATG8f or pBI121-CsRAP2.12 significantly enhanced SOD, CAT, and POD activities under submergence. Notably, pBI121-CsATG8f + CsRAP2.12 demonstrated markedly higher ROS-scavenging enzyme activity compared to other groups (Figure 6C–E). Consistent with this, H2O2 accumulation was significantly reduced in these lines compared to the control, and MDA content was markedly decreased (Figure 6A,B). The silenced lines exhibited the opposite trend. Compared to the control, H2O2 accumulation was significantly increased, antioxidant enzyme activity was markedly reduced, and membrane lipid peroxidation was exacerbated in the silenced lines, with TRV-csatg8f + csrap2.12 showing the most pronounced effect (Figure 6I–M). This is consistent with their sensitive phenotype to submergence. Subsequently, we examined antioxidant enzyme gene transcript levels via qRT-PCR, and gene expression analysis further revealed the transcriptional basis for this synergistic effect. Co-overexpression of CsATG8f and CsRAP2.12 produced a significant synergistic enhancement on the transcriptional levels of key antioxidant enzymes CsSOD, CsPOD, and CsCAT (Figure 6F–H), whereas their co-silenced exhibited the most pronounced transcriptional suppression (Figure 6N–P). As reported by other researchers, ROS accumulation in wheat roots under hypoxia stress induces autophagy to enhance cell survival [103]. AtRAP2.12 both induces Hypoxia Responsive Universal Stress Protein 1 (HRU1) to regulate ROS levels and mediates RbohD-dependent ROS signaling to maintain H2O2 homeostasis in Arabidopsis [104]. The waterlogging tolerant sesame genotype EC377024 typically exhibits stronger antioxidant capacity and more active stress-response gene expression compared to the susceptible genotype IC129289 [105]. Based on these findings, we propose that the CsATG8f–CsRAP2.12 interaction may functionally upregulate the antioxidant system at the transcriptional or post-transcriptional level, thereby enhancing submergence tolerance.

3.4. CsATG8f and CsRAP2.12 Can Induce Elevated Endogenous GABA Levels to Enhance Tea Plants’ Tolerance to Submergence

GABA plays multiple roles in plant responses to a range of abiotic stresses, including drought, salinity, waterlogging, and hypoxia, by regulating carbon-nitrogen balance, osmoregulation, antioxidant stress, and maintaining cytoplasmic pH homeostasis [106,107]. In rice coleoptiles, anaerobic conversion of inorganic nitrogen to alanine and GABA/glutamate under hypoxia may contribute to replenishing ethanol fermentation to sustain glycolytic energy production [108]. Hypoxia-induced GABA accumulation is most pronounced, a phenomenon reported across numerous plant species [109,110,111,112,113]. In this study, under submergence, GABA and Glu contents were significantly elevated in target gene-silenced plants exhibiting submergence-sensitive phenotypes compared to control (Figure 7M,N). Conversely, in target gene overexpression experiments, Glu levels in overexpression lines showed no difference from control, while GABA content was markedly reduced (Figure 7F,G). Gene expression analysis further revealed that, compared to control, GABA synthesis-related genes (GAD1/2/3, AMADH) were significantly downregulated in the overexpression lines under submergence, while GABA degradation-related gene GABA-T2 showed significant upregulation (Figure 7A–E). In the silenced lines, GABA synthesis-related genes showed varying degrees of upregulation compared to the control, while GABA-T2 expression was significantly downregulated (Figure 7H–L). These findings indicate that tea plants attempt to mitigate stress damage by increasing GABA content. This observation aligns with previous studies. MdATG18a overexpression enhances alkaline tolerance and GABA shunting in apple [114]. GABA may play a crucial role in plant adaptation to intense light and heat stress by promoting autophagy [115]. In Sindora glabra, SgATG8a is a key protein regulating GABA-mediated terpenoid production and drought tolerance [116]. Collectively, these pieces of evidence suggest that GABA-autophagy crosstalk represents a conserved mechanism in plant stress adaptation. Integrating our findings, submergence (hypoxia stress) significantly induces GABA accumulation, indicating GABA may contribute to plant adaptation to submergence by promoting autophagy.

3.5. Limitations and Future Perspectives

It is necessary to acknowledge the limitations of this study. Our experiments were conducted under controlled laboratory conditions, which facilitated the precise isolation and analysis of hypoxia stress and its signaling pathways. However, the natural environment of tea plants is far more complex, involving dynamic interactions between multiple abiotic stresses (such as light, temperature, and soil moisture) and concurrent biotic stresses. These interacting variables may modulate the hypoxia response mechanisms described herein, leading to distinct phenotypic outcomes or adaptive strategies under field conditions. Consequently, the findings of this study provide only a foundational mechanistic framework, requiring further validation under more realistic, multi-stress conditions. Future research could focus on: (1) validating key molecular components identified in this study (e.g., CsATG8s, ERF-VII hypoxia response transcription factors, GABA shunt genes) in field tea plants subjected to natural waterlogging stress; (2) investigating crosstalk between hypoxia signaling and other stress response pathways (e.g., drought, salinity, pathogen infection) to gain a more comprehensive understanding of plant resilience in complex environments.

4. Methods and Materials

4.1. Plant Materials, Growth Environment, and Stress Treatments

The experiment utilized one-year-old ‘Zhongcha 108’ tea seedlings as experimental material, all sourced from Nanjing Yarun Tea Industry Co., Ltd. (Nanjing, China). As an artificially bred variety with a well-documented breeding history, ‘Zhongcha 108’ facilitates genetic and molecular breeding research. The seedlings were cultivated in a mixture of nutrient soil:vermiculite:perlite at a 2:1:1 ratio under a 16 h/8 h photoperiod and a day/night temperature of 25 °C/22 °C. After one week of acclimatization, healthy seedlings with consistent growth were selected for treatment.
Vacuum treatment: Tea seedlings were placed in food-grade vacuum bags. Using a vacuum sealer (MS1160, Magic Seal, Yanguan, China), air was extracted for approximately 30 s, removing as much air as possible without damaging the seedlings before sealing. Treatment continued under the same photo period (16 h/8 h) and temperature conditions (day/night: 25 °C/22 °C). Samples were collected at 0 h, 3 h, 6 h, 12 h, and 24 h, consisting of the first and second leaves of each seedling. Samples were immediately immersed in liquid nitrogen for rapid freezing and stored at −80 °C for later use. Each treatment group consisted of 5–10 seedlings per genotype.
The submergence treatment was adapted from the method described by Liang Chen et al. with minor modifications [77]. Entire one-year-old tea seedlings, including soil, were completely submerged in plastic hydroponic containers with water levels maintained 5–10 cm above the plant apex. Plants were placed under a 16 h/8 h photoperiod with a day/night temperature of 25 °C/22 °C. Phenotypes were recorded or plant samples collected at designated time points. Each genotype comprised 5–10 tea seedlings.
Each biological replicate consisted of a pooled sample obtained from 5 to 10 uniformly growing tea plant young leaves per treatment group. Tissues from these plants were combined immediately snap-frozen in liquid nitrogen, and ground into fine powder for subsequent extraction of total RNA, proteins, or metabolites. All analyses (qRT-PCR, GABA assay, antioxidant enzyme assays) were performed using these biological replicate samples.

4.2. RNA Extraction and Real-Time Quantitative PCR

RNA extraction was performed according to the SteadyPure Plant RNA Quick Extraction Kit (Accurate Biology, AG21040, Nanjing, China) protocol. RNA concentration and quality were measured using a spectrophotometer (Nano-300, Allsheng, Hangzhou, China), with the elution buffer from the extraction kit serving as a blank control. cDNA was obtained using reverse transcription reagents (Accurate Biology, AG11728, Nanjing, China). Quantitative primers were designed using Primer Premier 5.0 software, with sequences listed in Table S1. Primer specificity was verified via conventional PCR reaction followed by gel electrophoresis. A single band indicated primer specificity and suitability for subsequent experiments. qRT-PCR was performed using a quantitative real-time PCR system (CFX96, Bio-Rad, Hercules, CA, USA) with the following reaction program: pre-denaturation at 95 °C for 30 s; annealing at 60 °C for 15 s; extension at 72 °C for 15 s; repeated 40 cycles. β-actin served as the internal control gene, and gene expression levels were calculated using the 2−∆∆Ct method.

4.3. Subcellular Localization

Using homologous recombination, the full-length CsATG8f CDS was cloned into the pBI121-GFP expression vector to generate the pBI121-GFP-CsATG8f construct. The full-length CsRAP2.12 CDS was cloned into the pBI121-GFP vector to generate the pBI121-GFP-CsRAP2.12 construct. The constructs pBI121-GFP-CsATG8f, pBI121-GFP-CsRAP2.12, and the pBI121-GFP control were separately transformed into Agrobacterium GV3101. The transformed bacteria were then individually injected into tobacco (Nicotiana tabacum) leaves, kept in the dark for 24 h followed by 48 h under normal growth conditions. Leaf sections near the injection sites were prepared into plant slides and examined for GFP fluorescence using confocal microscope (LSM800, Zeiss, Oberkochen, Germany).

4.4. Chlorophyll In Vivo Fluorescence

Photographs of phenotypes and chlorophyll fluorescence images of tea plants with different genotypes were captured at 0h and 24h after submergence treatment. Chlorophyll fluorescence phenotypes were measured and recorded using a modulated chlorophyll fluorescence in vivo imaging system (PlantView 230F, Biolight Biotechnology Co., Ltd., Guangzhou, China). Prior to measurement, leaves were dark-adapted for 30 min to fully open the PSII reaction center. Maximum photochemical quantum yield (Fv/Fm) was determined and calculated using the instrument’s built in saturation pulse light source.

4.5. MDC Staining

Monodansylcadaverine (MDC) is an acidophilic fluorescent dye that specifically binds to lipid components (such as phosphatidylethanolamine) in autophagosome membranes. Under fluorescence microscopy, it selectively labels autophagosomes and emits green fluorescence. Fresh root tips of treated tea seedlings, approximately 1 cm in length, were cut and immersed in a 100 μM MDC solution (Sigma-Aldrich, 30432, St. Louis, MO, USA). The samples were stained under vacuum and in the dark for 30 min. Subsequently, they were thoroughly rinsed with 0.01M PBS (1×, pH 7.2–7.4, Solarbio, P1020, Beijing, China). Observation was performed using an LSM 800 confocal microscope with excitation at 405 nm and emission at 450–570 nm. To assess autophagy activity, at least 6–10 images per treatment were quantified to evaluate autophagic structures.

4.6. Agrobacterium-Mediated Transient Overexpression in Tea Seedlings

Healthy tea seedlings with similar growth vigor were infiltrated with Agrobacterium tumefaciens suspensions carrying either the target gene fragment plasmid or the pBI121-GFP plasmid (control). After incubated in the dark for 24 h and then under a light cycle for another 24 h, submergence treatment was initiated. Samples were collected after 24 h of treatment and stored at −80 °C. Gene expression levels were detected via qRT-PCR, and overexpression plants were selected for subsequent experiments.

4.7. Tobacco Rattle Virus (TRV)-Induced Gene Silencing (VIGS)

The insert fragments were generated using the online analysis website “https://vigs.solgenomics.net/ (accessed on 3 March 2025)”. The gene PCR amplification specific primers are listed in Table S1. The amplified fragments were ligated into the TRV2 vector to obtain the TRV2-csatg8f and TRV2-csrap2.12 constructs, which were then transformed into Agrobacterium GV3101 strain. Infection methods and treatment conditions were consistent with those used in the overexpression experiments. Samples were collected at designated time points and flash-frozen. Gene expression levels were detected via qRT-PCR, and silenced plants were selected for subsequent experiments.

4.8. Physiological Parameter Measurement

Malondialdehyde (MDA) content was determined using the Malondialdehyde (MDA) Content Assay Kit (BC6415, Solarbio, Beijing, China). Hydrogen peroxide (H2O2) content was measured using the Hydrogen Peroxide assay kit (A064-1-1). Superoxide dismutase (SOD) activity was assessed using the Superoxide Dismutase (SOD) assay kit (A001-3-2). Catalase (CAT) activity was measured using the Catalase (CAT) assay kit (A007-1-1). Peroxidase (POD) activity was determined using the Peroxidase assay kit (A084-3-1). All enzyme assay kits were purchased from Nanjing Jiancheng Bioengineering Institute (Nanjing, China).

4.9. γ-Aminobutyric Acid Content Determination

Weigh 0.2 g of liquid nitrogen-ground sample into a 10 mL centrifuge tube. Add 2 mL of 0.02 mol/L HCl, shake to mix thoroughly, and extract at 4 °C for 8 h. Centrifuge the mixture at 15,000 rpm for 15 min. After centrifugation, transfer 2 mL of the supernatant to a new centrifuge tube. Then add an equal volume (2 mL) of 4% sulfosalicylic acid solution and mix thoroughly. Prior to transferring the sample to the injection vial, filter it through a 0.22 μm organic-based filter membrane. Analysis was performed using an amino acid analyzer (Hitachi L-8900, Tokyo, Japan).

4.10. Y2H Assay

The full-length CDS of CsRAP2.12 was cloned into the pGADT7 vector to obtain pGADT7-CsRAP2.12. Simultaneously, the full-length CDS of CsATG8f was amplified using primers and inserted into the pGBKT7 vector to yield the pGBKT7-CsATG8f construct. The pGADT7-CsRAP2.12 and pGBKT7-CsATG8f constructs were co-transformed into the yeast strain Y2H Gold. The transformed yeast cells were plated on TDO medium (SD/-Trp-Leu) and incubated at 28 °C for 2–3 days. Single colonies were then transferred to QDO medium (SD/-Trp-Leu-His-Ade) with or without X-α-gal for interaction screening. Prior to the experiment, it was necessary to confirm whether pGBKT7-CsATG8f exhibited self-activation.

4.11. BiFC Assay

The CsATG8f CDS was cloned into the pCAMBIA1300-cYFP vector to generate the pCAMBIA1300-cYFP-CsATG8f construct. Similarly, the CsRAP2.12 CDS was used to generate the pCAMBIA1300-nYFP-CsRAP2.12 construct. Agrobacterium tumefaciens strain GV3101 harboring both nYFP and cYFP derivative constructs was co-infiltrated into tobacco leaves. After 72 h of cultivation, YFP fluorescence signals were observed using an LSM 800 confocal microscope (Zeiss, Oberkochen, Germany).

4.12. LCI Assay

The full-length CDS of CsATG8f and CsRAP2.12 were, respectively, cloned into the N-terminal and C-terminal regions of the LUC reporter gene, generating the nLUC-CsATG8f and cLUC-CsRAP2.12 constructs. The constructed expression vectors were transformed into Agrobacterium GV3101 and then infiltrated into tobacco leaves. LUC activity was imaged and analyzed using in vivo plant imaging (PIXIS 1024B, Princeton Instruments, Trenton, NJ, USA) after 48–72 h of cultivation.

4.13. Data Analysis

All experiments were performed with at least three biological replicates. Data analysis was conducted using SPSS 20.0. Significance across multiple groups was determined using one-way ANOVA with Duncan’s multiple range test. GraphPad Prism 9.5 was used for data visualization.

5. Conclusions

In conclusion, we investigated the role of CsATG8f in mediating autophagy and regulating tolerance to submergence (hypoxia stress) in tea plants and proposed a regulatory model (Figure 8). Our findings indicate that overexpression of CsATG8f significantly increases the number of autophagosomes in the roots of tea plants under submergence. We also identified a physical interaction between the hypoxia-responsive transcription factors CsRAP2.12 and CsATG8f. Integrating these findings, we hypothesize that the CsATG8f-CsRAP2.12 complex suppresses expression of downstream hypoxia-response genes to mitigate ethanol toxicity and energy depletion, thereby enhancing tea plant tolerance to submergence. This suggests a potential mechanism whereby the CsATG8f-CsRAP2.12 module may optimize adaptive responses by promoting autophagy-mediated antioxidant systems rather than solely activating classical fermentation pathways. Additionally, we observed that tea plants sensitive to submergence activate endogenous GABA levels to mitigate damage caused by submergence. However, as a complex abiotic stress involving hypoxic and energy-depleted responses, the regulatory network of submergence is intricate and multifaceted. The molecular mechanisms underlying these processes warrant further investigation. This study enhances our understanding of autophagy’s role in promoting tea plants’ adaptation to submergence. These findings provide valuable insights for future tea plant breeding efforts.
Figure 8. A proposed regulatory model for the roles of CsATG8f and CsRAP2.12 in conferring submergence resistance in tea plants. Overexpression of CsATG8f enhances autophagic activity in tea plants under submergence. The interaction between CsATG8f and CsRAP2.12 may promote tea plants’ tolerance to submergence by promoting oxidative stress responses through an atypical fermentation pathway. Endogenous GABA levels increase in tea plants in response to submergence. Solid arrow indicates promotion. T-bar indicates inhibition. Dotted arrow indicates a hypothesized interaction or regulatory relationship.

Supplementary Materials

The following supporting information can be downloaded at: https://www.mdpi.com/article/10.3390/ijms27010235/s1.

Author Contributions

R.Z.: conceptualization, methodology, validation, data curation, writing— original draft preparation; Y.L.: investigation, resources, methodology; L.Y.: investigation, resources, methodology; X.L.: validation, methodology; J.J.: validation; Q.S.: validation; Y.M.: validation; W.F.: supervision, project administration, Funding acquisition; X.Z.: supervision, project administration, Funding acquisition, writing—review and editing. All authors have read and agreed to the published version of the manuscript.

Funding

This research was supported by Major science and technology projects in Yunnan Province (202402AE090015), Suzhou science and technology project (SNG2023001), China Agriculture Research System of MOF and MARA (CARS-19), Hainan Nongken Investment Holding Group Co., Ltd. (HKKJ202426).

Institutional Review Board Statement

Not applicable.

Data Availability Statement

The original contributions presented in this study are included in the article/Supplementary Material. Further inquiries can be directed to the corresponding author.

Conflicts of Interest

The authors declare that this study received funding from Hainan Nongken Investment Holding Group Co., Ltd. (HKKJ202426). The funder was not involved in the study design, collection, analysis, interpretation of data, the writing of this article or the decision to submit it for publication.

References

  1. Xu, Y.L.; Zhao, M.Y.; Li, K.; Zhao, Y.C.; Wang, C.Y. Review on the research progress of agricultural adaptation to climate change and perspectives. Chin. J. Eco-Agric. 2023, 31, 1155–1170. [Google Scholar] [CrossRef]
  2. Patel, M.K.; Pandey, S.; Burritt, D.J.; Lam-Son, P.T. Plant Responses to Low-Oxygen Stress: Interplay between ROS and NO Signaling Pathways. Environ. Exp. Bot. 2019, 161, 134–142. [Google Scholar] [CrossRef]
  3. Sarkar, R.K.; Bhattacharjee, B. Rice Genotypes with SUB1 QTL Differ in Submergence Tolerance, Elongation Ability during Submergence and Re-Generation Growth at Re-Emergence. Rice 2012, 5, 7. [Google Scholar] [CrossRef]
  4. Voesenek, L.A.C.J.; Sasidharan, R. Ethylene—And Oxygen Signalling—Drive Plant Survival during Flooding. Plant Biol. 2013, 15, 426–435. [Google Scholar] [CrossRef]
  5. Chi, H.-Y.; Ou, S.-L.; Wang, M.-C.; Yang, C.-Y. Physiological Responses and Ethylene-Response AP2/ERF Factor Expression in Indica Rice Seedlings Subjected to Submergence and Osmotic Stress. BMC Plant Biol. 2023, 23, 372. [Google Scholar] [CrossRef]
  6. Shabala, S. Physiological and Cellular Aspects of Phytotoxicity Tolerance in Plants: The Role of Membrane Transporters and Implications for Crop Breeding for Waterlogging Tolerance. New Phytol. 2011, 190, 289–298. [Google Scholar] [CrossRef]
  7. Tamang, B.G.; Magliozzi, J.O.; Maroof, M.A.S.; Fukao, T. Physiological and Transcriptomic Characterization of Submergence and Reoxygenation Responses in Soybean Seedlings. Plant Cell Environ. 2014, 37, 2350–2365. [Google Scholar] [CrossRef]
  8. Ye, N.-H.; Wang, F.-Z.; Shi, L.; Chen, M.-X.; Cao, Y.-Y.; Zhu, F.-Y.; Wu, Y.-Z.; Xie, L.-J.; Liu, T.-Y.; Su, Z.-Z.; et al. Natural Variation in the Promoter of Rice Calcineurin B-like Protein10 (OsCBL10) Affects Flooding Tolerance during Seed Germination among Rice Subspecies. Plant J. 2018, 94, 612–625. [Google Scholar] [CrossRef]
  9. Yeung, E.; van Veen, H.; Vashisht, D.; Sobral Paiva, A.L.; Hummel, M.; Rankenberg, T.; Steffens, B.; Steffen-Heins, A.; Sauter, M.; de Vries, M.; et al. A Stress Recovery Signaling Network for Enhanced Flooding Tolerance in Arabidopsis thaliana. Proc. Natl. Acad. Sci. USA 2018, 115, E6085–E6094. [Google Scholar] [CrossRef]
  10. Gibbs, J.; Greenway, H. Mechanisms of Anoxia Tolerance in Plants. I. Growth, Survival and Anaerobic Catabolism. Funct. Plant Biol. 2003, 30, 1–47, Correction in Funct. Plant Biol. 2003, 30, 353. [Google Scholar] [CrossRef]
  11. Muhlenbock, P.; Plaszczyca, M.; Plaszczyca, M.; Mellerowicz, E.; Karpinski, S. Lysigenous Aerenchyma Formation in Arabidopsis Is Controlled by LESION SIMULATING DISEASE1. Plant Cell 2007, 19, 3819–3830. [Google Scholar] [CrossRef]
  12. Hattori, Y.; Nagai, K.; Furukawa, S.; Song, X.-J.; Kawano, R.; Sakakibara, H.; Wu, J.; Matsumoto, T.; Yoshimura, A.; Kitano, H.; et al. The Ethylene Response Factors SNORKEL1 and SNORKEL2 Allow Rice to Adapt to Deep Water. Nature 2009, 460, 1026–1030. [Google Scholar] [CrossRef] [PubMed]
  13. Pan, T.; Wang, L.; Peng, Z.; Tian, J.; Cai, K. Silicon Enhances the Submergence Tolerance of Rice by Regulating Quiescence Strategy and Alleviating Oxidative Damage. Plant Physiol. Biochem. 2022, 182, 124–132. [Google Scholar] [CrossRef] [PubMed]
  14. Tang, J.; Bassham, D.C. Autophagy in Crop Plants: What’s New beyond Arabidopsis? Open Biol. 2018, 8, 180162. [Google Scholar] [CrossRef] [PubMed]
  15. Sharma, I.; Kirti, P.B.; Pati, P.K. Autophagy: A Game Changer for Plant Development and Crop Improvement. Planta 2022, 256, 103. [Google Scholar] [CrossRef] [PubMed]
  16. Yoshimoto, K.; Ohsumi, Y. Unveiling the Molecular Mechanisms of Plant Autophagy—From Autophagosomes to Vacuoles in Plants. Plant Cell Physiol. 2018, 59, 1337–1344. [Google Scholar] [CrossRef]
  17. Li, Y.-B.; Cui, D.-Z.; Sui, X.-X.; Huang, C.; Huang, C.-Y.; Fan, Q.-Q.; Chu, X.-S. Autophagic Survival Precedes Programmed Cell Death in Wheat Seedlings Exposed to Drought Stress. Int. J. Mol. Sci. 2019, 20, 5777. [Google Scholar] [CrossRef]
  18. Yue, J.; Wang, Y.; Jiao, J.; Wang, H. Silencing of ATG2 and ATG7 Promotes Programmed Cell Death in Wheat via Inhibition of Autophagy under Salt Stress. Ecotoxicol. Environ. Saf. 2021, 225, 112761. [Google Scholar] [CrossRef]
  19. Jia, X.; Jia, X.; Li, T.; Wang, Y.; Sun, X.; Huo, L.; Wang, P.; Che, R.; Gong, X.; Ma, F. MdATG5a Induces Drought Tolerance by Improving the Antioxidant Defenses and Promoting Starch Degradation in Apple. Plant Sci. 2021, 312, 111052. [Google Scholar] [CrossRef]
  20. Jia, X.; Gong, X.; Jia, X.; Li, X.; Wang, Y.; Wang, P.; Huo, L.; Sun, X.; Che, R.; Li, T.; et al. Overexpression of MdATG8i Enhances Drought Tolerance by Alleviating Oxidative Damage and Promoting Water Uptake in Transgenic Apple. Int. J. Mol. Sci. 2021, 22, 5517. [Google Scholar] [CrossRef]
  21. Guan, B.; Lin, Z.; Liu, D.; Li, C.; Zhou, Z.; Mei, F.; Li, J.; Deng, X. Effect of Waterlogging-Induced Autophagy on Programmed Cell Death in Arabidopsis Roots. Front. Plant Sci. 2019, 10, 468. [Google Scholar] [CrossRef] [PubMed]
  22. Signorelli, S.; Tarkowski, L.P.; Van den Ende, W.; Bassham, D.C. Linking Autophagy to Abiotic and Biotic Stress Responses. Trends Plant Sci. 2019, 24, 413–430. [Google Scholar] [CrossRef] [PubMed]
  23. Liu, W.; Liu, Z.; Mo, Z.; Guo, S.; Liu, Y.; Xie, Q. ATG8-Interacting Motif: Evolution and Function in Selective Autophagy of Targeting Biological Processes. Front. Plant Sci. 2021, 12, 783881. [Google Scholar] [CrossRef] [PubMed]
  24. Wu, Y.; Xu, R.; Zhuang, X. Multifaceted Roles of the ATG8 Protein Family in Plant Autophagy: From Autophagosome Biogenesis to Cargo Recognition. J. Mol. Biol. 2025, 437, 168981. [Google Scholar] [CrossRef]
  25. Zhang, F.; Jing, H.; Zhou, G.; Qin, S.; Han, C. The Plant ATG8-Binding proteins. Prog. Biochem. Biophys. 2024, 51, 1371–1381. [Google Scholar] [CrossRef]
  26. Shpilka, T.; Weidberg, H.; Pietrokovski, S.; Elazar, Z. Atg8: An Autophagy-Related Ubiquitin-like Protein Family. Genome Biol. 2011, 12, 226. [Google Scholar] [CrossRef]
  27. Kirisako, T.; Ichimura, Y.; Okada, H.; Kabeya, Y.; Mizushima, N.; Yoshimori, T.; Ohsumi, M.; Takao, T.; Noda, T.; Ohsumi, Y. The Reversible Modification Regulates the Membrane-Binding State of Apg8/Aut7 Essential for Autophagy and the Cytoplasm to Vacuole Targeting Pathway. J. Cell Biol. 2000, 151, 263–275. [Google Scholar] [CrossRef]
  28. Zheng, Q.; Li, G.; Wang, H.; Zhou, Z. The Relationship between Ethylene-Induced Autophagy and Reactive Oxygen Species in Arabidopsis Root Cells during the Early Stages of Waterlogging Stress. PeerJ 2023, 11, e15404. [Google Scholar] [CrossRef]
  29. Zhang, X.; Fan, Y.; Shabala, S.; Koutoulis, A.; Shabala, L.; Johnson, P.; Hu, H.; Zhou, M. A New Major-Effect QTL for Waterlogging Tolerance in Wild Barley (H. spontaneum). Theor. Appl. Genet. 2017, 130, 1559–1568. [Google Scholar] [CrossRef]
  30. Hartman, S.; Sasidharan, R.; Voesenek, L.A.C.J. The Role of Ethylene in Metabolic Acclimations to Low Oxygen. New Phytol. 2021, 229, 64–70. [Google Scholar] [CrossRef]
  31. Gibbs, D.J.; Lee, S.C.; Isa, N.M.; Gramuglia, S.; Fukao, T.; Bassel, G.W.; Correia, C.S.; Corbineau, F.; Theodoulou, F.L.; Bailey-Serres, J.; et al. Homeostatic Response to Hypoxia Is Regulated by the N-End Rule Pathway in Plants. Nature 2011, 479, 415–418. [Google Scholar] [CrossRef] [PubMed]
  32. Licausi, F.; Kosmacz, M.; Weits, D.A.; Giuntoli, B.; Giorgi, F.M.; Voesenek, L.A.C.J.; Perata, P.; van Dongen, J.T. Oxygen Sensing in Plants Is Mediated by an N-End Rule Pathway for Protein Destabilization. Nature 2011, 479, 419–422. [Google Scholar] [CrossRef] [PubMed]
  33. Licausi, F.; van Dongen, J.T.; Giuntoli, B.; Novi, G.; Santaniello, A.; Geigenberger, P.; Perata, P. HRE1 and HRE2, Two Hypoxia-Inducible Ethylene Response Factors, Affect Anaerobic Responses in Arabidopsis thaliana. Plant J. 2010, 62, 302–315. [Google Scholar] [CrossRef] [PubMed]
  34. Hinz, M.; Wilson, I.W.; Yang, J.; Buerstenbinder, K.; Llewellyn, D.; Dennis, E.S.; Sauter, M.; Dolferus, R. Arabidopsis RAP2.2: An Ethylene Response Transcription Factor That Is Important for Hypoxia Survival. PLANT Physiol. 2010, 153, 757–772. [Google Scholar] [CrossRef]
  35. Wei, X.; Xu, H.; Rong, W.; Ye, X.; Zhang, Z. Constitutive Expression of a Stabilized Transcription Factor Group VII Ethylene Response Factor Enhances Waterlogging Tolerance in Wheat without Penalizing Grain Yield. Plant Cell Environ. 2019, 42, 1471–1485. [Google Scholar] [CrossRef]
  36. Yu, F.; Liang, K.; Fang, T.; Zhao, H.; Han, X.; Cai, M.; Qiu, F. A Group VII Ethylene Response Factor Gene, ZmEREB180, Coordinates Waterlogging Tolerance in Maize Seedlings. Plant Biotechnol. J. 2019, 17, 2286–2298. [Google Scholar] [CrossRef]
  37. Bailey-Serres, J.; Lee, S.C.; Brinton, E. Waterproofing Crops: Effective Flooding Survival Strategies. Plant Physiol. 2012, 160, 1698–1709. [Google Scholar] [CrossRef]
  38. Voesenek, L.A.C.J.; Bailey-Serres, J. Flooding Tolerance: O2 Sensing and Survival Strategies. Curr. Opin. Plant Biol. 2013, 16, 647–653. [Google Scholar] [CrossRef]
  39. Bouché, N.; Fromm, H. GABA in Plants: Just a Metabolite? Trends Plant Sci. 2004, 9, 110–115. [Google Scholar] [CrossRef]
  40. Tsushida, T.; Murai, T. Conversion of Glutamic-Acid to Gamma-Aminobutyric-Acid in Tea Leaves Under Anaerobic Conditions. Agric. Biol. Chem. 1987, 51, 2865–2871. [Google Scholar] [CrossRef]
  41. Sawai, Y.; Yamaguchi, Y.; Miyama, D.; Yoshitomi, H. Cycling Treatment of Anaerobic and Aerobic Incubation Increases the Content of γ-Aminobutyric Acid in Tea Shoots. Amino Acids 2001, 20, 331–334. [Google Scholar] [CrossRef]
  42. Fei, Y.; Liu, Y.; Wang, W. Effect of Different Stress Treatment on Enrichment of γ-Aminobutyric Acid in Germination Naked Oat. Food Ind. 2024, 45, 32–36. [Google Scholar]
  43. Wu, Q.; Su, N.; Huang, X.; Cui, J.; Shabala, L.; Zhou, M.; Yu, M.; Shabala, S. Hypoxia-Induced Increase in GABA Content Is Essential for Restoration of Membrane Potential and Preventing ROS-Induced Disturbance to Ion Homeostasis. Plant Commun. 2021, 2, 100188. [Google Scholar] [CrossRef] [PubMed]
  44. Abdel Razik, E.S.; Alharbi, B.M.; Pirzadah, T.B.; Alnusairi, G.S.H.; Soliman, M.H.; Hakeem, K.R. γ-Aminobutyric Acid (GABA) Mitigates Drought and Heat Stress in Sunflower (Helianthus annuus L.) by Regulating Its Physiological, Biochemical and Molecular Pathways. Physiol. Plant. 2021, 172, 505–527. [Google Scholar] [CrossRef] [PubMed]
  45. Xu, B.; Long, Y.; Feng, X.; Zhu, X.; Sai, N.; Chirkova, L.; Betts, A.; Herrmann, J.; Edwards, E.J.; Okamoto, M.; et al. GABA Signalling Modulates Stomatal Opening to Enhance Plant Water Use Efficiency and Drought Resilience. Nat. Commun. 2021, 12, 1952. [Google Scholar] [CrossRef]
  46. Yang, R.; Guo, Y.; Wang, S.; Gu, Z. Ca2+ and Aminoguanidine on γ-Aminobutyric Acid Accumulation in Germinating Soybean under Hypoxia-NaCl Stress. J. Food Drug Anal. 2015, 23, 287–293. [Google Scholar] [CrossRef]
  47. Apel, K.; Hirt, H. Reactive Oxygen Species: Metabolism, Oxidative Stress, and Signal Transduction. Annu. Rev. PLANT Biol. 2004, 55, 373–399. [Google Scholar] [CrossRef]
  48. Miller, G.; Suzuki, N.; Ciftci-Yilmaz, S.; Mittler, R. Reactive Oxygen Species Homeostasis and Signalling during Drought and Salinity Stresses. PLANT CELL Environ. 2010, 33, 453–467. [Google Scholar] [CrossRef]
  49. Smirnoff, N.; Arnaud, D. Hydrogen Peroxide Metabolism and Functions in Plants. New Phytol. 2019, 221, 1197–1214. [Google Scholar] [CrossRef]
  50. Hossain, Z.; Lopez-Climent, M.F.; Arbona, V.; Perez-Clemente, R.M.; Gomez-Cadenas, A. Modulation of the Antioxidant System in Citrus under Waterlogging and Subsequent Drainage. J. Plant Physiol. 2009, 166, 1391–1404. [Google Scholar] [CrossRef]
  51. Esther Perez-Perez, M.; Lemaire, S.D.; Crespo, J.L. Reactive Oxygen Species and Autophagy in Plants and Algae. Plant Physiol. 2012, 160, 156–164. [Google Scholar] [CrossRef]
  52. Wang, Y.; Cai, S.; Yin, L.; Shi, K.; Xia, X.; Zhou, Y.; Yu, J.; Zhou, J. Tomato HsfA1a Plays a Critical Role in Plant Drought Tolerance by Activating ATG Genes and Inducing Autophagy. Autophagy 2015, 11, 2033–2047. [Google Scholar] [CrossRef]
  53. Eguchi, M.; Kimura, K.; Makino, A.; Ishida, H. Autophagy Is Induced under Zn Limitation and Contributes to Zn-Limited Stress Tolerance in Arabidopsis (Arabidopsis thaliana). Soil Sci. Plant Nutr. 2017, 63, 342–350. [Google Scholar] [CrossRef]
  54. Sun, X.; Jia, X.; Huo, L.; Che, R.; Gong, X.; Wang, P.; Ma, F. MdATG18a Overexpression Improves Tolerance to Nitrogen Deficiency and Regulates Anthocyanin Accumulation through Increased Autophagy in Transgenic Apple. Plant Cell Environ. 2018, 41, 469–480. [Google Scholar] [CrossRef] [PubMed]
  55. Huang, W.; Ma, D.; Xia, L.; Zhang, E.; Wang, P.; Wang, M.; Guo, F.; Wang, Y.; Ni, D.; Zhao, H. Overexpression of CsATG3a Improves Tolerance to Nitrogen Deficiency and Increases Nitrogen Use Efficiency in Arabidopsis. Plant Physiol. Biochem. 2023, 196, 328–338. [Google Scholar] [CrossRef] [PubMed]
  56. Nakatogawa, H.; Ichimura, Y.; Ohsumi, Y. Atg8, a Ubiquitin-like Protein Required for Autophagosome Formation, Mediates Membrane Tethering and Hemifusion. Cell 2007, 130, 165–178. [Google Scholar] [CrossRef]
  57. Xie, Z.; Nair, U.; Klionsky, D.J. Atg8 Controls Phagophore Expansion during Autophagosome Formation. Mol. Biol. Cell 2008, 19, 3290–3298. [Google Scholar] [CrossRef]
  58. Geng, J.; Klionsky, D.J. The Atg8 and Atg12 Ubiquitin-like Conjugation Systems in Macroautophagy. EMBO Rep. 2008, 9, 859–864. [Google Scholar] [CrossRef]
  59. Sedaghatmehr, M.; Thirumalaikumar, V.P.; Kamranfar, I.; Marmagne, A.; Masclaux-Daubresse, C.; Balazadeh, S. A Regulatory Role of Autophagy for Resetting the Memory of Heat Stress in Plants. Plant Cell Environ. 2019, 42, 1054–1064. [Google Scholar] [CrossRef]
  60. Luo, L.; Zhang, P.; Zhu, R.; Fu, J.; Su, J.; Zheng, J.; Wang, Z.; Wang, D.; Gong, Q. Autophagy Is Rapidly Induced by Salt Stress and Is Required for Salt Tolerance in Arabidopsis. Front. Plant Sci. 2017, 8, 1459. [Google Scholar] [CrossRef]
  61. Zhan, N.; Wang, C.; Chen, L.; Yang, H.; Feng, J.; Gong, X.; Ren, B.; Wu, R.; Mu, J.; Li, Y.; et al. S-Nitrosylation Targets GSNO Reductase for Selective Autophagy during Hypoxia Responses in Plants. Mol. Cell 2018, 71, 142–154.e6. [Google Scholar] [CrossRef] [PubMed]
  62. Li, B.; Liu, G.; Wang, Y.; Wei, Y.; Shi, H. Overexpression of Banana ATG8f Modulates Drought Stress Resistance in Arabidopsis. Biomolecules 2019, 9, 814. [Google Scholar] [CrossRef] [PubMed]
  63. Wang, H.; Ding, Z.; Gou, M.; Hu, J.; Wang, Y.; Wang, L.; Wang, Y.; Di, T.; Zhang, X.; Hao, X.; et al. Genome-Wide Identification, Characterization, and Expression Analysis of Tea Plant Autophagy-Related Genes (CsARGs) Demonstrates That They Play Diverse Roles during Development and under Abiotic Stress. BMC Genom. 2021, 22, 121. [Google Scholar] [CrossRef] [PubMed]
  64. Huang, W.; Ma, D.-N.; Liu, H.-L.; Luo, J.; Wang, P.; Wang, M.-L.; Guo, F.; Wang, Y.; Zhao, H.; Ni, D.-J. Genome-Wide Identification of CsATGs in Tea Plant and the Involvement of CsATG8e in Nitrogen Utilization. Int. J. Mol. Sci. 2020, 21, 7043. [Google Scholar] [CrossRef]
  65. Huo, L.; Guo, Z.; Wang, Q.; Jia, X.; Sun, X.; Ma, F. The Protective Role of MdATG10-Mediated Autophagy in Apple Plant under Cadmium Stress. Ecotoxicol. Environ. Saf. 2022, 234, 113398. [Google Scholar] [CrossRef]
  66. Bassham, D.C. Methods for Analysis of Autophagy in Plants. Methods 2015, 75, 181–188. [Google Scholar] [CrossRef]
  67. Li, F.; Zhang, M.; Zhang, C.; Zhou, X. Nuclear Autophagy Degrades a Geminivirus Nuclear Protein to Restrict Viral Infection in Solanaceous Plants. New Phytol. 2020, 225, 1746–1761. [Google Scholar] [CrossRef]
  68. Kolodziej, M.; Tsapras, P.; Cameron, A.D.; Nezis, I.P. Transcription Factor Deformed Wings Is an Atg8a-Interacting Protein That Regulates Autophagy. Cells 2024, 13, 1897. [Google Scholar] [CrossRef]
  69. Li, C.; Qi, Y.; Zhao, C.; Wang, X.; Zhang, Q. Transcriptome Profiling of the Salt Stress Response in the Leaves and Roots of Halophytic Eutrema Salsugineum. Front. Genet. 2021, 12, 770742. [Google Scholar] [CrossRef]
  70. Pang, B.; Li, J.; Zhang, R.; Luo, P.; Wang, Z.; Shi, S.; Gao, W.; Li, S. RNA-Seq and WGCNA Analyses Reveal Key Regulatory Modules and Genes for Salt Tolerance in Cotton. Genes 2024, 15, 1176. [Google Scholar] [CrossRef]
  71. Jamalirad, S.; Azimi, M.R.; Sima, N.A.K.; Zeinalabedini, M.; Farsad, L.K.; Salekdeh, G.H.; Ghaffari, M.R. Comprehensive Transcriptional Analysis Unveils Salt Stress-Regulated Key Pathways in Suaeda Salsa Leaves. Plant Gene 2023, 36, 100433. [Google Scholar] [CrossRef]
  72. Xu, Z.-S.; Chen, M.; Li, L.-C.; Ma, Y.-Z. Functions of the ERF Transcription Factor Family in Plants. Botany 2008, 86, 969–977. [Google Scholar] [CrossRef]
  73. Shi, Z.; Halaly-Basha, T.; Zheng, C.; Sharabi-Schwager, M.; Wang, C.; Galbraith, D.W.; Ophir, R.; Pang, X.; Or, E. Identification of Potential Post-Ethylene Events in the Signaling Cascade Induced by Stimuli of Bud Dormancy Release in Grapevine. Plant J. 2020, 104, 1251–1268. [Google Scholar] [CrossRef] [PubMed]
  74. Liang, K.; Zhao, C.; Wang, J.; Zheng, X.; Yu, F.; Qiu, F. Genetic Variations in ZmEREB179 Are Associated with Waterlogging Tolerance in Maize. J. Genet. Genom. 2025, 52, 367–378. [Google Scholar] [CrossRef] [PubMed]
  75. Mendiondo, G.M.; Gibbs, D.J.; Szurman-Zubrzycka, M.; Korn, A.; Marquez, J.; Szarejko, I.; Maluszynski, M.; King, J.; Axcell, B.; Smart, K.; et al. Enhanced Waterlogging Tolerance in Barley by Manipulation of Expression of the N-End Rule Pathway E3 Ligase PROTEOLYSIS6. Plant Biotechnol. J. 2016, 14, 40–50. [Google Scholar] [CrossRef]
  76. Guo, M.; Yao, Y.; Yin, K.; Tan, L.; Liu, M.; Hou, J.; Zhang, H.; Liang, R.; Zhang, X.; Yang, H.; et al. ACBP4-WRKY70-RAP2.12 Module Positively Regulates Submergence-Induced Hypoxia Response in Arabidopsis thaliana. J. Integr. Plant Biol. 2024, 66, 1052–1067. [Google Scholar] [CrossRef]
  77. Chen, L.; Liao, B.; Qi, H.; Xie, L.-J.; Huang, L.; Tan, W.-J.; Zhai, N.; Yuan, L.-B.; Zhou, Y.; Yu, L.-J.; et al. Autophagy Contributes to Regulation of the Hypoxia Response during Submergence in Arabidopsis thaliana. Autophagy 2015, 11, 2233–2246. [Google Scholar] [CrossRef]
  78. Narsai, R.; Whelan, J. How Unique Is the Low Oxygen Response? An Analysis of the Anaerobic Response during Germination and Comparison with Abiotic Stress in Rice and Arabidopsis. Front. Plant Sci. 2013, 4, 349. [Google Scholar] [CrossRef]
  79. Narsai, R.; Devenish, J.; Castleden, I.; Narsai, K.; Xu, L.; Shou, H.; Whelan, J. Rice DB: An Oryza Information Portal Linking Annotation, Subcellular Location, Function, Expression, Regulation, and Evolutionary Information for Rice and Arabidopsis. Plant J. 2013, 76, 1057–1073. [Google Scholar] [CrossRef]
  80. Su, B.-Y.; Wang, Y.-S.; Sun, C.-C. Response Adaptive Mechanisms of Three Mangrove (Avicennia marina, Aegiceras corniculatum, and Bruguiera gymnorrhiza) Plants to Waterlogging Stress Revealed by Transcriptome Analysis. Front. Mar. Sci. 2022, 9, 929649. [Google Scholar] [CrossRef]
  81. Giuntoli, B.; Lee, S.C.; Licausi, F.; Kosmacz, M.; Oosumi, T.; van Dongen, J.T.; Bailey-Serres, J.; Perata, P. A Trihelix DNA Binding Protein Counterbalances Hypoxia-Responsive Transcriptional Activation in Arabidopsis. PLoS Biol. 2014, 12, e1001950. [Google Scholar] [CrossRef]
  82. Giuntoli, B.; Licausi, F.; van Veen, H.; Perata, P. Functional Balancing of the Hypoxia Regulators RAP2.12 and HRA1 Takes Place in Vivo in Arabidopsis thaliana Plants. Front. Plant Sci. 2017, 8, 591. [Google Scholar] [CrossRef] [PubMed]
  83. Xuan, L.; Hua, J.; Zhang, F.; Wang, Z.; Pei, X.; Yang, Y.; Yin, Y.; Creech, D.L. Identification and Functional Analysis of ThADH1 and ThADH4 Genes Involved in Tolerance to Waterlogging Stress in Taxodium hybrid “Zhongshanshan 406”. Genes 2021, 12, 225. [Google Scholar] [CrossRef] [PubMed]
  84. Komatsu, S.; Thibaut, D.; Hiraga, S.; Kato, M.; Chiba, M.; Hashiguchi, A.; Tougou, M.; Shimamura, S.; Yasue, H. Characterization of a Novel Flooding Stress-Responsive Alcohol Dehydrogenase Expressed in Soybean Roots. Plant Mol. Biol. 2011, 77, 309–322. [Google Scholar] [CrossRef] [PubMed]
  85. Shingaki-Wells, R.; Millar, A.H.; Whelan, J.; Narsai, R. What Happens to Plant Mitochondria under Low Oxygen? An Omics Review of the Responses to Low Oxygen and Reoxygenation. Plant Cell Environ. 2014, 37, 2260–2277. [Google Scholar] [CrossRef]
  86. Branco-Price, C.; Kaiser, K.A.; Jang, C.J.H.; Larive, C.K.; Bailey-Serres, J. Selective mRNA Translation Coordinates Energetic and Metabolic Adjustments to Cellular Oxygen Deprivation and Reoxygenation in Arabidopsis thaliana. Plant J. 2008, 56, 743–755. [Google Scholar] [CrossRef]
  87. Kunkowska, A.B.; Fontana, F.; Betti, F.; Soeur, R.; Beckers, G.J.M.; Meyer, C.; De Jaeger, G.; Weits, D.A.; Loreti, E.; Perata, P. Target of Rapamycin Signaling Couples Energy to Oxygen Sensing to Modulate Hypoxic Gene Expression in Arabidopsis Br. Proc. Natl. Acad. Sci. USA 2023, 120, e2212474120. [Google Scholar] [CrossRef]
  88. Bui, L.T.; Giuntoli, B.; Kosmacz, M.; Parlanti, S.; Licausi, F. Constitutively Expressed ERF-VII Transcription Factors Redundantly Activate the Core Anaerobic Response in Arabidopsis thaliana. Plant Sci. 2015, 236, 37–43. [Google Scholar] [CrossRef]
  89. Xuan, L.; Wu, H.; Li, J.; Yuan, G.; Huang, Y.; Lian, C.; Wang, X.; Yang, T.; Wang, C. Hydrogen Sulfide Reduces Cell Death through Regulating Autophagy during Submergence in Arabidopsis. Plant Cell Rep. 2022, 41, 1531–1548. [Google Scholar] [CrossRef]
  90. Zhou, J.; Wang, J.; Cheng, Y.; Chi, Y.-J.; Fan, B.; Yu, J.-Q.; Chen, Z. NBR1-Mediated Selective Autophagy Targets Insoluble Ubiquitinated Protein Aggregates in Plant Stress Responses. PLoS Genet. 2013, 9, e1003196. [Google Scholar] [CrossRef]
  91. Zhou, J.; Zhang, Y.; Qi, J.; Chi, Y.; Fan, B.; Yu, J.-Q.; Chen, Z. E3 Ubiquitin Ligase CHIP and NBR1-Mediated Selective Autophagy Protect Additively against Proteotoxicity in Plant Stress Responses. PLoS Genet. 2014, 10, e1004116. [Google Scholar] [CrossRef]
  92. Zhou, J.; Wang, J.; Yu, J.-Q.; Chen, Z. Role and Regulation of Autophagy in Heat Stress Responses of Tomato Plants. Front. Plant Sci. 2014, 5, 174. [Google Scholar] [CrossRef]
  93. Stephani, M.; Picchianti, L.; Gajic, A.; Beveridge, R.; Skarwan, E.; Sanchez de Medina Hernandez, V.; Mohseni, A.; Clavel, M.; Zeng, Y.; Naumann, C.; et al. A Cross-Kingdom Conserved ER-Phagy Receptor Maintains Endoplasmic Reticulum Homeostasis during Stress. Elife 2020, 9, e58396. [Google Scholar] [CrossRef] [PubMed]
  94. Greenway, H.; Armstrong, W.; Colmer, T.D. Conditions Leading to High CO2 (>5 kPa) in Waterlogged-Flooded Soils and Possible Effects on Root Growth and Metabolism. Ann. Bot. 2006, 98, 9–32. [Google Scholar] [CrossRef] [PubMed]
  95. Yuan, L.-B.; Chen, L.; Zhai, N.; Zhou, Y.; Zhao, S.-S.; Shi, L.-L.; Xiao, S.; Yu, L.-J.; Xie, L.-J. The Anaerobic Product Ethanol Promotes Autophagy-Dependent Submergence Tolerance in Arabidopsis. Int. J. Mol. Sci. 2020, 21, 7361. [Google Scholar] [CrossRef] [PubMed]
  96. Zhao, S.; Chen, Q.-F.; Chen, L.; Zhou, Y.; Liao, K.; Wang, F.; Zhang, X.; Chen, M.; Xie, R.-H.; Xiao, S. The Plant-Specific Protein IQD22 Interacts with Calcium Sensors to Activate Anaerobic Respiration during Hypoxia in Arabidopsis. Mol. Plant 2025, 18, 1330–1350. [Google Scholar] [CrossRef]
  97. Li, L.; Lee, C.P.; Ding, X.; Qin, Y.; Wijerathna-Yapa, A.; Broda, M.; Otegui, M.S.; Millar, A.H. Defects in Autophagy Lead to Selective in Vivo Changes in Turnover of Cytosolic and Organelle Proteins in Arabidopsis. Plant Cell 2022, 34, 3936–3960. [Google Scholar] [CrossRef]
  98. Sasidharan, R.; Hartman, S.; Liu, Z.; Martopawiro, S.; Sajeev, N.; van Veen, H.; Yeung, E.; Voeseneka, L.A.C.J. Signal Dynamics and Interactions during Flooding Stress. Plant Physiol. 2018, 176, 1106–1117. [Google Scholar] [CrossRef]
  99. Giuntoli, B.; Shukla, V.; Maggiorelli, F.; Giorgi, F.M.; Lombardi, L.; Perata, P.; Licausi, F. Age-Dependent Regulation of ERF-VII Transcription Factor Activity in Arabidopsis thaliana. Plant Cell Environ. 2017, 40, 2333–2346. [Google Scholar] [CrossRef]
  100. Juntawong, P.; Butsayawarapat, P.; Songserm, P.; Pimjan, R.; Vuttipongchaikij, S. Overexpression of Jatropha Curcas ERFVII2 Transcription Factor Confers Low Oxygen Tolerance in Transgenic Arabidopsis by Modulating Expression of Metabolic Enzymes and Multiple Stress-Responsive Genes. Plants 2020, 9, 1068. [Google Scholar] [CrossRef]
  101. Demidchik, V.; Tyutereva, E.V.; Voitsekhovskaja, O.V. The Role of Ion Disequilibrium in Induction of Root Cell Death and Autophagy by Environmental Stresses. Funct. Plant Biol. 2018, 45, 28–46. [Google Scholar] [CrossRef] [PubMed]
  102. Robert, G.; Enet, A.; Saavedra, L.; Lascano, R. Redox Regulation of Autophagy in Arabidopsis: The Different ROS Effects. Plant Physiol. Biochem. 2025, 223, 109800. [Google Scholar] [CrossRef] [PubMed]
  103. Lin, Z.; Wang, Y.-L.; Cheng, L.-S.; Zhou, L.-L.; Xu, Q.-T.; Liu, D.-C.; Deng, X.-Y.; Mei, F.-Z.; Zhou, Z.-Q. Mutual Regulation of ROS Accumulation and Cell Autophagy in Wheat Roots under Hypoxia Stress. Plant Physiol. Biochem. 2021, 158, 91–102. [Google Scholar] [CrossRef] [PubMed]
  104. Yao, Y.; Chen, X.; Wu, A.-M. ERF-VII Members Exhibit Synergistic and Separate Roles in Arabidopsis. Plant Signal. Behav. 2017, 12, e1329073. [Google Scholar] [CrossRef]
  105. Shah, A.; Gadol, N.; Priya, G.; Mishra, P.; Rao, M.; Singh, N.K.; Kumar, R.; Kalia, S.; Rai, V. Morpho-Physiological and Metabolites Alteration in the Susceptible and Tolerant Genotypes of Sesame under Waterlogging Stress and Post-Waterlogging Recovery. Plant Stress 2024, 11, 100361. [Google Scholar] [CrossRef]
  106. Yuan, D.; Wu, X.; Gong, B.; Huo, R.; Zhao, L.; Li, J.; Lu, G.; Gao, H. GABA Metabolism, Transport and Their Roles and Mechanisms in the Regulation of Abiotic Stress (Hypoxia, Salt, Drought) Resistance in Plants. Metabolites 2023, 13, 347. [Google Scholar] [CrossRef]
  107. Mishra, V.; Gahlowt, P.; Singh, S.; Dubey, N.K.; Singh, S.P.; Tripathi, D.K.; Singh, V.P. GABA: A Key Player of Abiotic Stress Regulation. Plant Signal. Behav. 2023, 18, 2163343. [Google Scholar] [CrossRef]
  108. Fan, T.W.M.; Higashi, R.M.; Frenkiel, T.A.; Lane, A.N. Anaerobic Nitrate and Ammonium Metabolism in Flood-Tolerant Rice Coleoptiles. J. Exp. Bot. 1997, 48, 1655–1666. [Google Scholar] [CrossRef]
  109. Bertani, A.; Brambilla, I. Effect of Decreasing Oxygen Concentration on Some Aspects of Protein and Amino-Acid Metabolism in Rice Roots. Z. Für Pflanzenphysiol. 1982, 107, 193–200. [Google Scholar] [CrossRef]
  110. Bai, Q.; Chai, M.; Gu, Z.; Cao, X.; Li, Y.; Liu, K. Effects of Components in Culture Medium on Glutamate Decarboxylase Activity and γ-Aminobutyric Acid Accumulation in Foxtail Millet (Setaria italica L.) during Germination. Food Chem. 2009, 116, 152–157. [Google Scholar] [CrossRef]
  111. Yang, R.; Guo, Q.; Gu, Z. GABA Shunt and Polyamine Degradation Pathway on γ-Aminobutyric Acid Accumulation in Germinating Fava Bean (Vicia faba L.) under Hypoxia. Food Chem. 2013, 136, 152–159. [Google Scholar] [CrossRef]
  112. Salvatierra, A.; Pimentel, P.; Almada, R.; Hinrichsen, P. Exogenous GABA Application Transiently Improves the Tolerance to Root Hypoxia on a Sensitive Genotype of Prunus Rootstock. Environ. Exp. Bot. 2016, 125, 52–66. [Google Scholar] [CrossRef]
  113. Lu, G.; Liang, Y.; Wu, X.; Li, J.; Ma, W.; Zhang, Y.; Gao, H. Molecular Cloning and Functional Characterization of Mitochondrial Malate Dehydrogenase (mMDH) Is Involved in Exogenous GABA Increasing Root Hypoxia Tolerance in Muskmelon Plants. Sci. Hortic. 2019, 258, 108741. [Google Scholar] [CrossRef]
  114. Li, Y.; Liu, C.; Sun, X.; Liu, B.; Zhang, X.; Liang, W.; Huo, L.; Wang, P.; Ma, F.; Li, C. Overexpression of MdATG18a Enhances Alkaline Tolerance and GABA Shunt in Apple through Increased Autophagy under Alkaline Conditions. Tree Physiol. 2020, 40, 1509–1519. [Google Scholar] [CrossRef]
  115. Balfagon, D.; Gomez-Cadenas, A.; Rambla, J.L.; Granell, A.; de Ollas, C.; Bassham, D.C.; Mittler, R.; Zandalinas, S. γ-Aminobutyric Acid Plays a Key Role in Plant Acclimation to a Combination of High Light and Heat Stress. Plant Physiol. 2022, 188, 2026–2038. [Google Scholar] [CrossRef]
  116. Yu, N.; Yang, J.; Shi, S.; Yao, T. γ-Aminobutyric Acid Modulates Terpene Biosynthesis through the ATG8a-Mediated Pathway. Plant J. 2025, 122, e70232. [Google Scholar] [CrossRef]
Disclaimer/Publisher’s Note: The statements, opinions and data contained in all publications are solely those of the individual author(s) and contributor(s) and not of MDPI and/or the editor(s). MDPI and/or the editor(s) disclaim responsibility for any injury to people or property resulting from any ideas, methods, instructions or products referred to in the content.

Article Metrics

Citations

Article Access Statistics

Article metric data becomes available approximately 24 hours after publication online.