Anticancer Effects of Sacha Inchi (Plukenetia volubilis) Shell Extract on Colon Cancer Cells: Integrated GC-MS, LC-MS, Transcriptomic, and Proteomic Analyses
Abstract
1. Introduction
2. Results
2.1. Phytochemical Analysis of Shell Extract
2.2. Cytotoxicity of Shell Extracts Against Colon Cancer Cells
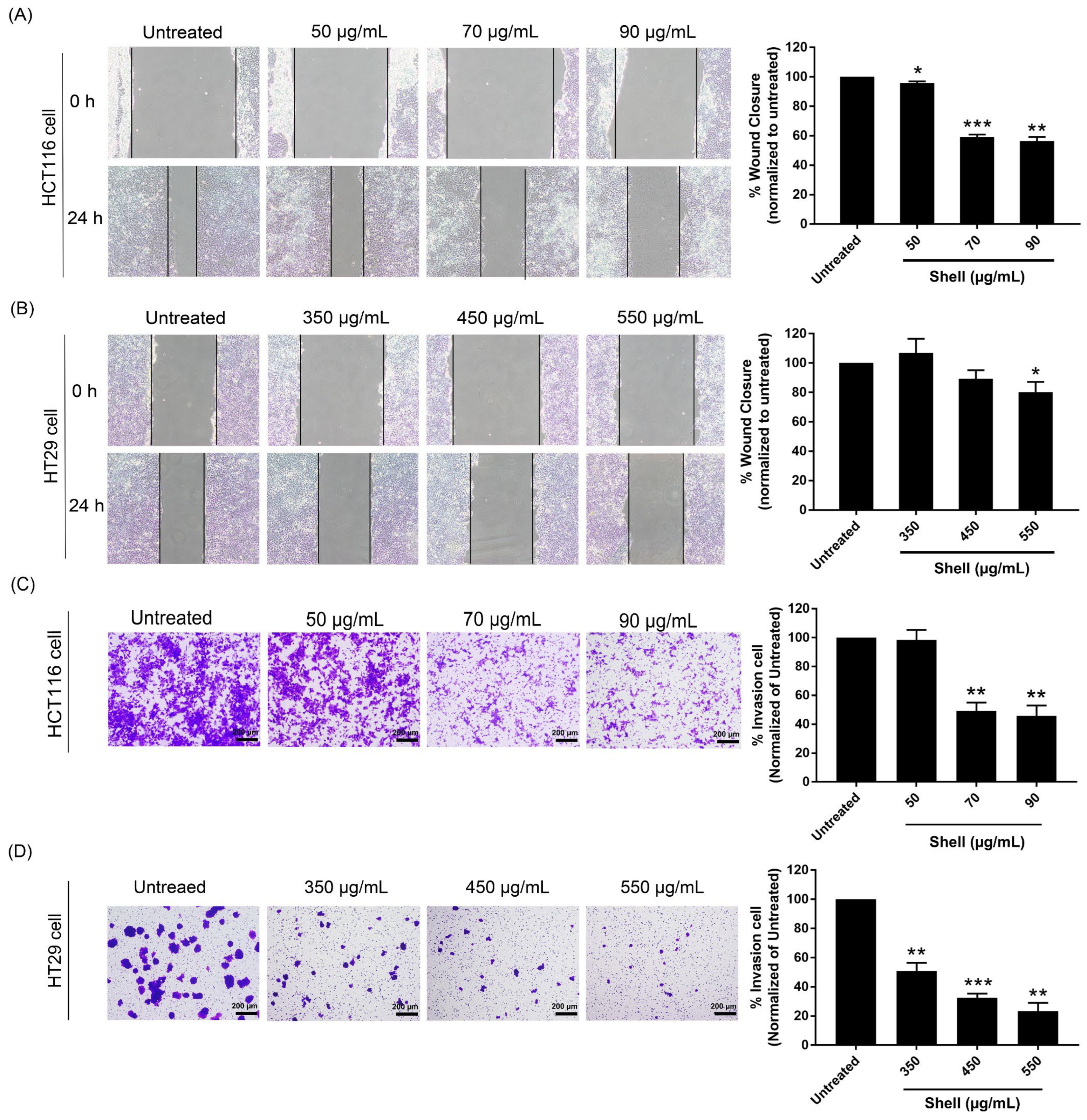
2.3. Shell Extract Inhibited the Migration and Invasion of Colon Cancer Cells
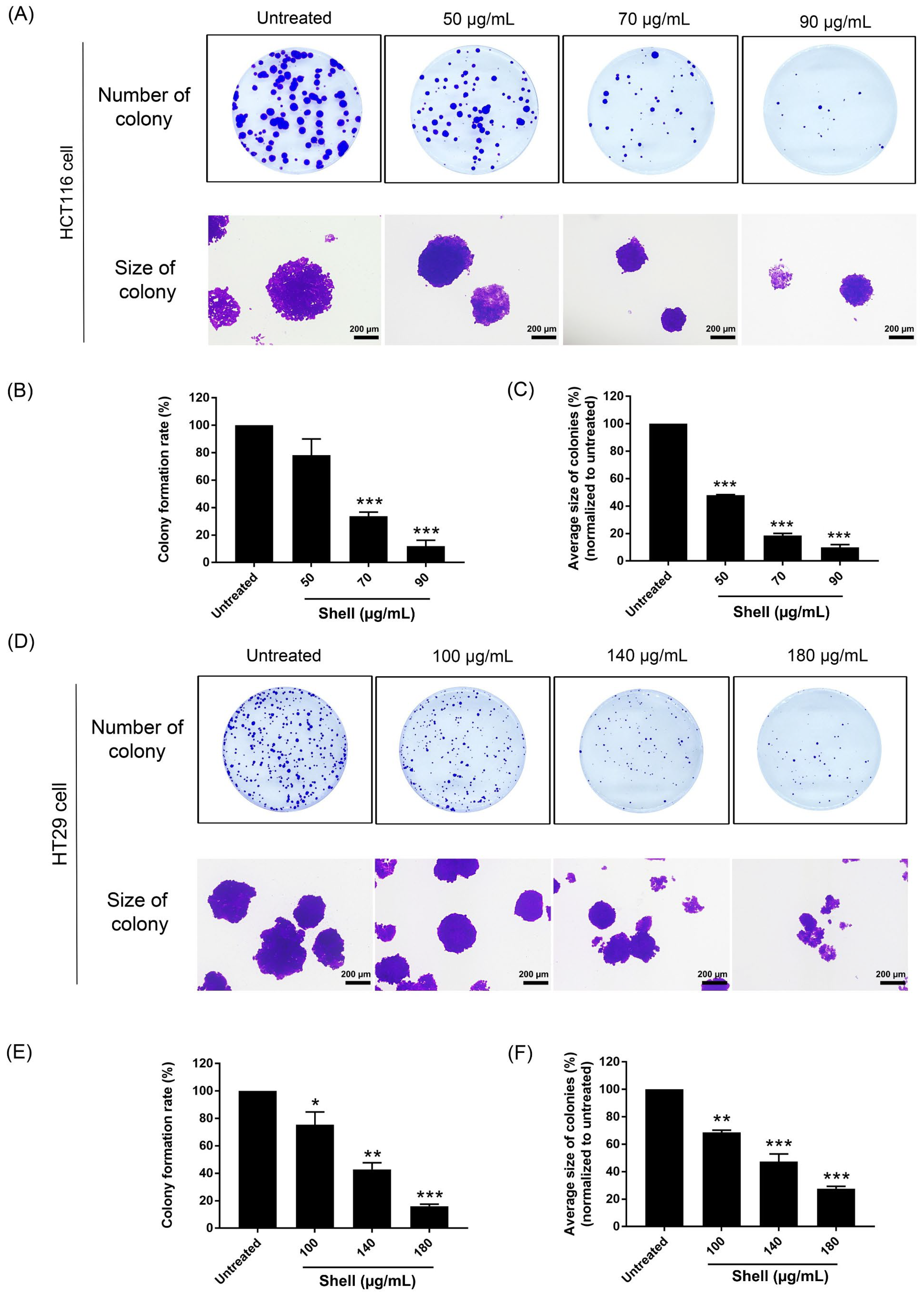
2.4. Effect of Shell Extract on Colony Formation of Colon Cancer Cells
2.5. Transcriptomic Analysis of Shell Extract Treatment
2.6. Effect of Shell Extract Treatment on Protein Abundance in Colorectal Cancer Cells
3. Discussion
4. Materials and Methods
4.1. Plant Materials and Extraction
4.2. The Total Phenolic Content (TPC)
4.3. The Total Content of Flavonoids (TFC)
4.4. Gas Chromatography–Mass Spectrometry Analysis
4.5. Liquid Chromatography–Mass Spectrometry
4.6. Cell Culture
4.7. MTT Assay
4.8. Cell Migration Assessment via Wound Scratch Assay
- At=0 The area of the wound is measured immediately after scratching (t = 0 h).
- At=x The area of the wound is measured χ hours after the scratch is performed.
4.9. Cell Invasion Assessment via Transwell Assay
4.10. Colony Formation
4.11. Transcriptomic Analysis
4.12. Sample Preparation and Protein Digestion
4.13. Protein Identification and Functional Annotation
4.14. Targeted Western Blot Analysis
4.15. Statistical Analysis
5. Conclusions
Supplementary Materials
Author Contributions
Funding
Institutional Review Board Statement
Informed Consent Statement
Data Availability Statement
Acknowledgments
Conflicts of Interest
Abbreviations
| DEGs | Differentially expressed genes |
| DMSO | Dimethyl Sulfoxide |
| DP | Decluttering potential |
| DTT | Dithiothreitol |
| EMT | Epithelial–Mesenchymal Transition |
| FA | Formic acid |
| GC-MS | Gas chromatography–mass spectrometry |
| GO | Gene Ontology |
| IAA | Alkylating reagent |
| LC-MS | Liquid Chromatography–Mass Spectrometry |
| MET | Mesenchymal–Epithelial Transition |
| MMP | Matrix metalloproteinases |
| NIST | National Institute of Standards and Technology |
| PBS | Phosphate-buffered saline |
| PBST | Phosphate-buffered saline and 20% Tween |
| RNAseq | RNA sequencing |
| PMSF | Phenyl-Methyl-Sulfonyl-Fluoride |
| QTOF | Quadrupole Time-of-Flight |
| SRA | Sequence Read Archive |
| SD | Standard deviation |
| SDS-PAGE | Sodium Dodecyl Sulfate–Polyacrylamide Gel Electrophoresis |
| TFC | Total flavonoid content |
| TPC | Total phenolic content |
| TIMPs | Tissue inhibitors of metalloproteinases |
References
- Helmy, M.W.; Youssef, M.H.; Yamari, I.; Amr, A.; Moussa, F.I.; El Wakil, A.; Chtita, S.; El-Samad, L.M.; Hassan, M.A. Repurposing of sericin combined with dactolisib or vitamin D to combat non-small lung cancer cells through computational and biological investigations. Sci. Rep. 2024, 14, 27034. [Google Scholar] [CrossRef] [PubMed]
- Siegel, R.L.; Giaquinto, A.N.; Jemal, A. Cancer statistics, 2024. CA A Cancer J. Clin. 2024, 74, 12–49. [Google Scholar] [CrossRef]
- Spano, D.; Heck, C.; De Antonellis, P.; Christofori, G.; Zollo, M. Molecular networks that regulate cancer metastasis. Semin. Cancer Biol. 2012, 22, 234–249. [Google Scholar] [CrossRef]
- Liu, Y.; Cao, X. Characteristics and significance of the pre-metastatic niche. Cancer Cell 2016, 30, 668–681. [Google Scholar] [CrossRef]
- Okegawa, T.; Pong, R.-C.; Li, Y.; Hsieh, J.-T. The role of cell adhesion molecule in cancer progression and its application in cancer therapy. Acta Biochim. Pol. 2004, 51, 445–457. [Google Scholar] [CrossRef]
- Pepper, M.S.; Montesano, R.; Mandriota, S.J.; Orci, L.; Vassalli, J.-D. Angiogenesis: A paradigm for balanced extracellular proteolysis during cell migration and morphogenesis. Enzym. Protein 1996, 49, 138–162. [Google Scholar] [CrossRef]
- Zucker, S.; Mirza, H.; Conner, C.E.; Lorenz, A.F.; Drews, M.H.; Bahou, W.F.; Jesty, J. Vascular endothelial growth factor induces tissue factor and matrix metalloproteinase production in endothelial cells: Conversion of prothrombin to thrombin results in progelatininase a activation and cell proliferation. Int. J. Cancer 1998, 75, 780–786. [Google Scholar] [CrossRef]
- Preedy, V.R.; Watson, R.R. Nuts and Seeds in Health and Disease Prevention; Academic Press: Cambridge, MA, USA, 2020. [Google Scholar]
- Keawkim, K.; Lorjaroenphon, Y.; Vangnai, K.; Jom, K.N. Metabolite–flavor profile, phenolic content, and antioxidant activity changes in sacha inchi (Plukenetia volubilis L.) seeds during germination. Foods 2021, 10, 2476. [Google Scholar] [CrossRef] [PubMed]
- Goyal, A.; Tanwar, B.; Sihag, M.K.; Sharma, V. Sacha inchi (Plukenetia volubilis L.): An emerging source of nutrients, omega-3 fatty acid and phytochemicals. Food Chem. 2022, 373, 131459. [Google Scholar] [CrossRef]
- Samrit, T.; Osotprasit, S.; Chaiwichien, A.; Suksomboon, P.; Chansap, S.; Suthisintong, T.; Changklungmoa, N.; Kueakhai, P. Microbial effects of cold-pressed Sacha inchi oil supplementation in rats. PLoS ONE 2025, 20, e0319066. [Google Scholar] [CrossRef] [PubMed]
- Chaitanya, N.S.; Devi, A.; Sahu, S.; Alugoju, P. Molecular mechanisms of action of Trehalose in cancer: A comprehensive review. Life Sci. 2021, 269, 118968. [Google Scholar] [CrossRef] [PubMed]
- Zhang, X.-H.; Ma, J.; Smith-Warner, S.A.; Lee, J.E.; Giovannucci, E. Vitamin B6 and colorectal cancer: Current evidence and future directions. World J. Gastroenterol. WJG 2013, 19, 1005. [Google Scholar] [CrossRef]
- Hirakawa, N.; Okauchi, R.; Miura, Y.; Yagasaki, K. Anti-invasive activity of niacin and trigonelline against cancer cells. Biosci. Biotechnol. Biochem. 2005, 69, 653–658. [Google Scholar] [CrossRef] [PubMed]
- Shi, X.; Lai, Y.; Liu, W.; Zhang, X.; Cang, Y. Natural compound Byakangelicin suppresses breast tumor growth and motility by regulating SHP-1/JAK2/STAT3 signal pathway. Biochem. Biophys. Res. Commun. 2024, 706, 149758. [Google Scholar] [CrossRef]
- Zhu, D.; Li, B.; Wang, C.; Jiang, P.; Tang, F.; Li, Y. Echinocystic acid induces the apoptosis, and inhibits the migration and invasion of non-small cell lung cancer cells. Med. Oncol. 2023, 40, 182. [Google Scholar] [CrossRef]
- Cheng, Y.; Li, H.-L.; Zhou, Z.-W.; Long, H.-Z.; Luo, H.-Y.; Wen, D.-D.; Cheng, L.; Gao, L.-C. Isoliensinine: A natural compound with “drug-like” potential. Front. Pharmacol. 2021, 12, 630385. [Google Scholar] [CrossRef] [PubMed]
- Yoshioka, E.; Chelakkot, V.S.; Licursi, M.; Rutihinda, S.G.; Som, J.; Derwish, L.; King, J.J.; Pongnopparat, T.; Mearow, K.; Larijani, M. Enhancement of cancer-specific protoporphyrin IX fluorescence by targeting oncogenic ras/MEK pathway. Theranostics 2018, 8, 2134–2146. [Google Scholar] [CrossRef]
- Dimas, K.; Hatziantoniou, S.; Tseleni, S.; Khan, H.; Georgopoulos, A.; Alevizopoulos, K.; Wyche, J.H.; Pantazis, P.; Demetzos, C. Sclareol induces apoptosis in human HCT116 colon cancer cells in vitro and suppression of HCT116 tumor growth in immunodeficient mice. Apoptosis 2007, 12, 685–694. [Google Scholar] [CrossRef]
- San, F.; Xianrui, S.; Yingying, H.; Qingwei, Z.; Xinmiao, L.; Xiaoyan, T.; Zhang, M. Neotuberostemonine and tuberostemonine ameliorate pulmonary fibrosis through suppressing TGF-β and SDF-1 secreted by macrophages and fibroblasts via the PI3K-dependent AKT and ERK pathways. Chin. J. Nat. Med. 2023, 21, 527–539. [Google Scholar]
- de Almeida, G.C.; Oliveira, L.F.; Predes, D.; Fokoue, H.H.; Kuster, R.M.; Oliveira, F.L.; Mendes, F.A.; Abreu, J.G. Piperine suppresses the Wnt/β-catenin pathway and has anti-cancer effects on colorectal cancer cells. Sci. Rep. 2020, 10, 11681. [Google Scholar] [CrossRef]
- Astudillo, A.M.; Meana, C.; Bermúdez, M.A.; Pérez-Encabo, A.; Balboa, M.A.; Balsinde, J. Release of anti-inflammatory palmitoleic acid and its positional isomers by mouse peritoneal macrophages. Biomedicines 2020, 8, 480. [Google Scholar] [CrossRef] [PubMed]
- Golshahi, H.; Araghi, A.; Baghban, F.; Farzad-Mohajeri, S. Protective effects of 2-methoxycinnamaldehyde an active ingredients of Cinnamomum cassia on warm hepatic ischemia reperfusion injury in rat model. Iran. J. Basic Med. Sci. 2019, 22, 1400. [Google Scholar]
- Choi, H.S.; Kim, S.-L.; Kim, J.-H.; Ko, Y.-C.; Lee, D.-S. Plant volatile, phenylacetaldehyde targets breast cancer stem cell by induction of ROS and regulation of Stat3 signal. Antioxidants 2020, 9, 1119. [Google Scholar] [CrossRef]
- Luo, C.-W.; Hsiao, I.-L.; Wang, J.-Y.; Wu, C.-C.; Hung, W.-C.; Lin, Y.-H.; Chen, T.-Y.; Hsu, Y.-C.; Cheng, T.-L.; Pan, M.-R. Cell Motility Facilitated by Mono (2-ethylhexyl) Phthalate via Activation of the AKT−β-Catenin–IL-8 Axis in Colorectal Cancer. J. Agric. Food Chem. 2018, 66, 9635–9644. [Google Scholar] [CrossRef]
- Wang, X.; Zhang, C.; Bao, N. Molecular mechanism of palmitic acid and its derivatives in tumor progression. Front. Oncol. 2023, 13, 1224125. [Google Scholar] [CrossRef]
- Gupta, P.; Srivastava, S.K. Antitumor activity of phenethyl isothiocyanate in HER2-positive breast cancer models. BMC Med. 2012, 10, 80. [Google Scholar] [CrossRef] [PubMed]
- Yu, J.; Zhou, P.; Du, W.; Xu, R.; Yan, G.; Deng, Y.; Li, X.; Chen, Y. Metabolically stable diphenylamine derivatives suppress androgen receptor and BET protein in prostate cancer. Biochem. Pharmacol. 2020, 177, 113946. [Google Scholar] [CrossRef]
- KARAN, T.; Yildiz, I.; Aydin, A.; Erenler, R. Inhibition of various cancer cells proliferation of bornyl acetate and essential oil from Inula graveolens (Linnaeus) Desf. Rec. Nat. Prod. 2018, 3, 12. [Google Scholar] [CrossRef]
- Chirinos, R.; Necochea, O.; Pedreschi, R.; Campos, D. Sacha inchi (Plukenetia volubilis L.) shell: An alternative source of phenolic compounds and antioxidants. Int. J. Food Sci. Technol. 2016, 51, 986–993. [Google Scholar] [CrossRef]
- Kittibunchakul, S.; Hudthagosol, C.; Sanporkha, P.; Sapwarobol, S.; Temviriyanukul, P.; Suttisansanee, U. Evaluation of sacha inchi (Plukenetia volubilis L.) by-products as valuable and sustainable sources of health benefits. Horticulturae 2022, 8, 344. [Google Scholar] [CrossRef]
- Sainakham, M.; Mungmai, L. In vitro anti-oxidative activity and tyrosinase inhibition of inca peanut (Plukenetia volubilis L.) shell extracts from different preparation methods. Thai J. Sci. Technol. 2020, 9, 407–417. [Google Scholar]
- Sanchez-Reinoso, Z.; Mora-Adames, W.I.; Fuenmayor, C.A.; Darghan-Contreras, A.E.; Gardana, C.; Gutiérrez, L.-F. Microwave-assisted extraction of phenolic compounds from Sacha Inchi shell: Optimization, physicochemical properties and evaluation of their antioxidant activity. Chem. Eng. Process.-Process Intensif. 2020, 153, 107922. [Google Scholar] [CrossRef]
- Prasongsub, W.; Pimsan, N.; Buranapattarachote, C.; Punturee, K. Anti-HMG-CoA reductase and antioxidant activities of Sacha inchi (Plukenetia volubilis L.) nutshell extract. J. Assoc. Med. Sci. 2021, 54, 18–26. [Google Scholar]
- Boateng, J.; Verghese, M.; Walker, L.; Ogutu, S. Effect of processing on antioxidant contents in selected dry beans (Phaseolus spp. L.). LWT-Food Sci. Technol. 2008, 41, 1541–1547. [Google Scholar] [CrossRef]
- Osotprasit, S.; Suwansa-Ard, S.; Cummins, S.F.; Wang, T.; Samrit, T.; Chaiwichien, A.; Smith, S.J.; Changklungmoa, N.; Kueakhai, P. Anti-Metastatic Effects of Plukenetia volubilis (Sacha Inchi) Husk Extract via EGFR and EMT Pathways and Other Antitumor Effects in Colon Cancer. Int. J. Mol. Sci. 2025, 26, 10514. [Google Scholar] [CrossRef] [PubMed]
- Guil-Guerrero, J.L.; García Maroto, F.F.; Giménez Giménez, A. Fatty acid profiles from forty-nine plant species that are potential new sources of γ-linolenic acid. J. Am. Oil Chem. Soc. 2001, 78, 677–684. [Google Scholar] [CrossRef]
- Tsuchiya, H. Anesthetic Agents of Plant Origin: A Review of Phytochemicals with Anesthetic Activity. Molecules 2017, 22, 1369. [Google Scholar] [CrossRef]
- Wonok, W.; Chaveerach, A.; Siripiyasing, P.; Sudmoon, R.; Tanee, T. The Unique Substance, Lidocaine and Biological Activity of the Dioscorea Species for Potential Application as a Cancer Treatment, Natural Pesticide and Product. Plants 2021, 10, 1551. [Google Scholar] [CrossRef] [PubMed]
- Huang, L.; Zhu, X.; Zhou, S.; Cheng, Z.; Shi, K.; Zhang, C.; Shao, H. Phthalic Acid Esters: Natural Sources and Biological Activities. Toxins 2021, 13, 495. [Google Scholar] [CrossRef]
- Roy, R.N. Bioactive natural derivatives of phthalate ester. Crit. Rev. Biotechnol. 2020, 40, 913–929. [Google Scholar] [CrossRef] [PubMed]
- Zhang, H.; Hua, Y.; Chen, J.; Li, X.; Bai, X.; Wang, H. Organism-derived phthalate derivatives as bioactive natural products. J. Environ. Sci. Health Part C 2018, 36, 125–144. [Google Scholar] [CrossRef] [PubMed]
- Thiemann, T. Isolation of phthalates and terephthalates from plant material–natural products or contaminants. Open Chem. J. 2021, 8, 1–36. [Google Scholar] [CrossRef]
- Ismail Shah, S.; Nosheen, S.; Mamoona; Riaz, S.; Shahid, S.; Abbas, M.; Aziz Mughal, T. Phytotoxic Effect of Dibutyl Phthalate, Dimethyl Phthalate, Diethyl Phthalate and Di-N-Octyl Phthalate on Malondialdehyde Content and Total Phenolic Content of Leaves and Roots of Edible Plants. Soil Sediment Contam. Int. J. 2024, 33, 1208–1218. [Google Scholar] [CrossRef]
- McKie, M.J.; Thongsamer, T.; Petrie, B.; Lopardo, L.; Rapp-Wright, H.; Grabicova, K.; Grabic, R.; Kasprzyk-Hordern, B. Spatial and Temporal Patterns of Emerging and Persistent Contaminants in a Mixed-Use Catchment: A Case Study of the Upper Ping in Northern Thailand. ACS ES&T Water 2024, 4, 228–239. [Google Scholar] [CrossRef]
- Manayi, A.; Kurepaz-mahmoodabadi, M.; Gohari, A.R.; Ajani, Y.; Saeidnia, S. Presence of phthalate derivatives in the essential oils of a medicinal plant Achillea tenuifolia. DARU J. Pharm. Sci. 2014, 22, 78. [Google Scholar] [CrossRef]
- Mon, E.E.; Tun, T.Z.; Agusa, T.; Yeh, H.-M.; Huang, C.-H.; Nakata, H. Monitoring of microplastics in road dust samples from Myanmar and Taiwan. Environ. Monit. Contam. Res. 2022, 2, 112–119. [Google Scholar] [CrossRef]
- Muenhor, D.; Moon, H.-B.; Lee, S.; Goosey, E. Organophosphorus flame retardants (PFRs) and phthalates in floor and road dust from a manual e-waste dismantling facility and adjacent communities in Thailand. J. Environ. Sci. Health Part A 2018, 53, 79–90. [Google Scholar] [CrossRef] [PubMed]
- Tun, T.Z.; Kunisue, T.; Tanabe, S.; Prudente, M.; Subramanian, A.; Sudaryanto, A.; Viet, P.H.; Nakata, H. Microplastics in dumping site soils from six Asian countries as a source of plastic additives. Sci. Total Environ. 2022, 806, 150912. [Google Scholar] [CrossRef]
- Grandhi, R.K.; Perona, B. Mechanisms of action by which local anesthetics reduce cancer recurrence: A systematic review. Pain Med. 2020, 21, 401–414. [Google Scholar] [CrossRef]
- Qu, X.; Yang, L.; Shi, Q.; Wang, X.; Wang, D.; Wu, G. Lidocaine inhibits proliferation and induces apoptosis in colorectal cancer cells by upregulating mir-520a-3p and targeting EGFR. Pathol.-Res. Pract. 2018, 214, 1974–1979. [Google Scholar] [CrossRef]
- Tat, T.; Jurj, A.; Selicean, C.; Pasca, S.; Ionescu, D. Antiproliferative effects of propofol and lidocaine on the colon adenocarcinoma microenvironment. J. Balk. Union Oncol. 2019, 24, 106–115. [Google Scholar]
- Bundscherer, A.C.; Malsy, M.; Bitzinger, D.I.; Wiese, C.H.; Gruber, M.A.; Graf, B.M. Effects of lidocaine on HT-29 and SW480 colon cancer cells in vitro. Anticancer. Res. 2017, 37, 1941–1945. [Google Scholar] [CrossRef]
- Ahmed, D.; Eide, P.; Eilertsen, I.; Danielsen, S.; Eknæs, M.; Hektoen, M.; Lind, G.; Lothe, R. Epigenetic and genetic features of 24 colon cancer cell lines. Oncogenesis 2013, 2, e71. [Google Scholar] [CrossRef]
- Yeung, T.M.; Gandhi, S.C.; Wilding, J.L.; Muschel, R.; Bodmer, W.F. Cancer stem cells from colorectal cancer-derived cell lines. Proc. Natl. Acad. Sci. USA 2010, 107, 3722–3727. [Google Scholar] [CrossRef] [PubMed]
- Chen, M.-S.; Chong, Z.-Y.; Huang, C.; Huang, H.-C.; Su, P.-H.; Chen, J.-C. Lidocaine attenuates TMZ resistance and inhibits cell migration by modulating the MET pathway in glioblastoma cells. Oncol. Rep. 2024, 51, 72. [Google Scholar] [CrossRef] [PubMed]
- Zhang, C.; Xie, C.; Lu, Y. Local anesthetic lidocaine and cancer: Insight into tumor progression and recurrence. Front. Oncol. 2021, 11, 669746. [Google Scholar] [CrossRef]
- Wang, Z.; Liu, Q.; Lu, J.; Cao, J.; Wang, X.-Y.; Chen, Y. Lidocaine promotes autophagy of SH-SY5Y cells through inhibiting PI3K/AKT/mTOR pathway by upregulating miR-145. Toxicol. Res. 2020, 9, 467–473. [Google Scholar] [CrossRef]
- Samji, P.; Rajendran, M.K.; Warrier, V.P.; Ganesh, A.; Devarajan, K. Regulation of Hippo signaling pathway in cancer: A MicroRNA perspective. Cell. Signal. 2021, 78, 109858. [Google Scholar] [CrossRef]
- Feng, S.; Xie, X.; Chen, C.; Zuo, S.; Zhao, X.; Li, H. Alpha-linolenic acid inhibits hepatocellular carcinoma cell growth through Farnesoid X receptor/β-catenin signaling pathway. Nutr. Metab. 2022, 19, 57. [Google Scholar] [CrossRef]
- Zhang, K.; Hu, Z.; Qi, H.; Shi, Z.; Chang, Y.; Yao, Q.; Cui, H.; Zheng, L.; Han, Y.; Han, X. G-protein-coupled receptors mediate ω-3 PUFAs-inhibited colorectal cancer by activating the Hippo pathway. Oncotarget 2016, 7, 58315. [Google Scholar] [CrossRef] [PubMed]
- Samrit, T.; Osotprasit, S.; Chaiwichien, A.; Suksomboon, P.; Chansap, S.; Athipornchai, A.; Changklungmoa, N.; Kueakhai, P. Cold-pressed Sacha Inchi oil: High in omega-3 and prevents fat accumulation in the liver. Pharmaceuticals 2024, 17, 220. [Google Scholar] [CrossRef]
- Zhou, H.; Huang, S. Role of mTOR signaling in tumor cell motility, invasion and metastasis. Adv. Cancer Drug Targets 2016, 3, 207–244. [Google Scholar]
- Yoon, S.-O.; Park, S.-J.; Yun, C.-H.; Chung, A.-S. Roles of matrix metalloproteinases in tumor metastasis and angiogenesis. BMB Rep. 2003, 36, 128–137. [Google Scholar] [CrossRef]
- Bauvois, B. New facets of matrix metalloproteinases MMP-2 and MMP-9 as cell surface transducers: Outside-in signaling and relationship to tumor progression. Biochim. Biophys. Acta (BBA)-Rev. Cancer 2012, 1825, 29–36. [Google Scholar] [CrossRef] [PubMed]
- Lustosa, S.A.S.; de Souza Viana, L.; Affonso, R.J., Jr.; Silva, S.R.M.; Denadai, M.V.A.; de Toledo, S.R.C.; Oliveira, I.D.; Matos, D. Expression Profiling Using a cDNA Array and Immunohistochemistry for the Extracellular Matrix Genes FN-1, ITGA-3, ITGB-5, MMP-2, and MMP-9 in Colorectal Carcinoma Progression and Dissemination. Sci. World J. 2014, 2014, 102541. [Google Scholar] [CrossRef] [PubMed]
- Basu, B.; De Sampaio, P.C.; Mohammed, H.; Fogarasi, M.; Corrie, P.; Watkins, N.; Smethurst, P.; English, W.; Ouwehand, W.; Murphy, G. Inhibition of MT1-MMP activity using functional antibody fragments selected against its hemopexin domain. Int. J. Biochem. Cell Biol. 2012, 44, 393–403. [Google Scholar] [CrossRef]
- Jolly, M.K.; Ware, K.E.; Gilja, S.; Somarelli, J.A.; Levine, H. EMT and MET: Necessary or permissive for metastasis? Mol. Oncol. 2017, 11, 755–769. [Google Scholar] [CrossRef] [PubMed]
- Roy, R.; Yang, J.; Moses, M.A. Matrix metalloproteinases as novel biomarker s and potential therapeutic targets in human cancer. J. Clin. Oncol. 2009, 27, 5287–5297. [Google Scholar] [CrossRef]
- Mrozik, K.M.; Blaschuk, O.W.; Cheong, C.M.; Zannettino, A.C.W.; Vandyke, K. N-cadherin in cancer metastasis, its emerging role in haematological malignancies and potential as a therapeutic target in cancer. BMC Cancer 2018, 18, 939. [Google Scholar] [CrossRef]
- Zeng, W.; Xing, Z.T.; Tan, M.Y.; Wu, Y.W.; Zhang, C.Y. Lidocaine suppresses the malignant behavior of gastric cancer cells via the c-Met/c-Src pathway. Exp. Ther. Med. 2021, 21, 424. [Google Scholar] [CrossRef]
- Singleton, V.L.; Orthofer, R.; Lamuela-Raventós, R.M. Analysis of total phenols and other oxidation substrates and antioxidants by means of folin-ciocalteu reagent. Methods Enzymol. 1999, 299, 152–178. [Google Scholar]
- Lin, J.-Y.; Tang, C.-Y. Determination of total phenolic and flavonoid contents in selected fruits and vegetables, as well as their stimulatory effects on mouse splenocyte proliferation. Food Chem. 2007, 101, 140–147. [Google Scholar] [CrossRef]









| Compound | Class | Activity | References |
|---|---|---|---|
| alpha,beta-Trehalose | Disaccharide | A novel anticancer agent is effective in treating tumors by decreasing oxidative stress, autophagy, and increasing apoptosis. | [12] |
| Vitamin B6 | Pyridine | Reduces the number of tumors in the colon, inhibits angiogenesis, reduces oxidative stress and has anti-colorectal cancer effects. | [13] |
| Trigonelline | Pyridine | Anti-invasive activities against cancer cells (Hepatoma cells). | [14] |
| Byakangelicin | Coumarin | Inhibits SHP-1/JAK2/STAT3 signaling and thus blocks tumor growth and motility in breast cancer. | [15] |
| Echinocystic acid 3-glucoside | Triterpenoid glycoside | Inhibited tumor growth, suppressed proliferation and induced the apoptosis of lung carcinoma cells (A549 cells). | [16] |
| Isoliensinine | Phenyl alkaloid | Exhibits anti-tumor activity against lung adenocarcinoma (LUAD) both in vitro and in vivo. | [17] |
| Protoporphyrin IX | Porphyrin | Inhibited oncogenic Ras/MEK can modulate the heme biosynthesis pathway and cancer in vitro and in vivo (colon and breast cancer). | [18] |
| Sclareol + Na | Diterpene | Induce suppression of the growth of HCT116 tumors established as xenografts in immunodeficient SCID mice. | [19] |
| Tuberostemonine | Alkaloid | Inhibition of both the AKT and ERK pathways is essential for maximizing the improvement of pulmonary fibrosis. | [20] |
| Piperine | Alkaloid | Inhibits the canonical Dima Wnt signaling pathway and displays anti-cancer effects on colorectal cancer cell lines. | [21] |
| Cis-9-Hexadecenoic acid | Fatty acid | An anti-inflammatory lipid that helps ameliorate metabolic disorders. | [22] |
| 2-Methoxycinnamaldehyde | Phenyl aldehyde | Anti-inflammatory and anti-apoptotic properties. | [23] |
| Phenylacetaldehyde | Phenyl aldehyde | Induced ROS deregulated the STAT3/IL-6 pathway, and PAA may be a potential agent targeting breast cancer. | [24] |
| Mono-2-ethylhexyl phthalate | Phenolic | Progression of CRC through AKT-β-catenin signaling in vitro and in vivo models. | [25] |
| Palmitamide | Fatty acid | Anti-inflammatory, antioxidant, and immune-enhancing effects and malignant tumors. | [26] |
| Phenyl isothiocyanate | Phenolic | Induced apoptosis in breast cancer overexpressing HER2 in vitro and in vivo. | [27] |
| Diphenylamine | Phenylamine | Inhibits proliferation, suppresses the androgen receptor, and reduces protein expression in prostate cancer (BET family). | [28] |
| Bornyl acetate | Ester | Anti-proliferative in cancer cells (cervix, colon, lung and breast cancer). | [29] |
Disclaimer/Publisher’s Note: The statements, opinions and data contained in all publications are solely those of the individual author(s) and contributor(s) and not of MDPI and/or the editor(s). MDPI and/or the editor(s) disclaim responsibility for any injury to people or property resulting from any ideas, methods, instructions or products referred to in the content. |
© 2025 by the authors. Licensee MDPI, Basel, Switzerland. This article is an open access article distributed under the terms and conditions of the Creative Commons Attribution (CC BY) license.
Share and Cite
Osotprasit, S.; Suwansa-Ard, S.; Cummins, S.F.; Wang, T.; Smith, S.J.; Samrit, T.; Chaiwichien, A.; Changklungmoa, N.; Kueakhai, P. Anticancer Effects of Sacha Inchi (Plukenetia volubilis) Shell Extract on Colon Cancer Cells: Integrated GC-MS, LC-MS, Transcriptomic, and Proteomic Analyses. Int. J. Mol. Sci. 2026, 27, 234. https://doi.org/10.3390/ijms27010234
Osotprasit S, Suwansa-Ard S, Cummins SF, Wang T, Smith SJ, Samrit T, Chaiwichien A, Changklungmoa N, Kueakhai P. Anticancer Effects of Sacha Inchi (Plukenetia volubilis) Shell Extract on Colon Cancer Cells: Integrated GC-MS, LC-MS, Transcriptomic, and Proteomic Analyses. International Journal of Molecular Sciences. 2026; 27(1):234. https://doi.org/10.3390/ijms27010234
Chicago/Turabian StyleOsotprasit, Supawadee, Saowaros Suwansa-Ard, Scott F. Cummins, Tianfang Wang, Stuart J. Smith, Tepparit Samrit, Athit Chaiwichien, Narin Changklungmoa, and Pornanan Kueakhai. 2026. "Anticancer Effects of Sacha Inchi (Plukenetia volubilis) Shell Extract on Colon Cancer Cells: Integrated GC-MS, LC-MS, Transcriptomic, and Proteomic Analyses" International Journal of Molecular Sciences 27, no. 1: 234. https://doi.org/10.3390/ijms27010234
APA StyleOsotprasit, S., Suwansa-Ard, S., Cummins, S. F., Wang, T., Smith, S. J., Samrit, T., Chaiwichien, A., Changklungmoa, N., & Kueakhai, P. (2026). Anticancer Effects of Sacha Inchi (Plukenetia volubilis) Shell Extract on Colon Cancer Cells: Integrated GC-MS, LC-MS, Transcriptomic, and Proteomic Analyses. International Journal of Molecular Sciences, 27(1), 234. https://doi.org/10.3390/ijms27010234

