Unravelling the Molecular Responses of the Yeast Schwanniomyces etchellsii to Hyperosmotic Stress in Seawater Medium Using Omic Approaches
Abstract
1. Introduction
2. Results
2.1. The Kinetics of S. etchellsii Growth in YPD and SW-YPD
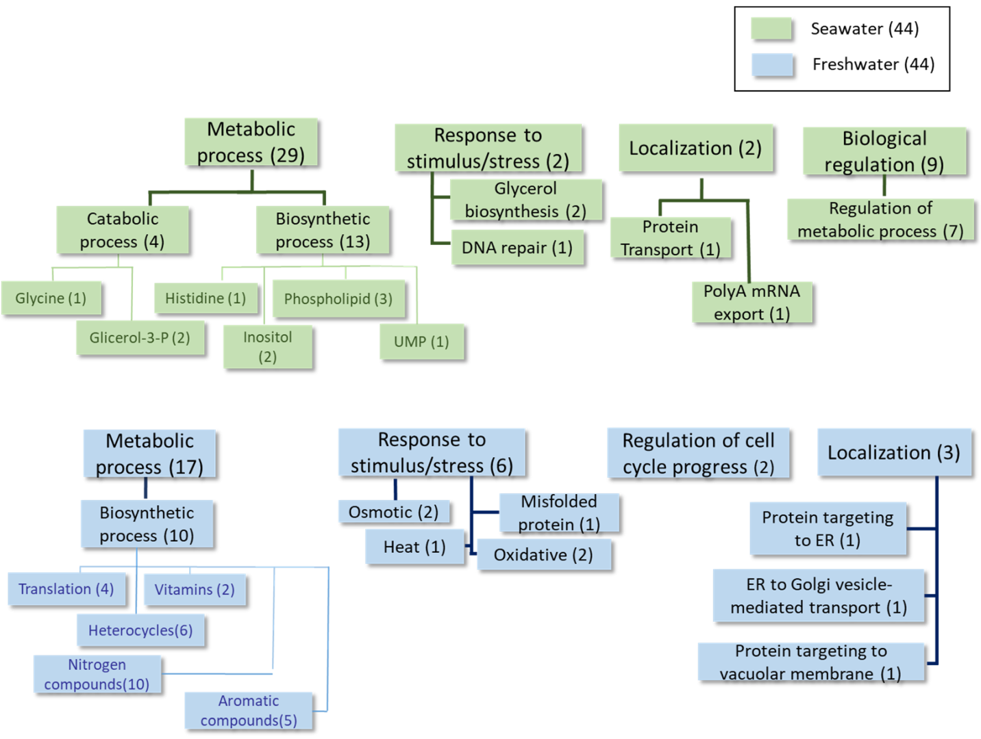
2.2. Proteomic Analyses of S. etchellsii Samples Obtained at Various Stages of the Growth Curve
2.3. Sequence Alignment Between S. cerevisiae Ena1 Homologs in Unconventional Yeasts
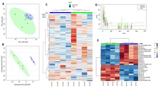
2.4. Lipidomics Analyses
3. Discussion
4. Materials and Methods
4.1. Strains and Growth Conditions
4.2. Proteome Analyses
4.3. Lipid Analyses
Supplementary Materials
Author Contributions
Funding
Institutional Review Board Statement
Informed Consent Statement
Data Availability Statement
Acknowledgments
Conflicts of Interest
Abbreviations
| BLAST | Basic Local Alignment Search Tool |
| CDP-DAG | Cytidine Diphosphate–Diacylglicerol |
| Cer | Ceramides |
| Cds1 | Phosphatidate Cytidylyltransferase |
| CL | Cardiolipin |
| DGs | Diacylglicerols |
| DHAP | Dihydroxyacetone Phosphate |
| EMBOSS | European Molecular Biology Open Software Suite |
| ESI-Q-TOF MS/MS | Electrospray Ionization Quadrupole Time-Of-Flight Mass Spectrometry/Mass Spectrometry |
| FAs | Fatty Acids |
| FDR | False Discovery Rate |
| GLs | Glycerolipids |
| Glc | Glucose |
| GPs | Glycerophospholipids |
| Gro | Glycerol |
| HMDB | Human Metabolome Database |
| Ins | Inositol |
| MGs | Monoacylglycerols |
| MTBE | Methyl Tert-Butyl Ether |
| NCBI | National Center of Biotechnology Information |
| OD600 | Optical Density at a wavelength of 600 nm |
| PA | Phosphatidate |
| PBS | Phosphate-Buffered Saline |
| PC | Phosphatidylcholine |
| PCA | Principal Component Analysis |
| PDE | Phosphatidyl Dimethyl Ethanolamine |
| PEs | Glycerophospholipids (Etahnolamine derivatives) |
| PG | Phosphatidylglycerol |
| PGP | Phosphatidylglycerophosphate |
| PI | Phosphatidylinositol |
| PLS-DA | Partial Least Squares Discriminant Analysis |
| PME | Phosphatidylmonomethylethanolamine |
| PS | Phosphatidylserine |
| STRING | Search Tool for the Retrieval of Interacting Genes/Proteins |
| SW | Seawater |
| TAG | Triacylglycerol |
| TOF | Time-Of-Flight |
| UHPLC | Ultra-High-Performance Liquid Chromatography |
| UniProt tools | Universal Protein Resources |
| YPD | Yeast Extract Peptone Dextrose |
References
- Bautista-Gallego, J.; Rodríguez-Gómez, F.; Barrio, E.; Querol, A.; Garrido-Fernández, A.; Arroyo-López, F.N. Exploring the Yeast Biodiversity of Green Table Olive Industrial Fermentations for Technological Applications. Int. J. Food Microbiol. 2011, 147, 89–96. [Google Scholar] [CrossRef] [PubMed]
- Yialee, Y.; Surawang, S.; Wirjantoro, T.I. Identification of Yeast Species in Sompuk, a Fermented Vegetable from Vientiane Markets, Lao PDR. Food Appl. Biosci. J. 2018, 6, 205–217. [Google Scholar]
- Thontowi, A.; Putra, F.; Yopi, Y. Evaluation of Non-Saccharomyces cerevisiae Strains Isolated from Sea Water against Inhibitory Compounds for Ethanol Production. Squalen Bull. Mar. Fish. Postharvest Biotech. 2017, 12, 57–65. [Google Scholar] [CrossRef][Green Version]
- Kurtzman, C.P.; Suzuki, M. Phylogenetic Analysis of Ascomycete Yeasts that Form Coenzyme Q-9 and the Proposal of the new Genera Babjeviella, Meyerozyma, Millerozyma, Priceomyces, and Scheffersomyces. Mycoscience 2010, 51, 2–14. [Google Scholar] [CrossRef]
- Andreu, C.; Del Olmo, M. Biotransformation Using Halotolerant Yeast in Seawater: A Sustainable Strategy to Produce R-(-)-Phenylacetylcarbinol. Appl. Microbiol. Biotechnol. 2018, 102, 4717–4727. [Google Scholar] [CrossRef]
- Andreu, C.; del Olmo, M. Improved Biocatalytic Activity of the Debaryomyces Species in Seawater. Chemcatchem 2019, 11, 3085–3092. [Google Scholar] [CrossRef]
- Andreu, C.; del Olmo, M. Whole-Cell Biocatalysis in Seawater: New Halotolerant Yeast Strains for the Regio- and Stereoselectivity Reduction of 1-phenylpropane-1,2-dione in Saline-Rich Media. Chembiochem 2020, 21, 1621–1628. [Google Scholar] [CrossRef]
- Zarnowski, R.; Sanchez, H.; Andreu, C.; Andes, D.; Del Olmo, M. Formation and Characterization of Biofilms Formed by Salt-Tolerant Yeast Strains in Seawater-Based Growth Medium. Appl. Microbiol. Biotechnol. 2021, 105, 2411–2426. [Google Scholar] [CrossRef]
- Andreu, C.; del Olmo, M. Proteomics Characterization of Biofilm Formation by Salt-Tolerant Schwannyomyces etchellsii in Seawater-Based Growth Medium. CRBIOT 2024, 8, 100242. [Google Scholar] [CrossRef]
- Dujon, B.; Sherman, D.; Fischer, G.; Durrens, P.; Casaregola, S.; Lafontaine, I.; De-Montigny, J.; Marck, C.; Neuvéglise, C.; Talla, E.; et al. Genome Evolution in Yeasts. Nature 2004, 430, 35–44. [Google Scholar] [CrossRef]
- Kumar, S.; Randhawa, A.; Ganesan, K.; Raghava, G.P.; Mondal, A.K. Draft Genome Sequence of Salt-Tolerant Yeast Debaryomyces hansenii var. hansenii MTCC 234. Eukaryot. Cell 2012, 11, 961–962. [Google Scholar] [CrossRef] [PubMed]
- Almagro, A.; Prista, C.; Castro, S.; Quintas, C.; Madeira-Lopes, A.; Ramos, J.; Loureiro-Dias, M.C. Effects of Salts on Debaryomyces hansenii and Saccharomyces cerevisiae under Stress Conditions. Int. J. Food Microbiol. 2000, 56, 191–197. [Google Scholar] [CrossRef] [PubMed]
- Bansal, P.K.; Mondal, A.K. Isolation and Sequence of the HOG1 Homologue from Debaryomyces hansenii by Complementation of the hog1Delta Strain of Saccharomyces cerevisiae. Yeast 2000, 16, 81–88. [Google Scholar] [CrossRef]
- Gori, K.; Mortensen, H.D.; Arneborg, N.; Jespersen, L. Expression of the GPD1 and GPP2 Orthologues and Glycerol Retention During Growth of Debaryomyces hansenii at High NaCl Concentrations. Yeast 2005, 22, 1213–1222. [Google Scholar] [CrossRef] [PubMed]
- Gori, K.; Hébraud, M.; Chambon, C.; Mortensen, H.D.; Arneborg, N.; Jespersen, L. Proteomic changes in Debaryomyces hansenii upon exposure to NaCl stress. FEMS Yeast Res. 2007, 7, 293–303. [Google Scholar] [CrossRef][Green Version]
- Prista, C.; Michán, C.; Miranda, I.M.; Ramos, J. The Halotolerant Debaryomyces hansenii, the Cinderella of Non-Conventional Yeasts. Yeast 2016, 33, 523–533. [Google Scholar] [CrossRef]
- Ramos-Moreno, L.; Ramos, J.; Michán, C. Overlapping Responses between Salt and Oxidative Stress in Debaryomyces hansenii. World J. Microbiol. Biotechnol. 2019, 35, 170. [Google Scholar] [CrossRef]
- Sánchez, N.S.; Calahorra, M.; González, J.; Defosse, T.; Papon, N.; Peña, A.; Coria, R. Contribution of the Mitogen-Activated Protein Kinase Hog1 to the Halotolerance of the Marine Yeast Debaryomyces hansenii. Curr. Genet. 2020, 66, 1135–1153. [Google Scholar] [CrossRef]
- Navarrete, C.; Sánchez, B.J.; Savickas, S.; Martínez, J.L. DebaryOmics: An Integrative -Omics Study to Understand the Halophilic Behaviour of Debaryomyces hansenii. Microb. Biotechnol. 2022, 15, 1133–1151. [Google Scholar] [CrossRef]
- Martínez, J.L.; Luna, C.; Ramos, J. Proteomic Changes in Response to Potassium Starvation in the Extremophilic Yeast Debaryomyces hansenii. FEMS Yeast Res. 2012, 12, 651–661. [Google Scholar] [CrossRef]
- Heinz, J.; Doellinger, J.; Maus, D.; Schneider, A.; Lasch, P.; Grossart, H.P.; Schulze-Makuch, D. Perchlorate-Specific Proteomic Stress Responses of Debaryomyces hansenii Could Enable Microbial Survival in Martian Brines. Environ. Microbiol. 2022, 24, 5051–5065. [Google Scholar] [CrossRef] [PubMed]
- The UniProt Consortium. UniProt: The Universal Protein Knowledgebase in 2025. Nucleic Acids Res. 2025, 53, D609–D617. [Google Scholar] [CrossRef] [PubMed]
- Márquez, J.A.; Serrano, R. Multiple Transduction Pathways Regulate the Sodium-Extrusion Gene PMR2/ENA1 During Salt Stress in Yeast. FEBS Lett. 1996, 382, 89–92. [Google Scholar] [CrossRef]
- Ferreira, C.; van Voorst, F.; Martins, A.; Neves, L.; Oliveira, R.; Kielland-Brandt, M.C.; Lucas, C.; Brandt, A. A Member of the Sugar Transporter Family, Stl1p Is the Glycerol/H+ Symporter in Saccharomyces cerevisiae. Mol. Biol. Cell. 2005, 16, 2068–2076. [Google Scholar] [CrossRef] [PubMed]
- Blunsom, N.J.; Cockcroft, S. CDP-Diacylglycerol Synthases (CDS): Gateway to Phosphatidylinositol and Cardiolipin Synthesis. Front. Cell Dev. Biol. 2020, 8, 67. [Google Scholar] [CrossRef]
- Albertyn, J.; Hohmann, S.; Thevelein, J.M.; Prior, B.A. GPD1, which Encodes Glycerol-3-Phosphate Dehydrogenase, Is Essential for Growth under Osmotic Stress in Saccharomyces cerevisiae, and Its Expression Is Regulated by the High-Osmolarity Glycerol Response Pathway. Mol. Cell. Biol. 1994, 14, 4135–4144. [Google Scholar] [CrossRef]
- Altschul, S.F.; Gish, W.; Miller, W.; Myers, E.W.; Lipman, D.J. Basic Local Alignment Search Tool. J. Mol. Biol. 1990, 215, 403–410. [Google Scholar] [CrossRef]
- Rice, P.; Longden, I.; Bleasby, A. EMBOSS: The European Molecular Biology Open Software Suite. Trends Genet. 2000, 16, 276–277. [Google Scholar] [CrossRef]
- Sievers, F.; Higgins, D.G. Clustal Omega for Making Accurate Alignments of Many Protein Sequences. Protein Sci. 2018, 27, 135–145. [Google Scholar] [CrossRef]
- Pearson, K. On Lines and Planes of Closest Fit to Systems of Points in Space. Phil. Mag. 1901, 2, 559–572. [Google Scholar] [CrossRef]
- Breiman, L. Random Forests. Mach. Learn. 2001, 45, 5–32. [Google Scholar] [CrossRef]
- Barker, M.; Rayens, W. Partial Least Squares for Discrimination. J. Chemom. 2003, 17, 166–173. [Google Scholar] [CrossRef]
- Domínguez de María, P. On the Use of Seawater as Reaction Media for Large-Scale Applications in Biorefineries. ChemCatChem 2013, 5, 1643–1648. [Google Scholar] [CrossRef]
- Serra, I.; Guidi, B.; Burgaud, G.; Contente, M.L.; Ferraboschi, P.; Pinto, A.; Compagno, C.; Molinari, F.; Romano, D. Seawater-Based Biocatalytic Strategy: Stereoselective Reductions of Ketones with Marine Yeasts. ChemCatChem 2016, 8, 3254. [Google Scholar] [CrossRef]
- Serra, I.; Capusoni, C.; Molinari, F.; Musso, L.; Pellegrino, L.; Compagno, C. Marine Microorganisms for Biocatalysis: Selective Hydrolysis of Nitriles with a Salt-Resistant Strain of Meyerozyma guilliermondii. Mar. Biotechnol. 2019, 21, 229–239. [Google Scholar] [CrossRef]
- Zaky, A.S.; Greetham, D.; Tucker, G.A.; Du, C. The Establishment of a Marine Focused Biorefinery for Bioethanol Production Using Seawater and a Novel Marine Yeast Strain. Sci. Rep. 2018, 8, 12127. [Google Scholar] [CrossRef]
- Alba-Lois, L.; Segal, C.; Rodarte, B.; Valdés-López, V.; DeLuna, A.; Cárdenas, R. NADP-Glutamate Dehydrogenase Activity Is Increased under Hyperosmotic Conditions in the Halotolerant Yeast Debaryomyces hansenii. Curr. Microbiol. 2004, 48, 68–72. [Google Scholar] [CrossRef]
- Guerrero, C.A.; Aranda, C.; Deluna, A.; Filetici, P.; Riego, L.; Anaya, V.H.; González, A. Salt-Dependent Expression of Ammonium Assimilation Genes in the Halotolerant Yeast, Debaryomyces hansenii. Curr. Genet. 2005, 47, 163–171. [Google Scholar] [CrossRef]
- Andreu, C.; Zarnowski, R.; Del Olmo, M.L. Recent Developments in the Biology and Biotechnological Applications of Halotolerant Yeasts. World J. Microbiol. Biotechnol. 2022, 38, 27. [Google Scholar] [CrossRef]
- Montañés, F.M.; Pascual-Ahuir, A.; Proft, M. Repression of Ergosterol Biosynthesis is Essential for Stress Resistance and Is Mediated by the Hog1 MAP Kinase and the Mot3 and Rox1 Transcription Factors. Mol. Microbiol. 2011, 79, 1008–1023. [Google Scholar] [CrossRef]
- Gunde-Cimerman, N.; Ramos, J.; Plemenitas, A. Halotolerant and Halophilic Fungi. Mycol. Res. 2009, 113, 1231–1241. [Google Scholar] [CrossRef] [PubMed]
- Wang, D.; Zhang, M.; Huang, J.; Zhou, R.; Jin, Y.; Wu, C. Zygosaccharomyces rouxii Combats Salt Stress by Maintaining Cell Membrane Structure and Functionality. J. Microbiol. Biotechnol. 2020, 30, 62–70. [Google Scholar] [CrossRef] [PubMed]
- Sokolov, S.S.; Popova, M.M.; Pohl, P.; Horner, A.; Akimov, S.A.; Kireeva, N.A.; Knorre, D.A.; Batishchev, O.V.; Severin, F.F. Structural Role of Plasma Membrane Sterols in Osmotic Stress Tolerance of Yeast Saccharomyces cerevisiae. Membranes 2022, 12, 1278. [Google Scholar] [CrossRef] [PubMed]
- Szopinska, A.; Degand, H.; Hochstenbach, J.F.; Nader, J.; Morsomme, P. Rapid Response of the Yeast Plasma Membrane Proteome to Salt Stress. Mol. Cell. Proteom. 2011, 10, M111.009589. [Google Scholar] [CrossRef]
- Carman, G.M.; Han, G.S. Regulation of Phospholipid Synthesis in Yeast. J. Lipid Res. 2009, 50, S69–S73. [Google Scholar] [CrossRef]
- Tu-Sekine, B.; Kim, S.F. The Inositol Phosphate System-A Coordinator of Metabolic Adaptability. Int. J. Mol. Sci. 2022, 23, 6747. [Google Scholar] [CrossRef]
- Ludwig, C.; Gillet, L.; Rosenberger, G.; Amon, S.; Collins, B.C.; Aebersold, R. Data-Independent Acquisition-Based SWATH-MS for Quantitative Proteomics: A Tutorial. Mol. Syst. Biol. 2018, 14, e8126. [Google Scholar] [CrossRef]
- Szklarczyk, D.; Gable, A.L.; Nastou, K.C.; Lyon, D.; Kirsch, R.; Pyysalo, S.; Doncheva, N.T.; Legeay, M.; Fang, T.; Bork, P.; et al. The STRING Database in 2021: Customizable Protein-Protein Networks, and Functional Characterization of User-Uploaded Gene/Measurements Sets. Nucleic Acids Res. 2021, 49, D605–D612, Erratum in Nucleic Acids Res. 2021, 49, 10800. [Google Scholar] [CrossRef]
- Perez-Riverol, Y.; Csordas, A.; Bai, J.; Bernal-Llinares, M.; Hewapathirana, S.; Kundu, D.J.; Inuganti, A.; Griss, J.; Mayer, G.; Eisenacher, M.; et al. The PRIDE Database and Related Tools and Resources in 2019: Improving Support for Quantification Data. Nucleic Acids Res. 2019, 47, D442–D450. [Google Scholar] [CrossRef]
- Obis, E.; Sol, J.; Andres-Benito, P.; Martín-Gari, M.; Mota-Martorell, N.; Galo-Licona, J.D.; Piñol-Ripoll, G.; Portero-Otin, M.; Ferrer, I.; Jové, M.; et al. Lipidomic Alterations in the Cerebral Cortex and White Matter in Sporadic Alzheimer’s Disease. Aging Dis. 2023, 14, 1887–1916. [Google Scholar] [CrossRef]
- Xia, J.; Wishart, D.S. Using MetaboAnalyst 3.0 for Comprehensive Metabolomics Data Analysis. Curr. Protoc. Bioinf. 2016, 55, 14.10.1–14.10.91. [Google Scholar] [CrossRef]
- Chong, J.; Xia, J. MetaboAnalystR: An R Package for Flexible and Reproducible Analysis of Metabolomics Data. Bioinformatics 2018, 27, 4313–4314. [Google Scholar] [CrossRef]
- Wishart, D.S.; Feunang, Y.D.; Marcu, A.; Guo, A.C.; Liang, K.; Vázquez-Fresno, R.; Sajed, T.; Johnson, D.; Li, C.; Karu, N.; et al. HMDB 4.0: The Human Metabolome Database for 2018. Nucleic Acids Res. 2018, 46, D608–D617. [Google Scholar] [CrossRef]
- Fahy, E.; Sud, M.; Cotter, D.; Subramaniam, S. LIPID MAPS Online Tools for Lipid Research. Nucleic Acids Res. 2007, 35, W606–W612. [Google Scholar] [CrossRef]
- Koelmel, J.P.; Kroeger, N.M.; Ulmer, C.Z.; Bowden, J.A.; Patterson, R.E.; Cochran, J.A.; Beecher, C.W.W.; Garrett, T.J.; Yost, R.A. LipidMatch: An Automated Workflow for Rule-Based Lipid Identification Using Untargeted High-Resolution Tandem Mass Spectrometry Data. BMC Bioinform. 2017, 18, 331. [Google Scholar] [CrossRef]
- Benjamini, Y.; Hochberg, Y. Controlling the False Discovery Rate: A Practical and Powerful Approach to Multiple Testing. J. R. Stat. Soc. Ser. B Stat. Methodol. 1995, 57, 289–300. [Google Scholar] [CrossRef]
- Zuzuarregui, A.; Monteoliva, L.; Gil, C.; del Olmo, M.l. Transcriptomic and Proteomic Approach for Understanding the Molecular Basis of Adaptation of Saccharomyces cerevisiae to Wine Fermentation. Appl. Environ. Microbiol. 2006, 72, 836–847. [Google Scholar] [CrossRef]









| Condition | Spectral Library 1 | Differentially Expressed (>1.3) 2 |
|---|---|---|
| 1: SW-YPD vs. YPD at OD600 around 2–3 | 1762 | 155 up-expressed 153 down-expressed |
| 2: SW-YPD vs. YPD at OD600 around 15–20 | 1744 | 170 up-expressed 244 down-expressed |
| 3: SW-YPD vs. YPD at OD600 around 45–50 | 2330 | 4 up-expressed 11 down-expressed |
| 4: SW-YPD vs. YPD after initial growth in YPD | 2166 | 169 up-expressed 77 down-expressed |
| Protein Organism Recommended Name | Biological Process | Similar Proteins 1 | Fold Change (Seawater/Freshwater) |
|---|---|---|---|
| W1QHM6_OGAPD Ogatea parapolymorpha Inositol-3-phosphate synthase | Lipid metabolic process: inositol/phospholipid biosynthetic process | Inositol-3-phosphate synthase (Hansenula polymorpha, 90%) | 4.38 |
| Q6BQS9_DEBHA D. hansenii DEHA2E02574p | Generation of precursor metabolites and energy | 3.41 | |
| G3AW91_CANTC Candida tenuis Alcohol dehydrogenase | 2.79 | ||
| A5DHH7_PICGU Meyerozyma guilliermondii P-type Na(+) transporter | Transmembrane transport: potassium and sodium ion transport | P-type Na(+) transporter (Meyerozyma sp. JA9, 90%) | 2.47 |
| A5DBS5_PICGU M. guilliermondii Aspartate-semialdehyde dehydrogenase | Lipid, sulfur compound and amino acid metabolic process: amino acid (Lys, Met, Thr) biosynthesis | Aspartate-semialdehyde dehydrogenase (Meyerozyma sp. JA9, 90%) | 2.35 |
| A0A512U616_9ASCO Metschnikowia sp. JCM33374 J domain-containing protein | Protein refolding: chaperone cofactor-dependent protein refolding; response to heat | 2.16 | |
| Q6BN36_DEBHA D. hansenii DEHA2F00572p | Transmembrane transport: glycerol transmembrane transport | 2.09 |
| Protein Organism Recommended Name | Biological Process | Similar Proteins 1 | Fold Change (Seawater/Freshwater) |
|---|---|---|---|
| H8X2Z1_CANO9 Candida orthopsilosis Thiamine thiazole synthase | >Vitamin metabolic process: thiamine biosynthesis | >Thiamine thiazole synthase (Candida parapsilosis, Candida metapsilosis, 90%) | >0.05 |
| Q6BMZ8_DEBHA D. hansenii Pyridoxal 5′-synthase (glutamine hydrolyzing) | Amino acid and vitamin metabolic process: pyridoxine biosynthesis | Pyridoxal 5′-synthase (glutamine hydrolyzing) (Debaryomyces fabryi, 90%) | 0.35 |
| C5DBT9_LACTC Lachancea thermotolerans KLTH0A05302p | Nucleobase-containing small molecule metabolic process: nucleotide metabolic process | LAQU0S09e01926g1_1 (Lachancea quebecensis, 90%) | 0.36 |
| H8X0F9_CANO9 C. orthopsilosis Cdc12 septin | Septin-type G domain-containing protein (C. parapsilosis), Septin family protein (C. parapsilosis), CDC12 (C. metapsilosis, Candida theae), 90% | 0.40 | |
| G8YRV7_PICSO Pichia sorbitophila Guanylate kinase | Nucleobase-containing small molecule metabolic process; carbohydrate derivative metabolic process | Guanylate kinase (P. sorbitophila, 90%) | 0.44 |
| C5MJ06_CANTT Candida tropicalis Adenosylhomocysteinase | Amino acid, sulfur compound, carbohydrate, nucleobase-containing small molecule and lipid metabolic process: S-adenosylmethionine cycle, phosphatidylcholine biosynthetic process | Adenosylhomocysteinase (several yeasts, 90%) | 0.46 |
| A0A1E5S0H6_HANUV Hanseniaspora uvarum Fructose-bisphosphate aldolase | Carbohydrate metabolic process; generation of precursor metabolites and energy; nucleobase- containing small molecule metabolic process: gluconeogenesis; glycolytic process | Fructose-bisphosphate aldolase (Hanseniaspora opuntiae, Hanseniaspora valbyensis NRRL Y-1626, Hanseniaspora guilliermondii, 90%) | 0.50 |
| Protein Organism Recommended Name | Biological Process | Similar Proteins 1 | Fold Change (Seawater/Freshwater) |
|---|---|---|---|
| H8WZA6_CANO9 C. orthopsilosis Superoxide dismutase [Cu-Zn] | Superoxide dismutase [Cu-Zn] (in several Candida species, 90%) | 3.14 | |
| M3HGM4_CANMX Candida maltosa Phosphatidate cytidylyltransferase | Lipid metabolic process: CDP-diacylglycerol biosynthesis | 2.78 | |
| Q9C1R0_DEBHN D. hansenii P-type Na(+) transporter | Transmembrane transport: sodium and potassium transport | P-type Na(+) transporter (D. fabryi, D. hansenii), 90% | 2.08 |
| Protein Organism Recommended Name | Biological Process | Similar Proteins 1 | Fold Change (Seawater/Freshwater) |
|---|---|---|---|
| A0A4P6XSF2_9ASCO Metschnikowia aff. pulcherrima Thiamine thiazole synthase | Vitamin and sulfur compound metabolic process: thiamine/thiazole biosynthetic process | Thiamine thiazole synthase (M. pulcherrima, 100%; Metschnikowia bicuspidata, Metschnikowia sp. JCM33374, 90%) | 0.016 |
| Q6CSN8_KLULA Kluyveromyces lactis 4-amino-5-hydroxymethyl-2-methylpyrimidine phosphate synthase | Vitamin and sulfur compound metabolic process: thiamine biosynthesis | 0.077 | |
| G8YLA6_PICSO P. sorbitophila Polyadenylate-binding protein | Translation regulation/Transport | Polyadenylate-binding protein (P. sorbitophila, 90%) | 0.151 |
| C5DNS8_LACTC L. thermotolerans L-lactate dehydrogenase | Lactate/pyruvate metabolic process | L-lactate dehydrogenase (L. quebecensis, 90%) | 0.186 |
| C4YMM9_CANAW C. albicans Aconitate hydratase, mitochondrial | Generation of precursor metabolites and energy: tricarboxylic acid cycle | Aconitate hydratase, mitochondrial (Teunomyces kruisii and several Candida species, 90%) | 0.353 |
| Q6BMZ9_DEBHA D. hansenii Glutaminase | Amino acid and vitamin metabolic process: glutamine metabolic process, pyridoxine metabolic process. | 0.353 | |
| R9XDR8_ASHAC Ashbya aceri AaceriAEL253Wp | Mitochondrion organization: mitochondrial genome maintenance; transmembrane transport: pyrimidine nucleotide import into mitochondrion | AEL253Wp (Eremothecium gossypii, 90%) | 0.362 |
| B9WM32_CANDC Candida dubliniensis Adenylosuccinate lyase | Nucleobase-containing small molecule metabolic process: “de novo” AMP and IMP biosynthesis | Adenylosuccinate lyase (Saccharomyces elongisporus and several Spathaspora and Candida species, 90%) | 0.414 |
| A0A0H5C3C5_CYBJN Cyberlindnera jadinii Glutathione peroxidase | Cellular response to oxidative stress | 0.452 | |
| Q6BTD9_DEBHA D. hansenii Ferric-chelate reductase (NADPH) | Copper ion import; Iron ion transport | 0.453 | |
| G8YRV7_PICSO P. sorbitophila Guanylate kinase | Nucleobase-containing small molecule metabolic process; carbohydrate derivative metabolic process | 0.473 | |
| A5DBA7_PICGU M. guilliermondii Serine/threonine-protein phosphatase | Mitotic cell cycle; chromatin organization; regulation of DNA-template transcription; chromosome segregation; reproductive process; meiotic nuclear division | Serine/threonine-protein phosphatase (C. tenuis, M. pulcherrima, 90%) | 0.483 |
| G3B8S6_CANTC C. tenuis 60S ribosomal protein L35 | Ribosome biogenesis; translation | 0.489 | |
| Q5A8A6_CANAL C. albicans Carbamoyl-phosphate synthase (ammonia) | Amino acid metabolic process: L-arginine biosynthesis; nucleobase-containing small molecule metabolic process: pyrimidine nucleotide biosynthesis | Carbamoyl-phosphate synthase (ammonia) (C. albicans strain WO-1, 100%; C. albicans P78048, 90%) | 0.491 |
| Protein Organism Recommended Name | Biological Process | Similar Proteins 1 | Fold Change (Seawater/Freshwater) |
|---|---|---|---|
| A5DHH7_PICGU M. guilliermondii P-type Na(+) transporter | Transmembrane transport: sodium and potassium transport | P-type Na(+) transporter (Meyerozyma sp. JA9, 90%) | 4.55 |
| A5DIA7_PICGU M. guilliermondii Aldehyde dehydrogenase domain-containing protein | Acetate biosynthetic process | 2.08 |
| Protein Organism Recommended Name | Biological Process | Similar Proteins 1 | Fold Change (Seawater/Freshwater) |
|---|---|---|---|
| C4Y6B1_CLAL4 Clavispora lusitaniae Phosphoglycerate kinase | Generation of precursor metabolites and energy; nucleobase containing small molecules metabolic process; carbohydrate metabolic process: glycolysis and gluconeogenesis | Phosphoglycerate kinase (C. lusitaniae, 100%; several other yeasts, 90%) | 0.03 |
| G3BBB4_CANTC C. tenuis 40S ribosomal protein S4 | Translation | 40S ribosomal protein S4 (several yeasts, 90%) | 0.09 |
| F2QXG9_KOMPC Komagataella phaffii Phorphopyruvate hydratase | Generation of precursor metabolites and energy; nucleobase containing small molecules metabolic process; carbohydrate metabolic process: glycolysis | Phorphopyruvate hydratase (K. phaffii, 100%; Komagataella pastoris, 90%) | 0.15 |
| A0A512U9M4_9ASCO Metschnikowia sp. JCM 33374 Glyceraldehyde-3-phosphate dehydrogenase | Generation of precursor metabolites and energy; nucleobase containing small molecules metabolic process; carbohydrate metabolic process: glycolysis | Glyceraldehyde-3-phosphate dehydrogenase (several yeasts, 90%) | 0.17 |
| A5DKU4_PICGU M. guilliermondii Glutamate dehydrogenase | Amino acid metabolic process: glutamate biosynthesis | Glutamate dehydrogenase (Meyerozyma sp. JA9, 90%) | 0.35 |
| A5DP35_PICGU M. guilliermondii Piridoxamine kinase/Phosphomethylpyrimidine kinase domain-containing protein | Vitamin and sulfur compound metabolic process: thiamine biosynthetic process | 0.42 |
| Protein Organism Recommended Name | Biological Process | Similar Proteins 1 | Fold Change (Seawater/Freshwater) |
|---|---|---|---|
| A0A1Z8JNR8_PICKU Pichia kudriavzevii Carbamoyl-phosphate synthase (ammonia) | Small molecule metabolic process; signaling: G protein coupled receptor signaling pathway | 3.867 | |
| G8Y2N4_PICSO P. sorbitophila DNA mismatch repair protein | DNA repair: mismatch repair | DNA mismatch repair protein (P. sorbitophila, 90%) | 2.753 |
| C4Y4H0_CLAL4 C. lusitaniae Pyruvate carboxylase | Carbohydrate metabolic process: gluconeogenesis, pyruvate metabolism | Pyruvate carboxylase (C. lusitaniae, 100%; several yeasts, 90%) | 2.403 |
| M3JZL6_CANMX C. maltosa Alpha-glucosidase | Carbohydrate metabolic process: maltose, sucrose catabolic process | 2.402 | |
| B5TYI1_SCHSH Scheffersomyces shehatae Xylitol dehydrogenase | Carbohydrate metabolism: sorbitol catabolic process | 2.326 | |
| N1P775_YEASC Saccharomyces cerevisiae Serine/threonine protein phosphatase | Chromatin reorganization; regulation of DNA-templated transcription | Serine/threonine protein phosphatase (several Saccharomyces species, 100 or 90%) | 2.251 |
| G3AWW0_CANTC C. tenuis Inositol-3-phosphate synthase | Lipid (phospholipid) metabolic process: inositol biosynthesis | 2.208 | |
| G3BE53_CANTC C. tenuis Multicatalytic endopeptidase | 2.170 | ||
| W0TYS3_DEBHA, D. hansenii Glycerol-3-phosphate dehydrogenase [NAD(+)] | Carbohydrate metabolic process: glycerol-3-phosphate catabolism | Glycerol-3-phosphate dehydrogenase [NAD(+)] (D. hansenii, 100%; several Debaryomyces species, 90%) | 2.053 |
| Protein Organism Recommended Name | Biological Process | Similar Proteins 1 | Fold Change (Seawater/Freshwater) |
|---|---|---|---|
| C4YBA5_CLAL4 C. lusitaniae Malic enzyme | Pyruvate, malate and amino acid metabolism | Malate dehydrogenase (C. lusitaniae, 90%) | 0.072 |
| A7TI55_VANPO Kluyveromyces polysporus Dipeptidyl peptidase 3 | Proteolysis | 0.158 | |
| A0A1E3P6Z8_WICAA Hansenula anomala Peptidyl-prolyl cis-trans isomerase | Regulation of DNA-templated transcription; protein folding; reproductive process; cell differentiation; anatomical structure development; meiotic nuclear division | Peptidyl-prolyl cis-trans isomerase (Wickerhamomyces mucosus, 90%) | 0.255 |
| A0A1E5RXI8_HANUV Kloeckera apiculata Guanylate kinase | Nucleobase containing small molecule metabolic process; carbohydrate derivative metabolic process | Guanylate kinase (H. guilliermondii, H. opuntiae, 90%) | 0.337 |
| A3LNI0_PICST Pichia stipitis ATP synthase subunit 5, mitochondrial | Nucleobase containing small molecule metabolic process; carbohydrate derivative metabolic process; transmembrane transport: hydrogen ion transport; ATP synthesis | 0.338 | |
| A0A1V2L4N1_CYBFA Hansenula fabianii Profilin | DNA-templated transcription: transcription elongation by RNA polymerase II; sequestering of actin monomers | 0.346 | |
| Q6BHS8_DEBHA D. hansenii DEHA2G16082p | Translation | Ubiquitin-like domain-containing protein (several yeasts, 90%) | 0.346 |
| A0A0H5C3C5_CYBJN C. jadinii Glutathione peroxidase | Cellular response to oxidative stress | 0.346 | |
| Q6BQV0_DEBHA D. hansenii ADP-ribosylation factor | Protein transport: vesicle mediated transport | ADP-ribosylation factor (D. fabryi, 100%; several yeasts 90%) | 0.369 |
| A5DE91_PICGU M. guilliermondii Inorganic phosphate transporter Pho88 | Protein targeting to ER | Inorganic phosphate transport protein Pho88 (Meyerozyma sp. JA9, 90%) | 0.369 |
| H2AVL6_KAZAF Kluyveromyces africanus Adenylate kinase | DNA replication (initiation): pre-replicative complex assembly; nucleobase containing small molecule metabolic process: ADP biosynthetic process, AMP and ATP metabolic process | 0.370 | |
| A5DNA3_PICGU M. guilliermondii Synaptobrevin homolog Ykt6 | Intracellular protein transport; autophagy; vesicle-mediated transport; membrane organization | Synaptobrevin homolog Ykt6 (several yeasts, 90%) | 0.376 |
| M3K3L9_CANMX C. maltosa Glycosyl hydrolase, putative | Carbohydrate metabolic process; cell wall organization or biogenesis | 0.377 | |
| Q59PW1_CANAL C. albicans Monothiol glutaredoxin | Cellular response to oxidative stress; protein maturation by [2Fe-2S] or [2Fe-4S] cluster transfer; response to osmotic stress | Monothiol glutaredoxin-5, mitochondrial (C. albicans P78048, 100%); Grx4 family monothiol glutaredoxin (C. albicans, 100%); glutaredoxin domain-containing protein (C. albicans strain WO-1, 90%) | 0.416 |
| Q6BL76_DEBHA D. hansenii DEHA2F15774p | Protein folding: protein stabilization, response to unfolded protein; transmembrane transport and mitochondrion organization: protein import into mitochondrial matrix | 0.419 | |
| Q6BND9_DEBHA D. hansenii Cyclin-dependent kinases regulatory subunit | Cell cycle: cell division | Cyclin-dependent kinases regulatory subunit (several yeasts, 90%) | 0.433 |
| A0A1B2J571_PICPA Pichia pastoris BA75_00168T0 | Protein folding | Heat shock protein regulator (P. pastoris, 90%); co-chaperone that binds to Hsp82p and activates its ATPase activity (P. pastoris, 90%) | 0.460 |
| A0A512UCZ2_9ASCO Metschnikowia sp. JCM 33374 Cyclin-dependent kinases regulatory subunit | Cell cycle: cell division | Cyclin-dependent kinases regulatory subunit (M. bicuspidata var. bicuspidata NRRL YB-4993, 90%) | 0.462 |
| Q6CSI7_KLULA K. lactis D-lactate dehydrogenase | Methylglyoxal catabolic process to D-lactate via S-lactolyl-glutathione | D-lactate dehydrogenase (K. lactis, 90%) | 0471 |
| G8B644_CANPC+ C. parapsilosis HTH cro/C1-type domain-containing protein | Regulation of DNA-templated transcription: positive regulation of transcription by RNA polymerase II; maintenance of translational fidelity: rescue of stalled ribosome | HTH cro/C1-type domain-containing protein (C. parapsilosis, 100%); multiprotein bridging factor 1 (several Candida species), 90% | 0.498 |
| Entry Feature 3 | Adjusted p-Value | Putative Compound | Category, Main Class | Subclass |
|---|---|---|---|---|
| 1 LN_582.4609@2.482 | 5.43 × 10−7 | FAHFA(38:6) | Fatty Acyls, Fatty esters | Fatty acid estolides |
| 2 LP_391.3036@3.1259997 | 5.43 × 10−7 | N-stearoyl GABA | Fatty Acyls, Fatty amides | N-acyl amines |
| 3 LP_639.5278@5.3980002 | 0.0037598 | DG(33:1) | Glycerolipids, Diradylglycerols | Diacylglycerols |
| 4 LP_676.5853@7.3870006 | 0.02418 | DG(40:2) | Glycerolipids, Diradylglycerols | Diacylglycerols |
| 5 LN_769.699@7.777 | 0.028707 | Cer-AP(t44:1) | Sphingolipids, Ceramides | N-acyl-4-hydroxy-sphinganines (phytoceramides) |
| 6 LP_446.3965@5.822999 | 0.020938 | MG(22:0) | Glycerolipids, Monoradylglycerols | Monoacylglycerols |
| 7 LN_775.5353@7.0459995 | 0.0351 | PS(35:1) | Glycerophospholipids, Glycerophosphoserines | Diacylglycerophosphoserines |
| 8 LN_771.5764@7.995 | 2.39 × 10−5 | PE(38:2) | Glycerophospholipids, Glycerophosphoethanolamines | Diacylglycerophosphoethanolamines |
| 9 LP_378.327@7.427001 | 5.43 × 10−7 | Ergosterol | Sterol Lipids, Sterols | Ergosterols and C24-methyl derivatives |
Disclaimer/Publisher’s Note: The statements, opinions and data contained in all publications are solely those of the individual author(s) and contributor(s) and not of MDPI and/or the editor(s). MDPI and/or the editor(s) disclaim responsibility for any injury to people or property resulting from any ideas, methods, instructions or products referred to in the content. |
© 2025 by the authors. Licensee MDPI, Basel, Switzerland. This article is an open access article distributed under the terms and conditions of the Creative Commons Attribution (CC BY) license.
Share and Cite
Andreu, C.; Obis, È.; del Olmo, M. Unravelling the Molecular Responses of the Yeast Schwanniomyces etchellsii to Hyperosmotic Stress in Seawater Medium Using Omic Approaches. Int. J. Mol. Sci. 2026, 27, 183. https://doi.org/10.3390/ijms27010183
Andreu C, Obis È, del Olmo M. Unravelling the Molecular Responses of the Yeast Schwanniomyces etchellsii to Hyperosmotic Stress in Seawater Medium Using Omic Approaches. International Journal of Molecular Sciences. 2026; 27(1):183. https://doi.org/10.3390/ijms27010183
Chicago/Turabian StyleAndreu, Cecilia, Èlia Obis, and Marcel·lí del Olmo. 2026. "Unravelling the Molecular Responses of the Yeast Schwanniomyces etchellsii to Hyperosmotic Stress in Seawater Medium Using Omic Approaches" International Journal of Molecular Sciences 27, no. 1: 183. https://doi.org/10.3390/ijms27010183
APA StyleAndreu, C., Obis, È., & del Olmo, M. (2026). Unravelling the Molecular Responses of the Yeast Schwanniomyces etchellsii to Hyperosmotic Stress in Seawater Medium Using Omic Approaches. International Journal of Molecular Sciences, 27(1), 183. https://doi.org/10.3390/ijms27010183

