Probiotic Administration Modulates Gut Microbiota and Suppresses Tumor Growth in Murine Models of Colorectal Cancer
Abstract
1. Introduction
2. Results
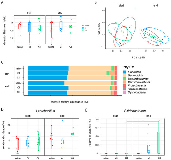
2.1. Administration of Probiotics Affects the Gut Microbiome of Healthy Mice
2.2. Composition I Has Greater Anti-Tumor Potential than Composition II in the Orthotopic CRC Model
2.3. The Anti-Tumor Activity of CI Does Not Appear to Be Immune-Mediated
2.4. Administration of Composition I Modulates the Gut Microbiome to Promote a Healthy Microbial Environment in the MC-38 Tumor Injection Model
2.5. Composition II Exhibits Greater Anti-Tumor Potential in the AOM/DSS Inflammation-Mediated CRC Model
3. Discussion
4. Materials and Methods
4.1. Animal Experiments
4.2. Orthotopic Cecum Injection Model
4.3. AOM/DSS Model
4.4. Probiotics
4.5. Clinical Readouts
4.6. Tumor Processing for Flow Cytometry
4.7. Flow Cytometry
4.8. Microbiota 16S Sequencing
4.9. Serum Metabolomics
4.10. Statistical Analysis
Supplementary Materials
Author Contributions
Funding
Institutional Review Board Statement
Informed Consent Statement
Data Availability Statement
Acknowledgments
Conflicts of Interest
References
- Morgan, E.; Arnold, M.; Gini, A.; Lorenzoni, V.; Cabasag, C.J.; Laversanne, M.; Vignat, J.; Ferlay, J.; Murphy, N.; Bray, F. Global burden of colorectal cancer in 2020 and 2040: Incidence and mortality estimates from GLOBOCAN. Gut 2023, 72, 338–344. [Google Scholar] [CrossRef]
- World Health Organization (WHO). Cancer: Fact Sheets. Available online: https://www.who.int/news-room/fact-sheets/detail/cancer (accessed on 5 January 2025).
- Zajkowska, M.; Mroczko, B. A Novel Approach to Staging and Detection of Colorectal Cancer in Early Stages. J. Clin. Med. 2023, 12, 3530. [Google Scholar] [CrossRef] [PubMed]
- Marmol, I.; Sanchez-de-Diego, C.; Pradilla Dieste, A.; Cerrada, E.; Rodriguez Yoldi, M.J. Colorectal Carcinoma: A General Overview and Future Perspectives in Colorectal Cancer. Int. J. Mol. Sci. 2017, 18, 197. [Google Scholar] [CrossRef]
- Dougherty, M.W.; Jobin, C. Intestinal bacteria and colorectal cancer: Etiology and treatment. Gut Microbes 2023, 15, 2185028. [Google Scholar] [CrossRef] [PubMed]
- Wong, C.C.; Yu, J. Gut microbiota in colorectal cancer development and therapy. Nat. Rev. Clin. Oncol. 2023, 20, 429–452. [Google Scholar] [CrossRef] [PubMed]
- Rebersek, M. Gut microbiome and its role in colorectal cancer. BMC Cancer 2021, 21, 1325. [Google Scholar] [CrossRef]
- Hill, C.; Guarner, F.; Reid, G.; Gibson, G.R.; Merenstein, D.J.; Pot, B.; Morelli, L.; Canani, R.B.; Flint, H.J.; Salminen, S.; et al. Expert consensus document. The International Scientific Association for Probiotics and Prebiotics consensus statement on the scope and appropriate use of the term probiotic. Nat. Rev. Gastroenterol. Hepatol. 2014, 11, 506–514. [Google Scholar] [CrossRef]
- Chong, E.S. A potential role of probiotics in colorectal cancer prevention: Review of possible mechanisms of action. World J. Microbiol. Biotechnol. 2014, 30, 351–374. [Google Scholar] [CrossRef]
- Latif, A.; Shehzad, A.; Niazi, S.; Zahid, A.; Ashraf, W.; Iqbal, M.W.; Rehman, A.; Riaz, T.; Aadil, R.M.; Khan, I.M.; et al. Probiotics: Mechanism of action, health benefits and their application in food industries. Front. Microbiol. 2023, 14, 1216674. [Google Scholar] [CrossRef]
- Markowiak-Kopec, P.; Slizewska, K. The Effect of Probiotics on the Production of Short-Chain Fatty Acids by Human Intestinal Microbiome. Nutrients 2020, 12, 1107. [Google Scholar] [CrossRef]
- Torres-Maravilla, E.; Boucard, A.S.; Mohseni, A.H.; Taghinezhad, S.S.; Cortes-Perez, N.G.; Bermudez-Humaran, L.G. Role of Gut Microbiota and Probiotics in Colorectal Cancer: Onset and Progression. Microorganisms 2021, 9, 1021. [Google Scholar] [CrossRef] [PubMed]
- Khaleel, S.M.; Shanshal, S.A.; Khalaf, M.M. The Role of Probiotics in Colorectal Cancer: A Review. J. Gastrointest. Cancer 2023, 54, 1202–1211. [Google Scholar] [CrossRef] [PubMed]
- Neto, I.; Rocha, J.; Gaspar, M.M.; Reis, C.P. Experimental Murine Models for Colorectal Cancer Research. Cancers 2023, 15, 2570. [Google Scholar] [CrossRef]
- Li, C.; Lau, H.C.; Zhang, X.; Yu, J. Mouse Models for Application in Colorectal Cancer: Understanding the Pathogenesis and Relevance to the Human Condition. Biomedicines 2022, 10, 1710. [Google Scholar] [CrossRef]
- Li, Q.; Liu, D.; Liang, M.; Zhu, Y.; Yousaf, M.; Wu, Y. Mechanism of probiotics in the intervention of colorectal cancer: A review. World J. Microbiol. Biotechnol. 2024, 40, 306. [Google Scholar] [CrossRef] [PubMed]
- Mahooti, M.; Abdolalipour, E.; Sanami, S.; Zare, D. Inflammatory Modulation Effects of Probiotics: A Safe and Promising Modulator for Cancer Prevention. Curr. Microbiol. 2024, 81, 372. [Google Scholar] [CrossRef]
- Hu, Y.; Zhou, P.; Deng, K.; Zhou, Y.; Hu, K. Targeting the gut microbiota: A new strategy for colorectal cancer treatment. J. Transl. Med. 2024, 22, 915. [Google Scholar] [CrossRef]
- Becker, C.; Fantini, M.C.; Wirtz, S.; Nikolaev, A.; Kiesslich, R.; Lehr, H.A.; Galle, P.R.; Neurath, M.F. In vivo imaging of colitis and colon cancer development in mice using high resolution chromoendoscopy. Gut 2005, 54, 950–954. [Google Scholar] [CrossRef] [PubMed]
- Bolyen, E.; Rideout, J.R.; Dillon, M.R.; Bokulich, N.A.; Abnet, C.C.; Al-Ghalith, G.A.; Alexander, H.; Alm, E.J.; Arumugam, M.; Asnicar, F.; et al. Reproducible, interactive, scalable and extensible microbiome data science using QIIME 2. Nat. Biotechnol. 2019, 37, 852–857. [Google Scholar] [CrossRef]
- Callahan, B.J.; McMurdie, P.J.; Rosen, M.J.; Han, A.W.; Johnson, A.J.; Holmes, S.P. DADA2: High-resolution sample inference from Illumina amplicon data. Nat. Methods 2016, 13, 581–583. [Google Scholar] [CrossRef]
- Bokulich, N.A.; Kaehler, B.D.; Rideout, J.R.; Dillon, M.; Bolyen, E.; Knight, R.; Huttley, G.A.; Gregory Caporaso, J. Optimizing taxonomic classification of marker-gene amplicon sequences with QIIME 2’s q2-feature-classifier plugin. Microbiome 2018, 6, 90. [Google Scholar] [CrossRef] [PubMed]
- Pang, Z.; Chong, J.; Li, S.; Xia, J. MetaboAnalystR 3.0: Toward an Optimized Workflow for Global Metabolomics. Metabolites 2020, 10, 186. [Google Scholar] [CrossRef] [PubMed]






Disclaimer/Publisher’s Note: The statements, opinions and data contained in all publications are solely those of the individual author(s) and contributor(s) and not of MDPI and/or the editor(s). MDPI and/or the editor(s) disclaim responsibility for any injury to people or property resulting from any ideas, methods, instructions or products referred to in the content. |
© 2025 by the authors. Licensee MDPI, Basel, Switzerland. This article is an open access article distributed under the terms and conditions of the Creative Commons Attribution (CC BY) license (https://creativecommons.org/licenses/by/4.0/).
Share and Cite
Niechcial, A.; Schwarzfischer, M.; Wawrzyniak, P.; Determann, M.; Pöhlmann, D.; Wawrzyniak, M.; Gueguen, E.; Walker, M.R.; Morsy, Y.; Atrott, K.; et al. Probiotic Administration Modulates Gut Microbiota and Suppresses Tumor Growth in Murine Models of Colorectal Cancer. Int. J. Mol. Sci. 2025, 26, 4404. https://doi.org/10.3390/ijms26094404
Niechcial A, Schwarzfischer M, Wawrzyniak P, Determann M, Pöhlmann D, Wawrzyniak M, Gueguen E, Walker MR, Morsy Y, Atrott K, et al. Probiotic Administration Modulates Gut Microbiota and Suppresses Tumor Growth in Murine Models of Colorectal Cancer. International Journal of Molecular Sciences. 2025; 26(9):4404. https://doi.org/10.3390/ijms26094404
Chicago/Turabian StyleNiechcial, Anna, Marlene Schwarzfischer, Paulina Wawrzyniak, Madita Determann, Doris Pöhlmann, Marcin Wawrzyniak, Emilie Gueguen, Maria R. Walker, Yasser Morsy, Kirstin Atrott, and et al. 2025. "Probiotic Administration Modulates Gut Microbiota and Suppresses Tumor Growth in Murine Models of Colorectal Cancer" International Journal of Molecular Sciences 26, no. 9: 4404. https://doi.org/10.3390/ijms26094404
APA StyleNiechcial, A., Schwarzfischer, M., Wawrzyniak, P., Determann, M., Pöhlmann, D., Wawrzyniak, M., Gueguen, E., Walker, M. R., Morsy, Y., Atrott, K., Wilmink, M., Linzmeier, L., Spalinger, M. R., Holowacz, S., Leblanc, A., & Scharl, M. (2025). Probiotic Administration Modulates Gut Microbiota and Suppresses Tumor Growth in Murine Models of Colorectal Cancer. International Journal of Molecular Sciences, 26(9), 4404. https://doi.org/10.3390/ijms26094404

