Jacaric Acid Empowers RSL3-Induced Ferroptotic Cell Death in Two- and Three-Dimensional Breast Cancer Cell Models
Abstract
1. Introduction
2. Results
2.1. JA Induces Ferroptotic Cell Death in Both Two- and Three-Dimensional-Cultured Breast Cancer Models
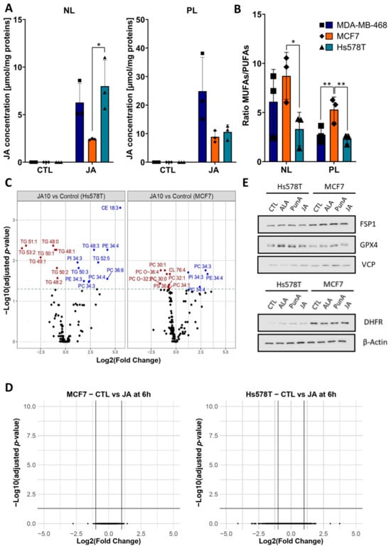
2.2. JA Induces Changes in the Lipidome of Breast Cancer Cells, While Barely Affecting the Transcriptome
2.2.1. JA Integrates into the PLs and NLs of Breast Cancer Cells
2.2.2. JA Treatment Leads to an Increase in Highly Unsaturated Phosphatidylcholine (PC) and Phosphatidylethanolamine (PE) Lipid Species in Breast Cancer Cells
2.2.3. Transcriptomic Analysis Reveals Minimal Differences Between JA-Treated and Control Cells
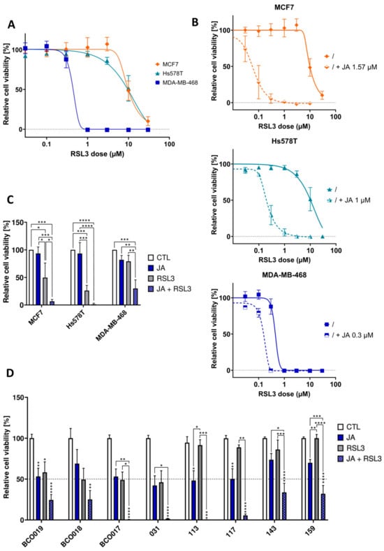
2.3. JA Empowers the Efficacy of Ferroptosis Inducers on Breast Cancer Cells by Decreasing the Dose-Efficient Concentrations of RSL3
3. Discussion
4. Materials and Methods
4.1. Cell Lines, Organoid Models, and Culture Conditions
4.2. Chemicals
4.3. Spheroid Model
4.4. Organoid Model
4.5. Cell Viability Assessment
4.6. Measurement of Lipid Peroxidation
4.7. Immunoblotting
4.8. Lipidomic Analysis and Fatty Acid Analysis by Gas Chromatography
4.9. RNA Sequencing
4.10. Statistics
Supplementary Materials
Author Contributions
Funding
Institutional Review Board Statement
Informed Consent Statement
Data Availability Statement
Acknowledgments
Conflicts of Interest
Abbreviations
| ACSL4 | Acyl-CoA Synthetase Long Chain Family Member 4 |
| ALA | α-Linolenic Acid |
| BC | Breast Cancer |
| BH4 | Tetrahydrobiopterin |
| BME | Basement Membrane extract |
| CAFs | Cancer-Associated Fibroblasts |
| CE | Cholesteryl Ester |
| CLA | Conjugated Linoleic Acid |
| CLnA | Conjugated Linolenic Acid |
| DAG | Diacylglycerol |
| DFO | Deferoxamine |
| FC | Free Cholesterol |
| Fer1 | Ferrostatin-1 |
| FBS | Fetal Bovine Serum |
| FDR | False Discovery Rate |
| FSP1 | Ferroptosis Suppressor Protein 1 |
| FFA | Free Fatty Acid |
| GPX4 | Glutathione Peroxidase 4 |
| GSH | Glutathione |
| GCH1 | GTP Cyclohydrolase 1 |
| Hex_Cer | Hexosylceramides |
| IDC | Invasive Ductal Carcinoma |
| JA | Jacaric Acid |
| LD50 | Lethal Dose 50% |
| LPC | Lysophosphatidylcholine |
| LOX | Lipoxygenase |
| LPCAT3 | Lysophosphatidylcholine Acyltransferase 3 |
| MUFA | Monounsaturated Fatty Acid |
| NL | Neutral Lipid |
| PDO | Patient-Derived Organoid |
| PE | Phosphatidylethanolamine |
| PC | Phosphatidylcholine |
| PI | Phosphatidylinositol |
| PL | Phospholipid |
| POR | Cytochrome P450 Oxidoreductase |
| P/S | Penicillin/Streptomycin |
| PUFA | Polyunsaturated Fatty Acid |
| PunA | Punicic Acid |
| qPCR | Quantitative Polymerase Chain Reaction |
| RNAseq | RNA sequencing |
| RIPA | RadioImmunoPrecipitation Assay |
| RSL3 | Ras-Selective Lethal 3 |
| SM | Sphingomyelin |
| SCD1 | Stearoyl-CoA Desaturase 1 |
| SNP | Single Nucleotide Polymorphism |
| TG | Triacylglycerol |
| TNBC | Triple Negative Breast Cancer |
| TME | Tumor Microenvironment |
| ULA | Ultra-Low Attachment |
| VCP | Valosin-containing protein |
| VitE | α-tocopherol |
References
- Broadfield, L.A.; Pane, A.A.; Talebi, A.; Swinnen, J.V.; Fendt, S.M. Lipid metabolism in cancer: New perspectives and emerging mechanisms. Dev. Cell 2021, 56, 1363–1393. [Google Scholar] [CrossRef]
- Kanarek, N.; Petrova, B.; Sabatini, D.M. Dietary modifications for enhanced cancer therapy. Nature 2020, 579, 507–517. [Google Scholar] [CrossRef] [PubMed]
- Gong, M.; Wei, W.; Hu, Y.; Jin, Q.; Wang, X. Structure determination of conjugated linoleic and linolenic acids. J. Chromatogr. B Analyt Technol. Biomed. Life Sci. 2020, 1153, 122292. [Google Scholar] [CrossRef]
- Dierge, E.; Debock, E.; Guilbaud, C.; Corbet, C.; Mignolet, E.; Mignard, L.; Bastien, E.; Dessy, C.; Larondelle, Y.; Feron, O. Peroxidation of n-3 and n-6 polyunsaturated fatty acids in the acidic tumor environment leads to ferroptosis-mediated anticancer effects. Cell Metab. 2021, 33, 1701–1715.e1705. [Google Scholar] [CrossRef]
- Vermonden, P.; Vancoppenolle, M.; Dierge, E.; Mignolet, E.; Cuvelier, G.; Knoops, B.; Page, M.; Debier, C.; Feron, O.; Larondelle, Y. Punicic Acid Triggers Ferroptotic Cell Death in Carcinoma Cells. Nutrients 2021, 13, 2751. [Google Scholar] [CrossRef] [PubMed]
- Dhar Dubey, K.K.; Sharma, G.; Kumar, A. Conjugated Linolenic Acids: Implication in Cancer. J. Agric. Food Chem. 2019, 67, 6091–6101. [Google Scholar] [CrossRef]
- Yuan, G.F.; Chen, X.E.; Li, D. Conjugated linolenic acids and their bioactivities: A review. Food Funct. 2014, 5, 1360–1368. [Google Scholar] [CrossRef] [PubMed]
- Beatty, A.; Singh, T.; Tyurina, Y.Y.; Tyurin, V.A.; Samovich, S.; Nicolas, E.; Maslar, K.; Zhou, Y.; Cai, K.Q.; Tan, Y.; et al. Ferroptotic cell death triggered by conjugated linolenic acids is mediated by ACSL1. Nat. Commun. 2021, 12, 2244. [Google Scholar] [CrossRef]
- Shinohara, N.; Tsuduki, T.; Ito, J.; Honma, T.; Kijima, R.; Sugawara, S.; Arai, T.; Yamasaki, M.; Ikezaki, A.; Yokoyama, M.; et al. Jacaric acid, a linolenic acid isomer with a conjugated triene system, has a strong antitumor effect in vitro and in vivo. Biochim. Et Biophys. Acta (BBA) Mol. Cell Biol. Lipids 2012, 1821, 980–988. [Google Scholar] [CrossRef]
- Zielinska, A.; Wojcicki, K.; Klensporf-Pawlik, D.; Marzec, M.; Lucarini, M.; Durazzo, A.; Fonseca, J.; Santini, A.; Nowak, I.; Souto, E.B. Cold-Pressed Pomegranate Seed Oil: Study of Punicic Acid Properties by Coupling of GC/FID and FTIR. Molecules 2022, 27, 5863. [Google Scholar] [CrossRef]
- Takagi, T.I., Y. Occurrence of mixtures of geometrical isomers of conjugated octadecatrienoic acids in some seed oils: Analysis by open-tubular gas liquid chromatography and high performance liquid chromatography. Lipids 1981, 16, 546–551. [Google Scholar] [CrossRef]
- Dixon, S.J.; Lemberg, K.M.; Lamprecht, M.R.; Skouta, R.; Zaitsev, E.M.; Gleason, C.E.; Patel, D.N.; Bauer, A.J.; Cantley, A.M.; Yang, W.S.; et al. Ferroptosis: An Iron-Dependent Form of Nonapoptotic Cell Death. Cell 2012, 149, 1060–1072. [Google Scholar] [CrossRef] [PubMed]
- Xie, Y.; Hou, W.; Song, X.; Yu, Y.; Huang, J.; Sun, X.; Kang, R.; Tang, D. Ferroptosis: Process and function. Cell Death Differ. 2016, 23, 369–379. [Google Scholar] [CrossRef]
- Doll, S.; Freitas, F.P.; Shah, R.; Aldrovandi, M.; da Silva, M.C.; Ingold, I.; Goya Grocin, A.; Xavier da Silva, T.N.; Panzilius, E.; Scheel, C.H.; et al. FSP1 is a glutathione-independent ferroptosis suppressor. Nature 2019, 575, 693–698. [Google Scholar] [CrossRef]
- Angeli, J.P.F.; Shah, R.; Pratt, D.A.; Conrad, M. Ferroptosis Inhibition: Mechanisms and Opportunities. Trends Pharmacol. Sci. 2017, 38, 489–498. [Google Scholar] [CrossRef]
- Forcina, G.C.; Dixon, S.J. GPX4 at the Crossroads of Lipid Homeostasis and Ferroptosis. Proteomics 2019, 19, e1800311. [Google Scholar] [CrossRef]
- Zhang, S.; Xin, W.; Anderson, G.J.; Li, R.; Gao, L.; Chen, S.; Zhao, J.; Liu, S. Double-edge sword roles of iron in driving energy production versus instigating ferroptosis. Cell Death Dis. 2022, 13, 40. [Google Scholar] [CrossRef] [PubMed]
- Su, L.J.; Zhang, J.H.; Gomez, H.; Murugan, R.; Hong, X.; Xu, D.; Jiang, F.; Peng, Z.Y. Reactive Oxygen Species-Induced Lipid Peroxidation in Apoptosis, Autophagy, and Ferroptosis. Oxid. Med. Cell Longev. 2019, 2019, 5080843. [Google Scholar] [CrossRef]
- Zou, Y.; Li, H.; Graham, E.T.; Deik, A.A.; Eaton, J.K.; Wang, W.; Sandoval-Gomez, G.; Clish, C.B.; Doench, J.G.; Schreiber, S.L. Cytochrome P450 oxidoreductase contributes to phospholipid peroxidation in ferroptosis. Nat. Chem. Biol. 2020, 16, 302–309. [Google Scholar] [CrossRef]
- Pope, L.E.; Dixon, S.J. Regulation of ferroptosis by lipid metabolism. Trends Cell Biol. 2023, 33, 1077–1087. [Google Scholar] [CrossRef]
- Jiang, X.; Stockwell, B.R.; Conrad, M. Ferroptosis: Mechanisms, biology and role in disease. Nat. Rev. Mol. Cell Biol. 2021, 22, 266–282. [Google Scholar] [CrossRef] [PubMed]
- Li, J.; Cao, F.; Yin, H.L.; Huang, Z.J.; Lin, Z.T.; Mao, N.; Sun, B.; Wang, G. Ferroptosis: Past, present and future. Cell Death Dis. 2020, 11, 88. [Google Scholar] [CrossRef]
- Stockwell, B.R. Ferroptosis turns 10: Emerging mechanisms, physiological functions, and therapeutic applications. Cell 2022, 185, 2401–2421. [Google Scholar] [CrossRef]
- Dixon, S.J.; Olzmann, J.A. The cell biology of ferroptosis. Nat. Rev. Mol. Cell Biol. 2024, 25, 424–442. [Google Scholar] [CrossRef] [PubMed]
- Doll, S.; Proneth, B.; Tyurina, Y.Y.; Panzilius, E.; Kobayashi, S.; Ingold, I.; Irmler, M.; Beckers, J.; Aichler, M.; Walch, A.; et al. ACSL4 dictates ferroptosis sensitivity by shaping cellular lipid composition. Nat. Chem. Biol. 2017, 13, 91–98. [Google Scholar] [CrossRef] [PubMed]
- Liang, D.; Feng, Y.; Zandkarimi, F.; Wang, H.; Zhang, Z.; Kim, J.; Cai, Y.; Gu, W.; Stockwell, B.R.; Jiang, X. Ferroptosis surveillance independent of GPX4 and differentially regulated by sex hormones. Cell 2023, 186, 2748–2764.e2722. [Google Scholar] [CrossRef]
- Yang, J.; Mo, J.; Dai, J.; Ye, C.; Cen, W.; Zheng, X.; Jiang, L.; Ye, L. Cetuximab promotes RSL3-induced ferroptosis by suppressing the Nrf2/HO-1 signalling pathway in KRAS mutant colorectal cancer. Cell Death Dis. 2021, 12, 1079. [Google Scholar] [CrossRef]
- Maccarinelli, F.; Coltrini, D.; Mussi, S.; Bugatti, M.; Turati, M.; Chiodelli, P.; Giacomini, A.; De Cillis, F.; Cattane, N.; Cattaneo, A.; et al. Iron supplementation enhances RSL3-induced ferroptosis to treat naive and prevent castration-resistant prostate cancer. Cell Death Discov. 2023, 9, 81. [Google Scholar] [CrossRef]
- Gaschler, M.M.; Andia, A.A.; Liu, H.; Csuka, J.M.; Hurlocker, B.; Vaiana, C.A.; Heindel, D.W.; Zuckerman, D.S.; Bos, P.H.; Reznik, E.; et al. FINO(2) initiates ferroptosis through GPX4 inactivation and iron oxidation. Nat. Chem. Biol. 2018, 14, 507–515. [Google Scholar] [CrossRef]
- Meerts, I.A.; Verspeek-Rip, C.M.; Buskens, C.A.; Keizer, H.G.; Bassaganya-Riera, J.; Jouni, Z.E.; van Huygevoort, A.H.; van Otterdijk, F.M.; van de Waart, E.J. Toxicological evaluation of pomegranate seed oil. Food Chem. Toxicol. 2009, 47, 1085–1092. [Google Scholar] [CrossRef]
- Cuvelier, G.; Vermonden, P.; Rousseau, J.; Feron, O.; Rezsohazy, R.; Larondelle, Y. Resistance to CLnA-induced ferroptosis is acquired in Caco-2 cells upon differentiation. Front. Cell Death 2023, 2, 1219672. [Google Scholar] [CrossRef]
- Seino, T.; Kawasaki, S.; Shimokawa, M.; Tamagawa, H.; Toshimitsu, K.; Fujii, M.; Ohta, Y.; Matano, M.; Nanki, K.; Kawasaki, K.; et al. Human Pancreatic Tumor Organoids Reveal Loss of Stem Cell Niche Factor Dependence during Disease Progression. Cell Stem Cell 2018, 22, 454–467.e456. [Google Scholar] [CrossRef]
- Cattaneo, C.M.; Dijkstra, K.K.; Fanchi, L.F.; Kelderman, S.; Kaing, S.; van Rooij, N.; van den Brink, S.; Schumacher, T.N.; Voest, E.E. Tumor organoid-T-cell coculture systems. Nat. Protoc. 2020, 15, 15–39. [Google Scholar] [CrossRef] [PubMed]
- Yuki, K.; Cheng, N.; Nakano, M.; Kuo, C.J. Organoid Models of Tumor Immunology. Trends Immunol. 2020, 41, 652–664. [Google Scholar] [CrossRef] [PubMed]
- Zhao, H.; Jiang, E.; Shang, Z. 3D Co-culture of Cancer-Associated Fibroblast with Oral Cancer Organoids. J. Dent. Res. 2021, 100, 201–208. [Google Scholar] [CrossRef]
- Dijkstra, K.K.; Cattaneo, C.M.; Weeber, F.; Chalabi, M.; van de Haar, J.; Fanchi, L.F.; Slagter, M.; van der Velden, D.L.; Kaing, S.; Kelderman, S.; et al. Generation of Tumor-Reactive T Cells by Co-culture of Peripheral Blood Lymphocytes and Tumor Organoids. Cell 2018, 174, 1586–1598.e1512. [Google Scholar] [CrossRef]
- Van Nieuwenhove, C.P.; Del Huerto Moyano, A.; Van Nieuwenhove, G.A.; Molina, V.; Luna Pizarro, P. Jacaranda oil administration improves serum biomarkers and bioavailability of bioactive conjugated fatty acids, and alters fatty acid profile of mice tissues. Lipids 2022, 57, 33–44. [Google Scholar] [CrossRef]
- Schneider, A.C.; Mignolet, E.; Schneider, Y.J.; Larondelle, Y. Uptake of conjugated linolenic acids and conversion to cis-9, trans-11-or trans-9, trans-11-conjugated linoleic acids in Caco-2 cells. Br. J. Nutr. 2013, 109, 57–64. [Google Scholar] [CrossRef]
- Ding, Q.; Tang, W.; Li, X.; Ding, Y.; Chen, X.; Cao, W.; Wang, X.; Mo, W.; Su, Z.; Zhang, Q.; et al. Mitochondrial-targeted brequinar liposome boosted mitochondrial-related ferroptosis for promoting checkpoint blockade immunotherapy in bladder cancer. J. Control Release 2023, 363, 221–234. [Google Scholar] [CrossRef]
- Chen, K.; Gu, L.; Zhang, Q.; Luo, Q.; Guo, S.; Wang, B.; Gong, Q.; Luo, K. Injectable alginate hydrogel promotes antitumor immunity through glucose oxidase and Fe3+ amplified RSL3-induced ferroptosis. Carbohydr. Polym. 2024, 326, 121643. [Google Scholar] [CrossRef]
- Song, R.; Li, T.; Ye, J.; Sun, F.; Hou, B.; Saeed, M.; Gao, J.; Wang, Y.; Zhu, Q.; Xu, Z.; et al. Acidity-Activatable Dynamic Nanoparticles Boosting Ferroptotic Cell Death For Immunotherapy of Cancer. Adv. Mater. 2021, 33, 2101155. [Google Scholar]
- Rafik, S.T.; Vaidya, J.S.; MacRobert, A.J.; Yaghini, E. Organic Nanodelivery Systems as a New Platform in the Management of Breast Cancer: A Comprehensive Review from Preclinical to Clinical Studies. J. Clin. Med. 2023, 12, 2648. [Google Scholar] [CrossRef]
- Derouane, F.; Desgres, M.; Moroni, C.; Ambroise, J.; Berliere, M.; Van Bockstal, M.R.; Galant, C.; van Marcke, C.; Vara-Messler, M.; Hutten, S.J.; et al. Metabolic adaptation towards glycolysis supports resistance to neoadjuvant chemotherapy in early triple negative breast cancers. Breast Cancer Res. 2024, 26, 29. [Google Scholar] [CrossRef] [PubMed]
- Lee, S.Y.; Koo, I.S.; Hwang, H.J.; Lee, D.W. In Vitro three-dimensional (3D) cell culture tools for spheroid and organoid models. SLAS Discov. 2023, 28, 119–137. [Google Scholar] [CrossRef]
- Vermonden, P.; Martin, M.; Glowacka, K.; Neefs, I.; Ecker, J.; Horing, M.; Liebisch, G.; Debier, C.; Feron, O.; Larondelle, Y. Phospholipase PLA2G7 is complementary to GPX4 in mitigating punicic-acid-induced ferroptosis in prostate cancer cells. iScience 2024, 27, 109774. [Google Scholar] [CrossRef] [PubMed]
- R: The R project for Statistical Computing. Available online: https://www.r-project.org/ (accessed on 18 October 2024).
- Anders, S.; Ahlmann-Eltze, C. proDA: Probabilistic Dropout Analysis for Identifying Differentially Abundant Proteins in Label-Free Mass Spectrometry. Bioconductor 2019, 661496. [Google Scholar] [CrossRef]
- Bolger, A.M.; Lohse, M.; Usadel, B. Trimmomatic: A flexible trimmer for Illumina sequence data. Bioinformatics 2014, 30, 2114–2120. [Google Scholar] [CrossRef]
- Kim, D.; Langmead, B.; Salzberg, S.L. HISAT: A fast spliced aligner with low memory requirements. Nat. Methods 2015, 12, 357–360. [Google Scholar] [CrossRef] [PubMed]
- Liao, Y.; Smyth, G.K.; Shi, W. featureCounts: An efficient general purpose program for assigning sequence reads to genomic features. Bioinformatics 2014, 30, 923–930. [Google Scholar] [CrossRef]
- Love, M.I.; Huber, W.; Anders, S. Moderated estimation of fold change and dispersion for RNA-seq data with DESeq2. Genome Biol. 2014, 15, 550. [Google Scholar] [CrossRef]



| Cell/Organoid Lines | Phenotype | Tumour Origin |
|---|---|---|
| BCO-17 | TNBC | Primary tumour |
| BCO-18 | HR + HER2+ | Primary tumour |
| BCO-19 | HR+ | Primary tumour |
| IDC031 | TNBC | Primary tumour |
| IDC113 | TNBC | Primary tumour |
| IDC117 | TNBC | Primary tumour |
| IDC143 | TNBC | Primary tumour |
| IDC159A | TNBC | Primary tumour |
| HCC1937 | TNBC | Primary tumour |
| MDA-MB-468 | TNBC | Metastasis |
| MDA-MB-231 | TNBC | Primary tumour |
| Hs578T | TNBC | Primary tumour |
| MCF7 | Luminal A | Metastasis |
| T47D | Luminal A | Metastasis |
| ZR751 | Luminal A | Primary tumour |
Disclaimer/Publisher’s Note: The statements, opinions and data contained in all publications are solely those of the individual author(s) and contributor(s) and not of MDPI and/or the editor(s). MDPI and/or the editor(s) disclaim responsibility for any injury to people or property resulting from any ideas, methods, instructions or products referred to in the content. |
© 2025 by the authors. Licensee MDPI, Basel, Switzerland. This article is an open access article distributed under the terms and conditions of the Creative Commons Attribution (CC BY) license (https://creativecommons.org/licenses/by/4.0/).
Share and Cite
Cuvelier, G.; Vermonden, P.; Debisschop, P.; Martin, M.; Derouane, F.; Liebisch, G.; Ecker, J.; Hoering, M.; Berlière, M.; Van Bockstal, M.; et al. Jacaric Acid Empowers RSL3-Induced Ferroptotic Cell Death in Two- and Three-Dimensional Breast Cancer Cell Models. Int. J. Mol. Sci. 2025, 26, 3375. https://doi.org/10.3390/ijms26073375
Cuvelier G, Vermonden P, Debisschop P, Martin M, Derouane F, Liebisch G, Ecker J, Hoering M, Berlière M, Van Bockstal M, et al. Jacaric Acid Empowers RSL3-Induced Ferroptotic Cell Death in Two- and Three-Dimensional Breast Cancer Cell Models. International Journal of Molecular Sciences. 2025; 26(7):3375. https://doi.org/10.3390/ijms26073375
Chicago/Turabian StyleCuvelier, Géraldine, Perrine Vermonden, Pauline Debisschop, Manon Martin, Françoise Derouane, Gerhard Liebisch, Josef Ecker, Marcus Hoering, Martine Berlière, Mieke Van Bockstal, and et al. 2025. "Jacaric Acid Empowers RSL3-Induced Ferroptotic Cell Death in Two- and Three-Dimensional Breast Cancer Cell Models" International Journal of Molecular Sciences 26, no. 7: 3375. https://doi.org/10.3390/ijms26073375
APA StyleCuvelier, G., Vermonden, P., Debisschop, P., Martin, M., Derouane, F., Liebisch, G., Ecker, J., Hoering, M., Berlière, M., Van Bockstal, M., Galant, C., Duhoux, F., Mourao, L., Scheele, C., Feron, O., Rezsohazy, R., Corbet, C., & Larondelle, Y. (2025). Jacaric Acid Empowers RSL3-Induced Ferroptotic Cell Death in Two- and Three-Dimensional Breast Cancer Cell Models. International Journal of Molecular Sciences, 26(7), 3375. https://doi.org/10.3390/ijms26073375

