Single-Cell RNA Sequencing Reveals Extensive Heterogeneity and Unique Gene Trajectories in Non-Transformed and Transformed Human Lung Epithelial Cells: Insights into the Role of LncRNAs in Tumor Heterogeneity
Abstract
1. Introduction
2. Results
2.1. Comparative Gene Expression Profiles Between BEAS2B and H460 Lung Epithelial Cell Lines
2.2. Cellular Heterogeneity of BEAS2B Cells and Their Response to Carcinogen Challenge
2.3. Cellular Heterogeneity of H460 Cells and Their Response to Carcinogen Challenge
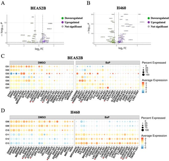
2.4. LncRNA Profiles in BEAS2B and H460 Cells Under Basal and Carcinogen-Stimulated Conditions
3. Discussion
4. Materials and Methods
4.1. Cell Lines and Carcinogen Treatment
4.2. Library Preparation and scRNA-Seq
4.3. Quality Control
4.4. Raw scRNA-Seq Data
scRNA-Seq Data Analysis
4.5.1. Clustering Analysis
4.5.2. Differentially Expressed Genes (DEGs) Analysis
4.5.3. Functional Enrichment Analyses
4.5.4. Long Non-Coding RNA (lncRNA) Regulatory Network Construction
5. Conclusions
Supplementary Materials
Author Contributions
Funding
Institutional Review Board Statement
Informed Consent Statement
Data Availability Statement
Acknowledgments
Conflicts of Interest
Abbreviations
| NSCLC | Non-small-cell lung cancer |
| scRNA-seq | Single-cell RNA sequencing |
| DEGs | Differentially expressed genes |
| GRN | Gene regulatory network |
| LncRNA | Long non-coding RNA |
| LINCRNAs | Long intergenic non-coding RNAs |
| DMSO | Dimethyl sulfoxide |
| BaP | Benzo(a)pyrene |
| QC | Quality control |
| GO | Gene Ontology |
| FC | Fold change |
| TEs | Transposable elements |
| LINE-1 | Long interspersed nuclear element-1 |
References
- Thai, A.A.; Solomon, B.J.; Sequist, L.V.; Gainor, J.F.; Heist, R.S. Lung cancer. Lancet 2021, 398, 535–554. [Google Scholar] [CrossRef] [PubMed]
- Miller, K.D.; Siegel, R.L.; Lin, C.C.; Mariotto, A.B.; Kramer, J.L.; Rowland, J.H.; Stein, K.D.; Alteri, R.; Jemal, A. Cancer treatment and survivorship statistics, 2016. CA Cancer J. Clin. 2016, 66, 271–289. [Google Scholar] [CrossRef]
- Siegel, R.L.; Miller, K.D.; Fuchs, H.E.; Jemal, A. Cancer Statistics, 2021. CA Cancer J. Clin. 2021, 71, 7–33. [Google Scholar] [CrossRef] [PubMed]
- de Sousa, V.M.L.; Carvalho, L. Heterogeneity in Lung Cancer. Pathobiology 2018, 85, 96–107. [Google Scholar] [CrossRef] [PubMed]
- Sullivan, J.P.; Minna, J.D.; Shay, J.W. Evidence for self-renewing lung cancer stem cells and their implications in tumor initiation, progression, and targeted therapy. Cancer Metastasis Rev. 2010, 29, 61–72. [Google Scholar] [CrossRef] [PubMed]
- Bischoff, P.; Trinks, A.; Obermayer, B.; Pett, J.P.; Wiederspahn, J.; Uhlitz, F.; Liang, X.; Lehmann, A.; Jurmeister, P.; Elsner, A.; et al. Single-cell RNA sequencing reveals distinct tumor microenvironmental patterns in lung adenocarcinoma. Oncogene 2021, 40, 6748–6758. [Google Scholar] [CrossRef]
- DiStefano, J.K. The Emerging Role of Long Noncoding RNAs in Human Disease. Methods Mol. Biol. 2018, 1706, 91–110. [Google Scholar] [CrossRef]
- Lin, W.; Zhou, Q.; Wang, C.Q.; Zhu, L.; Bi, C.; Zhang, S.; Wang, X.; Jin, H. LncRNAs regulate metabolism in cancer. Int. J. Biol. Sci. 2020, 16, 1194–1206. [Google Scholar] [CrossRef]
- Liang, Y.L.; Zhang, Y.; Tan, X.R.; Qiao, H.; Liu, S.R.; Tang, L.L.; Mao, Y.P.; Chen, L.; Li, W.F.; Zhou, G.Q.; et al. A lncRNA signature associated with tumor immune heterogeneity predicts distant metastasis in locoregionally advanced nasopharyngeal carcinoma. Nat. Commun. 2022, 13, 2996. [Google Scholar] [CrossRef]
- Zhao, Z.; Guo, Y.; Liu, Y.; Sun, L.; Chen, B.; Wang, C.; Chen, T.; Wang, Y.; Li, Y.; Dong, Q.; et al. Individualized lncRNA differential expression profile reveals heterogeneity of breast cancer. Oncogene 2021, 40, 4604–4614. [Google Scholar] [CrossRef]
- Li, X.; Meng, X.; Wei, C.; Zhou, Y.; Chen, H.; Huang, H.; Chen, M. Dissecting LncRNA Roles in Renal Cell Carcinoma Metastasis and Characterizing Genomic Heterogeneity by Single-Cell RNA-seq. Mol. Cancer Res. 2018, 16, 1879–1888. [Google Scholar] [CrossRef] [PubMed]
- Fort, V.; Khelifi, G.; Hussein, S.M.I. Long non-coding RNAs and transposable elements: A functional relationship. Biochim. Biophys. Acta (BBA)—Mol. Cell Res. 2021, 1868, 118837. [Google Scholar] [CrossRef] [PubMed]
- Dueck, H.; Eberwine, J.; Kim, J. Variation is function: Are single cell differences functionally important?: Testing the hypothesis that single cell variation is required for aggregate function. Bioessays 2016, 38, 172–180. [Google Scholar] [CrossRef] [PubMed]
- Kometani, T.; Yoshino, I.; Miura, N.; Okazaki, H.; Ohba, T.; Takenaka, T.; Shoji, F.; Yano, T.; Maehara, Y. Benzo[a]pyrene promotes proliferation of human lung cancer cells by accelerating the epidermal growth factor receptor signaling pathway. Cancer Lett. 2009, 278, 27–33. [Google Scholar] [CrossRef]
- Myers, J.N.; Harris, K.L.; Rekhadevi, P.V.; Pratap, S.; Ramesh, A. Benzo(a)pyrene-induced cytotoxicity, cell proliferation, DNA damage, and altered gene expression profiles in HT-29 human colon cancer cells. Cell Biol. Toxicol. 2021, 37, 891–913. [Google Scholar] [CrossRef]
- Ye, G.; Gao, H.; Wu, Z.; Chen, J.; Zhang, J.; Huang, Q. Comprehensive metabolomics insights into benzo[a]pyrene-induced metabolic reprogramming related to H460 cell invasion and migration. Sci. Total Environ. 2021, 774, 145763. [Google Scholar] [CrossRef]
- Tseng, Y.H.; Chen, Y.C.; Yu, A.L.; Yu, J. Benzo[a]pyrene induces fibrotic changes and impairs differentiation in lung stem cells. Ecotoxicol. Environ. Saf. 2021, 210, 111892. [Google Scholar] [CrossRef]
- Jiang, Y.; Zhang, Z. OVOL2: An epithelial lineage determiner with emerging roles in energy homeostasis. Trends Cell Biol. 2023, 33, 824–833. [Google Scholar] [CrossRef]
- Li, N.; Gou, J.-h.; Xiong, J.; You, J.-j.; Li, Z.-y. HOXB4 promotes the malignant progression of ovarian cancer via DHDDS. BMC Cancer 2020, 20, 222. [Google Scholar] [CrossRef]
- Jackson, M.; Axton, R.A.; Taylor, A.H.; Wilson, J.A.; Gordon-Keylock, S.A.; Kokkaliaris, K.D.; Brickman, J.M.; Schulz, H.; Hummel, O.; Hubner, N.; et al. HOXB4 can enhance the differentiation of embryonic stem cells by modulating the hematopoietic niche. Stem Cells 2012, 30, 150–160. [Google Scholar] [CrossRef]
- Teichweyde, N.; Kasperidus, L.; Carotta, S.; Kouskoff, V.; Lacaud, G.; Horn, P.A.; Heinrichs, S.; Klump, H. HOXB4 Promotes Hemogenic Endothelium Formation without Perturbing Endothelial Cell Development. Stem Cell Rep. 2018, 10, 875–889. [Google Scholar] [CrossRef] [PubMed]
- Li, Y.; Sun, Q.; Jiang, M.; Li, S.; Zhang, J.; Xu, Z.; Guo, D.; Gu, T.; Wang, B.; Xiao, L.; et al. KLF9 suppresses gastric cancer cell invasion and metastasis through transcriptional inhibition of MMP28. FASEB J. 2019, 33, 7915–7928. [Google Scholar] [CrossRef] [PubMed]
- Shen, P.; Cao, X.; Sun, L.; Qian, Y.; Wu, B.; Wang, X.; Shi, G.; Wang, D. KLF9 suppresses cell growth and induces apoptosis via the AR pathway in androgen-dependent prostate cancer cells. Biochem. Biophys. Rep. 2021, 28, 101151. [Google Scholar] [CrossRef] [PubMed]
- Ku, H.C.; Cheng, C.F. Master Regulator Activating Transcription Factor 3 (ATF3) in Metabolic Homeostasis and Cancer. Front. Endocrinol. 2020, 11, 556. [Google Scholar] [CrossRef]
- Wong, G.L.; Manore, S.G.; Doheny, D.L.; Lo, H.W. STAT family of transcription factors in breast cancer: Pathogenesis and therapeutic opportunities and challenges. Semin. Cancer Biol. 2022, 86, 84–106. [Google Scholar] [CrossRef]
- Wang, Z.; Chen, W.; Zuo, L.; Xu, M.; Wu, Y.; Huang, J.; Zhang, X.; Li, Y.; Wang, J.; Chen, J.; et al. The Fibrillin-1/VEGFR2/STAT2 signaling axis promotes chemoresistance via modulating glycolysis and angiogenesis in ovarian cancer organoids and cells. Cancer Commun. 2022, 42, 245–265. [Google Scholar] [CrossRef]
- Yang, Y.; Luo, D.; Shao, Y.; Shan, Z.; Liu, Q.; Weng, J.; He, W.; Zhang, R.; Li, Q.; Wang, Z.; et al. circCAPRIN1 interacts with STAT2 to promote tumor progression and lipid synthesis via upregulating ACC1 expression in colorectal cancer. Cancer Commun. 2023, 43, 100–122. [Google Scholar] [CrossRef]
- Chiriac, M.T.; Hracsko, Z.; Becker, C.; Neurath, M.F. STAT2 Controls Colorectal Tumorigenesis and Resistance to Anti-Cancer Drugs. Cancers 2023, 15, 5423. [Google Scholar] [CrossRef]
- An integrated encyclopedia of DNA elements in the human genome. Nature 2012, 489, 57–74. [CrossRef]
- Sun, W.; Yang, Y.; Xu, C.; Guo, J. Regulatory mechanisms of long noncoding RNAs on gene expression in cancers. Cancer Genet. 2017, 216-217, 105–110. [Google Scholar] [CrossRef]
- Montano, C.; Flores-Arenas, C.; Carpenter, S. LncRNAs, nuclear architecture and the immune response. Nucleus 2024, 15, 2350182. [Google Scholar] [CrossRef] [PubMed]
- Bhan, A.; Soleimani, M.; Mandal, S.S. Long Noncoding RNA and Cancer: A New Paradigm. Cancer Res. 2017, 77, 3965–3981. [Google Scholar] [CrossRef] [PubMed]
- Zou, F.; Zhang, Z.H.; Zou, S.S.; Zhuang, Z.B.; Ji, Q.; Chang, R.; Cao, J.H.; Wang, B. LncRNA MIR210HG promotes the proliferation, migration, and invasion of lung cancer cells by inhibiting the transcription of SH3GL3. Kaohsiung J. Med. Sci. 2023, 39, 1166–1177. [Google Scholar] [CrossRef] [PubMed]
- Lee, H.Y.; Son, S.W.; Moeng, S.; Choi, S.Y.; Park, J.K. The Role of Noncoding RNAs in the Regulation of Anoikis and Anchorage-Independent Growth in Cancer. Int. J. Mol. Sci. 2021, 22, 627. [Google Scholar] [CrossRef]
- Song, C.; Qi, Y.; Zhang, J.; Guo, C.; Yuan, C. CDKN2B-AS1: An Indispensable Long Non-coding RNA in Multiple Diseases. Curr. Pharm. Des. 2020, 26, 5335–5346. [Google Scholar] [CrossRef]
- Wang, G.; Li, H.; Hou, Y. LncRNA MAGI2-AS3 inhibits tumor progression and angiogenesis by regulating ACY1 via interacting with transcription factor HEY1 in clear cell renal cell carcinoma. Cancer Gene Ther. 2022, 29, 585–596. [Google Scholar] [CrossRef]
- Tang, C.; Cai, Y.; Jiang, H.; Lv, Z.; Yang, C.; Xu, H.; Li, Z.; Li, Y. LncRNA MAGI2-AS3 inhibits bladder cancer progression by targeting the miR-31-5p/TNS1 axis. Aging 2020, 12, 25547–25563. [Google Scholar] [CrossRef]
- Shen, D.; Xu, J.; Cao, X.; Cao, X.; Tan, H.; Deng, H. Long noncoding RNA MAGI2-AS3 inhibits bladder cancer progression through MAGI2/PTEN/epithelial-mesenchymal transition (EMT) axis. Cancer Biomark. 2021, 30, 155–165. [Google Scholar] [CrossRef]
- Gong, J.; Ma, L.; Peng, C.; Liu, J. LncRNA MAGI2-AS3 acts as a tumor suppressor that attenuates non-small cell lung cancer progression by targeting the miR-629-5p/TXNIP axis. Ann. Transl. Med. 2021, 9, 1793. [Google Scholar] [CrossRef]
- Liang, H.; Zhao, Q.; Zhu, Z.; Zhang, C.; Zhang, H. Long noncoding RNA LINC00958 suppresses apoptosis and radiosensitivity of colorectal cancer through targeting miR-422a. Cancer Cell Int. 2021, 21, 477. [Google Scholar] [CrossRef]
- Ma, B.; Luo, Y.; Xu, W.; Han, L.; Liu, W.; Liao, T.; Yang, Y.; Wang, Y. LINC00886 Negatively Regulates Malignancy in Anaplastic Thyroid Cancer. Endocrinology 2023, 164, bqac204. [Google Scholar] [CrossRef] [PubMed]
- Tian, H.; Pan, J.; Fang, S.; Zhou, C.; Tian, H.; He, J.; Shen, W.; Meng, X.; Jin, X.; Gong, Z. LncRNA DPP10-AS1 promotes malignant processes through epigenetically activating its cognate gene DPP10 and predicts poor prognosis in lung cancer patients. Cancer Biol. Med. 2021, 18, 675–692. [Google Scholar] [CrossRef] [PubMed]
- Du, L.J.; Mao, L.J.; Jing, R.J. Long noncoding RNA DNAH17-AS1 promotes tumorigenesis and metastasis of non-small cell lung cancer via regulating miR-877-5p/CCNA2 pathway. Biochem. Biophys. Res. Commun. 2020, 533, 565–572. [Google Scholar] [CrossRef] [PubMed]
- Xu, T.; Lei, T.; Li, S.Q.; Mai, E.H.; Ding, F.H.; Niu, B. DNAH17-AS1 promotes pancreatic carcinoma by increasing PPME1 expression via inhibition of miR-432-5p. World J. Gastroenterol. 2020, 26, 1745–1757. [Google Scholar] [CrossRef]
- Wang, Y.; Shen, K.; Cheng, Q.; Zhou, X.; Liu, K.; Xiao, J.; Hu, L. The long noncoding RNA ELFN1-AS1 promotes gastric cancer growth and metastasis by interacting with TAOK1 to inhibit the Hippo signaling pathway. Cell Death Discov. 2024, 10, 465. [Google Scholar] [CrossRef]
- Wu, F.; Zhang, W.; Wei, H.; Ma, H.; Leng, G.; Zhang, Y. lncRNA ELFN1-AS1 promotes proliferation, migration and invasion and suppresses apoptosis in colorectal cancer cells by enhancing G6PD activity. Acta Biochim. Biophys. Sin. 2023, 55, 649–660. [Google Scholar] [CrossRef]
- Jie, Y.; Ye, L.; Chen, H.; Yu, X.; Cai, L.; He, W.; Fu, Y. ELFN1-AS1 accelerates cell proliferation, invasion and migration via regulating miR-497-3p/CLDN4 axis in ovarian cancer. Bioengineered 2020, 11, 872–882. [Google Scholar] [CrossRef]
- Xiao, L.; Shi, X.Y.; Li, Z.L.; Li, M.; Zhang, M.M.; Yan, S.J.; Wei, Z.L. Downregulation of LINC01508 contributes to cisplatin resistance in ovarian cancer via the regulation of the Hippo-YAP pathway. J. Gynecol. Oncol. 2021, 32, e77. [Google Scholar] [CrossRef]
- Wang, R.; Wang, X.; Zhang, J.; Liu, Y. LINC00942 Promotes Tumor Proliferation and Metastasis in Lung Adenocarcinoma via FZD1 Upregulation. Technol. Cancer Res. Treat. 2021, 20, 1533033820977526. [Google Scholar] [CrossRef]
- Liang, T.; Wang, B.; Li, J.; Liu, Y. LINC00922 Accelerates the Proliferation, Migration and Invasion of Lung Cancer Via the miRNA-204/CXCR4 Axis. Med. Sci. Monit. 2019, 25, 5075–5086. [Google Scholar] [CrossRef]
- Liao, M.; Sun, X.; Zheng, W.; Wu, M.; Wang, Y.; Yao, J.; Ma, Y.; Gao, S.; Pei, D. LINC00922 decoys SIRT3 to facilitate the metastasis of colorectal cancer through up-regulation the H3K27 crotonylation of ETS1 promoter. Mol. Cancer 2023, 22, 163. [Google Scholar] [CrossRef] [PubMed]
- Wang, L.; Ren, C.; Xu, Y.; Yang, L.; Chen, Y.; Zhu, Y. The LINC00922 aggravates ovarian cancer progression via sponging miR-361-3p. J. Ovarian Res. 2021, 14, 77. [Google Scholar] [CrossRef] [PubMed]
- Ge, H.; Yan, Y.; Tian, F.; Guo, L.; He, X.; Wang, C.; Song, J.; Deng, Z. LINC00922 promotes deterioration of gastric cancer. PLoS ONE 2022, 17, e0267798. [Google Scholar] [CrossRef] [PubMed]
- Ji, Z.; Qiu, Y.; Cai, Q.; Xu, C. LINC00922 acts as a novel oncogene in gastric cancer. World J. Surg. Oncol. 2022, 20, 121. [Google Scholar] [CrossRef]
- Chen, X.; Hu, L.; Mao, X.; Chen, H.; She, Y.; Chi, H.; Zeng, H.; Guo, L.; Han, Y. Upregulated LINC00922 Promotes Epithelial-Mesenchymal Transition and Indicates a Dismal Prognosis in Gastric Cancer. J. Oncol. 2022, 2022, 1608936. [Google Scholar] [CrossRef]
- Lafzi, A.; Moutinho, C.; Picelli, S.; Heyn, H. Tutorial: Guidelines for the experimental design of single-cell RNA sequencing studies. Nat. Protoc. 2018, 13, 2742–2757. [Google Scholar] [CrossRef]
- Viscardi, M.J.; Arribere, J.A. Poly(a) selection introduces bias and undue noise in direct RNA-sequencing. BMC Genom. 2022, 23, 530. [Google Scholar] [CrossRef]
- Statello, L.; Guo, C.J.; Chen, L.L.; Huarte, M. Gene regulation by long non-coding RNAs and its biological functions. Nat. Rev. Mol. Cell Biol. 2021, 22, 96–118. [Google Scholar] [CrossRef]
- Tian, Y.; Li, Q.; Yang, Z.; Zhang, S.; Xu, J.; Wang, Z.; Bai, H.; Duan, J.; Zheng, B.; Li, W.; et al. Single-cell transcriptomic profiling reveals the tumor heterogeneity of small-cell lung cancer. Signal Transduct. Target. Ther. 2022, 7, 346. [Google Scholar] [CrossRef]
- Wu, F.; Fan, J.; He, Y.; Xiong, A.; Yu, J.; Li, Y.; Zhang, Y.; Zhao, W.; Zhou, F.; Li, W.; et al. Single-cell profiling of tumor heterogeneity and the microenvironment in advanced non-small cell lung cancer. Nat. Commun. 2021, 12, 2540. [Google Scholar] [CrossRef]
- Phelps, C.A.; Lindsey-Boltz, L.; Sancar, A.; Mu, D. Mechanistic Study of TTF-1 Modulation of Cellular Sensitivity to Cisplatin. Sci. Rep. 2019, 9, 7990. [Google Scholar] [CrossRef] [PubMed]
- Heumos, L.; Schaar, A.C.; Lance, C.; Litinetskaya, A.; Drost, F.; Zappia, L.; Lücken, M.D.; Strobl, D.C.; Henao, J.; Curion, F.; et al. Best practices for single-cell analysis across modalities. Nat. Rev. Genet. 2023, 24, 550–572. [Google Scholar] [CrossRef] [PubMed]
- Ma, R.; Sun, E.D.; Zou, J. A spectral method for assessing and combining multiple data visualizations. Nat. Commun. 2023, 14, 780. [Google Scholar] [CrossRef] [PubMed]
- Cai, J.J. scGEAToolbox: A Matlab toolbox for single-cell RNA sequencing data analysis. Bioinformatics 2019, 36, 1948–1949. [Google Scholar] [CrossRef]
- Blighe, K.; Rana, S.; Lewis, M. EnhancedVolcano: Publication-Ready Volcano Plots with Enhanced Colouring and Labeling. 2018. Available online: https://github.com/kevinblighe/EnhancedVolcano (accessed on 2 June 2024).
- Wu, T.; Hu, E.; Xu, S.; Chen, M.; Guo, P.; Dai, Z.; Feng, T.; Zhou, L.; Tang, W.; Zhan, L.; et al. clusterProfiler 4.0: A universal enrichment tool for interpreting omics data. Innovation 2021, 2, 100141. [Google Scholar] [CrossRef]
- Iacono, G.; Massoni-Badosa, R.; Heyn, H. Single-cell transcriptomics unveils gene regulatory network plasticity. Genome Biol. 2019, 20, 110. [Google Scholar] [CrossRef]






Disclaimer/Publisher’s Note: The statements, opinions and data contained in all publications are solely those of the individual author(s) and contributor(s) and not of MDPI and/or the editor(s). MDPI and/or the editor(s) disclaim responsibility for any injury to people or property resulting from any ideas, methods, instructions or products referred to in the content. |
© 2025 by the authors. Licensee MDPI, Basel, Switzerland. This article is an open access article distributed under the terms and conditions of the Creative Commons Attribution (CC BY) license (https://creativecommons.org/licenses/by/4.0/).
Share and Cite
Moeng, S.; Chamorro-Parejo, A.D.; Jeon, M.S.; Cai, J.J.; Ramos, K.S. Single-Cell RNA Sequencing Reveals Extensive Heterogeneity and Unique Gene Trajectories in Non-Transformed and Transformed Human Lung Epithelial Cells: Insights into the Role of LncRNAs in Tumor Heterogeneity. Int. J. Mol. Sci. 2025, 26, 1690. https://doi.org/10.3390/ijms26041690
Moeng S, Chamorro-Parejo AD, Jeon MS, Cai JJ, Ramos KS. Single-Cell RNA Sequencing Reveals Extensive Heterogeneity and Unique Gene Trajectories in Non-Transformed and Transformed Human Lung Epithelial Cells: Insights into the Role of LncRNAs in Tumor Heterogeneity. International Journal of Molecular Sciences. 2025; 26(4):1690. https://doi.org/10.3390/ijms26041690
Chicago/Turabian StyleMoeng, Sokviseth, Andres D. Chamorro-Parejo, Minsun S. Jeon, James J. Cai, and Kenneth S. Ramos. 2025. "Single-Cell RNA Sequencing Reveals Extensive Heterogeneity and Unique Gene Trajectories in Non-Transformed and Transformed Human Lung Epithelial Cells: Insights into the Role of LncRNAs in Tumor Heterogeneity" International Journal of Molecular Sciences 26, no. 4: 1690. https://doi.org/10.3390/ijms26041690
APA StyleMoeng, S., Chamorro-Parejo, A. D., Jeon, M. S., Cai, J. J., & Ramos, K. S. (2025). Single-Cell RNA Sequencing Reveals Extensive Heterogeneity and Unique Gene Trajectories in Non-Transformed and Transformed Human Lung Epithelial Cells: Insights into the Role of LncRNAs in Tumor Heterogeneity. International Journal of Molecular Sciences, 26(4), 1690. https://doi.org/10.3390/ijms26041690

