Development of Sheep Intestinal Organoids for Studying Deoxynivalenol-Induced Toxicity
Abstract
1. Introduction
2. Results
2.1. Establishment of Sheep Intestinal Organoids
2.2. Cell Lineages Characterization of the Intestinal Organoids
2.3. Transcriptional Profiling of the Sheep Intestinal Organoids
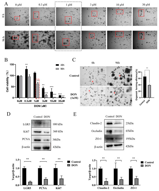
2.4. DON Exposure Inhibits Proliferation of Epithelial Cells and Disrupts Integrity of the Epithelial Cell Barrier in the Organoids
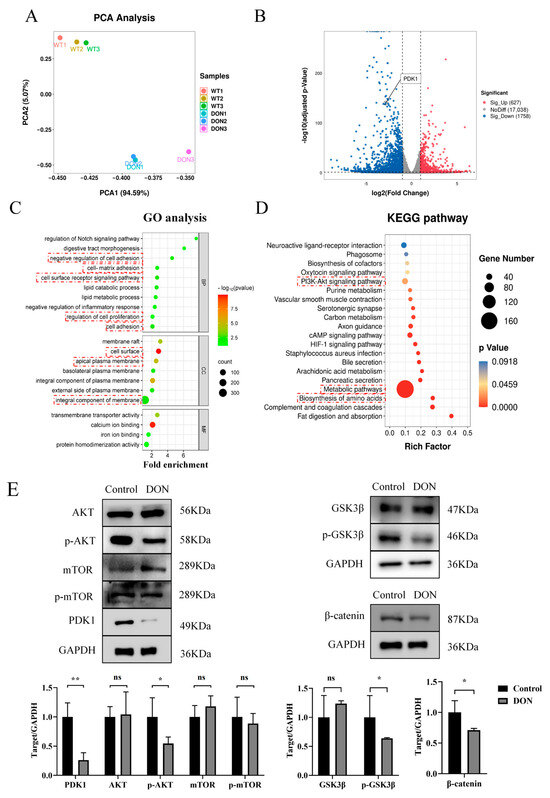
2.5. Investigation of the Underlying Mechanism of DON-Induced Intestinal Damage in the Organoids
3. Discussion
4. Materials and Methods
4.1. Isolation of Crypts from Sheep Intestine and the Subsequent In Vitro Culture
4.2. Passaging and Cryopreservation of the Sheep Intestinal Organoids
4.3. Total RNA Extraction and RT-qPCR
4.4. Hematoxylin & Eosin Staining and Immunohistochemical Staining
4.5. Immunofluorescence Staining
4.6. DON Exposure of the Sheep Intestinal Organoids
4.7. Extraction of Total Proteins and Western Blotting
4.8. RNA-Seq and Data Analysis
4.9. Statistical Analysis
5. Conclusions
Supplementary Materials
Author Contributions
Funding
Institutional Review Board Statement
Informed Consent Statement
Data Availability Statement
Acknowledgments
Conflicts of Interest
References
- Helander, H.F.; Fändriks, L. Surface Area of the Digestive Tract—Revisited. Scand. J. Gastroenterol. 2014, 49, 681–689. [Google Scholar] [CrossRef] [PubMed]
- Noah, T.K.; Donahue, B.; Shroyer, N.F. Intestinal Development and Differentiation. Exp. Cell Res. 2011, 317, 2702–2710. [Google Scholar] [CrossRef] [PubMed]
- Gehart, H.; Clevers, H. Tales from the Crypt: New Insights into Intestinal Stem Cells. Nat. Rev. Gastroenterol. Hepatol. 2019, 16, 19–34. [Google Scholar] [CrossRef] [PubMed]
- Fatehullah, A.; Tan, S.H.; Barker, N. Organoids as an in Vitro Model of Human Development and Disease. Nat. Cell Biol. 2016, 18, 246–254. [Google Scholar] [CrossRef] [PubMed]
- Jensen, C.; Teng, Y. Is It Time to Start Transitioning From 2D to 3D Cell Culture? Front. Mol. Biosci. 2020, 7, 33. [Google Scholar] [CrossRef] [PubMed]
- Sato, T.; Vries, R.G.; Snippert, H.J.; van de Wetering, M.; Barker, N.; Stange, D.E.; van Es, J.H.; Abo, A.; Kujala, P.; Peters, P.J.; et al. Single Lgr5 Stem Cells Build Crypt-Villus Structures in Vitro without a Mesenchymal Niche. Nature 2009, 459, 262–265. [Google Scholar] [CrossRef]
- Fujii, M.; Matano, M.; Toshimitsu, K.; Takano, A.; Mikami, Y.; Nishikori, S.; Sugimoto, S.; Sato, T. Human Intestinal Organoids Maintain Self-Renewal Capacity and Cellular Diversity in Niche-Inspired Culture Condition. Cell Stem Cell 2018, 23, 787–793.e6. [Google Scholar] [CrossRef]
- Jung, P.; Sato, T.; Merlos-Suárez, A.; Barriga, F.M.; Iglesias, M.; Rossell, D.; Auer, H.; Gallardo, M.; Blasco, M.A.; Sancho, E.; et al. Isolation and in Vitro Expansion of Human Colonic Stem Cells. Nat. Med. 2011, 17, 1225–1227. [Google Scholar] [CrossRef]
- Chandra, L.; Borcherding, D.C.; Kingsbury, D.; Atherly, T.; Ambrosini, Y.M.; Bourgois-Mochel, A.; Yuan, W.; Kimber, M.; Qi, Y.; Wang, Q.; et al. Derivation of Adult Canine Intestinal Organoids for Translational Research in Gastroenterology. BMC Biol. 2019, 17, 33. [Google Scholar] [CrossRef]
- Derricott, H.; Luu, L.; Fong, W.Y.; Hartley, C.S.; Johnston, L.J.; Armstrong, S.D.; Randle, N.; Duckworth, C.A.; Campbell, B.J.; Wastling, J.M.; et al. Developing a 3D Intestinal Epithelium Model for Livestock Species. Cell Tissue Res. 2019, 375, 409–424. [Google Scholar] [CrossRef]
- Gonzalez, L.M.; Williamson, I.; Piedrahita, J.A.; Blikslager, A.T.; Magness, S.T. Cell Lineage Identification and Stem Cell Culture in a Porcine Model for the Study of Intestinal Epithelial Regeneration. PLoS ONE 2013, 8, e66465. [Google Scholar] [CrossRef] [PubMed]
- Khalil, H.A.; Lei, N.Y.; Brinkley, G.; Scott, A.; Wang, J.; Kar, U.K.; Jabaji, Z.B.; Lewis, M.; Martín, M.G.; Dunn, J.C.Y.; et al. A Novel Culture System for Adult Porcine Intestinal Crypts. Cell Tissue Res. 2016, 365, 123–134. [Google Scholar] [CrossRef]
- Kramer, N.; Pratscher, B.; Meneses, A.M.C.; Tschulenk, W.; Walter, I.; Swoboda, A.; Kruitwagen, H.S.; Schneeberger, K.; Penning, L.C.; Spee, B.; et al. Generation of Differentiating and Long-Living Intestinal Organoids Reflecting the Cellular Diversity of Canine Intestine. Cells 2020, 9, 822. [Google Scholar] [CrossRef]
- Powell, R.H.; Behnke, M.S. WRN Conditioned Media Is Sufficient for in Vitro Propagation of Intestinal Organoids from Large Farm and Small Companion Animals. Biol. Open 2017, 6, 698–705. [Google Scholar] [CrossRef]
- Zhou, J.-Y.; Lin, H.-L.; Wang, Z.; Zhang, S.-W.; Huang, D.-G.; Gao, C.-Q.; Yan, H.-C.; Wang, X.-Q. Zinc L-Aspartate Enhances Intestinal Stem Cell Activity to Protect the Integrity of the Intestinal Mucosa against Deoxynivalenol through Activation of the Wnt/β-Catenin Signaling Pathway. Environ. Pollut. 2020, 262, 114290. [Google Scholar] [CrossRef]
- Beaumont, M.; Blanc, F.; Cherbuy, C.; Egidy, G.; Giuffra, E.; Lacroix-Lamandé, S.; Wiedemann, A. Intestinal Organoids in Farm Animals. Vet. Res. 2021, 52, 33. [Google Scholar] [CrossRef]
- Chlebicz, A.; Śliżewska, K. In Vitro Detoxification of Aflatoxin B1, Deoxynivalenol, Fumonisins, T-2 Toxin and Zearalenone by Probiotic Bacteria from Genus Lactobacillus and Saccharomyces Cerevisiae Yeast. Probiotics Antimicro. Prot. 2020, 12, 289–301. [Google Scholar] [CrossRef]
- Pinto, A.C.S.M.; De Pierri, C.R.; Evangelista, A.G.; Gomes, A.S.d.L.P.B.; Luciano, F.B. Deoxynivalenol: Toxicology, Degradation by Bacteria, and Phylogenetic Analysis. Toxins 2022, 14, 90. [Google Scholar] [CrossRef]
- Thapa, A.; Horgan, K.A.; White, B.; Walls, D. Deoxynivalenol and Zearalenone—Synergistic or Antagonistic Agri-Food Chain Co-Contaminants? Toxins 2021, 13, 561. [Google Scholar] [CrossRef] [PubMed]
- Murtaza, B.; Li, X.; Dong, L.; Saleemi, M.K.; Iqbal, M.; Majeed, S.; Ali, A.; Li, G.; Jin, B.; Wang, L.; et al. In-Vitro Assessment of a Novel Plant Rhizobacterium, Citrobacter Freundii, for Degrading and Biocontrol of Food Mycotoxin Deoxynivalenol. Toxicon 2023, 227, 107095. [Google Scholar] [CrossRef]
- Fang, H.; Zhi, Y.; Yu, Z.; Lynch, R.A.; Jia, X. The Embryonic Toxicity Evaluation of Deoxynivalenol (DON) by Murine Embryonic Stem Cell Test and Human Embryonic Stem Cell Test Models. Food Control 2018, 86, 234–240. [Google Scholar] [CrossRef]
- Payros, D.; Alassane-Kpembi, I.; Pierron, A.; Loiseau, N.; Pinton, P.; Oswald, I.P. Toxicology of Deoxynivalenol and Its Acetylated and Modified Forms. Arch. Toxicol. 2016, 90, 2931–2957. [Google Scholar] [CrossRef] [PubMed]
- Hussein, H.S.; Brasel, J.M. Toxicity, Metabolism, and Impact of Mycotoxins on Humans and Animals. Toxicology 2001, 167, 101–134. [Google Scholar] [CrossRef] [PubMed]
- Akbari, P.; Braber, S.; Gremmels, H.; Koelink, P.J.; Verheijden, K.A.T.; Garssen, J.; Fink-Gremmels, J. Deoxynivalenol: A Trigger for Intestinal Integrity Breakdown. FASEB J. 2014, 28, 2414–2429. [Google Scholar] [CrossRef]
- Ghareeb, K.; Awad, W.A.; Böhm, J.; Zebeli, Q. Impacts of the Feed Contaminant Deoxynivalenol on the Intestine of Monogastric Animals: Poultry and Swine. J. Appl. Toxicol. 2015, 35, 327–337. [Google Scholar] [CrossRef]
- Pinton, P.; Oswald, I.P. Effect of Deoxynivalenol and Other Type B Trichothecenes on the Intestine: A Review. Toxins 2014, 6, 1615–1643. [Google Scholar] [CrossRef]
- Maresca, M.; Mahfoud, R.; Garmy, N.; Fantini, J. The Mycotoxin Deoxynivalenol Affects Nutrient Absorption in Human Intestinal Epithelial Cells. J. Nutr. 2002, 132, 2723–2731. [Google Scholar] [CrossRef]
- Murtaza, B.; Li, X.; Nawaz, M.Y.; Saleemi, M.K.; Li, G.; Jin, B.; Wang, L.; Xu, Y. Toxicodynamic of Combined Mycotoxins: MicroRNAs and Acute-Phase Proteins as Diagnostic Biomarkers. Compr. Rev. Food Sci. Food Saf. 2024, 23, e13338. [Google Scholar] [CrossRef]
- Alassane-Kpembi, I.; Puel, O.; Pinton, P.; Cossalter, A.-M.; Chou, T.-C.; Oswald, I.P. Co-Exposure to Low Doses of the Food Contaminants Deoxynivalenol and Nivalenol Has a Synergistic Inflammatory Effect on Intestinal Explants. Arch. Toxicol. 2017, 91, 2677–2687. [Google Scholar] [CrossRef]
- Ji, F.; He, D.; Olaniran, A.O.; Mokoena, M.P.; Xu, J.; Shi, J. Occurrence, Toxicity, Production and Detection of Fusarium Mycotoxin: A Review. Food Prod. Process. Nutr. 2019, 1, 6. [Google Scholar] [CrossRef]
- Pomothy, J.M.; Barna, R.F.; Pászti, E.A.; Babiczky, Á.; Szóládi, Á.; Jerzsele, Á.; Gere, E.P. Beneficial Effects of Rosmarinic Acid on IPEC-J2 Cells Exposed to the Combination of Deoxynivalenol and T-2 Toxin. Mediat. Inflamm. 2020, 2020, 8880651. [Google Scholar] [CrossRef] [PubMed]
- Verhoeckx, K.; Cotter, P.; López-Expósito, I.; Kleiveland, C.; Lea, T.; Mackie, A.; Requena, T.; Swiatecka, D.; Wichers, H. (Eds.) The Impact of Food Bioactives on Health: In Vitro and Ex Vivo Models; Springer: Cham, Switzerland, 2015; ISBN 978-3-319-15791-7. [Google Scholar]
- van der Hee, B.; Madsen, O.; Vervoort, J.; Smidt, H.; Wells, J.M. Congruence of Transcription Programs in Adult Stem Cell-Derived Jejunum Organoids and Original Tissue during Long-Term Culture. Front. Cell Dev. Biol. 2020, 8, 375. [Google Scholar] [CrossRef] [PubMed]
- Langhans, S.A. Three-Dimensional in Vitro Cell Culture Models in Drug Discovery and Drug Repositioning. Front. Pharmacol. 2018, 9, 6. [Google Scholar] [CrossRef]
- Li, X.-G.; Zhu, M.; Chen, M.-X.; Fan, H.-B.; Fu, H.-L.; Zhou, J.-Y.; Zhai, Z.-Y.; Gao, C.-Q.; Yan, H.-C.; Wang, X.-Q. Acute Exposure to Deoxynivalenol Inhibits Porcine Enteroid Activity via Suppression of the Wnt/β-Catenin Pathway. Toxicol. Lett. 2019, 305, 19–31. [Google Scholar] [CrossRef] [PubMed]
- Hanyu, H.; Yokoi, Y.; Nakamura, K.; Ayabe, T.; Tanaka, K.; Uno, K.; Miyajima, K.; Saito, Y.; Iwatsuki, K.; Shimizu, M.; et al. Mycotoxin Deoxynivalenol Has Different Impacts on Intestinal Barrier and Stem Cells by Its Route of Exposure. Toxins 2020, 12, 610. [Google Scholar] [CrossRef] [PubMed]
- Zhou, J.; Li, C.; Liu, X.; Chiu, M.C.; Zhao, X.; Wang, D.; Wei, Y.; Lee, A.; Zhang, A.J.; Chu, H.; et al. Infection of Bat and Human Intestinal Organoids by SARS-CoV-2. Nat. Med. 2020, 26, 1077–1083. [Google Scholar] [CrossRef]
- Kastl, A.J.; Terry, N.A.; Wu, G.D.; Albenberg, L.G. The Structure and Function of the Human Small Intestinal Microbiota: Current Understanding and Future Directions. Cell Mol. Gastroenterol. Hepatol. 2020, 9, 33–45. [Google Scholar] [CrossRef]
- Schofield, P.F.; Haboubi, N.Y.; Martin, D.F. The Small Intestine: Normal Structure and Function. In Highlights in Coloproctology; Schofield, P.F., Haboubi, N.Y., Martin, D.F., Eds.; Springer: London, UK, 1993; pp. 1–5. ISBN 978-1-4471-3456-5. [Google Scholar]
- Ordóñez-Morán, P. (Ed.) Intestinal Stem Cells: Methods and Protocols; Methods in Molecular Biology; Springer: New York, NY, USA, 2020; Volume 2171, ISBN 978-1-0716-0746-6. [Google Scholar]
- Sato, T.; Stange, D.E.; Ferrante, M.; Vries, R.G.J.; Van Es, J.H.; Van den Brink, S.; Van Houdt, W.J.; Pronk, A.; Van Gorp, J.; Siersema, P.D.; et al. Long-Term Expansion of Epithelial Organoids from Human Colon, Adenoma, Adenocarcinoma, and Barrett’s Epithelium. Gastroenterology 2011, 141, 1762–1772. [Google Scholar] [CrossRef]
- Bardou, P.; Mariette, J.; Escudié, F.; Djemiel, C.; Klopp, C. Jvenn: An Interactive Venn Diagram Viewer. BMC Bioinform. 2014, 15, 293. [Google Scholar] [CrossRef]
- Fisher, M.C.; Gurr, S.J.; Cuomo, C.A.; Blehert, D.S.; Jin, H.; Stukenbrock, E.H.; Stajich, J.E.; Kahmann, R.; Boone, C.; Denning, D.W.; et al. Threats Posed by the Fungal Kingdom to Humans, Wildlife, and Agriculture. mBio 2020, 11, e00449-20. [Google Scholar] [CrossRef]
- Liang, S.-J.; Wang, X.-Q. Deoxynivalenol Induces Intestinal Injury: Insights from Oxidative Stress and Intestinal Stem Cells. Environ. Sci. Pollut. Res. Int. 2023, 30, 48676–48685. [Google Scholar] [CrossRef] [PubMed]
- Yu, J.S.L.; Cui, W. Proliferation, Survival and Metabolism: The Role of PI3K/AKT/mTOR Signalling in Pluripotency and Cell Fate Determination. Development 2016, 143, 3050–3060. [Google Scholar] [CrossRef] [PubMed]
- Bayascas, J.R. PDK1: The Major Transducer of PI 3-Kinase Actions. Curr. Top. Microbiol. Immunol. 2010, 346, 9–29. [Google Scholar] [CrossRef] [PubMed]
- Sasai, Y. Next-Generation Regenerative Medicine: Organogenesis from Stem Cells in 3D Culture. Cell Stem Cell 2013, 12, 520–530. [Google Scholar] [CrossRef]
- Rossi, G.; Broguiere, N.; Miyamoto, M.; Boni, A.; Guiet, R.; Girgin, M.; Kelly, R.G.; Kwon, C.; Lutolf, M.P. Capturing Cardiogenesis in Gastruloids. Cell Stem Cell 2021, 28, 230–240.e6. [Google Scholar] [CrossRef]
- Velasco, S.; Paulsen, B.; Arlotta, P. 3D Brain Organoids: Studying Brain Development and Disease Outside the Embryo. Annu. Rev. Neurosci. 2020, 43, 375–389. [Google Scholar] [CrossRef]
- Faber, M.N.; Smith, D.; Price, D.R.G.; Steele, P.; Hildersley, K.A.; Morrison, L.J.; Mabbott, N.A.; Nisbet, A.J.; McNeilly, T.N. Development of Bovine Gastric Organoids as a Novel In Vitro Model to Study Host-Parasite Interactions in Gastrointestinal Nematode Infections. Front. Cell Infect. Microbiol. 2022, 12, 904606. [Google Scholar] [CrossRef]
- Yui, S.; Nakamura, T.; Sato, T.; Nemoto, Y.; Mizutani, T.; Zheng, X.; Ichinose, S.; Nagaishi, T.; Okamoto, R.; Tsuchiya, K.; et al. Functional Engraftment of Colon Epithelium Expanded in Vitro from a Single Adult Lgr5+ Stem Cell. Nat. Med. 2012, 18, 618–623. [Google Scholar] [CrossRef]
- Fuller, M.K.; Faulk, D.M.; Sundaram, N.; Shroyer, N.F.; Henning, S.J.; Helmrath, M.A. Intestinal Crypts Reproducibly Expand in Culture. J. Surg. Res. 2012, 178, 48–54. [Google Scholar] [CrossRef]
- Guevara-Garcia, A.; Soleilhac, M.; Minc, N.; Delacour, D. Regulation and Functions of Cell Division in the Intestinal Tissue. Semin. Cell Dev. Biol. 2023, 150–151, 3–14. [Google Scholar] [CrossRef]
- Barker, N. Adult Intestinal Stem Cells: Critical Drivers of Epithelial Homeostasis and Regeneration. Nat. Rev. Mol. Cell Biol. 2014, 15, 19–33. [Google Scholar] [CrossRef] [PubMed]
- Qi, Z.; Chen, Y.-G. Regulation of Intestinal Stem Cell Fate Specification. Sci. China Life Sci. 2015, 58, 570–578. [Google Scholar] [CrossRef] [PubMed]
- Yin, X.; Farin, H.F.; van Es, J.H.; Clevers, H.; Langer, R.; Karp, J.M. Niche-Independent High-Purity Cultures of Lgr5+ Intestinal Stem Cells and Their Progeny. Nat. Methods 2014, 11, 106–112. [Google Scholar] [CrossRef] [PubMed]
- Gregorieff, A.; Liu, Y.; Inanlou, M.R.; Khomchuk, Y.; Wrana, J.L. Yap-Dependent Reprogramming of Lgr5(+) Stem Cells Drives Intestinal Regeneration and Cancer. Nature 2015, 526, 715–718. [Google Scholar] [CrossRef]
- Haramis, A.-P.G.; Begthel, H.; van den Born, M.; van Es, J.; Jonkheer, S.; Offerhaus, G.J.A.; Clevers, H. De Novo Crypt Formation and Juvenile Polyposis on BMP Inhibition in Mouse Intestine. Science 2004, 303, 1684–1686. [Google Scholar] [CrossRef]
- Clevers, H.; Loh, K.M.; Nusse, R. Stem Cell Signaling. An Integral Program for Tissue Renewal and Regeneration: Wnt Signaling and Stem Cell Control. Science 2014, 346, 1248012. [Google Scholar] [CrossRef]
- Van Camp, J.K.; Beckers, S.; Zegers, D.; Van Hul, W. Wnt Signaling and the Control of Human Stem Cell Fate. Stem Cell Rev. Rep. 2014, 10, 207–229. [Google Scholar] [CrossRef]
- Pestka, J.J.; Islam, Z.; Amuzie, C.J. Immunochemical Assessment of Deoxynivalenol Tissue Distribution Following Oral Exposure in the Mouse. Toxicol. Lett. 2008, 178, 83–87. [Google Scholar] [CrossRef]
- Cheat, S.; Pinton, P.; Cossalter, A.-M.; Cognie, J.; Vilariño, M.; Callu, P.; Raymond-Letron, I.; Oswald, I.P.; Kolf-Clauw, M. The Mycotoxins Deoxynivalenol and Nivalenol Show in Vivo Synergism on Jejunum Enterocytes Apoptosis. Food Chem. Toxicol. 2016, 87, 45–54. [Google Scholar] [CrossRef]
- Springler, A.; Hessenberger, S.; Schatzmayr, G.; Mayer, E. Early Activation of MAPK P44/42 Is Partially Involved in DON-Induced Disruption of the Intestinal Barrier Function and Tight Junction Network. Toxins 2016, 8, 264. [Google Scholar] [CrossRef]
- Girgis, G.N.; Barta, J.R.; Brash, M.; Smith, T.K. Morphologic Changes in the Intestine of Broiler Breeder Pullets Fed Diets Naturally Contaminated with Fusarium Mycotoxins with or without Coccidial Challenge. Avian Dis. 2010, 54, 67–73. [Google Scholar] [CrossRef]
- Yunus, A.W.; Blajet-Kosicka, A.; Kosicki, R.; Khan, M.Z.; Rehman, H.; Böhm, J. Deoxynivalenol as a Contaminant of Broiler Feed: Intestinal Development, Absorptive Functionality, and Metabolism of the Mycotoxin. Poult. Sci. 2012, 91, 852–861. [Google Scholar] [CrossRef]
- Osselaere, A.; Santos, R.; Hautekiet, V.; De Backer, P.; Chiers, K.; Ducatelle, R.; Croubels, S. Deoxynivalenol Impairs Hepatic and Intestinal Gene Expression of Selected Oxidative Stress, Tight Junction and Inflammation Proteins in Broiler Chickens, but Addition of an Adsorbing Agent Shifts the Effects to the Distal Parts of the Small Intestine. PLoS ONE 2013, 8, e69014. [Google Scholar] [CrossRef]
- Li, X.; Zheng, R.; Bu, Q.; Cai, Q.; Liu, Y.; Lu, Q.; Cui, J. Comparison of PAH Content, Potential Risk in Vegetation, and Bare Soil near Daqing Oil Well and Evaluating the Effects of Soil Properties on PAHs. Environ. Sci. Pollut. Res. Int. 2019, 26, 25071–25083. [Google Scholar] [CrossRef]
- Kang, T.H.; Lee, S.I. Establishment of a Chicken Intestinal Organoid Culture System to Assess Deoxynivalenol-Induced Damage of the Intestinal Barrier Function. J. Anim. Sci. Biotechnol. 2024, 15, 30. [Google Scholar] [CrossRef] [PubMed]
- Nie, T.; Yang, S.; Ma, H.; Zhang, L.; Lu, F.; Tao, K.; Wang, R.; Yang, R.; Huang, L.; Mao, Z.; et al. Regulation of ER Stress-Induced Autophagy by GSK3β-TIP60-ULK1 Pathway. Cell Death Dis. 2016, 7, e2563. [Google Scholar] [CrossRef] [PubMed]
- Peng, Y.; Wang, Y.; Zhou, C.; Mei, W.; Zeng, C. PI3K/Akt/mTOR Pathway and Its Role in Cancer Therapeutics: Are We Making Headway? Front. Oncol. 2022, 12, 819128. [Google Scholar] [CrossRef] [PubMed]
- Morishige, S.; Takahashi-Yanaga, F.; Ishikane, S.; Arioka, M.; Igawa, K.; Kuroo, A.; Tomooka, K.; Shiose, A.; Sasaguri, T. 2,5-Dimethylcelecoxib Prevents Isoprenaline-Induced Cardiomyocyte Hypertrophy and Cardiac Fibroblast Activation by Inhibiting Akt-Mediated GSK-3 Phosphorylation. Biochem. Pharmacol. 2019, 168, 82–90. [Google Scholar] [CrossRef]
- Liu, J.; Xiao, Q.; Xiao, J.; Niu, C.; Li, Y.; Zhang, X.; Zhou, Z.; Shu, G.; Yin, G. Wnt/β-Catenin Signalling: Function, Biological Mechanisms, and Therapeutic Opportunities. Sig Transduct. Target. Ther. 2022, 7, 1–23. [Google Scholar] [CrossRef]
- Liu, M.; Gao, X.; Liu, C.-L. Increased Expression of lncRNA FTH1P3 Promotes Oral Squamous Cell Carcinoma Cells Migration and Invasion by Enhancing PI3K/Akt/GSK3b/ Wnt/β-Catenin Signaling. Eur. Rev. Med. Pharmacol. Sci. 2018, 22, 8306–8314. [Google Scholar] [CrossRef]
- Runs of Homozygosity Revealed Reproductive Traits of Hu Sheep. Available online: https://www.mdpi.com/2073-4425/13/10/1848 (accessed on 14 January 2025).
- Li, H.; Wang, Y.; Zhang, M.; Wang, H.; Cui, A.; Zhao, J.; Ji, W.; Chen, Y.-G. Establishment of Porcine and Monkey Colonic Organoids for Drug Toxicity Study. Cell Regen. 2021, 10, 32. [Google Scholar] [CrossRef] [PubMed]
- Zhao, B.; Qi, Z.; Li, Y.; Wang, C.; Fu, W.; Chen, Y.-G. The Non-Muscle-Myosin-II Heavy Chain Myh9 Mediates Colitis-Induced Epithelium Injury by Restricting Lgr5+ Stem Cells. Nat. Commun. 2015, 6, 7166. [Google Scholar] [CrossRef] [PubMed]
- Dekkers, J.F.; Alieva, M.; Wellens, L.M.; Ariese, H.C.R.; Jamieson, P.R.; Vonk, A.M.; Amatngalim, G.D.; Hu, H.; Oost, K.C.; Snippert, H.J.G.; et al. High-Resolution 3D Imaging of Fixed and Cleared Organoids. Nat. Protoc. 2019, 14, 1756–1771. [Google Scholar] [CrossRef] [PubMed]
- Sule, R.; Rivera, G.; Gomes, A.V. Western Blotting (Immunoblotting): History, Theory, Uses, Protocol and Problems. Biotechniques 2023, 75, 99–114. [Google Scholar] [CrossRef]






Disclaimer/Publisher’s Note: The statements, opinions and data contained in all publications are solely those of the individual author(s) and contributor(s) and not of MDPI and/or the editor(s). MDPI and/or the editor(s) disclaim responsibility for any injury to people or property resulting from any ideas, methods, instructions or products referred to in the content. |
© 2025 by the authors. Licensee MDPI, Basel, Switzerland. This article is an open access article distributed under the terms and conditions of the Creative Commons Attribution (CC BY) license (https://creativecommons.org/licenses/by/4.0/).
Share and Cite
Wang, H.; He, X.; Zhang, M.; Fan, N.; Yang, Z.; Shen, T.; Guo, J.; Song, Y.; Cao, G.; Liu, Y.; et al. Development of Sheep Intestinal Organoids for Studying Deoxynivalenol-Induced Toxicity. Int. J. Mol. Sci. 2025, 26, 955. https://doi.org/10.3390/ijms26030955
Wang H, He X, Zhang M, Fan N, Yang Z, Shen T, Guo J, Song Y, Cao G, Liu Y, et al. Development of Sheep Intestinal Organoids for Studying Deoxynivalenol-Induced Toxicity. International Journal of Molecular Sciences. 2025; 26(3):955. https://doi.org/10.3390/ijms26030955
Chicago/Turabian StyleWang, Hongyu, Xige He, Miaomiao Zhang, Na Fan, Zongxuan Yang, Ting Shen, Jiaojiao Guo, Yongli Song, Guifang Cao, Yongbin Liu, and et al. 2025. "Development of Sheep Intestinal Organoids for Studying Deoxynivalenol-Induced Toxicity" International Journal of Molecular Sciences 26, no. 3: 955. https://doi.org/10.3390/ijms26030955
APA StyleWang, H., He, X., Zhang, M., Fan, N., Yang, Z., Shen, T., Guo, J., Song, Y., Cao, G., Liu, Y., Li, X., & Nashun, B. (2025). Development of Sheep Intestinal Organoids for Studying Deoxynivalenol-Induced Toxicity. International Journal of Molecular Sciences, 26(3), 955. https://doi.org/10.3390/ijms26030955

