You are currently viewing a new version of our website. To view the old version click .
  • This is an early access version, the complete PDF, HTML, and XML versions will be available soon.
  • Article
  • Open Access

14 November 2025

Biomarker Identification via Spatial Transcriptomics Profiling of Colorectal Cancer and Colorectal Cancer with Liver Metastasis Stem Cells

,
,
,
,
,
and
1
Department of Pathology, College of Medicine, Soonchunhyang University, 31 Soonchunhyang 6 gil, Dongnam-gu, Cheonan 31151, Chungcheongnam-do, Republic of Korea
2
Soonchunhyang Medical Science Research Institute, College of Medicine, Soonchunhyang University, 25 Bongjeong-ro, Dongnam-gu, Cheonan 31151, Chungcheongnam-do, Republic of Korea
3
Department of Medical Science, Soonchunhyang University, 22 Suncheonhyang-ro, Asan-si 31538, Chungcheongnam-do, Republic of Korea
4
Changwon Hanmaeum Hospital, Uichang-gu, Changwon-si 51139, Gyeongsangnam-do, Republic of Korea
This article belongs to the Special Issue Molecular Mechanisms and Therapeutic Strategies of Colorectal Cancer

Abstract

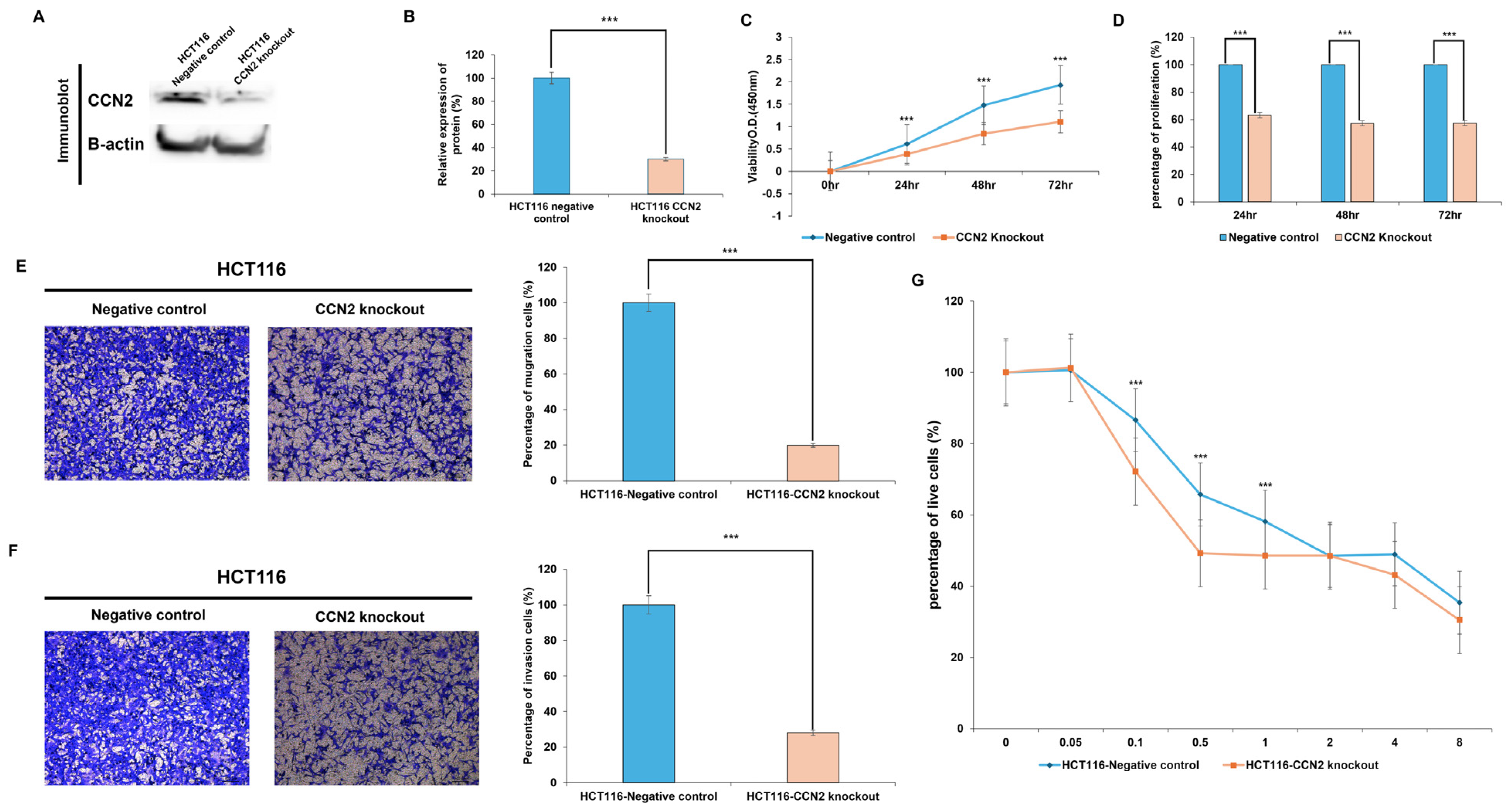
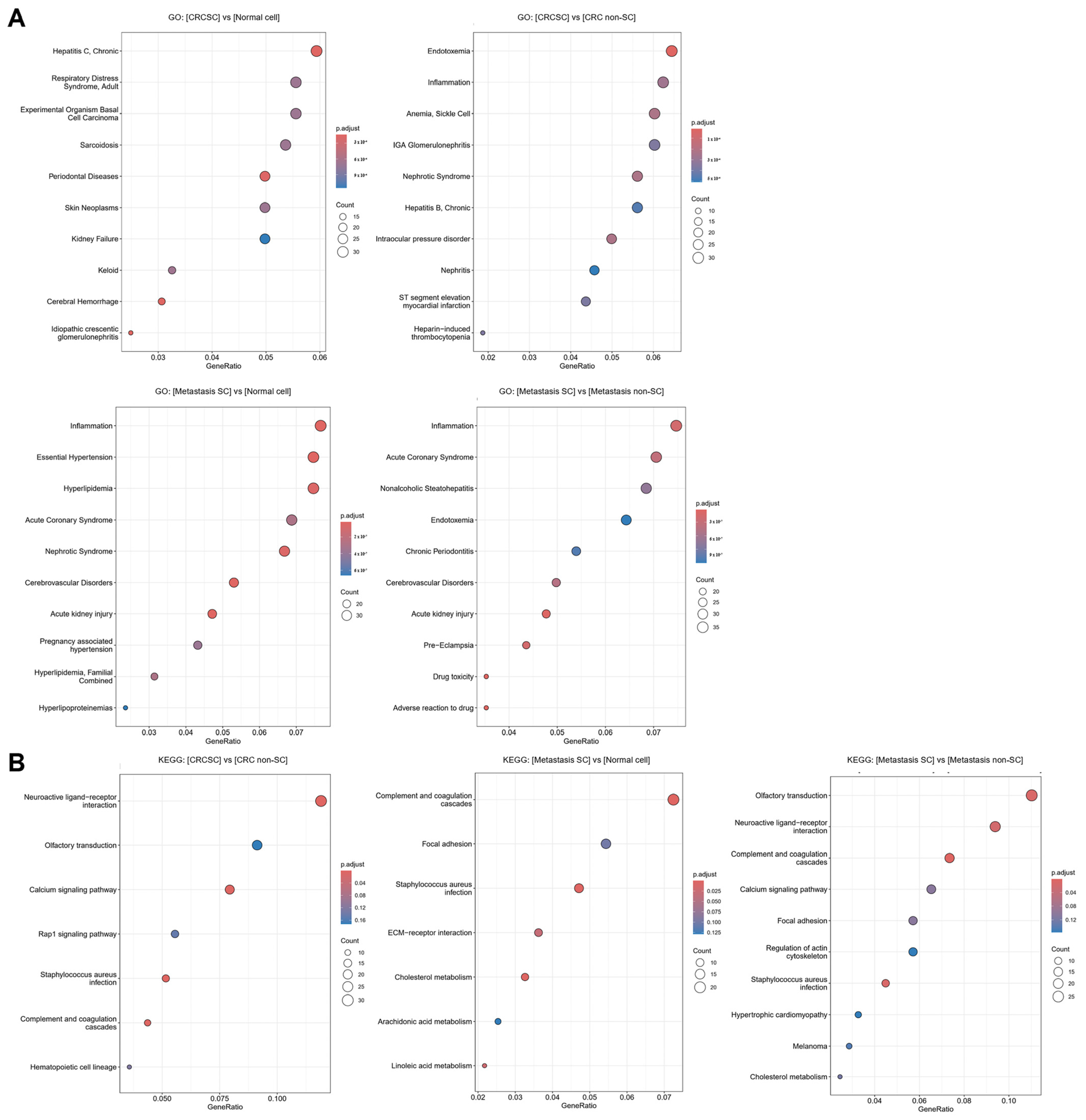
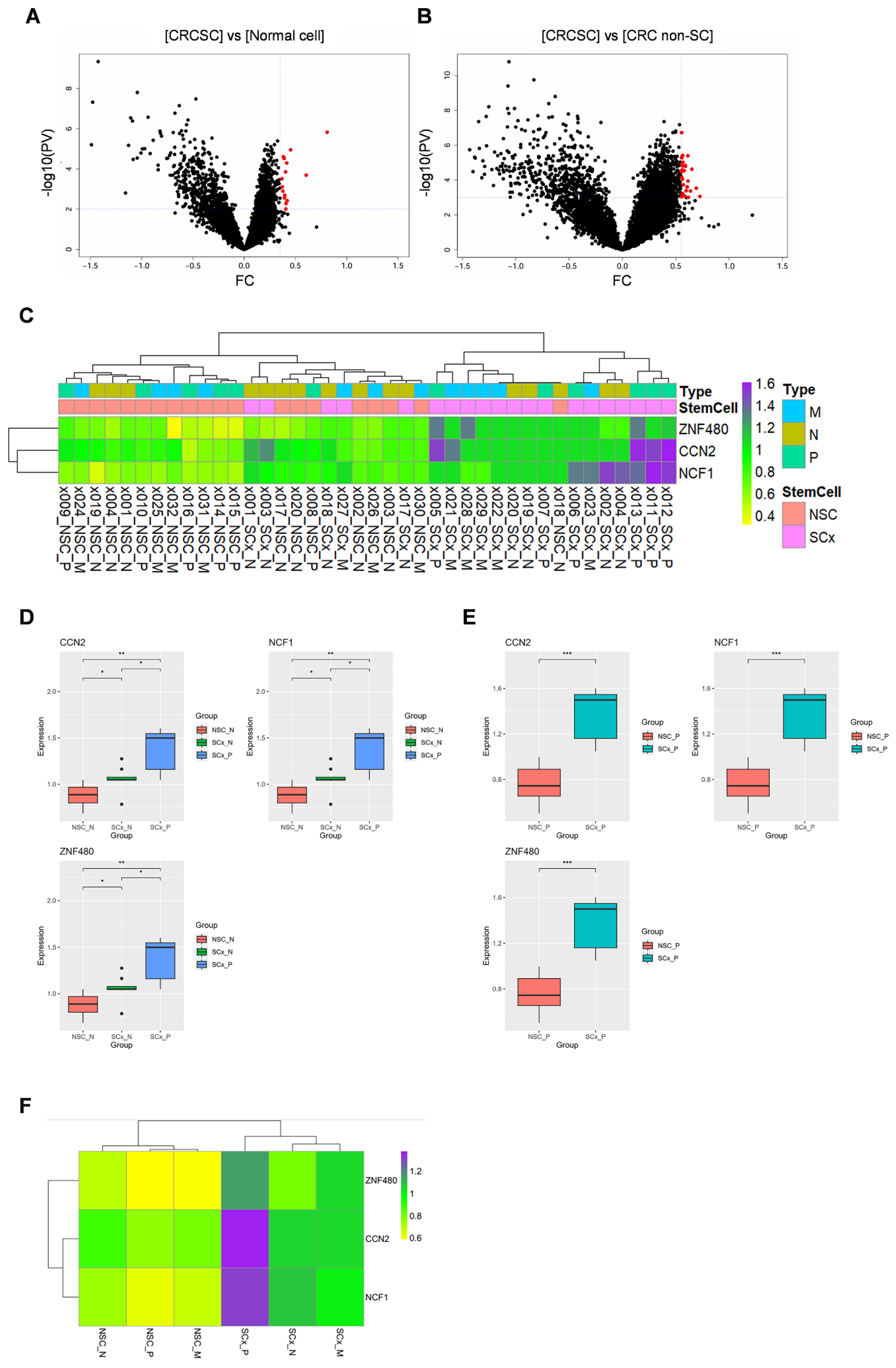
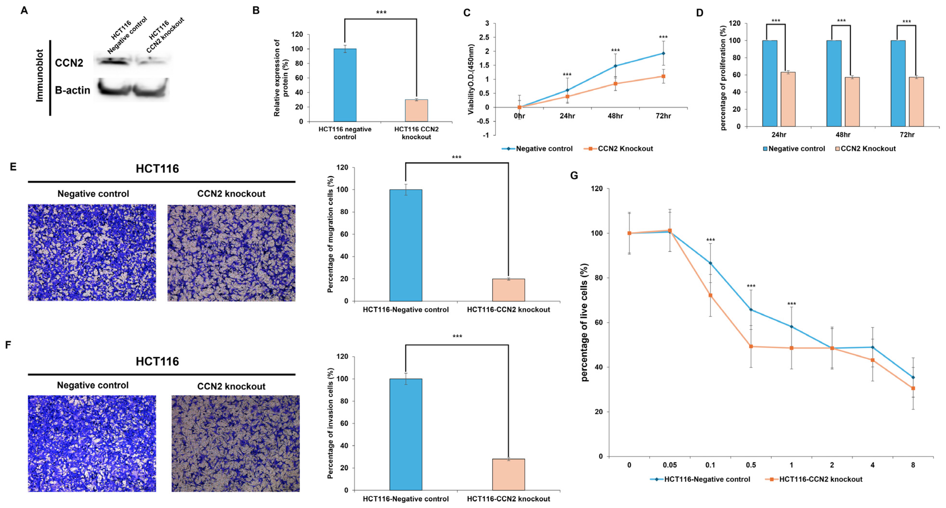
Colorectal cancer (CRC) demonstrates favorable clinical outcomes when diagnosed at an early stage; however, the prognosis declines substantially following recurrence or distant metastasis. Increasing evidence indicates that cancer stem cells (CSCs) are pivotal contributors to tumor recurrence, metastatic dissemination, and therapeutic resistance. The present study aimed to identify CSC-associated biomarkers through spatial transcriptomic profiling of normal colonic mucosa, primary CRC, and liver metastatic tissues, and to evaluate their functional relevance in CRC progression. Spatial transcriptomic analysis revealed that CCN2 was preferentially enriched within CSC clusters of primary CRC tissues, whereas APOC2 was predominantly upregulated in liver-metastatic CSCs. Functional validation of CCN2 was performed by establishing CCN2-knockout HCT116 cell lines using the CRISPR-Cas9 system. Loss of CCN2 expression markedly attenuated cell proliferation, migration, invasion, and oxaliplatin resistance compared with control cells. Furthermore, immunohistochemical analysis of tissue microarrays demonstrated a significant positive correlation between CCN2 expression and CSC markers SOX2 and Nestin. Collectively, these findings suggest that CCN2 functions as a central regulator of stemness and malignant potential in CRC and may represent a promising therapeutic target to prevent recurrence and metastasis. Additional mechanistic studies are warranted to further elucidate the molecular pathways of CCN2 and to validate the role of APOC2 in liver-metastatic CRC stem cells.

Article Metrics

Citations

Article Access Statistics

Multiple requests from the same IP address are counted as one view.