Identification and Characterization of eccDNA in HepG2 Cells Under DOX-Induced DNA Damage
Abstract
1. Introduction
2. Results and Discussion
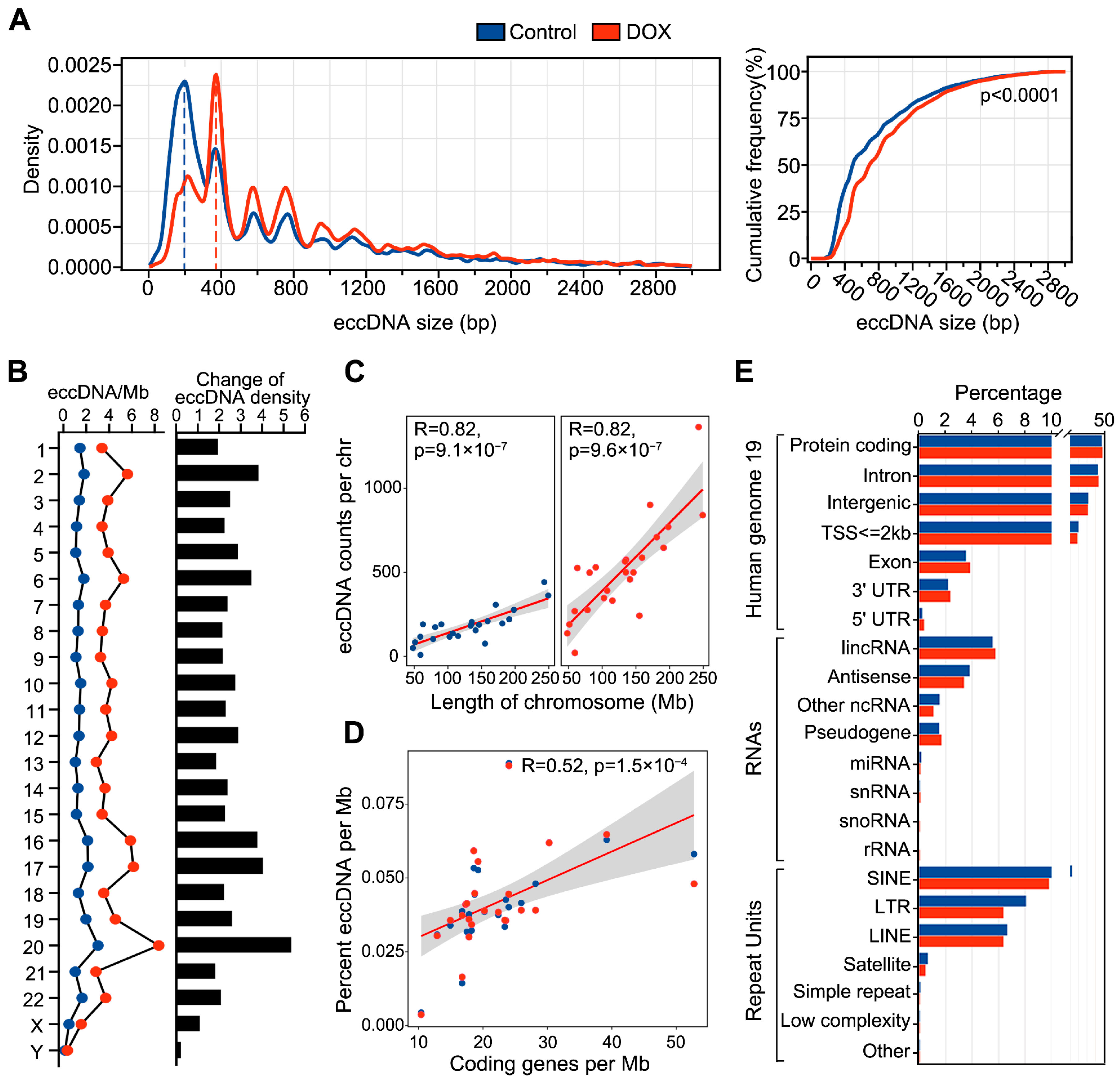
2.1. DOX-Induced DNA Damage Increases eccDNA Length and Biogenesis in HCC HepG2 Cells
2.2. DOX-Induced DNA Damage Significantly Affects eccDNA Copy Number and Associated Gene Expression
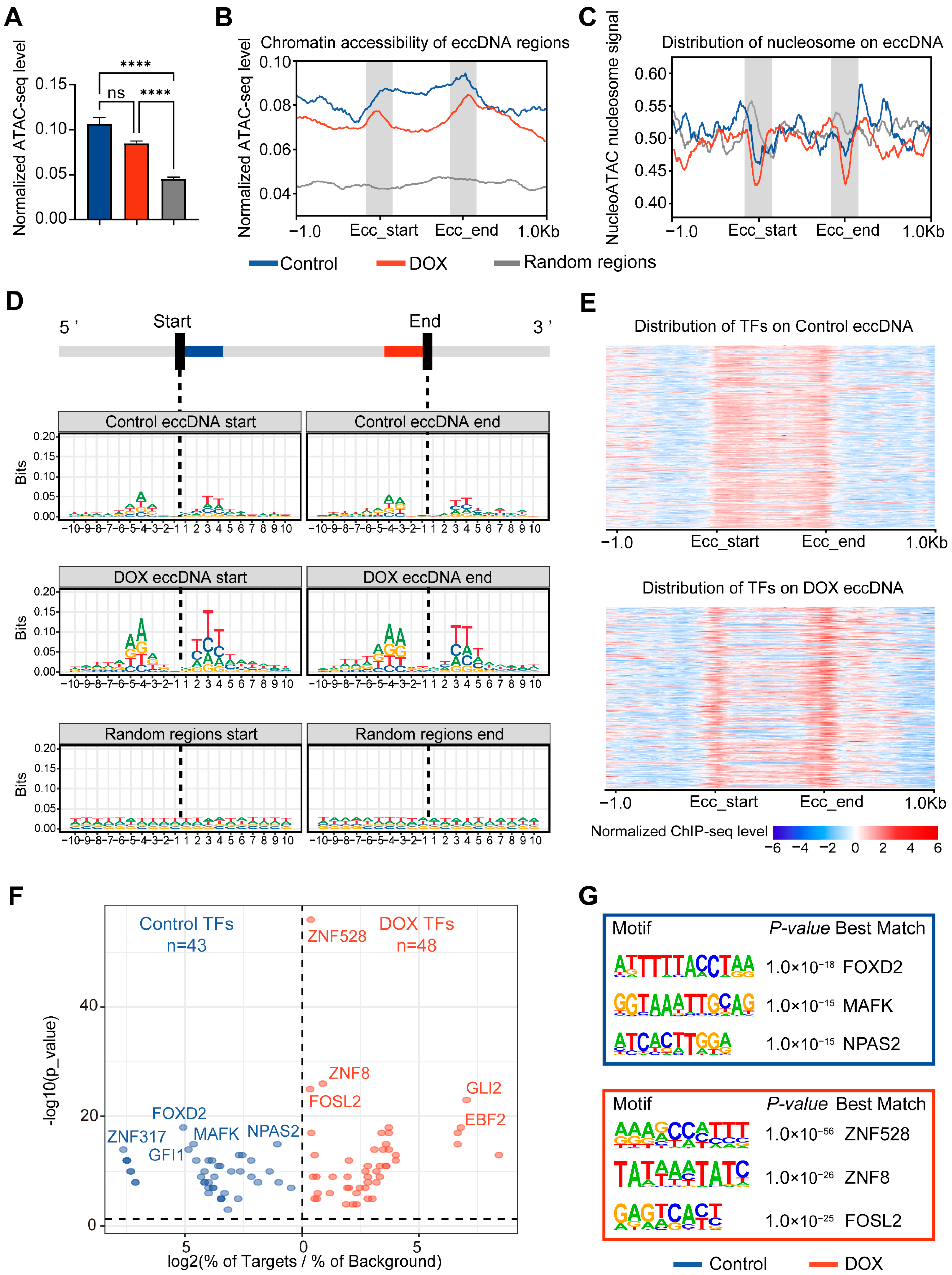
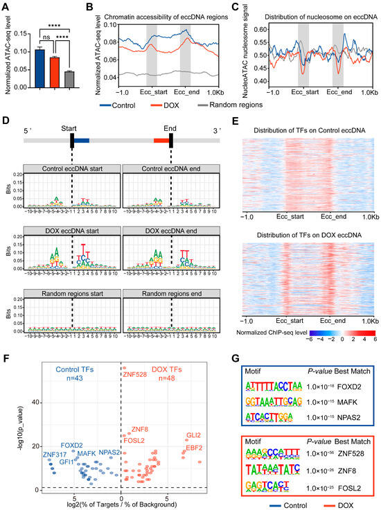
2.3. EccDNA Breakpoints Are Associated with High Chromatin Accessibility and Transcription Factor Enrichment
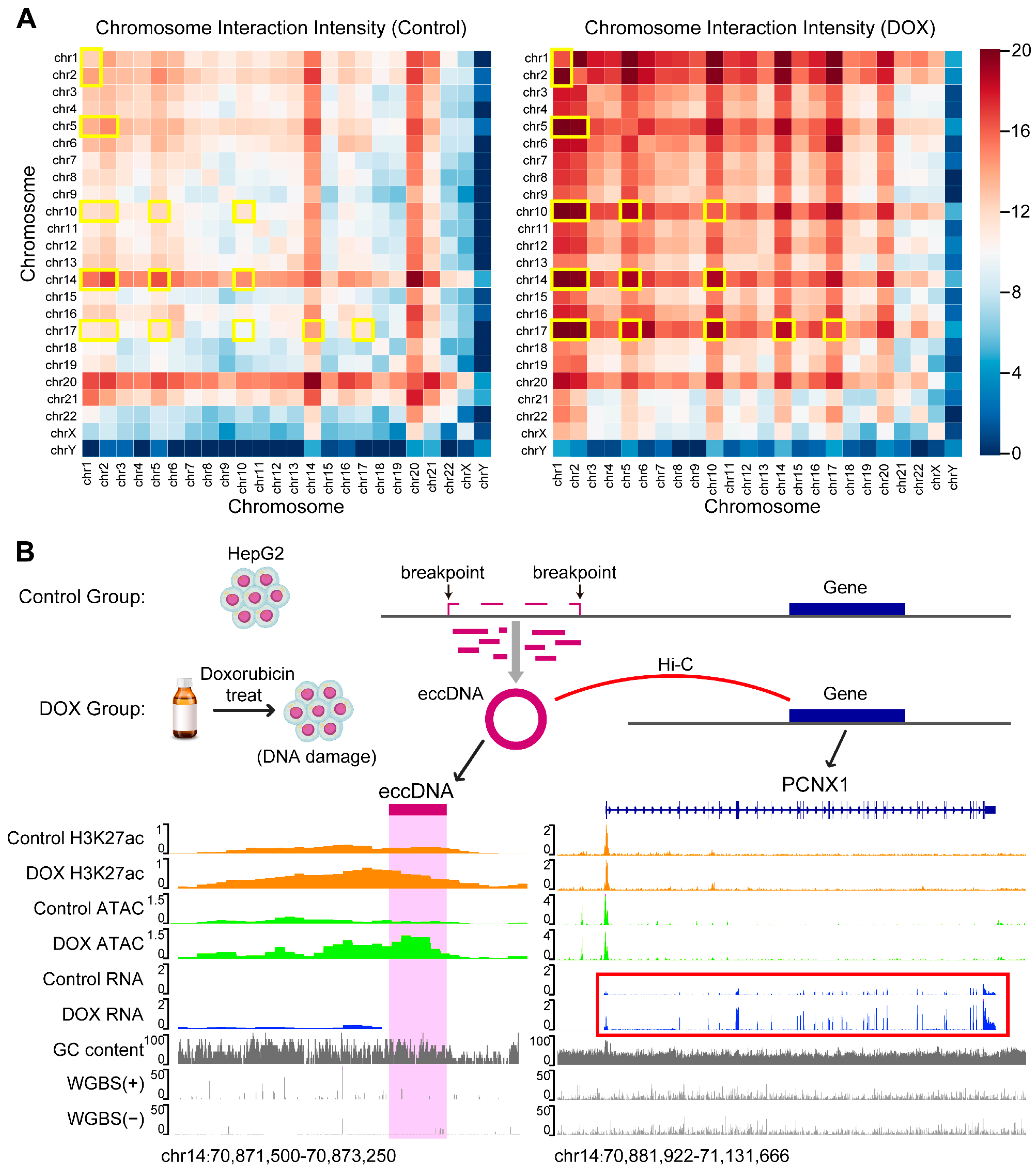
2.4. DOX-Induced DNA Damage Leads to Decreased Genomic Stability of eccDNA Origin Linear Chromosomal Region
2.5. The Mobile Enhancer Function of eccDNA Under DOX-Induced DNA Damage
3. Materials and Methods
3.1. Cell Culture and DOX Treatment
3.2. Circle-seq
3.3. Circle-Seq Analysis
3.4. RNA-seq Analysis
3.5. ATAC-seq Analysis
3.6. Transcription Factor and Motif Analysis
3.7. Analysis of GC Content and Methylation Levels
3.8. H3K27ac ChIP-seq Analysis
3.9. Hi-C Analysis and Target Gene Annotation
Supplementary Materials
Author Contributions
Funding
Institutional Review Board Statement
Informed Consent Statement
Data Availability Statement
Conflicts of Interest
References
- Kim, H.; Nguyen, N.-P.; Turner, K.; Wu, S.; Gujar, A.D.; Luebeck, J.; Liu, J.; Deshpande, V.; Rajkumar, U.; Namburi, S.; et al. Extrachromosomal DNA Is Associated with Oncogene Amplification and Poor Outcome across Multiple Cancers. Nat. Genet. 2020, 52, 891–897. [Google Scholar] [CrossRef]
- Ye, J.; Huang, P.; Ma, K.; Zhao, Z.; Hua, T.; Zai, W.; Chen, J.; Fu, X. Genome-Wide Extrachromosomal Circular DNA Profiling of Paired Hepatocellular Carcinoma and Adjacent Liver Tissues. Cancers 2023, 15, 5309. [Google Scholar] [CrossRef] [PubMed]
- Nathanson, D.A.; Gini, B.; Mottahedeh, J.; Visnyei, K.; Koga, T.; Gomez, G.; Eskin, A.; Hwang, K.; Wang, J.; Masui, K.; et al. Targeted Therapy Resistance Mediated by Dynamic Regulation of Extrachromosomal Mutant EGFR DNA. Science 2014, 343, 72–76. [Google Scholar] [CrossRef] [PubMed]
- Gillman, R.; Lopes Floro, K.; Wankell, M.; Hebbard, L. The Role of DNA Damage and Repair in Liver Cancer. Biochim. Biophys. Acta (BBA)–Rev. Cancer 2021, 1875, 188493. [Google Scholar] [CrossRef]
- Chen, S.; Zhou, Z.; Ye, Y.; You, Z.; Lv, Q.; Dong, Y.; Luo, J.; Gong, L.; Zhu, Y. The Urinary eccDNA Landscape in Prostate Cancer Reveals Associations with Genome Instability and Vital Roles in Cancer Progression. J. Adv. Res. 2025, 77, 637–652. [Google Scholar] [CrossRef]
- Yang, L.; Jia, R.; Ge, T.; Ge, S.; Zhuang, A.; Chai, P.; Fan, X. Extrachromosomal Circular DNA: Biogenesis, Structure, Functions and Diseases. Signal Transduct. Target. Ther. 2022, 7, 342. [Google Scholar] [CrossRef] [PubMed]
- Li, R.; Wang, Y.; Li, J.; Zhou, X. Extrachromosomal Circular DNA (eccDNA): An Emerging Star in Cancer. Biomark. Res. 2022, 10, 53. [Google Scholar] [CrossRef]
- Mehanna, P.; Gagné, V.; Lajoie, M.; Spinella, J.-F.; St-Onge, P.; Sinnett, D.; Brukner, I.; Krajinovic, M. Characterization of the microDNA through the Response to Chemotherapeutics in Lymphoblastoid Cell Lines. PLoS ONE 2017, 12, e0184365. [Google Scholar] [CrossRef]
- Ling, X.; Han, Y.; Meng, J.; Zhong, B.; Chen, J.; Zhang, H.; Qin, J.; Pang, J.; Liu, L. Small Extrachromosomal Circular DNA (eccDNA): Major Functions in Evolution and Cancer. Mol. Cancer 2021, 20, 113. [Google Scholar] [CrossRef]
- L’Ecuyer, T.; Sanjeev, S.; Thomas, R.; Novak, R.; Das, L.; Campbell, W.; Heide, R.V. DNA Damage Is an Early Event in Doxorubicin-Induced Cardiac Myocyte Death. Am. J. Physiol. Circ. Physiol. 2006, 291, H1273–H1280. [Google Scholar] [CrossRef]
- Møller, H.D.; Mohiyuddin, M.; Prada-Luengo, I.; Sailani, M.R.; Halling, J.F.; Plomgaard, P.; Maretty, L.; Hansen, A.J.; Snyder, M.P.; Pilegaard, H.; et al. Circular DNA Elements of Chromosomal Origin Are Common in Healthy Human Somatic Tissue. Nat. Commun. 2018, 9, 1069. [Google Scholar] [CrossRef]
- Prada-Luengo, I.; Krogh, A.; Maretty, L.; Regenberg, B. Sensitive Detection of Circular DNAs at Single-Nucleotide Resolution Using Guided Realignment of Partially Aligned Reads. BMC Bioinform. 2019, 20, 663. [Google Scholar] [CrossRef]
- Wang, Y.; Wang, M.; Djekidel, M.N.; Chen, H.; Liu, D.; Alt, F.W.; Zhang, Y. eccDNAs Are Apoptotic Products with High Innate Immunostimulatory Activity. Nature 2021, 599, 308–314. [Google Scholar] [CrossRef] [PubMed]
- Lv, W.; Pan, X.; Han, P.; Wang, Z.; Feng, W.; Xing, X.; Wang, Q.; Qu, K.; Zeng, Y.; Zhang, C.; et al. Circle-Seq Reveals Genomic and Disease-Specific Hallmarks in Urinary Cell-Free Extrachromosomal Circular DNAs. Clin. Transl. Med. 2022, 12, e817. [Google Scholar] [CrossRef] [PubMed]
- Wu, P.; Liu, Y.; Zhou, R.; Liu, L.; Zeng, H.; Xiong, F.; Zhang, S.; Gong, Z.; Zhang, W.; Guo, C.; et al. Extrachromosomal Circular DNA: A New Target in Cancer. Front. Oncol. 2022, 12, 814504. [Google Scholar] [CrossRef]
- Turner, K.M.; Deshpande, V.; Beyter, D.; Koga, T.; Rusert, J.; Lee, C.; Li, B.; Arden, K.; Ren, B.; Nathanson, D.A.; et al. Extrachromosomal Oncogene Amplification Drives Tumour Evolution and Genetic Heterogeneity. Nature 2017, 543, 122–125. [Google Scholar] [CrossRef]
- Tandon, I.; Pal, R.; Pal, J.K.; Sharma, N.K. Extrachromosomal Circular DNAs: An Extra Piece of Evidence to Depict Tumor Heterogeneity. Future Sci. OA 2019, 5, FSO390. [Google Scholar] [CrossRef] [PubMed]
- Magalhaes, Y.T.; Farias, J.O.; Silva, L.E.; Forti, F.L. GTPases, Genome, Actin: A Hidden Story in DNA Damage Response and Repair Mechanisms. DNA Repair 2021, 100, 103070. [Google Scholar] [CrossRef]
- Hussain, S.P.; Schwank, J.; Staib, F.; Wang, X.W.; Harris, C.C. TP53 Mutations and Hepatocellular Carcinoma: Insights into the Etiology and Pathogenesis of Liver Cancer. Oncogene 2007, 26, 2166–2176. [Google Scholar] [CrossRef]
- Panier, S.; Boulton, S.J. Double-Strand Break Repair: 53BP1 Comes into Focus. Nat. Rev. Mol. Cell Biol. 2014, 15, 7–18. [Google Scholar] [CrossRef]
- Farooqi, A.A.; Siddik, Z.H. Platelet-Derived Growth Factor (PDGF) Signalling in Cancer: Rapidly Emerging Signalling Landscape. Cell Biochem. Funct. 2015, 33, 257–265. [Google Scholar] [CrossRef]
- Mahajan, K.; Mahajan, N.P. Cross Talk of Tyrosine Kinases with the DNA Damage Signaling Pathways. Nucleic Acids Res. 2015, 43, 10588–10601. [Google Scholar] [CrossRef]
- Danesh Pazhooh, R.; Rahnamay Farnood, P.; Asemi, Z.; Mirsafaei, L.; Yousefi, B.; Mirzaei, H. mTOR Pathway and DNA Damage Response: A Therapeutic Strategy in Cancer Therapy. DNA Repair 2021, 104, 103142. [Google Scholar] [CrossRef]
- Wang, X.; Wang, R.; Bai, S.; Xiong, S.; Li, Y.; Liu, M.; Zhao, Z.; Wang, Y.; Zhao, Y.; Chen, W.; et al. Musashi2 Contributes to the Maintenance of CD44v6+ Liver Cancer Stem Cells via Notch1 Signaling Pathway. J. Exp. Clin. Cancer Res. 2019, 38, 505. [Google Scholar] [CrossRef] [PubMed]
- Wu, S.; Turner, K.M.; Nguyen, N.; Raviram, R.; Erb, M.; Santini, J.; Luebeck, J.; Rajkumar, U.; Diao, Y.; Li, B.; et al. Circular ecDNA Promotes Accessible Chromatin and High Oncogene Expression. Nature 2019, 575, 699–703. [Google Scholar] [CrossRef] [PubMed]
- Brambilla, F.; Garcia-Manteiga, J.M.; Monteleone, E.; Hoelzen, L.; Zocchi, A.; Agresti, A.; Bianchi, M.E. Nucleosomes Effectively Shield DNA from Radiation Damage in Living Cells. Nucleic Acids Res. 2020, 48, 8993–9006. [Google Scholar] [CrossRef] [PubMed]
- Kamaliyan, Z.; Clarke, T.L. Zinc Finger Proteins: Guardians of Genome Stability. Front. Cell Dev. Biol. 2024, 12, 1448789. [Google Scholar] [CrossRef]
- Yao, H.; Wu, Y.; Zhong, Y.; Huang, C.; Guo, Z.; Jin, Y.; Wang, X. Role of C-Fos in DNA Damage Repair. J. Cell. Physiol. 2024, 239, e31216. [Google Scholar] [CrossRef]
- Paulsen, T.; Malapati, P.; Shibata, Y.; Wilson, B.; Eki, R.; Benamar, M.; Abbas, T.; Dutta, A. MicroDNA Levels Are Dependent on MMEJ, Repressed by c-NHEJ Pathway, and Stimulated by DNA Damage. Nucleic Acids Res. 2021, 49, 11787–11799. [Google Scholar] [CrossRef] [PubMed]
- Moore, L.D.; Le, T.; Fan, G. DNA Methylation and Its Basic Function. Neuropsychopharmacology 2013, 38, 23–38. [Google Scholar] [CrossRef]
- Zhu, Y.; Gong, L.; Wei, C.-L. Guilt by Association: EcDNA as a Mobile Transactivator in Cancer. Trends Cancer 2022, 8, 747–758. [Google Scholar] [CrossRef]
- Zhu, Y.; Gujar, A.D.; Wong, C.-H.; Tjong, H.; Ngan, C.Y.; Gong, L.; Chen, Y.-A.; Kim, H.; Liu, J.; Li, M.; et al. Oncogenic Extrachromosomal DNA Functions as Mobile Enhancers to Globally Amplify Chromosomal Transcription. Cancer Cell 2021, 39, 694–707.e7. [Google Scholar] [CrossRef]
- Rada-Iglesias, A.; Bajpai, R.; Swigut, T.; Brugmann, S.A.; Flynn, R.A.; Wysocka, J. A Unique Chromatin Signature Uncovers Early Developmental Enhancers in Humans. Nature 2011, 470, 279–283. [Google Scholar] [CrossRef]
- Mahmoud, A.M.; Al-Abd, A.M.; Lightfoot, D.A.; El-Shemy, H.A. Anti-Cancer Characteristics of Mevinolin against Three Different Solid Tumor Cell Lines Was Not Solely P53-Dependent. J. Enzym. Inhib. Med. Chem. 2012, 27, 673–679. [Google Scholar] [CrossRef]
- Zhang, J.; Ma, T.; Xian, L.; Guo, Z. Dynamic Properties of Enhancer and Promoter during DNA Damage in Hepatocellular Carcinoma. iScience 2025, 28, 112565. [Google Scholar] [CrossRef] [PubMed]
- Chen, S.; Zhou, Y.; Chen, Y.; Gu, J. Fastp: An Ultra-Fast All-in-One FASTQ Preprocessor. Bioinformatics 2018, 34, i884–i890. [Google Scholar] [CrossRef] [PubMed]
- Li, H.; Durbin, R. Fast and Accurate Short Read Alignment with Burrows-Wheeler Transform. Bioinformatics 2009, 25, 1754–1760. [Google Scholar] [CrossRef] [PubMed]
- Liang, X.; Arrey, G.; Qin, Y.; Álvarez-González, L.; Hariprakash, J.M.; Ma, J.; Holt, S.; Han, P.; Luo, Y.; Li, H.; et al. EccDNA Atlas in Male Mice Reveals Features Protecting Genes against Transcription-Induced eccDNA Formation. Nat. Commun. 2025, 16, 1872. [Google Scholar] [CrossRef]
- Quinlan, A.R.; Hall, I.M. BEDTools: A Flexible Suite of Utilities for Comparing Genomic Features. Bioinformatics 2010, 26, 841–842. [Google Scholar] [CrossRef]
- Kim, D.; Langmead, B.; Salzberg, S.L. HISAT: A Fast Spliced Aligner with Low Memory Requirements. Nat. Methods 2015, 12, 357–360. [Google Scholar] [CrossRef]
- Li, H.; Handsaker, B.; Wysoker, A.; Fennell, T.; Ruan, J.; Homer, N.; Marth, G.; Abecasis, G.; Durbin, R.; 1000 Genome Project Data Processing Subgroup. The Sequence Alignment/Map Format and SAMtools. Bioinformatics 2009, 25, 2078–2079. [Google Scholar] [CrossRef]
- Liao, Y.; Smyth, G.K.; Shi, W. featureCounts: An Efficient General Purpose Program for Assigning Sequence Reads to Genomic Features. Bioinformatics 2014, 30, 923–930. [Google Scholar] [CrossRef]
- Yu, G.; Wang, L.-G.; Han, Y.; He, Q.-Y. clusterProfiler: An R Package for Comparing Biological Themes among Gene Clusters. OMICS 2012, 16, 284–287. [Google Scholar] [CrossRef]
- Suehnholz, S.P.; Nissan, M.H.; Zhang, H.; Kundra, R.; Nandakumar, S.; Lu, C.; Carrero, S.; Dhaneshwar, A.; Fernandez, N.; Xu, B.W.; et al. Quantifying the Expanding Landscape of Clinical Actionability for Patients with Cancer. Cancer Discov. 2024, 14, 49–65. [Google Scholar] [CrossRef] [PubMed]
- Langmead, B.; Salzberg, S.L. Fast Gapped-Read Alignment with Bowtie 2. Nat. Methods 2012, 9, 357–359. [Google Scholar] [CrossRef]
- Zhang, Y.; Liu, T.; Meyer, C.A.; Eeckhoute, J.; Johnson, D.S.; Bernstein, B.E.; Nusbaum, C.; Myers, R.M.; Brown, M.; Li, W.; et al. Model-Based Analysis of ChIP-Seq (MACS). Genome Biol. 2008, 9, R137. [Google Scholar] [CrossRef]
- Schep, A.N.; Buenrostro, J.D.; Denny, S.K.; Schwartz, K.; Sherlock, G.; Greenleaf, W.J. Structured Nucleosome Fingerprints Enable High-Resolution Mapping of Chromatin Architecture within Regulatory Regions. Genome Res. 2015, 25, 1757–1770. [Google Scholar] [CrossRef]
- Ramírez, F.; Ryan, D.P.; Grüning, B.; Bhardwaj, V.; Kilpert, F.; Richter, A.S.; Heyne, S.; Dündar, F.; Manke, T. deepTools2: A next Generation Web Server for Deep-Sequencing Data Analysis. Nucleic Acids Res. 2016, 44, W160–W165. [Google Scholar] [CrossRef] [PubMed]
- Servant, N.; Varoquaux, N.; Lajoie, B.R.; Viara, E.; Chen, C.-J.; Vert, J.-P.; Heard, E.; Dekker, J.; Barillot, E. HiC-Pro: An Optimized and Flexible Pipeline for Hi-C Data Processing. Genome Biol. 2015, 16, 259. [Google Scholar] [CrossRef] [PubMed]
- Robinson, J.T.; Thorvaldsdóttir, H.; Winckler, W.; Guttman, M.; Lander, E.S.; Getz, G.; Mesirov, J.P. Integrative Genomics Viewer. Nat. Biotechnol. 2011, 29, 24–26. [Google Scholar] [CrossRef]





Disclaimer/Publisher’s Note: The statements, opinions and data contained in all publications are solely those of the individual author(s) and contributor(s) and not of MDPI and/or the editor(s). MDPI and/or the editor(s) disclaim responsibility for any injury to people or property resulting from any ideas, methods, instructions or products referred to in the content. |
© 2025 by the authors. Licensee MDPI, Basel, Switzerland. This article is an open access article distributed under the terms and conditions of the Creative Commons Attribution (CC BY) license (https://creativecommons.org/licenses/by/4.0/).
Share and Cite
Zhang, J.; Li, Y.; Chen, W.; Du, X.; Zheng, J.; Chen, J.; Huang, X.; Pang, C.; Guo, Z. Identification and Characterization of eccDNA in HepG2 Cells Under DOX-Induced DNA Damage. Int. J. Mol. Sci. 2025, 26, 10978. https://doi.org/10.3390/ijms262210978
Zhang J, Li Y, Chen W, Du X, Zheng J, Chen J, Huang X, Pang C, Guo Z. Identification and Characterization of eccDNA in HepG2 Cells Under DOX-Induced DNA Damage. International Journal of Molecular Sciences. 2025; 26(22):10978. https://doi.org/10.3390/ijms262210978
Chicago/Turabian StyleZhang, Jinyuan, Yuguo Li, Weijie Chen, Xingyi Du, Junnuo Zheng, Junji Chen, Xudong Huang, Chaoyang Pang, and Zhiyun Guo. 2025. "Identification and Characterization of eccDNA in HepG2 Cells Under DOX-Induced DNA Damage" International Journal of Molecular Sciences 26, no. 22: 10978. https://doi.org/10.3390/ijms262210978
APA StyleZhang, J., Li, Y., Chen, W., Du, X., Zheng, J., Chen, J., Huang, X., Pang, C., & Guo, Z. (2025). Identification and Characterization of eccDNA in HepG2 Cells Under DOX-Induced DNA Damage. International Journal of Molecular Sciences, 26(22), 10978. https://doi.org/10.3390/ijms262210978

