A Non-Invasive Approach to Intracellular Measurement in Solar Lentigo: Investigating Mitochondrial Dysfunction and Senescence Mechanisms Associated with Excessive Melanin Deposition †
Abstract
1. Introduction
2. Results
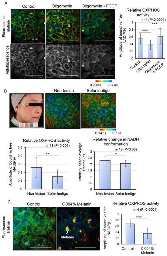
2.1. Decreased Oxidative Phosphorylation (OXPHOS) Activity in the Epidermis of Solar Lentigo
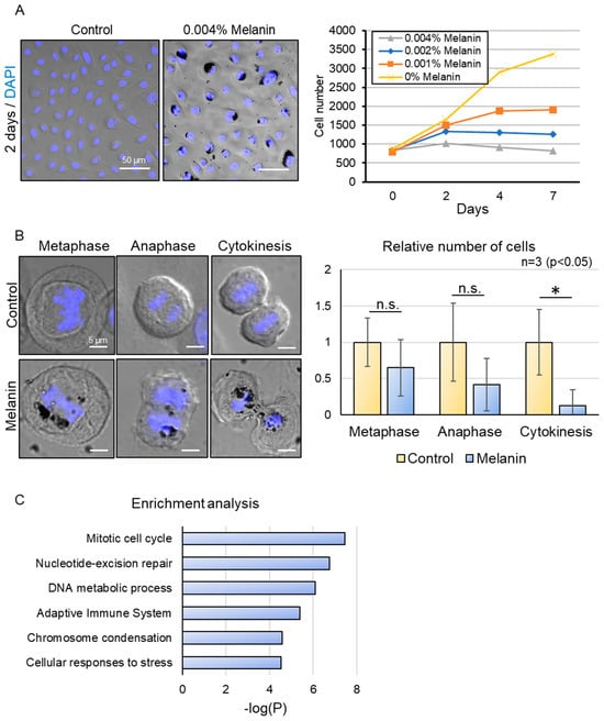
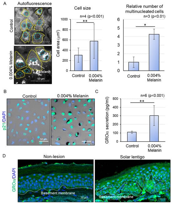
2.2. Excessive Melanin Deposition in Keratinocytes Induces Cellular Senescence
3. Discussion
Integrative Approach of Non-Invasive Measurement and Cell Biology of Intracellular Dynamics Reveals Comprehensive Process of Deterioration of Solar Lentigo
4. Materials and Methods
4.1. Human Study
4.2. Multiphoton Laser Tomography and FLIM Analysis
4.3. Preparation of Melanin-Deposited Basal and Melanin-Deposited Differentiating Keratinocytes
4.4. Immunofluorescence of Facial Skin Specimens and Melanin-Deposited Keratinocytes
4.5. Liquid Chromatography-Tandem Mass Spectrometry (LC-MS/MS)
4.6. Quantification of Cell Viability, Cell Number, and Cell Size
4.7. Detection of SASP Factors by ELISA
4.8. Statistical Analysis
5. Conclusions
Author Contributions
Funding
Institutional Review Board Statement
Informed Consent Statement
Data Availability Statement
Acknowledgments
Conflicts of Interest
References
- Kikuchi, K.; Masuda, Y.; Yamashita, T.; Sato, K.; Katagiri, C.; Hirao, T.; Mizokami, Y.; Yaguchi, H. A new quantitative evaluation method for age-related changes of individual pigmented spots in facial skin. Ski. Res. Technol. 2016, 22, 318–324. [Google Scholar] [CrossRef] [PubMed]
- Cario-Andre, M.; Lepreux, S.; Pain, C.; Nizard, C.; Noblesse, E.; Taïeb, A. Perilesional vs. lesional skin changes in senile lentigo. J. Cutan. Pathol. 2004, 31, 441–447. [Google Scholar] [CrossRef] [PubMed]
- D’Mello, S.A.; Finlay, G.J.; Baguley, B.C.; Askarian-Amiri, M.E. Signaling Pathways in Melanogenesis. Int. J. Mol. Sci. 2016, 17, 1144. [Google Scholar] [CrossRef]
- Wang, F.; Ma, W.; Fan, D.; Hu, J.; An, X.; Wang, Z. The biochemistry of melanogenesis: An insight into the function and mechanism of melanogenesis-related proteins. Front. Mol. Biosci. 2024, 11, 1440187. [Google Scholar] [CrossRef]
- Mizutani, Y.; Yamashita, M.; Hashimoto, R.; Atsugi, T.; Ryu, A.; Hayashi, A.; Rikimaru-Nishi, Y.; Ohta, K. Three-dimensional structure analysis of melanocytes and keratinocytes in senile lentigo. Microscopy 2020, 70, 224–231. [Google Scholar] [CrossRef]
- Barysch, M.J.; Braun, R.P.; Kolm, I.; Ahlgrimm-Siesz, V.; Hofmann-Wellenhof, R.; Duval, C.; Warrick, E.; Bernerd, F.; Nouveau, S.; Dummer, R. Keratinocytic Malfunction as a Trigger for the Development of Solar Lentigines. Dermatopathology 2019, 6, 1–11. [Google Scholar] [CrossRef]
- Inoue, D.; Narita, T.; Ono, T.; Ishikawa, K.; Maeno, K.; Aoki, H.; Motoyama, A.; Shibata, T. A mechanism of melanogenesis mediated by E-cadherin downregulation and its involvement in solar lentigines. Int. J. Cosmet. Sci. 2023, 45, 775–790. [Google Scholar] [CrossRef]
- Hara, Y.; Yamashita, T.; Ninomiya, M.; Kubo, Y.; Katagiri, C.; Saeki, S.; Iizuka, H. Vascular morphology in facial solar lentigo assessed by optical coherence tomography angiography. J. Dermatol. Sci. 2021, 102, 193–195. [Google Scholar] [CrossRef] [PubMed]
- Yamashita, T.; Negishi, K.; Hariya, T.; Yanai, M.; Iikura, T.; Wakamatsu, S. In vivo microscopic approaches for facial melanocytic lesions after quality-switched ruby laser therapy: Time-sequential imaging of melanin and melanocytes of solar lentigo in Asian skin. Dermatol. Surg. 2010, 36, 1138–1147. [Google Scholar] [CrossRef]
- Pena, A.M.; Decencière, E.; Brizion, S.; Sextius, P.; Koudoro, S.; Baldeweck, T.; Tancrède-Bohin, E. In vivo melanin 3D quantification and z-epidermal distribution by multiphoton FLIM, phasor and Pseudo-FLIM analyses. Sci. Rep. 2022, 12, 1642. [Google Scholar] [CrossRef]
- Ung, T.P.L.; Lim, S.; Solinas, X.; Mahou, P.; Chessel, A.; Marionnet, C.; Bornschlögl, T.; Beaurepaire, E.; Bernerd, F.; Pena, A.M.; et al. Simultaneous NAD(P)H and FAD fluorescence lifetime microscopy of long UVA–induced metabolic stress in reconstructed human skin. Sci. Rep. 2021, 11, 22171. [Google Scholar] [CrossRef] [PubMed]
- Stringari, C.; Abdeladim, L.; Malkinson, G.; Mahou, P.; Solinas, X.; Lamarre, I.; Brizion, S.; Galey, J.B.; Supatto, W.; Legouis, R.; et al. Multicolor two-photon imaging of endogenous fluorophores in living tissues by wavelength mixing. Sci. Rep. 2017, 7, 3792. [Google Scholar] [CrossRef]
- Song, A.; Zhao, N.; Hilpert, D.C.; Perry, C.; Baur, J.A.; Wallace, D.C.; Schaefer, P.M. Visualizing subcellular changes in the NAD(H) pool size versus redox state using fluorescence lifetime imaging microscopy of NADH. Commun. Biol. 2024, 7, 428. [Google Scholar] [CrossRef]
- Sanchez, W.Y.; Obispo, C.; Ryan, E.; Grice, J.E.; Roberts, M.S. Changes in the redox state and endogenous fluorescence of in vivo human skin due to intrinsic and photo-aging, measured by multiphoton tomography with fluorescence lifetime imaging. J. Biomed. Opt. 2013, 18, 061217. [Google Scholar]
- Pajak, S.; Hopwood, L.E.; Hyde, J.S.; Felix, C.C.; Sealy, R.C.; Kushnaryov, V.M.; Hatchell, M.C. Melanin endocytosis by cultured mammalian cells. A model for melanin in a cellular environment. Exp. Cell Res. 1983, 149, 513–526. [Google Scholar] [CrossRef] [PubMed]
- Inoue, D.; Nurani, A.M.; Maeno, K.; Kikuchi, K.; Aoki, H.; Onodera, T.; Shibata, T. Melanoaging: Uncovering and resolving an age-spot-specific metabolic change and cellular senescence caused by excessive melanin deposition. In Proceedings of the 34th IFSCC Congress, Iguazu Falls, Brazil, 14–17 October 2024; pp. 263–273. [Google Scholar]
- Liao, Z.; Yeo, H.L.; Wong, S.W.; Zhao, Y. Cellular Senescence: Mechanisms and Therapeutic Potential. Biomedicines 2021, 9, 1769. [Google Scholar] [CrossRef] [PubMed]
- Zhou, X.; Chen, Y.; Cui, L.; Shi, Y.; Guo, C. Advances in the pathogenesis of psoriasis: From keratinocyte perspective. Cell Death Dis. 2022, 13, 81. [Google Scholar] [CrossRef]
- Farabi, B.; Khan, S.; Jamgochian, M.; Atak, M.F.; Jain, M.; Rao, B.K. The role of reflectance confocal microscopy in the diagnosis and management of pigmentary disorders: A review. J. Cosmet. Dermatol. 2023, 22, 3213–3222. [Google Scholar] [CrossRef]
- Yamada, T.; Hasegawa, S.; Inoue, Y.; Date, Y.; Arima, M.; Yagami, A.; Iwata, Y.; Abe, M.; Takahashi, M.; Yamamoto, N.; et al. Comprehensive analysis of melanogenesis and proliferation potential of melanocyte lineage in solar lentigines. J. Dermatol. Sci. 2014, 73, 251–257. [Google Scholar] [CrossRef]
- Odawara, M.; Mezaki, M.; Yoshimura, T.; Takaoka, A.; Oda, F.; Saeki, H.; Funasaka, Y. Epidermal turnover and iron metabolism in senile lentigo. J. Dermatol. 2024, 51, 453–457. [Google Scholar] [CrossRef]
- Chin, T.; Lee, X.E.; Ng, P.Y.; Lee, Y.; Dreesen, O. The role of cellular senescence in skin aging and age-related skin pathologies. Front. Physiol. 2023, 14, 1297637. [Google Scholar] [CrossRef]
- Bajaji, A. Senescence, Keratinisation, Latency: Seborrheic Keratosis. Ann. Med. Surg. Case Rep. 2019, 100002. [Google Scholar]
- Yamazaki, H.; Ando, H. The Incorporation of Melanosomes by Senescent Keratinocytes Causes the Accumulation of Melanin due to Decreased Energy Metabolism. Pigment Cell Melanoma Res. 2025, 38, 13219. [Google Scholar] [CrossRef]
- Yamaguchi, Y.; Takahashi, K.; Zmudzka, B.Z.; Kornhauser, A.; Miller, S.A.; Tadokoro, T.; Berens, W.; Beer, J.Z.; Hearing, V.J. Human skin responses to UV radiation: Pigment in the upper epidermis protects against DNA damage in the lower epidermis and facilitates apoptosis. FASEB J. 2006, 20, 1486–1488. [Google Scholar] [CrossRef] [PubMed]
- Díaz, D.F.Z.; Busch, L.; Kröger, M.; Klein, A.L.; Lohan, S.B.; Mewes, K.R.; Vierkotten, L.; Witzel, C.; Rohn, S.; Meinke, M.C. Significance of melanin distribution in the epidermis for the protective effect against UV light. Sci. Rep. 2024, 14, 3488. [Google Scholar] [CrossRef] [PubMed]
- Meleppat, R.K.; Ronning, K.E.; Karlen, S.J.; Burns, M.E.; Pugh, E.N., Jr.; Zawadzki, R.J. In vivo multimodal retinal imaging of disease-related pigmentary changes in retinal pigment epithelium. Sci. Rep. 2021, 11, 16252. [Google Scholar] [CrossRef]
- Vila, M. Neuromelanin, aging, and neuronal vulnerability in Parkinson’s disease. Mov. Disord. 2019, 34, 1440–1451. [Google Scholar] [CrossRef] [PubMed]
- Herath, H.M.U.L.; Piao, M.J.; Kang, K.A.; Zhen, A.X.; Fernando, P.D.S.M.; Kang, H.K.; Yi, J.M.; Hyun, J.W. Hesperidin Exhibits Protective Effects against PM2.5-Mediated Mitochondrial Damage, Cell Cycle Arrest, and Cellular Senescence in Human HaCaT Keratinocytes. Molecules 2022, 27, 4800. [Google Scholar] [CrossRef]
- Bino, S.D.; Ito, S.; Sok, J.; Wakamatsu, K. 5,6-Dihydroxyindole eumelanin content in human skin with varying degrees of constitutive pigmentation. Pigment. Cell Melanoma Res. 2022, 35, 622–626. [Google Scholar] [CrossRef]
- Noonan, F.P.; Zaidi, M.R.; Wolnicka-Glubisz, A.; Anver, M.R.; Bahn, J.; Wielgus, A.; Cadet, J.; Douki, T.; Mouret, S.; Tucker, M.A.; et al. Melanoma induction by ultraviolet A but not ultraviolet B radiation requires melanin pigment. Nat. Commun. 2012, 3, 884. [Google Scholar] [CrossRef]
- Kumar, P.R.; Moore, J.A.; Bowles, K.M.; Rushworth, S.A.; Moncrieff, M.D. Mitochondrial oxidative phosphorylation in cutaneous melanoma. Br. J. Cancer 2021, 124, 115–123. [Google Scholar] [CrossRef] [PubMed]
- Kim, Y.; Doma, V.; Çakır, U.; Kuras, M.; Betancourt, L.H.; Pla, I.; Sanchez, A.; Sugihara, Y.; Appelqvist, R.; Oskolas, H.; et al. Mitochondrial proteome landscape unveils key insights into melanoma severity and treatment strategies. Cancer 2025, 131, e35897. [Google Scholar] [CrossRef] [PubMed]
- Lin, Y.; Ding, Y.; Wu, Y.; Yang, Y.; Liu, Z.; Xiang, L.; Zhang, C. The underestimated role of mitochondria in vitiligo: From oxidative stress to inflammation and cell death. Exp. Dermatol. 2024, 33, e14856. [Google Scholar] [CrossRef] [PubMed]
- Zhou, Y.; Zhou, B.; Pache, L.; Chang, M.; Khodabakhshi, A.H.; Tanaseichuk, O.; Benner, C.; Chanda, S.K. Metascape provides a biologist-oriented resource for the analysis of systems-level datasets. Nat. Commun. 2019, 10, 1523. [Google Scholar] [CrossRef]



Disclaimer/Publisher’s Note: The statements, opinions and data contained in all publications are solely those of the individual author(s) and contributor(s) and not of MDPI and/or the editor(s). MDPI and/or the editor(s) disclaim responsibility for any injury to people or property resulting from any ideas, methods, instructions or products referred to in the content. |
© 2025 by the authors. Licensee MDPI, Basel, Switzerland. This article is an open access article distributed under the terms and conditions of the Creative Commons Attribution (CC BY) license (https://creativecommons.org/licenses/by/4.0/).
Share and Cite
Nurani, A.M.; Shibata, T.; Inoue, D. A Non-Invasive Approach to Intracellular Measurement in Solar Lentigo: Investigating Mitochondrial Dysfunction and Senescence Mechanisms Associated with Excessive Melanin Deposition. Int. J. Mol. Sci. 2025, 26, 10918. https://doi.org/10.3390/ijms262210918
Nurani AM, Shibata T, Inoue D. A Non-Invasive Approach to Intracellular Measurement in Solar Lentigo: Investigating Mitochondrial Dysfunction and Senescence Mechanisms Associated with Excessive Melanin Deposition. International Journal of Molecular Sciences. 2025; 26(22):10918. https://doi.org/10.3390/ijms262210918
Chicago/Turabian StyleNurani, Alif Meem, Takako Shibata, and Daigo Inoue. 2025. "A Non-Invasive Approach to Intracellular Measurement in Solar Lentigo: Investigating Mitochondrial Dysfunction and Senescence Mechanisms Associated with Excessive Melanin Deposition" International Journal of Molecular Sciences 26, no. 22: 10918. https://doi.org/10.3390/ijms262210918
APA StyleNurani, A. M., Shibata, T., & Inoue, D. (2025). A Non-Invasive Approach to Intracellular Measurement in Solar Lentigo: Investigating Mitochondrial Dysfunction and Senescence Mechanisms Associated with Excessive Melanin Deposition. International Journal of Molecular Sciences, 26(22), 10918. https://doi.org/10.3390/ijms262210918

