Abstract
Clear cell renal cell carcinoma (ccRCC), accounting for 80–90% of renal malignancies, is frequently driven by VHL inactivation—either through mutation or promoter hypermethylation—resulting in constitutive HIF2 activation and pseudohypoxic signaling. VHL gene inactivation is a hallmark of von Hippel–Lindau syndrome, a hereditary disorder predisposing patients to ccRCC and other tumors, underscoring its central role in disease pathogenesis. While VHL dysfunction promotes aggressive tumor phenotypes, the therapeutic potential of VHL restoration remains underexplored. Here, using the Cas9 induced VHL-mutation in the Caki-1 cell line model, we demonstrate that VHL inactivation augments hypoxia-like pathways and enhances anaerobic glycolysis. Rescue of functional VHL reversed these activation patterns and modulated the expression of genes associated with angiogenesis. Using single cell transcriptomics, we show that the VHL-positive and -negative Caki-1 cells are characterized with different proportions of benign and aggressive cells as seen by analysis of specific gene expression. Furthermore, the identified angiogenesis-related genes were linked to affect clinical outcomes in ccRCC patients, suggesting that VHL restoration may mitigate high-risk molecular features.
1. Introduction
Kidney or renal cancer is one of the most common cancers in the United States. In 2024, there were 80,980 new diagnosed cases and 14,510 deaths from kidney cancer [1]. In Russia, during the period from 2012 to 2017, the standardized incidence rates increased by 13.8% among men (from 12.3 to 14.0 per 100,000 population, world standard) and by 16.4% among women (6.7 and 7.8 per 100,000 population) with a total of 24,800 new diagnosed cases of renal cancer [2]. In the world, approximately 80% of renal carcinomas are clear cell tumors (ccRCC). Cells of origin in ccRCC have been identified as proximal tubular epithelial cells and are more likely to hematogenously metastasize to the lungs, liver, and bones [3]. The inactivation of somatic mutations or deletions in the von Hippel–Lindau (VHL) tumor suppressor gene region (chromosome arm 3p) is strongly associated with bilateral manifestation of younger age (20–40 years) [3]. In non-familiar ccRCC cases, somatic VHL mutations are found in 90% of cases [4].
The VHL gene serves as a key tumor suppressor gene preventing cell proliferation, angiogenesis, and cell differentiation. It functions as a key regulator of hypoxia. It directs poly-ubiquitination of HIF1-a and induces its degradation. This leads to negative regulation of hypoxia-associated genes [5]. VHL mutations disturbs this regulation axis and leads to consistent activation of the HIF pathway. This leads to a pro-hypoxic tumor environment. Such tumors have more aggressive phenotype and poor prognosis [6]. One of the factors contributing to the metastatic potential of renal cancer cells is periostin, a matricellular protein secreted by VHL-deficient kidney cells. Periostin facilitates the migration and dissemination of VHL-positive cells to distant tissues, thereby promoting metastatic progression [7].
According to the disruption of VHL function in the vast majority of ccRCCs, gene therapy looks promising. It involves replacing or repairing the mutated VHL gene in cells affected by the disease [8]. For example, ultrasound microbubble-mediated VHL expression in the OVCAR3 cell line inhibited proliferation and migration, caused cell-cycle arrest, and promoted apoptosis [9]. Moreover, polyethyleneimine-derived nanoparticles with VHL plasmids successfully reduced tumor volume in BALB/c nude mice with established renal cell carcinoma [10]. Studies using the Caki-1 cell line, a human ccRCC model, demonstrate that restoration of VHL function after mutation leads to a decrease in tumorigenicity, which can also be considered a potential therapeutic approach [11]. However, a critical gap remains in understanding how restoration of VHL impacts heterogeneous tumor subpopulations.
While bulk RNA sequencing captures broad transcriptional changes, it obscures cell-to-cell variability, masking nuanced responses to therapy. However, single-cell RNA sequencing (scRNA-seq) offers unparalleled resolution, enabling the study of gene expression patterns at the individual cell level. A key advantage of scRNA-seq is the ability to analyze pathway activity across distinct cell populations using methods like Gene Set Variation Analysis (GSVA) [12]—a powerful approach for evaluating the enrichment of predefined gene sets in single cells without requiring predefined groups. With this tool, we can quantify pathway-level activity in individual cells, uncovering how key biological processes such as glycolysis, hypoxia response, or epithelial mesenchymal transition (EMT) are dynamically regulated within tumor subpopulations. This method is particularly powerful in cancer research, where metabolic reprogramming and signaling pathway crosstalk often drive progression and therapy resistance.
In this study, we investigated how cellular heterogeneity changes in model cell lines upon VHL mutation and following its restoration, using single-cell transcriptome analysis. As a model system, we chose the Caki-1 cell-based model previously described and characterized by our group [13]. In this model, VHL inactivation via CRISPR-Cas9 resulted in HIF-1 protein accumulation under normoxic conditions similar to the levels of hypoxia-cultivated cells [14]. Additionally, clones with mutated VHL gave rise to significantly larger tumors in immunodeficient mice as compared to the original Caki-1 cells with wild-type VHL. Importantly, restoring functional VHL in cells significantly reduced tumor growth compared to the mutant VHL cells [11]. Given this established link between VHL status and tumor aggressiveness, we now utilize single-cell RNA sequencing to deconvolve the cellular heterogeneity within this model.
In this work, we demonstrated that scRNA-seq experiments reproduce bulk RNA sequencing conclusions that VHL mutation produces hypoxia-like expression patterns. Bwith error(s) ased on single-cell transcriptomic data, the Caki-1 cell population can be divided into two distinct subsets. The gene expression profiles of these subsets indicate that they exhibit different malignancy phenotypes: one that is pro-angiogenic and one that is normal. These observations can be made in all cell lines despite VHL status.
2. Results
2.1. Integrated Single-Cell and Bulk Transcriptomic Analysis Reveals VHL-Dependent Gene Expression Programs in Caki-1 Cells
We performed single-cell transcriptomic profiling on four isogenic Caki-1 cell lines: the parental wild-type cell line (WT), a VHL-mutant cell line (mutVHL) with a CRISPR/Cas9-induced frameshift mutation in the C-terminal -domain (Figure S1), a mutVHL cell line with restored VHL (mutVHL-restored), and a mutVHL cell line with empty vector (mutVHL-control). Restoration of functional VHL expression in the mutant cells was achieved via lentiviral transduction with a VHL-HA expression construct (Figure S2), and mutVHL-control cells were transduced with an empty control lentiviral vector [11]. After quality control of single cell RNA sequencing data, we analyzed RNA expression in 4303 WT, 4341 mutVHL, 4312 mutVHL-restored, and 4992 mutVHL-control cells.
Initially, we compared the single-cell transcriptomic data with the bulk RNA-sequencing data. In our previous work with bulk RNA-seq, we detected that VHL inactivation led to a significant increase in gene expression of the enzymes involved in all stages of glycolysis, including SLC2A1, HK1, PFKL, PFKP, ALDOA, ALDOC, GAPDH, PGK1, PGAM1, ENO1, ENO2, and LDHA [11]. As shown in Figure 1A, the normalized expression levels in WT, mutVHL, and mutVHL-restored cell lines show strong correlations across both bulk and single-cell RNA-seq datasets. In all comparisons, whether between different cell lines (WT, mutVHL, or mutVHL-restored) or between bulk and single-cell RNA-seq methods, we consistently observed at least moderate positive correlations in normalized gene expression levels. According to this, single cell and bulk RNA-seq experiments show similar results, and we can extrapolate previous findings on the single cell data.
Figure 1.
Single-cell transcriptomic profiling reveals genotype-driven clustering and metabolic reprogramming in VHL-engineered cell lines. (A) Correlation matrix of normalized RNA expression profiles across VHL genotypes in bulk and single-cell RNA-seq datasets. Pairwise Pearson correlations of gene expression levels (log-normalized counts) between WT, mutVHL, mutVHL-restored, and mutVHL-control cell lines are shown for both bulk and single-cell RNA sequencing experiments. (B) UMAP projections of single-cell data colored by cell lines. (C) UMAP projections colored by Leiden clusters, demonstrating genotype-dependent segregation. Functional VHL clusters (blue) are predominantly composed of WT and mutVHL-restored cells, while the VHL-mutant cluster (orange) is enriched for mutVHL and mutVHL-control cells, confirming successful genetic stratification. (D) Heatmap of mean z-scores of expression patterns of DEGs previously identified in bulk RNA-seq analyses ([11], highlighting conserved patterns of metabolic dysregulation).
Due to the highly correlated RNA expression levels observed in our single-cell experiment, we were able to separate the cells only into two groups using the Leiden clustering algorithm: one cluster is dominated by cells with functional VHL and another by cells with mutant VHL (Figure 1B,C). The top 15 differentially expressed genes (DEGs) are shown in Figure 1D and include genes involved in glycolytic processes, such as PGK1 (LogFC = −1.48, p_adj = ), LDHA (LogFC = −1.36, p_adj = ), TPI1 (LogFC = −0.89, p_adj = ), and PKM (LogFC = −0.89, p_adj = ). Notably, LDHA and BNIP3 are directly regulated by HIF1-, as previously described [15]. The complete set of DEGs is provided in Table S1.
We found 4504 DEGs between normal and mutVHL cells in our single cell experiment. While 2523 of the identified DEGs overlap with DEGs from our previous bulk RNA study, 6424 DEGs were found uniquely in the bulk experiment (Figure S3). This effect is likely caused by technical limitations of single-cell library preparation and the loss of some low-abundance genes detected in bulk RNA sequencing. This suggests that, while bulk RNA-seq captures a broader dynamic range of gene expression, single-cell RNA-seq reliably recapitulates major transcriptional differences between VHL-functional and VHL-mutant states.
2.2. Gene Set Variational Analysis Shows Subsets of Cells with a Different Malignancy Phenotype
Comparing pathway activation via GSVA scores in WT cells with other cell lines at single-cell resolution could reveal how specific metabolic or survival pathways contribute to aggressive phenotypes.
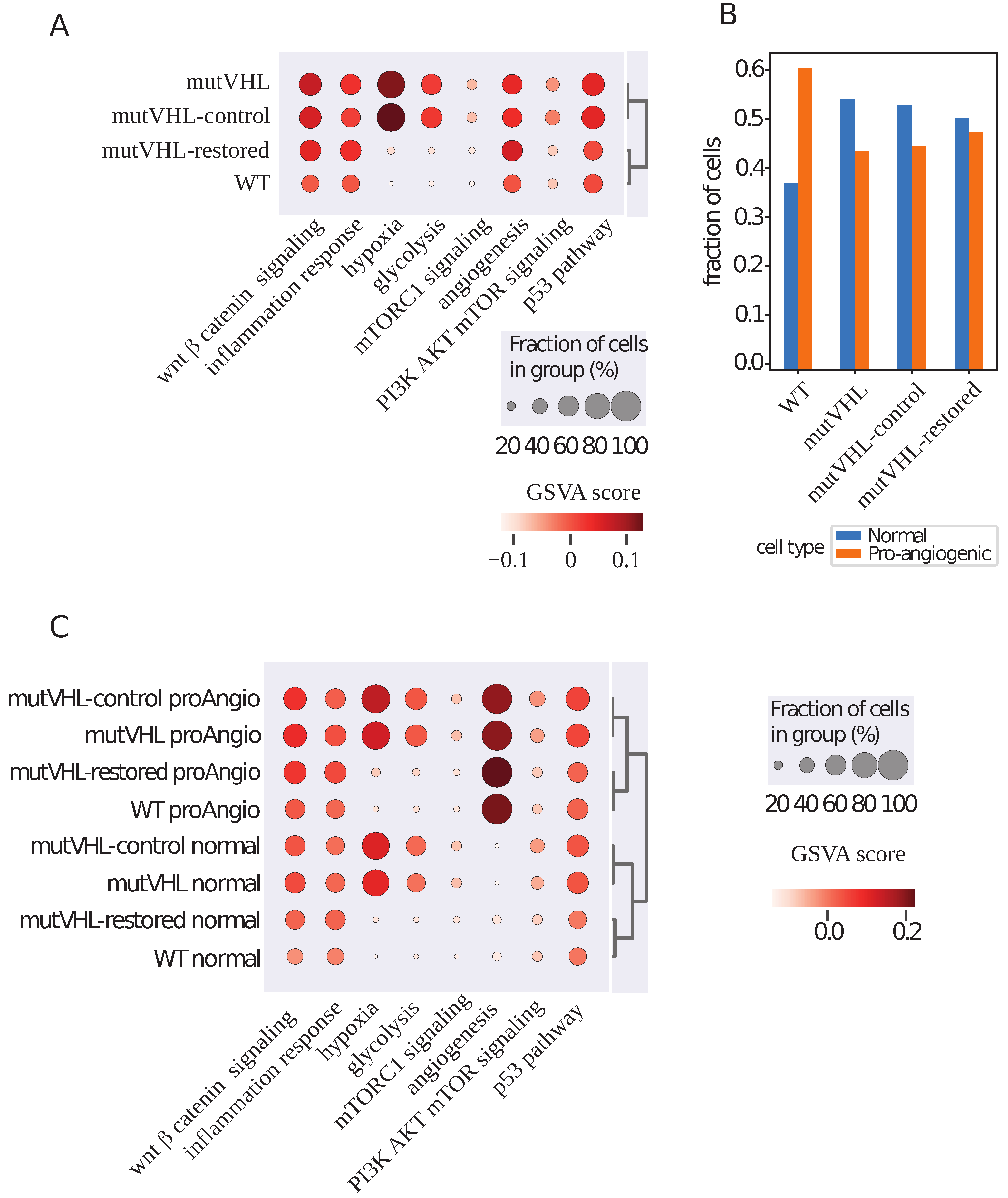
For the GSVA analysis, we selected hallmark gene sets from the Human Molecular Signatures Database (MSigDB) Collections [16,17]. These hallmark gene sets represent well-defined biological processes and are widely used to summarize pathway activities in transcriptomic studies. We compared the enrichment of these gene sets between WT cells and every other experimental group of cells. The top 8 differentially enriched pathways are presented in Table 1 and Figure 2. A full list of comparisons is available in Table S2. Compared to WT cells, the most differentially enriched pathways in both mutVHL and mutVHL-control cells were Hypoxia, Glycolysis, mTORC1, PI3K/AKT/mTOR, and P53 signaling pathways. The first two pathways are activated upon VHL inactivation and include genes that are tightly regulated by the VHL-HIF1 axis, such as PGK1, PDK1, ALDOA, ALDOC, AKAP12, ANGPTL4, ANKZF1, ADM, VEGFA, SLC2A1, and BNIP3L [15,18]. mTORC1, PI3K/AKT/mTOR, and P53 pathways are key regulators of cell growth, metabolism, and proliferation [19,20]. Compared to Caki-1 cells, cells with recovered VHL are enriched in WNT/-Catenin, Inflammatory, and Angiogenesis pathways.
Table 1.
Differential pathway enrichment between WT and other cell lines. Z-values from Wilcoxon rank-sum tests comparing the enriched pathways with the highest significance between WT and mutVHL, mutVHL-restored, and mutVHL-control cell lines. Pathways are ranked by the magnitude of differential enrichment (Z), highlighting persistent metabolic and angiogenic signatures despite VHL restoration.
Figure 2.
Pathway enrichment and pro-angiogenic subpopulation analysis in VHL-engineered cell lines. (A) Hallmark pathway enrichment analysis across cell lines. Dot plot shows enriched pathways analyzed by GSVA. Circle size represents the fraction of cells with pathway activity in each group (WT, mutVHL, mutVHL-restored, mutVHL-control); color intensity indicates mean enrichment score. Key pathways (e.g., hypoxia, glycolysis, angiogenesis) show genotype-specific activation patterns. (B) Cell fractions of normal and pro-angiogenic cellular subpopulations across experimental groups. Bar plot demonstrates the relative proportions of cells exhibiting pro-angiogenic signatures. (C) Subpopulation-specific Hallmark pathway enrichment. Dot plot displays pathway activation patterns within distinct cellular subpopulations (normal vs. pro-angiogenic) across genotypes. Circle size and color represent fraction of active cells and mean enrichment score, respectively, highlighting conserved pro-angiogenic pathway activation regardless of VHL status.
Based on the activity profiles of key signaling pathways-including Hypoxia, Glycolysis, mTORC1, PI3K/AKT/mTOR, P53, WNT/-Catenin, Inflammatory, and Angiogenesis, we performed unsupervised classification of all cells using Gaussian mixture modeling. This analysis segregated the cells into two distinct phenotypic clusters, designated as “normal” and “pro-angiogenic,” with the Angiogenesis pathway serving as the principal discriminator between these groups (Figure 2C).
Quantitative assessment (Figure 2B, Table 2) revealed a marked enrichment of the pro-angiogenic phenotype within the mutVHL, mutVHL-control, and mutVHL-restored cells, exhibiting normal-to-pro-angiogenic cell ratios of 0.83, 0.87, and 0.93, respectively. In contrast, the WT cell line demonstrated a predominance of normal phenotype cells, reflected by a ratio of 1.59. These data indicate that VHL inactivation correlates with an increased proportion of cells exhibiting pro-angiogenic transcriptional programs, whereas Caki-1 cells maintain a lower frequency of such cells. Notably, cells with restored VHL expression (mutVHL-restored) displayed an approximately equal distribution between normal and pro-angiogenic phenotypes, suggesting only partial phenotypic reversion upon VHL restoration.
Table 2.
Counts of cells with normal and pro-angiogenic phenotype.
These findings demonstrate that, while VHL status significantly influences angiogenic signaling and cellular heterogeneity in the Caki-1 model system, it is not the sole determinant of these processes.
2.3. Comparison of Pro-Angiogenic and Normal Cells Gene Expressions
Next, we performed a comparative analysis of pro-angiogenic and normal cell subpopulations (Table S3). In each cell line, the top five differentially expressed genes (DEGs) were CCND2 (LogFC = 1.03, p_adj = ), TIMP1 (LogFC = 0.79, p_adj = ), LRPAP1 (LogFC = 0.66, p_adj = ), APP (LogFC = 0.93, p_adj = ), and MSX1 (LogFC = 1.1, p_adj = ) (Figure 3A). All of them are upregulated in pro-angiogenic cells. CCND2 is one of the three D-cyclin genes. This gene is upregulated in multiple myeloma [21]. TIMP1 encodes matrix metalloproteinase and is involved in EMT [22]. LRPAP1 is shown as a key player in the micropapillary pattern metastasis of lung adenocarcinoma [23]. APP is also shown to be involved in proliferation and migration of cancer cells [24]. In contrast, MSX1 exerts tumor-suppressive functions [25,26].
Figure 3.
Transcriptomic and phenotypic characterization of pro-angiogenic subpopulations. (A) Dotplot of DEGs that were the result of comparison of normal and pro-angiogenic cell subpopulations (pro-angiogenic cluster), common DEGs from the comparison of WT normal cells with normal and pro-angiogenic mutVHL-restored cells (WT normal vs. all mutVHL-restored cluster) and common DEGs from comparison of WT normal cells with normal and pro-angiogenic cells from mutVHL and mutVHL-control cell lines. (B) Pairwise Pearson correlations of Log2FCs across all subpopulations of cell lines.
Next, we compared the subpopulations of all cell lines to the normal cell subpopulation of WT cells (Table S4). Log2 fold-change values exhibited strong correlations across all subpopulations within mutVHL and mutVHL-control cell lines. Pro-angiogenic mutVHL-restored cells demonstrated a strong correlation with all mutVHL cell subpopulations, a moderate correlation with normal subtype of mutVHL-restored cells, and no correlation with WT pro-angiogenic cells (Figure 3B). This indicates that rescue of VHL expression alone is insufficient to fully reestablish the gene expression profile in Caki-1 cells.
Comparison of gene expressions in normal subpopulation of WT cells with pro-angiogenesis mutVHL-restored and normal mutVHL-restored revealed that NDUFB10 (normal mutVHL-restored: LogFC = 0.5, p_adj = ; pro-angiogenic mutVHL-restored: LogFC = 0.55, p_adj = ) and SNHG9 (normal mutVHL-restored: LogFC = 1.06, p_adj = ; pro-angiogenic mutVHL-restored: LogFC = 1.07, p_adj = ) genes were upregulated in both mutVHL-restored cell subpopulations. NDUFB10 encodes a subunit of mitochondrial electron transport chain, and its knockout leads to impaired respiration and reduction of mitochondrial membrane potential [27]. SNHG9 exhibits a dual role in cancer progression: it has been shown to promote cell proliferation, migration, and invasion in hepatocellular carcinoma cells [28], induce hepatoblastoma tumorigenesis via miR-23a-5p/WNT3a Axis [29], and be associated with with poor survival and immune infiltrations in prostate cancer [30]; in contrast it inhibits ovarian cancer progression by sponging microRNA-214-5p [31]. VIM is downregulated in both normal (LogFC = −0.68, p_adj = ) and pro-angiogenic (LogFC = −0.58, p_adj = ) mutVHL-restored cells compared to normal WT cells. Upregulation of VIM in ccRCC is a common occurrence in patients with mutated VHL [32]. VIM encodes a cytoskeletal protein, vimentin filament that supports mechanical integrity of the migratory machinery of a cell and is involved in the key events during EMT [33]. The NUCKS1 gene is also downregulated in both mutVHL-restored cell subpopulations (normal mutVHL-restored: LogFC = −0.45, p_adj = ; pro-angiogenic mutVHL-restored: LogFC = −0.48, p_adj = ). However, this gene is associated with tumor proliferation, invasion, and progression [34,35].
All cell subtypes with mutated VHL showed upregulation in genes associated with glycolytic processes and hypoxia (Figure 3A).
3. Discussion
Our study reveals critical insights into the heterogeneity of Caki-1 cells and the functional consequences of VHL restoration. A key finding is the presence of pro-angiogenic cells across all experimental groups, including WT, mutVHL, and mutVHL-restored cell lines. This suggests that pro-angiogenic potential is an intrinsic feature of Caki-1 cells, though its prevalence is significantly influenced by VHL status. Notably, VHL restoration only partially normalized the ratio of normal to pro-angiogenic cells, indicating that functional VHL alone is not sufficient to fully revert the tumorigenic phenotype.
The pro-angiogenic subpopulations in all cell types, whether mutVHL, mutVHL-restored, or even WT, shared a core set of DEGs. All of them were upregulated in pro-angiogenic cells compared to cells classified within the normal subpopulation. Cyclin D2 is a member of the D-type cyclins that plays a critical role in regulating cell cycle, cellular differentiation, and malignant transformation. CCND2 is usually downregulated in ccRCC tissues compared to adjacent non-malignant kidney tissues due to aberrant promoter hypermethylation. This epigenetic silencing of CCND2 is thought to contribute to tumorigenesis by disrupting normal cell cycle regulation, as CCND2 normally promotes cell cycle progression from G1 to S phase [36]. Nevertheless, in pro-angiogenic clusters, regardless of VHL status, we detected an increased transcription of CCND2. A similar pattern has also been observed in glioma and melanoma [21,37]. TIMP1 (TIMP metallopeptidase inhibitor 1) is also upregulated in cells with the pro-angiogenic phenotype. It naturally inhibits matrix metalloproteinases and participates in extracellular matrix remodeling. Upregulating TIMP1 accelerated the proliferation, migration, and invasion of RCC cells [38]. Dysregulation of TIMP1 is associated with cancer progression and the accumulation of cancer associated macrophages and poor prognosis in high-risk surgically resected melanoma patients [39,40,41]. TIMP1 and CCND2 upregulation in pro-angiogenic cells mirror the POSTN-driven phenotype, shown in [7], implicating extracellular matrix remodeling and cell-cycle dysregulation as conserved mediators of cooperative aggression.
LRPAP1 and APP are also upregulated in pro-angiogenic cells and involved in cell migration and metastasis [23,24]. MSX1 has a dualistic relation with cancer. On the one hand, it promotes cell proliferation and invasion in human colon cancer cells [42]. On the other hand, it promotes cell cycle arrest in different cycle stages and works as a tumor suppressor [25,26]. The persistence of these DEGs in VHL-rescued cells implies that pro-angiogenic programs are resilient to VHL reintroduction, likely due to epigenetic or microenvironmental stabilization.
It is important to note, however, that our model relies on a single clonal isolate, so some differences between WT and mutVHL cells may reflect pre-existing heterogeneity rather than direct VHL effects. Despite this limitation, the shared DEG signature among pro-angiogenic cells across all genotypes reveals stable molecular drivers of aggressiveness that endure despite VHL recovery.
In conclusion, our findings demonstrate that the pro-angiogenic phenotype in Caki-1 cells is not solely dependent on the canonical VHL-HIF hypoxia axis but is instead supported by a network of alternative pathways, including ECM remodeling (TIMP1, LRPAP1, APP) and cell-cycle dysregulation (CCND2). We reveal that, even within an isogenic cell line model, there is a stable transcriptional heterogeneity that leads to the formation of normal and pro-angiogenic cell phenotypes. While VHL mutational status serves as a powerful modulator of the proportion of these aggressive pro-angiogenic cells, it is not an absolute prerequisite for their emergence. This underscores the complexity of tumorigenesis, where genetic drivers act upon a pre-existing landscape of cellular plasticity. Still it is unclear what kind of interactions between these pro-angiogenic and more normal cell subtypes acquire within the tumor microenvironment.
4. Materials and Methods
4.1. Cell Culture
The Caki-1 cell line was provided by Dr. Deyev Igor from the Institute of Bioorganic Chemistry. Deyev Igor bought them from ATCC (ATCC number HTB-46). WT (Caki-1), mutVHL, mutVHL-restored, and mutVHL-control cell lines [11] were maintained in Dulbecco’s Modified Eagle Medium (DMEM) supplemented with 10% fetal bovine serum (FBS), 1% penicillin/streptomycin, and 2 mM L-glutamine. The VHL-mutant cell line was generated via CRISPR-Cas9-mediated knockout (targeting exon 3) and validated by Sanger sequencing. To produce a VHL-mutant Caki-1 cell line, we performed a CRISPR-Cas9 genome editing. The guide RNA (gRNA) targeting exon 3 of the VHL gene (ENSG00000134086) was designed using CRISPR Design Tool (https://www.addgene.org/genome-engineering/, accessed on 16 September 2025) to maximize on-target efficiency and minimize off-target effects. The gRNA sequence (5′-AGGTCGCTCTACGAAGATC-3′) was cloned into the pSPCas9(BB)-2A-Puro (PX459) vector (Addgen) treated by the restriction endonuclease BbsI. The px459-gRNA(VHL) plasmid was then transfected into Caki-1 cells according to the (Ca2+)-phosphate transfection procedure (Promega, Madison, WI, USA). Following puromycin selection (puromycin-containing DMEM 10% FBS (2 mM), 48 h post-transfection), single-cell clones were isolated by limiting dilution (100 cells/10 mL). Genomic DNA was purified from expanded clones (days 34–48). Successful knockout was confirmed by Sanger sequencing of PCR-amplified genomic DNA spanning the target site (primers: Fw 5′-CATCAGCATAACACACTGCCA-3′, Rev 5′-GGAACCAGTCCTGTATCTAGA-3′). The PCR product was cloned into the T-vector with an InsTA clone PCR Cloning kit (Thermo Scientific, Waltham, MA, USA) and subjected to Sanger sequencing (Figure S1).
Unlike the clonal mutVHL cell line, which was isolated by limiting dilution, mutVHL-restored and mutVHL-control cell lines are polyclonal populations. These populations were generated by transducing the parental mutVHL cells with either the VHL-HA rescue construct or the empty pCDF1-MCS2-EF1-Puro (Addgen) vector, followed by puromycin selection (puromycin-containing DMEM 10% FBS (2 mM), 48 h post-transfection) to eliminate untransduced cells.
4.2. Single-Cell RNA Sequencing Data Analysis
4.2.1. Single-Cell RNA Sequencing (scRNA-seq) Data Processing
Single-cell RNA sequencing libraries were prepared for each cell line. For each replicate, single-cell gene expression libraries were generated and sequenced. The resulting FASTQ files were processed using Cell Ranger (v9.0.1, 10× Genomics) count function with default parameters against the human reference genome (GRCh38 reference genome and gencode v44 primary assembly annotation from the 10× Genomics website) to generate a feature-barcode matrix for each individual sample. Further analysis was made using the Scanpy toolkit (v1.11.1) [43]. Raw gene expression matrices were subjected to standard quality control (QC) filters: cells with fewer than 500 detected genes or >20% mitochondrial reads were excluded; genes expressed in fewer than 10 cells were removed. Counts were normalized to median library size and log1p-transformed.
4.2.2. Feature Selection and Dimensionality Reduction
Highly variable genes (HVGs) were selected using the Pearson residuals method (n = 3000 genes) [44]. Principal component analysis (PCA) was performed on scaled residuals, and the top 30 principal components (PCs) were retained for downstream analysis. Nonlinear dimensionality reduction was achieved via UMAP [45], with initial positions derived from partition-based graph abstraction based on cell type [46]. Unsupervised clustering was performed with Leiden algorithm [47] with 2 iterations and 0.04 resolution.
4.2.3. Differential Expression and Pathway Analysis
DEGs between clusters were identified using the Wilcoxon rank-sum test, with Benjamini–Hochberg correction for multiple testing (adjusted p < 0.05). GSVA was performed using the GSEApy package (v.1.1.5) [48]. Hallmark gene sets from MSigDB were scored per cell using log-normalized expression data.
4.2.4. Code Availability
Code used for analysis is accessed 10 September 2025 and available at https://github.com/pav1201/scVHL.
5. Conclusions
Our single-cell transcriptomic analysis reveals that the aggressive phenotype driven by VHL inactivation is underpinned by a fundamental and persistent reorganization of cellular heterogeneity. We demonstrate that, regardless of VHL status, the Caki-1 population is structured into two distinct subpopulations: one with a pro-angiogenic phenotype and one with a more normal phenotype. While VHL mutation amplifies the hypoxic signature and increases the prevalence of the pro-angiogenic cells, the restoration of functional VHL is insufficient to fully reverse the proportions of these populations. The resilience of the pro-angiogenic phenotype, even after genetic correction, points to the activation of robust VHL-independent pathways such as ECM remodeling and cell-cycle dysregulation that sustain cellular aggressiveness.
Supplementary Materials
The following supporting information can be downloaded at https://www.mdpi.com/article/10.3390/ijms262110629/s1.
Author Contributions
P.A.: Conceptualization, Formal analysis, Software, Data curation, Visualization, and Writing—original draft. A.M.: Investigation, Methodology, Validation, and Writing—review & editing. S.Z.: Resources, Investigation (cell line preparation), and Validation. A.S.: Supervision, Methodology, and Writing—review & editing. E.P.: Funding acquisition, Project administration, and Resources. All authors have read and agreed to the published version of the manuscript.
Funding
This research was supported by the Russian Science Foundation, project no. 19-74-30026 (single cell RNA-seq), and by the grant of the state program of the «Sirius» Federal Territory «Scientific and Technological Development of the «Sirius» Federal Territory» (Agreement № 21-03 date 27 September 2024) (bioinformatics approaches to trace epigenetic changes in cancer cells).
Institutional Review Board Statement
Not applicable.
Informed Consent Statement
Not applicable.
Data Availability Statement
The raw data supporting the conclusions of this article will be made available by the authors on request.
Conflicts of Interest
The authors declare no conflicts of interest.
References
- Siegel, R.L.; Kratzer, T.B.; Giaquinto, A.N.; Sung, H.; Jemal, A. Cancer statistics, 2025. CA Cancer J. Clin. 2025, 75, 10–45. [Google Scholar] [CrossRef]
- Axel, E.M.; Matveev, V.B. Statistics of malignant tumors of urinary and male urogenital organs in Russia and the countries of the former USSR. Cancer Urol. 2019, 15, 15–24. [Google Scholar] [CrossRef]
- Padala, S.A.; Barsouk, A.; Thandra, K.C.; Saginala, K.; Mohammed, A.; Vakiti, A.; Rawla, P.; Barsouk, A. Epidemiology of renal cell carcinoma. World J. Oncol. 2020, 11, 79–87. [Google Scholar] [CrossRef]
- Gossage, L.; Eisen, T.; Maher, E.R. VHL, the story of a tumour suppressor gene. Nat. Rev. Cancer 2015, 15, 55–64. [Google Scholar] [CrossRef]
- Maxwell, P.H.; Wiesener, M.S.; Chang, G.W.; Clifford, S.C.; Vaux, E.C.; Cockman, M.E.; Wykoff, C.C.; Pugh, C.W.; Maher, E.R.; Ratcliffe, P.J. The tumour suppressor protein VHL targets hypoxia-inducible factors for oxygen-dependent proteolysis. Nature 1999, 399, 271–275. [Google Scholar] [CrossRef]
- Chen, Z.; Han, F.; Du, Y.; Shi, H.; Zhou, W. Hypoxic microenvironment in cancer: Molecular mechanisms and therapeutic interventions. Signal Transduct. Target. Ther. 2023, 8, 70. [Google Scholar] [CrossRef]
- Hu, J.; Tan, P.; Ishihara, M.; Bayley, N.A.; Schokrpur, S.; Reynoso, J.G.; Zhang, Y.; Lim, R.J.; Dumitras, C.; Yang, L.; et al. Tumor heterogeneity in VHL drives metastasis in clear cell renal cell carcinoma. Signal Transduct. Target. Ther. 2023, 8, 155. [Google Scholar] [CrossRef] [PubMed]
- Wang, Y.; Song, J.; Zheng, S.; Wang, S. Advancements in understanding the molecular mechanisms and clinical implications of Von Hippel-Lindau syndrome: A comprehensive review. Transl. Oncol. 2025, 51, 102193. [Google Scholar] [CrossRef] [PubMed]
- Li, C.; Hu, S.; Yue, Y. Ultrasound microbubble-mediated VHL regulates the biological behavior of ovarian cancer cells. Ultrasound Med. Biol. 2021, 47, 723–732. [Google Scholar] [CrossRef] [PubMed]
- Xu, Z.; Shen, G.; Xia, X.; Zhao, X.; Zhang, P.; Wu, H.; Guo, Q.; Qian, Z.; Wei, Y.; Liang, S. Comparisons of three polyethyleneimine-derived nanoparticles as a gene therapy delivery system for renal cell carcinoma. J. Transl. Med. 2011, 9, 46. [Google Scholar] [CrossRef]
- Artemov, A.V.; Zhenilo, S.; Kaplun, D.; Starshin, A.; Sokolov, A.; Mazur, A.M.; Szpotan, J.; Gawronski, M.; Modrzejewska, M.; Gackowski, D.; et al. An IDH-independent mechanism of DNA hypermethylation upon VHL inactivation in cancer. Epigenetics 2022, 17, 894–905. [Google Scholar] [CrossRef]
- Hänzelmann, S.; Castelo, R.; Guinney, J. GSVA: Gene set variation analysis for microarray and RNA-seq data. BMC Bioinform. 2013, 14, 7. [Google Scholar] [CrossRef] [PubMed]
- Zhigalova, N.A.; Zhenilo, S.V.; Artemov, A.V.; Prokhortchouk, E.B. [CRISPR/Cas9-editing-based modeling of hypoxia in renal cancer cells]. Mol. Biol. 2017, 51, 836–840. [Google Scholar] [CrossRef]
- Artemov, A.V.; Zhigalova, N.; Zhenilo, S.; Mazur, A.M.; Prokhortchouk, E.B. VHL inactivation without hypoxia is sufficient to achieve genome hypermethylation. Sci. Rep. 2018, 8, 10667. [Google Scholar] [CrossRef] [PubMed]
- Schödel, J.; Grampp, S.; Maher, E.R.; Moch, H.; Ratcliffe, P.J.; Russo, P.; Mole, D.R. Hypoxia, hypoxia-inducible transcription factors, and renal cancer. Eur. Urol. 2016, 69, 646–657. [Google Scholar] [CrossRef]
- Mootha, V.K.; Lindgren, C.M.; Eriksson, K.F.; Subramanian, A.; Sihag, S.; Lehar, J.; Puigserver, P.; Carlsson, E.; Ridderstråle, M.; Laurila, E.; et al. PGC-1alpha-responsive genes involved in oxidative phosphorylation are coordinately downregulated in human diabetes. Nat. Genet. 2003, 34, 267–273. [Google Scholar] [CrossRef]
- Subramanian, A.; Tamayo, P.; Mootha, V.K.; Mukherjee, S.; Ebert, B.L.; Gillette, M.A.; Paulovich, A.; Pomeroy, S.L.; Golub, T.R.; Lander, E.S.; et al. Gene set enrichment analysis: A knowledge-based approach for interpreting genome-wide expression profiles. Proc. Natl. Acad. Sci. USA 2005, 102, 15545–15550. [Google Scholar] [CrossRef]
- Wykoff, C.C.; Sotiriou, C.; Cockman, M.E.; Ratcliffe, P.J.; Maxwell, P.; Liu, E.; Harris, A.L. Gene array of VHL mutation and hypoxia shows novel hypoxia-induced genes and that cyclin D1 is a VHL target gene. Br. J. Cancer 2004, 90, 1235–1243. [Google Scholar] [CrossRef]
- Goul, C.; Peruzzo, R.; Zoncu, R. The molecular basis of nutrient sensing and signalling by mTORC1 in metabolism regulation and disease. Nat. Rev. Mol. Cell Biol. 2023, 24, 857–875. [Google Scholar] [CrossRef]
- Sullivan, K.D.; Galbraith, M.D.; Andrysik, Z.; Espinosa, J.M. Mechanisms of transcriptional regulation by p53. Cell Death Differ. 2018, 25, 133–143. [Google Scholar] [CrossRef]
- Misiewicz-Krzeminska, I.; Sarasquete, M.E.; Vicente-Dueñas, C.; Krzeminski, P.; Wiktorska, K.; Corchete, L.A.; Quwaider, D.; Rojas, E.A.; Corral, R.; Martín, A.A.; et al. Post-transcriptional modifications contribute to the upregulation of cyclin D2 in multiple myeloma. Clin. Cancer Res. 2016, 22, 207–217. [Google Scholar] [CrossRef]
- Jung, Y.S.; Liu, X.W.; Chirco, R.; Warner, R.B.; Fridman, R.; Kim, H.R.C. TIMP-1 induces an EMT-like phenotypic conversion in MDCK cells independent of its MMP-inhibitory domain. PLoS ONE 2012, 7, e38773. [Google Scholar] [CrossRef] [PubMed]
- Yan, H.J.; Lin, S.C.; Xu, S.H.; Gao, Y.B.; Zhou, B.J.; Zhou, R.; Chen, F.M.; Li, F.R. Proteomic analysis reveals LRPAP1 as a key player in the micropapillary pattern metastasis of lung adenocarcinoma. Heliyon 2024, 10, e23913. [Google Scholar] [CrossRef] [PubMed]
- Lee, H.N.; Jeong, M.S.; Jang, S.B. Molecular characteristics of amyloid precursor protein (APP) and its effects in cancer. Int. J. Mol. Sci. 2021, 22, 4999. [Google Scholar] [CrossRef]
- Yue, Y.; Yuan, Y.; Li, L.; Fan, J.; Li, C.; Peng, W.; Ren, G. Homeobox protein MSX1 inhibits the growth and metastasis of breast cancer cells and is frequently silenced by promoter methylation. Int. J. Mol. Med. 2018, 41, 2986–2996. [Google Scholar] [CrossRef] [PubMed]
- Yue, Y.; Zhou, K.; Li, J.; Jiang, S.; Li, C.; Men, H. MSX1 induces G0/G1 arrest and apoptosis by suppressing Notch signaling and is frequently methylated in cervical cancer. Onco Targets Ther. 2018, 11, 4769–4780. [Google Scholar] [CrossRef]
- Arroum, T.; Borowski, M.T.; Marx, N.; Schmelter, F.; Scholz, M.; Psathaki, O.E.; Hippler, M.; Enriquez, J.A.; Busch, K.B. Loss of respiratory complex I subunit NDUFB10 affects complex I assembly and supercomplex formation. Biol. Chem. 2023, 404, 399–415. [Google Scholar] [CrossRef]
- Ye, S.; Ni, Y. LncRNA SNHG9 promotes cell proliferation, migration, and invasion in human hepatocellular carcinoma cells by increasing GSTP1 methylation, as revealed by CRISPR-dCas9. Front. Mol. Biosci. 2021, 8, 649976. [Google Scholar] [CrossRef]
- Feng, S.G.; Bhandari, R.; Ya, L.; Zhixuan, B.; Qiuhui, P.; Jiabei, Z.; Sewi, M.; Ni, Z.; Jing, W.; Fenyong, S.; et al. SNHG9 promotes Hepatoblastoma Tumorigenesis via miR-23a-5p/Wnt3a Axis. J. Cancer 2021, 12, 6031–6049. [Google Scholar] [CrossRef]
- Li, C.; Hu, J.; Hu, X.; Zhao, C.; Mo, M.; Zu, X.; Li, Y. LncRNA SNHG9 is a prognostic biomarker and correlated with immune infiltrates in prostate cancer. Transl. Androl. Urol. 2021, 10, 215–226. [Google Scholar] [CrossRef]
- Chen, G.Y.; Zhang, Z.S.; Chen, Y.; Li, Y. Long non-coding RNA SNHG9 inhibits ovarian cancer progression by sponging microRNA-214-5p. Oncol. Lett. 2021, 21, 80. [Google Scholar] [CrossRef] [PubMed]
- Hsieh, J.J.; Purdue, M.P.; Signoretti, S.; Swanton, C.; Albiges, L.; Schmidinger, M.; Heng, D.Y.; Larkin, J.; Ficarra, V. Renal cell carcinoma. Nat. Rev. Dis. Prim. 2017, 3, 17009. [Google Scholar] [CrossRef]
- Usman, S.; Waseem, N.H.; Nguyen, T.K.N.; Mohsin, S.; Jamal, A.; Teh, M.T.; Waseem, A. Vimentin is at the heart of epithelial mesenchymal transition (EMT) mediated metastasis. Cancers 2021, 13, 4985. [Google Scholar] [CrossRef]
- Zhao, S.; Wang, B.; Ma, Y.; Kuang, J.; Liang, J.; Yuan, Y. NUCKS1 promotes proliferation, invasion and migration of non-small cell lung cancer by upregulating CDK1 expression. Cancer Manag. Res. 2020, 12, 13311–13323. [Google Scholar] [CrossRef]
- Zheng, S.; Ji, R.; He, H.; Li, N.; Han, C.; Han, J.; Li, X.; Zhang, L.; Wang, Y.; Zhao, W. NUCKS1, a LINC00629-upregulated gene, facilitated osteosarcoma progression and metastasis by elevating asparagine synthesis. Cell Death Dis. 2023, 14, 489. [Google Scholar] [CrossRef]
- Wang, L.; Cui, Y.; Zhang, L.; Sheng, J.; Yang, Y.; Kuang, G.; Fan, Y.; Zhang, Q.; Jin, J. The silencing of CCND2 by promoter aberrant methylation in renal cell cancer and analysis of the correlation between CCND2 methylation status and clinical features. PLoS ONE 2016, 11, e0161859. [Google Scholar] [CrossRef]
- Liu, Z.; Guo, S.; Sun, H.; Bai, Y.; Song, Z.; Liu, X. Circular RNA CircHIPK3 elevates CCND2 expression and promotes cell proliferation and invasion through miR-124 in glioma. Front. Genet. 2020, 11, 1013. [Google Scholar] [CrossRef]
- Shou, Y.; Liu, Y.; Xu, J.; Liu, J.; Xu, T.; Tong, J.; Liu, L.; Hou, Y.; Liu, D.; Yang, H.; et al. TIMP1 indicates poor prognosis of renal cell carcinoma and accelerates tumorigenesis via EMT signaling pathway. Front. Genet. 2022, 13, 648134. [Google Scholar] [CrossRef]
- Gong, Y.; Scott, E.; Lu, R.; Xu, Y.; Oh, W.K.; Yu, Q. TIMP-1 promotes accumulation of cancer associated fibroblasts and cancer progression. PLoS ONE 2013, 8, e77366. [Google Scholar] [CrossRef] [PubMed]
- Nothnick, W.B.; Soloway, P.; Curry, T.E., Jr. Assessment of the role of tissue inhibitor of metalloproteinase-1 (TIMP-1) during the periovulatory period in female mice lacking a functional TIMP-1 gene. Biol. Reprod. 1997, 56, 1181–1188. [Google Scholar] [CrossRef] [PubMed]
- Tarhini, A.A.; Lin, Y.; Yeku, O.; LaFramboise, W.A.; Ashraf, M.; Sander, C.; Lee, S.; Kirkwood, J.M. A four-marker signature of TNF-RII, TGF-α, TIMP-1 and CRP is prognostic of worse survival in high-risk surgically resected melanoma. J. Transl. Med. 2014, 12, 19. [Google Scholar] [CrossRef] [PubMed]
- Lee, Y.; Dho, S.H.; Lee, J.; Hwang, J.H.; Kim, M.; Choi, W.Y.; Lee, J.Y.; Lee, J.; Chang, W.; Lee, M.Y.; et al. Hypermethylation of PDX1, EN2, and MSX1 predicts the prognosis of colorectal cancer. Exp. Mol. Med. 2022, 54, 156–168. [Google Scholar] [CrossRef]
- Wolf, F.A.; Angerer, P.; Theis, F.J. SCANPY: Large-scale single-cell gene expression data analysis. Genome Biol. 2018, 19, 15. [Google Scholar] [CrossRef]
- Lause, J.; Berens, P.; Kobak, D. Analytic Pearson residuals for normalization of single-cell RNA-seq UMI data. Genome Biol. 2021, 22, 258. [Google Scholar] [CrossRef] [PubMed]
- McInnes, L.; Healy, J.; Melville, J. UMAP: Uniform Manifold Approximation and Projection for Dimension Reduction. arXiv 2018, arXiv:1802.03426. [Google Scholar]
- Wolf, F.A.; Hamey, F.K.; Plass, M.; Solana, J.; Dahlin, J.S.; Göttgens, B.; Rajewsky, N.; Simon, L.; Theis, F.J. PAGA: Graph abstraction reconciles clustering with trajectory inference through a topology preserving map of single cells. Genome Biol. 2019, 20, 59. [Google Scholar] [CrossRef]
- Traag, V.A.; Waltman, L.; van Eck, N.J. From Louvain to Leiden: Guaranteeing well-connected communities. Sci. Rep. 2019, 9, 5233. [Google Scholar] [CrossRef]
- Fang, Z.; Liu, X.; Peltz, G. GSEApy: A comprehensive package for performing gene set enrichment analysis in Python. Bioinformatics 2022, 39, btac757. [Google Scholar] [CrossRef] [PubMed]
Disclaimer/Publisher’s Note: The statements, opinions and data contained in all publications are solely those of the individual author(s) and contributor(s) and not of MDPI and/or the editor(s). MDPI and/or the editor(s) disclaim responsibility for any injury to people or property resulting from any ideas, methods, instructions or products referred to in the content. |
© 2025 by the authors. Licensee MDPI, Basel, Switzerland. This article is an open access article distributed under the terms and conditions of the Creative Commons Attribution (CC BY) license (https://creativecommons.org/licenses/by/4.0/).


