Gestational and Lactation Exposure to Perfluorohexanoic Acid Results in Sex-Specific Changes in the Cerebellum in Mice
Abstract
1. Introduction
2. Results
2.1. Purkinje Cells
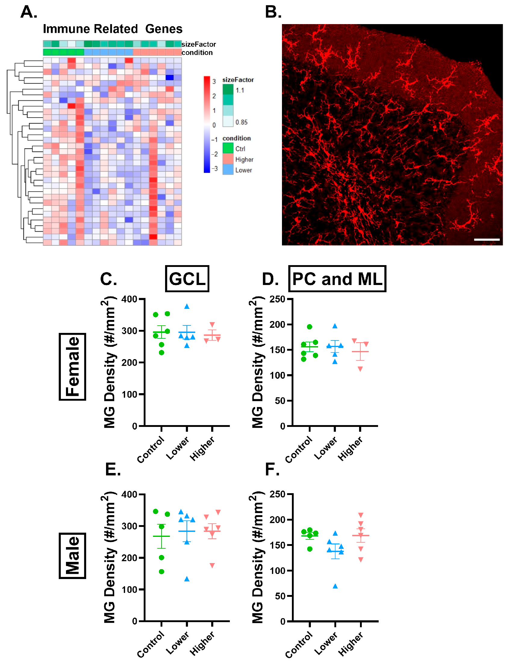
2.2. PFHxA Effects on Glial Populations
3. Discussion
3.1. Neuronal Effects
3.2. Glial Effects
3.3. Sex Differences
3.4. Limitations and Future Directions
4. Materials and Methods
4.1. Animals and Husbandry
4.2. Developmental Exposure
4.3. Perfusion and Tissue Collection
4.4. RNA Sequencing
Demultiplexing, QC, Alignment, and Analysis
4.5. Immunohistochemistry
4.6. Imaging and Analysis
4.6.1. Purkinje Cell Linear Frequency
4.6.2. Microglia Density
4.6.3. Microglia Morphology: Sholl Analysis
4.6.4. Percent Area Covered by MBP and GFAP
4.7. Statistical Analysis
5. Conclusions
Supplementary Materials
Author Contributions
Funding
Institutional Review Board Statement
Informed Consent Statement
Data Availability Statement
Acknowledgments
Conflicts of Interest
Abbreviations
| BSA | bovine serum albumin |
| Bw | body weight |
| CC | corpus callosum |
| DG | dentate gyrus |
| DNT | developmental neurotoxicity |
| EPA | Environmental Protection Agency |
| GCL | granule cell layer |
| GD | gestational day |
| GFAP | glial fibrillary acidic protein |
| GO | gene ontology |
| Iba1 | ionized calcium-binding adaptor molecule 1 |
| OPCs | oligodendrocyte progenitor cells |
| MBP | myelin basic protein |
| ML | molecular layer |
| P | postnatal day |
| PCA | principal component analysis |
| PCs | Purkinje cells |
| PFAS | per- and polyfluoroalkyl substances |
| PFHxA | perfluorohexanoic acid |
| PFOA | perfluorooctanoic acid |
| PFOS | perfluorooctane sulfonic acid |
| RT | room temperature |
References
- Buck, R.C.; Franklin, J.; Berger, U.; Conder, J.M.; Cousins, I.T.; De Voogt, P.; Jensen, A.A.; Kannan, K.; Mabury, S.A.; Van Leeuwen, S.P.J. Perfluoroalkyl and polyfluoroalkyl substances in the environment: Terminology, classification, and origins. Integr. Environ. Assess. Manag. 2011, 7, 513–541. [Google Scholar] [CrossRef] [PubMed]
- Leung, S.C.E.; Wanninayake, D.; Chen, D.; Nguyen, N.-T.; Li, Q. Physicochemical properties and interactions of perfluoroalkyl substances (PFAS)—Challenges and opportunities in sensing and remediation. Sci. Total Environ. 2023, 905, 166764. [Google Scholar] [CrossRef]
- Ackerman Grunfeld, D.; Hou, J.; Jones, A.M.; Lee, M.J.; Kibbey, T.C.G.; O’cArroll, D.M. Underestimated burden of per- and polyfluoroalkyl substances in global surface waters and groundwaters. Nat. Geosci. 2024, 17, 340–346. [Google Scholar] [CrossRef]
- Wang, Y.; Munir, U.; Huang, Q. Occurrence of per- and polyfluoroalkyl substances (PFAS) in soil: Sources, fate, and remediation. Soil Environ. Health 2023, 1, 100004. [Google Scholar] [CrossRef]
- Brunn, H.; Arnold, G.; Körner, W.; Rippen, G.; Steinhäuser, K.G.; Valentin, I. PFAS: Forever chemicals—Persistent, bioaccumulative and mobile. Reviewing the status and the need for their phase out and remediation of contaminated sites. Environ. Sci. Eur. 2023, 35, 20. [Google Scholar] [CrossRef]
- Lewis, R.C.; Johns, L.E.; Meeker, J.D. Serum Biomarkers of Exposure to Perfluoroalkyl Substances in Relation to Serum Testosterone and Measures of Thyroid Function among Adults and Adolescents from NHANES 2011–2012. Int. J. Environ. Res. Public Health 2015, 12, 6098–6114. [Google Scholar] [CrossRef]
- Environmental Protection Agency. PFAS Analytic Tools. EPA. Available online: https://echo.epa.gov/trends/pfas-tools (accessed on 5 January 2024).
- Wee, S.Y.; Aris, A.Z. Environmental impacts, exposure pathways, and health effects of PFOA and PFOS. Ecotoxicol. Environ. Saf. 2023, 267, 115663. [Google Scholar] [CrossRef]
- Joerss, H.; Menger, F. The complex ‘PFAS world’—How recent discoveries and novel screening tools reinforce existing concerns. Curr. Opin. Green Sustain. Chem. 2023, 40, 100775. [Google Scholar] [CrossRef]
- Fenton, S.E.; Ducatman, A.; Boobis, A.; DeWitt, J.C.; Lau, C.; Ng, C.; Smith, J.S.; Roberts, S.M. Per- and Polyfluoroalkyl Substance Toxicity and Human Health Review: Current State of Knowledge and Strategies for Informing Future Research. Environ. Toxicol. Chem. 2021, 40, 606–630. [Google Scholar] [CrossRef]
- Fei, C.; McLaughlin, J.K.; Lipworth, L.; Olsen, J. Prenatal exposure to perfluorooctanoate (PFOA) and perfluorooctanesulfonate (PFOS) and maternally reported developmental milestones in infancy. Environ. Health Perspect. 2008, 116, 1391–1395. [Google Scholar] [CrossRef] [PubMed]
- Luo, F.; Chen, Q.; Yu, G.; Huo, X.; Wang, H.; Nian, M.; Tian, Y.; Xu, J.; Zhang, J.; Zhang, J. Exposure to perfluoroalkyl substances and neurodevelopment in 2-year-old children: A prospective cohort study. Environ. Int. 2022, 166, 107384. [Google Scholar] [CrossRef] [PubMed]
- Hoffman, K.; Webster, T.F.; Weisskopf, M.G.; Weinberg, J.; Vieira, V.M. Exposure to Polyfluoroalkyl Chemicals and Attention Deficit/Hyperactivity Disorder in U.S. Children 12–15 Years of Age. Environ. Health Perspect. 2010, 118, 1762–1767. [Google Scholar] [CrossRef] [PubMed]
- Paquette, S.E.; Martin, N.R.; Rodd, A.; Manz, K.E.; Allen, E.; Camarillo, M.; Pennell, A.; Weller, H.I.; Pennell, K.; Plavicki, J.S. Evaluation of Neural Regulation and Microglial Responses to Brain Injury in Larval Zebrafish Exposed to Perfluorooctane Sulfonate. Environ. Health Perspect. 2023, 131, 117008. [Google Scholar] [CrossRef] [PubMed]
- Luz, A.L.; Anderson, J.K.; Goodrum, P.; Durda, J. Perfluorohexanoic acid toxicity, part I: Development of a chronic human health toxicity value for use in risk assessment. Regul. Toxicol. Pharmacol. 2019, 103, 41–55. [Google Scholar] [CrossRef]
- Pérez, F.; Nadal, M.; Navarro-Ortega, A.; Fàbrega, F.; Domingo, J.L.; Barceló, D.; Farré, M. Accumulation of perfluoroalkyl substances in human tissues. Environ. Int. 2013, 59, 354–362. [Google Scholar] [CrossRef]
- Plunk, E.C.; Manz, K.E.; Gomes, A.; Pennell, K.D.; Sobolewski, M.E.; Majewska, A.K. Gestational and Lactational Exposure to Perfluorohexanoic Acid Affects Behavior in Adult Male Mice: A Preliminary Study. Eur. J. Neurosci. 2025, 62, e70174. [Google Scholar] [CrossRef]
- Butts, T.; Green, M.J.; Wingate, R.J.T. Development of the cerebellum: Simple steps to make a ‘little brain’. Development 2014, 141, 4031–4041. [Google Scholar] [CrossRef]
- Di Nisio, A.; Pannella, M.; Vogiatzis, S.; Sut, S.; Dall’Acqua, S.; Santa Rocca, M.; Foresta, C. Impairment of human dopaminergic neurons at different developmental stages by perfluoro-octanoic acid (PFOA) and differential human brain areas accumulation of perfluoroalkyl chemicals. Environ. Int. 2022, 158, 106982. [Google Scholar] [CrossRef]
- Strata, P. The Emotional Cerebellum. Cerebellum 2015, 14, 570–577. [Google Scholar] [CrossRef]
- Chin, P.W.; Augustine, G.J. The cerebellum and anxiety. Front. Cell. Neurosci. 2023, 17, 1130505. [Google Scholar] [CrossRef]
- van der Heijden, M.E. Converging and Diverging Cerebellar Pathways for Motor and Social Behaviors in Mice. Cerebellum 2024, 23, 1754–1767. [Google Scholar] [CrossRef]
- Tsai, P.T.; Hull, C.; Chu, Y.; Greene-Colozzi, E.; Sadowski, A.R.; Leech, J.M.; Steinberg, J.; Crawley, J.N.; Regehr, W.G.; Sahin, M. Autistic-like behaviour and cerebellar dysfunction in Purkinje cell Tsc1 mutant mice. Nature 2012, 488, 647–651. [Google Scholar] [CrossRef] [PubMed]
- Tsai, P.T.; Rudolph, S.; Guo, C.; Ellegood, J.; Gibson, J.M.; Schaeffer, S.M.; Mogavero, J.; Lerch, J.P.; Regehr, W.; Sahin, M. Sensitive Periods for Cerebellar-Mediated Autistic-like Behaviors. Cell Rep. 2018, 25, 357–367.e4. [Google Scholar] [CrossRef]
- Mackie, S. Cerebellar Development and Clinical Outcome in Attention Deficit Hyperactivity Disorder. Am. J. Psychiatry 2007, 164, 647. [Google Scholar] [CrossRef]
- Leung, E.C.H.; Jain, P.; Michealson, M.A.; Choi, H.; Ellsworth-Kopkowski, A.; Valenzuela, C.F. Recent breakthroughs in understanding the cerebellum’s role in fetal alcohol spectrum disorder: A systematic review. Alcohol 2024, 119, 37–71. [Google Scholar] [CrossRef]
- Sepp, M.; Leiss, K.; Murat, F.; Okonechnikov, K.; Joshi, P.; Leushkin, E.; Spänig, L.; Mbengue, N.; Schneider, C.; Schmidt, J.; et al. Cellular development and evolution of the mammalian cerebellum. Nature 2024, 625, 788–796. [Google Scholar] [CrossRef]
- Melgarejo da Rosa, M.M.; Sampaio, M.C.; Santos, R.V.C.; Sharjeel, M.; Araújo, C.; da Rocha Pitta, M.G.; de Melo Rego, M.J.B. Unveiling the pathogenesis of perineural invasion from the perspective of neuroactive molecules. Biochem. Pharmacol. 2021, 188, 114547. [Google Scholar] [CrossRef]
- Heintz, T.G.; Eva, R.; Fawcett, J.W. Regional Regulation of Purkinje Cell Dendritic Spines by Integrins and Eph/Ephrins. PLoS ONE 2016, 11, e0158558. [Google Scholar] [CrossRef]
- Aldinger, K.A.; Thomson, Z.; Phelps, I.G.; Haldipur, P.; Deng, M.; Timms, A.E.; Hirano, M.; Santpere, G.; Roco, C.; Rosenberg, A.B.; et al. Spatial and cell-type transcriptional landscape of human cerebellar development. Nat. Neurosci. 2021, 24, 1163–1175. [Google Scholar] [CrossRef] [PubMed]
- Stessman, H.A.F.; Xiong, B.; Coe, B.P.; Wang, T.; Hoekzema, K.; Fenckova, M.; Kvarnung, M.; Gerdts, J.; Trinh, S.; Cosemans, N.; et al. Targeted sequencing identifies 91 neurodevelopmental disorder risk genes with autism and developmental disability biases. Nat. Genet. 2017, 49, 515–526. [Google Scholar] [CrossRef] [PubMed]
- Maskey, D.; Pradhan, J.; Kim, H.-J.; Park, K.S.; Ahn, S.C.; Kim, M.J. Immunohistochemical localization of calbindin D28-k, parvalbumin, and calretinin in the cerebellar cortex of the circling mouse. Neurosci. Lett. 2010, 483, 132–136. [Google Scholar] [CrossRef] [PubMed]
- Zeng, H.; Zhang, L.; Li, Y.-Y.; Wang, Y.-J.; Xia, W.; Lin, Y.; Wei, J.; Xu, S.-Q. Inflammation-like glial response in rat brain induced by prenatal PFOS exposure. NeuroToxicology 2011, 32, 130–139. [Google Scholar] [CrossRef] [PubMed]
- Yu, Y.; Wang, C.; Zhang, X.; Zhu, J.; Wang, L.; Ji, M.; Zhang, Z.; Ji, X.-M.; Wang, S.-L. Perfluorooctane sulfonate disrupts the blood brain barrier through the crosstalk between endothelial cells and astrocytes in mice. Environ. Pollut. 2020, 256, 113429. [Google Scholar] [CrossRef]
- De Zeeuw, C.I.; Hoogland, T.M. Reappraisal of Bergmann glial cells as modulators of cerebellar circuit function. Front. Cell. Neurosci. 2015, 9, 246. [Google Scholar] [CrossRef]
- Hol, E.M.; Pekny, M. Glial fibrillary acidic protein (GFAP) and the astrocyte intermediate filament system in diseases of the central nervous system. Curr. Opin. Cell Biol. 2015, 32, 121–130. [Google Scholar] [CrossRef]
- Zhang, J.; Zhang, S.; Lu, C.; Wang, X.; Du, Z.; Wang, J.; Li, B.; Wang, J.; Zhu, L. Comparison of the combined toxicity of PFOA and emerging alternatives: A comprehensive evaluation of oxidative damage, apoptosis and immunotoxicity in embryonic and adult zebrafish. Water Res. 2025, 273, 123028. [Google Scholar] [CrossRef] [PubMed]
- VonKaenel, E.; Feidler, A.; Lowery, R.; Andersh, K.; Love, T.; Majewska, A.; McCall, M.N.; Nikolski, M. A model-based hierarchical Bayesian approach to Sholl analysis. Bioinformatics 2024, 40, btae156. [Google Scholar] [CrossRef]
- Yang, Q.; Hashizume, Y.; Yoshida, M.; Wang, Y.; Goto, Y.; Mitsuma, N.; Ishikawa, K.; Mizusawa, H. Morphological Purkinje cell changes in spinocerebellar ataxia type 6. Acta Neuropathol. 2000, 100, 371–376. [Google Scholar] [CrossRef]
- Ishida, K.; Mitoma, H.; Wada, Y.; Oka, T.; Shibahara, J.; Saito, Y.; Murayama, S.; Mizusawa, H. Selective loss of Purkinje cells in a patient with anti-glutamic acid decarboxylase antibody-associated cerebellar ataxia. J. Neurol. Neurosurg. Psychiatry 2007, 78, 190–192. [Google Scholar] [CrossRef]
- Shi, L.; Smith, S.E.; Malkova, N.; Tse, D.; Su, Y.; Patterson, P.H. Activation of the maternal immune system alters cerebellar development in the offspring. Brain. Behav. Immun. 2009, 23, 116–123. [Google Scholar] [CrossRef]
- Cealie, M.Y.; Douglas, J.C.; Swan, H.K.; Vonkaenel, E.D.; McCall, M.N.; Drew, P.D.; Majewska, A.K. Developmental Ethanol Exposure Impacts Purkinje Cells but Not Microglia in the Young Adult Cerebellum. Cells 2024, 13, 386. [Google Scholar] [CrossRef] [PubMed]
- Stoodley, C.J.; Limperopoulos, C. Structure–function relationships in the developing cerebellum: Evidence from early-life cerebellar injury and neurodevelopmental disorders. Semin. Fetal Neonatal Med. 2016, 21, 356–364. [Google Scholar] [CrossRef]
- Haldipur, P.; Millen, K.J.; Aldinger, K.A. Human Cerebellar Development and Transcriptomics: Implications for Neurodevelopmental Disorders. Annu. Rev. Neurosci. 2022, 45, 515–531. [Google Scholar] [CrossRef]
- Butruille, L.; Jubin, P.; Martin, E.; Aigrot, M.; Lhomme, M.; Fini, J.; Demeneix, B.; Stankoff, B.; Lubetzki, C.; Zalc, B.; et al. Deleterious functional consequences of perfluoroalkyl substances accumulation into the myelin sheath. Environ. Int. 2023, 180, 108211. [Google Scholar] [CrossRef]
- Neagu, M.; Constantin, C.; Bardi, G.; Duraes, L. Adverse outcome pathway in immunotoxicity of perfluoroalkyls. Curr. Opin. Toxicol. 2021, 25, 23–29. [Google Scholar] [CrossRef]
- Dewitt, J.C.; Peden-Adams, M.M.; Keller, J.M.; Germolec, D.R. Immunotoxicity of Perfluorinated Compounds: Recent Developments. Toxicol. Pathol. 2012, 40, 300–311. [Google Scholar] [CrossRef]
- Connolly, J.C.; Ishihara, Y.; Sawaya, E.; Whitfield, V.; Garrity, N.; Sohata, R.; Tsymbal, M.; Lundberg, A.; La Merrill, M.A.; DeWitt, J.C.; et al. Per- and Polyfluoroalkyl Substances (PFAS) Enhance Cholesterol Accumulation and Dysregulate Inflammatory Responses in Macrophages. Cardiovasc. Toxicol. 2025, 1–16. [Google Scholar] [CrossRef]
- You, L.; Wang, X.; Zhi, Y.; Wang, H.; Zhuang, Z.; Yang, J.; Zhang, Q.; Shang, H.; Li, Y.; Wan, Y.; et al. Per- and Polyfluoroalkyl Substances Suppress Macrophage Alternative Activation to Disrupt Hepatic Lipid Metabolism. Chem. Res. Toxicol. 2025, 38, 1091–1102. [Google Scholar] [CrossRef] [PubMed]
- Matcovitch-Natan, O.; Winter, D.R.; Giladi, A.; Aguilar, S.V.; Spinrad, A.; Sarrazin, S.; Ben-Yehuda, H.; David, E.; González, F.Z.; Perrin, P.; et al. Microglia development follows a stepwise program to regulate brain homeostasis. Science 2016, 353, aad8670. [Google Scholar] [CrossRef] [PubMed]
- Morrison, H.; Young, K.; Qureshi, M.; Rowe, R.K.; Lifshitz, J. Quantitative microglia analyses reveal diverse morphologic responses in the rat cortex after diffuse brain injury. Sci. Rep. 2017, 7, 13211. [Google Scholar] [CrossRef]
- Vidal-Itriago, A.; Radford, R.A.W.; Aramideh, J.A.; Maurel, C.; Scherer, N.M.; Don, E.K.; Lee, A.; Chung, R.S.; Graeber, M.B.; Morsch, M. Microglia morphophysiological diversity and its implications for the CNS. Front. Immunol. 2022, 13, 997786. [Google Scholar] [CrossRef]
- Green, T.R.F.; Rowe, R.K. Quantifying microglial morphology: An insight into function. Clin. Exp. Immunol. 2024, 216, 221–229. [Google Scholar] [CrossRef]
- Marın-Teva, J.L.; Dusart, I.; Colin, C.; Gervais, A.; Van Rooijen, N.; Mallat, M. Microglia Promote the Death of Developing Purkinje Cells. Neuron 2004, 41, 535–547. [Google Scholar] [CrossRef]
- Sobolewski, M.; Conrad, K.; Allen, J.L.; Weston, H.; Martin, K.; Lawrence, B.P.; Cory-Slechta, D.A. Sex-specific enhanced behavioral toxicity induced by maternal exposure to a mixture of low dose endocrine-disrupting chemicals. NeuroToxicology 2014, 45, 121–130. [Google Scholar] [CrossRef] [PubMed]
- Mshaty, A.; Haijima, A.; Takatsuru, Y.; Ninomiya, A.; Yajima, H.; Kokubo, M.; Khairinisa, M.A.; Miyazaki, W.; Amano, I.; Koibuchi, N. Neurotoxic effects of lactational exposure to perfluorooctane sulfonate on learning and memory in adult male mouse. Food Chem. Toxicol. 2020, 145, 111710. [Google Scholar] [CrossRef] [PubMed]
- Onishchenko, N.; Fischer, C.; Ibrahim, W.N.W.; Negri, S.; Spulber, S.; Cottica, D.; Ceccatelli, S. Prenatal exposure to PFOS or PFOA alters motor function in mice in a sex-related manner. Neurotox. Res. 2011, 19, 452–461. [Google Scholar] [CrossRef] [PubMed]
- Rudzanova, B.; Thon, V.; Vespalcova, H.; Martyniuk, C.J.; Piler, P.; Zvonar, M.; Klanova, J.; Blaha, L.; Adamovsky, O. Gene expression patterns associated with PFOA exposure in Czech young men and women. Environ. Int. 2024, 190, 108879. [Google Scholar] [CrossRef]
- Hari, A.; AbdulHameed, M.D.M.; Balik-Meisner, M.R.; Mav, D.; Phadke, D.P.; Scholl, E.H.; Shah, R.R.; Casey, W.; Auerbach, S.S.; Wallqvist, A.; et al. Exposure to PFAS chemicals induces sex-dependent alterations in key rate-limiting steps of lipid metabolism in liver steatosis. Front. Toxicol. 2024, 6, 1390196. [Google Scholar] [CrossRef]
- Burggren, W.W.; Mueller, C.A. Developmental critical windows and sensitive periods as three-dimensional constructs in time and space. Physiol. Biochem. Zool. 2015, 88, 91–102. [Google Scholar] [CrossRef]
- Schwarz, J.M.; McCarthy, M.M. Steroid-Induced Sexual Differentiation of the Developing Brain: Multiple Pathways, One Goal. J. Neurochem. 2008, 105, 1561. [Google Scholar] [CrossRef]
- McCarthy, M.M. How it’s Made: Organisational Effects of Hormones on the Developing Brain. J. Neuroendocrinol. 2010, 22, 736–742. [Google Scholar] [CrossRef]
- Whitten, M.K. Effect of Exteroceptive Factors on the Œstrous Cycle of Mice. Nature 1957, 180, 1436. [Google Scholar] [CrossRef]
- Sobolewski, M.; Allen, J.L.; Morris-Schaffer, K.; Klocke, C.; Conrad, K.; Cory-Slechta, D.A. A novel, ecologically relevant, highly preferred, and non-invasive means of oral substance administration for rodents. Neurotoxicol. Teratol. 2016, 56, 75–80. [Google Scholar] [CrossRef] [PubMed]
- Gilbert, M.E.; O’sHaughnessy, K.L.; E Thomas, S.; Riutta, C.; Wood, C.R.; Smith, A.; O Oshiro, W.; Ford, R.L.; Hotchkiss, M.G.; Hassan, I.; et al. Thyroid Disruptors: Extrathyroidal Sites of Chemical Action and Neurodevelopmental Outcome—An Examination Using Triclosan and Perfluorohexane Sulfonate. Toxicol. Sci. 2021, 183, 195–213. [Google Scholar] [CrossRef]
- Merrill, A.K.; Conrad, K.; Marvin, E.; Sobolewski, M. Effects of gestational low dose perfluorooctanoic acid on maternal and “anxiety-like” behavior in dams. Front. Toxicol. 2022, 4, 971970. [Google Scholar] [CrossRef] [PubMed]
- O’Shaughnessy, K.L.; Bell, K.S.; Sasser, A.L.; Gilbert, M.E.; Riutta, C.; Ford, J.L.; McCord, J.; Wood, C.R. The pollutant perfluorohexane sulfonate (PFHxS) reduces serum thyroxine but does not alter thyroid action in the postnatal rat brain. Environ. Int. 2024, 190, 108838. [Google Scholar] [CrossRef]
- Chen, S.; Zhou, Y.; Chen, Y.; Gu, J. fastp: An ultra-fast all-in-one FASTQ preprocessor. Bioinformatics 2018, 34, i884–i890. [Google Scholar] [CrossRef]
- Frankish, A.; Diekhans, M.; Jungreis, I.; Lagarde, J.; Loveland, J.E.; Mudge, J.M.; Flicek, P. GENCODE 2021. Nucleic Acids Res. 2021, 49, D916–D923. [Google Scholar] [CrossRef] [PubMed]
- Dobin, A.; Davis, C.A.; Schlesinger, F.; Drenkow, J.; Zaleski, C.; Jha, S.; Batut, P.; Chaisson, M.; Gingeras, T.R. STAR: Ultrafast universal RNA-seq aligner. Bioinformatics 2013, 29, 15–21. [Google Scholar] [CrossRef]
- Liao, Y.; Smyth, G.K.; Shi, W. The R package Rsubread is easier, faster, cheaper and better for alignment and quantification of RNA sequencing reads. Nucleic Acids Res. 2019, 47, e47. [Google Scholar] [CrossRef]
- Love, M.I.; Huber, W.; Anders, S. Moderated estimation of fold change and dispersion for RNA-seq data with DESeq2. Genome Biol. 2014, 15, 550. [Google Scholar] [CrossRef]
- Wickham, H. Create Elegant Data Visualisations Using the Grammar of Graphics. 2016. Available online: https://ggplot2.tidyverse.org/ (accessed on 14 March 2025).
- Marini, F.; Binder, H. pcaExplorer: An R/Bioconductor package for interacting with RNA-seq principal components. BMC Bioinform. 2019, 20, 331. [Google Scholar] [CrossRef]
- Chen, E.Y.; Tan, C.M.; Kou, Y.; Duan, Q.; Wang, Z.; Meirelles, G.V.; Clark, N.R.; Ma’Ayan, A. Enrichr: Interactive and collaborative HTML5 gene list enrichment analysis tool. BMC Bioinform. 2013, 14, 128. [Google Scholar] [CrossRef] [PubMed]
- Kuleshov, M.V.; Jones, M.R.; Rouillard, A.D.; Fernandez, N.F.; Duan, Q.; Wang, Z.; Koplev, S.; Jenkins, S.L.; Jagodnik, K.M.; Lachmann, A.; et al. Enrichr: A comprehensive gene set enrichment analysis web server 2016 update. Nucleic Acids Res. 2016, 44, W90–W97. [Google Scholar] [CrossRef]
- Xie, Z.; Bailey, A.; Kuleshov, M.V.; Clarke, D.J.B.; Evangelista, J.E.; Jenkins, S.L.; Lachmann, A.; Wojciechowicz, M.L.; Kropiwnicki, E.; Jagodnik, K.M.; et al. Gene Set Knowledge Discovery with Enrichr. Curr. Protoc. 2021, 1, e90. [Google Scholar] [CrossRef] [PubMed]
- Kolde, R. Pheatmap: Pretty Heatmaps. R Package Version 2019, 1, 726. [Google Scholar] [CrossRef]
- Cealie, M.Y.; Douglas, J.C.; McCall, M.N.; Drew, P.D.; Majewska, A.K. Developmental ethanol exposure has minimal impact on cerebellar microglial dynamics, morphology, and interactions with Purkinje cells during adolescence. Front. Neurosci. 2023, 17, 1176581. [Google Scholar] [CrossRef]
- Lowery, R.L.; Cealie, M.Y.; Lamantia, C.E.; Mendes, M.S.; Drew, P.D.; Majewska, A.K. Microglia and astrocytes show limited, acute alterations in morphology and protein expression following a single developmental alcohol exposure. J. Neurosci. Res. 2021, 99, 2008–2025. [Google Scholar] [CrossRef]








Disclaimer/Publisher’s Note: The statements, opinions and data contained in all publications are solely those of the individual author(s) and contributor(s) and not of MDPI and/or the editor(s). MDPI and/or the editor(s) disclaim responsibility for any injury to people or property resulting from any ideas, methods, instructions or products referred to in the content. |
© 2025 by the authors. Licensee MDPI, Basel, Switzerland. This article is an open access article distributed under the terms and conditions of the Creative Commons Attribution (CC BY) license (https://creativecommons.org/licenses/by/4.0/).
Share and Cite
Plunk, E.C.; Navnith, N.; Swan, H.; Le, L.; McCall, M.; Sobolewski, M.E.; Majewska, A.K. Gestational and Lactation Exposure to Perfluorohexanoic Acid Results in Sex-Specific Changes in the Cerebellum in Mice. Int. J. Mol. Sci. 2025, 26, 8008. https://doi.org/10.3390/ijms26168008
Plunk EC, Navnith N, Swan H, Le L, McCall M, Sobolewski ME, Majewska AK. Gestational and Lactation Exposure to Perfluorohexanoic Acid Results in Sex-Specific Changes in the Cerebellum in Mice. International Journal of Molecular Sciences. 2025; 26(16):8008. https://doi.org/10.3390/ijms26168008
Chicago/Turabian StylePlunk, Elizabeth C., Navya Navnith, Hannah Swan, Linh Le, Matthew McCall, Marissa E. Sobolewski, and Ania K. Majewska. 2025. "Gestational and Lactation Exposure to Perfluorohexanoic Acid Results in Sex-Specific Changes in the Cerebellum in Mice" International Journal of Molecular Sciences 26, no. 16: 8008. https://doi.org/10.3390/ijms26168008
APA StylePlunk, E. C., Navnith, N., Swan, H., Le, L., McCall, M., Sobolewski, M. E., & Majewska, A. K. (2025). Gestational and Lactation Exposure to Perfluorohexanoic Acid Results in Sex-Specific Changes in the Cerebellum in Mice. International Journal of Molecular Sciences, 26(16), 8008. https://doi.org/10.3390/ijms26168008

