Changes in the Phenotype and Metabolism of Peritoneal Macrophages in Mucin-2 Knockout Mice and Partial Restoration of Their Functions In Vitro After L-Fucose Treatment
Abstract
1. Introduction
2. Results
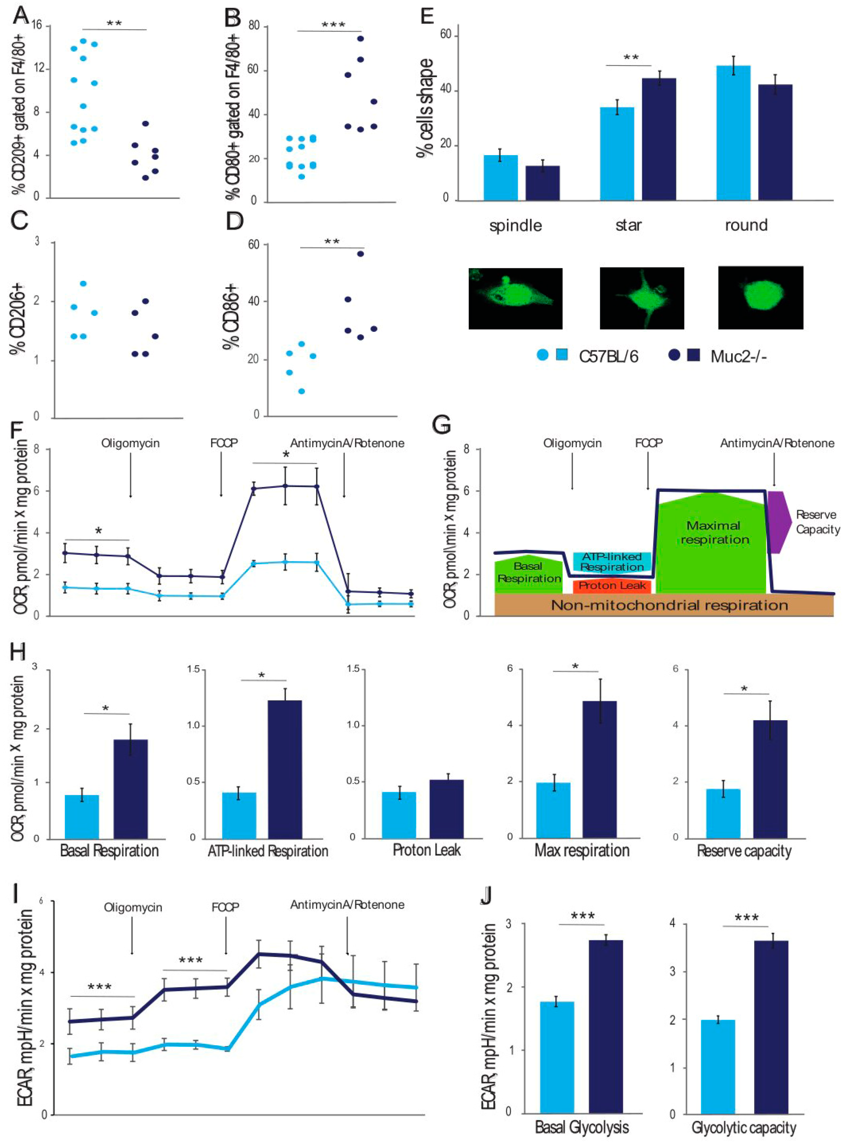
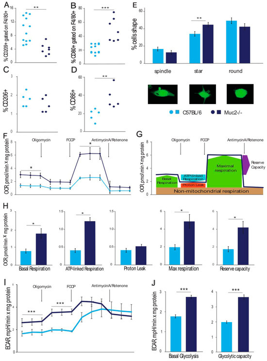
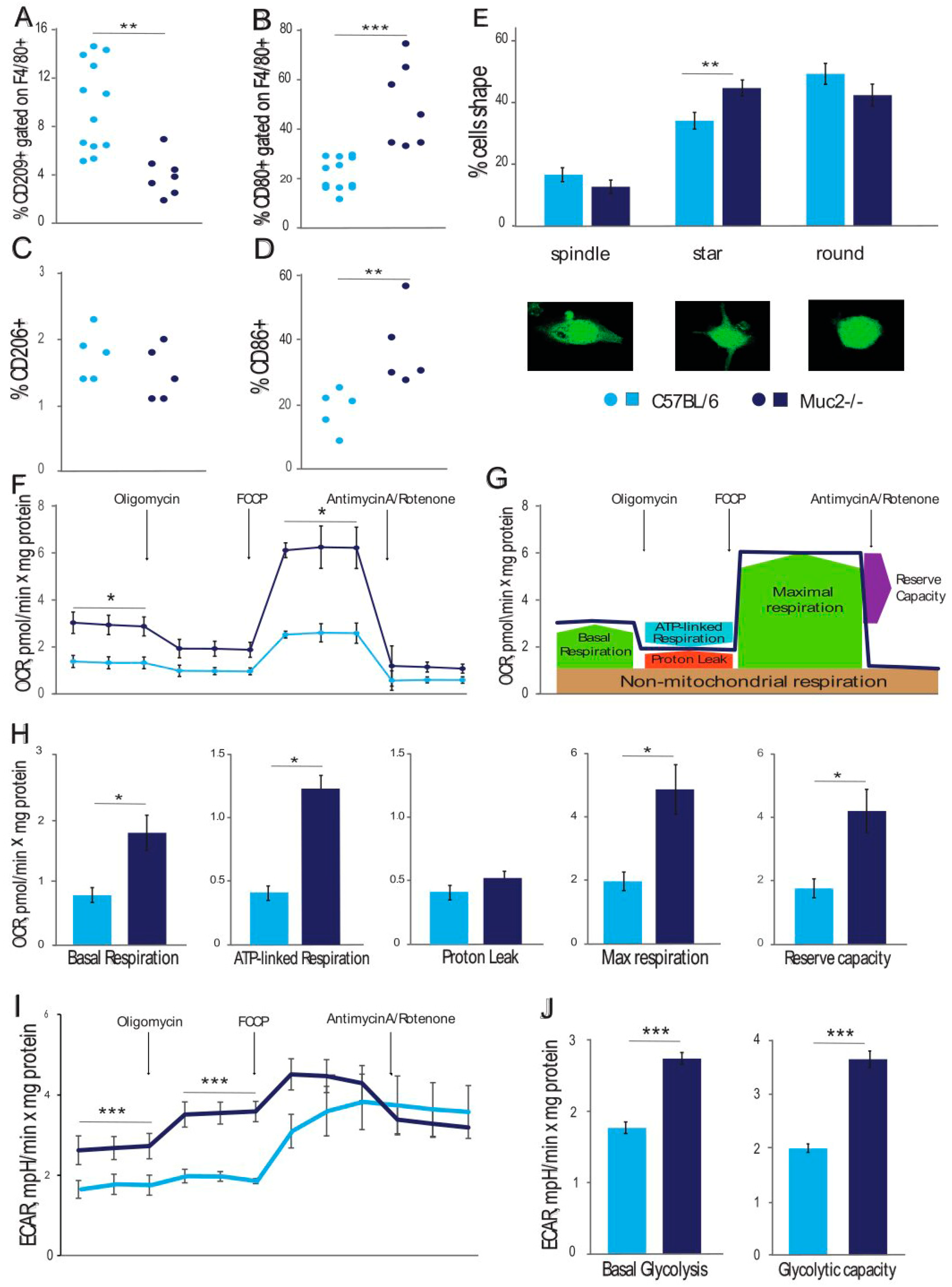
2.1. Macrophages in Muc2−/− Mice Demonstrate M1-like-Type Characteristics
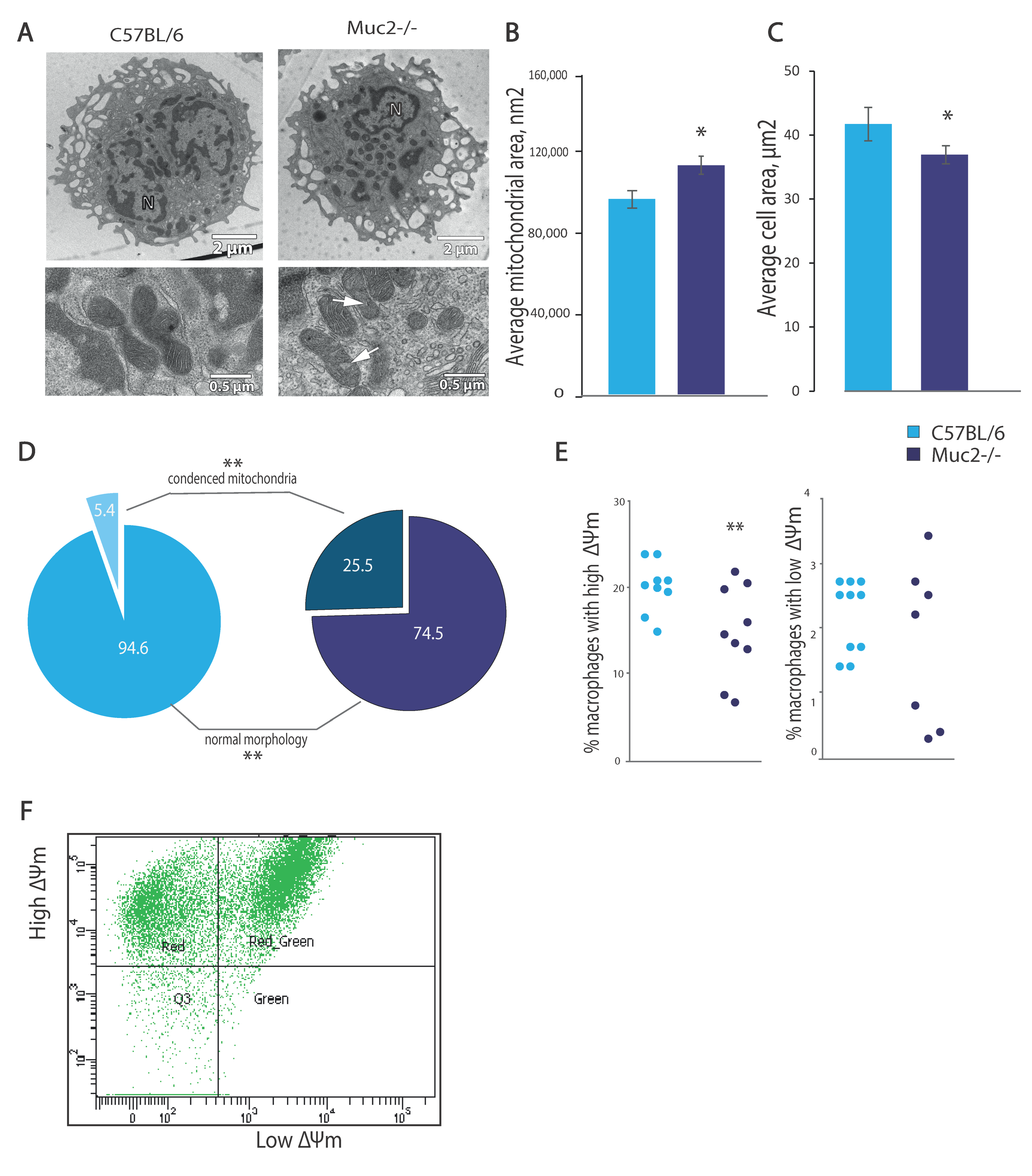
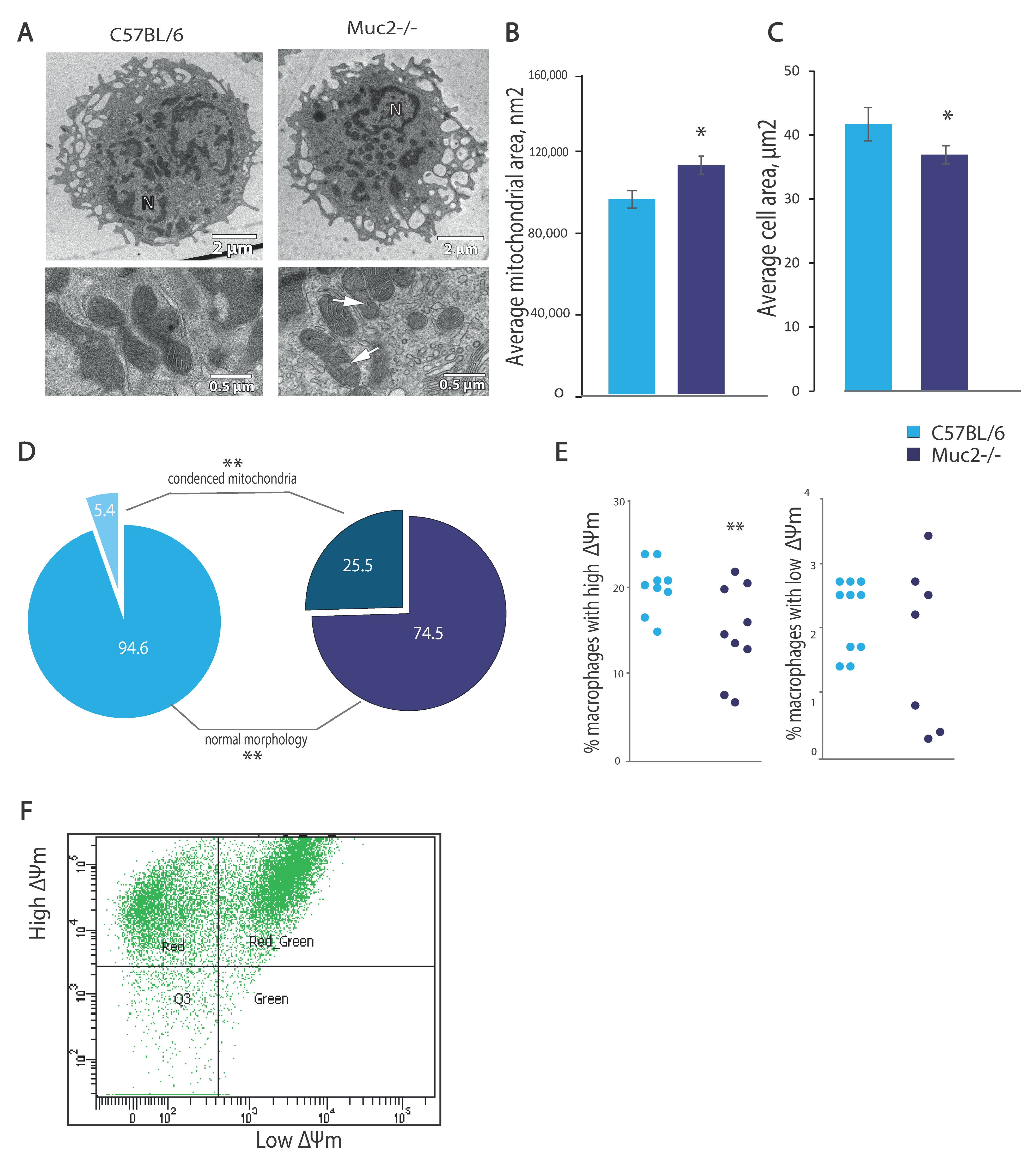
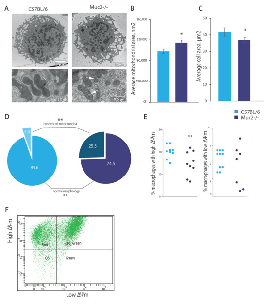
2.2. Mucin-2 Deficiency Affects the Mitochondrial Ultrastructure of the Peritoneal Macrophages and Macrophages in the Lamina Propria, as Well as the Mitochondrial Membrane Potential of the Peritoneal Macrophages
2.3. L-Fucose Affects Peritoneal Macrophage Metabolism
3. Discussion
3.1. The Macrophages of Muc2−/− Mice Demonstrate Signs of Stress
3.2. Metabolic Reprogramming in the Muc2−/− Peritoneal Macrophages
3.3. Activation of Signaling Pathways in Peritoneal Macrophages in Muc2−/− Mice
4. Materials and Methods
4.1. Animals and Housing Conditions
4.2. Sample Collection
4.3. Analysis of Gene Expression in the Peritoneal Macrophages
4.4. Flow Cytometry Analysis
4.5. ΔѰm Analysis
4.6. Analysis of Intracellular ATP Concentration
4.7. Analysis of Intracellular Calcium Concentration
4.8. TEM
- Normal structures;
- “Empty” spaces of the light matrix without cristae;
- “Hernias”: protrusions or invaginations of the mitochondria’s outer membrane;
- Ruptures of the outer membrane of the mitochondria.
4.9. Mitochondrial Respiration and Anaerobic Glycolysis
4.10. Fluorescent Microscopy
4.11. Multiplex Cytokine Analysis
4.12. Oxygen Consumption Rate
4.13. Statistical Analysis
5. Conclusions
Supplementary Materials
Author Contributions
Funding
Institutional Review Board Statement
Informed Consent Statement
Data Availability Statement
Conflicts of Interest
Acronyms
| ECAR | extracellular acidification rate |
| IBD | inflammatory bowel disease |
| IL | interleukin |
| iNOS | inducible nitric oxide synthase |
| IP-10 | interferon gamma-induced protein 10 |
| KC | keratinocyte chemoattractant |
| LIF | leukemia inhibitory factor |
| LIX | LPS-induced CXC chemokine |
| LTC4 | leukotriene C4 |
| MCP-1 | monocyte chemoattractant protein-1 |
| M-CSF | macrophage colony-stimulating factor |
| MIG | monokine induced by gamma interferon |
| MIP | macrophage inflammatory protein |
| MT-ND | mitochondrially encoded NADH dehydrogenase |
| NAD+ | nicotinamide adenine dinucleotide (oxidized) |
| OCR | oxygen consumption rate |
| PARG | poly (ADP-ribose) glycohydrolase |
| PARP | poly (ADP-ribose) polymerase |
| RANTES | regulated on activation, normal T-cell expressed and secreted |
| Relmβ | resistin-like molecule β |
| RNS | reactive nitrogen species |
| ROS | reactive oxygen species |
| TEM | transmission electron microscopy |
| TLR | toll-like receptor |
| TNF-α | tumor necrosis factor alpha |
| VEGF | vascular endothelial growth factor |
References
- Plichta, D.R.; Graham, D.B.; Subramanian, S.; Xavier, R.J. Therapeutic Opportunities in Inflammatory Bowel Disease: Mechanistic Dissection of Host-Microbiome Relationships. Cell 2019, 178, 1041–1056. [Google Scholar] [CrossRef] [PubMed]
- Liu, F.; Smith, A.D.; Solano-Aguilar, G.; Wang, T.T.Y.; Pham, Q.; Beshah, E.; Tang, Q.; Urban, J.F.; Xue, C.; Li, R.W. Mechanistic Insights into the Attenuation of Intestinal Inflammation and Modulation of the Gut Microbiome by Krill Oil Using in Vitro and in Vivo Models. Microbiome 2020, 8, 83. [Google Scholar] [CrossRef] [PubMed]
- Wenzel, U.A.; Magnusson, M.K.; Rydström, A.; Jonstrand, C.; Hengst, J.; Johansson, M.E.V.; Velcich, A.; Öhman, L.; Strid, H.; Sjövall, H.; et al. Spontaneous Colitis in Muc2-Deficient Mice Reflects Clinical and Cellular Features of Active Ulcerative Colitis. PLoS ONE 2014, 9, e100217. [Google Scholar] [CrossRef]
- Bets, V.D.; Achasova, K.M.; Borisova, M.A.; Kozhevnikova, E.N.; Litvinova, E.A. Role of Mucin 2 Glycoprotein and L-Fucose in Interaction of Immunity and Microbiome within the Experimental Model of Inflammatory Bowel Disease. Biochem. Mosc. 2022, 87, 301–318. [Google Scholar] [CrossRef] [PubMed]
- Velcich, A.; Yang, W.; Heyer, J.; Fragale, A.; Nicholas, C.; Viani, S.; Kucherlapati, R.; Lipkin, M.; Yang, K.; Augenlicht, L. Colorectal Cancer in Mice Genetically Deficient in the Mucin Muc2. Science 2002, 295, 1726–1729. [Google Scholar] [CrossRef] [PubMed]
- Werz, D.B.; Ranzinger, R.; Herget, S.; Adibekian, A.; von der Lieth, C.-W.; Seeberger, P.H. Exploring the Structural Diversity of Mammalian Carbohydrates (“glycospace”) by Statistical Databank Analysis. ACS Chem. Biol. 2007, 2, 685–691. [Google Scholar] [CrossRef]
- Miyoshi, J.; Yajima, T.; Okamoto, S.; Matsuoka, K.; Inoue, N.; Hisamatsu, T.; Shimamura, K.; Nakazawa, A.; Kanai, T.; Ogata, H.; et al. Ectopic Expression of Blood Type Antigens in Inflamed Mucosa with Higher Incidence of FUT2 Secretor Status in Colonic Crohn’s Disease. J. Gastroenterol. 2011, 46, 1056–1063. [Google Scholar] [CrossRef]
- Moehle, C.; Ackermann, N.; Langmann, T.; Aslanidis, C.; Kel, A.; Kel-Margoulis, O.; Schmitz-Madry, A.; Zahn, A.; Stremmel, W.; Schmitz, G. Aberrant Intestinal Expression and Allelic Variants of Mucin Genes Associated with Inflammatory Bowel Disease. J. Mol. Med. 2006, 84, 1055–1066. [Google Scholar] [CrossRef] [PubMed]
- Duan, C.; Wu, J.; Wang, Z.; Tan, C.; Hou, L.; Qian, W.; Han, C.; Hou, X. Fucose Promotes Intestinal Stem Cell-Mediated Intestinal Epithelial Development through Promoting Akkermansia-Related Propanoate Metabolism. Gut Microbes 2023, 15, 2233149. [Google Scholar] [CrossRef] [PubMed]
- Borisova, M.A.; Snytnikova, O.A.; Litvinova, E.A.; Achasova, K.M.; Babochkina, T.I.; Pindyurin, A.V.; Tsentalovich, Y.P.; Kozhevnikova, E.N. Fucose Ameliorates Tryptophan Metabolism and Behavioral Abnormalities in a Mouse Model of Chronic Colitis. Nutrients 2020, 12, 445. [Google Scholar] [CrossRef]
- Feofanova, N.A.; Bets, V.D.; Borisova, M.A.; Litvinova, E.A. L-Fucose Reduces Gut Inflammation Due to T-Regulatory Response in Muc2 Null Mice. PLoS ONE 2022, 17, e0278714. [Google Scholar] [CrossRef] [PubMed]
- Litvinova, E.A.; Bets, V.D.; Feofanova, N.A.; Gvozdeva, O.V.; Achasova, K.M.; Alperina, E.L.; Kozhevnikova, E.N. Dietary Fucose Affects Macrophage Polarization and Reproductive Performance in Mice. Nutrients 2021, 13, 855. [Google Scholar] [CrossRef] [PubMed]
- He, R.; Li, Y.; Han, C.; Lin, R.; Qian, W.; Hou, X. L-Fucose Ameliorates DSS-Induced Acute Colitis via Inhibiting Macrophage M1 Polarization and Inhibiting NLRP3 Inflammasome and NF-kB Activation. Int. Immunopharmacol. 2019, 73, 379–388. [Google Scholar] [CrossRef]
- Shan, M.; Gentile, M.; Yeiser, J.R.; Walland, A.C.; Bornstein, V.U.; Chen, K.; He, B.; Cassis, L.; Bigas, A.; Cols, M.; et al. Mucus Enhances Gut Homeostasis and Oral Tolerance by Delivering Immunoregulatory Signals. Science 2013, 342, 447–453. [Google Scholar] [CrossRef] [PubMed]
- Borisova, M.A.; Achasova, K.M.; Morozova, K.N.; Andreyeva, E.N.; Litvinova, E.A.; Ogienko, A.A.; Morozova, M.V.; Berkaeva, M.B.; Kiseleva, E.; Kozhevnikova, E.N. Mucin-2 Knockout Is a Model of Intercellular Junction Defects, Mitochondrial Damage and ATP Depletion in the Intestinal Epithelium. Sci. Rep. 2020, 10, 21135. [Google Scholar] [CrossRef]
- Freemerman, A.J.; Johnson, A.R.; Sacks, G.N.; Milner, J.J.; Kirk, E.L.; Troester, M.A.; Macintyre, A.N.; Goraksha-Hicks, P.; Rathmell, J.C.; Makowski, L. Metabolic Reprogramming of Macrophages. J. Biol. Chem. 2014, 289, 7884–7896. [Google Scholar] [CrossRef] [PubMed]
- Camacho-Pereira, J.; Tarragó, M.G.; Chini, C.C.S.; Nin, V.; Escande, C.; Warner, G.M.; Puranik, A.S.; Schoon, R.A.; Reid, J.M.; Galina, A.; et al. CD38 Dictates Age-Related NAD Decline and Mitochondrial Dysfunction through an SIRT3-Dependent Mechanism. Cell Metab. 2016, 23, 1127–1139. [Google Scholar] [CrossRef] [PubMed]
- Misawa, T.; Takahama, M.; Kozaki, T.; Lee, H.; Zou, J.; Saitoh, T.; Akira, S. Microtubule-Driven Spatial Arrangement of Mitochondria Promotes Activation of the NLRP3 Inflammasome. Nat. Immunol. 2013, 14, 454–460. [Google Scholar] [CrossRef] [PubMed]
- Piedra-Quintero, Z.L.; Wilson, Z.; Nava, P.; Guerau-de-Arellano, M. CD38: An Immunomodulatory Molecule in Inflammation and Autoimmunity. Front. Immunol. 2020, 11, 597959. [Google Scholar] [CrossRef] [PubMed]
- Partida-Sanchez, S.; Gasser, A.; Fliegert, R.; Siebrands, C.C.; Dammermann, W.; Shi, G.; Mousseau, B.J.; Sumoza-Toledo, A.; Bhagat, H.; Walseth, T.F.; et al. Chemotaxis of Mouse Bone Marrow Neutrophils and Dendritic Cells Is Controlled by Adp-Ribose, the Major Product Generated by the CD38 Enzyme Reaction. J. Immunol. 2007, 179, 7827–7839. [Google Scholar] [CrossRef]
- Park, D.D.; Chen, J.; Kudelka, M.R.; Jia, N.; Haller, C.A.; Kosaraju, R.; Premji, A.M.; Galizzi, M.; Nairn, A.V.; Moremen, K.W.; et al. Resident and Elicited Murine Macrophages Differ in Expression of Their Glycomes and Glycan-Binding Proteins. Cell Chem. Biol. 2021, 28, 567–582.e4. [Google Scholar] [CrossRef] [PubMed]
- Viola, A.; Munari, F.; Sánchez-Rodríguez, R.; Scolaro, T.; Castegna, A. The Metabolic Signature of Macrophage Responses. Front. Immunol. 2019, 10, 1462. [Google Scholar]
- Hackenbrock, C.R. Ultrastructural bases for metabolically linked mechanical activity in mitochondria. J. Cell Biol. 1968, 37, 345–369. [Google Scholar] [CrossRef] [PubMed]
- Heinrich, F.; Lehmbecker, A.; Raddatz, B.B.; Kegler, K.; Tipold, A.; Stein, V.M.; Kalkuhl, A.; Deschl, U.; Baumgärtner, W.; Ulrich, R.; et al. Morphologic, Phenotypic, and Transcriptomic Characterization of Classically and Alternatively Activated Canine Blood-Derived Macrophages in Vitro. PLoS ONE 2017, 12, e0183572. [Google Scholar] [CrossRef]
- Smythies, L.E.; Shen, R.; Bimczok, D.; Novak, L.; Clements, R.H.; Eckhoff, D.E.; Bouchard, P.; George, M.D.; Hu, W.K.; Dandekar, S.; et al. Inflammation Anergy in Human Intestinal Macrophages Is Due to Smad-Induced IkappaBalpha Expression and NF-kappaB Inactivation. J. Biol. Chem. 2010, 285, 19593–19604. [Google Scholar] [CrossRef]
- Martinez, F.O.; Gordon, S. The M1 and M2 Paradigm of Macrophage Activation: Time for Reassessment. F1000Prime Rep. 2014, 6, 13. [Google Scholar] [CrossRef] [PubMed]
- O’Neill, L.A.J. A Broken Krebs Cycle in Macrophages. Immunity 2015, 42, 393–394. [Google Scholar] [CrossRef] [PubMed]
- Wang, B.; Guo, X.; Qin, L.; He, L.; Li, J.; Jin, X.; Chen, D.; Ge, G. Pharmacological Modulation of Mitochondrial Function as Novel Strategies for Treating Intestinal Inflammatory Diseases and Colorectal Cancer. J. Pharm. Anal. 2024, 101074. [Google Scholar] [CrossRef]
- Sui, G.-Y.; Wang, F.; Lee, J.; Roh, Y.S. Mitochondrial Control in Inflammatory Gastrointestinal Diseases. Int. J. Mol. Sci. 2022, 23, 14890. [Google Scholar] [CrossRef] [PubMed]
- den Bossche, J.V.; Baardman, J.; de Winther, M.P.J. Metabolic Characterization of Polarized M1 and M2 Bone Marrow-Derived Macrophages Using Real-Time Extracellular Flux Analysis. JoVE (J. Vis. Exp.) 2015, 105, e53424. [Google Scholar] [CrossRef]
- Sharma, M.; Boytard, L.; Hadi, T.; Koelwyn, G.; Simon, R.; Ouimet, M.; Seifert, L.; Spiro, W.; Yan, B.; Hutchison, S.; et al. Enhanced Glycolysis and HIF-1α Activation in Adipose Tissue Macrophages Sustains Local and Systemic Interleukin-1β Production in Obesity. Sci. Rep. 2020, 10, 5555. [Google Scholar] [CrossRef]
- Dosch, M.; Gerber, J.; Jebbawi, F.; Beldi, G. Mechanisms of ATP Release by Inflammatory Cells. Int. J. Mol. Sci. 2018, 19, 1222. [Google Scholar] [CrossRef] [PubMed]
- Desai, B.N.; Leitinger, N. Purinergic and Calcium Signaling in Macrophage Function and Plasticity. Front. Immunol. 2014, 5, 580. [Google Scholar] [CrossRef] [PubMed]
- Zumerle, S.; Calì, B.; Munari, F.; Angioni, R.; Di Virgilio, F.; Molon, B.; Viola, A. Intercellular Calcium Signaling Induced by ATP Potentiates Macrophage Phagocytosis. Cell Rep. 2019, 27, 1–10.e4. [Google Scholar] [CrossRef]
- West, A.P.; Brodsky, I.E.; Rahner, C.; Woo, D.K.; Erdjument-Bromage, H.; Tempst, P.; Walsh, M.C.; Choi, Y.; Shadel, G.S.; Ghosh, S. TLR Signaling Augments Macrophage Bactericidal Activity through Mitochondrial ROS. Nature 2011, 472, 476–480. [Google Scholar] [CrossRef] [PubMed]
- Nakayama, K.; Wakamatsu, K.; Fujii, H.; Shinzaki, S.; Takamatsu, S.; Kitazume, S.; Kamada, Y.; Takehara, T.; Taniguchi, N.; Miyoshi, E. Core Fucose Is Essential Glycosylation for CD14-Dependent Toll-like Receptor 4 and Toll-like Receptor 2 Signalling in Macrophages. J. Biochem. 2019, 165, 227–237. [Google Scholar] [CrossRef] [PubMed]
- Wang, Y.-Y.; Khoo, K.-H.; Chen, S.-T.; Lin, C.-C.; Wong, C.-H.; Lin, C.-H. Studies on the Immuno-Modulating and Antitumor Activities of Ganoderma Lucidum (Reishi) Polysaccharides: Functional and Proteomic Analyses of a Fucose-Containing Glycoprotein Fraction Responsible for the Activities. Bioorganic Med. Chem. 2002, 10, 1057–1062. [Google Scholar] [CrossRef] [PubMed]
- Lam, J.H.; Ng, H.H.M.; Lim, C.J.; Sim, X.N.; Malavasi, F.; Li, H.; Loh, J.J.H.; Sabai, K.; Kim, J.-K.; Ong, C.C.H.; et al. Expression of CD38 on Macrophages Predicts Improved Prognosis in Hepatocellular Carcinoma. Front. Immunol. 2019, 10, 2093. [Google Scholar] [CrossRef]
- Qian, Y.; Chen, C.; Ma, L.; Wang, Z.; Wang, L.-F.; Zuo, L.; Yang, Y.; Huang, X.; Jiang, M.; Wang, X.; et al. CD38 Deficiency Promotes Inflammatory Response through Activating Sirt1/NF-κB-Mediated Inhibition of TLR2 Expression in Macrophages. Mediat. Inflamm. 2018, 2018, 8736949. [Google Scholar] [CrossRef] [PubMed]
- Schneider, M.; Schumacher, V.; Lischke, T.; Lücke, K.; Meyer-Schwesinger, C.; Velden, J.; Koch-Nolte, F.; Mittrücker, H.-W. CD38 Is Expressed on Inflammatory Cells of the Intestine and Promotes Intestinal Inflammation. PLoS ONE 2015, 10, e0126007. [Google Scholar] [CrossRef]
- Ning, L.; Shan, G.; Sun, Z.; Zhang, F.; Xu, C.; Lou, X.; Li, S.; Du, H.; Chen, H.; Xu, G. Quantitative Proteomic Analysis Reveals the Deregulation of Nicotinamide Adenine Dinucleotide Metabolism and CD38 in Inflammatory Bowel Disease. Biomed Res. Int. 2019, 2019, 3950628. [Google Scholar] [CrossRef] [PubMed]
- Long, A.; Park, J.H.; Klimova, N.; Fowler, C.; Loane, D.J.; Kristian, T. CD38 Knockout Mice Show Significant Protection Against Ischemic Brain Damage Despite High Level Poly-ADP-Ribosylation. Neurochem. Res. 2017, 42, 283–293. [Google Scholar] [CrossRef]
- Wang, Y.; Shi, P.; Chen, Q.; Huang, Z.; Zou, D.; Zhang, J.; Gao, X.; Lin, Z. Mitochondrial ROS Promote Macrophage Pyroptosis by Inducing GSDMD Oxidation. J. Mol. Cell Biol. 2019, 11, 1069–1082. [Google Scholar] [CrossRef] [PubMed]
- Wang, Y.; Li, N.; Zhang, X.; Horng, T. Mitochondrial Metabolism Regulates Macrophage Biology. J. Biol. Chem. 2021, 297, 100904. [Google Scholar] [CrossRef]
- Mills, E.L.; Kelly, B.; Logan, A.; Costa, A.S.H.; Varma, M.; Bryant, C.E.; Tourlomousis, P.; Däbritz, J.H.M.; Gottlieb, E.; Latorre, I.; et al. Repurposing Mitochondria from ATP Production to ROS Generation Drives a Pro-Inflammatory Phenotype in Macrophages That Depends on Succinate Oxidation by Complex II. Cell 2016, 167, 457–470.e13. [Google Scholar] [CrossRef] [PubMed]
- Jassim, A.H.; Inman, D.M.; Mitchell, C.H. Crosstalk Between Dysfunctional Mitochondria and Inflammation in Glaucomatous Neurodegeneration. Front. Pharmacol. 2021, 12, 699623. [Google Scholar] [CrossRef] [PubMed]
- Gusdon, A.M.; Votyakova, T.V.; Mathews, C.E. Mt-Nd2a Suppresses Reactive Oxygen Species Production by Mitochondrial Complexes I and III. J. Biol. Chem. 2008, 283, 10690–10697. [Google Scholar] [CrossRef] [PubMed]
- Kong, F.; Ye, S.; Zhong, Z.; Zhou, X.; Zhou, W.; Liu, Z.; Lan, J.; Xiong, Y.; Ye, Q. Single-Cell Transcriptome Analysis of Chronic Antibody-Mediated Rejection After Renal Transplantation. Front. Immunol. 2022, 12, 767618. [Google Scholar] [CrossRef] [PubMed]
- Su, X.; Jin, Y.; Shen, Y.; Kim, I.; Weintraub, N.L.; Tang, Y. RNAase III-Type Enzyme Dicer Regulates Mitochondrial Fatty Acid Oxidative Metabolism in Cardiac Mesenchymal Stem Cells. Int. J. Mol. Sci. 2019, 20, 5554. [Google Scholar] [CrossRef] [PubMed]
- Ren, W.; Rubini, P.; Tang, Y.; Engel, T.; Illes, P. Inherent P2X7 Receptors Regulate Macrophage Functions during Inflammatory Diseases. Int. J. Mol. Sci. 2021, 23, 232. [Google Scholar] [CrossRef]
- Sebastian, R.; Oberdoerffer, P. Transcription-Associated Events Affecting Genomic Integrity. Philos. Trans. R. Soc. Lond. B Biol. Sci. 2017, 372, 20160288. [Google Scholar] [CrossRef] [PubMed]
- Kawanishi, S.; Ohnishi, S.; Ma, N.; Hiraku, Y.; Murata, M. Crosstalk between DNA Damage and Inflammation in the Multiple Steps of Carcinogenesis. Int. J. Mol. Sci. 2017, 18, 1808. [Google Scholar] [CrossRef]
- Uchiumi, F.; Watanabe, T.; Ohta, R.; Abe, H.; Tanuma, S.-I. PARP1 Gene Expression Is Downregulated by Knockdown of PARG Gene. Oncol. Rep. 2013, 29, 1683–1688. [Google Scholar] [CrossRef][Green Version]
- Peng, B.; Shi, R.; Bian, J.; Li, Y.; Wang, P.; Wang, H.; Liao, J.; Zhu, W.-G.; Xu, X. PARP1 and CHK1 Coordinate PLK1 Enzymatic Activity during the DNA Damage Response to Promote Homologous Recombination-Mediated Repair. Nucleic Acids Res. 2021, 49, 7554–7570. [Google Scholar] [CrossRef] [PubMed]
- Bradford, M.M. A Rapid and Sensitive Method for the Quantitation of Microgram Quantities of Protein Utilizing the Principle of Protein-Dye Binding. Anal. Biochem. 1976, 72, 248–254. [Google Scholar] [CrossRef]
- Strunov, A.; Schmidt, K.; Kapun, M.; Miller, W.J. Restriction of Wolbachia Bacteria in Early Embryogenesis of Neotropical Drosophila Species via Endoplasmic Reticulum-Mediated Autophagy. mBio 2022, 13, e03863-21. [Google Scholar] [CrossRef] [PubMed]





| Target | Primer Name | Primer Sequence 5′→3′ |
|---|---|---|
| Mouse Parp1 | Parp1_F | GCAGCGAGAGTATTCCCAAG |
| Parp1_R | CCGTCTTCTTGACCTTCTGC | |
| Mouse Parg | Parg_F | CTGTTCACTGAGGTGCTGGA |
| Parg_R | TCTCAGGCACAAACTGATCG | |
| Mouse Mt-Nd2 | ND2_F ND2_R | AGGGGCATGAGGAGGACTTA TTGAGTAGAGTGAGGGATGGGT |
| Mouse Mt-Nd6 | ND6_F ND6_R | CAACGCCTGAGCCCTACTAA AGGACTGGAATGCTGGTTGG |
| Mouse Ltc4s | Ltc4_F Ltc4_R | TCTTCCGAGCCCAGGTAAACT GACTAGCAAGCCCAGTGCAG |
Disclaimer/Publisher’s Note: The statements, opinions and data contained in all publications are solely those of the individual author(s) and contributor(s) and not of MDPI and/or the editor(s). MDPI and/or the editor(s) disclaim responsibility for any injury to people or property resulting from any ideas, methods, instructions or products referred to in the content. |
© 2024 by the authors. Licensee MDPI, Basel, Switzerland. This article is an open access article distributed under the terms and conditions of the Creative Commons Attribution (CC BY) license (https://creativecommons.org/licenses/by/4.0/).
Share and Cite
Arzhanova, E.L.; Makusheva, Y.; Pershina, E.G.; Medvedeva, S.S.; Litvinova, E.A. Changes in the Phenotype and Metabolism of Peritoneal Macrophages in Mucin-2 Knockout Mice and Partial Restoration of Their Functions In Vitro After L-Fucose Treatment. Int. J. Mol. Sci. 2025, 26, 13. https://doi.org/10.3390/ijms26010013
Arzhanova EL, Makusheva Y, Pershina EG, Medvedeva SS, Litvinova EA. Changes in the Phenotype and Metabolism of Peritoneal Macrophages in Mucin-2 Knockout Mice and Partial Restoration of Their Functions In Vitro After L-Fucose Treatment. International Journal of Molecular Sciences. 2025; 26(1):13. https://doi.org/10.3390/ijms26010013
Chicago/Turabian StyleArzhanova, Elena L., Yulia Makusheva, Elena G. Pershina, Snezhanna S. Medvedeva, and Ekaterina A. Litvinova. 2025. "Changes in the Phenotype and Metabolism of Peritoneal Macrophages in Mucin-2 Knockout Mice and Partial Restoration of Their Functions In Vitro After L-Fucose Treatment" International Journal of Molecular Sciences 26, no. 1: 13. https://doi.org/10.3390/ijms26010013
APA StyleArzhanova, E. L., Makusheva, Y., Pershina, E. G., Medvedeva, S. S., & Litvinova, E. A. (2025). Changes in the Phenotype and Metabolism of Peritoneal Macrophages in Mucin-2 Knockout Mice and Partial Restoration of Their Functions In Vitro After L-Fucose Treatment. International Journal of Molecular Sciences, 26(1), 13. https://doi.org/10.3390/ijms26010013

