Tracking Chaperone-Mediated Autophagy Flux with a pH-Resistant Fluorescent Reporter
Abstract
1. Introduction
2. Results
2.1. Screening of Green Fluorescent Proteins for CMA Reporter
2.2. KFERQ-Gamillus Is a CMA-Specific Fluorescent Reporter
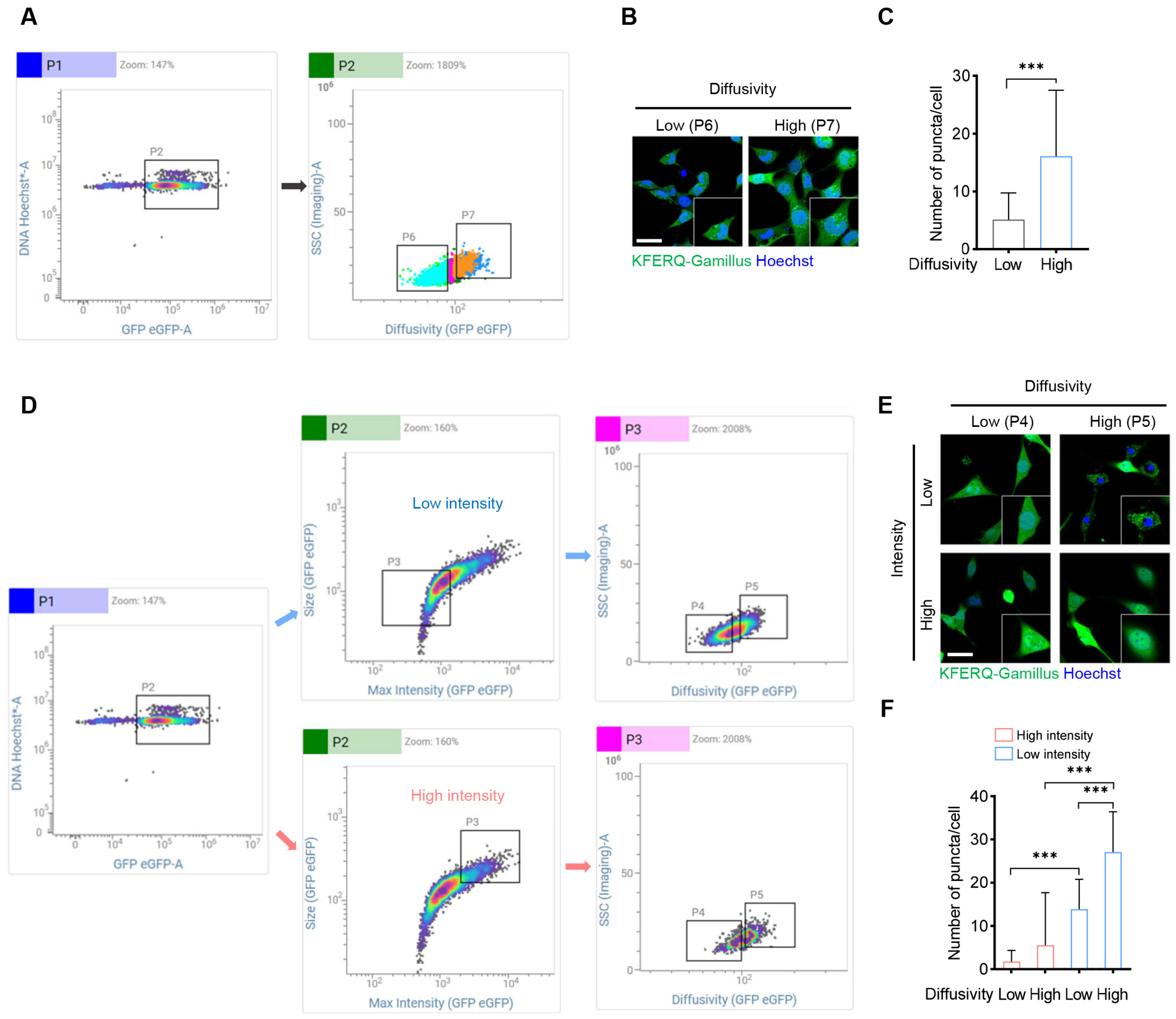
2.3. Detection of CMA Activity with the KFERQ-Gamillus Fluorescent Probe Using Image-Based Flow Cytometry
2.4. KFERQ-Gamillus-Halo Serves as an Effective Reporter for Assessing CMA Flux in Living Cells
3. Discussion
4. Materials and Methods
4.1. Cell Lines and Culture
4.2. Plasmid Construction
4.3. Lentiviral Packaging and Stable Cell Line Construction
4.4. Antibodies and Reagents
4.5. Western Blotting
4.6. Immunofluorescence Imaging
4.7. Flow Cytometry Analysis
4.8. Statistical Analysis
5. Conclusions
Supplementary Materials
Author Contributions
Funding
Institutional Review Board Statement
Informed Consent Statement
Data Availability Statement
Acknowledgments
Conflicts of Interest
References
- Aman, Y.; Schmauck-Medina, T.; Hansen, M.; Morimoto, R.I.; Simon, A.K.; Bjedov, I.; Palikaras, K.; Simonsen, A.; Johansen, T.; Tavernarakis, N.; et al. Autophagy in healthy aging and disease. Nat. Aging 2021, 1, 634–650. [Google Scholar] [CrossRef] [PubMed]
- Yamamoto, H.; Zhang, S.; Mizushima, N. Autophagy genes in biology and disease. Nat. Rev. Genet. 2023, 24, 382–400. [Google Scholar] [CrossRef] [PubMed]
- Levine, B.; Kroemer, G. Autophagy in the pathogenesis of disease. Cell 2008, 132, 27–42. [Google Scholar] [CrossRef] [PubMed]
- Arias, E.; Cuervo, A.M. Pros and Cons of Chaperone-Mediated Autophagy in Cancer Biology. Trends Endocrinol. Metab. 2020, 31, 53–66. [Google Scholar] [CrossRef]
- Cuervo, A.M.; Dice, J.F. A receptor for the selective uptake and degradation of proteins by lysosomes. Science 1996, 273, 501–503. [Google Scholar] [CrossRef]
- Chiang, H.L.; Terlecky, S.R.; Plant, C.P.; Dice, J.F. A role for a 70-kilodalton heat shock protein in lysosomal degradation of intracellular proteins. Science 1989, 246, 382–385. [Google Scholar] [CrossRef]
- Dice, J.F. Peptide sequences that target cytosolic proteins for lysosomal proteolysis. Trends Biochem. Sci. 1990, 15, 305–309. [Google Scholar] [CrossRef]
- Bandyopadhyay, U.; Kaushik, S.; Varticovski, L.; Cuervo, A.M. The chaperone-mediated autophagy receptor organizes in dynamic protein complexes at the lysosomal membrane. Mol. Cell Biol. 2008, 28, 5747–5763. [Google Scholar] [CrossRef]
- Kirchner, P.; Bourdenx, M.; Madrigal-Matute, J.; Tiano, S.; Diaz, A.; Bartholdy, B.A.; Will, B.; Cuervo, A.M. Proteome-wide analysis of chaperone-mediated autophagy targeting motifs. PLoS Biol. 2019, 17, e3000301. [Google Scholar] [CrossRef]
- Chiang, H.L.; Dice, J.F. Peptide sequences that target proteins for enhanced degradation during serum withdrawal. J. Biol. Chem. 1988, 263, 6797–6805. [Google Scholar] [CrossRef]
- Koga, H.; Martinez-Vicente, M.; Macian, F.; Verkhusha, V.V.; Cuervo, A.M. A photoconvertible fluorescent reporter to track chaperone-mediated autophagy. Nat. Commun. 2011, 2, 386. [Google Scholar] [CrossRef] [PubMed]
- Cuervo, A.M.; Knecht, E.; Terlecky, S.R.; Dice, J.F. Activation of a selective pathway of lysosomal proteolysis in rat liver by prolonged starvation. Am. J. Physiol. 1995, 269 Pt 1, C1200–C1208. [Google Scholar] [CrossRef] [PubMed]
- Hubbi, M.E.; Hu, H.; Kshitiz; Ahmed, I.; Levchenko, A.; Semenza, G.L. Chaperone-mediated autophagy targets hypoxia-inducible factor-1alpha (HIF-1alpha) for lysosomal degradation. J. Biol. Chem. 2013, 288, 10703–10714. [Google Scholar] [CrossRef] [PubMed]
- Kiffin, R.; Christian, C.; Knecht, E.; Cuervo, A.M. Activation of chaperone-mediated autophagy during oxidative stress. Mol. Biol. Cell 2004, 15, 4829–4840. [Google Scholar] [CrossRef]
- Xu, Y.; Zhang, Y.; Garcia-Canaveras, J.C.; Guo, L.; Kan, M.; Yu, S.; Blair, I.A.; Rabinowitz, J.D.; Yang, X. Chaperone-mediated autophagy regulates the pluripotency of embryonic stem cells. Science 2020, 369, 397–403. [Google Scholar] [CrossRef]
- Park, C.; Suh, Y.; Cuervo, A.M. Regulated degradation of Chk1 by chaperone-mediated autophagy in response to DNA damage. Nat. Commun. 2015, 6, 6823. [Google Scholar] [CrossRef]
- Cuervo, A.M.; Dice, J.F. Age-related decline in chaperone-mediated autophagy. J. Biol. Chem. 2000, 275, 31505–31513. [Google Scholar] [CrossRef]
- Rodriguez-Navarro, J.A.; Kaushik, S.; Koga, H.; Dall’Armi, C.; Shui, G.; Wenk, M.R.; Di Paolo, G.; Cuervo, A.M. Inhibitory effect of dietary lipids on chaperone-mediated autophagy. Proc. Natl. Acad. Sci. USA 2012, 109, E705–E714. [Google Scholar] [CrossRef]
- Madrigal-Matute, J.; de Bruijn, J.; van Kuijk, K.; Riascos-Bernal, D.F.; Diaz, A.; Tasset, I.; Martín-Segura, A.; Gijbels, M.J.J.; Sander, B.; Kaushik, S.; et al. Protective role of chaperone-mediated autophagy against atherosclerosis. Proc. Natl. Acad. Sci. USA 2022, 119, e2121133119. [Google Scholar] [CrossRef]
- Jafari, M.; Macho-Gonzalez, A.; Diaz, A.; Lindenau, K.; Santiago-Fernandez, O.; Zeng, M.; Massey, A.C.; de Cabo, R.; Kaushik, S.; Cuervo, A.M. Calorie restriction and calorie-restriction mimetics activate chaperone-mediated autophagy. Proc. Natl. Acad. Sci. USA 2024, 121, e2317945121. [Google Scholar] [CrossRef]
- Juste, Y.R.; Kaushik, S.; Bourdenx, M.; Aflakpui, R.; Bandyopadhyay, S.; Garcia, F.; Diaz, A.; Lindenau, K.; Tu, V.; Krause, G.J.; et al. Reciprocal regulation of chaperone-mediated autophagy and the circadian clock. Nat. Cell Biol. 2021, 23, 1255–1270. [Google Scholar] [CrossRef] [PubMed]
- Reynolds, C.A.; Pelka, S.; Gjergjova, F.; Tasset, I.; Khawaja, R.R.; Lindenau, K.; Krause, G.J.; Gavathiotis, E.; Cuervo, A.M.; Macian, F. Restoration of LAMP2A expression in old mice leads to changes in the T cell compartment that support improved immune function. Proc. Natl. Acad. Sci. USA 2024, 121, e2322929121. [Google Scholar] [CrossRef] [PubMed]
- Wang, L.; Cai, J.; Zhao, X.; Ma, L.; Zeng, P.; Zhou, L.; Liu, Y.; Yang, S.; Cai, Z.; Zhang, S.; et al. Palmitoylation prevents sustained inflammation by limiting NLRP3 inflammasome activation through chaperone-mediated autophagy. Mol. Cell 2023, 83, 281–297. [Google Scholar] [CrossRef]
- Dong, S.; Wang, Q.; Kao, Y.R.; Diaz, A.; Tasset, I.; Kaushik, S.; Thiruthuvanathan, V.; Zintiridou, A.; Nieves, E.; Dzieciatkowska, M.; et al. Chaperone-mediated autophagy sustains haematopoietic stem-cell function. Nature 2021, 591, 117–123. [Google Scholar] [CrossRef]
- Bourdenx, M.; Martin-Segura, A.; Scrivo, A.; Rodriguez-Navarro, J.A.; Kaushik, S.; Tasset, I.; Diaz, A.; Storm, N.J.; Xin, Q.; Juste, Y.R.; et al. Chaperone-mediated autophagy prevents collapse of the neuronal metastable proteome. Cell 2021, 184, 2696–2714. [Google Scholar] [CrossRef]
- Juste, Y.R.; Cuervo, A.M. Analysis of Chaperone-Mediated Autophagy. Methods Mol. Biol. 2019, 1880, 703–727. [Google Scholar]
- Dong, S.; Aguirre-Hernandez, C.; Scrivo, A.; Eliscovich, C.; Arias, E.; Bravo-Cordero, J.J.; Cuervo, A.M. Monitoring spatiotemporal changes in chaperone-mediated autophagy in vivo. Nat. Commun. 2020, 11, 645. [Google Scholar] [CrossRef]
- Jonnavithula, A.; Tandar, M.; Umar, M.; Orton, S.N.; Woodrum, M.C.; Mookherjee, S.; Boudina, S.; Symons, J.D.; Ghosh, R. A Fluorogenic-Based Assay to Measure Chaperone-Mediated Autophagic Activity in Cells and Tissues. bioRxiv 2023. [Google Scholar] [CrossRef]
- Kaizuka, T.; Morishita, H.; Hama, Y.; Tsukamoto, S.; Matsui, T.; Toyota, Y.; Kodama, A.; Ishihara, T.; Mizushima, T.; Mizushima, N. An Autophagic Flux Probe that Releases an Internal Control. Mol. Cell 2016, 64, 835–849. [Google Scholar] [CrossRef]
- Yim, W.W.; Yamamoto, H.; Mizushima, N. A pulse-chasable reporter processing assay for mammalian autophagic flux with HaloTag. ELife 2022, 11, e78923. [Google Scholar] [CrossRef]
- Seki, T.; Yoshino, K.I.; Tanaka, S.; Dohi, E.; Onji, T.; Yamamoto, K.; Hide, I.; Paulson, H.L.; Saito, N.; Sakai, N. Establishment of a novel fluorescence-based method to evaluate chaperone-mediated autophagy in a single neuron. PLoS ONE 2012, 7, e31232. [Google Scholar] [CrossRef] [PubMed][Green Version]
- Schraivogel, D.; Kuhn, T.M.; Rauscher, B.; Rodriguez-Martinez, M.; Paulsen, M.; Owsley, K.; Middlebrook, A.; Tischer, C.; Ramasz, B.; Ordonez-Rueda, D.; et al. High-speed fluorescence image-enabled cell sorting. Science 2022, 375, 315–320. [Google Scholar] [CrossRef] [PubMed]
- England, C.G.; Luo, H.; Cai, W. HaloTag technology: A versatile platform for biomedical applications. Bioconjug Chem. 2015, 26, 975–986. [Google Scholar] [CrossRef] [PubMed]
- Masch, J.M.; Steffens, H.; Fischer, J.; Engelhardt, J.; Hubrich, J.; Keller-Findeisen, J.; D’Este, E.; Urban, N.T.; Grant, S.G.N.; Sahl, S.J.; et al. Robust nanoscopy of a synaptic protein in living mice by organic-fluorophore labeling. Proc. Natl. Acad. Sci. USA 2018, 115, E8047–E8056. [Google Scholar] [CrossRef]
- Rivas-Pardo, J.A.; Li, Y.; Martonfalvi, Z.; Tapia-Rojo, R.; Unger, A.; Fernandez-Trasancos, A.; Herrero-Galan, E.; Velazquez-Carreras, D.; Fernandez, J.M.; Linke, W.A.; et al. A HaloTag-TEV genetic cassette for mechanical phenotyping of proteins from tissues. Nat. Commun. 2020, 11, 2060. [Google Scholar] [CrossRef]
- Wan, Y.; Wei, Z.; Looger, L.L.; Koyama, M.; Druckmann, S.; Keller, P.J. Single-Cell Reconstruction of Emerging Population Activity in an Entire Developing Circuit. Cell 2019, 179, 355–372. [Google Scholar] [CrossRef]




| Tool | Advantages | Disadvantages |
|---|---|---|
| PA-KFERQ-mCherry | High specificity for CMA activity, low background, and can detect CMA activity in living cells. | Requires photoexcitation and is prone to photobleaching. |
| Specifically monitors protein degradation and is not interfered with by new protein synthesis. | Unsuitable for detecting low CMA activity, high-throughput screening, suspension cells, and long-term observations. | |
| No need to add fluorescent ligands. | Cannot directly detect CMA flux. | |
| KFERQ-Dendra | Detects CMA activity in vivo. | Unsuitable for detecting low CMA activity. |
| Suitable for time-lapse experiments. | Cannot directly detect CMA flux. | |
| GAPDH-Halo | Highly flexible and can be combined with various fluorescent probes. | GAPDH is a broadly expressed protein that does not fully reflect CMA specificity. |
| Detects flux via immunoblotting. | May be influenced by protein aggregation or other signaling pathways that regulate GAPDH expression. | |
| KFERQ-AMC | Detects CMA activity in cells and tissues. | Requires the addition of lysosomal inhibitors to measure CMA flux. |
| Easy detection using a microplate reader. | Requires lysosome extraction, which takes too long and is unsuitable for real-time and living cell detection. | |
| KFERQ-Gamillus-Halo | pH-resistant and highly flexible; can be combined with various fluorescent probes. | Further in vivo verification of CMA activity and flux measurements is needed. |
| Detects low intracellular CMA flux via immunoblotting or flow cytometry. | Requires adding Halo ligands to detect CMA flux, which can result in background signal interference. | |
| Suitable for high-throughput screening or sorting of cells with different CMA activity. | ||
| Capable of distinguishing between protein synthesis and degradation. |
Disclaimer/Publisher’s Note: The statements, opinions and data contained in all publications are solely those of the individual author(s) and contributor(s) and not of MDPI and/or the editor(s). MDPI and/or the editor(s) disclaim responsibility for any injury to people or property resulting from any ideas, methods, instructions or products referred to in the content. |
© 2024 by the authors. Licensee MDPI, Basel, Switzerland. This article is an open access article distributed under the terms and conditions of the Creative Commons Attribution (CC BY) license (https://creativecommons.org/licenses/by/4.0/).
Share and Cite
Qi, R.; Chen, X.; Li, Z.; Wang, Z.; Xiao, Z.; Li, X.; Han, Y.; Zheng, H.; Wu, Y.; Xu, Y. Tracking Chaperone-Mediated Autophagy Flux with a pH-Resistant Fluorescent Reporter. Int. J. Mol. Sci. 2025, 26, 17. https://doi.org/10.3390/ijms26010017
Qi R, Chen X, Li Z, Wang Z, Xiao Z, Li X, Han Y, Zheng H, Wu Y, Xu Y. Tracking Chaperone-Mediated Autophagy Flux with a pH-Resistant Fluorescent Reporter. International Journal of Molecular Sciences. 2025; 26(1):17. https://doi.org/10.3390/ijms26010017
Chicago/Turabian StyleQi, Ruotong, Xingyi Chen, Zihan Li, Zheng Wang, Zhuohui Xiao, Xinyue Li, Yuanyuan Han, Hongfei Zheng, Yanjun Wu, and Yi Xu. 2025. "Tracking Chaperone-Mediated Autophagy Flux with a pH-Resistant Fluorescent Reporter" International Journal of Molecular Sciences 26, no. 1: 17. https://doi.org/10.3390/ijms26010017
APA StyleQi, R., Chen, X., Li, Z., Wang, Z., Xiao, Z., Li, X., Han, Y., Zheng, H., Wu, Y., & Xu, Y. (2025). Tracking Chaperone-Mediated Autophagy Flux with a pH-Resistant Fluorescent Reporter. International Journal of Molecular Sciences, 26(1), 17. https://doi.org/10.3390/ijms26010017

