Abstract
The current study aims to investigate the therapeutic potential of luteolin (Lut), a naturally occurring flavonoid found in various medicinal plants, for treating chronic obstructive pulmonary disease (COPD) through both in vitro and in vivo studies. The results demonstrated that Lut increased body weight, reduced lung tissue swelling and lung damage indices, mitigated systemic oxidative stress levels, and decreased alveolar fusion in cigarette smoke (CS)- and lipopolysaccharide (LPS)-induced COPD mice. Additionally, Lut was observed to downregulate the expression of the TRPV1 and CYP2A13 proteins while upregulating SIRT6 and NRF2 protein expression in CS + LPS-induced COPD mice and cigarette smoke extract (CSE)-treated A549 cells. The concentrations of total reactive oxygen species (ROS) and mitochondrial ROS in A549 cells induced by CSE significantly increased. Moreover, CSE caused a notable elevation of intracellular Ca2+ levels in A549 cells. Importantly, Lut exhibited inhibitory effects on the inward flow of Ca2+ and attenuated the overproduction of mitochondrial and intracellular ROS in A549 cells treated with CSE. In conclusion, Lut demonstrated a protective role in alleviating oxidative stress and inflammation in CS + LPS-induced COPD mice and CSE-treated A549 cells by regulating TRPV1/SIRT6 and CYP2A13/NRF2 signaling pathways.
1. Introduction
Chronic obstructive pulmonary disease (COPD), a persistent respiratory lung ailment, significantly impairs the quality of life due to its severe systemic symptoms and associated conditions [1]. According to the WHO report, COPD currently affects nearly 400 million people, posing a substantial threat to public health, and is anticipated to become the third leading cause of global mortality by 2030 [2]. This is largely due to challenges in the early identification of COPD airflow limitations [3]. Growing evidence indicates that an elevated level of oxidative stress in the lungs is crucial in driving COPD through a complex network of mechanisms [4,5]. While infection, abnormal lung development, and genetic factors can contribute to COPD, cigarette smoke (CS) remains the predominant risk factor for its onset and progression. CS significantly promotes chronic airway inflammation, excessive mucus production, lung tissue damage, and the remodeling of small airways [5,6,7,8]. These processes may exacerbate systemic comorbidities or impose irreversible airway constraints [9,10]. The gas mixture from CS contains over 4500 hazardous substances, including carbon monoxide, nicotine, oxidants, and tiny particulate matter [11]. In COPD patients, the high concentration of oxidants inhaled from CS can disrupt the delicate balance between oxidants and antioxidants, leading to oxidative stress, particularly in the lungs [12,13,14,15]. While the survival rate of COPD patients has increased in recent decades, and studies show promising avenues for potential antibody-based treatments in managing COPD and ultimately improving patient outcomes, there still remains an urgent need to discover novel therapies in the treatment of COPD [16,17].
The transient receptor potential vanilloid 1 (TRPV1) protein is expressed in airway epithelial cells and can be activated by capsaicin, oxidative stress, or external environmental stimuli such as cigarette smoke [18,19,20]. Numerous studies have suggested that TRPV1 plays a role in pathological lung processes, including chronic inflammation, fibrosis, and edema [21]. Moreover, it is asserted that TRPV1 contributes to the initiation of lung damage induced by reactive oxygen species (ROS) [22,23,24].
In addition to TRPV1, the respiratory system contains the enzyme Cytochrome P450 Family 2 Subfamily A Member 13 (CYP2A13), responsible for metabolizing substances from the environment, including those present in cigarette smoke, particularly nicotine [25,26]. Upon exposure to CS, CYP2A13 in the lungs is compelled to overexpress, generating reactive oxygen species (ROS) and active metabolites that harm the respiratory system [27,28]. Despite these findings, the exact mechanism through which TRPV1 and CYP2A13 contribute to the progression of oxidative stress initiated by CS in COPD remains uncertain.
Natural flavonoids like luteolin (Lut) are found in medicinal plants, vegetables, and fruits [29]. Honeysuckle is a vibrant source of Lut [29,30,31]. Lut demonstrates various physiological functions, including anti-oxidative and anti-inflammatory properties [32,33,34]. Researchers have observed that Lut can inhibit injury and apoptosis in normal human bronchial epithelial cells induced by cigarette smoke extract (CSE) [35]. Given its involvement in oxidation-reduction reactions, Lut has shown therapeutic effects in various lung diseases [36,37]. Considering the significant roles of TRPV1 and CYP2A13 in oxidative stress [21,27,28], we hypothesize that Lut may alleviate CS-induced oxidative stress in COPD mice by modulating the TRPV1 and CYP2A13 pathways. While previous studies have demonstrated the therapeutic effects of Lut in COPD [37,38], our work aims to explore the relationship between TRPV1, CYP2A13, and other essential effectors following Lut administration. This is performed to validate and comprehend another potential mechanism of Lut in CS-induced COPD.
In this study, we conducted comprehensive research on the potential mechanism of luteolin’s (Lut) regulation of TRPV1 and CYP2A13 in the treatment of COPD, using cigarette smoke extract (CSE)-treated A549 cells and cigarette smoke (CS)- and lipopolysaccharide (LPS)-induced COPD mouse models. Our findings propose an alternative mechanism of action for Lut, intending to restore redox balance and counteract the impact of CS on TRPV1 and CYP2A13. This approach holds promise for addressing various clinical symptoms associated with COPD. This study unravels a distinctive pathway through which Lut intervenes in COPD pathogenesis, offering a novel perspective on combating this complex ailment.
2. Results
2.1. Lut Relieved CSE-Induced Oxidative Stress of A549 Cells
To investigate the impact of Luteolin on oxidative stress induced by CSE exposure, oxidative stress-related indicators were measured after treatment with 15 and 30 μM of Lut for 12 h. Elevated levels of lactate dehydrogenase (LDH) and malondialdehyde (MDA) were observed in the CSE group compared to the Control group. However, the generation of MDA and LDH was suppressed by Lut treatment (Figure 1C,D), indicating that Lut significantly attenuated the generation of MDA and LDH induced by CSE (p < 0.01, p < 0.001). Subsequently, superoxide dismutase (SOD) activity among the four groups was measured using fluorescence spectrophotometry. The results showed a notable decrease in SOD activity in the CSE group compared to the Control group (p < 0.001). In contrast, the CSE + Lut groups exhibited a significant increase in SOD activity (p < 0.05, p < 0.001, Figure 1B). Therefore, Lut inhibited CSE-induced oxidative stress in A549 cells.
Figure 1.
Lut relieved CSE-induced oxidative stress of A549 cells. The schematic of cell experimental protocol (A). The levels of SOD (B), MDA (C), and LDH (D) in the cells were measured using commercial kits. Data were presented as mean ± SEM, n = 8 per group. ### p < 0.001 vs. cells in the Control group. * p < 0.05, ** p < 0.01, *** p < 0.001 vs. cells in the CSE group.
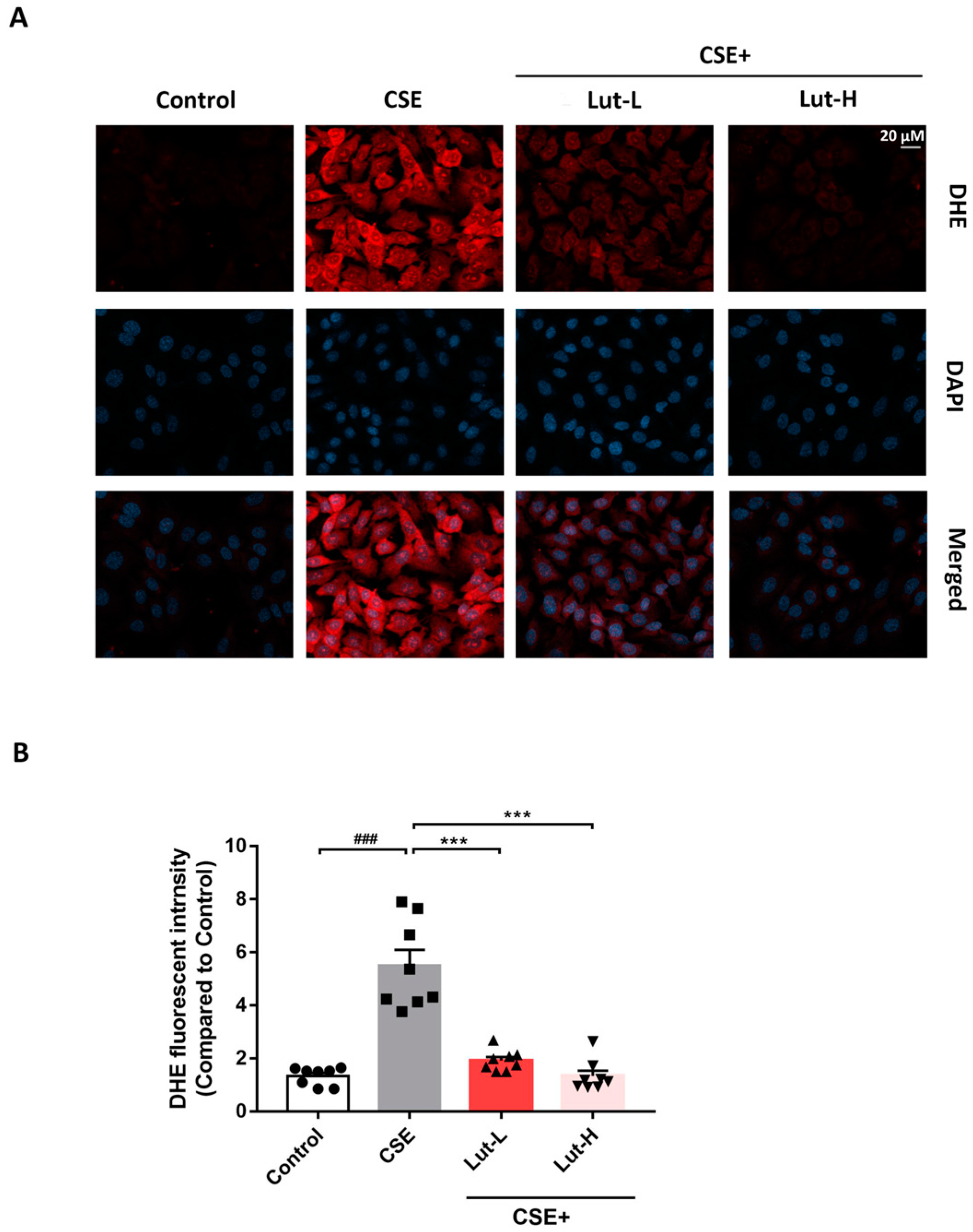
2.2. Lut Lessened ROS Generation in A549 Cells Induced by CSE
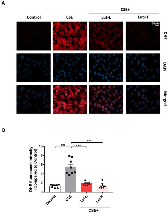
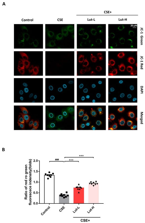
To investigate intracellular ROS, the fluorescent probe 2′,7′-dichlorodihydrofluorescein diacetate (DCFH-DA), known for detecting ROS, was utilized (Figure 2). The CSE group exhibited enhanced red fluorescence compared with the Control group, indicating that CSE exposure induced ROS. Additionally, when cells were treated with different concentrations of Luteolin, images displayed a weaker red fluorescence signal, suggesting that Lut significantly reversed the accumulation of superoxide anions in cells induced by CSE treatment, thereby alleviating oxidative stress reactions (Figure 2). Furthermore, intracellular mitochondrial ROS (Mito-Sox) were observed to be significantly elevated in CSE-treated A549 cells (p < 0.01). These effects were effectively inhibited by Lut treatment (p < 0.01). These results demonstrate that CSE significantly increased the level of oxidative stress in A549 cells, and Lut could effectively reverse this trend (Figure 3).
Figure 2.
Lut lessened ROS generation in A549 cells induced by CSE. ROS in A549 cells incubated with or without 10% CSE or Lut (15, 30 μM) for 24 h was detected by DCFH-DA labeling (bar = 20 μm) (A). The quantification chart is on the right side (B). Data were presented as mean ± SEM. ### p < 0.001 vs. cells in the Control group. *** p < 0.001 vs. cells in the CSE group.
Figure 3.
Lut lessened mitochondrial ROS activity in A549 cells induced by CSE. ROS in A549 cells incubated with or without 10% CSE or Lut (15, 30 μM) for 24 h detected by Mito SOX Red labeling (bar = 20 μm) (A). The quantification chart is on the right side (B). Data were presented as mean ± SEM. ### p < 0.001 vs. cells in the Control group. *** p < 0.001 vs. cells in the CSE group.
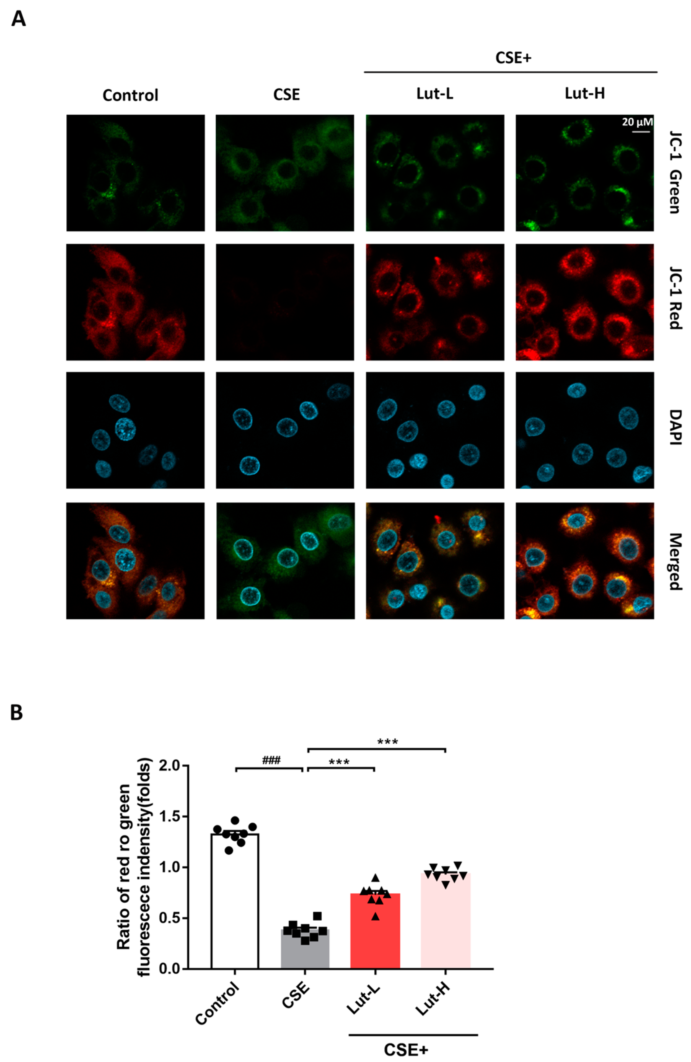
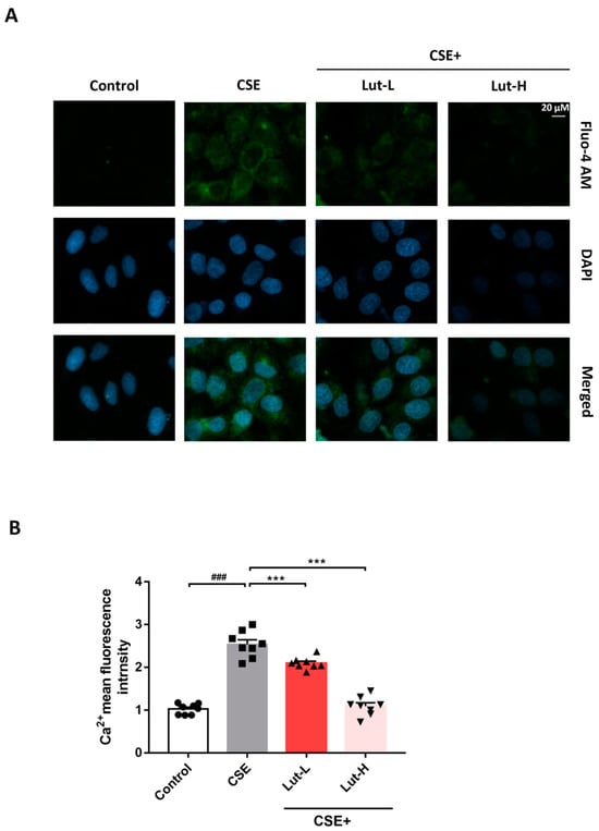
2.3. Lut Attenuated CSE-Induced Ca2+ Influx
Substantial evidence indicates that the flux of calcium ions (Ca2+) and the generation of mitochondrial ROS are correlated under certain conditions, suggesting a mutual influence between cellular redox status and calcium homeostasis [39,40]. To further elucidate the interaction between Ca2+ homeostasis and mitochondrial ROS generation, we investigated whether there was a Ca2+ homeostasis imbalance in 549 cells exposed to CSE. Following exposure to CSE, the intracellular Ca2+ levels were elevated compared to those in the Control group (p < 0.001), consistent with heightened oxidative stress in CSE-treated cells. In contrast, both high and low doses of Lut treatment reversed the CSE-induced increase in Ca2+ levels (p < 0.001). Taken together, these results indicate that oxidative stress could increase Ca2+ influx in A549 cells, while Lut treatment relieved the influx of Ca2+ (Figure 4).
Figure 4.
Lut attenuated CSE-induced Ca2+ influx. Ca2+ in A549 cells incubated with or without 10% CSE or Lut (15, 30 μM) for 24 h was detected by Fluo-4 AM labeling (bar = 20 μm) (A). The quantification chart is on the right side (B). Data were presented as mean ± SEM. ### p < 0.001 vs. cells in the Control group. *** p < 0.001 vs. cells in the CSE group.
2.4. Lut Regulated TRPV1/Sirtuin 6 (SIRT6) and CYP2A13/Nuclear Factor E2-Related Factor 2 (NRF2) to Mitigate Oxidative Stress in CSE-Exposed A549 Cells
Ca2+ plays a crucial role as a second messenger in various cellular signaling pathways [41,42]. TRPV1, as a calcium permeation channel, is a pathway for Ca2+ entry. Moreover, the TRPV1/SIRT6 pathway is vital to defense mechanisms against oxidative stress. Both TRPV1 inhibitors and gene deletion have demonstrated evidence of reducing oxidative stress and increasing the expression of other antioxidant genes [43]. Therefore, we further investigated the expression of TRPV1 and SIRT6 in A549 cells. In this study, cells treated with CSE exhibited notably high expression levels of TRPV1 (p < 0.01), while the expression of SIRT6 (p < 0.01) decreased compared to the Control group. Following Lut treatment, a significant reduction in TRPV1 expression (p < 0.01) was observed, along with an increase in the expression of SIRT6 (p < 0.05, Figure 5).
Figure 5.
Lut regulated TRPV1/SIRT6 to alleviate oxidative stress in CSE-exposed A549 cells. Representative bands (A) and protein levels of TRPV1 (B) and SIRT6 (C) in A549 cells incubated with or without 10% CSE or Lut (15, 30 μM) for 24 h (n = 3). Data were presented as mean ± SEM. ## p < 0.01 vs. cells in the Control group. * p < 0.05, ** p < 0.01 vs. cells in the CSE group.
It is generally assumed that CYP2A13 is primarily present in the human respiratory system, mediating the metabolism of cigarette smoke and the generation of toxic metabolites, such as ROS [44]. Additionally, we examined the amount of CYP2A13 protein in cells to determine if Lut may decrease tobacco metabolism in A549 cells. Compared to the Control group, Figure 6 shows that the CSE group displayed elevated expression levels of CYP2A13 (p < 0.001). However, after Lut administration, there was a significant reduction in the level of CYP2A13 (p < 0.01). NRF2 is a transcription factor that maintains oxidative/antioxidant balance [45]. Concurrently with the increased expression of CYP2A13, exposure to CSE resulted in the downregulation of NRF2 expression (p < 0.001), while both high and low doses of Lut treatment resulted in the upregulation of NRF2 protein (p < 0.01). The expression levels of peroxisome proliferator-activated receptor gamma coactivator-1α (PGC1α) (p < 0.01), SOD1 (p < 0.001), and SOD2 (p < 0.01) were notably reduced in cells of the CSE group compared to those in the Control group. However, the administration of Lut significantly reversed these trends (Figure 6; p < 0.01, p < 0.001). These findings indicate a significant antioxidant effect of Lut in COPD.
Figure 6.
Lut regulated CYP2A13/NRF2 to alleviate oxidative stress in CSE-exposed A549 cells. Representative bands (A) and protein levels of CYP2A13 (B), NRF2 (C), PGC1α (D), SOD1 (E), and SOD2 (F) in A549 cells incubated with or without 10% CSE or Lut (15, 30 μM) for 24 h (n = 3). Data were presented as mean ± SEM. ## p < 0.01, ### p < 0.001 vs. cells in the Control group. *p < 0.05, ** p < 0.01, *** p < 0.001 vs. cells in the CSE group.
2.5. Lut Mitigated the Weight Loss and Lung Damage Caused by Cigarette Smoke in COPD Mice
In the in vivo study, COPD mice induced by CS + LPS exposure were employed to investigate the therapeutic effect of Lut. The specific dosing procedure is illustrated in Figure 7A. In comparison to the Control group, mice exposed to CS + LPS exhibited significant decreases in body weight along with an increase in lung tissue weight and lung index, indicating signs of pulmonary edema (p < 0.01, p < 0.001). Lut treatment demonstrated the ability to reverse weight loss in mice from the COPD group while significantly reducing lung weight (p < 0.05, p < 0.001).
Figure 7.
The diagram of the animal experiment process (A), group, and treatment (B). Effects of Lut on body weight (C), lung weight (D), and lung index (E) in normal mice (Control) or CS + LPS-exposed mice treated with 50 and 100 mg/kg Lut (n = 8). Data were presented as mean ± SEM. ## p < 0.01, ### p < 0.001 vs. cells in the Control group. * p < 0.05, *** p < 0.001 vs. cells in the COPD group.
Figure 8 illustrates the histological changes in the lungs after exposure to CS + LPS and subsequent Lut therapy. Histological analysis showed that mice exposed to fresh air exhibited fully developed and uniform alveolar structures with rare inflammatory cell infiltration. The COPD mice exhibited a marked reduction in alveolar count within their lungs and increased pulmonary bulla formation. Prominent pathological changes were evident, including the fusion of alveoli and narrowing of alveolar spaces (Figure 8A,B). Nevertheless, treatment with Lut effectively reversed these pathological changes in a manner dependent on the dosage (Figure 8A,B). Essential parameters for assessing lung injury include mean linear intercept (MLI) values and destructive index (DI) values. The MLI and DI values in the CS + LPS-exposed mice were higher than those in Control mice. After treatment with Lut, the heightened values in COPD mice exhibited a notable decrease, as illustrated in Figure 8C,D (p < 0.05).
Figure 8.
Effects of Lut treatment on CS + LPS-induced lung emphysema. Representative histopathological images (bar = 50 μm, (A); bar = 20 μm, (B)). The mean MLI is defined as the damage of alveolar walls (C), and the DI is defined as airspace enlargement (D) (n = 3). Data were presented as mean ± SEM. ### p < 0.001 vs. the Control group. * p < 0.05 vs. the COPD group.
2.6. Lut Attenuated CS + LPS-Induced Systemic Oxidative Stress in Mice
As illustrated in Figure 9, the total serum levels of SOD, catalase (CAT), and glutathione (GSH) were found to decrease in the COPD mice, while levels of MDA and LDH were significantly higher compared to the Control mice (p < 0.001). However, upon the administration of Lut, a significant reduction was observed in MDA and LDH levels (p < 0.05, p < 0.001), accompanied by an increase in SOD, CAT, and GSH levels. (p < 0.05, p < 0.001). This implies that Lut could assist mice in mitigating systemic oxidative damage triggered by CS + LPS.
Figure 9.
Lut attenuates CS + LPS-induced systemic oxidative stress in mice. C57BL/6J mice were randomly divided into four groups: in the Control group, mice were exposed to air and received 0.9% NaCl solution containing 1% Tween 80. In the COPD group, mice were exposed to CS + LPS and received 0.9% NaCl solution containing 1% Tween 80. In the two COPD + Lut groups, mice were exposed to CS + LPS and received 50 mg/kg/day or 100 mg/kg/day of Lut once daily by oral gavage. The levels of serum SOD (A), MDA (B), LDH (C), CAT (D), and GSH (E) in mice using commercial kits (n = 8). Data were presented as mean ± SEM, n = 8 per group. ### p < 0.001 vs. the Control group. * p < 0.05, *** p < 0.001 vs. the COPD group.
2.7. Lut Treatment Modulated TRPV1/SIRT6 and CYP2A13/NRF2 Pathways to Reduce Oxidative Stress in CS + LPS-Exposed COPD Mice
According to Figure 10, mice after CS + LPS exposure showed a significant increase in TRPV1 expression (p < 0.05) and a significant decrease in SIRT6 expression (p < 0.001). In contrast, when compared to the COPD group, Lut notably enhanced SIRT6 expression and markedly reduced TRPV1 expression (p < 0.05, p < 0.001).
Figure 10.
Lut regulated TRPV1/SIRT6 to alleviate oxidative stress in CS + LPS-exposed COPD mice. Representative bands (A) and protein levels of TRPV1 (B) and SIRT6 (C) in mouse lung tissue (n = 3). Data were presented as mean ± SEM. # p < 0.05, ### p < 0.001 vs. the Control group. * p < 0.05, *** p < 0.001 vs. the COPD group.
As seen in Figure 11, animals in the CS + LPS-exposed COPD group displayed downregulation of NRF2, PGC1α, SOD1, and SOD2 (p < 0.01, p < 0.001), and CYP2A13 levels were increased in the COPD group compared to the Control group (p < 0.01). Nevertheless, Lut was able to reduce the expression of CYP2A13 (p < 0.05, p < 0.01), while notably increasing the levels of proteins that had decreased in COPD mice (p < 0.05, p < 0.01, p < 0.001).
Figure 11.
Lut regulated CYP2A13/NRF2 to alleviate oxidative stress in CS + LPS-exposed COPD mice. Representative bands (A) and protein levels of CYP2A13 (B), NRF2 (C), PGC1α (D), SOD1 (E), and SOD2 (F) in mouse lung tissue (n = 3). Data were presented as mean ± SEM. ## p < 0.01, ### p < 0.001 vs. the Control group. * p < 0.05, ** p < 0.01, *** p < 0.001 vs. the COPD group.
3. Discussion
Flavonoids derived from natural sources are acknowledged for their outstanding anti-inflammatory and antioxidant characteristics and are often utilized in COPD treatment [46]. Quercetin, a natural flavonoid derived from various plants, has been the subject of comprehensive research exploring its effects and mechanisms in COPD management [47]. Luteolin, similar to Quercetin in its natural flavonoid composition but differing by only one hydroxyl group, has been highlighted in previous studies for its therapeutic potential in treating COPD. In our present study, we also observed the anti-COPD effects of Luteolin, which are consistent with findings from prior research [37,38]. The mentioned studies have revealed that Lut treatment for COPD might involve modifying the epidermal growth factor receptor (EGFR), matrix metalloproteinase (MMP), and NADPH oxidase (NOX4). However, our specific objective was to establish correlations between TRPV1, CYP2A13, and other crucial factors subsequent to Lut administration in COPD. This exploration unveils a unique pathway through which Lut intervenes in the pathogenesis of COPD, presenting a new perspective on managing this intricate condition. This study aimed to validate and enhance our understanding of an additional potential mechanism of Lut in COPD induced by CS exposure.
Considerable evidence in the previous literature supports that cigarette smoke is a primary source of ROS [48,49]. An excess of ROS leads to oxidative stress that can trigger the development of pathological changes in the lungs of COPD patients [50,51]. Unfortunately, the precise pathogenesis of the disease remains unclear, limiting the development of effective therapeutic drugs for COPD. According to previous findings and clinical results about COPD therapy [43,52], we expected that Lut could inhibit the oxidative stress response induced by CS and be helpful as a therapeutic agent to treat COPD. The present study employed CSE to establish an in vitro model using A549 cells and CS + LPS exposure to develop an in vivo model using C57BL/6J mice, and potential antioxidant effects were observed in both models.
Similarly, our results demonstrated that the CSE group cells exhibit a higher production of ROS, as evidenced by enhanced red fluorescence signals. Moreover, intracellular Mito-Sox was increased in A549 cells cocultured with CSE. This is consistent with the finding that cigarette smoke is responsible for the increase in ROS. Antioxidant enzymes such as SOD are known to be responsible for quenching these ROS and preserving redox homeostasis [53]. Our results demonstrated that cigarette smoke significantly decreased the serum levels of molecules, with a protective effect against excessive oxidations. It is well documented that hydroxyl radicals, released from cigarette smoke, can react with unsaturated fatty acids located on cellular membranes. Subsequently, secondary products are generated by this reaction, resulting in deleterious effects of lipid peroxidation, such as MDA [53,54,55]. CS exposure could deplete antioxidants such as glutathione and activate proteinases, induce oxidative stress, and ultimately lead to lung injury. Oxidative stress can also destroy lipids, nucleic acids, and proteins, further exacerbating oxidative stress [56]. In the COPD model group, the MDA level was higher in the serum of mice and A549 cells than in the control group. These observations indicated that smoking-related oxidative stress further leads to increased peroxidation. Moreover, ROS and lipid peroxidation products can exacerbate COPD by affecting signal transduction mechanisms.
TRPV1 is a chemo-sensor and an essential component of signal transduction cascades involved in pulmonary diseases, including COPD [57,58]. The data provided in this study strongly support the significant involvement of TRPV1 channels in the elevation of oxidative stress after CS exposure. CSE increased intracellular TRPV1 protein content and higher levels of oxidative stress than the Control group, as demonstrated in cell culture experiments. Notably, the mouse model showed overexpression of the TRPV1 protein and significantly higher levels of oxidative stress factors after CS + LPS exposure compared to the Control group, suggesting that this pathway may be necessary within the CS + LPS-induced oxidative stress facilitating COPD.
The activation of the TRPV1 channel can result in an inward flow of Ca2+, leading to mitochondrial Ca2+ uptake and overload. This fact could be primarily responsible for the shift in ROS messenger function from normality to cellular damage and death signaling [59,60,61]. After CSE exposure, Lut treatment significantly reversed the substantial cell damage caused by the pronounced intracellular Ca2+ influx in A549 cells. These findings shed light on the role of the TRPV1 channel in the progression of CS-induced COPD. Our results also showed that Lut attenuated CS + LPS-induced lung swelling and lung injury index in mice. In addition to this, Lut restored CSE-induced SOD enzyme activity and reduced ROS, MDA, and LDH levels in A549 cells. Importantly, expression of TRPV1 was alleviated both in the lung tissue of CS + LPS-exposure-induced COPD mice and in CSE-treated A549 cells after Lut treatment.
SIRT6 belongs to the Sirtuins family of deacetylases that are activated by nicotinamide adenine dinucleotide (NAD+), and they are involved in various physiological activities such as oxidative stress. SIRT6 has been shown to reduce emphysema by inhibiting matrix metalloproteinases and regulating the expression of several antioxidant genes [62,63]. Although SIRT6 has been implicated in the etiology of COPD, the underlying processes have yet to be fully elucidated [64]. Our findings demonstrated that reduced SIRT6 was associated with COPD development during CS exposure. Our data reveal that Lut might attenuate cigarette smoke-induced oxidative damage by regulating the TRPV1/SIRT6 pathway in vivo and in vitro.
The metabolic enzyme CYP2A13 is mainly found in the human respiratory system, specifically in the trachea and bronchial epithelial cells [25]. CYP2A13 is crucial for the development of cigarette-related lung swelling and pathological injury [65,66]. Specifically, CYP2A13 metabolizes the nicotine in cigarette smoke to cotinine and reactive metabolites such as nitrogen-derived nitrosamine ketone (NNK) [67,68]. Multiple studies have shown that NNK and/or its metabolites probably can generate hydroxyl and other reactive oxygen species that derive from oxidative stress in lung tissues [27,28,69]. The elevated expression of CYP2A13 might be associated with abnormal cellular activation and increased oxidative stress stimulated by cigarette smoke metabolites. Likewise, we observed abnormal CYP2A13 expression in the lungs of COPD mice and A549 cells treated with CSE, and Lut treatment reversed the abnormal changes.
NRF2 is a major regulator of oxidative stress, responsible for regulating the expression of various antioxidant genes, including SOD and catalase [70,71]. Activation of NRF2 has also been shown to increase the production of factors protecting against oxidative stress in animal models of COPD [72,73]. The disruption of NRF2 leads to emphysema in cigarette smoke-exposed mice [74,75]. Therefore, impaired NRF2 activity is a major risk factor for developing COPD pathogenesis. Moreover, NRF2 can directly control the expression of PGC1α, a master regulator of mitochondrial function and biogenesis [76]. We observed that the expression of downstream antioxidants like SOD1, SOD2, and PGC1α was elevated due to Lut’s inhibition of NRF2, ameliorating lung injury both in vivo and in vitro. Our findings showed that Lut partially corrected the loss in NRF2 protein levels and increased ROS generation caused by CSE in A549 cells.
Previous studies have investigated the potential therapeutic effects of Lut on lung diseases [37,38]. Yapeng Hou et al. highlighted the protective effect of Lut via modulating the cGMP/PI3K pathway in the LPS-induced lung injury model in mice [77]. Here, we used a CS + LPS-induced COPD mouse model and a cellular model exposed to CSE to explore the antioxidant effects of Lut, attempting to connect the crosstalk between the TRPV1/SIRT6 and CYP2A13/NRF2 systems in cigarette smoke-induced COPD. Our findings aim to elucidate the signaling pathways involved in the action of Luteolin regarding COPD. We confirmed that Lut is a bioactive compound with the potential to improve CS-induced COPD. Given the complex etiology of COPD, Lut might be useful as a part of a COPD therapy approach.
4. Material and Methods
4.1. Reagents
The tar and carbon monoxide concentrations in a complete Hongmei cigarette from Hongta Tobacco Group Limited (Yuxi, China) are 10 mg and 12 mg, respectively. Luteolin, obtained from Solarbio Co., Ltd. (≥98%, Beijing, China), was dissolved in dimethyl sulfoxide (DMSO) for in vitro experiments and 1% Tween 80 for in vivo studies. Kits for measuring MDA and BCA protein assay were sourced from Beyotime Biotechnology (Shanghai, China). Commercial kits for assessing SOD, LDH, CAT, and GSH were procured from Nanjing Jiancheng Bioengineering Institute (Nanjing, China).
The following primary antibodies were used for the Western blotting (WB) assay: Anti-TRPV1 and anti-GAPDH were purchased from Proteintech (Chicago, IL, USA), and anti-CYP2A13 was purchased from Affinity Biosciences (Cincinnati, OH, USA). Anti-SIRT6, anti-SOD1 anti-SOD2, anti-PGC1α), and anti-NRF2 were purchased from Cell Signaling Technology (Danvers, MA, USA). Enhanced chemiluminescence (ECL) detection solution was obtained from Tanon Science and Technology Co., Ltd. (Shanghai, China).
4.2. Cigarette Smoke Extract Preparation
On the day of each trial, CSE was freshly generated. In brief, two unfiltered Hongmei cigarettes were burned, and their smoke was drawn into a syringe at a constant rate of 8 mL/s. Subsequently, 10 mL of serum-free medium was forcefully injected into a tube. The pH of the CSE solution was adjusted to 7.4 after sterilization with a 0.22 μm Millipore filter (Bedford, MA, USA). Theoretically, the CSE solution, consisting entirely of 100% CSE, was then diluted to the required concentrations in serum-free media and applied to the cells at various intervals. Figure 1 illustrates the cell experimentation technique.
4.3. Animal Model and the Treatment
Male SPF C57BL/6J mice were housed in a temperature-controlled environment (25 ± 2 °C) with a relative humidity of 40–70%. All animals had unrestricted access to standard commercial feed and water. All experimental protocols were conducted under the IACUC guidelines, and all animal trial techniques employed in this study were approved by the Nanjing University of Chinese Medicine’s Animal Care and Use Committee (No. A210403, Nanjing, China). Three groups were established using a random number generator from a pool of 40 male mice: the COPD model group (COPD), the COPD + Lut 50 mg/kg group (Lut-L), and the COPD + Lut 100 mg/kg group (Lut-H). The chosen doses of Lut were based on relevant research [78].
CS + LPS-induced COPD mice were established by intratracheal instillation of LPS combined with CS exposure. Briefly, intratracheal injections of LPS (L2630, Sigma-Aldrich, St Louis, MO, USA, 1 mg in 50 mL saline) were conducted on the first and fourteenth days of the trial. Fresh CS was generated from 20 cigarettes, and the smoke was delivered to a whole-body smoking exposure chamber where mice were passively exposed for 15 min, twice daily, six days per week, for eight weeks. Starting from the 15th week of CS exposure, animals were orally administered excipients (saline containing 1% Tween 80) and varying doses of Lut one hour before CS exposure.
4.4. Blood and Tissue Collection
Body weights were recorded, blood was drawn and centrifuged at 2500× g and 4 °C for 15 min to extract serum, and serum was then frozen at −80 °C. Lungs were also collected and weighed. The remaining tissues were immediately frozen in liquid nitrogen and stored at −80 °C for subsequent protein analysis. Additionally, the upper lobe of the right lung’s tissue was promptly fixed in 10% neutral buffered formalin for 24 h.
4.5. Antioxidant Detection
To assess the levels of oxidative stress markers, including SOD, MDA, GSH, LDH, and CAT concentrations, appropriate kits were used following the manufacturer’s recommendations. Serum samples were tested, and the plates were read using an automatic plate reader (Molecular Device, Sunnyvale, CA, USA) at the appropriate wavelength.
4.6. Histopathological Analysis
Dehydrated lung tissues were sectioned into 4 μm thick sections after being embedded in paraffin (Shanghai Showbio Biotech, Inc., Shanghai, China). The sections were stained with hematoxylin and eosin (H & E) for light microscopic analysis using a Carl Zeiss Axio Zoom V16 microscope (Oberkochen, Germany). Two independent researchers evaluated each sample in a blinded manner. The extent of damage to alveolar walls was quantified using the DI, and the airspace size was measured using the MLI.
4.7. Cell Culture
Alveolar epithelial (A549) cells were cultured in 1640 Medium (Hyclone, Logan, UT, USA) supplemented with 10% fetal bovine serum (FBS, Invitrogen, Carlsbad, CA, USA), 100 U/mL penicillin, and 100 µg/mL streptomycin (Thermo Fisher Scientific, Waltham, MA, USA) at 37 °C in a 95% air and 5% CO2 atmosphere. Following the findings of a previous study, 10% CSE was applied to A549 cells at a density of 106/mL per well for 12 h to induce cell damage. According to a prior study, A549 cells were exposed to 10% CSE for 12 h after cell attachment to mimic the lung cell destruction condition observed in COPD. To assess the effects of Luteolin on COPD, after successfully establishing the cell models, different groups were treated with various agents for an additional 12 h, and the groups were as follows: Control group (Control), treated with RPMI 1640 only; CSE group (CSE), treated with 10% CSE and RPMI 1640; Luteolin intervention groups, treated with 10% CSE, RPMI 1640, and different doses of Luteolin at 15 μM (Lut-L) and 30 μM (Lut-H). The Luteolin dosages in the cell experiment were based on our preliminary investigations.
4.8. Measurement of Ca2+ Influx
The Fluo-4 AM calcium assay kit (Beyotime, Nanjing, China) was employed following the manufacturer’s instructions to measure intracellular Ca2+ levels. Briefly, cells were seeded in LabTek 8-well chambers with glass bottoms (Fisher) at 1 × 106/mL density. After three rounds of washing, cells were stained for 30 min at 37 °C in the dark with 5 μM Fluo-4 AM. The fluorescence intensity was subsequently assessed using a Carl Zeiss LSM 900 microscope after the cells had been rinsed three times with PBS. Carl Zeiss Zen software (Zen 2011, Carl Zeiss Microscopy, Germany) was utilized for image acquisition and quantification.
4.9. Measurement of Intracellular ROS and Mitochondrial ROS
The DCFH-DA (Beyotime, Nanjing, China), fluorescent plate reader, and fluorescence microscopy were used to measure intracellular ROS production. Cells were seeded on 96-well black plates with six parallel wells in each group at a 1 × 106/mL density. A 10 μM DCFH-DA solution was used to stain cells for 15 min at 37 °C in the dark. Following three rounds of washing with serum-free DMEM, the level of ROS was assessed using a microscope (Carl Zeiss LSM 900). Mito SOX Red (Invitrogen), a redox-sensitive fluorescent probe specifically localized to the mitochondria, was employed to evaluate the abundance of mitochondrial ROS generation. A549 cells were treated with a 5 μM Mito SOX Red probe for 10 min at 37 °C. The red fluorescence was recorded using a microscope after the cells had undergone two PBS washes. Carl Zeiss Zen software was used for image acquisition and quantification. Red fluorescence was measured using a microscope after the cells had experienced two PBS washes, and Carl Zeiss Zen software was employed to acquire and quantify images.
4.10. Western Blotting
A test assessed the expression of TRPV1, SIRT6, CYP2A13, NRF2, PGC1, SOD1, and SOD2. To determine total proteins, a BCA protein assay kit was used to lyse homogenates of mice lung tissues or collected A549 cells for 30 min. The total protein samples were separated on a 10% SDS-PAGE, transferred to a PVDF membrane, and blocked with 5% non-fat milk in Tris-buffered saline with Tween 20 before being incubated against TRPV1, SIRT6, CYP2A13, NRF2, PGC1, SOD1, and SOD2 for an overnight incubation at 4 °C. The membranes were treated with secondary antibodies, HRP-conjugated goat anti-rabbit IgG (1:30,000, Cell Signaling Technology), for 2 h at room temperature. The Tanon 5200 Multi-imaging system (Tanon, Shanghai, China) was utilized to visualize a luminous signal after the membranes had been cleaned in TBST. Using ImageJ, the density of a particular band was measured, with GAPDH concentration serving as an internal control.
4.11. Statistical Analysis
Data were performed as mean ± SEM via GraphPad Prism (GraphPad Software Inc., La Jolla, CA, USA). One-way ANOVA with Tukey’s multiple comparison test was adopted to evaluate intergroup significance. p < 0.05 was considered statistically significant.
5. Conclusions
In conclusion, both in vivo and in vitro studies provide significant evidence of Lut’s potential protective effects against CS-induced COPD. Lut increased body weight, restored lung damage, and attenuated systemic oxidative stress levels in CS + LPS-induced COPD mice. Additionally, Lut relieved oxidative stress and Ca2+ influx in CSE-exposed A549 cells. Ultimately, we demonstrated that the modulation of the TRPV1/SIRT6 and CYP2A13/NRF2 pathways may be the basis for Lut’s protective action against oxidative stress in CS-induced COPD (Figure 12). This study focuses on outlining the diverse protective mechanisms of Lut against COPD, specifically its capacity to alleviate oxidative stress and cellular damage in both in vivo and in vitro models. The study unveils a unique pathway by which Lut intervenes in the pathogenesis of COPD, presenting a fresh outlook on addressing this intricate condition. These discoveries propose a potential strategy for COPD treatment, broadening Lut’s medicinal applications. Nevertheless, our study has limitations. Subsequent research endeavors should involve utilizing mice of various genders, employing diverse cell lines, and assessing lung function to enable deeper exploration. Moreover, additional translational research is necessary to investigate and validate Lut’s therapeutic efficacy in clinical settings.
Figure 12.
Schematic illustration of major points of conclusion. This graph was generated by Figdraw (www.figdraw.com, accessed on 1 September 2022).
Author Contributions
Conceptualization, L.Z., T.J. and X.D.; methodology, H.F., C.L. and X.D.; validation, H.F. and C.L.; formal analysis, L.Z. and T.J.; investigation, L.Z., T.J. and Y.W. (Yan Wan); resources, R.H. and Y.W. (Yiwei Wang); data curation, L.Z., T.J., Y.W. (Yan Wan) and H.F.; writing—original draft preparation, L.Z. and T.J.; writing—review and editing, X.D.; visualization, H.F. and Y.W. (Yiwei Wang); supervision, J.C.; project administration, X.D.; funding acquisition, C.L. and J.C. All authors have read and agreed to the published version of the manuscript.
Funding
This work was financially supported by a grant from the National Natural Science Foundation of China (32000262) and Provincial Public Welfare Research Institutes Independent Research Projects (BM2018021-4). Support was also received from the Jiangsu Scientific and Technological Innovations Platform named Jiangsu Provincial Service Center for Antidiabetic Drug Screening.
Institutional Review Board Statement
All experimental protocols were conducted under the IACUC guidelines, and all ani-mal trial techniques employed in this study were approved by the Nanjing University of Chinese Medicine’s Animal Care and Use Committee (No. A210403, 3 April 2021, Nanjing, China).
Data Availability Statement
The datasets used or analyzed during the current study are available from the corresponding author on reasonable request.
Acknowledgments
Support was also received from the Jiangsu Scientific and Technological Innovations Platform named Jiangsu Provincial Service Center for Antidiabetic Drug Screening.
Conflicts of Interest
The authors declare no conflicts of interest.
Abbreviations
| COPD | chronic obstructive pulmonary disease |
| CS | cigarette smoke |
| TRPV1 | transient receptor potential vanilloid 1 |
| ROS | reactive oxygen species |
| CYP2A13 | Cytochrome P450 Family 2 Subfamily A Member 13 |
| Lut | Luteolin |
| CSE | cigarette smoke exact |
| LPS | lipopolysaccharide |
| MDA | malondialdehyde |
| LDH | lactate dehydrogenase |
| SOD | superoxide dismutase |
| DCHF-DA | 2′,7′-dichlorodihydrofluorescein diacetate |
| Mito-Sox | mitochondrial ROS |
| Ca2+ | calcium ions |
| SIRT6 | Sirtuin 6 |
| NRF2 | nuclear factor E2-related factor 2 |
| PGC1α | peroxisome proliferator-activated receptor gamma coactivator-1α |
| MLI | mean linear intercept |
| DI | destructive index |
| CAT | catalase |
| GSH | glutathione |
| EGFR | epidermal growth factor receptor |
| MMP | matrix metalloproteinase |
| NOX4 | NADPH oxidas |
| NAD+ | nicotinamide adenine dinucleotide |
| NNK | nitrosamine ketone |
| H & E | hematoxylin and eosin |
| FBS | fetal bovine serum |
| DMSO | dimethyl sulfoxide |
| WB | Western blotting |
| ECL | enhanced chemiluminescence |
References
- Murray, C.J.; Lopez, A.D. Measuring the global burden of disease. N. Engl. J. Med. 2013, 369, 448–457. [Google Scholar] [CrossRef] [PubMed]
- Labaki, W.W.; Rosenberg, S.R. Chronic Obstructive Pulmonary Disease. Ann. Intern. Med. 2020, 173, ITC17–ITC32. [Google Scholar] [CrossRef] [PubMed]
- Confalonieri, M.; Braga, L.; Salton, F.; Ruaro, B.; Confalonieri, P. Chronic Obstructive Pulmonary Disease Definition: Is It Time to Incorporate the Concept of Failure of Lung Regeneration? Am. J. Respir. Crit. Care Med. 2023, 207, 366–367. [Google Scholar] [CrossRef]
- McGuinness, A.J.; Sapey, E. Oxidative Stress in COPD: Sources, Markers, and Potential Mechanisms. J. Clin. Med. 2017, 6, 21. [Google Scholar] [CrossRef] [PubMed]
- Celli, B.; Fabbri, L.; Criner, G.; Martinez, F.J.; Mannino, D.; Vogelmeier, C.; Montes de Oca, M.; Papi, A.; Sin, D.D.; Han, M.K.; et al. Definition and Nomenclature of Chronic Obstructive Pulmonary Disease: Time for Its Revision. Am. J. Respir. Crit. Care Med. 2022, 206, 1317–1325. [Google Scholar] [CrossRef] [PubMed]
- Arunachalam, G.; Sundar, I.K.; Hwang, J.W.; Yao, H.; Rahman, I. Emphysema is associated with increased inflammation in lungs of atherosclerosis-prone mice by cigarette smoke: Implications in comorbidities of COPD. J Inflamm. 2010, 7, 34. [Google Scholar] [CrossRef] [PubMed]
- Park, G.Y.; Christman, J.W. Is the cellular response to cigarette smoke predictive of the phenotypic variation of COPD? Am. J. Physiol. Lung Cell Mol. Physiol. 2011, 300, L809–L810. [Google Scholar] [CrossRef] [PubMed]
- Singh, D.; Agusti, A.; Anzueto, A.; Barnes, P.J.; Bourbeau, J.; Celli, B.R.; Criner, G.J.; Frith, P.; Halpin, D.M.G.; Han, M.; et al. Global Strategy for the Diagnosis, Management, and Prevention of Chronic Obstructive Lung Disease: The GOLD science committee report 2019. Eur Respir J 2019, 53. [Google Scholar] [CrossRef]
- Rabe, K.F.; Watz, H. Chronic obstructive pulmonary disease. Lancet 2017, 389, 1931–1940. [Google Scholar] [CrossRef]
- Hogg, J.C.; Timens, W. The pathology of chronic obstructive pulmonary disease. Annu. Rev. Pathol. 2009, 4, 435–459. [Google Scholar] [CrossRef]
- Forman, H.J.; Zhang, H. Targeting oxidative stress in disease: Promise and limitations of antioxidant therapy. Nat. Rev. Drug Discov. 2021, 20, 689–709. [Google Scholar] [CrossRef] [PubMed]
- Cyphert, T.J.; Morris, R.T.; House, L.M.; Barnes, T.M.; Otero, Y.F.; Barham, W.J.; Hunt, R.P.; Zaynagetdinov, R.; Yull, F.E.; Blackwell, T.S.; et al. NF-kappaB-dependent airway inflammation triggers systemic insulin resistance. Am. J. Physiol. Regul. Integr. Comp. Physiol. 2015, 309, R1144–R1152. [Google Scholar] [CrossRef] [PubMed]
- Man, S.F.; Van Eeden, S.; Sin, D.D. Vascular risk in chronic obstructive pulmonary disease: Role of inflammation and other mediators. Can. J. Cardiol. 2012, 28, 653–661. [Google Scholar] [CrossRef] [PubMed]
- Oh, J.Y.; Sin, D.D. Lung inflammation in COPD: Why does it matter? F1000 Med. Rep. 2012, 4, 23. [Google Scholar] [CrossRef]
- Chan, S.M.H.; Selemidis, S.; Bozinovski, S.; Vlahos, R. Pathobiological mechanisms underlying metabolic syndrome (MetS) in chronic obstructive pulmonary disease (COPD): Clinical significance and therapeutic strategies. Pharmacol. Ther. 2019, 198, 160–188. [Google Scholar] [CrossRef] [PubMed]
- Riera-Martinez, L.; Canaves-Gomez, L.; Iglesias, A.; Martin-Medina, A.; Cosio, B.G. The Role of IL-33/ST2 in COPD and Its Future as an Antibody Therapy. Int. J. Mol. Sci. 2023, 24, 8702. [Google Scholar] [CrossRef] [PubMed]
- Beider, K.; Rosenberg, E.; Dimenshtein-Voevoda, V.; Sirovsky, Y.; Vladimirsky, J.; Magen, H.; Ostrovsky, O.; Shimoni, A.; Bromberg, Z.; Weiss, L.; et al. Blocking of Transient Receptor Potential Vanilloid 1 (TRPV1) promotes terminal mitophagy in multiple myeloma, disturbing calcium homeostasis and targeting ubiquitin pathway and bortezomib-induced unfolded protein response. J. Hematol. Oncol. 2020, 13, 158. [Google Scholar] [CrossRef] [PubMed]
- Gultekin, F.; Naziroglu, M.; Savas, H.B.; Cig, B. Calorie restriction protects against apoptosis, mitochondrial oxidative stress and increased calcium signaling through inhibition of TRPV1 channel in the hippocampus and dorsal root ganglion of rats. Metab. Brain Dis. 2018, 33, 1761–1774. [Google Scholar] [CrossRef]
- Trevisan, G.; Benemei, S.; Materazzi, S.; De Logu, F.; De Siena, G.; Fusi, C.; Fortes Rossato, M.; Coppi, E.; Marone, I.M.; Ferreira, J.; et al. TRPA1 mediates trigeminal neuropathic pain in mice downstream of monocytes/macrophages and oxidative stress. Brain 2016, 139, 1361–1377. [Google Scholar] [CrossRef]
- Dietrich, A.; Steinritz, D.; Gudermann, T. Transient receptor potential (TRP) channels as molecular targets in lung toxicology and associated diseases. Cell Calcium 2017, 67, 123–137. [Google Scholar] [CrossRef]
- Xu, M.; Zhang, Y.; Wang, M.; Zhang, H.; Chen, Y.; Adcock, I.M.; Chung, K.F.; Mo, J.; Zhang, Y.; Li, F. TRPV1 and TRPA1 in Lung Inflammation and Airway Hyperresponsiveness Induced by Fine Particulate Matter (PM(2.5)). Oxid. Med. Cell Longev. 2019, 2019, 7450151. [Google Scholar] [CrossRef] [PubMed]
- Ruan, T.; Lin, Y.S.; Lin, K.S.; Kou, Y.R. Mediator mechanisms involved in TRPV1 and P2X receptor-mediated, ROS-evoked bradypneic reflex in anesthetized rats. J. Appl. Physiol. 2006, 101, 644–654. [Google Scholar] [CrossRef] [PubMed]
- Ruan, T.; Lin, Y.S.; Lin, K.S.; Kou, Y.R. Sensory transduction of pulmonary reactive oxygen species by capsaicin-sensitive vagal lung afferent fibres in rats. J. Physiol. 2005, 565, 563–578. [Google Scholar] [CrossRef] [PubMed]
- Taylor-Clark, T.E.; McAlexander, M.A.; Nassenstein, C.; Sheardown, S.A.; Wilson, S.; Thornton, J.; Carr, M.J.; Undem, B.J. Relative contributions of TRPA1 and TRPV1 channels in the activation of vagal bronchopulmonary C-fibres by the endogenous autacoid 4-oxononenal. J. Physiol. 2008, 586, 3447–3459. [Google Scholar] [CrossRef] [PubMed]
- Zhu, L.R.; Thomas, P.E.; Lu, G.; Reuhl, K.R.; Yang, G.Y.; Wang, L.D.; Wang, S.L.; Yang, C.S.; He, X.Y.; Hong, J.Y. CYP2A13 in human respiratory tissues and lung cancers: An immunohistochemical study with a new peptide-specific antibody. Drug Metab. Dispos. 2006, 34, 1672–1676. [Google Scholar] [CrossRef] [PubMed]
- Xiang, C.; Wang, J.; Kou, X.; Chen, X.; Qin, Z.; Jiang, Y.; Sun, C.; Xu, J.; Tan, W.; Jin, L.; et al. Pulmonary expression of CYP2A13 and ABCB1 is regulated by FOXA2, and their genetic interaction is associated with lung cancer. FASEB J. 2015, 29, 1986–1998. [Google Scholar] [CrossRef] [PubMed]
- Chen, R.J.; Chang, L.W.; Lin, P.; Wang, Y.J. Epigenetic effects and molecular mechanisms of tumorigenesis induced by cigarette smoke: An overview. J. Oncol. 2011, 2011, 654931. [Google Scholar] [CrossRef]
- Sun, H.N.; Ren, C.X.; Gong, Y.X.; Xie, D.P.; Kwon, T. Regulatory function of peroxiredoxin I on 4-(methylnitrosamino)-1-(3-pyridyl)-1-butanone-induced lung cancer development. Oncol. Lett. 2021, 21, 465. [Google Scholar] [CrossRef]
- Aziz, N.; Kim, M.Y.; Cho, J.Y. Anti-inflammatory effects of luteolin: A review of in vitro, in vivo, and in silico studies. J. Ethnopharmacol. 2018, 225, 342–358. [Google Scholar] [CrossRef]
- Wang, L.; Gao, M.; Kang, G.; Huang, H. The Potential Role of Phytonutrients Flavonoids Influencing Gut Microbiota in the Prophylaxis and Treatment of Inflammatory Bowel Disease. Front. Nutr. 2021, 8, 798038. [Google Scholar] [CrossRef]
- Gao, H.L.; Yu, X.J.; Feng, Y.Q.; Yang, Y.; Hu, H.B.; Zhao, Y.Y.; Zhang, J.H.; Liu, K.L.; Zhang, Y.; Fu, L.Y.; et al. Luteolin Attenuates Hypertension via Inhibiting NF-kappaB-Mediated Inflammation and PI3K/Akt Signaling Pathway in the Hypothalamic Paraventricular Nucleus. Nutrients 2023, 15, 502. [Google Scholar] [CrossRef] [PubMed]
- Wang, Z.; Zeng, M.; Wang, Z.; Qin, F.; Chen, J.; He, Z. Dietary Luteolin: A Narrative Review Focusing on Its Pharmacokinetic Properties and Effects on Glycolipid Metabolism. J. Agric. Food Chem. 2021, 69, 1441–1454. [Google Scholar] [CrossRef] [PubMed]
- Caporali, S.; De Stefano, A.; Calabrese, C.; Giovannelli, A.; Pieri, M.; Savini, I.; Tesauro, M.; Bernardini, S.; Minieri, M.; Terrinoni, A. Anti-Inflammatory and Active Biological Properties of the Plant-Derived Bioactive Compounds Luteolin and Luteolin 7-Glucoside. Nutrients 2022, 14, 1155. [Google Scholar] [CrossRef] [PubMed]
- Prasher, P.; Sharma, M.; Singh, S.K.; Gulati, M.; Chellappan, D.K.; Zacconi, F.; De Rubis, G.; Gupta, G.; Sharifi-Rad, J.; Cho, W.C.; et al. Luteolin: A flavonoid with a multifaceted anticancer potential. Cancer Cell Int. 2022, 22, 386. [Google Scholar] [CrossRef] [PubMed]
- Ganai, S.A.; Sheikh, F.A.; Baba, Z.A.; Mir, M.A.; Mantoo, M.A.; Yatoo, M.A. Anticancer activity of the plant flavonoid luteolin against preclinical models of various cancers and insights on different signalling mechanisms modulated. Phytother. Res. 2021, 35, 3509–3532. [Google Scholar] [CrossRef] [PubMed]
- Tan, X.; Jin, P.; Feng, L.; Song, J.; Sun, E.; Liu, W.; Shu, L.; Jia, X. Protective effect of luteolin on cigarette smoke extract-induced cellular toxicity and apoptosis in normal human bronchial epithelial cells via the Nrf2 pathway. Oncol. Rep. 2014, 31, 1855–1862. [Google Scholar] [CrossRef] [PubMed]
- Wang, M.; Gu, W.; Kui, F.; Gao, F.; Niu, Y.; Li, W.; Zhang, Y.; Guo, L.; Geng, S.; Du, G. The Clinical Efficiency and the Mechanism of Sanzi Yangqin Decoction for Chronic Obstructive Pulmonary Disease. Evid. Based Complement. Alternat. Med. 2021, 2021, 5565562. [Google Scholar] [CrossRef] [PubMed]
- Li, M.; Wang, H.; Lu, Y.; Cai, J. Luteolin suppresses inflammation and oxidative stress in chronic obstructive pulmonary disease through inhibition of the NOX4-mediated NF-kappaB signaling pathway. Immun. Inflamm. Dis. 2023, 11, e820. [Google Scholar] [CrossRef]
- Johnstone, V.P.; Hool, L.C. Glutathionylation of the L-type Ca2+ channel in oxidative stress-induced pathology of the heart. Int. J. Mol. Sci. 2014, 15, 19203–19225. [Google Scholar] [CrossRef]
- Chiamvimonvat, N.; O’Rourke, B.; Kamp, T.J.; Kallen, R.G.; Hofmann, F.; Flockerzi, V.; Marban, E. Functional consequences of sulfhydryl modification in the pore-forming subunits of cardiovascular Ca2+ and Na+ channels. Circ. Res. 1995, 76, 325–334. [Google Scholar] [CrossRef]
- Straub, R.H. TRPV1, TRPA1, and TRPM8 channels in inflammation, energy redirection, and water retention: Role in chronic inflammatory diseases with an evolutionary perspective. J. Mol. Med. 2014, 92, 925–937. [Google Scholar] [CrossRef] [PubMed]
- Naziroglu, M. TRPV1 Channel: A Potential Drug Target for Treating Epilepsy. Curr. Neuropharmacol. 2015, 13, 239–247. [Google Scholar] [CrossRef] [PubMed]
- Liu, Q.; Fang, J.; Chen, P.; Die, Y.; Wang, J.; Liu, Z.; Liu, X. Chicoric acid improves neuron survival against inflammation by promoting mitochondrial function and energy metabolism. Food Funct. 2019, 10, 6157–6169. [Google Scholar] [CrossRef] [PubMed]
- Ji, M.; Zhang, Y.; Li, N.; Wang, C.; Xia, R.; Zhang, Z.; Wang, S.L. Nicotine Component of Cigarette Smoke Extract (CSE) Decreases the Cytotoxicity of CSE in BEAS-2B Cells Stably Expressing Human Cytochrome P450 2A13. Int. J. Environ. Res. Public. Health 2017, 14, 1221. [Google Scholar] [CrossRef]
- Ma, Q. Role of nrf2 in oxidative stress and toxicity. Annu. Rev. Pharmacol. Toxicol. 2013, 53, 401–426. [Google Scholar] [CrossRef]
- Li, L.Y.; Zhang, C.T.; Zhu, F.Y.; Zheng, G.; Liu, Y.F.; Liu, K.; Zhang, C.H.; Zhang, H. Potential Natural Small Molecular Compounds for the Treatment of Chronic Obstructive Pulmonary Disease: An Overview. Front. Pharmacol. 2022, 13, 821941. [Google Scholar] [CrossRef]
- Farazuddin, M.; Mishra, R.; Jing, Y.; Srivastava, V.; Comstock, A.T.; Sajjan, U.S. Quercetin prevents rhinovirus-induced progression of lung disease in mice with COPD phenotype. PLoS ONE 2018, 13, e0199612. [Google Scholar] [CrossRef]
- Mach, W.J.; Thimmesch, A.R.; Pierce, J.T.; Pierce, J.D. Consequences of hyperoxia and the toxicity of oxygen in the lung. Nurs. Res. Pract. 2011, 2011, 260482. [Google Scholar] [CrossRef]
- Rahman, I. The role of oxidative stress in the pathogenesis of COPD: Implications for therapy. Treat. Respir. Med. 2005, 4, 175–200. [Google Scholar] [CrossRef]
- Kirkham, P.A.; Barnes, P.J. Oxidative stress in COPD. Chest 2013, 144, 266–273. [Google Scholar] [CrossRef]
- Boukhenouna, S.; Wilson, M.A.; Bahmed, K.; Kosmider, B. Reactive Oxygen Species in Chronic Obstructive Pulmonary Disease. Oxid. Med. Cell Longev. 2018, 2018, 5730395. [Google Scholar] [CrossRef] [PubMed]
- Lai, H.C.; Lin, T.L.; Chen, T.W.; Kuo, Y.L.; Chang, C.J.; Wu, T.R.; Shu, C.C.; Tsai, Y.H.; Swift, S.; Lu, C.C. Gut microbiota modulates COPD pathogenesis: Role of anti-inflammatory Parabacteroides goldsteinii lipopolysaccharide. Gut 2022, 71, 309–321. [Google Scholar] [CrossRef] [PubMed]
- Bose, P.; Bathri, R.; Kumar, L.; Vijayan, V.K.; Maudar, K.K. Role of oxidative stress & transient receptor potential in chronic obstructive pulmonary disease. Indian J. Med. Res. 2015, 142, 245–260. [Google Scholar] [CrossRef]
- Rahman, I.; Adcock, I.M. Oxidative stress and redox regulation of lung inflammation in COPD. Eur. Respir. J. 2006, 28, 219–242. [Google Scholar] [CrossRef] [PubMed]
- Valko, M.; Leibfritz, D.; Moncol, J.; Cronin, M.T.; Mazur, M.; Telser, J. Free radicals and antioxidants in normal physiological functions and human disease. Int. J. Biochem. Cell Biol. 2007, 39, 44–84. [Google Scholar] [CrossRef] [PubMed]
- Bowler, R.P.; Barnes, P.J.; Crapo, J.D. The role of oxidative stress in chronic obstructive pulmonary disease. COPD 2004, 1, 255–277. [Google Scholar] [CrossRef] [PubMed]
- Dietrich, A. Modulators of Transient Receptor Potential (TRP) Channels as Therapeutic Options in Lung Disease. Pharmaceutical 2019, 12, 23. [Google Scholar] [CrossRef] [PubMed]
- Meyer, R.A.; Davis, K.D.; Cohen, R.H.; Treede, R.D.; Campbell, J.N. Mechanically insensitive afferents (MIAs) in cutaneous nerves of monkey. Brain Res. 1991, 561, 252–261. [Google Scholar] [CrossRef]
- Zhu, G.; Investigators, I.; Gulsvik, A.; Bakke, P.; Ghatta, S.; Anderson, W.; Lomas, D.A.; Silverman, E.K.; Pillai, S.G. Association of TRPV4 gene polymorphisms with chronic obstructive pulmonary disease. Hum. Mol. Genet. 2009, 18, 2053–2062. [Google Scholar] [CrossRef]
- Ermak, G.; Davies, K.J. Calcium and oxidative stress: From cell signaling to cell death. Mol. Immunol. 2002, 38, 713–721. [Google Scholar] [CrossRef]
- Gonzalez, A.; Granados, M.P.; Pariente, J.A.; Salido, G.M. H2O2 mobilizes Ca2+ from agonist- and thapsigargin-sensitive and insensitive intracellular stores and stimulates glutamate secretion in rat hippocampal astrocytes. Neurochem. Res. 2006, 31, 741–750. [Google Scholar] [CrossRef]
- Minagawa, S.; Araya, J.; Numata, T.; Nojiri, S.; Hara, H.; Yumino, Y.; Kawaishi, M.; Odaka, M.; Morikawa, T.; Nishimura, S.L.; et al. Accelerated epithelial cell senescence in IPF and the inhibitory role of SIRT6 in TGF-beta-induced senescence of human bronchial epithelial cells. Am. J. Physiol. Lung Cell Mol. Physiol. 2011, 300, L391–L401. [Google Scholar] [CrossRef]
- Takasaka, N.; Araya, J.; Hara, H.; Ito, S.; Kobayashi, K.; Kurita, Y.; Wakui, H.; Yoshii, Y.; Yumino, Y.; Fujii, S.; et al. Autophagy induction by SIRT6 through attenuation of insulin-like growth factor signaling is involved in the regulation of human bronchial epithelial cell senescence. J. Immunol. 2014, 192, 958–968. [Google Scholar] [CrossRef]
- Ito, K.; Colley, T.; Mercado, N. Geroprotectors as a novel therapeutic strategy for COPD, an accelerating aging disease. Int. J. Chron. Obstruct Pulmon Dis. 2012, 7, 641–652. [Google Scholar] [CrossRef]
- Megaraj, V.; Zhou, X.; Xie, F.; Liu, Z.; Yang, W.; Ding, X. Role of CYP2A13 in the bioactivation and lung tumorigenicity of the tobacco-specific lung procarcinogen 4-(methylnitrosamino)-1-(3-pyridyl)-1-butanone: In vivo studies using a CYP2A13-humanized mouse model. Carcinogenesis 2014, 35, 131–137. [Google Scholar] [CrossRef]
- Liu, Z.; Megaraj, V.; Li, L.; Sell, S.; Hu, J.; Ding, X. Suppression of pulmonary CYP2A13 expression by carcinogen-induced lung tumorigenesis in a CYP2A13-humanized mouse model. Drug Metab. Dispos. 2015, 43, 698–702. [Google Scholar] [CrossRef]
- Kumar, S.; Rao, P.S.; Earla, R.; Kumar, A. Drug-drug interactions between anti-retroviral therapies and drugs of abuse in HIV systems. Expert. Opin. Drug Metab. Toxicol. 2015, 11, 343–355. [Google Scholar] [CrossRef]
- Jin, M.; Earla, R.; Shah, A.; Earla, R.L.; Gupte, R.; Mitra, A.K.; Kumar, A.; Kumar, S. A LC-MS/MS method for concurrent determination of nicotine metabolites and role of CYP2A6 in nicotine metabolism in U937 macrophages: Implications in oxidative stress in HIV + smokers. J. Neuroimmune Pharmacol. 2012, 7, 289–299. [Google Scholar] [CrossRef]
- Xue, J.; Yang, S.; Seng, S. Mechanisms of Cancer Induction by Tobacco-Specific NNK and NNN. Cancers 2014, 6, 1138–1156. [Google Scholar] [CrossRef]
- Kansanen, E.; Kuosmanen, S.M.; Leinonen, H.; Levonen, A.L. The Keap1-Nrf2 pathway: Mechanisms of activation and dysregulation in cancer. Redox Biol. 2013, 1, 45–49. [Google Scholar] [CrossRef]
- Nguyen, T.; Nioi, P.; Pickett, C.B. The Nrf2-antioxidant response element signaling pathway and its activation by oxidative stress. J. Biol. Chem. 2009, 284, 13291–13295. [Google Scholar] [CrossRef]
- Xu, Y.; Li, J.; Lin, Z.; Liang, W.; Qin, L.; Ding, J.; Chen, S.; Zhou, L. Isorhamnetin Alleviates Airway Inflammation by Regulating the Nrf2/Keap1 Pathway in a Mouse Model of COPD. Front. Pharmacol. 2022, 13, 860362. [Google Scholar] [CrossRef]
- Zhao, H.; Eguchi, S.; Alam, A.; Ma, D. The role of nuclear factor-erythroid 2 related factor 2 (Nrf-2) in the protection against lung injury. Am. J. Physiol. Lung Cell Mol. Physiol. 2017, 312, L155–L162. [Google Scholar] [CrossRef]
- Rangasamy, T.; Cho, C.Y.; Thimmulappa, R.K.; Zhen, L.; Srisuma, S.S.; Kensler, T.W.; Yamamoto, M.; Petrache, I.; Tuder, R.M.; Biswal, S. Genetic ablation of Nrf2 enhances susceptibility to cigarette smoke-induced emphysema in mice. J. Clin. Investig. 2004, 114, 1248–1259. [Google Scholar] [CrossRef]
- Cui, W.; Zhang, Z.; Zhang, P.; Qu, J.; Zheng, C.; Mo, X.; Zhou, W.; Xu, L.; Yao, H.; Gao, J. Nrf2 attenuates inflammatory response in COPD/emphysema: Crosstalk with Wnt3a/beta-catenin and AMPK pathways. J. Cell Mol. Med. 2018, 22, 3514–3525. [Google Scholar] [CrossRef]
- Xiong, W.; MacColl Garfinkel, A.E.; Li, Y.; Benowitz, L.I.; Cepko, C.L. NRF2 promotes neuronal survival in neurodegeneration and acute nerve damage. J. Clin. Investig. 2015, 125, 1433–1445. [Google Scholar] [CrossRef]
- Hou, Y.; Li, J.; Ding, Y.; Cui, Y.; Nie, H. Luteolin attenuates lipopolysaccharide-induced acute lung injury/acute respiratory distress syndrome by activating alveolar epithelial sodium channels via cGMP/PI3K pathway. J. Ethnopharmacol. 2022, 282, 114654. [Google Scholar] [CrossRef]
- Wang, X.; Wang, L.; Dong, R.; Huang, K.; Wang, C.; Gu, J.; Luo, H.; Liu, K.; Wu, J.; Sun, H.; et al. Luteolin ameliorates LPS-induced acute liver injury by inhibiting TXNIP-NLRP3 inflammasome in mice. Phytomedicine 2021, 87, 153586. [Google Scholar] [CrossRef]
Disclaimer/Publisher’s Note: The statements, opinions and data contained in all publications are solely those of the individual author(s) and contributor(s) and not of MDPI and/or the editor(s). MDPI and/or the editor(s) disclaim responsibility for any injury to people or property resulting from any ideas, methods, instructions or products referred to in the content. |
© 2023 by the authors. Licensee MDPI, Basel, Switzerland. This article is an open access article distributed under the terms and conditions of the Creative Commons Attribution (CC BY) license (https://creativecommons.org/licenses/by/4.0/).











