Integrated Metabolomic and Transcriptomic Analysis Reveals That Amino Acid Biosynthesis May Determine Differences in Cold-Tolerant and Cold-Sensitive Tea Cultivars
Abstract
1. Introduction
2. Results
2.1. Differences in Cold Resistance between SCZ and YH9
2.2. Differential Metabolites between SCZ and YH9 during Cold Acclimation
2.3. Transcriptomic Analysis of SCZ and YH9 during Cold Acclimation
2.4. Integrated Analysis of Transcriptomic and Metabolomic of SCZ and YH9
2.5. Expression of Genes and Changes of Metabolites in Amino Acid Biosynthesis in the CA Stage
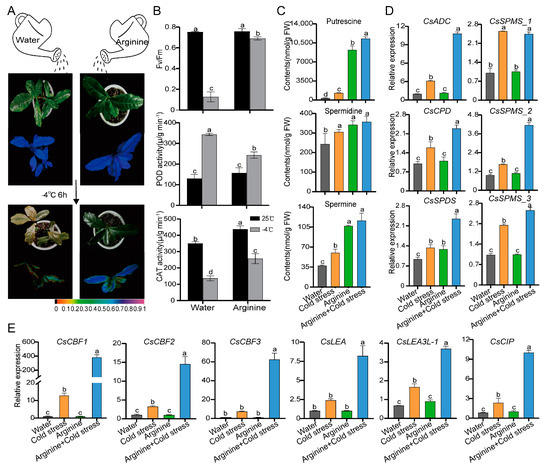
2.6. Exogenous Application of Arginine Improved Cold Tolerance in Tea Plants
3. Discussion
4. Materials and Methods
4.1. Plant Materials and Treatments
4.2. Metabolite Identification and Quantification
4.3. RNA Extraction and Sequencing
4.4. Transcriptome Analysis
4.5. Quantitative Determination of Amino Acids
4.6. Exogenous Arginine Treatment
4.7. Physiological Measurements
4.8. Determination of Polyamines
4.9. Gene Expression Analysis
5. Conclusions
Supplementary Materials
Author Contributions
Funding
Institutional Review Board Statement
Informed Consent Statement
Data Availability Statement
Conflicts of Interest
References
- Zhang, X.C.; Wu, H.H.; Chen, L.M.; Liu, L.L.; Wan, X.C. Maintenance of mesophyll potassium and regulation of plasma membrane H+-ATPase are associated with physiological responses of tea plants to drought and subsequent rehydration. Crop J. 2018, 6, 611–620. [Google Scholar] [CrossRef]
- Zhang, X.C.; Wu, H.H.; Chen, J.G.; Chen, L.M.; Chang, N.; Ge, G.F.; Wan, X.C. Higher ROS scavenging ability and plasma membrane H+-ATPase activity are associated with potassium retention in drought tolerant tea plants. J. Plant Nutr. Soil Sci. 2020, 183, 406–415. [Google Scholar] [CrossRef]
- Zhang, Y.F.; Wang, Y.; Ding, Z.T.; Wang, H.; Song, L.B.; Jia, S.S.; Ma, D.X. Zinc stress affects ionome and metabolome in tea plants. Plant Physiol. Biochem. 2017, 111, 318–328. [Google Scholar] [CrossRef] [PubMed]
- Li, H.; Liu, H.; Wang, Y.; Teng, R.M.; Liu, J.Y.; Lin, S.J.; Zhuang, J. Cytosolic ascorbate peroxidase 1 modulates ascorbic acid metabolism through cooperating with nitrogen regulatory protein P-II in tea plant under nitrogen deficiency stress. Genomics 2020, 112, 3497–3503. [Google Scholar] [CrossRef] [PubMed]
- Hao, X.Y.; Tang, H.; Wang, B.; Yue, C.; Wang, L.; Zeng, J.M.; Yang, Y.J.; Wang, X.C. Integrative transcriptional and metabolic analyses provide insights into cold spell response mechanisms in young shoots of the tea plant. Tree Physiol. 2018, 38, 1655–1671. [Google Scholar] [CrossRef]
- Yan, Y.L.; Jeong, S.J.; Park, C.E.; Mueller, N.D.; Piao, S.L.; Park, H.; Joo, J.; Chen, X.; Wang, X.H.; Liu, L.G. Effects of extreme temperature on China’s tea production. Environ. Res. Lett. 2021, 16, 044040. [Google Scholar] [CrossRef]
- Zhang, L.; Li, X.; Wei, J.P.; Li, Z.X.; Shen, C.; Yan, P.; Zhang, L.P.; Han, W.Y. Analysis of low temperature resistance characteristics of Baiye 1. Tea Sci. 2017, 37, 71–77. [Google Scholar]
- Tian, Y. The effect of low temperature on tea quality and chemical composition. China Jiliang Univ. 2015. [Google Scholar]
- Zhang, Q.F.; Liu, M.Y.; Ruan, J.Y. Metabolomics analysis reveals the metabolic and functional roles of flavonoids in light-sensitive tea leaves. BMC Plant Biol. 2017, 17, 64. [Google Scholar] [CrossRef]
- Wei, L.; Xiang, F.; Zhong, M.C.; Zhou, L.Y.; Liu, H.Y.; Li, S.J.; Wang, X.W. Transcriptome and metabolite analysis identifies nitrogen utilization genes in tea plant (Camellia sinensis). Sci. Rep. 2017, 7, 1693. [Google Scholar]
- Ding, Z.T.; Ma, Q.P.; Wang, Y. The differences between two tea varieties in their response to natural cold conditions. J. Hortic. Sci. Biotechnol. 2016, 91, 506–513. [Google Scholar] [CrossRef]
- Hu, Z.; Ban, Q.Y.; Hao, J.; Zhu, X.X.; Cheng, Y.H.; Mao, J.L.; Lin, M.L.; Xia, E.H.; Li, Y.Y. Genome-Wide Characterization of the C-repeat Binding Factor (CBF) Gene Family Involved in the Response to Abiotic Stresses in Tea Plant (Camellia sinensis). Front. Plant Sci. 2020, 11, 921. [Google Scholar] [CrossRef] [PubMed]
- Zhang, X.C.; Cao, X.J.; Xia, Y.H.; Ban, Q.Y.; Cao, L.; Li, S.Y.; Li, Y.Y. CsCBF5 depletion impairs cold tolerance in tea plants. Plant Sci. 2022, 325, 111463. [Google Scholar] [CrossRef] [PubMed]
- Yang, Y.Z.; Tong, L.; Teng, R.M.; Han, M.H.; Zhuang, J. Low temperature effects on carotenoids biosynthesis in the leaves of green and albino tea plant (Camellia sinensis (L.) O. Kuntze). Sci. Hortic. 2021, 285, 110164. [Google Scholar] [CrossRef]
- Zhao, M.Y.; Cai, B.B.; Jin, J.Y.; Zhang, N.; Jing, T.T.; Wang, J.M.; Pan, Y.T.; Zhou, Z.X.; Zhao, Y.F.; Feng, Y.Y.; et al. Cold Stress-induced Glucosyltransferase CsUGT78A15 is Involved in the Formation of Eugenol Glucoside in Camellia sinensis. Hortic. Plant J. 2020, 6, 439–449. [Google Scholar] [CrossRef]
- Shen, J.Z.; Wang, Y.; Chen, C.S.; Ding, Z.T.; Hu, J.H.; Zheng, C.; Li, Y.C. Metabolite profiling of tea (Camellia sinensis L.) leaves in winter. Sci. Hortic. 2015, 192, 1–9. [Google Scholar] [CrossRef]
- Zhou, P.; Hu, O.; Fu, H.Y.; Ouyang, L.Q.; Gong, X.D.; Meng, P.; Wang, Z.; Dai, M.; Guo, X.M.; Wang, Y. UPLC-Q-TOF/MS-based untargeted metabolomics coupled with chemometrics approach for Tieguanyin tea with seasonal and year variations. Food Chem. 2019, 283, 73–78. [Google Scholar] [CrossRef]
- Maruyama, K.; Urano, K.; Yoshiwara, K.; Morishita, Y.; Sakurai, N.; Suzuki, H.; Kojima, M.; Sakakibara, H.; Shibata, D.; Saito, K.; et al. Integrated Analysis of the Effects of Cold and Dehydration on Rice Metabolites, Phytohormones, and Gene Transcripts. Plant Physiol. 2014, 164, 1759. [Google Scholar] [CrossRef]
- Tian, Y.; Wang, M.X.; Wang, J.H.; Han, B.Y. Correlation of Low Temperature with Soluble Sugar and Amino Acid Content in Fresh Tea Leaves. J. Tea Sci. 2015, 35, 567–573. [Google Scholar]
- Zhu, X.; Liao, J.; Xia, X.; Xiong, F.; Li, Y.; Shen, J.; Wen, B.; Ma, Y.; Wang, Y.; Fang, W. Physiological and iTRAQ-based proteomic analyses reveal the function of exogenous γ-aminobutyric acid (GABA) in improving tea plant (Camellia sinensis L.) tolerance at cold temperature. BMC Plant Biol. 2019, 19, 43. [Google Scholar] [CrossRef]
- Zhao, Y.; Zhou, M.; Xu, K.; Li, J.H.; Li, S.S.; Zhang, S.H.; Yang, X.J. Integrated transcriptomics and metabolomics analyses provide insights into cold stress response in wheat. Crop J. 2019, 7, 857–866. [Google Scholar] [CrossRef]
- Xu, J.Y.; Chen, Z.; Wang, F.Z.; Jia, W.; Xu, Z.C. Combined transcriptomic and metabolomic analyses uncover rearranged gene expression and metabolite metabolism in tobacco during cold acclimation. Sci. Rep. 2020, 10, 5242. [Google Scholar] [CrossRef] [PubMed]
- Zheng, C.; Wang, Y.; Ding, Z.; Zhao, L. Global Transcriptional Analysis Reveals the Complex Relationship between Tea Quality, Leaf Senescence and the Responses to Cold-Drought Combined Stress in Camellia sinensis. Front. Plant Sci. 2016, 7, 1858. [Google Scholar] [CrossRef]
- Xia, E.H.; Tong, W.; Hou, Y.; An, Y.L.; Chen, L.B.; Wu, Q.; Liu, Y.L.; Yu, J.; Li, F.D.; Li, R.P.; et al. The reference genome of tea plant and resequencing of 81 diverse accessions provide insights into genome evolution and adaptation of tea plants. Mol. Plant 2020, 13, 1013–1026. [Google Scholar] [CrossRef] [PubMed]
- Liu, W.X.; Qing, X.T.; Zheng, F.W. The effect of low temperature freezing injury on Baojing golden tea and its countermeasures. Shanxi Agric. Econ. 2019, 11, 93–96. [Google Scholar]
- Huang, S.; Zheng, X.; Yao, L.R.; Luo, L.X.; Zuo, T.; Hou, Q.; Ni, W.Z. Glycinebetaine facilitates the photosynthesis of albino tea under low temperature by regulating related gene methylation. Sci. Hortic. 2022, 303, 111235. [Google Scholar] [CrossRef]
- Li, Y.Y.; Wang, X.W.; Ban, Q.Y.; Zhu, X.X.; Jiang, C.J.; Wei, C.L.; Bennetzen, J.L. Comparative transcriptomic analysis reveals gene expression associated with cold adaptation in the tea plant Camellia sinensis. BMC Genom. 2019, 20, 624. [Google Scholar] [CrossRef] [PubMed]
- Botta, A. Enhancing plant tolerance to temperature stress with amino acids: An approach to their mode of action. Acta Hortic. 2012, 1009, 29–35. [Google Scholar] [CrossRef]
- Khan, M.I.R.; Iqbal, N.; Masood, A.; Mobin, M.; Anjum, N.A.; Khan, N.A. Modulation and significance of nitrogen and sulfur metabolism in cadmium challenged plants. Plant Growth Regul. 2016, 78, 1–11. [Google Scholar] [CrossRef]
- Usadel, B.; Bläsing, O.E.; Gibon, Y.; Poree, F.; Höhne, M.; Günter, M.; Trethewey, R.; Kamlage, B.; Poorter, H.; Stitt, M. Multilevel genomic analysis of the response of transcripts, enzyme activities and metabolites in Arabidopsis rosettes to a progressive decrease of temperature in the non-freezing range. Plant Cell Environ. 2008, 31, 518–547. [Google Scholar] [CrossRef]
- Zhang, W.F.; Gong, Z.H.; Wu, M.B.; Chan, H.L.; Yuan, Y.J.; Tang, N.; Zhang, Q.; Miao, M.J.; Chang, W.; Li, Z.; et al. Integrative comparative analyses of metabolite and transcript profiles uncovers complex regulatory network in tomato (Solanum lycopersicum L.) fruit undergoing chilling injury. Sci. Rep. 2019, 9, 4470. [Google Scholar] [CrossRef] [PubMed]
- Gonzalez, C.; Zanor, M.I.; Ré, M.D.; Otaiza, S.; Asis, R.; Valle, E.M.; Boggio, S.B. Chilling tolerance of Micro-Tom fruit involves changes in the primary metabolite levels and in the stress response. Postharvest Biol. Technol. 2019, 148, 58–67. [Google Scholar] [CrossRef]
- Wang, L.; Dia, T.M.; Peng, J.; Li, Y.T.; Li, N.N.; Hao, X.Y.; Ding, C.Q.; Huang, J.Y.; Zeng, J.M.; Yang, Y.J.; et al. Comparative metabolomic analysis reveals the involvement of catechins in adaptation mechanism to cold stress in tea plant (Camellia sinensis var. sinensis). Environ. Exp. Bot. 2022, 201, 104978. [Google Scholar] [CrossRef]
- Benina, M.; Obata, T.; Mehterov, N.; Ivanov, I.; Petrov, V.; Toneva, V.; Fernie, A.R.; Gechev, T.S. Comparative metabolic profiling of Haberlea rhodopensis, Thellungiella halophyla, and Arabidopsis thaliana exposed to low temperature. Front. Plant Sci. 2013, 4, 499. [Google Scholar] [CrossRef] [PubMed]
- Arruda, P.; Barreto, P. Lysine catabolism through the saccharopine pathway: Enzymes and intermediates involved in plant responses to abiotic and biotic stress. Front. Plant Sci. 2020, 11, 587. [Google Scholar] [CrossRef] [PubMed]
- Yang, Q.Q.; Zhao, D.S.; Zhang, C.Q.; Wu, H.Y.; Li, Q.F. A Connection between lysine and serotonin metabolism in rice endosperm. Plant Physiol. 2018, 176, 1965–1980. [Google Scholar] [CrossRef]
- Torre, F.; Santis, L.D.; Suárez, M.F.; Crespillo, R.; Cánovas, F.M. Identification and functional analysis of a prokaryotic-type aspartate aminotransferase: Implications for plant amino acid metabolism. Plant J. Cell Mol. Biol. 2006, 46, 414. [Google Scholar] [CrossRef]
- Yoshioka, Y.; Kurei, S.; Machida, Y. Identification of a monofunctional aspartate kinase gene of Arabidopsis thaliana with spatially and temporally regulated expression. Genes Genet. Syst. 2001, 76, 189–198. [Google Scholar] [CrossRef]
- Liang, C.G.; Zhang, Q.; Xu, G.L.; Wang, Y.; Ryu, O.; Li, T. High Temperature During Rice Grain Filling Enhances Aspartate Metabolism in Grains and Results in Accumulation of AspartateFamily Amino Acids and Protein Components. Rice Sci. 2013, 20, 343–348. [Google Scholar] [CrossRef]
- Devenish, S.R.A.; Blunt, J.W.; Gerrard, J.A. NMR studies uncover alternate substrates for dihydrodipicolinate synthase and suggest that dihydrodipicolinate reductase is also a dehydratase. J. Med. Chem. 2010, 53, 4808–4812. [Google Scholar] [CrossRef]
- Winter, G.; Todd, C.D.; Trovato, M.; Forlani, G.; Funck, D. Physiological implications of arginine metabolism in plants. Front. Plant Sci. 2015, 6, 534. [Google Scholar] [CrossRef] [PubMed]
- Kawasaki, S.; Miyake, C.; Kohchi, T.; Fujii, S.; Uchida, M.; Yokota, A. Responses of wild watermelon to drought stress: Accumulation of an ArgE homologue and citrulline in leaves during water deficits. Plant Cell Physiol. 2000, 41, 864–873. [Google Scholar] [CrossRef] [PubMed]
- Koehler, G.; Rohloff, J.; Wilson, R.C.; Kopka, J.; Erban, A.; Winge, P.; Bones, A.M.; Davik, J.; Alsheikh, M.K.; Randall, S.K. Integrative “omic” analysis reveals distinctive cold responses in leaves and roots of strawberry, Fragaria × ananassa ‘Korona’. Front. Plant Sci. 2015, 6, 826. [Google Scholar] [CrossRef]
- Joseph, G.; Kyo, W. Integrated metabolomic and transcriptomic analyses of high-tryptophan rice expressing a mutant anthranilate synthase alpha subunit. J. Exp. Bot. 2007, 58, 3309–3321. [Google Scholar]
- Zhou, Q.N.; Yang, L.F.; Wang, Z.H. Effect of Arsenic Stress on Protein Expression Profiles from Maize Leaves of Abuscular Mycorrhizal Fungi (AMF) Inoculation. Southwest China J. Agric. Sci. 2014, 27, 2370–2373. [Google Scholar]
- Wang, H.F.; Sun, Y.X.; Feng, X.; Zhang, Y.J.; Yang, J.T.; Ma, M.F.; Chen, G. Cloning and expression analysis of cotton arginine succinate synthase gene GhASS1. Chin. Agric. Sci. 2016, 49, 1242–1253. [Google Scholar] [CrossRef]
- Foyer, C.H.; Noctor, G. Ascorbate and glutathione: The heart of the redox hub1. Plant Physiol. 2011, 155, 2–18. [Google Scholar] [CrossRef]
- Szalai, G.; Kells, T.; Galiba, G.; Kocsy, G. Glutathione as an antioxidant and regulatory molecule in plants under abiotic stress conditions. J. Plant Growth Regul. 2009, 28, 66–80. [Google Scholar] [CrossRef]
- Huang, Z.Z.; Yang, H.P.; Chen, C.J.; Zeng, Z.H.; Lu, S.C. Inducers of γ-glutamylcysteine synthetase and their effects on glutathione synthetase expression. Biochim. Biophys. Acta (BBA)-Gene Struct. Expr. 2000, 1493, 48–55. [Google Scholar] [CrossRef]
- Zhang, P.P.; Li, S.S.; Guo, Z.F.; Lu, S.Y. Nitric oxide regulates glutathione synthesis and cold tolerance in forage legumes. Environ. Exp. Bot. 2019, 167, 103851. [Google Scholar] [CrossRef]
- Groppa, M.D.; Benavides, M.P. Polyamines and abiotic stress: Recent advances. Amino Acids 2008, 34, 35–45. [Google Scholar] [CrossRef]
- Yoshikawa, H.; Honda, C.; Kondo, S. Effect of low-temperature stress on abscisic acid, jasmonates, and polyamines in apples. Plant Growth Regul. 2008, 52, 199–206. [Google Scholar] [CrossRef]
- Kou, S.; Chen, L.; Tu, W.; Scossa, F.; Wang, Y.M.; Liu, J.; Fernie, A.R.; Song, B.T.; Xie, C.H. The arginine decarboxylase gene ADC1, associated to the putrescine pathway, plays an important role in potato cold-acclimated freezing tolerance as revealed by transcriptome and metabolome analyses. Plant J. Cell Mol. Biol. 2018, 96, 1283–1298. [Google Scholar] [CrossRef] [PubMed]
- Zhu, X.J.; Zhao, X.; Ren, T.Y.; Ma, Y.C.; Wang, Y.H.; Fang, W.P. CsICE1 Functions in Cold Tolerance by Regulating Polyamine levels May through Interacting with Arginine Decar-boxylase in the Tea Tree. Agriculture 2020, 10, 201. [Google Scholar] [CrossRef]
- Cuevas, J.C.; Lópezcobollo, R.; Alcázar, R.; Zarza, X.; Koncz, C.; Altabella, T.; Salinas, J.; Tiburcio, A.F.; Ferrando, A. Putrescine Is Involved in Arabidopsis Freezing Tolerance and Cold Acclimation by Regulating Abscisic Acid Levels in Response to Low Temperature. Plant Physiol. 2009, 148, 1094–1105. [Google Scholar] [CrossRef] [PubMed]
- Nakashima, K.; Yamaguchi-Shinozaki, K. Regulons involved in osmotic stress-responsive and cold stress-responsive gene expression in plants. Physiol. Plant. 2006, 126, 62–71. [Google Scholar] [CrossRef]
- Cook, D.; Fowler, S.; Fiehn, O.; Michael, F.M. A Prominent Role for the CBF Cold Response Pathway in Configuring the Low-Temperature Metabolome of Arabidopsis. Proc. Natl. Acad. Sci. USA 2004, 101, 15243–15248. [Google Scholar] [CrossRef]
- Gupta, K.J.; Fernie, A.R.; Kaiser, W.M.; Van Dongen, J.T. On the origins of nitric oxide. Trends Plant Sci. 2011, 16, 160–168. [Google Scholar] [CrossRef]
- Lv, X.; Ge, S.; Jalal Ahammed, G.; Guo, Z.; Yu, J.; Zhou, Y. Crosstalk between nitric oxide and MPK1/2 mediates cold acclimation-induced chilling tolerance in tomato. Plant Cell Physiol. 2017, 58, 1963–1975. [Google Scholar] [CrossRef]
- Wei, C.L.; Yang, H.; Wang, S.B.; Zhao, J.; Liu, C.; Gao, L.P.; Xia, E.H.; Lu, Y.; Tai, Y.L.; She, G.B.; et al. Draft genome sequence of Camellia sinensis var. sinensis provides insights into the evolution of the tea genome and tea quality. PNAS 2018, 115, E4151–E4158. [Google Scholar] [CrossRef]
- Li, X.; Wei, J.P.; Scott, E.R.; Liu, J.W.; Guo, S.; Li, Y.; Zhang, L.; Han, W.Y. Exogenous Melatonin Alleviates Cold Stress by Promoting Antioxidant Defense and Redox Homeostasis in Camellia sinensis L. Molecules 2018, 23, 165. [Google Scholar] [CrossRef] [PubMed]
- Ban, Q.; Wang, X.; Pan, C.; Wang, Y.; Kong, L.; Jiang, H.; Xu, Y.; Wang, W.; Pan, Y.; Li, Y.; et al. Comparative analysis of the response and gene regulation in cold resistant and susceptible tea plants. PLoS ONE 2018, 12, e0188514. [Google Scholar] [CrossRef] [PubMed]
- Livak, K.J.; Schmittgen, T.D. Analysis of Relative Gene Expression Data Using Real-Time Quantitative PCR and the 2 -ΔΔ CTMethod. Methods 2001, 25, 402–408. [Google Scholar] [CrossRef] [PubMed]
- Chang, N.; Zhou, Z.W.; Li, Y.Y.; Zhang, X.C. Exogenously applied Spd and Spm enhance drought tolerance in tea plants by increasing fatty acid desaturation and plasma membrane H+-ATPase activity. Plant Physiol. Biochem. 2022, 170, 225–233. [Google Scholar]






Disclaimer/Publisher’s Note: The statements, opinions and data contained in all publications are solely those of the individual author(s) and contributor(s) and not of MDPI and/or the editor(s). MDPI and/or the editor(s) disclaim responsibility for any injury to people or property resulting from any ideas, methods, instructions or products referred to in the content. |
© 2023 by the authors. Licensee MDPI, Basel, Switzerland. This article is an open access article distributed under the terms and conditions of the Creative Commons Attribution (CC BY) license (https://creativecommons.org/licenses/by/4.0/).
Share and Cite
Cheng, Y.; Ban, Q.; Mao, J.; Lin, M.; Zhu, X.; Xia, Y.; Cao, X.; Zhang, X.; Li, Y. Integrated Metabolomic and Transcriptomic Analysis Reveals That Amino Acid Biosynthesis May Determine Differences in Cold-Tolerant and Cold-Sensitive Tea Cultivars. Int. J. Mol. Sci. 2023, 24, 1907. https://doi.org/10.3390/ijms24031907
Cheng Y, Ban Q, Mao J, Lin M, Zhu X, Xia Y, Cao X, Zhang X, Li Y. Integrated Metabolomic and Transcriptomic Analysis Reveals That Amino Acid Biosynthesis May Determine Differences in Cold-Tolerant and Cold-Sensitive Tea Cultivars. International Journal of Molecular Sciences. 2023; 24(3):1907. https://doi.org/10.3390/ijms24031907
Chicago/Turabian StyleCheng, Yaohua, Qiuyan Ban, Junlin Mao, Mengling Lin, Xiangxiang Zhu, Yuhui Xia, Xiaojie Cao, Xianchen Zhang, and Yeyun Li. 2023. "Integrated Metabolomic and Transcriptomic Analysis Reveals That Amino Acid Biosynthesis May Determine Differences in Cold-Tolerant and Cold-Sensitive Tea Cultivars" International Journal of Molecular Sciences 24, no. 3: 1907. https://doi.org/10.3390/ijms24031907
APA StyleCheng, Y., Ban, Q., Mao, J., Lin, M., Zhu, X., Xia, Y., Cao, X., Zhang, X., & Li, Y. (2023). Integrated Metabolomic and Transcriptomic Analysis Reveals That Amino Acid Biosynthesis May Determine Differences in Cold-Tolerant and Cold-Sensitive Tea Cultivars. International Journal of Molecular Sciences, 24(3), 1907. https://doi.org/10.3390/ijms24031907

