Construction of a High-Density Paulownia Genetic Map and QTL Mapping of Important Phenotypic Traits Based on Genome Assembly and Whole-Genome Resequencing
Abstract
1. Introduction
2. Results
2.1. Sequencing, Assembly, and Annotation of the P. fortunei Genome
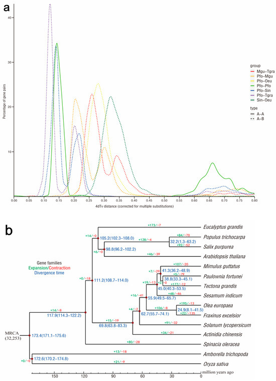
2.2. Comparative Genome Analysis
2.3. Whole-Genome Resequencing
2.4. Genetic Map Construction
2.5. Statistical Analysis of Phenotypic Traits
2.6. QTL Location Analysis
3. Discussion
4. Materials and Methods
4.1. Genome Sequencing, Assembly, and Annotation
4.2. Comparative Genome Analysis
4.3. Whole-Genome Resequencing and Genetic Map Construction
4.4. Analysis of Phenotypic Traits and QTL Location
5. Conclusions
Supplementary Materials
Author Contributions
Funding
Institutional Review Board Statement
Informed Consent Statement
Data Availability Statement
Acknowledgments
Conflicts of Interest
References
- Zhang, L.; Liu, M.L.; Long, H.X.; Dong, W.; Pasha, A.; Esteban, E.; Li, W.Y.; Yang, X.M.; Li, Z.; Song, A.X.; et al. Tung Tree (Vernicia fordii) genome provides a resource for understanding genome evolution and improved oil production. Genom. Proteomics Bioinf. 2019, 17, 558–575. [Google Scholar] [CrossRef] [PubMed]
- Suo, Y.J.; Sun, P.; Cheng, H.H.; Han, W.J.; Diao, S.F.; Li, H.W.; Mai, Y.N.; Zhao, X.; Li, F.D.; Fu, J.M. A high-quality chromosomal genome assembly of Diospyros oleifera Cheng. GigaScience 2020, 9, giz164. [Google Scholar] [CrossRef] [PubMed]
- Zeng, X.Q.; Xu, T.; Ling, Z.H.; Wang, Y.L.; Li, X.F.; Xu, S.Q.; Xu, Q.J.; Zha, S.; Qimei, W.M.; Basang, Y.Z.; et al. An improved high-quality genome assembly and annotation of Tibetan hulless barley. Sci. Data 2020, 7, 139. [Google Scholar] [CrossRef]
- Shin, A.-Y.; Koo, N.; Kim, S.; Sim, Y.M.; Choi, D.; Kim, Y.-M.; Kwon, S.-Y. Draft genome sequences of two oriental melons, Cucumis melo L. var. makuwa. Sci. Data 2019, 6, 220. [Google Scholar] [CrossRef] [PubMed]
- Kim, S.; Park, J.; Yeom, S.-I.; Kim, Y.-M.; Seo, E.; Kim, K.-T.; Kim, M.-S.; Lee, J.M.; Cheong, K.; Shin, H.-S.; et al. New reference genome sequences of hot pepper reveal the massive evolution of plant disease-resistance genes by retroduplication. Genome Biol. 2017, 18, 210. [Google Scholar] [CrossRef]
- Zhang, J.; Yuan, H.W.; Li, Y.J.; Chen, Y.H.; Liu, G.Y.; Ye, M.X.; Yu, C.M.; Lian, B.L.; Zhong, F.; Jiang, Y.N.; et al. Genome sequencing and phylogenetic analysis of allotetraploid Salix matsudana Koidz. Hortic. Res. 2020, 7, 201. [Google Scholar] [CrossRef]
- Cao, Y.B.; Sun, G.L.; Zhai, X.Q.; Xu, P.L.; Ma, L.M.; Deng, M.J.; Zhao, Z.L.; Yang, H.B.; Dong, Y.P.; Shang, Z.H.; et al. Genomic insights into the fast growth of paulownias and the formation of Paulownia witches’ broom. Mol. Plant 2021, 14, 1668–1682. [Google Scholar] [CrossRef]
- He, D.H.; Lin, Z.X.; Zhang, X.L.; Nie, Y.C.; Guo, X.P.; Zhang, Y.X.; Li, W. QTL mapping for economic traits based on a dense genetic map of cotton with PCR-based markers using the interspecific cross of Gossypium hirsutum × Gossypium barbadense. Euphytica 2007, 153, 181–197. [Google Scholar] [CrossRef]
- Fang, X.M.; Dong, K.J.; Wang, X.Q.; Liu, T.P.; He, J.H.; Ren, R.Y.; Zhang, L.; Liu, R.; Liu, X.Y.; Li, M.; et al. A high density genetic map and QTL for agronomic and yield traits in Foxtail millet [Setaria italica (L.) P. Beauv.]. BMC Genom. 2016, 17, 336. [Google Scholar] [CrossRef]
- Song, X.B.; Xu, Y.H.; Gao, K.; Fan, G.X.; Zhang, F.; Deng, C.Y.; Dai, S.L.; Huang, H.; Xin, H.G.; Li, Y.Y. High-density genetic map construction and identification of loci controlling flower-type traits in Chrysanthemum (Chrysanthemum × morifolium Ramat.). Hortic. Res. 2020, 7, 108. [Google Scholar] [CrossRef]
- Gao, X.Q.; Chai, H.H.; Ho, W.K.; Kundy, A.C.; Mateva, K.I.; Mayes, S.; Massawe, F. Genetic linkage map construction and identification of QTLs associated with agronomic traits in bambara groundnut (Vigna subterranea (L.) Verdc.) using DArTseq-based SNP markers. Food Energy Secur. 2023, 12, e353. [Google Scholar] [CrossRef]
- Li, P.; Su, T.B.; Zhang, B.; Li, P.R.; Xin, X.Y.; Yue, X.Z.; Cao, Y.Y.; Wang, W.H.; Zhao, X.Y.; Yu, Y.J.; et al. Identification and fine mapping of qSB.A09, a major QTL that controls shoot branching in Brassica rapa ssp. chinensis Makino. Theor. Appl. Genet. 2020, 133, 1055–1068. [Google Scholar] [CrossRef] [PubMed]
- Zhang, J.; Zhang, Q.X.; Cheng, T.R.; Yang, W.R.; Pan, H.T.; Zhong, J.J.; Huang, L.; Liu, E.Z. High-density genetic map construction and identification of a locus controlling weeping trait in an ornamental woody plant (Prunus mume Sieb. et Zucc). DNA Res. 2015, 22, 183–191. [Google Scholar] [CrossRef]
- He, Y.X.; Yuan, W.J.; Dong, M.F.; Han, Y.J.; Shang, F.D. The first genetic map in Sweet Osmanthus (Osmanthus fragrans Lour.) using specific locus amplified fragment sequencing. Front. Plant Sci. 2017, 8, 1621. [Google Scholar] [CrossRef] [PubMed]
- Cai, C.F.; Cheng, F.Y.; Wu, J.; Zhong, Y.; Liu, G.X. The first high-density genetic map construction in Tree Peony (Paeonia Sect. Moutan) using genotyping by specific-locus amplified fragment sequencing. PLoS ONE 2015, 10, e0128584. [Google Scholar]
- Su, W.J.; Wang, L.J.; Lei, J.; Chai, S.S.; Liu, Y.; Yang, Y.Y.; Yang, X.S.; Jiao, C.H. Genome-wide assessment of population structure and genetic diversity and development of a core germplasm set for sweet potato based on specific length amplified fragment (SLAF) sequencing. PLoS ONE 2017, 12, e0172066. [Google Scholar] [CrossRef]
- Li, H.G.; Zhang, L.P.; Hu, J.H.; Zhang, F.G.; Chen, B.Y.; Xu, K.; Gao, G.Z.; Li, H.; Zhang, T.Y.; Li, Z.Y.; et al. Genome-wide association mapping reveals the genetic control underlying branch angle in Rapeseed (Brassica napus L.). Front. Plant Sci. 2017, 8, 1054. [Google Scholar] [CrossRef]
- Wang, Y.H.; Li, J.Y. Molecular basis of plant architecture. Annu. Rev. Plant Biol. 2008, 59, 253–279. [Google Scholar] [CrossRef]
- Kebrom, T.H.; Spielmeyer, W.; Finnegan, E.J. Grasses provide new insights into regulation of shoot branching. Trends Plant Sci. 2013, 18, 41–48. [Google Scholar] [CrossRef]
- Wang, X.B.; Wang, Q.P.; Yan, L.X.; Hao, Y.H.; Lian, X.D.; Zhang, H.P.; Zheng, X.B.; Cheng, J.; Wang, W.; Zhang, L.L.; et al. PpTCP18 is upregulated by lncRNA5 and controls branch number in peach (Prunus persica) through positive feedback regulation of strigolactone biosynthesis. Hortic. Res. 2023, 10, uhac224. [Google Scholar] [CrossRef]
- Luo, Z.W.; Janssen, B.J.; Snowden, K.C. The molecular and genetic regulation of shoot branching. Plant Physiol. 2021, 187, 1033–1044. [Google Scholar] [CrossRef]
- Ariyaratne, M.; Takamure, I.; Kato, K. Shoot branching control by reduced culm number 4 in rice (Oryza sativa L.). Plant Sci. 2009, 176, 744–748. [Google Scholar] [CrossRef]
- Beveridge, C.A. Long-distance signalling and a mutational analysis of branching in pea. Plant Growth Regul. 2000, 32, 193–203. [Google Scholar] [CrossRef]
- Dong, H.J.; Zhao, H.; Xie, W.B.; Han, Z.M.; Li, G.W.; Yao, W.; Bai, X.F.; Hu, Y.; Guo, Z.L.; Lu, K.; et al. A novel tiller angle gene, TAC3, together with TAC1 and D2 largely determine the natural variation of tiller angle in Rice cultivars. PLoS Genet. 2016, 12, e1006412. [Google Scholar] [CrossRef] [PubMed]
- Sun, P.; Jia, H.X.; Zhang, Y.H.; Li, J.B.; Lu, M.Z.; Hu, J.J. Deciphering genetic architecture of adventitious root and related shoot traits in Populus using QTL mapping and RNA-Seq Data. Int. J. Mol. Sci. 2019, 20, 6114. [Google Scholar] [CrossRef] [PubMed]
- Minato, K.; Ito, Y.; Sugawara, H. Rationality of Kiri Wood (Paulownia tomentosa) in traditional uses. J. Soc. Mat. Sci. 2005, 54, 361–364. [Google Scholar] [CrossRef][Green Version]
- Wu, L.C.; Wang, B.P.; Qiao, J.; Zhou, H.J.; Wen, R.J.; Xue, J.L.; Li, Z.R. Effects of trunk-extension pruning at different intensities on the growth and trunk form of Paulownia fortunei. For. Ecol. Manag. 2014, 327, 128–135. [Google Scholar] [CrossRef]
- Yan, Y.X.; Wang, Y.K.; Li, Z.R. Researches and afforestation of Paulownia in China. Chin. For. Sci. Technol. 2005, 4, 24–29. [Google Scholar]
- Liu, Z.; Bi, H.T.; Jiang, J.P.; Wang, L.Y.; Qiao, B.S. The laws of branching and trunk extension sprouted from lateral buds in Paulownia trees. Sci. Silvae Sin. 2005, 41, 42–47. [Google Scholar]
- Albach, D.C.; Yan, K.; Jensen, S.R.; Li, H.Q. Phylogenetic placement of Triaenophora (formerly Scrophulariaceae) with some implications for the phylogeny of Lamiales. Taxon 2009, 58, 749–756. [Google Scholar] [CrossRef]
- Soltis, D.E.; Smith, S.A.; Cellinese, N.; Wurdack, K.J.; Tank, D.C.; Brockington, S.F.; Refulio-Rodriguez, N.F.; Walker, J.B.; Moore, M.J.; Carlsward, B.S.; et al. Angiosperm phylogeny: 17 genes, 640 taxa. Am. J. Bot. 2011, 98, 704–730. [Google Scholar] [CrossRef] [PubMed]
- Xia, Z.; Wen, J.; Gao, Z.M. Does the enigmatic Wightia belong to Paulowniaceae (Lamiales)? Front. Plant Sci. 2019, 10, 528. [Google Scholar] [CrossRef] [PubMed]
- Alsaleh, A.; Baloch, F.S.; Derya, M.; Azrak, M.; Kilian, B.; Özkan, H.; Nachit, M. Genetic linkage map of anatolian Durum Wheat derived from a Cross of Kunduru-1149 × Cham1. Plant Mol. Biol. Rep. 2015, 33, 209–220. [Google Scholar] [CrossRef]
- Bdeir, R.; Muchero, W.; Yordanov, Y.; Tuskan, G.A.; Busov, V.; Gailing, O. Quantitative trait locus mapping of Populus bark features and stem diameter. BMC Plant Biol. 2017, 17, 224. [Google Scholar] [CrossRef] [PubMed]
- Vaishnav, V.; Ansari, S.A. Detection of QTL (quantitative trait loci) associated with wood density by evaluating genetic structure and linkage disequilibrium of teak. J. For. Res. 2019, 30, 2247–2258. [Google Scholar] [CrossRef]
- Yu, H.H.; Xie, W.B.; Li, J.; Zhou, F.S.; Zhang, Q.F. A whole-genome SNP array (RICE6K) for genomic breeding in rice. Plant Biotechnol. J. 2014, 12, 28–37. [Google Scholar] [CrossRef]
- Mousavi, M.; Tong, C.F.; Liu, F.X.; Tao, S.T.; Wu, J.Y.; Li, H.G.; Shi, J.S. De novo SNP discovery and genetic linkage mapping in poplar using restriction site associated DNA and whole-genome sequencing technologies. BMC Genom. 2016, 17, 656. [Google Scholar] [CrossRef]
- Bartholomé, J.; Mandrou, E.; Mabiala, A.; Jenkins, J.; Nabihoudine, I.; Klopp, C.; Schmutz, J.; Plomion, C.; Gion, J. High-resolution genetic maps of Eucalyptus improve Eucalyptus grandis genome assembly. New Phytol. 2015, 206, 1283–1296. [Google Scholar] [CrossRef]
- An, Y.L.; Chen, L.B.; Tao, L.L.; Liu, S.R.; Wei, C.L. QTL mapping for leaf area of Tea plants (Camellia sinensis) based on a high-quality genetic map constructed by whole-genome resequencing. Front. Plant Sci. 2021, 12, 705285. [Google Scholar] [CrossRef]
- Peng, Z.; Zhao, C.B.; Li, S.Q.; Guo, Y.H.; Xu, H.X.; Hu, G.B.; Liu, Z.L.; Chen, X.P.; Chen, J.W.; Lin, S.Q.; et al. Integration of genomics, transcriptomics and metabolomics identifies candidate loci underlying fruit weight in loquat. Hortic. Res. 2022, 9, uhac037. [Google Scholar] [CrossRef]
- Siddique, M.I.; Lee, H.-Y.; Ro, N.-Y.; Han, K.; Venkatesh, J.; Solomon, A.M.; Patil, A.S.; Changkwian, A.; Kwon, J.-K.; Kang, B.-C. Identifying candidate genes for Phytophthora capsici resistance in pepper (Capsicum annuum) via genotyping-by-sequencing-based QTL mapping and genome-wide association study. Sci. Rep. 2019, 9, 9962. [Google Scholar] [CrossRef] [PubMed]
- Mu, J.M.; Huang, S.; Liu, S.J.; Zeng, Q.D.; Dai, M.F.; Wang, Q.L.; Wu, J.H.; Yu, S.Z.; Kang, Z.S.; Han, D.J. Genetic architecture of wheat stripe rust resistance revealed by combining QTL mapping using SNP-based genetic maps and bulked segregant analysis. Theor. Appl. Genet. 2019, 132, 443–455. [Google Scholar] [CrossRef] [PubMed]
- Li, W.Y.; Wang, J.; Zhao, Z.L.; Fan, G.Q. High-density molecular genetic map construction in Paulownia fortunei. J. Cent. South Univ. For. Technol. 2019, 39, 80–85. [Google Scholar]
- Nunziata, S.O.; Weisrock, D.W. Estimation of contemporary effective population size and population declines using RAD sequence data. Heredity 2018, 120, 196–207. [Google Scholar] [CrossRef] [PubMed]
- Zhu, Y.F.; Yin, Y.F.; Yang, K.Q.; Li, J.H.; Sang, Y.L.; Huang, L.; Fan, S. Construction of a high-density genetic map using specific length amplified fragment markers and identification of a quantitative trait locus for anthracnose resistance in walnut (Juglans regia L.). BMC Genomics 2015, 16, 614. [Google Scholar] [CrossRef] [PubMed]
- Zhang, R.; Yang, H.B.; Zhou, Z.C.; Shen, B.; Xiao, J.J.; Wang, B.S. A high-density genetic map of Schima superba based on its chromosomal characteristics. BMC Plant Biol. 2019, 19, 41. [Google Scholar] [CrossRef]
- Wang, Z.T.; Zhang, Z.; Tang, H.X.; Zhang, Q.; Zhou, G.F.; Li, X.G. High-density genetic map construction and QTL mapping of leaf and needling traits in Ziziphus jujuba Mill. Front. Plant Sci. 2019, 10, 1424. [Google Scholar] [CrossRef]
- Domergue, F.; Vishwanath, S.J.; Joubes, J.; Ono, J.; Lee, J.A.; Bourdon, M.; Alhattab, R.; Lowe, C.; Pascal, S.; Lessire, R.; et al. Three Arabidopsis fatty acyl-coenzyme a reductases, FAR1, FAR4, and FAR5, generate primary fatty alcohols associated with suberin deposition. Plant Physiol. 2010, 153, 1539–1554. [Google Scholar] [CrossRef]
- Gupta, N.C.; Jain, P.K.; Bhat, S.R.; Srinivasan, R. Upstream sequence of fatty acyl-coA reductase (FAR6) of Arabidopsis thaliana drives wound-inducible and stem-specific expression. Plant Cell Rep. 2012, 31, 839–850. [Google Scholar] [CrossRef]
- Huang, P.; Zhao, J.Z.; Hong, J.L.; Zhu, B.; Xia, S.; Zhu, E.G.; Han, P.F.; Zhang, K.W. Cytokinins regulate rice lamina joint development and leaf angle. Plant Physiol. 2023, 191, 56–69. [Google Scholar] [CrossRef]
- Liu, M.Y.; Cui, Y.P.; Peng, F.J.; Wang, S.; Cui, R.F.; Liu, X.Y.; Zhang, Y.X.; Huang, H.; Fan, Y.P.; Tiantian Jiang, T.T.; et al. Antioxidant system was triggered to alleviate salinity stress by cytokinin oxidase/dehydrogenase gene GhCKX6b-Dt in cotton. Environ. Sci. Eur. 2023, 35, 82. [Google Scholar] [CrossRef]
- Meek, L.; Martin, R.C.; Shan, X.Y.; Karplus, P.A.; Mok, D.W.S.; Mok, M.C. Isolation of legume glycosyltransferases and active site mapping of the Phaseolus lunatus Zeatin O-glucosyltransferase ZOG1. J. Plant Growth Regul. 2008, 27, 192–201. [Google Scholar] [CrossRef]
- Yaffe, E.; Tanay, A. Probabilistic modeling of Hi-C contact maps eliminates systematic biases to characterize global chromosomal architecture. Nat. Genet. 2011, 43, 1059–1065. [Google Scholar] [CrossRef] [PubMed]
- Ning, S.J.; Zhang, Y.J.; Zhu, R.L.; Zhu, L.F.; Lin, J.Y.; Wei, D.Z. RAPD analysis for genetic diversity of germplasm resources of Strobilanthes*. Agric. Sci. 2012, 3, 400–404. [Google Scholar]
- Rastas, P. Lep-MAP3: Robust linkage mapping even for low-coverage whole genome sequencing data. Bioinformatics 2017, 33, 3726–3732. [Google Scholar] [CrossRef]
- Rastas, P. Lep-Anchor: Automated construction of linkage map anchored haploid genomes. Bioinformatics 2020, 36, 2359–2364. [Google Scholar] [CrossRef]









| Term | Length | Number | ||
|---|---|---|---|---|
| Contig (bp) | Scaffold (bp) | Contig | Scaffold | |
| Total | 476,781,199 | 476,819,499 | 807 | 424 |
| Max | 14,548,517 | 28,641,687 | - | - |
| Number ≥ 2000 | - | - | 799 | 417 |
| N50 | 7,808,517 | 21,809,624 | 23 | 10 |
| N60 | 6,515,000 | 20,891,980 | 29 | 12 |
| N70 | 5,045,907 | 20,069,062 | 38 | 15 |
| N80 | 2,390,000 | 17,814,499 | 50 | 17 |
| N90 | 153,543 | 16,229,908 | 171 | 20 |
| Database Name | Gene Number | Percent (%) |
|---|---|---|
| Total | 26,903 | - |
| Swissprot | 21,905 | 81.42 |
| Nr | 25,951 | 96.46 |
| KEGG | 20,911 | 77.73 |
| InterPro | 25,273 | 93.94 |
| GO | 15,648 | 58.16 |
| Pfam | 21,309 | 79.21 |
| Annotated | 26,008 | 96.67 |
| Unannotated | 895 | 3.33 |
| Linkage Group | Number of Markers a | Length of Male Map (cm) b | Length of Female Map (cm) b | Length of Integrated Map (cm) b | Average Distance (cm) c | Maximum Gap (cm) d |
|---|---|---|---|---|---|---|
| LG01 | 184 | 86.04 | 115.07 | 100.56 | 0.55 | 1.62 |
| LG02 | 159 | 66.68 | 108.62 | 87.65 | 0.55 | 1.08 |
| LG03 | 133 | 67.76 | 80.66 | 74.21 | 0.56 | 2.16 |
| LG04 | 140 | 62.38 | 94.65 | 78.51 | 0.56 | 1.62 |
| LG05 | 134 | 73.13 | 74.21 | 73.67 | 0.55 | 1.08 |
| LG06 | 147 | 74.21 | 92.50 | 83.35 | 0.57 | 2.16 |
| LG07 | 148 | 75.38 | 97.87 | 86.62 | 0.59 | 4.34 |
| LG08 | 133 | 65.63 | 86.04 | 75.83 | 0.57 | 2.70 |
| LG09 | 134 | 62.38 | 84.96 | 73.67 | 0.55 | 1.08 |
| LG10 | 135 | 59.15 | 91.41 | 75.28 | 0.56 | 1.08 |
| LG11 | 109 | 54.85 | 62.38 | 58.61 | 0.54 | 1.08 |
| LG12 | 176 | 89.28 | 117.25 | 103.26 | 0.59 | 4.31 |
| LG13 | 128 | 59.15 | 83.89 | 71.52 | 0.56 | 1.08 |
| LG14 | 166 | 78.51 | 105.40 | 91.95 | 0.55 | 1.08 |
| LG15 | 183 | 88.19 | 120.45 | 104.32 | 0.57 | 1.62 |
| LG16 | 181 | 78.51 | 122.60 | 100.56 | 0.56 | 1.62 |
| LG17 | 148 | 67.76 | 97.87 | 82.82 | 0.56 | 2.16 |
| LG18 | 155 | 74.22 | 101.09 | 87.66 | 0.57 | 2.16 |
| LG19 | 146 | 72.06 | 89.26 | 80.66 | 0.55 | 1.08 |
| LG20 | 154 | 73.13 | 95.71 | 84.42 | 0.55 | 1.08 |
| Total | 2993 | 1428.40 | 1921.88 | 1675.14 | 0.56 | 4.34 |
| Traits | Sample Number | Average | Range of Variation | Variation Coefficient | Skew | Kurtosis |
|---|---|---|---|---|---|---|
| MTH | 84 | 4.96 | 3~7.2 | 15.03 | 0.08 | 0.46 |
| DBH | 84 | 6.39 | 3.3~8.68 | 18.47 | −0.22 | −0.28 |
| CW | 84 | 2.39 | 1.1~3.85 | 20.85 | 0.34 | 0.09 |
| F-LBA | 76 | 48.34 | 20.5~74 | 24.57 | 0.05 | −0.57 |
| S-LBA | 79 | 53.41 | 29~86.05 | 22.69 | 0.52 | −0.19 |
| T-LBA | 79 | 55.96 | 26~82.55 | 22.15 | −0.09 | −0.74 |
| A-LBA | 84 | 52.03 | 26~75.85 | 20.26 | 0.21 | −0.51 |
| D-FLB | 72 | 2.03 | 1.21~2.7 | 15.20 | −0.01 | −0.32 |
| D-SLB | 77 | 2.01 | 1.45~2.68 | 15.75 | 0.09 | −0.98 |
| D-TLB | 77 | 2.03 | 1.29~3.1 | 19.02 | 0.46 | 0.44 |
| A-DLB | 84 | 2.03 | 1.35~3.1 | 15.83 | 0.33 | 0.31 |
| Traits | Number of QTLs | Linkage Groups | Range of PVE (%) | Range of LOD Value |
|---|---|---|---|---|
| MTH | 7 | 6, 8, 10, 17, 18, 19 | 0.66–12.68 | 2.62–4.88 |
| DBH | 10 | 1, 8, 10, 12, 14, 18, 19 | 0.48–13.97 | 2.50–4.24 |
| CW | 11 | 5, 10, 11, 12, 14, 16, 17, 19 | 0.66–16.49 | 2.54–4.32 |
| F-LBA | 5 | 1, 9, 13, 16 | 0.15–14.55 | 2.69–6.15 |
| S-LBA | 6 | 1, 5, 10, 11, 12, 16 | 2.32–12.45 | 2.61–4.35 |
| T-LBA | 5 | 1, 4, 5, 6, 10 | 4.24–28.63 | 2.60–6.68 |
| A-LBA | 3 | 1, 5, 16 | 4.76–15.75 | 2.78–4.07 |
| D-FLB | 6 | 4, 11, 12, 15 | 1.88–10.13 | 2.50–3.86 |
| D-SLB | 9 | 1, 3, 4, 6, 18, 19 | 1.81–14.32 | 2.60–5.04 |
| D-TLB | 3 | 6, 18, 20 | 5.99–11.00 | 2.66–3.80 |
| A-DLB | 8 | 4, 6, 9, 11, 18, 20 | 2.05–12.05 | 2.50–3.63 |
Disclaimer/Publisher’s Note: The statements, opinions and data contained in all publications are solely those of the individual author(s) and contributor(s) and not of MDPI and/or the editor(s). MDPI and/or the editor(s) disclaim responsibility for any injury to people or property resulting from any ideas, methods, instructions or products referred to in the content. |
© 2023 by the authors. Licensee MDPI, Basel, Switzerland. This article is an open access article distributed under the terms and conditions of the Creative Commons Attribution (CC BY) license (https://creativecommons.org/licenses/by/4.0/).
Share and Cite
Feng, Y.; Yang, C.; Zhang, J.; Qiao, J.; Wang, B.; Zhao, Y. Construction of a High-Density Paulownia Genetic Map and QTL Mapping of Important Phenotypic Traits Based on Genome Assembly and Whole-Genome Resequencing. Int. J. Mol. Sci. 2023, 24, 15647. https://doi.org/10.3390/ijms242115647
Feng Y, Yang C, Zhang J, Qiao J, Wang B, Zhao Y. Construction of a High-Density Paulownia Genetic Map and QTL Mapping of Important Phenotypic Traits Based on Genome Assembly and Whole-Genome Resequencing. International Journal of Molecular Sciences. 2023; 24(21):15647. https://doi.org/10.3390/ijms242115647
Chicago/Turabian StyleFeng, Yanzhi, Chaowei Yang, Jiajia Zhang, Jie Qiao, Baoping Wang, and Yang Zhao. 2023. "Construction of a High-Density Paulownia Genetic Map and QTL Mapping of Important Phenotypic Traits Based on Genome Assembly and Whole-Genome Resequencing" International Journal of Molecular Sciences 24, no. 21: 15647. https://doi.org/10.3390/ijms242115647
APA StyleFeng, Y., Yang, C., Zhang, J., Qiao, J., Wang, B., & Zhao, Y. (2023). Construction of a High-Density Paulownia Genetic Map and QTL Mapping of Important Phenotypic Traits Based on Genome Assembly and Whole-Genome Resequencing. International Journal of Molecular Sciences, 24(21), 15647. https://doi.org/10.3390/ijms242115647

