The ndrg2 Gene Regulates Hair Cell Morphogenesis and Auditory Function during Zebrafish Development
Abstract
1. Introduction
2. Results
2.1. The ndrg2 Gene Is Evolutionarily Conserved and Highly Expressed in the Otic Vesicle and Neuromasts of Zebrafish
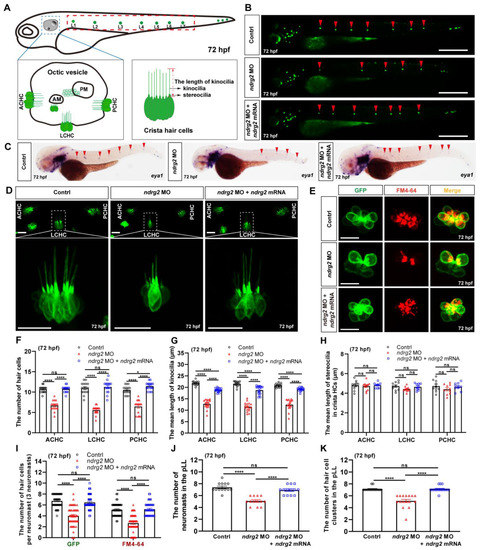
2.2. Knockdown of the ndrg2 Gene Induces HC Defects Both in Ampulla Crista and pLL System
2.3. Knockdown of the ndrg2 Gene Causes Weakened Response Behavior to Sound Vibration Stimuli with No Detectable Difference in Vestibulo-Ocular Reflex (VOR)
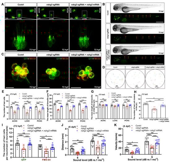
2.4. Knockout of the ndrg2 Gene Leads to HC Development Disorder and Sensory Dysfunction to Sound Vibration Stimuli
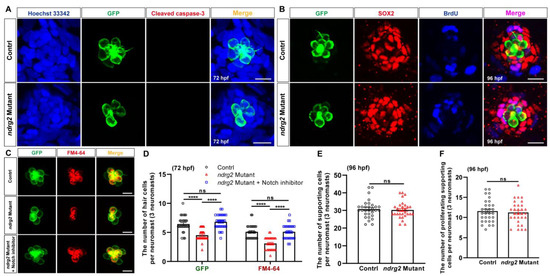
2.5. Loss of the ndrg2 Gene Affects HC Differentiation Involved in Notch Signaling Pathway
3. Discussion
4. Materials and Methods
4.1. Zebrafish Lines and Maintenance
4.2. Whole-Mount In Situ Hybridization
4.3. Morpholino Microinjection and mRNA Synthesis
4.4. CRISPR/Cas9-Mediated Mutagenesis
4.5. FM4-64 Staining, Inhibitor Treatment and Cell Apoptosis Assay
4.6. Supporting Cell Proliferation Assay
4.7. Vestibulo-Ocular Reflex (VOR) Assay
4.8. Startle Response Assay
4.9. Images Acquisition and Statistical Analysis
5. Conclusions
Supplementary Materials
Author Contributions
Funding
Institutional Review Board Statement
Informed Consent Statement
Data Availability Statement
Conflicts of Interest
References
- Ma, Y.; Wise, A.K.; Shepherd, R.K.; Richardson, R.T. New molecular therapies for the treatment of hearing loss. Pharmacol. Therapeut. 2019, 200, 190–209. [Google Scholar] [CrossRef] [PubMed]
- Shibata, S.B.; West, M.B.; Du, X.; Iwasa, Y.; Raphael, Y.; Kopke, R.D. Gene therapy for hair cell regeneration: Review and new data. Hear. Res. 2020, 394, 107981. [Google Scholar] [CrossRef] [PubMed]
- Xu, S.; Yang, N. Research progress on the mechanism of cochlear hair cell regeneration. Front. Cell. Neurosci. 2021, 15, 732507. [Google Scholar] [CrossRef] [PubMed]
- Atkinson, P.J.; Najarro, E.H.; Sayyid, Z.N.; Cheng, A.G. Sensory hair cell development and regeneration: Similarities and differences. Development 2015, 142, 1561–1571. [Google Scholar] [CrossRef] [PubMed]
- Liu, Y.; Wei, M.; Mao, X.; Chen, T.; Lin, P.; Wang, W. Key signaling pathways regulate the development and survival of auditory hair cells. Neural Plast. 2021, 2021, 5522717. [Google Scholar] [CrossRef]
- Brown, R.; Groves, A.K. Hear, hear for Notch: Control of cell fates in the inner ear by Notch signaling. Biomolecules 2020, 10, 370. [Google Scholar] [CrossRef]
- Bai, H.; Yang, S.; Xi, C.; Wang, X.; Xu, J.; Weng, M.; Zhao, R.; Jiang, L.; Gao, X.; Bing, J.; et al. Signaling pathways (Notch, Wnt, Bmp and Fgf) have additive effects on hair cell regeneration in the chick basilar papilla after streptomycin injury in vitro Additive effects of signaling pathways on hair cell regeneration. Hear. Res. 2021, 401, 108161. [Google Scholar] [CrossRef]
- Wu, J.; Li, W.; Guo, L.; Zhao, L.; Sun, S.; Li, H. The crosstalk between the Notch, Wnt, and SHH signaling pathways in regulating the proliferation and regeneration of sensory progenitor cells in the mouse cochlea. Cell Tissue Res. 2021, 386, 281–296. [Google Scholar] [CrossRef]
- Yin, G.; Qian, F.; Yao, J.; Wang, Z.; Wang, X.; Liu, D.; Wang, C. ftr82 is necessary for hair cell morphogenesis and auditory function during zebrafish. J. Genet. Genom. 2023, 50, 77–86. [Google Scholar] [CrossRef]
- Domarecka, E.; Skarzynska, M.; Szczepek, A.J.; Hatzopoulos, S. Use of zebrafish larvae lateral line to study protection against cisplatin-induced ototoxicity: A scoping review. Int. J. Immunopathol. Pharmacol. 2020, 34, 1–19. [Google Scholar] [CrossRef]
- Vona, B.; Doll, J.; Hofrichter, M.A.H.; Haaf, T.; Varshney, G.K. Small fish, big prospects: Using zebrafish to unravel the mechanisms of hereditary hearing loss. Hear. Res. 2020, 397, 107906. [Google Scholar] [CrossRef]
- Sheets, L.; Holmgren, M.; Kindt, K.S. How zebrafish can drive the future of genetic-based hearing and balance research. J. Assoc. Res. Otolaryngol. 2021, 22, 215–235. [Google Scholar] [CrossRef] [PubMed]
- Yu, R.; Wang, P.; Chen, X.W. The role of gfi1.2 in the development of zebrafish inner ear. Hear. Res. 2020, 396, 108055. [Google Scholar] [CrossRef] [PubMed]
- Feng, Y.; Yu, P.; Li, J.; Cao, Y.; Zhang, J. Phosphatidylinositol 4 kinase-β is required for the ciliogenesis of zebrafish otic vesicle. J. Genet. Genom. 2020, 47, 627–636. [Google Scholar] [CrossRef] [PubMed]
- Li, X.; Wu, X.; Luo, P.; Xiong, L. Astrocyte-specific NDRG2 gene: Functions in the brain and neurological diseases. Cell. Mol. Life Sci. 2020, 77, 2461–2472. [Google Scholar] [CrossRef] [PubMed]
- Lee, K.W.; Lim, S.; Kim, K.D. The function of N-myc downstream-regulated gene 2 (NDRG2) as a negative regulator in tumor cell metastasis. Int. J. Mol. Sci. 2022, 3, 9365. [Google Scholar] [CrossRef]
- Kim, G.; Lim, S.; Kim, K.D. N-myc downstream-regulated gene 2 (NDRG2) function as a positive regulator of apoptosis: A new insight into NDRG2 as a tumor suppressor. Cells 2021, 10, 2649. [Google Scholar] [CrossRef]
- Yao, L.; Zhang, J.; Liu, X. NDRG2: A Myc-repressed gene involved in cancer and cell stress. Acta Biochim. Biophys. Sin. 2008, 40, 625–635. [Google Scholar] [CrossRef]
- Hu, W.; Yang, Y.; Fan, C.; Ma, Z.; Deng, C.; Li, T.; Lv, J.; Yao, W.; Gao, J. Clinical and pathological significance of N-myc downstream-regulated gene 2 (NDRG2) in diverse human cancers. Apoptosis 2016, 21, 675–682. [Google Scholar] [CrossRef]
- Chen, X.L.; Lei, L.; Hong, L.L.; Ling, Z.Q. Potential role of NDRG2 in reprogramming cancer metabolism and epithelial-tomesenchymal transition. Histol. Histopathol. 2018, 33, 655–663. [Google Scholar]
- Choi, S.C.; Kim, K.D.; Kim, J.T.; Kim, J.W.; Yoon, D.Y.; Choe, Y.K.; Chang, Y.S.; Paik, S.G.; Lim, J.S. Expression and regulation of NDRG2 (N-myc downstream regulated gene 2) during the differentiation of dendritic cells. FEBS Lett. 2003, 553, 413–418. [Google Scholar] [CrossRef] [PubMed]
- Shen, L.; Qu, X.; Li, H.; Xu, C.; Wei, M.; Wang, Q.; Ru, Y.; Liu, B.; Xu, Y.; Li, K.; et al. NDRG2 facilitates colorectal cancer differentiation through the regulation of Skp2-p21/p27 axis. Oncogene 2018, 37, 1759–1774. [Google Scholar] [CrossRef] [PubMed]
- Chen, S.Y.; Wang, J.K.; Cai, C.; Xie, X. N-myc downstream-regulated gene 2 (NDRG2) promotes bone morphogenetic protein 2 (BMP2)-induced osteoblastic differentiation and calcification by Janus kinase 3 (JAK3)/signal transducer and activator of transcription 3 (STAT3) signaling pathway. Med. Sci. Monit. 2020, 26, e918541. [Google Scholar] [CrossRef] [PubMed]
- Hu, J.; Feng, L.; Ren, M.; Zhao, Y.; Lu, G.; Lu, X.; Li, Y.; Wang, X.; Bu, X.; Wang, S.; et al. Colorectal cancer cell differentiation is dependent on the repression of aerobic glycolysis by NDRG2-TXNIP axis. Dig. Dis. Sci. 2022, 67, 3763–3772. [Google Scholar] [CrossRef]
- Foletta, V.C.; Prior, M.J.; Stupka, N.; Carey, K.; Segal, D.H.; Jones, S.; Swinton, C.; Martin, S.; Cameron-Smith, D.; Walder, K.R. NDRG2, a novel regulator of myoblast proliferation, is regulated by anabolic and catabolic factors. J. Physiol. 2009, 587, 1619–1634. [Google Scholar] [CrossRef]
- Kang, K.; Jung, H.; Nam, S.; Lim, J.S. NDRG2 promotes GATA-1 expression through regulation of the JAK2/STAT pathway in PMA-stimulated U937 cells. Immune Netw. 2011, 11, 348–357. [Google Scholar] [CrossRef]
- Zhu, H.; Zhao, J.; Zhou, W.; Li, H.; Zhou, R.; Zhang, L.; Zhao, H.; Cao, J.; Zhu, X.; Hu, H.; et al. Ndrg2 regulates vertebral specification in differentiating somites. Dev. Biol. 2012, 369, 308–318. [Google Scholar] [CrossRef]
- Thisse, B.; Thisse, C. Fast Release Clones: A High throughput Expression Analysis; ZFIN Direct Data Submission; The Zebrafish Information Network: Eugene, OR, USA, 2004; ZDB-PUB-040907-1; Available online: http://zfin.org (accessed on 26 April 2023).
- Qian, F.; Wei, G.; Gao, Y.; Wang, X.; Gong, J.; Guo, C.; Wang, X.; Zhang, X.; Zhao, J.; Wang, C.; et al. Single-cell RNA-sequencing of zebrafish hair cells reveals novel genes potentially involved in hearing loss. Cell. Mol. Life Sci. 2022, 79, 385. [Google Scholar] [CrossRef]
- Le, N.; Hufford, T.M.; Park, J.S.; Brewster, R.M. Differential expression and hypoxia-mediated regulation of the N-myc downstream regulated gene family. FASEB J. 2021, 35, e21961. [Google Scholar] [CrossRef]
- Maeda, R.; Pacentine, I.V.; Erickson, T.; Nicolson, T. Functional analysis of the transmembrane and cytoplasmic domains of pcdh15a in zebrafish hair cells. J. Neurosci. 2017, 37, 3231–3245. [Google Scholar] [CrossRef]
- Chen, F.; Yang, Y.; Chen, J.; Tang, Z.; Peng, Q.; Wang, J.; Ding, J. Promotion of in vitro hair cell-like cell differentiation from human embryonic stem cells through the regulation of Notch signaling. Metabolites 2021, 11, 873. [Google Scholar] [CrossRef] [PubMed]
- Yamamoto, N.; Tanigaki, K.; Tsuji, M.; Yabe, D.; Ito, J.; Honjo, T. Inhibition of Notch/RBP-J signaling induces hair cell formation in neonate mouse cochleas. J. Mol. Med. 2006, 84, 37–45. [Google Scholar] [CrossRef]
- Mizutari, K.; Fujioka, M.; Hosoya, M.; Bramhall, N.; Okano, H.J.; Okano, H.; Edge, A.S.B. Notch inhibition induces cochlear hair cell regeneration and recovery of hearing after acoustic trauma. Neuron 2013, 77, 58–69. [Google Scholar] [CrossRef] [PubMed]
- Bramhall, N.F.; Shi, F.; Arnold, K.; Hochedlinger, K.; Edge, A.S.B. Lgr5-positive supporting cells generate new hair cells in the postnatal cochlea. Stem Cell Rep. 2014, 2, 311–322. [Google Scholar] [CrossRef] [PubMed]
- Morishita, K.; Nakahata, S.; Ichikawa, T. Pathophysiological significance of N-myc downstream-regulated gene 2 in cancer development through protein phosphatase 2A phosphorylation regulation. Cancer Sci. 2021, 112, 22–30. [Google Scholar] [CrossRef]
- Choi, S.C.; Kim, K.D.; Kim, J.T.; Oh, S.S.; Yoon, S.Y.; Song, E.Y.; Lee, H.G.; Choe, Y.K.; Choi, I.; Lim, J.S.; et al. NDRG2 is one of novel intrinsic factors for regulation of IL-10 production in human myeloid cell. Biochem. Biophys. Res. Commun. 2010, 396, 684–690. [Google Scholar] [CrossRef]
- Kang, K.; Nam, S.; Kim, B.; Lim, J.H.; Yang, Y.; Lee, M.S.; Lim, J.S. Inhibition of osteoclast differentiation by overexpression of NDRG2 in monocytes. Biochem. Biophys. Res. Commun. 2015, 468, 611–616. [Google Scholar] [CrossRef]
- Lee, S.; Lee, A.; Lim, J.; Lim, J.S. Regulation of tumor-associated macrophage (TAM) differentiation by NDRG2 expression in breast cancer cells. BMB Rep. 2022, 55, 81–86. [Google Scholar] [CrossRef]
- Hu, C.B.; Sui, B.D.; Wang, B.Y.; Li, G.; Hu, C.H.; Zheng, C.X.; Du, F.Y.; Zhu, C.H.; Li, H.B.; Feng, Y.; et al. NDRG2 suppression as a molecular hallmark of photoreceptor-specific cell death in the mouse retina. Cell Death Discov. 2018, 4, 99. [Google Scholar] [CrossRef]
- Yang, Q.; Sun, P.; Chen, S.; Li, H.; Chen, F. Behavioral methods for the functional assessment of hair cells in zebrafish. Front. Med. 2017, 11, 178–190. [Google Scholar] [CrossRef]
- Lambert, F.M.; Beck, J.C.; Baker, R.; Straka, H. Semicircular canal size determines the developmental onset of angular vestibuloocular reflexes in larval Xenopus. J. Neurosci. 2008, 28, 8086–8095. [Google Scholar] [CrossRef] [PubMed]
- Sun, P.; Zhang, Y.; Zhao, F.; Wu, J.P.; Pun, S.H.; Peng, C.; Du, M.; Vai, M.I.; Liu, D.; Chen, F. An assay for systematically quantifying the vestibulo-ocular reflex to assess vestibular function in zebrafish larvae. Front. Cell. Neurosci. 2018, 12, 257. [Google Scholar] [CrossRef] [PubMed]
- Higgs, D.M.; Souza, M.J.; Wilkins, H.R.; Presson, J.C.; Popper, A.N. Age- and size-related changes in the inner ear and hearing ability of the adult zebrafish (Danio rerio). J. Assoc. Res. Otolaryngol. 2002, 3, 174–184. [Google Scholar] [CrossRef] [PubMed]
- Hardy, K.; Amariutei, A.E.; Faveri, F.D.; Hendry, A.; Marcotti, W.; Ceriani, F. Functional development and regeneration of hair cells in the zebrafish lateral line. J. Physiol. 2021, 599, 3913–3936. [Google Scholar] [CrossRef] [PubMed]
- Llanos, P.; Andrijauskaite, K. Examination of Molecular Mechanisms on Vascular Formation and Stress Response in Zebrafish by Different Microgravity Environments. In Proceedings of the International Astronautical Congress (IAC) 2019, IAC-19-A2.7.14, Washington, DC, USA, 21–25 October 2019. [Google Scholar]
- Zhang, Q.; Shi, R.; Shi, Y.; Hao, M.; Shi, M.; Zhao, G. Involvement of Ndrg2 in the neurogenesis of adult rat cortex after traumatic injury. Chin. J. Neuroanat. 2017, 33, 117–122. [Google Scholar]
- Wang, X.; Gu, X.; Wang, C.; He, Y.; Liu, D.; Sun, S.; Li, H. Loss of ndrg2 function is involved in Notch activation in neuromast hair cell regeneration in zebrafish. Mol. Neurobiol. 2023, 60, 3100–3112. [Google Scholar] [CrossRef]






Disclaimer/Publisher’s Note: The statements, opinions and data contained in all publications are solely those of the individual author(s) and contributor(s) and not of MDPI and/or the editor(s). MDPI and/or the editor(s) disclaim responsibility for any injury to people or property resulting from any ideas, methods, instructions or products referred to in the content. |
© 2023 by the authors. Licensee MDPI, Basel, Switzerland. This article is an open access article distributed under the terms and conditions of the Creative Commons Attribution (CC BY) license (https://creativecommons.org/licenses/by/4.0/).
Share and Cite
Wang, C.; Wang, X.; Zheng, H.; Yao, J.; Xiang, Y.; Liu, D. The ndrg2 Gene Regulates Hair Cell Morphogenesis and Auditory Function during Zebrafish Development. Int. J. Mol. Sci. 2023, 24, 10002. https://doi.org/10.3390/ijms241210002
Wang C, Wang X, Zheng H, Yao J, Xiang Y, Liu D. The ndrg2 Gene Regulates Hair Cell Morphogenesis and Auditory Function during Zebrafish Development. International Journal of Molecular Sciences. 2023; 24(12):10002. https://doi.org/10.3390/ijms241210002
Chicago/Turabian StyleWang, Cheng, Xin Wang, Hao Zheng, Jia Yao, Yuqing Xiang, and Dong Liu. 2023. "The ndrg2 Gene Regulates Hair Cell Morphogenesis and Auditory Function during Zebrafish Development" International Journal of Molecular Sciences 24, no. 12: 10002. https://doi.org/10.3390/ijms241210002
APA StyleWang, C., Wang, X., Zheng, H., Yao, J., Xiang, Y., & Liu, D. (2023). The ndrg2 Gene Regulates Hair Cell Morphogenesis and Auditory Function during Zebrafish Development. International Journal of Molecular Sciences, 24(12), 10002. https://doi.org/10.3390/ijms241210002

