Glucocorticoid Receptor β Isoform Predominates in the Human Dysplastic Brain Region and Is Modulated by Age, Sex, and Antiseizure Medication
Abstract
1. Introduction
2. Results
2.1. Decreasing GRα/GRβ Ratio Is Dependent on Age and Gender in Human Dysplastic Brain Tissues
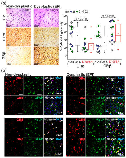
2.2. Differential Expression and Localization of GRα and GRβ Is Evident in Dysplastic and Non-Dysplastic Human Brain Tissues
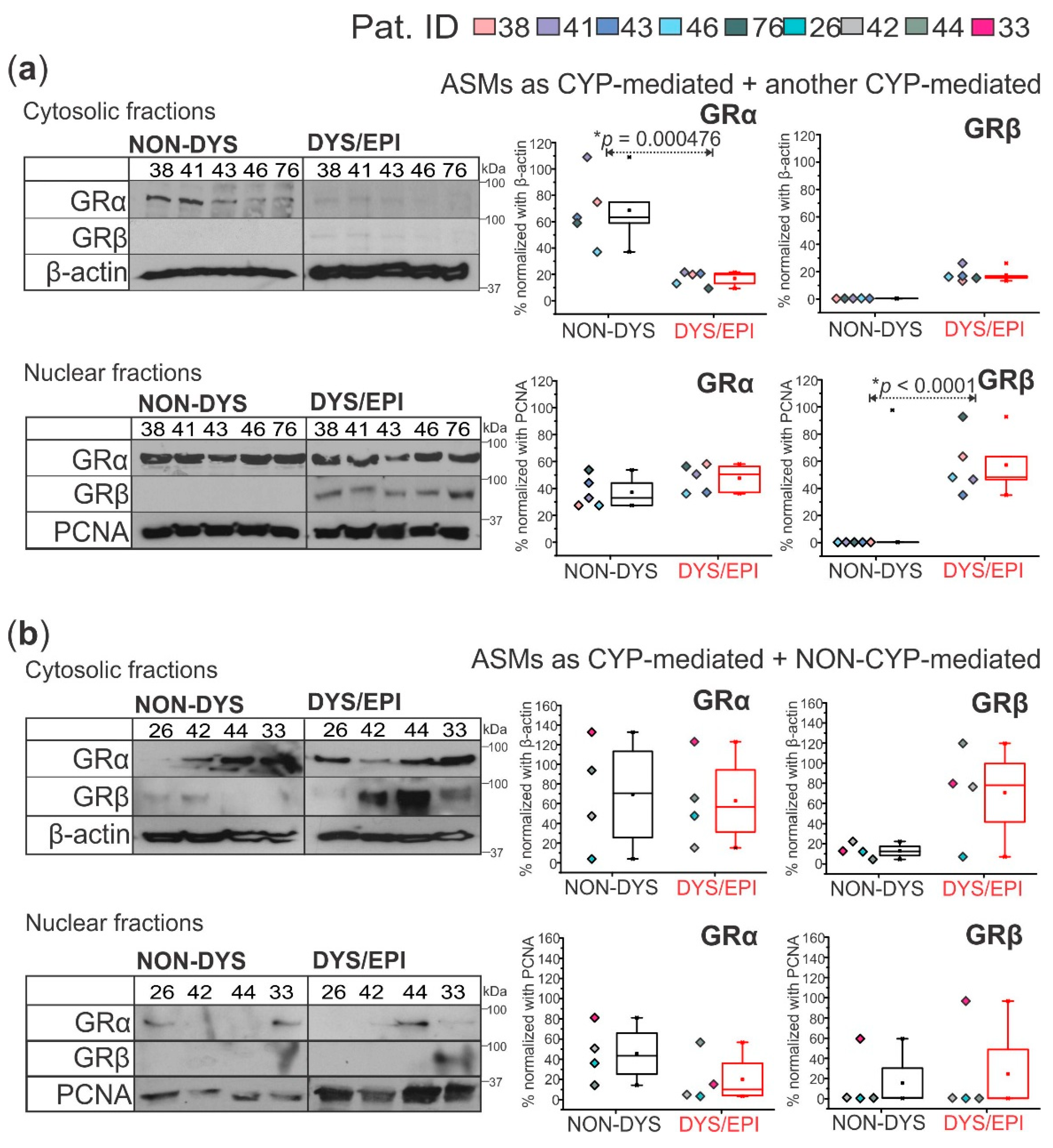
2.3. Antiseizure Drug Combination Regulates Subcellular Localization of GRα and GRβ Isoforms in Human Cortical Brain Tissue
2.4. GRβ Overexpression in Human Brain Microvascular Endothelial Cells Regulates Expression and Subcellular Localization of Critical BBB Proteins and MMP Activity
3. Discussion
4. Materials and Methods
4.1. Ethical Approval
4.2. Tissue Lysate Preparation and Fractionation
4.3. Western Blotting
4.4. Histology by Cresyl Violet Staining
4.5. Diaminobenzidine Staining
4.6. Immunofluorescence Staining
4.7. Primary Brain Endothelial Cell Culture
4.8. Overexpression of HA-GRβ by Transfection
4.9. Drug Treatment with Cellular Fractionation
4.10. Determining MMP Activity by Zymography
4.11. Data Analysis and Statistics
Supplementary Materials
Author Contributions
Funding
Institutional Review Board Statement
Informed Consent Statement
Data Availability Statement
Acknowledgments
Conflicts of Interest
References
- Ghosh, C.; Hossain, M.; Mishra, S.; Khan, S.; Gonzalez-Martinez, J.; Marchi, N.; Janigro, D.; Bingaman, W.; Najm, I. Modulation of glucocorticoid receptor in human epileptic endothelial cells impacts drug biotransformation in an in vitro blood-brain barrier model. Epilepsia 2018, 59, 2049–2060. [Google Scholar] [CrossRef] [PubMed]
- Ghosh, C.; Hossain, M.; Solanki, J.; Najm, I.M.; Marchi, N.; Janigro, D. Overexpression of pregnane X and glucocorticoid receptors and the regulation of cytochrome P450 in human epileptic brain endothelial cells. Epilepsia 2017, 58, 576–585. [Google Scholar] [CrossRef] [PubMed]
- Hossain, M.; Williams, S.; Ferguson, L.; Bingaman, W.; Ghosh, A.; Najm, I.M.; Ghosh, C. Heat Shock Proteins Accelerate the Maturation of Brain Endothelial Cell Glucocorticoid Receptor in Focal Human Drug-Resistant Epilepsy. Mol. Neurobiol. 2020, 57, 4511–4529. [Google Scholar] [CrossRef] [PubMed]
- Oakley, R.H.; Sar, M.; Cidlowski, J.A. The human glucocorticoid receptor beta isoform. Expression, biochemical properties, and putative function. J. Biol. Chem. 1996, 271, 9550–9559. [Google Scholar] [CrossRef] [PubMed]
- Pujols, L.; Mullol, J.; Perez, M.; Roca-Ferrer, J.; Juan, M.; Xaubet, A.; Cidlowski, J.A.; Picado, C. Expression of the human glucocorticoid receptor alpha and beta isoforms in human respiratory epithelial cells and their regulation by dexamethasone. Am. J. Respir. Cell Mol. Biol. 2001, 24, 49–57. [Google Scholar] [CrossRef] [PubMed]
- Lu, N.Z.; Cidlowski, J.A. The origin and functions of multiple human glucocorticoid receptor isoforms. Ann. N. Y. Acad. Sci. 2004, 1024, 102–123. [Google Scholar] [CrossRef] [PubMed]
- Derijk, R.H.; Schaaf, M.J.; Turner, G.; Datson, N.A.; Vreugdenhil, E.; Cidlowski, J.; de Kloet, E.R.; Emery, P.; Sternberg, E.M.; Detera-Wadleigh, S.D. A human glucocorticoid receptor gene variant that increases the stability of the glucocorticoid receptor beta-isoform mRNA is associated with rheumatoid arthritis. J. Rheumatol. 2001, 28, 2383–2388. [Google Scholar]
- Hamid, Q.A.; Wenzel, S.E.; Hauk, P.J.; Tsicopoulos, A.; Wallaert, B.; Lafitte, J.J.; Chrousos, G.P.; Szefler, S.J.; Leung, D.Y. Increased glucocorticoid receptor beta in airway cells of glucocorticoid-insensitive asthma. Am. J. Respir. Crit. Care Med. 1999, 159, 1600–1604. [Google Scholar] [CrossRef]
- Yin, Y.; Zhang, X.; Li, Z.; Deng, L.; Jiao, G.; Zhang, B.; Xie, P.; Mu, H.; Qiao, W.; Zou, J. Glucocorticoid receptor beta regulates injury-mediated astrocyte activation and contributes to glioma pathogenesis via modulation of beta-catenin/TCF transcriptional activity. Neurobiol. Dis. 2013, 59, 165–176. [Google Scholar] [CrossRef]
- Blumcke, I.; Thom, M.; Aronica, E.; Armstrong, D.D.; Vinters, H.V.; Palmini, A.; Jacques, T.S.; Avanzini, G.; Barkovich, A.J.; Battaglia, G.; et al. The clinicopathologic spectrum of focal cortical dysplasias: A consensus classification proposed by an ad hoc Task Force of the ILAE Diagnostic Methods Commission. Epilepsia 2011, 52, 158–174. [Google Scholar] [CrossRef]
- Arena, A.; Zimmer, T.S.; van Scheppingen, J.; Korotkov, A.; Anink, J.J.; Muhlebner, A.; Jansen, F.E.; van Hecke, W.; Spliet, W.G.; van Rijen, P.C.; et al. Oxidative stress and inflammation in a spectrum of epileptogenic cortical malformations: Molecular insights into their interdependence. Brain Pathol. 2019, 29, 351–365. [Google Scholar] [CrossRef] [PubMed]
- Butler, T.; Ichise, M.; Teich, A.F.; Gerard, E.; Osborne, J.; French, J.; Devinsky, O.; Kuzniecky, R.; Gilliam, F.; Pervez, F.; et al. Imaging inflammation in a patient with epilepsy due to focal cortical dysplasia. J. Neuroimaging 2013, 23, 129–131. [Google Scholar] [CrossRef] [PubMed]
- Aronica, E.; Gorter, J.A.; Jansen, G.H.; van Veelen, C.W.; van Rijen, P.C.; Leenstra, S.; Ramkema, M.; Scheffer, G.L.; Scheper, R.J.; Troost, D. Expression and cellular distribution of multidrug transporter proteins in two major causes of medically intractable epilepsy: Focal cortical dysplasia and glioneuronal tumors. Neuroscience 2003, 118, 417–429. [Google Scholar] [CrossRef]
- Sisodiya, S.M.; Heffernan, J.; Squier, M.V. Over-expression of P-glycoprotein in malformations of cortical development. Neuroreport 1999, 10, 3437–3441. [Google Scholar] [CrossRef]
- Williams, S.; Hossain, M.; Ferguson, L.; Busch, R.M.; Marchi, N.; Gonzalez-Martinez, J.; Perucca, E.; Najm, I.M.; Ghosh, C. Neurovascular Drug Biotransformation Machinery in Focal Human Epilepsies: Brain CYP3A4 Correlates with Seizure Frequency and Antiepileptic Drug Therapy. Mol. Neurobiol. 2019, 56, 8392–8407. [Google Scholar] [CrossRef]
- Lucafo, M.; Bramuzzo, M.; Selvestrel, D.; Da Lozzo, P.; Decorti, G.; Stocco, G. Gender May Influence the Immunosuppressive Actions of Prednisone in Young Patients With Inflammatory Bowel Disease. Front. Immunol. 2021, 12, 673068. [Google Scholar] [CrossRef]
- Ortiz-Gonzalez, X.R.; Poduri, A.; Roberts, C.M.; Sullivan, J.E.; Marsh, E.D.; Porter, B.E. Focal cortical dysplasia is more common in boys than in girls. Epilepsy Behav. 2013, 27, 121–123. [Google Scholar] [CrossRef]
- Chikanza, I.C. Mechanisms of corticosteroid resistance in rheumatoid arthritis: A putative role for the corticosteroid receptor beta isoform. Ann. N. Y. Acad. Sci. 2002, 966, 39–48. [Google Scholar] [CrossRef]
- Sousa, A.R.; Lane, S.J.; Cidlowski, J.A.; Staynov, D.Z.; Lee, T.H. Glucocorticoid resistance in asthma is associated with elevated in vivo expression of the glucocorticoid receptor beta-isoform. J. Allergy Clin. Immunol. 2000, 105, 943–950. [Google Scholar] [CrossRef]
- Gupta, R.; Appleton, R. Corticosteroids in the management of the paediatric epilepsies. Arch. Dis. Child. 2005, 90, 379–384. [Google Scholar] [CrossRef]
- Verhelst, H.; Boon, P.; Buyse, G.; Ceulemans, B.; D’Hooghe, M.; Meirleir, L.D.; Hasaerts, D.; Jansen, A.; Lagae, L.; Meurs, A.; et al. Steroids in intractable childhood epilepsy: Clinical experience and review of the literature. Seizure 2005, 14, 412–421. [Google Scholar] [CrossRef] [PubMed]
- Forster, C.; Silwedel, C.; Golenhofen, N.; Burek, M.; Kietz, S.; Mankertz, J.; Drenckhahn, D. Occludin as direct target for glucocorticoid-induced improvement of blood-brain barrier properties in a murine in vitro system. J. Physiol. 2005, 565, 475–486. [Google Scholar] [CrossRef] [PubMed]
- Hartmann, J.; Dedic, N.; Pohlmann, M.L.; Hausl, A.; Karst, H.; Engelhardt, C.; Westerholz, S.; Wagner, K.V.; Labermaier, C.; Hoeijmakers, L.; et al. Forebrain glutamatergic, but not GABAergic, neurons mediate anxiogenic effects of the glucocorticoid receptor. Mol. Psychiatry 2017, 22, 466–475. [Google Scholar] [CrossRef] [PubMed]
- Tertil, M.; Skupio, U.; Barut, J.; Dubovyk, V.; Wawrzczak-Bargiela, A.; Soltys, Z.; Golda, S.; Kudla, L.; Wiktorowska, L.; Szklarczyk, K. Glucocorticoid receptor signaling in astrocytes is required for aversive memory formation. Transl. Psychiatry 2018, 8, 255. [Google Scholar] [CrossRef]
- Al Heialy, S.; Gaudet, M.; Ramakrishnan, R.K.; Mogas, A.; Salameh, L.; Mahboub, B.; Hamid, Q. Contribution of IL-17 in Steroid Hyporesponsiveness in Obese Asthmatics Through Dysregulation of Glucocorticoid Receptors alpha and beta. Front. Immunol. 2020, 11, 1724. [Google Scholar] [CrossRef]
- Gougat, C.; Jaffuel, D.; Gagliardo, R.; Henriquet, C.; Bousquet, J.; Demoly, P.; Mathieu, M. Overexpression of the human glucocorticoid receptor alpha and beta isoforms inhibits AP-1 and NF-kappaB activities hormone independently. J. Mol. Med. 2002, 80, 309–318. [Google Scholar] [CrossRef]
- Dittmar, K.D.; Demady, D.R.; Stancato, L.F.; Krishna, P.; Pratt, W.B. Folding of the glucocorticoid receptor by the heat shock protein (hsp) 90-based chaperone machinery. The role of p23 is to stabilize receptor.hsp90 heterocomplexes formed by hsp90.p60.hsp70. J. Biol. Chem. 1997, 272, 21213–21220. [Google Scholar] [CrossRef]
- Kirschke, E.; Goswami, D.; Southworth, D.; Griffin, P.R.; Agard, D.A. Glucocorticoid receptor function regulated by coordinated action of the Hsp90 and Hsp70 chaperone cycles. Cell 2014, 157, 1685–1697. [Google Scholar] [CrossRef]
- Zhang, X.; Clark, A.F.; Yorio, T. Heat shock protein 90 is an essential molecular chaperone for nuclear transport of glucocorticoid receptor beta. Invest. Ophthalmol. Vis. Sci. 2006, 47, 700–708. [Google Scholar] [CrossRef]
- Su, J.M.; Hsu, Y.Y.; Lin, P.; Chang, H. Nuclear Accumulation of Heat-shock Protein 90 Is Associated with Poor Survival and Metastasis in Patients with Non-small Cell Lung Cancer. Anticancer Res. 2016, 36, 2197–2203. [Google Scholar]
- Muskhelishvili, L.; Thompson, P.A.; Kusewitt, D.F.; Wang, C.; Kadlubar, F.F. In situ hybridization and immunohistochemical analysis of cytochrome P450 1B1 expression in human normal tissues. J. Histochem. Cytochem. 2001, 49, 229–236. [Google Scholar] [CrossRef] [PubMed]
- Na, W.; Shin, J.Y.; Lee, J.Y.; Jeong, S.; Kim, W.S.; Yune, T.Y.; Ju, B.G. Dexamethasone suppresses JMJD3 gene activation via a putative negative glucocorticoid response element and maintains integrity of tight junctions in brain microvascular endothelial cells. J. Cereb. Blood Flow Metab. 2017, 37, 3695–3708. [Google Scholar] [CrossRef] [PubMed]
- Zielinska, K.A.; Van Moortel, L.; Opdenakker, G.; De Bosscher, K.; Van den Steen, P.E. Endothelial Response to Glucocorticoids in Inflammatory Diseases. Front. Immunol. 2016, 7, 592. [Google Scholar] [CrossRef] [PubMed]
- Haim, Y.O.; Unger, N.D.; Souroujon, M.C.; Mittelman, M.; Neumann, D. Resistance of LPS-activated bone marrow derived macrophages to apoptosis mediated by dexamethasone. Sci. Rep. 2014, 4, 4323. [Google Scholar] [CrossRef]
- Sato, R.; Ohmori, K.; Umetsu, M.; Takao, M.; Tano, M.; Grant, G.; Porter, B.; Bet, A.; Terasaki, T.; Uchida, Y. An Atlas of the Quantitative Protein Expression of Anti-Epileptic-Drug Transporters, Metabolizing Enzymes and Tight Junctions at the Blood-Brain Barrier in Epileptic Patients. Pharmaceutics 2021, 13, 2122. [Google Scholar] [CrossRef]
- Chen, F.; Ohashi, N.; Li, W.; Eckman, C.; Nguyen, J.H. Disruptions of occludin and claudin-5 in brain endothelial cells in vitro and in brains of mice with acute liver failure. Hepatology 2009, 50, 1914–1923. [Google Scholar] [CrossRef]
- Rempe, R.G.; Hartz, A.M.S.; Soldner, E.L.B.; Sokola, B.S.; Alluri, S.R.; Abner, E.L.; Kryscio, R.J.; Pekcec, A.; Schlichtiger, J.; Bauer, B. Matrix Metalloproteinase-Mediated Blood-Brain Barrier Dysfunction in Epilepsy. J. Neurosci. 2018, 38, 4301–4315. [Google Scholar] [CrossRef]
- Wilczynski, G.M.; Konopacki, F.A.; Wilczek, E.; Lasiecka, Z.; Gorlewicz, A.; Michaluk, P.; Wawrzyniak, M.; Malinowska, M.; Okulski, P.; Kolodziej, L.R.; et al. Important role of matrix metalloproteinase 9 in epileptogenesis. J. Cell Biol. 2008, 180, 1021–1035. [Google Scholar] [CrossRef]
- Chiang, T.I.; Hung, Y.Y.; Wu, M.K.; Huang, Y.L.; Kang, H.Y. TNIP2 mediates GRbeta-promoted inflammation and is associated with severity of major depressive disorder. Brain Behav. Immun. 2021, 95, 454–461. [Google Scholar] [CrossRef]
- Lee, I.T.; Lin, C.C.; Wu, Y.C.; Yang, C.M. TNF-alpha induces matrix metalloproteinase-9 expression in A549 cells: Role of TNFR1/TRAF2/PKCalpha-dependent signaling pathways. J. Cell. Physiol. 2010, 224, 454–464. [Google Scholar] [CrossRef]
- Moraes, L.A.; Paul-Clark, M.J.; Rickman, A.; Flower, R.J.; Goulding, N.J.; Perretti, M. Ligand-specific glucocorticoid receptor activation in human platelets. Blood 2005, 106, 4167–4175. [Google Scholar] [CrossRef] [PubMed]
- Yung, K.C.; Xu, C.W.; Zhang, Z.W.; Yu, W.J.; Li, Q.; Xu, X.R.; Han, Y.F.; Wang, X.J.; Yin, J. Investigation on glucocorticoid receptors within platelets from adult patients with immune thrombocytopenia. Hematology 2020, 25, 37–42. [Google Scholar] [CrossRef] [PubMed]
- Ghosh, C.; Marchi, N.; Desai, N.K.; Puvenna, V.; Hossain, M.; Gonzalez-Martinez, J.; Alexopoulos, A.V.; Janigro, D. Cellular localization and functional significance of CYP3A4 in the human epileptic brain. Epilepsia 2011, 52, 562–571. [Google Scholar] [CrossRef] [PubMed]
- Ghosh, C.; Gonzalez-Martinez, J.; Hossain, M.; Cucullo, L.; Fazio, V.; Janigro, D.; Marchi, N. Pattern of P450 expression at the human blood-brain barrier: Roles of epileptic condition and laminar flow. Epilepsia 2010, 51, 1408–1417. [Google Scholar] [CrossRef] [PubMed]
- Ratnikov, B.I.; Deryugina, E.I.; Strongin, A.Y. Gelatin zymography and substrate cleavage assays of matrix metalloproteinase-2 in breast carcinoma cells overexpressing membrane type-1 matrix metalloproteinase. Lab. Investig. 2002, 82, 1583–1590. [Google Scholar] [CrossRef] [PubMed][Green Version]






| ID# | Age (Yrs) | Sex | ASMs | CYP- Mediated ASMs | Seizure Freq. (Per Week) | Duration of Epilepsy (Yrs) | Resected Region | Pathology Details | Exp. Use |
|---|---|---|---|---|---|---|---|---|---|
| 62 | 28 | F | CLB LEV OXC | CLB OXC | 1 ± 1 | 22 | Left mesial frontal lobe | FCD; Mild focal perivascular chronic inflammation; Focal subpial gliosis; Focal perivascular white matter atrophy | IHC, WB |
| 44 | 13 | M | LTG ZNS | ZNS | 3 ± 1 | 9 | Right frontal lobe | FCD; Nodular heterotopia; Perivascular chronic inflammation; Perivascular white matter atrophy, subpial gliosis | WB |
| 46 | 34 | F | LEV TPM | TPM | 1 | 26 | Right frontal lobe | FCD; Perivascular chronic inflammation; focal changes consistent with remote infarct/contusion damage; Subpial gliosis | WB |
| 28 | 64 | F | TPM LEV OXC | TPM OXC | 1 | 27 | Left frontal lobe | Focal cortical architectural disorganization consistent with FCD; Microcalcification; Focal perivascular white matter atrophy; Mild focal perivascular inflammation | IHC, WB |
| 61 | 10 | M | CLB LTG FBM | CLB | 1 | 8 | Right superior frontal lobe | FCD; Rare perivascular chronic lymphocytic inflammation; No balloon cells | IHC, WB |
| 66 | 25 | F | LTG BRV | 7 | 3 | Left frontal lobe | Cortex with minimal non-specific findings and no large dysmorphic neurons; Architecture minimally distorted | WB | |
| 51 | 1 | F | VGB LCM | LCM | 2 ± 1 | 1 | Left frontal lobe | FCD; Mild focal perivascular chronic inflammation | WB |
| 53 | 24 | M | CBZ ZNS | CBZ ZNS | 4 ± 1 | 19 | Right occipital lobe | FCD; Focal perivascular white matter atrophy; Mild focal perivascular chronic inflammation; Subpial gliosis | WB |
| 56 | 16 | F | LCM PER RUF | LCM PER RUF | Not noted | 15 | Left occipital lobe/temporal lobe | FCD; Mild focal cortical dysplasia, marked neuronal loss and gliosis | WB |
| 38 | 29 | F | PHT ZNS CLB | PHT ZNS CLB | 14 ± 2 | 24 | Left temporal lobe/frontal lobe | FCD, Mild focal cortical architectural disorganization; Mild focal perivascular chronic inflammation | WB |
| 41 | 13 | F | OXC CLB CLZ | OXC CLB CLZ | 1 | 14 | Right frontal lobe | FCD, Focal architectural disorganization and Subpial gliosis | WB |
| 43 | 32 | M | OXC ZNS | OXC ZNS | 5 ± 11 | 30 | Left parietal lobe | FCD, Mild focal cortical architectural disorganization; Subpial gliosis; Contusional damage; Perivascular chronic inflammation | WB |
| 76 | 4 | M | LCM CLZ | LCM CLZ | 7 ± 1 | 3 | Left lateral temporal lobe | Changes consistent with remote infarcts/ischemic damage with microcalcification; Gliosis; Focal giant cells; Focal chronic inflammation | WB |
| 26 | 27 | M | LTG ZNS | ZNS | 1 | 11 | Left frontal lobe | Mild focal cortical architectural disorganization; Focal changes consistent with remote ischemic damage; Subpial gliosis; Meningeal fibrosis with perivascular and meningeal chronic inflammation | WB |
| 42 | 20 | F | LTG CLB | CLB | 10 ± 2 | 9 | Left lateral temporal lobe | FCD, Focal architectural disorganization and Subpial gliosis | WB |
| 33 | 37 | M | LTG LCM | LCM | 1 | 15 | Right frontal lobe | FCD, Focal cortical architectural disorganization; Subpial gliosis; Focal contusional damage | WB |
| 29 | 47 | F | ZNS CITA | ZNS CITA | Not noted | Not noted | Left lateral temporal lobe | Focal subpial gliosis | WB |
| 80 | 55 | F | OXC LTG | OXC | 3 | 7 | Temporal lobe | Mild cortical architectural abnormality; Mild diffuse subpial gliosis; Mild perivascular fibrosis | WB |
| 86 | 62 | M | PHT ZNS | PHT ZNS | 1 | 62 | Left temporal lobe | Diffuse subpial gliosis; Microscopic subacute infarct-like foci (gliosis and macrophages) | WB |
| 88 | 49 | M | OXC LEV ZNS CLZ LOR | OXC ZNS CLZ | 1 every 2 months | 2 | Left frontal lobe | Mild focal cortical architectural disorganization consistent with FCD; Focal changes consistent with contusional damage/infarct; Meningeal chronic inflammation; Subpial gliosis | WB |
| 142 | 23 | M | LCM CLB | LCM CLB | 0.75 | 2 | Left anterior temporal lobe | FCD | WB |
| 167 | 42 | F | CLB LTG | CLB | 1 per month | 9 | Right temporal lobe | Mild focal cortical architectural disorganization consistent with FCD; Mild focal perivascular white matter atrophy; Subpial gliosis | WB |
| 160 | 20 | F | LTG LCM MDZ | LCM MDZ | 1 per month | 18 | Right temporal lobe | Mild focal cortical architectural disorganization consistent with FCD; Mild focal perivascular white matter atrophy; Subpial gliosis | WB |
| 9 | 22 | M | PHT CLB LTG | PHT CLB | 1 per month | 18 | Right frontal lobe | Focal cavitary changes and gliosis consistent with focal infarct/contusional damage; Focal perivascular white matter atrophy; Subpial gliosis | Cell culture WB |
| 111 | 35 | M | ZNS CLB CLZ | ZNS CLB CLZ | 3 ± 1 | 8 | Right temporal lobe | Mild focal cortical architectural disorganization suggestive of FCD; Perivascular white matter atrophy; Mild perivascular chronic inflammation; Focal subpial gliosis | Cell culture WB |
Publisher’s Note: MDPI stays neutral with regard to jurisdictional claims in published maps and institutional affiliations. |
© 2022 by the authors. Licensee MDPI, Basel, Switzerland. This article is an open access article distributed under the terms and conditions of the Creative Commons Attribution (CC BY) license (https://creativecommons.org/licenses/by/4.0/).
Share and Cite
Westcott, R.; Chung, N.; Ghosh, A.; Ferguson, L.; Bingaman, W.; Najm, I.M.; Ghosh, C. Glucocorticoid Receptor β Isoform Predominates in the Human Dysplastic Brain Region and Is Modulated by Age, Sex, and Antiseizure Medication. Int. J. Mol. Sci. 2022, 23, 4940. https://doi.org/10.3390/ijms23094940
Westcott R, Chung N, Ghosh A, Ferguson L, Bingaman W, Najm IM, Ghosh C. Glucocorticoid Receptor β Isoform Predominates in the Human Dysplastic Brain Region and Is Modulated by Age, Sex, and Antiseizure Medication. International Journal of Molecular Sciences. 2022; 23(9):4940. https://doi.org/10.3390/ijms23094940
Chicago/Turabian StyleWestcott, Rosemary, Natalie Chung, Arnab Ghosh, Lisa Ferguson, William Bingaman, Imad M. Najm, and Chaitali Ghosh. 2022. "Glucocorticoid Receptor β Isoform Predominates in the Human Dysplastic Brain Region and Is Modulated by Age, Sex, and Antiseizure Medication" International Journal of Molecular Sciences 23, no. 9: 4940. https://doi.org/10.3390/ijms23094940
APA StyleWestcott, R., Chung, N., Ghosh, A., Ferguson, L., Bingaman, W., Najm, I. M., & Ghosh, C. (2022). Glucocorticoid Receptor β Isoform Predominates in the Human Dysplastic Brain Region and Is Modulated by Age, Sex, and Antiseizure Medication. International Journal of Molecular Sciences, 23(9), 4940. https://doi.org/10.3390/ijms23094940

