MED1 Ablation Promotes Oral Mucosal Wound Healing via JNK Signaling Pathway
Abstract
1. Introduction
2. Results
2.1. Thickened Oral Mucosal Epithelial Layer in Med1epi−/− Mice
2.2. Ablation of MED1 Accelerated Oral Mucosal Wound Healing
2.3. Ablation of MED1 Accelerated Proliferation and Migration of Keratinocytes in Mice
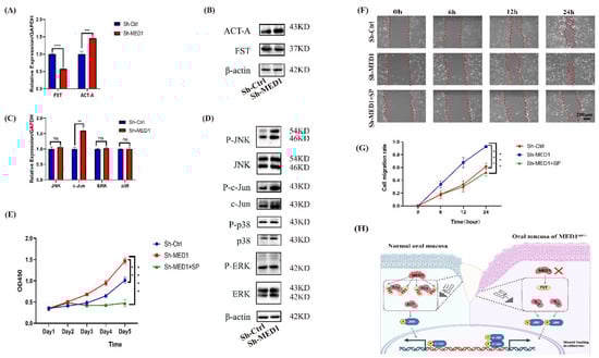
2.4. Keratinocytes with MED1 Knockdown Exhibit Enhanced Proliferation and Migration In Vitro
2.5. Follistatin Expression Is Decreased and the JNK/c-Jun Pathway Is Activated in MED1 Knockdown Keratinocytes In Vitro
3. Discussion
4. Materials and Methods
4.1. Laboratory Animals
4.2. Generation of Keratinocyte-Specific Med1epi−/− Mice
4.3. Oral Mucosal Injury Mice Model Construction
4.4. Analysis of Cell Migration in Wound Tissue
4.5. Analysis of Cell Proliferation in Wound Tissue
4.6. Production and Culture of MED1 Knockdown Keratinocytes
4.7. Total RNA Extract and qRT-PCR
4.8. Immunoblotting
4.9. Keratinocyte Proliferation Assay
4.10. Keratinocyte Migration Assay
4.11. Analysis of Cell Proliferation in Wound Tissue
4.12. Inhibition Assay
4.13. Statistical Analyses
5. Conclusions
Supplementary Materials
Author Contributions
Funding
Institutional Review Board Statement
Informed Consent Statement
Data Availability Statement
Acknowledgments
Conflicts of Interest
References
- Munoz-Corcuera, M.; Esparza-Gomez, G.; Gonzalez-Moles, M.A.; Bascones-Martinez, A. Oral ulcers: Clinical aspects. A tool for dermatologists. Part I. Acute ulcers. Clin. Exp. Dermatol. 2009, 34, 289–294. [Google Scholar] [CrossRef]
- Field, E.A.; Allan, R.B. Oral ulceration—Aetiopathogenesis, clinical diagnosis and management in the gastrointestinal clinic. Aliment. Pharmacol. Ther. 2003, 18, 949–962. [Google Scholar] [CrossRef] [PubMed]
- Aksit-Bicak, D.; Emekli-Alturfan, E.; Ustundag, U.V.; Akyuz, S. Assessment of dental caries and salivary nitric oxide levels in children with dyspepsia. BMC Oral Health 2019, 19, 11. [Google Scholar] [CrossRef] [PubMed]
- da Silveira Teixeira, D.; de Figueiredo, M.A.Z.; Cherubini, K.; de Oliveira, S.D.; Salum, F.G. The topical effect of chlorhexidine and povidone-iodine in the repair of oral wounds. A review. Stomatologija 2019, 21, 35–41. [Google Scholar]
- Lee, J.; Kim, E.H.; Shin, D.; Roh, J.L. Accelerated oral wound healing using a pre-vascularized mucosal cell sheet. Sci. Rep. 2017, 7, 10667. [Google Scholar] [CrossRef]
- Sculean, A.; Gruber, R.; Bosshardt, D.D. Soft tissue wound healing around teeth and dental implants. J. Clin. Periodontol. 2014, 41 (Suppl. 15), S6–S22. [Google Scholar] [CrossRef] [PubMed]
- Dragovic, M.; Pejovic, M.; Stepic, J.; Colic, S.; Dozic, B.; Dragovic, S.; Lazarevic, M.; Nikolic, N.; Milasin, J.; Milicic, B. Comparison of four different suture materials in respect to oral wound healing, microbial colonization, tissue reaction and clinical features-randomized clinical study. Clin. Oral Investig. 2020, 24, 1527–1541. [Google Scholar] [CrossRef] [PubMed]
- John, S.S.; Mohanty, S.; Chaudhary, Z.; Sharma, P.; Kumari, S.; Verma, A. Comparative evaluation of Low Level Laser Therapy and cryotherapy in pain control and wound healing following orthodontic tooth extraction: A double blind study. J. Craniomaxillofac. Surg. 2020, 48, 251–260. [Google Scholar] [CrossRef]
- Carroll, J.D.; Milward, M.R.; Cooper, P.R.; Hadis, M.; Palin, W.M. Developments in low level light therapy (LLLT) for dentistry. Dent. Mater. 2014, 30, 465–475. [Google Scholar] [CrossRef]
- Damrongrungruang, T.; Paphangkorakit, J.; Limsitthichaikoon, S.; Khampaenjiraroch, B.; Davies, M.J.; Sungthong, B.; Priprem, A. Anthocyanin complex niosome gel accelerates oral wound healing: In vitro and clinical studies. Nanomedicine 2021, 37, 102423. [Google Scholar] [CrossRef]
- Madrazo-Jimenez, M.; Rodriguez-Caballero, A.; Serrera-Figallo, M.A.; Garrido-Serrano, R.; Gutierrez-Corrales, A.; Gutierrez-Perez, J.L.; Torres-Lagares, D. The effects of a topical gel containing chitosan, 0.2% chlorhexidine, allantoin and despanthenol on the wound healing process subsequent to impacted lower third molar extraction. Med. Oral Patol. Oral Cir. Bucal 2016, 21, e696–e702. [Google Scholar] [PubMed]
- Rousselle, P.; Montmasson, M.; Garnier, C. Extracellular matrix contribution to skin wound re-epithelialization. Matrix Biol. 2019, 75–76, 12–26. [Google Scholar] [CrossRef]
- Rodrigues, M.; Kosaric, N.; Bonham, C.A.; Gurtner, G.C. Wound Healing: A Cellular Perspective. Physiol. Rev. 2019, 99, 665–706. [Google Scholar] [CrossRef] [PubMed]
- Rousselle, P.; Braye, F.; Dayan, G. Re-epithelialization of adult skin wounds: Cellular mechanisms and therapeutic strategies. Adv. Drug Deliv. Rev. 2019, 146, 344–365. [Google Scholar] [CrossRef] [PubMed]
- Raja; Sivamani, K.; Garcia, M.S.; Isseroff, R.R. Wound re-epithelialization: Modulating keratinocyte migration in wound healing. Front. Biosci. 2007, 12, 2849–2868. [Google Scholar] [CrossRef]
- Oda, Y.; Hu, L.; Bul, V.; Elalieh, H.; Reddy, J.K.; Bikle, D.D. Coactivator MED1 ablation in keratinocytes results in hair-cycling defects and epidermal alterations. J. Investig. Dermatol. 2012, 132, 1075–1083. [Google Scholar] [CrossRef]
- Noguchi, F.; Nakajima, T.; Inui, S.; Reddy, J.K.; Itami, S. Alteration of skin wound healing in keratinocyte-specific mediator complex subunit 1 null mice. PLoS ONE 2014, 9, e102271. [Google Scholar] [CrossRef]
- Jia, Y.; Viswakarma, N.; Reddy, J.K. Med1 subunit of the mediator complex in nuclear receptor-regulated energy metabolism, liver regeneration, and hepatocarcinogenesis. Gene Expr. 2014, 16, 63–75. [Google Scholar] [CrossRef]
- Lei, L.; Yang, X.; Su, Y.; Zheng, H.; Liu, J.; Liu, H.; Zou, Y.; Jiao, A.; Wang, X.; Zhang, C.; et al. Med1 controls CD8 T cell maintenance through IL-7R-mediated cell survival signalling. J. Cell Mol. Med. 2021, 25, 4870–4876. [Google Scholar] [CrossRef]
- Leonard, M.; Zhang, X. Estrogen receptor coactivator Mediator Subunit 1 (MED1) as a tissue-specific therapeutic target in breast cancer. J. Zhejiang Univ. Sci. B 2019, 20, 381–390. [Google Scholar] [CrossRef]
- Viswakarma, N.; Jia, Y.; Bai, L.; Gao, Q.; Lin, B.; Zhang, X.; Misra, P.; Rana, A.; Jain, S.; Gonzalez, F.J.; et al. The Med1 subunit of the mediator complex induces liver cell proliferation and is phosphorylated by AMP kinase. J. Biol. Chem. 2013, 288, 27898–27911. [Google Scholar] [CrossRef] [PubMed]
- Matsumoto, K.; Yu, S.; Jia, Y.; Ahmed, M.R.; Viswakarma, N.; Sarkar, J.; Kashireddy, P.V.; Rao, M.S.; Karpus, W.; Gonzalez, F.J.; et al. Critical role for transcription coactivator peroxisome proliferator-activated receptor (PPAR)-binding protein/TRAP220 in liver regeneration and PPARalpha ligand-induced liver tumor development. J. Biol. Chem. 2007, 282, 17053–17060. [Google Scholar] [CrossRef]
- Thompson, T.B.; Lerch, T.F.; Cook, R.W.; Woodruff, T.K.; Jardetzky, T.S. The structure of the follistatin:activin complex reveals antagonism of both type I and type II receptor binding. Dev. Cell 2005, 9, 535–543. [Google Scholar] [CrossRef] [PubMed]
- Cangkrama, M.; Wietecha, M.; Werner, S. Wound Repair, Scar Formation, and Cancer: Converging on Activin. Trends Mol. Med. 2020, 26, 1107–1117. [Google Scholar] [CrossRef] [PubMed]
- Moura, J.; da Silva, L.; Cruz, M.T.; Carvalho, E. Molecular and cellular mechanisms of bone morphogenetic proteins and activins in the skin: Potential benefits for wound healing. Arch. Dermatol. Res. 2013, 305, 557–569. [Google Scholar] [CrossRef] [PubMed]
- Kasuya, A.; Tokura, Y. Attempts to accelerate wound healing. J. Dermatol. Sci. 2014, 76, 169–172. [Google Scholar] [CrossRef] [PubMed]
- Zhang, T.; Wang, X.F.; Wang, Z.C.; Lou, D.; Fang, Q.Q.; Hu, Y.Y.; Zhao, W.Y.; Zhang, L.Y.; Wu, L.H.; Tan, W.Q. Current potential therapeutic strategies targeting the TGF-beta/Smad signaling pathway to attenuate keloid and hypertrophic scar formation. Biomed. Pharmacother. 2020, 129, 110287. [Google Scholar] [CrossRef]
- Zong, J.; Jiang, J.; Shi, P.; Liu, J.; Wang, W.; Li, B.; Zhao, T.; Pan, T.; Zhang, Z.; Bi, L.; et al. Fatty acid extracts facilitate cutaneous wound healing through activating AKT, ERK, and TGF-β/Smad3 signaling and promoting angiogenesis. Am. J. Transl. Res. 2020, 12, 478–492. [Google Scholar]
- Hirano, S.; Rees, R.S.; Gilmont, R.R. MAP kinase pathways involving hsp27 regulate fibroblast-mediated wound contraction. J. Surg. Res. 2002, 102, 77–84. [Google Scholar] [CrossRef]
- Zhang, M.; Liu, N.Y.; Wang, X.E.; Chen, Y.H.; Li, Q.L.; Lu, K.R.; Sun, L.; Jia, Q.; Zhang, L.; Zhang, L. Activin B promotes epithelial wound healing in vivo through RhoA-JNK signaling pathway. PLoS ONE 2011, 6, e25143. [Google Scholar] [CrossRef]
- Zhang, L.; Xu, P.; Wang, X.; Zhang, M.; Yan, Y.; Chen, Y.; Zhang, L.; Zhang, L. Activin B regulates adipose-derived mesenchymal stem cells to promote skin wound healing via activation of the MAPK signaling pathway. Int. J. Biochem. Cell Biol. 2017, 87, 69–76. [Google Scholar] [CrossRef] [PubMed]
- Gazel, A.; Banno, T.; Walsh, R.; Blumenberg, M. Inhibition of JNK promotes differentiation of epidermal keratinocytes. J. Biol. Chem. 2006, 281, 20530–20541. [Google Scholar] [CrossRef] [PubMed]
- Scott, R.J.; Hall, P.; Haldane, J.S.; van Noorden, S.; Price, Y.; Lane, D.P.; Wright, N.A. A comparison of immunohistochemical markers of cell proliferation with experimentally determined growth fraction. J. Pathol. 1991, 165, 173–178. [Google Scholar] [CrossRef] [PubMed]
- Smith, H.W.; Marshall, C.J. Regulation of cell signalling by uPAR. Nat. Rev. Mol. Cell Biol. 2010, 11, 23–36. [Google Scholar] [CrossRef] [PubMed]
- Uszynski, M.; Perlik, M.; Uszynski, W.; Zekanowska, E. Urokinase plasminogen activator (uPA) and its receptor (uPAR) in gestational tissues; Measurements and clinical implications. Eur. J. Obstet. Gynecol. Reprod. Biol. 2004, 114, 54–58. [Google Scholar] [CrossRef] [PubMed]
- Beschorner, R.; Schluesener, H.J.; Nguyen, T.D.; Magdolen, V.; Luther, T.; Pedal, I.; Mattern, R.; Meyermann, R.; Schwab, J.M. Lesion-associated accumulation of uPAR/CD87-expressing infiltrating granulocytes, activated microglial cells/macrophages and upregulation by endothelial cells following TBI and FCI in humans. Neuropathol. Appl. Neurobiol. 2000, 26, 522–527. [Google Scholar] [CrossRef]
- Solberg, H.; Ploug, M.; Høyer-Hansen, G.; Nielsen, B.S.; Lund, L.R. The murine receptor for urokinase-type plasminogen activator is primarily expressed in tissues actively undergoing remodeling. J. Histochem. Cytochem. 2001, 49, 237–246. [Google Scholar] [CrossRef]
- Darbro, B.W.; Schneider, G.B.; Klingelhutz, A.J. Co-regulation of p16INK4A and migratory genes in culture conditions that lead to premature senescence in human keratinocytes. J. Investig. Dermatol. 2005, 125, 499–509. [Google Scholar] [CrossRef]
- Pastar, I.; Stojadinovic, O.; Yin, N.C.; Ramirez, H.; Nusbaum, A.G.; Sawaya, A.; Patel, S.B.; Khalid, L.; Isseroff, R.R.; Tomic-Canic, M. Epithelialization in Wound Healing: A Comprehensive Review. Adv. Wound Care 2014, 3, 445–464. [Google Scholar] [CrossRef]
- Bucekova, M.; Sojka, M.; Valachova, I.; Martinotti, S.; Ranzato, E.; Szep, Z.; Majtan, V.; Klaudiny, J.; Majtan, J. Bee-derived antibacterial peptide, defensin-1, promotes wound re-epithelialisation in vitro and in vivo. Sci. Rep. 2017, 7, 7340. [Google Scholar] [CrossRef]
- Yoshizaki, K.; Hu, L.; Nguyen, T.; Sakai, K.; He, B.; Fong, C.; Yamada, Y.; Bikle, D.D.; Oda, Y. Ablation of coactivator Med1 switches the cell fate of dental epithelia to that generating hair. PLoS ONE 2014, 9, e99991. [Google Scholar] [CrossRef] [PubMed]
- Zhang, L.; Liu, K.; Han, B.; Xu, Z.; Gao, X. The emerging role of follistatin under stresses and its implications in diseases. Gene 2018, 639, 111–116. [Google Scholar] [CrossRef] [PubMed]
- Munz, B.; Smola, H.; Engelhardt, F.; Bleuel, K.; Brauchle, M.; Lein, I.; Evans, L.W.; Huylebroeck, D.; Balling, R.; Werner, S. Overexpression of activin A in the skin of transgenic mice reveals new activities of activin in epidermal morphogenesis, dermal fibrosis and wound repair. EMBO J. 1999, 18, 5205–5215. [Google Scholar] [CrossRef]
- Wankell, M.; Munz, B.; Hübner, G.; Hans, W.; Wolf, E.; Goppelt, A.; Werner, S. Impaired wound healing in transgenic mice overexpressing the activin antagonist follistatin in the epidermis. EMBO J. 2001, 20, 5361–5372. [Google Scholar] [CrossRef] [PubMed]
- Hübner, G.; Hu, Q.; Smola, H.; Werner, S. Strong induction of activin expression after injury suggests an important role of activin in wound repair. Dev. Biol. 1996, 173, 490–498. [Google Scholar] [CrossRef]
- Banche, G.; Roana, J.; Mandras, N.; Amasio, M.; Gallesio, C.; Allizond, V.; Angeretti, A.; Tullio, V.; Cuffini, A.M. Microbial adherence on various intraoral suture materials in patients undergoing dental surgery. J. Oral Maxillofac. Surg. 2007, 65, 1503–1507. [Google Scholar] [CrossRef]
- Szpaderska, A.M.; Zuckerman, J.D.; DiPietro, L.A. Differential injury responses in oral mucosal and cutaneous wounds. J. Dent. Res. 2003, 82, 621–626. [Google Scholar] [CrossRef]
- Chen, L.; Arbieva, Z.H.; Guo, S.; Marucha, P.T.; Mustoe, T.A.; DiPietro, L.A. Positional differences in the wound transcriptome of skin and oral mucosa. BMC Genomics 2010, 11, 471. [Google Scholar] [CrossRef]
- Ito, M.; Cotsarelis, G. Is the hair follicle necessary for normal wound healing? J. Investig. Dermatol. 2008, 128, 1059–1061. [Google Scholar] [CrossRef]
- Calenic, B.; Greabu, M.; Caruntu, C.; Tanase, C.; Battino, M. Oral keratinocyte stem progenitor cells specific markers, molecular signaling pathways and potential uses. Periodontology 2000 2015, 69, 68–82. [Google Scholar] [CrossRef]
- Sattar, M.; Sayed, O.M.; Lane, M.E. Oral transmucosal drug delivery—Current status and future prospects. Int. J. Pharm. 2014, 471, 498–506. [Google Scholar] [CrossRef] [PubMed]
- Brand, H.S.; Ligtenberg, A.J.; Veerman, E.C. Saliva and wound healing. Monogr. Oral Sci. 2014, 24, 52–60. [Google Scholar] [PubMed]
- Schapher, M.; Wendler, O.; Groschl, M. Salivary cytokines in cell proliferation and cancer. Clin. Chim. Acta 2011, 412, 1740–1748. [Google Scholar] [PubMed]
- Yue, X.; Izcue, A.; Borggrefe, T. Essential role of Mediator subunit Med1 in invariant natural killer T-cell development. Proc. Natl. Acad. Sci. USA 2011, 108, 17105–17110. [Google Scholar] [CrossRef]
- Raziyeva, K.; Kim, Y.; Zharkinbekov, Z.; Kassymbek, K.; Jimi, S.; Saparov, A. Immunology of Acute and Chronic Wound Healing. Biomolecules 2021, 11, 700. [Google Scholar] [CrossRef]
- Adib, Y.; Bensussan, A.; Michel, L. Cutaneous Wound Healing: A Review about Innate Immune Response and Current Therapeutic Applications. Mediat. Inflamm. 2022, 2022, 5344085. [Google Scholar] [CrossRef]
- Bai, L.; Li, Z.; Li, Q.; Guan, H.; Zhao, S.; Liu, R.; Wang, R.; Zhang, J.; Jia, Y.; Fan, J.; et al. Mediator 1 Is Atherosclerosis Protective by Regulating Macrophage Polarization. Arterioscler. Thromb. Vasc. Biol. 2017, 37, 1470–1481. [Google Scholar] [CrossRef]





Publisher’s Note: MDPI stays neutral with regard to jurisdictional claims in published maps and institutional affiliations. |
© 2022 by the authors. Licensee MDPI, Basel, Switzerland. This article is an open access article distributed under the terms and conditions of the Creative Commons Attribution (CC BY) license (https://creativecommons.org/licenses/by/4.0/).
Share and Cite
Meng, Z.; Li, Z.; Guo, S.; Wu, D.; Wei, R.; Liu, J.; Hu, L.; Sui, L. MED1 Ablation Promotes Oral Mucosal Wound Healing via JNK Signaling Pathway. Int. J. Mol. Sci. 2022, 23, 13414. https://doi.org/10.3390/ijms232113414
Meng Z, Li Z, Guo S, Wu D, Wei R, Liu J, Hu L, Sui L. MED1 Ablation Promotes Oral Mucosal Wound Healing via JNK Signaling Pathway. International Journal of Molecular Sciences. 2022; 23(21):13414. https://doi.org/10.3390/ijms232113414
Chicago/Turabian StyleMeng, Zhaosong, Zhe Li, Shuling Guo, Danfeng Wu, Ran Wei, Jiacheng Liu, Lizhi Hu, and Lei Sui. 2022. "MED1 Ablation Promotes Oral Mucosal Wound Healing via JNK Signaling Pathway" International Journal of Molecular Sciences 23, no. 21: 13414. https://doi.org/10.3390/ijms232113414
APA StyleMeng, Z., Li, Z., Guo, S., Wu, D., Wei, R., Liu, J., Hu, L., & Sui, L. (2022). MED1 Ablation Promotes Oral Mucosal Wound Healing via JNK Signaling Pathway. International Journal of Molecular Sciences, 23(21), 13414. https://doi.org/10.3390/ijms232113414

