Identification of Chilling-Responsive Genes in Litchi chinensis by Transcriptomic Analysis Underlying Phytohormones and Antioxidant Systems
Abstract
1. Introduction
2. Results
2.1. Phenotype of Litchi Leaves under Chilling Stress
2.2. Physiological and Biochemical Changes in Response to Chilling Stress in Litchi Leaves
2.3. Digital Transcriptomic Analysis
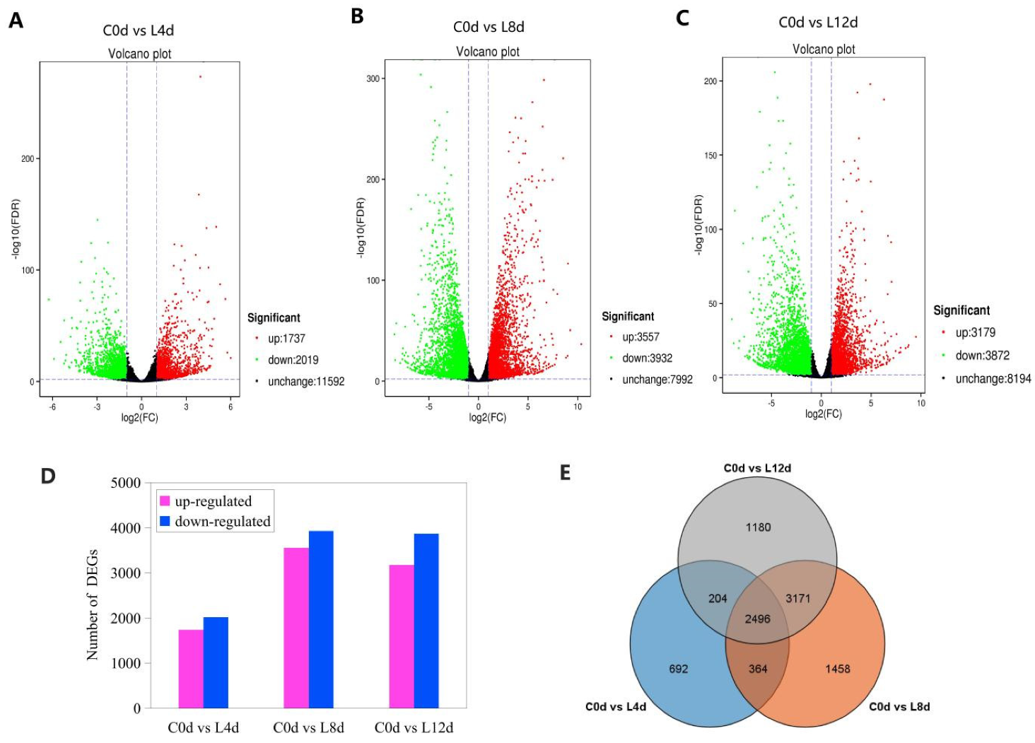
2.4. Identification of Differentially Expressed Genes
2.5. GO and KEGG Enrichment Analysis of the Differentially Expressed Genes
2.6. Identification of Plant Hormone Signal-Related Genes Involved in Chilling Stress
2.7. Identification of Antioxidant Enzyme Encoding Genes Involved in Chilling Stress
2.8. Probable Pathway Involved in Hormonal Control in Response to Chilling Stress
2.9. Confirmation of the RNA-Seq Data by qRT-PCR Analysis
2.10. Model for the Litchi Response to Chilling
3. Discussion
4. Materials and Methods
4.1. Experimental Procedure
4.2. Determination of Maximal Photochemical Efficiency
4.3. Determination of Relative Conductivity and Relative Water Content
4.4. Determination of Activities of Superoxide Dismutase, Catalase, and Peroxidase
4.5. Determination of Hydrogen Peroxide Content
4.6. RNA Isolation, cDNA Library Construction, and Analysis
4.7. RNA-Seq Data Analysis
4.8. Quantitative RT-PCR Analysis
4.9. Statistical Analysis
5. Conclusions
Supplementary Materials
Author Contributions
Funding
Institutional Review Board Statement
Informed Consent Statement
Data Availability Statement
Conflicts of Interest
References
- Pokorná, J.; Schwarzerová, K.; Zelenkova, S.; Petrášek, J.; Janotová, I.; Čapková, V.; Opatrný, Z. Sites of actin filament initiation and reorganization in cold-treated tobacco cells. Plant Cell Environ. 2004, 27, 641–653. [Google Scholar] [CrossRef]
 - Ensminger, I.; Busch, F.; Huner, N.P. Photostasis and cold acclimation: Sensing low temperature through photosynthesis. Physiol. Plant 2006, 126, 28–44. [Google Scholar] [CrossRef]
 - Kaplan, F.; Guy, C.L. β-amylase induction and the protective role of maltose during temperature shock. Plant Physiol. 2004, 135, 1674–1684. [Google Scholar] [CrossRef] [PubMed]
 - Ding, Y.; Shi, Y.; Yang, S. Advances and challenges in uncovering cold tolerance regulatory mechanisms in plants. New Phytol. 2019, 222, 1690–1704. [Google Scholar] [CrossRef]
 - Wu, F.Z.; Wang, H.X.; Xu, G.H.; Zhang, Z.C. Research progress on the physiological and molecular mechanisms of woody plants under low temperature stress. Sci. Silvae Sin. 2015, 51, 116–128. [Google Scholar]
 - Solanke, A.U.; Sharma, A.K. Signal transduction during cold stress in plants. Physiol. Mol. Biol. Plants 2008, 14, 69–79. [Google Scholar] [CrossRef]
 - Lee, B.H.; Henderson, D.A.; Zhu, J.K. The Arabidopsis cold-responsive transcriptome and its regulation by ICE1. Plant Cell 2005, 17, 3155–3175. [Google Scholar] [CrossRef]
 - Chinnusamy, V.; Zhu, J.K.; Sunkar, R. Gene regulation during cold stress acclimation in plans. Methods Mol. Biol. 2010, 639, 39–55. [Google Scholar]
 - Wang, W.; Wang, X.; Huang, M.; Cai, J.; Zhou, Q.; Dai, T.; Jiang, D. Alleviation of field low-temperature stress in winter wheat by exogenous application of salicylic acid. J. Plant Growth Regul. 2021, 40, 811–823. [Google Scholar] [CrossRef]
 - Guo, J.R.; Sun, B.X.; He, H.R.; Zhang, Y.F.; Tian, H.Y.; Wang, B.S. Current understanding of bHLH transcription factors in plant abiotic stress tolerance. Int. J. Mol. Sci. 2021, 22, 4921. [Google Scholar] [CrossRef]
 - Liu, W.W.; Kim, H.J.; Chen, H.B.; Lu, X.Y.; Zhou, B.Y. Identification of MV-generated ROS responsive EST clones in floral buds of Litchi chinensis Sonn. Plant Cell Rep. 2013, 32, 1361–1372. [Google Scholar] [CrossRef]
 - Ibánez, A.M.; Martinelli, F.; Reagan, R.L.; Uratsu, S.L.; Vo, A.; Tinoco, M.A.; Phu, M.L.; Chen, Y.; Rocke, D.M.; Dandekar, A.M. Transcriptome and metabolome analysis of citrus fruit to elucidate puffing disorder. Plant Sci. 2014, 217, 87–98. [Google Scholar] [CrossRef]
 - Wang, F.; Ge, S.F.; Xu, X.X.; Xing, Y.; Du, X.; Zhang, X.; Lü, M.X.; Liu, J.Q.; Zhu, Z.L.; Jiang, Y.M. Multiomics analysis reveals new insights into the apple fruit quality decline under high nitrogen conditions. J. Agric. Food Chem. 2021, 69, 5559–5572. [Google Scholar] [CrossRef]
 - Li, W.M.; Wang, Y.J.; Ren, H.; Guo, Z.H.; Li, N.; Zhao, C.Z.; Xie, Z.K. Physiological and transcriptomic responses of Lanzhou Lily (Lilium davidii, var. unicolor) to cold stress. PLoS ONE 2020, 15, e0227921. [Google Scholar]
 - Wang, C.C.; Liu, H.; Yu, S.; Chen, H.B.; Hu, F.C.; Zhan, H.L.; Pan, X.F.; Lao, Y.H.; Zhong, S.L.; Zhou, B.Y. Identification of genes involved in low temperature-induced senescence of panicle leaf in Litchi chinensis. Genes 2019, 10, 111. [Google Scholar] [CrossRef]
 - Lu, X.Y.; Yu, S.; Lü, P.T.; Chen, H.B.; Zhong, S.L.; Zhou, B.Y. Genome-Wide transcriptomic analysis reveals a regulatory network of oxidative stress-induced flowering signals produced in Litchi leaves. Genes 2020, 11, 324. [Google Scholar] [CrossRef]
 - Liu, H.; Wang, C.C.; Chen, H.B.; Zhou, B.Y. Genome-wide transcriptome analysis reveals the molecular mechanism of high temperature-induced floral abortion in Litchi chinensis. BMC Genom. 2019, 20, 127. [Google Scholar] [CrossRef]
 - Hair, J.F.; Ringle, C.M.; Sarstedt, M. PLS-SEM: Indeed a silver bullet. J. Market Theory. Prac. 2011, 19, 139–152. [Google Scholar] [CrossRef]
 - Uemura, M.; Joseph, R.A.; Steponkus, P.L. Cold acclimation of Arabidopsis thaliana (effect on plasma membrane lipid composition and freeze-induced lesions). Plant Physiol. 1995, 109, 15–30. [Google Scholar] [CrossRef]
 - Welti, R.; Li, W.Q.; Li, M.Y.; Sang, Y.M.; Biesiada, H.; Zhou, H.E.; Rajashekar, C.B.; Williams, T.D.; Wang, X.M. Profiling membrane lipids in plant stress responses: Role of phospholipase Dα in freezing-induced lipid changes in Arabidopsis. J. Biol. Chem. 2002, 277, 31994–32002. [Google Scholar] [CrossRef]
 - Thomashow, M.F. Plant cold acclimation: Freezing tolerance genes and regulatory mechanisms. Annu. Rev. Plant Biol. 1999, 50, 571–599. [Google Scholar] [CrossRef]
 - Sharma, D.K.; Andersen, S.B.; Ottosen, C.O.; Rosenqvist, E. Wheat cultivars selected for high Fv/Fm under heat stress maintain high photosynthesis, total chlorophyll, stomatal conductance, transpiration and dry matter. Physiol. Plant 2015, 153, 284–298. [Google Scholar] [CrossRef]
 - Liang, X.L.; Chen, Q.; Lu, H.; Wu, C.L.; Lu, F.P.; Tang, J.H. Increased activities of peroxidase and polyphenol oxidase enhance cassava resistance to Tetranychus urticae. Exp. App. Acarol. 2017, 71, 195–209. [Google Scholar] [CrossRef]
 - Wang, W.B.; Kim, Y.H.; Lee, H.S.; Deng, X.P.; Kwak, S.S. Differential antioxidation activities in two alfalfa cultivars under chilling stress. Plant Biotechnol. Rep. 2009, 3, 301–307. [Google Scholar] [CrossRef]
 - Yan, L.; Shah, T.; Cheng, Y.; Lü, y.; Zhang, X.K.; Zou, X.L. Physiological and molecular responses to cold stress in rapeseed (Brassica napus L.). J. Integr. Agr. 2019, 18, 2742–2752. [Google Scholar] [CrossRef]
 - Kumar, P.P. Plant hormones and their intricate signaling networks: Unraveling the nexus. Plant Cell Rep. 2013, 32, 731–732. [Google Scholar] [CrossRef][Green Version]
 - Janda, M.; Planchais, S.; Djafi, N.; Martinec, J.; Burketova, L.; Valentova, O.; Zachowski, A.; Ruelland, E. Phosphoglycerolipids are master players in plant hormone signal transduction. Plant Cell Rep. 2013, 32, 839–851. [Google Scholar] [CrossRef]
 - Mauro, M.F.D.; Iglesias, M.J.; Arce, D.P.; Valle, E.M.; Arnold, R.B.; Tsuda, K.; Yamazaki, K.; Casalongué, C.A.; Godoy, A.V. MBF1s regulate ABA-dependent germination of Arabidopsis seeds. Plant Signal Behav. 2012, 7, 188–192. [Google Scholar] [CrossRef]
 - Hewage, K.A.H.; Yang, J.F.; Wang, D.; Hao, G.F.; Yang, G.F.; Zhu, J.K. Chemical manipulation of abscisic acid signaling: A new approach to abiotic and biotic stress management in agriculture. Adv. Sci. 2020, 7, 2001265. [Google Scholar] [CrossRef]
 - Li, X.Y.; Kong, X.G.; Huang, Q.; Zhang, Q.; Ge, H.; Zhang, L.; Li, G.M.; Peng, L.; Liu, Z.B.; Wang, J.M.; et al. CARK1 phosphorylates subfamily III members of ABA receptors. J. Exp. Bot. 2019, 70, 519–528. [Google Scholar] [CrossRef]
 - Salehin, M.; Li, B.; Tang, M.; Katz, E.; Song, L.; Ecker, J.R.; Kliebenstein, D.J.; Estelle, M. Auxin-sensitive Aux/IAA proteins mediate drought tolerance in Arabidopsis by regulating glucosinolate levels. Nat. Commun. 2019, 10, 1–9. [Google Scholar] [CrossRef] [PubMed]
 - Zhao, D.; Wang, Y.T.; Feng, C.; Wei, Y.; Peng, X.; Guo, X.; Guo, X.W.; Zhai, Z.F.; Li, J.; Shen, X.S.; et al. Overexpression of MsGH3.5 inhibits shoot and root development through the auxin and cytokinin pathways in apple plants. Plant J. 2020, 103, 166–183. [Google Scholar] [CrossRef] [PubMed]
 - Tokunaga, H.; Kojima, M.; Kuroha, T.; Ishida, T.; Sugimoto, K.; Kiba, T.; Sakakibara, H. Arabidopsis lonely guy (LOG) multiple mutants reveal a central role of the LOG-dependent pathway in cytokinin activation. Plant J. 2012, 69, 355–365. [Google Scholar] [CrossRef] [PubMed]
 - Xin, T.X.; Zhang, Z.; Li, S.; Zhang, S.; Li, Q.; Zhang, Z.H.; Huang, S.W.; Yang, X.Y.V. Genetic regulation of ethylene dosage for cucumber fruit elongation. Plant Cell 2019, 31, 1063–1076. [Google Scholar] [CrossRef] [PubMed]
 - Liu, Q.; Kasuga, M.; Sakuma, Y.; Abe, H.; Miura, S.; Shinozaki, K.Y.; Shinozaki, K. Two transcription factors, DREB1 and DREB2, with an EREBP/AP2 DNA binding domain separate two cellular signal transduction pathways in drought-and low-temperature-responsive gene expression, respectively, in Arabidopsis. Plant Cell 1998, 10, 1391–1406. [Google Scholar] [CrossRef] [PubMed]
 - Khan, M.; Hu, J.; Dahro, B.; Ming, R.; Zhang, Y.; Wang, Y.; Alhag, A.; Li, C.L.; Liu, J.H. ERF108 from Poncirus trifoliata (L.) Raf. functions in cold tolerance by modulating raffinose synthesis through transcriptional regulation of PtrRafS. Plant J. 2021, 108, 705–724. [Google Scholar] [CrossRef] [PubMed]
 - Xie, Z.L.; Nolan, T.; Jiang, H.; Tang, B.Y.; Zhang, M.C.; Li, Z.H.; Yin, Y.H. The AP2/ERF transcription factor TINY modulates brassinosteroid-regulated plant growth and drought responses in Arabidopsis. Plant Cell 2019, 31, 1788–1806. [Google Scholar] [CrossRef] [PubMed]
 - Chinnusamy, V.; Ohta, M.; Kanrar, S.; Lee, B.H.; Hong, X.; Agarwal, M.; Zhu, J.K. ICE1: A regulator of cold-induced transcriptome and freezing tolerance in Arabidopsis. Genes Dev. 2003, 17, 1043–1054. [Google Scholar] [CrossRef]
 - Gilmour, S.J.; Zarka, D.G.; Stockinger, E.J.; Salazar, M.P.; Houghton, J.M.; Thomashow, M.F. Low temperature regulation of the Arabidopsis CBF family of AP2 transcriptional activators as an early step in cold-induced COR gene expression. Plant J. 1998, 16, 433–442. [Google Scholar] [CrossRef]
 - Stockinger, E.J.; Gilmour, S.J.; Thomashow, M.F. Arabidopsis thaliana CBF1 encodes an AP2 domain-containing transcriptional activator that binds to the C-repeat/DRE, a cis-acting DNA regulatory element that stimulates transcription in response to low temperature and water deficit. Proc. Natl. Acad. Sci. USA 1997, 94, 1035–1040. [Google Scholar] [CrossRef]
 - Shinozaki, K.; Shinozaki, K.Y. Molecular responses to drought and cold stress. Curr. Opin. Biotechnol. 1996, 7, 161–167. [Google Scholar] [CrossRef]
 - Winfield, M.O.; Lu, C.; Wilson, I.D.; Coghill, J.A.; Edwards, K.J. Plant responses to cold: Transcriptome analysis of wheat. Plant Biotechnol. J. 2010, 8, 749–771. [Google Scholar] [CrossRef]
 - Kurbidaeva, A.S.; Novokreshchenova, M.G. Genetic control of plant resistance to cold. Russ. J. Genet. 2011, 47, 646–661. [Google Scholar] [CrossRef]
 - Li, P.; Zheng, T.; Li, L.; Wang, J.; Cheng, T.; Zhang, Q. Genome-wide investigation of the bZIP transcription factor gene family in Prunus mume: Classification, evolution, expression profile and low-temperature stress responses. Hortic. Plant J. 2022, 8, 230–242. [Google Scholar] [CrossRef]
 - Zhou, B.Y.; Li, Y.B.; Wu, C.B.; Chen, H.B.; Yang, R.T. Effect of PP333 on endogenous hormone and water condition of litchi in low temperature. J. Fruit Sci. 2003, 20, 93–95. [Google Scholar]
 - Redmann, R.E.; Haraldson, J.; Gusta, L.V. Leakage of UV-absorbing substances as a measure of salt injury in leaf tissue of woody species. Physiol. Plant 1986, 67, 87–91. [Google Scholar] [CrossRef]
 - Weatherley, P.E. Studies in the water relations of the cotton plant. I. The field measurement of water deficits in leaves. New Phytol. 1950, 49, 81–97. [Google Scholar] [CrossRef]
 - Fridovich, I. Superoxide dismutases. Annu. Rev. Biochem. 1975, 44, 147–159. [Google Scholar] [CrossRef]
 - Malay, C.; Greyling, M.M.; Gressel, J. Correlation between Cu/Zn superoxide dismutase and glutathione reductase, and environmental and xenobiotic stress tolerance in maize inbreds. Plant Sci. 1990, 69, 157–166. [Google Scholar]
 - Zhou, B.Y.; Guo, Z.F.; Liu, Z.L. Effects of abscisic acid on antioxidant systems of Stylosanthes guianensis (Aublet) Sw. under chilling stress. Crop Sci. 2005, 45, 599–605. [Google Scholar] [CrossRef]
 - Gillikin, J.W.; Graham, J.S. Purification and developmental analysis of the major anionic peroxidase from the seed coat of Glycine max (L.). Plant Physiol. 1991, 96, 214–220. [Google Scholar] [CrossRef]
 - Anders, S.; Huber, W. Differential expression analysis for sequence count data. Genome Biol. 2010, 11M, R106. [Google Scholar] [CrossRef]
 - Falcon, S.; Gentleman, R. Using GOstats to test gene lists for GO term association. Bioinformatics 2007, 23, 257–258. [Google Scholar] [CrossRef]
 - Livak, K.J.; Schmittgen, T.D. Analysis of relative gene expression data using real-time quantitative PCR and the2−ΔΔCT method. Methods 2001, 25, 402–408. [Google Scholar] [CrossRef]
 - Chen, W.L.; Li, J.; Zhu, H.H.; Xu, P.Y.; Chen, J.Z.; Yao, Q. Arbuscular mycorrhizal fungus enhances lateral root formation in Poncirus trifoliata (L.) as revealed by RNA-Seq analysis. Front. Plant Sci. 2017, 8, 20–39. [Google Scholar] [CrossRef]
 - Kumar, K. Partial Least Square (PLS) Analysis. Resonance 2021, 26, 429–442. [Google Scholar] [CrossRef]
 












| Sample | Base Sum | Read Number | Unique Match Reads | Mapping Rate (%) | Q20 (%) | Q30 (%) | 
|---|---|---|---|---|---|---|
| C0d-1 | 10102123904 | 33801576 | 26241165 | 77.63 | 98.23 | 94.83 | 
| C0d-2 | 8453617060 | 28229953 | 22284855 | 78.94 | 98.22 | 94.69 | 
| C0d-3 | 8051853082 | 26899914 | 20872308 | 77.59 | 98.39 | 95.08 | 
| L4d-1 | 8695585806 | 29038679 | 22714867 | 78.22 | 98.27 | 94.81 | 
| L4d-2 | 7760353396 | 25907764 | 20542606 | 79.29 | 98.18 | 94.63 | 
| L4d-3 | 6884947538 | 22987219 | 17780526 | 77.35 | 98.39 | 95.14 | 
| L8d-1 | 8211342424 | 27401154 | 21548206 | 78.64 | 98.16 | 94.64 | 
| L8d-2 | 8704020992 | 29055786 | 23031477 | 79.27 | 98.24 | 94.88 | 
| L8d-3 | 7512882706 | 25103758 | 19619990 | 78.16 | 98.26 | 94.88 | 
| L12d-1 | 7258647484 | 24407112 | 18276685 | 74.88 | 97.83 | 94.12 | 
| L12d-2 | 6203789600 | 20737935 | 15970461 | 77.01 | 97.75 | 93.81 | 
| L12d-3 | 6625307298 | 22118812 | 17660747 | 79.84 | 97.98 | 94.39 | 
| Low-Temperature Time | Daily Variation of Temperature | |||||
|---|---|---|---|---|---|---|
| 1:00 | 8:00 | 12:00 | 15:00 | 19:00 | 22:00 | |
| 0 d | 22 | 22 | 24 | 20 | 20 | 17 | 
| 1 d | 17 | 17 | 20 | 16 | 16 | 12 | 
| 2 d | 12 | 12 | 15 | 11 | 11 | 7 | 
| 3 d | 7 | 7 | 9 | 5 | 5 | 2 | 
| 4–12 d | 2 | 2 | 2 | 2 | 2 | 2 | 
Publisher’s Note: MDPI stays neutral with regard to jurisdictional claims in published maps and institutional affiliations.  | 
© 2022 by the authors. Licensee MDPI, Basel, Switzerland. This article is an open access article distributed under the terms and conditions of the Creative Commons Attribution (CC BY) license (https://creativecommons.org/licenses/by/4.0/).
Share and Cite
Zhang, X.; Liu, H.; Huang, L.; Zhou, B. Identification of Chilling-Responsive Genes in Litchi chinensis by Transcriptomic Analysis Underlying Phytohormones and Antioxidant Systems. Int. J. Mol. Sci. 2022, 23, 8424. https://doi.org/10.3390/ijms23158424
Zhang X, Liu H, Huang L, Zhou B. Identification of Chilling-Responsive Genes in Litchi chinensis by Transcriptomic Analysis Underlying Phytohormones and Antioxidant Systems. International Journal of Molecular Sciences. 2022; 23(15):8424. https://doi.org/10.3390/ijms23158424
Chicago/Turabian StyleZhang, Xiaoting, Hao Liu, Lijie Huang, and Biyan Zhou. 2022. "Identification of Chilling-Responsive Genes in Litchi chinensis by Transcriptomic Analysis Underlying Phytohormones and Antioxidant Systems" International Journal of Molecular Sciences 23, no. 15: 8424. https://doi.org/10.3390/ijms23158424
APA StyleZhang, X., Liu, H., Huang, L., & Zhou, B. (2022). Identification of Chilling-Responsive Genes in Litchi chinensis by Transcriptomic Analysis Underlying Phytohormones and Antioxidant Systems. International Journal of Molecular Sciences, 23(15), 8424. https://doi.org/10.3390/ijms23158424
        
                                                
