Involvement of Cytokines and Hormones in the Development of Spermatogenesis In Vitro from Spermatogonial Cells of Cyclophosphamide-Treated Immature Mice
Abstract
1. Introduction
2. Results
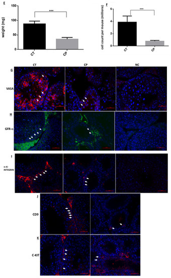
2.1. Cyclophosphamide Significantly Decreased the Testicular Weight and Seminiferous Tubule Normal Histology and VASA, GFR-α-1, a-6-Integrin, CD9, and C-KIT Cells Counts in the Tubules of Immature Mice
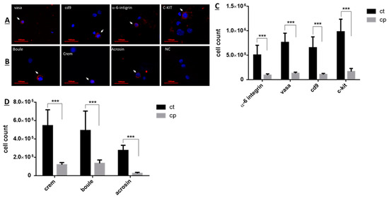
2.2. CP-Treated Immature Mice Showed a Significant Decrease in the Number of Subpopulation of Spermatogenic Cells
2.3. Effect of CP on the Number of Sertoli and Peritubular Cells and on the Functionality of Sertoli Cells from Immature Mice
2.4. Effect of Hormones (FSH and Testosterone) and Cytokines (IL-1α and TNFα) on the Proliferation and Differentiation of Spermatogonial Cells from CP-Treated Immature Mice In Vitro in MCS
3. Discussion
4. Materials and Methods
4.1. Animals
4.2. Cyclophosphamide Administration
4.3. Tubular Cell Isolation
4.4. In Vitro Culture of Tubular Cells
4.5. Histological and Immunostaining of Testicular Tissues and Cells
4.6. Cell Count of the Stained Cells/Testis
4.7. Microscope Analysis
4.8. Gene Expression
Author Contributions
Funding
Institutional Review Board Statement
Informed Consent Statement
Data Availability Statement
Acknowledgments
Conflicts of Interest
References
- Huleihel, M.; AbuElhija, M.; Lunenfeld, E. In vitro culture of testicular germ cells: Regulatory factors and limitations. Growth Factors 2007, 25, 236–252. [Google Scholar] [CrossRef]
- Huleihel, M.; Nourashrafeddin, S.; Plant, T.M. Application of three-dimensional culture systems to study mammalian spermatogenesis, with an emphasis on the rhesus monkey (Macaca mulatta). Asian J. Androl. 2015, 17, 972. [Google Scholar] [CrossRef]
- Michailov, Y.; Lunenfeld, E.; Kapelushnik, J.; Huleihel, M. Leukemia and male infertility: Past, present, and future. Leuk. Lymphoma 2019, 60, 1126–1135. [Google Scholar] [CrossRef]
- O’Shaughnessy, P.J. Hormonal control of germ cell development and spermatogenesis. In Seminars in Cell & Developmental Biology; Academic Press: Cambridge, MA, USA, 2014; Volume 29, pp. 55–65. [Google Scholar]
- Plant, T.M.; Marshall, G.R. The functional significance of FSH in spermatogenesis and the control of its secretion in male primates. Endocr. Rev. 2001, 22, 764–786. [Google Scholar] [CrossRef]
- Oduwole, O.O.; Peltoketo, H.; Huhtaniemi, I.T. Role of follicle-stimulating hormone in spermatogenesis. Front. Endocrinol. 2018, 9, 763. [Google Scholar] [CrossRef]
- Smith, L.B.; Walker, W.H. The regulation of spermatogenesis by androgens. In Seminars in Cell & Developmental Biology; Academic Press: Cambridge, MA, USA, 2014; Volume 30, pp. 2–13. [Google Scholar]
- Valli, H.; Phillips, B.T.; Shetty, G.; Byrne, J.A.; Clark, A.T.; Meistrich, M.L.; Orwig, K.E. Germline stem cells: Toward the regeneration of spermatogenesis. Fertil. Steril. 2014, 101, 3–13. [Google Scholar] [CrossRef]
- Zeyse, D.; Lunenfeld, E.; Beck, M.; Prinsloo, I.; Huleihel, M. Interleukin-1 receptor antagonist is produced by Sertoli cells in vitro. Endocrinology 2000, 141, 1521–1527. [Google Scholar] [CrossRef]
- Huleihel, M.; Lunenfeld, E. Regulation of spermatogenesis by paracrine/autocrine testicular factors. Asian J. Androl. 2004, 6, 259–268. [Google Scholar]
- Loveland, K.L.; Klein, B.; Pueschl, D.; Indumathy, S.; Bergmann, M.; Loveland, B.E.; Schuppe, H.C. Cytokines in male fertility and reproductive pathologies: Immunoregulation and beyond. Front. Endocrinol. 2017, 8, 307. [Google Scholar] [CrossRef]
- Huleihel, M.; Lunenfeld, E. Involvement of intratesticular IL-1 system in the regulation of Sertoli cell functions. Molecular Cell. Endocrinol. 2002, 187, 125–132. [Google Scholar] [CrossRef]
- Rozwadowska, N.; Fiszer, D.; Jedrzejczak, P.; Kosicki, W.; Kurpisz, M. Interleukin-1 superfamily genes expression in normal or impaired human spermatogenesis. Genes Immun. 2007, 8, 100–107. [Google Scholar] [CrossRef]
- Parvinen, M.; Söder, O.; Mali, P.; Fröysa, B.; Ritzén, E.M. In Vitro Stimulation of Stage-Specific Deoxyribonucleic Acid Synthesis in Rat Seminiferous Tubule Segments by Inter leukin-l α. Endocrinology 1991, 129, 1614–1620. [Google Scholar] [CrossRef]
- Pollanen, P.; Soder, O.; Parvinen, M. Interleukin-1 alpha stimulation of spermatogonial proliferation in vivo. Reprod. Fertil. Dev. 1989, 1, 85–87. [Google Scholar] [CrossRef]
- O’Shaughnessy, P.J.; Hu, L.; Baker, P.J. Effect of germ cell depletion on levels of specific mRNA transcripts in mouse Sertoli cells and Leydig cells. Reproduction 2008, 135, 839. [Google Scholar] [CrossRef] [PubMed]
- Smith, L.B.; O’Shaughnessy, P.J.; Rebourcet, D. Cell-specific ablation in the testis: What have we learned? Andrology 2015, 3, 1035–1049. [Google Scholar] [CrossRef]
- Sam, A.D.; Sharma, A.C.; Lee, L.Y.; Hales, D.B.; Law, W.R.; Ferguson, J.L.; Bosmann, H.B. Sepsis produces depression of testosterone and steroidogenic acute regulatory (StAR) protein. Shock 1999, 11, 298–301. [Google Scholar] [CrossRef][Green Version]
- Assmus, M.; Svechnikov, K.; von Euler, M.; Setchell, B.; Sultana, T.; Zetterström, C.; Söder, O. Single subcutaneous administration of chorionic gonadotropin to rats induces a rapid and transient increase in testicular expression of pro-inflammatory cytokines. Pediatric Res. 2005, 57, 896–901. [Google Scholar] [CrossRef]
- Mealy, K.E.N.N.E.T.H.; Robinson, B.R.U.C.E.; Millette, C.F.; Majzoub, J.O.S.E.P.H.; Wilmore, D.W. The testicular effects of tumor necrosis factor. Ann. Surg. 1990, 211, 470. [Google Scholar] [CrossRef]
- Van der Poll, T.; Romijn, J.A.; Endert, E.; Sauerwein, H.P. Effects of tumor necrosis factor on the hypothalamic-pituitary-testicular axis in healthy men. Metabolism 1993, 42, 303–307. [Google Scholar] [CrossRef]
- De, S.K.; Chen, H.L.; Pace, J.L.; Hunt, J.S.; Terranova, P.F.; Enders, G.C. Expression of tumor necrosis factor-alpha in mouse spermatogenic cells. Endocrinology 1993, 133, 389–396. [Google Scholar] [CrossRef]
- Siu, M.K.; Lee, W.M.; Cheng, C.Y. The interplay of collagen IV, tumor necrosis factor-α, gelatinase B (matrix metalloprotease-9), and tissue inhibitor of metalloproteases-1 in the basal lamina regulates Sertoli cell-tight junction dynamics in the rat testis. Endocrinology 2003, 144, 371–387. [Google Scholar] [CrossRef]
- Baker, S.J.; Reddy, E.P. Modulation of life and death by the TNF receptor superfamily. Oncogene 1998, 17, 3261–3270. [Google Scholar] [CrossRef]
- Pentikäinen, V.; Erkkilä, K.; Suomalainen, L.; Otala, M.; Pentikäinen, M.O.; Parvinen, M.; Dunkel, L. TNFα down-regulates the Fas ligand and inhibits germ cell apoptosis in the human testis. J. Clin. Endocrinol. Metab. 2001, 86, 4480–4488. [Google Scholar]
- Suescun, M.O.; Rival, C.; Theas, M.S.; Calandra, R.S.; Lustig, L. Involvement of tumor necrosis factor-α in the pathogenesis of autoimmune orchitis in rats. Biol. Reprod. 2003, 68, 2114–2121. [Google Scholar] [CrossRef]
- Schuppe, H.C.; Meinhardt, A.; Allam, J.P.; Bergmann, M.; Weidner, W.; Haidl, G. Chronic orchitis: A neglected cause of male infertility? Andrologia 2008, 40, 84–91. [Google Scholar] [CrossRef]
- Theas, M.S.; Rival, C.; Jarazo-Dietrich, S.; Jacobo, P.; Guazzone, V.A.; Lustig, L. Tumour necrosis factor-α released by testicular macrophages induces apoptosis of germ cells in autoimmune orchitis. Hum. Reprod. 2008, 23, 1865–1872. [Google Scholar] [CrossRef]
- Lysiak, J.J. The role of tumor necrosis factor-alpha and interleukin-1 in the mammalian testis and their involvement in testicular torsion and autoimmune orchitis. Reprod. Biol. Endocrinol. 2004, 2, 9. [Google Scholar] [CrossRef]
- Kaplan, S.R.; Calabresi, P. Drug therapy. Immunosuppressive agents. I. N. Engl J. Med. 1973, 289, 952–955. [Google Scholar] [CrossRef]
- Comish, P.B.; Drumond, A.L.; Kinnell, H.L.; Anderson, R.A.; Matin, A.; Meistrich, M.L.; Shetty, G. Fetal cyclophosphamide exposure induces testicular cancer and reduced spermatogenesis and ovarian follicle numbers in mice. PLoS ONE 2014, 9, e93311. [Google Scholar] [CrossRef]
- Elangovan, N.; Chiou, T.J.; Tzeng, W.F.; Chu, S.T. Cyclophosphamide treatment causes impairment of sperm and its fertilizing ability in mice. Toxicology 2006, 222, 60–70. [Google Scholar] [CrossRef]
- Codrington, A.M.; Hales, B.F.; Robaire, B. Spermiogenic germ cell phase—specific DNA damage following cyclophosphamide exposure. J. Androl. 2004, 25, 354–362. [Google Scholar] [CrossRef]
- Codrington, A.M.; Hales, B.F.; Robaire, B. Exposure of male rats to cyclophosphamide alters the chromatin structure and basic proteome in spermatozoa. Hum. Reprod. 2007, 22, 1431–1442. [Google Scholar] [CrossRef]
- Liu, M.; Hales, B.F.; Robaire, B. Effects of four chemotherapeutic agents, bleomycin, etoposide, cisplatin, and cyclophosphamide, on DNA damage and telomeres in a mouse spermatogonial cell line. Biol. Reprod. 2014, 90, 72. [Google Scholar] [CrossRef]
- Kanth, M.A.; Kaur, P.; Ahmad, B.; Sharma, S. Histological effect of anticancer drug cyclophosphamide (CPA) on testis of rattus rattus. Indo Am. J. Pharma Res. 2014, 4, 2645–2649. [Google Scholar]
- Gassei, K.; Orwig, K.E. Experimental methods to preserve male fertility and treat male factor infertility. Fertil. Steril. 2016, 105, 256–266. [Google Scholar] [CrossRef]
- Picton, H.M.; Wyns, C.; Anderson, R.A.; Goossens, E.; Jahnukainen, K.; Kliesch, S.; van Pelt, A.M. A European perspective on testicular tissue cryopreservation for fertility preservation in prepubertal and adolescent boys. Hum. Reprod. 2015, 30, 2463–2475. [Google Scholar] [CrossRef]
- Mahmoud, H. Concise review: Spermatogenesis in an artificial three-dimensional system. Stem Cells 2012, 30, 2355–2360. [Google Scholar] [CrossRef]
- Jahnukainen, K.; Stukenborg, J.B. Present and future prospects of male fertility preservation for children and adolescents. J. Clin. Endocrinol. Metab. 2012, 97, 4341–4351. [Google Scholar] [CrossRef] [PubMed]
- Loren, A.W.; Mangu, P.B.; Beck, L.N.; Brennan, L.; Magdalinski, A.J.; Partridge, A.H.; Oktay, K. Fertility preservation for patients with cancer: American Society of Clinical Oncology clinical practice guideline update. J. Clin. Oncol. 2013, 31, 2500. [Google Scholar] [CrossRef] [PubMed]
- Dobrinski, I.; Travis, A.J. Germ cell transplantation for the propagation of companion animals, non-domestic and endangered species. Reprod. Fertil. Dev. 2007, 19, 732–739. [Google Scholar] [CrossRef]
- Fayomi, A.P.; Peters, K.; Sukhwani, M.; Valli-Pulaski, H.; Shetty, G.; Meistrich, M.L.; Houser, L.; Robertson, N.; Roberts, V.; Ramsey, C.; et al. Autologous grafting of cryopreserved prepubertal rhesus testis produces sperm and offspring. Science 2019, 363, 1314–1319. [Google Scholar] [CrossRef] [PubMed]
- Elhija, M.A.; Lunenfeld, E.; Schlatt, S.; Huleihel, M. Differentiation of murine male germ cells to spermatozoa in a soft agar culture system. Asian J. Androl. 2012, 14, 285. [Google Scholar] [CrossRef]
- Stukenborg, J.B.; Wistuba, J.; Luetjens, C.M.; Elhija, M.A.; Huleihel, M.; Lunenfeld, E.; Schlatt, S. Coculture of spermatogonia with somatic cells in a novel three-dimensional soft-agar-culture-system. J. Androl. 2008, 29, 312–329. [Google Scholar] [CrossRef]
- AbuMadighem, A.; Solomon, R.; Stepanovsky, A.; Kapelushnik, J.; Shi, Q.; Meese, E.; Huleihel, M. Development of spermatogenesis in vitro in three-dimensional culture from spermatogonial cells of busulfan-treated immature mice. Int. J. Mol. Sci. 2018, 19, 3804. [Google Scholar] [CrossRef] [PubMed]
- Stukenborg, J.B.; Schlatt, S.; Simoni, M.; Yeung, C.H.; Elhija, M.A.; Luetjens, C.M.; Wistuba, J. New horizons for in vitro spermatogenesis? An update on novel three-dimensional culture systems as tools for meiotic and post-meiotic differentiation of testicular germ cells. Mol. Hum. Reprod. 2009, 15, 521–529. [Google Scholar] [CrossRef] [PubMed]
- Abofoul-Azab, M.; AbuMadighem, A.; Lunenfeld, E.; Kapelushnik, J.; Shi, Q.; Pinkas, H.; Huleihel, M. Development of postmeiotic cells in vitro from spermatogonial cells of prepubertal cancer patients. Stem Cells Dev. 2018, 27, 1007–1020. [Google Scholar] [CrossRef] [PubMed]
- Meistrich, M.L. Male gonadal toxicity. Pediatric Blood Cancer 2009, 53, 261–266. [Google Scholar] [CrossRef]
- Gandini, L.; Sgrò, P.; Lombardo, F.; Paoli, D.; Culasso, F.; Toselli, L.; Lenzi, A. Effect of chemo-or radiotherapy on sperm parameters of testicular cancer patients. Human Reprod. 2006, 21, 2882–2889. [Google Scholar] [CrossRef] [PubMed]
- Anderson, R.A.; Mitchell, R.T.; Kelsey, T.W.; Spears, N.; Telfer, E.E.; Wallace, W.H.B. Cancer treatment and gonadal function: Experimental and established strategies for fertility preservation in children and young adults. Lancet Diabetes Endocrinol. 2015, 3, 556–567. [Google Scholar] [CrossRef]
- Cai, L.; Hales, B.F.; Robaire, B. Induction of apoptosis in the germ cells of adult male rats after exposure to cyclophosphamide. Biol. Reprod. 1997, 56, 1490–1497. [Google Scholar] [CrossRef] [PubMed][Green Version]
- Suter, L.; Bobadilla, M.; Koch, E.; Bechter, R. Flow cytometric evaluation of the effects of doxorubicin on rat spermatogenesis. Reprod. Toxicol. 1997, 11, 521–531. [Google Scholar] [CrossRef]
- Zhang, X.; Yamamoto, N.; Soramoto, S.; Takenaka, I. Cisplatin-induced germ cell apoptosis in mouse testes. Arch. Androl. 2001, 46, 43–49. [Google Scholar] [CrossRef]
- Drumond, A.L.; Weng, C.C.; Wang, G.; Chiarini-Garcia, H.; Eras-Garcia, L.; Meistrich, M.L. Effects of multiple doses of cyclophosphamide on mouse testes: Accessing the germ cells lost, and the functional damage of stem cells. Reprod. Toxicol. 2011, 32, 395–406. [Google Scholar] [CrossRef] [PubMed]
- Smart, E.; Lopes, F.; Rice, S.; Nagy, B.; Anderson, R.A.; Mitchell, R.T.; Spears, N. Chemotherapy drugs cyclophosphamide, cisplatin and doxorubicin induce germ cell loss in an in vitro model of the prepubertal testis. Sci. Rep. 2018, 8, 1–15. [Google Scholar] [CrossRef]
- Velez De La Calle, J.F.; Queiroz, F.D.; Garnier, D.H.; Kercret, H.; Folliot, R.; Jegou, B. Reproductive effects of the anticancer drug cyclophosphamide in male rats at different ages. Arch. Androl. 1989, 22, 251–263. [Google Scholar] [CrossRef][Green Version]
- Zohni, K.; Zhang, X.; Tan, S.L.; Chan, P.; Nagano, M.C. The efficiency of male fertility restoration is dependent on the recovery kinetics of spermatogonial stem cells after cytotoxic treatment with busulfan in mice. Hum. Reprod. 2012, 27, 44–53. [Google Scholar] [CrossRef] [PubMed]
- Akbarinejad, V.; Tajik, P.; Movahedin, M.; Youssefi, R. Effect of removal of spermatogonial stem cells (SSCs) from in vitro culture on gene expression of niche factors in bovine. Avicenna J. Med. Biotechnol. 2016, 8, 133. [Google Scholar]
- Westernströer, B.; Terwort, N.; Ehmcke, J.; Wistuba, J.; Schlatt, S.; Neuhaus, N. Profiling of Cxcl12 receptors, Cxcr4 and Cxcr7 in murine testis development and a spermatogenic depletion model indicates a role for Cxcr7 in controlling Cxcl12 activity. PLoS ONE 2014, 9, e112598. [Google Scholar] [CrossRef]
- Garcia, T.X.; Hofmann, M.C. Regulation of germ line stem cell homeostasis. Anim. Reprod. 2015, 12, 35. [Google Scholar]
- França, L.R.; Hess, R.A.; Dufour, J.M.; Hofmann, M.C.; Griswold, M.D. The Sertoli cell: One hundred fifty years of beauty and plasticity. Andrology 2016, 4, 189–212. [Google Scholar] [CrossRef]
- Garcia, T.X.; DeFalco, T.; Capel, B.; Hofmann, M.C. Constitutive activation of NOTCH1 signaling in Sertoli cells causes gonocyte exit from quiescence. Dev. Biol. 2013, 377, 188–201. [Google Scholar] [CrossRef] [PubMed][Green Version]
- Garcia, T.X.; Hofmann, M.C. NOTCH signaling in Sertoli cells regulates gonocyte fate. Cell Cycle 2013, 12, 2538–2545. [Google Scholar] [CrossRef]
- Garcia, T.X.; Parekh, P.; Gandhi, P.; Sinha, K.; Hofmann, M.C. The NOTCH ligand JAG1 regulates GDNF expression in Sertoli cells. Stem Cells Dev. 2017, 26, 585–598. [Google Scholar] [CrossRef]
- Galdon, G.; Atala, A.; Sadri-Ardekani, H. In vitro spermatogenesis: How far from clinical application? Curr. Urol. Rep. 2016, 17, 49. [Google Scholar] [CrossRef]
- Komeya, M.; Sato, T.; Ogawa, T. In vitro spermatogenesis: A century-long research journey, still half way around. Reprod. Med. Biol. 2018, 17, 407–420. [Google Scholar] [CrossRef]
- Abofoul-Azab, M.; Lunenfeld, E.; Levitas, E.; Zeadna, A.; Younis, J.S.; Bar-Ami, S.; Huleihel, M. Identification of Premeiotic, Meiotic, and Postmeiotic Cells in Testicular Biopsies Without Sperm from Sertoli Cell-Only Syndrome Patients. Int. J. Mol. Sci. 2019, 20, 470. [Google Scholar] [CrossRef] [PubMed]
- Carmely, A.; Meirow, D.; Peretz, A.; Albeck, M.; Bartoov, B.; Sredni, B. Protective effect of the immunomodulator AS101 against cyclophosphamide-induced testicular damage in mice. Hum. Reprod. 2009, 24, 1322–1329. [Google Scholar] [CrossRef]





| Spermatogenic Markers | ||||||||
|---|---|---|---|---|---|---|---|---|
| Pre-Meiotic | Meiotic/Post-Meiotic | |||||||
| Treatment | VASA | CD9 | GFR-a | a-6-INTG | C-KIT | BOULE | CREM | ACROSIN |
| BC | 23.65 ± 5.79 | 14.88 ± 4.86 | 13.1 ± 2.33 | 28.05 ± 7.93 | 6.65 ± 1.25 | 31.25 ± 9.5 | 20.8 ± 6.2 | 10.3 ± 1.65 |
| AC AC+ | 26.23 ± 4.26 | 19.56 ± 1.44 | 21.77 ± 1.9 | 14.86 ± 5.88 * | 19.5 ± 1.68 * | 19.16 ± 4.29 | 25.46 ± 7.51 | 35.96 ± 5.9 *** |
| FSH | 24.04 ± 4.42 | 25.62 ± 2.38 | 18.97 ± 5.7 | 18.8 ± 5.47 | 22.42 ± 5.39 | 20.6 ± 4.09 | 35.16 ± 6.46 | 43.92 ± 5.65 |
| T | 23.76 ± 3.56 | 42.63 ± 5.19 ### | 24.03 ± 4.22 | 12.23 ± 0.76 | 11.13 ± 2.09 | 22.15 ± 2.29 | 38.42 ± 6.47 | 55.53 ±6.86 ## |
| FSH + T | 21.15 ± 2.02 | 21.02 ± 4.56 $$$ | 20.77 ± 4.36 | 20.87 ± 3.17 | 16.9 ± 2.91 | 27.03 ± 8.39 | 34.45 ± 6.2 | 25.67 ± 6.01 $$$, @@ |
| IL-1 | 20.8 ± 5.33 | 23.4 ± 6.14 | 22.77 ± 4.23 | 17.5 ± 7.44 | 16.5 ± 4.05 | 27.16 ± 6.64 | 30.45 ± 8.12 | 34.27 ± 10.77 |
| IL-1 + T | 49.2 ± 8.3 $,@ | 48.36 ± 6.43 | 25.2 ± 6.57 | 17.93 ± 3.16 | 20.1 ±5.83 | 61.12 ± 5.1 $$$, @@@ | 42.82 ± 5.12 | 55.09 ± 7.61 |
| TNF | 31.67 ± 6.16 | 33.5 ± 4.29 # | 25.3 ± 4.1 | 25.76 ± 4.61 | 29.05 ±5.51 | 21.1 ± 4.01 | 36.1 ±9.1 | 36.4 ± 7.32 |
| TNF + T | 28.92 ± 11.24 | 43.63 ± 11.03 | 27.2 ± 10.9 | 34.9 | 27.7 ± 4.4 | 16.76 ± 6.16 | 35.1 ± 16.58 | 34.52 ± 10.79 $$ |
Publisher’s Note: MDPI stays neutral with regard to jurisdictional claims in published maps and institutional affiliations. |
© 2021 by the authors. Licensee MDPI, Basel, Switzerland. This article is an open access article distributed under the terms and conditions of the Creative Commons Attribution (CC BY) license (http://creativecommons.org/licenses/by/4.0/).
Share and Cite
Solomon, R.; AbuMadighem, A.; Kapelushnik, J.; Amano, B.-C.; Lunenfeld, E.; Huleihel, M. Involvement of Cytokines and Hormones in the Development of Spermatogenesis In Vitro from Spermatogonial Cells of Cyclophosphamide-Treated Immature Mice. Int. J. Mol. Sci. 2021, 22, 1672. https://doi.org/10.3390/ijms22041672
Solomon R, AbuMadighem A, Kapelushnik J, Amano B-C, Lunenfeld E, Huleihel M. Involvement of Cytokines and Hormones in the Development of Spermatogenesis In Vitro from Spermatogonial Cells of Cyclophosphamide-Treated Immature Mice. International Journal of Molecular Sciences. 2021; 22(4):1672. https://doi.org/10.3390/ijms22041672
Chicago/Turabian StyleSolomon, Ronnie, Ali AbuMadighem, Joseph Kapelushnik, Bat-Chen Amano, Eitan Lunenfeld, and Mahmoud Huleihel. 2021. "Involvement of Cytokines and Hormones in the Development of Spermatogenesis In Vitro from Spermatogonial Cells of Cyclophosphamide-Treated Immature Mice" International Journal of Molecular Sciences 22, no. 4: 1672. https://doi.org/10.3390/ijms22041672
APA StyleSolomon, R., AbuMadighem, A., Kapelushnik, J., Amano, B.-C., Lunenfeld, E., & Huleihel, M. (2021). Involvement of Cytokines and Hormones in the Development of Spermatogenesis In Vitro from Spermatogonial Cells of Cyclophosphamide-Treated Immature Mice. International Journal of Molecular Sciences, 22(4), 1672. https://doi.org/10.3390/ijms22041672

