Quantitative Proteomics Reveals that GmENO2 Proteins Are Involved in Response to Phosphate Starvation in the Leaves of Glycine max L.
Abstract
1. Introduction
2. Results
2.1. Soybean Seedlings Show Smaller Leaves and Higher Chlorophyll Concentration under LP Condition
2.2. Homeostasis of Nutrient Elements under LP Condition
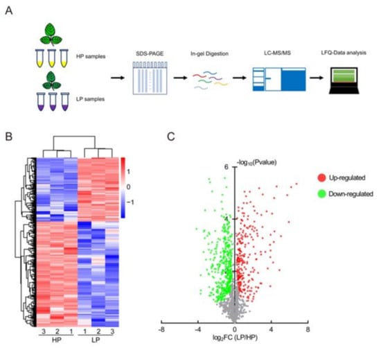
2.3. LP Responsive Proteins in Soybean Leaves
2.4. Phosphate Starvation Induced Changes of Glycolysis Processes in Soybean Leaves
2.5. Phosphate Starvation Reduced Changes of Translational Machinery in Soybean Leaves
2.6. GmENO2a and GmENO2b Genes Were Regulated by LP Treatment
3. Discussion
3.1. Phosphate Starvation Disturbs the Homeostasis of a Series of Nutrient Elements
3.2. Phosphate Starvation Tuned down the Translation Machinery in Soybean Leaves
3.3. Phosphate Starvation Regulates GmENO2 to Alter the Balance of Carbon Metabolisms
4. Conclusions
5. Materials and Methods
5.1. Soybean Growth and Phenotype Analysis
5.2. Nutrients’ Element Detection
5.3. Quantitative Real-Time PCR Analysis
5.4. Protein Extraction, in Gel Digestion, and LC-MS/MS Analysis
5.5. Label-Free Quantitative Analysis
5.6. GO Term Enrichment and Statistical Analysis
5.7. Enolase Enzyme-Linked Immunosorbent Assay
5.8. Protein Alignment and Phylogenetic Tree Construction
5.9. Plasmids’ Construction and Plant Transformation
5.10. Immunoblotting
Supplementary Materials
Author Contributions
Funding
Data Availability Statement
Acknowledgments
Conflicts of Interest
Abbreviations
| ELISA | Enzyme-linked immunosorbent assay |
| ENO | Enolase |
| GDPD | Glycerophosphodiester phosphodiesterase |
| GO | Gene ontology |
| ICP-MS | Inductively coupled plasma mass spectrometry |
| LC-MS/MS | Liquid chromatography followed by tandem mass spectrometry |
| LFQ | Label-free quantification |
| P1BS | PHR1-binding sequence |
| SPAD | Soil Plant Analysis Development |
References
- Wang, X.; Yan, X.; Liao, H. Genetic improvement for phosphorus efficiency in soybean: A radical approach. Ann. Bot. 2010, 106, 215–222. [Google Scholar] [CrossRef] [PubMed]
- Veneklaas, E.J.; Lambers, H.; Bragg, J.; Finnegan, P.M.; Lovelock, C.E.; Plaxton, W.C.; Price, C.A.; Scheible, W.R.; Shane, M.W.; White, P.J.; et al. Opportunities for improving phosphorus-use efficiency in crop plants. New Phytol. 2012, 195, 306–320. [Google Scholar] [CrossRef] [PubMed]
- Lopez-Arredondo, D.L.; Leyva-Gonzalez, M.A.; Gonzalez-Morales, S.I.; Lopez-Bucio, J.; Herrera-Estrella, L. Phosphate nutrition: Improving low-phosphate tolerance in crops. Annu. Rev. Plant Biol. 2014, 65, 95–123. [Google Scholar] [CrossRef] [PubMed]
- Muneer, S.; Jeong, B.R. Proteomic Analysis Provides New Insights in Phosphorus Homeostasis Subjected to Pi (Inorganic Phosphate) Starvation in Tomato Plants (Solanum lycopersicum L.). PLoS ONE 2015, 10, e0134103. [Google Scholar] [CrossRef] [PubMed]
- Plesniˇar, M.; Kastori, R.; Petrović, N.; Panković, D. Photosynthesis and chlorophyll fluorescence in sunflower (Helianthus annuus L.) leaves as affected by phosphorus nutrition. J. Exp. Bot. 1994, 45, 919–924. [Google Scholar] [CrossRef]
- Richardson, A.E.; Lynch, J.P.; Ryan, P.R.; Delhaize, E.; Smith, F.A.; Smith, S.E.; Harvey, P.R.; Ryan, M.H.; Veneklaas, E.J.; Lambers, H.; et al. Plant and microbial strategies to improve the phosphorus efficiency of agriculture. Plant Soil 2011, 349, 121–156. [Google Scholar] [CrossRef]
- Pant, B.D.; Pant, P.; Erban, A.; Huhman, D.; Kopka, J.; Scheible, W.R. Identification of primary and secondary metabolites with phosphorus status-dependent abundance in Arabidopsis, and of the transcription factor PHR1 as a major regulator of metabolic changes during phosphorus limitation. Plant Cell Environ. 2015, 38, 172–187. [Google Scholar] [CrossRef]
- Bustos, R.; Castrillo, G.; Linhares, F.; Puga, M.I.; Rubio, V.; Perez-Perez, J.; Solano, R.; Leyva, A.; Paz-Ares, J. A central regulatory system largely controls transcriptional activation and repression responses to phosphate starvation in Arabidopsis. PLoS Genet. 2010, 6, e1001102. [Google Scholar] [CrossRef]
- Xue, Y.B.; Xiao, B.X.; Zhu, S.N.; Mo, X.H.; Liang, C.Y.; Tian, J.; Liao, H.; Miriam, G. GmPHR25, a GmPHR member up-regulated by phosphate starvation, controls phosphate homeostasis in soybean. J. Exp. Bot. 2017, 68, 4951–4967. [Google Scholar] [CrossRef]
- Cai, Z.; Cheng, Y.; Xian, P.; Ma, Q.; Wen, K.; Xia, Q.; Zhang, G.; Nian, H. Acid phosphatase gene GmHAD1 linked to low phosphorus tolerance in soybean, through fine mapping. Theor. Appl. Genet. 2018, 131, 1715–1728. [Google Scholar] [CrossRef]
- Xu, F.; Liu, Q.; Chen, L.; Kuang, J.; Liao, H. Genome-wide identification of soybean microRNAs and their targets reveals their organ-specificity and responses to phosphate starvation. BMC Genom. 2013, 14, 66. [Google Scholar] [CrossRef] [PubMed]
- Eremina, M.; Rozhon, W.; Yang, S.; Poppenberger, B. ENO2 activity is required for the development and reproductive success of plants, and is feedback-repressed by AtMBP-1. Plant J. 2015, 81, 895–906. [Google Scholar] [CrossRef] [PubMed]
- Li, C.; Gui, S.; Yang, T.; Walk, T.; Wang, X.; Liao, H. Identification of soybean purple acid phosphatase genes and their expression responses to phosphorus availability and symbiosis. Ann. Bot. 2012, 109, 275–285. [Google Scholar] [CrossRef] [PubMed]
- Gunesekera, B.; Torabinejad, J.; Robinson, J.; Gillaspy, G.E. Inositol polyphosphate 5-phosphatases 1 and 2 are required for regulating seedling growth. Plant Physiol. 2007, 143, 1408–1417. [Google Scholar] [CrossRef] [PubMed]
- Cheng, Y.; Zhou, W.; El Sheery, N.I.; Peters, C.; Li, M.; Wang, X.; Huang, J. Characterization of the Arabidopsis glycerophosphodiester phosphodiesterase (GDPD) family reveals a role of the plastid-localized AtGDPD1 in maintaining cellular phosphate homeostasis under phosphate starvation. Plant J. 2011, 66, 781–795. [Google Scholar] [CrossRef] [PubMed]
- Mehra, P.; Pandey, B.K.; Verma, L.; Giri, J. A novel glycerophosphodiester phosphodiesterase improves phosphate deficiency tolerance in rice. Plant Cell Environ. 2019, 42, 1167–1179. [Google Scholar] [CrossRef] [PubMed]
- Cui, L.L.; Lu, Y.S.; Li, Y.; Yang, C.; Peng, X.X. Overexpression of Glycolate Oxidase Confers Improved Photosynthesis under High Light and High Temperature in Rice. Front. Plant Sci. 2016, 7, 1165. [Google Scholar] [CrossRef]
- Guan, X.; Chen, S.; Voon, C.P.; Wong, K.-B.; Tikkanen, M.; Lim, B.L. FdC1 and Leaf-Type Ferredoxins Channel Electrons from Photosystem I to Different Downstream Electron Acceptors. Front. Plant Sci. 2018, 9, 410. [Google Scholar] [CrossRef]
- Bournier, M.; Tissot, N.; Mari, S.; Boucherez, J.; Lacombe, E.; Briat, J.F.; Gaymard, F. Arabidopsis ferritin 1 (AtFer1) gene regulation by the phosphate starvation response 1 (AtPHR1) transcription factor reveals a direct molecular link between iron and phosphate homeostasis. J. Biol. Chem. 2013, 288, 22670–22680. [Google Scholar] [CrossRef]
- Canback, B.; Andersson, S.G.; Kurland, C.G. The global phylogeny of glycolytic enzymes. Proc. Natl. Acad. Sci. USA 2002, 99, 6097–6102. [Google Scholar] [CrossRef]
- Ova, E.A.; Kutman, U.B.; Ozturk, L.; Cakmak, I. High phosphorus supply reduced zinc concentration of wheat in native soil but not in autoclaved soil or nutrient solution. Plant Soil 2015, 393, 147–162. [Google Scholar] [CrossRef]
- Zhang, W.; Chen, X.-X.; Liu, Y.-M.; Liu, D.-Y.; Chen, X.-P.; Zou, C.-Q. Zinc uptake by roots and accumulation in maize plants as affected by phosphorus application and arbuscular mycorrhizal colonization. Plant Soil 2017, 413, 59–71. [Google Scholar] [CrossRef]
- Bouain, N.; Kisko, M.; Rouached, A.; Dauzat, M.; Lacombe, B.; Belgaroui, N.; Ghnaya, T.; Davidian, J.C.; Berthomieu, P.; Abdelly, C.; et al. Phosphate/zinc interaction analysis in two lettuce varieties reveals contrasting effects on biomass, photosynthesis, and dynamics of Pi transport. BioMed Res. Int. 2014, 2014, 548254. [Google Scholar] [CrossRef] [PubMed]
- Jain, A.; Sinilal, B.; Dhandapani, G.; Meagher, R.B.; Sahi, S.V. Effects of deficiency and excess of zinc on morphophysiological traits and spatiotemporal regulation of zinc-responsive genes reveal incidence of cross talk between micro- and macronutrients. Environ. Sci. Technol. 2013, 47, 5327–5335. [Google Scholar] [CrossRef] [PubMed]
- Misson, J.; Raghothama, K.G.; Jain, A.; Jouhet, J.; Block, M.A.; Bligny, R.; Ortet, P.; Creff, A.; Somerville, S.; Rolland, N.; et al. A genome-wide transcriptional analysis using Arabidopsis thaliana Affymetrix gene chips determined plant responses to phosphate deprivation. Proc. Natl. Acad. Sci. USA 2005, 102, 11934–11939. [Google Scholar] [CrossRef] [PubMed]
- Kavka, M.; Polle, A. Dissecting nutrient-related co-expression networks in phosphate starved poplars. PLoS ONE 2017, 12, e0171958. [Google Scholar] [CrossRef]
- Hirsch, J.; Marin, E.; Floriani, M.; Chiarenza, S.; Richaud, P.; Nussaume, L.; Thibaud, M.C. Phosphate deficiency promotes modification of iron distribution in Arabidopsis plants. Biochimie 2006, 88, 1767–1771. [Google Scholar] [CrossRef]
- Hammond, J.P.; Bennett, M.J.; Bowen, H.C.; Broadley, M.R.; Eastwood, D.C.; May, S.T.; Rahn, C.; Swarup, R.; Woolaway, K.E.; White, P.J. Changes in gene expression in Arabidopsis shoots during phosphate starvation and the potential for developing smart plants. Plant Physiol. 2003, 132, 578–596. [Google Scholar] [CrossRef]
- Zeng, H.; Zhang, X.; Zhang, X.; Pi, E.; Xiao, L.; Zhu, Y. Early Transcriptomic Response to Phosphate Deprivation in Soybean Leaves as Revealed by RNA-Sequencing. Int. J. Mol. Sci. 2018, 19, 2145. [Google Scholar] [CrossRef]
- Wu, P.; Ma, L.; Hou, X.; Wang, M.; Wu, Y.; Liu, F.; Deng, X.W. Phosphate starvation triggers distinct alterations of genome expression in Arabidopsis roots and leaves. Plant Physiol. 2003, 132, 1260–1271. [Google Scholar] [CrossRef]
- Liu, Z.; Zheng, L.; Pu, L.; Ma, X.; Wang, X.; Wu, Y.; Ming, H.; Wang, Q.; Zhang, G. ENO2 Affects the Seed Size and Weight by Adjusting Cytokinin Content and Forming ENO2-bZIP75 Complex in Arabidopsis thaliana. Front. Plant Sci. 2020, 11, 1331. [Google Scholar] [CrossRef] [PubMed]
- Barkla, B.J.; Vera-Estrella, R.; Hernandez-Coronado, M.; Pantoja, O. Quantitative proteomics of the tonoplast reveals a role for glycolytic enzymes in salt tolerance. Plant Cell 2009, 21, 4044–4058. [Google Scholar] [CrossRef] [PubMed]
- Lee, H.; Guo, Y.; Ohta, M.; Xiong, L.; Stevenson, B.; Zhu, J.K. LOS2, a genetic locus required for cold-responsive gene transcription encodes a bi-functional enolase. EMBO J. 2002, 21, 2692–2702. [Google Scholar] [CrossRef] [PubMed]
- Kang, M.; Abdelmageed, H.; Lee, S.; Reichert, A.; Mysore, K.S.; Allen, R.D. AtMBP-1, an alternative translation product of LOS2, affects abscisic acid responses and is modulated by the E3 ubiquitin ligase AtSAP5. Plant J. 2013, 76, 481–493. [Google Scholar] [CrossRef] [PubMed]
- Andriotis, V.M.; Kruger, N.J.; Pike, M.J.; Smith, A.M. Plastidial glycolysis in developing Arabidopsis embryos. New Phytol. 2010, 185, 649–662. [Google Scholar] [CrossRef]
- Tyanova, S.; Temu, T.; Cox, J. The MaxQuant computational platform for mass spectrometry-based shotgun proteomics. Nat. Protoc. 2016, 11, 2301–2319. [Google Scholar] [CrossRef]
- Tyanova, S.; Temu, T.; Sinitcyn, P.; Carlson, A.; Hein, M.Y.; Geiger, T.; Mann, M.; Cox, J. The Perseus computational platform for comprehensive analysis of (prote)omics data. Nat. Methods 2016, 13, 731–740. [Google Scholar] [CrossRef]
- Huang da, W.; Sherman, B.T.; Lempicki, R.A. Systematic and integrative analysis of large gene lists using DAVID bioinformatics resources. Nat. Protoc. 2009, 4, 44–57. [Google Scholar] [CrossRef]
- Supek, F.; Bosnjak, M.; Skunca, N.; Smuc, T. REVIGO summarizes and visualizes long lists of gene ontology terms. PLoS ONE 2011, 6, e21800. [Google Scholar] [CrossRef]
- Robinson, M.D.; McCarthy, D.J.; Smyth, G.K. edgeR: A Bioconductor package for differential expression analysis of digital gene expression data. Bioinformatics 2010, 26, 139–140. [Google Scholar] [CrossRef]
- Kearse, M.; Moir, R.; Wilson, A.; Stones-Havas, S.; Cheung, M.; Sturrock, S.; Buxton, S.; Cooper, A.; Markowitz, S.; Duran, C.; et al. Geneious Basic: An integrated and extendable desktop software platform for the organization and analysis of sequence data. Bioinformatics 2012, 28, 1647–1649. [Google Scholar] [CrossRef] [PubMed]
- Ronquist, F.; Huelsenbeck, J.P. MrBayes 3: Bayesian phylogenetic inference under mixed models. Bioinformatics 2003, 19, 1572–1574. [Google Scholar] [CrossRef] [PubMed]
- Paz, M.M.; Shou, H.; Guo, Z.; Zhang, Z.; Banerjee, A.K.; Wang, K. Assessment of conditions affecting Agrobacterium-mediated soybean transformation using the cotyledonary node explant. Euphytica 2004, 136, 167–179. [Google Scholar] [CrossRef]
- Wang, X.; Wang, Y.; Tian, J.; Lim, B.L.; Yan, X.; Liao, H. Overexpressing AtPAP15 enhances phosphorus efficiency in soybean. Plant Physiol. 2009, 151, 233–240. [Google Scholar] [CrossRef] [PubMed]





| Element | Shoot | Difference | Root | Difference | ||||||
|---|---|---|---|---|---|---|---|---|---|---|
| HP | LP | HP | LP | |||||||
| Average (μg/g) | STDEV | Average (μg/g) | STDEV | Average (μg/g) | STDEV | Average (μg/g) | STDEV | |||
| P | 7923.521 | 918.434 | 1257.768 | 141.069 | ** | 12,481.891 | 2378.997 | 927.414 | 101.639 | ** |
| Mn | 76.327 | 12.644 | 58.764 | 5.906 | 60.531 | 11.647 | 19.167 | 0.665 | ** | |
| Fe | 242.162 | 66.500 | 200.234 | 36.175 | 454.848 | 179.639 | 372.961 | 58.063 | ||
| Al | 28.941 | 8.830 | 24.709 | 7.169 | 76.987 | 11.649 | 132.375 | 47.597 | ||
| Mg | 4362.344 | 882.239 | 3938.867 | 219.738 | 10,985.741 | 1456.902 | 2002.847 | 235.717 | ** | |
| B | 35.347 | 9.818 | 40.156 | 9.748 | 20.797 | 6.392 | 19.227 | 10.973 | ||
| Na | 128.089 | 13.426 | 75.672 | 5.761 | ** | 469.947 | 50.065 | 223.533 | 12.833 | ** |
| K | 33,216.546 | 7712.960 | 17,645.706 | 3582.965 | * | 56,132.335 | 2661.463 | 55,887.859 | 1526.117 | |
| Ca | 3425.835 | 558.822 | 2025.138 | 88.246 | * | 600.464 | 12.329 | 501.423 | 6.413 | ** |
| Zn | 65.079 | 6.197 | 89.514 | 1.508 | ** | 91.868 | 20.228 | 79.114 | 12.090 | |
| Co | 0.299 | 0.063 | 0.355 | 0.007 | * | 4.503 | 1.281 | 2.588 | 0.458 | |
| Ni | 10.580 | 0.405 | 7.871 | 0.665 | 12.686 | 3.689 | 9.897 | 1.430 | ||
| Cu | 7.818 | 0.919 | 9.491 | 0.486 | 18.194 | 1.318 | 20.503 | 1.239 | * | |
| Rb | 3.707 | 0.719 | 2.415 | 1.051 | 6.205 | 0.645 | 5.185 | 1.281 | ||
| Sr | 7.142 | 1.575 | 4.279 | 0.690 | 4.549 | 0.505 | 4.096 | 0.585 | ||
| Mo | 30.259 | 13.767 | 25.377 | 1.535 | 182.092 | 24.899 | 160.434 | 30.439 | ||
Publisher’s Note: MDPI stays neutral with regard to jurisdictional claims in published maps and institutional affiliations. |
© 2021 by the authors. Licensee MDPI, Basel, Switzerland. This article is an open access article distributed under the terms and conditions of the Creative Commons Attribution (CC BY) license (http://creativecommons.org/licenses/by/4.0/).
Share and Cite
Cheng, L.; Min, W.; Li, M.; Zhou, L.; Hsu, C.-C.; Yang, X.; Jiang, X.; Ruan, Z.; Zhong, Y.; Wang, Z.-Y.; et al. Quantitative Proteomics Reveals that GmENO2 Proteins Are Involved in Response to Phosphate Starvation in the Leaves of Glycine max L. Int. J. Mol. Sci. 2021, 22, 920. https://doi.org/10.3390/ijms22020920
Cheng L, Min W, Li M, Zhou L, Hsu C-C, Yang X, Jiang X, Ruan Z, Zhong Y, Wang Z-Y, et al. Quantitative Proteomics Reveals that GmENO2 Proteins Are Involved in Response to Phosphate Starvation in the Leaves of Glycine max L. International Journal of Molecular Sciences. 2021; 22(2):920. https://doi.org/10.3390/ijms22020920
Chicago/Turabian StyleCheng, Ling, Wanling Min, Man Li, Lili Zhou, Chuan-Chih Hsu, Xuelian Yang, Xue Jiang, Zhijie Ruan, Yongjia Zhong, Zhi-Yong Wang, and et al. 2021. "Quantitative Proteomics Reveals that GmENO2 Proteins Are Involved in Response to Phosphate Starvation in the Leaves of Glycine max L." International Journal of Molecular Sciences 22, no. 2: 920. https://doi.org/10.3390/ijms22020920
APA StyleCheng, L., Min, W., Li, M., Zhou, L., Hsu, C.-C., Yang, X., Jiang, X., Ruan, Z., Zhong, Y., Wang, Z.-Y., & Wang, W. (2021). Quantitative Proteomics Reveals that GmENO2 Proteins Are Involved in Response to Phosphate Starvation in the Leaves of Glycine max L. International Journal of Molecular Sciences, 22(2), 920. https://doi.org/10.3390/ijms22020920

