Dysregulation of Epigenetic Control Contributes to Schizophrenia-Like Behavior in Ebp1+/− Mice
Abstract
1. Introduction
2. Results
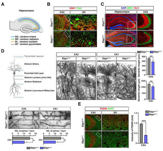
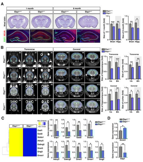
2.1. Ebp1(+/−) Mice Demonstrate Deficits in the Hippocampus Development
2.2. Impaired Neural Development of Stratum Oriens (SO) of CA3/2 Region in Hippocampus of Ebp1(+/−) Mice
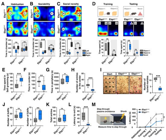
2.3. Ebp1(+/−) Mice Exhibit Schizophrenia-Like Behaviors
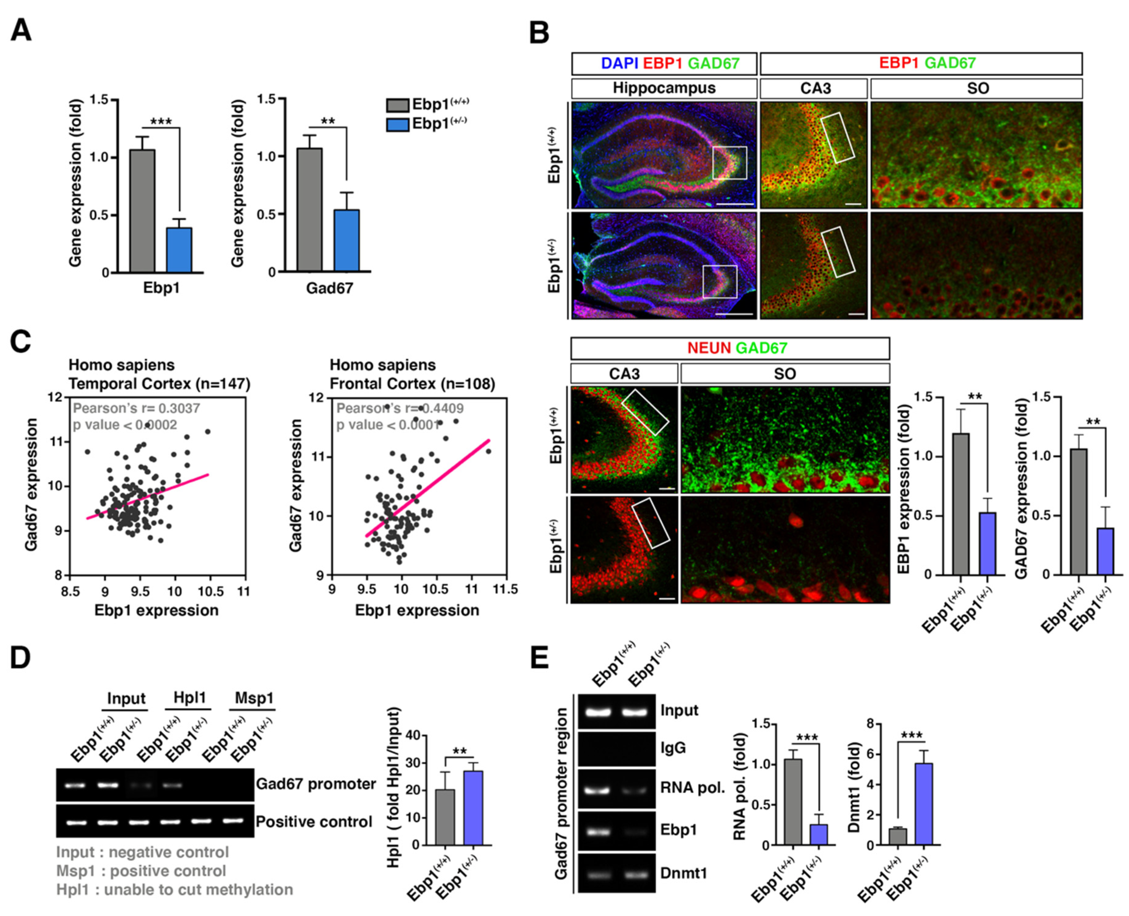
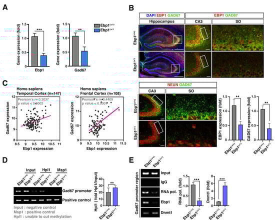
2.4. Increased DNMT1 Levels Alter GAD67 Promoter Methylation in Ebp1(+/−) Mice
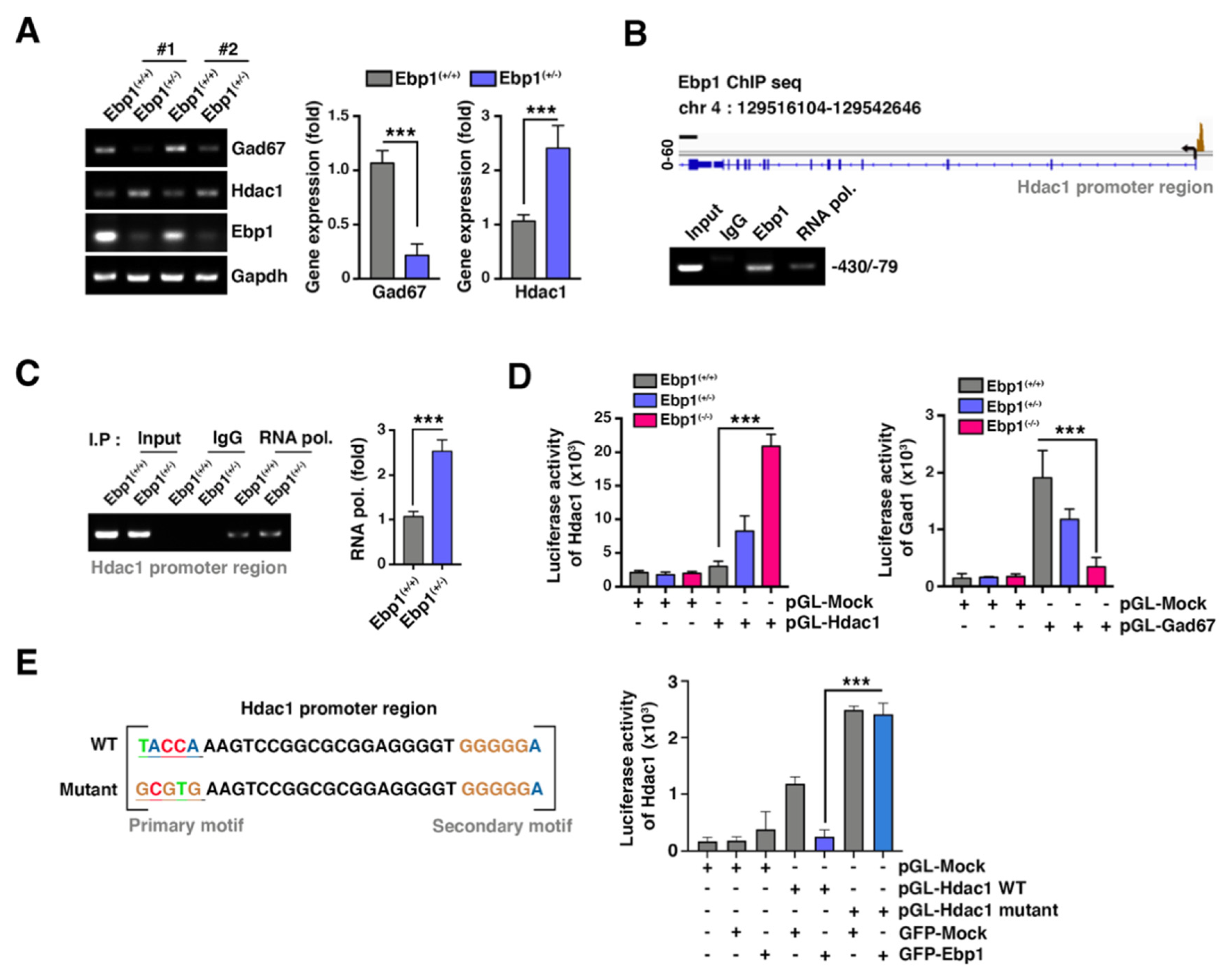
2.5. EBP1 Expresses HDAC1 Transcription and Enhances GAD67 Expression
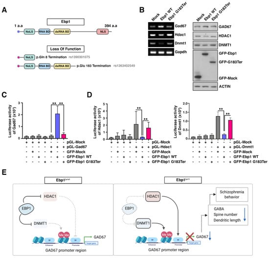
2.6. Loss of Function/Missense Mutation of Ebp1 Gene Decreases GAD67 Expression and Disturbs Epigenetic Control
3. Discussion
4. Materials and Methods
4.1. Experimental Animals
4.2. Antibodies
4.3. Plasmid Constructs
4.4. Western Blotting
4.5. Immunohistochemistry (IHC)
4.6. Luciferase Assay
4.7. Isolation of RNA and qRT-PCR
4.8. Public Dataset Analyses
4.9. ChIP Assay
4.10. Methylation-Specific PCR
4.11. Magnetic Resonance Imaging (MRI)
4.12. Behavior Test
4.13. Statistical Analysis
Supplementary Materials
Author Contributions
Funding
Acknowledgments
Conflicts of Interest
References
- Liu, Z.; Ahn, J.Y.; Liu, X.; Ye, K. Ebp1 isoforms distinctively regulate cell survival and differentiation. Proc. Natl. Acad. Sci. USA 2006, 103, 10917–10922. [Google Scholar] [CrossRef] [PubMed]
- Ahn, J.Y.; Liu, X.; Liu, Z.; Pereira, L.; Cheng, D.; Peng, J.; Wade, P.A.; Hamburger, A.W.; Ye, K. Nuclear Akt associates with PKC-phosphorylated Ebp1, preventing DNA fragmentation by inhibition of caspase-activated DNase. EMBO J. 2006, 25, 2083–2095. [Google Scholar] [CrossRef]
- Kim, C.K.; Nguyen, T.L.; Joo, K.M.; Nam, D.H.; Park, J.; Lee, K.H.; Cho, S.W.; Ahn, J.Y. Negative regulation of p53 by the long isoform of ErbB3 binding protein Ebp1 in brain tumors. Cancer Res. 2010, 70, 9730–9741. [Google Scholar] [CrossRef] [PubMed]
- Kim, C.K.; Lee, S.B.; Nguyen, T.L.X.; Lee, K.-H.; Um, S.H.; Kim, J.; Ahn, J.-Y. Long isoform of ErbB3 binding protein, p48, mediates protein kinase B/Akt-dependent HDM2 stabilization and nuclear localization. Exp. Cell Res. 2012, 318, 136–143. [Google Scholar] [CrossRef] [PubMed]
- Lessor, T.J.; Yoo, J.-Y.; Xia, X.; Woodford, N.; Hamburger, A.W. Ectopic expression of the ErbB-3 binding protein Ebp1 inhibits growth and induces differentiation of human breast cancer cell lines. J. Cell. Physiol. 2000, 183, 321–329. [Google Scholar] [CrossRef]
- Ko, H.R.; Kim, C.K.; Lee, S.B.; Song, J.; Lee, K.H.; Kim, K.K.; Park, K.W.; Cho, S.W.; Ahn, J.Y. P42 Ebp1 regulates the proteasomal degradation of the p85 regulatory subunit of PI3K by recruiting a chaperone-E3 ligase complex HSP70/CHIP. Cell Death Dis. 2014, 5, e1131. [Google Scholar] [CrossRef] [PubMed]
- Hwang, I.; Kim, C.K.; Ko, H.R.; Park, K.W.; Cho, S.W.; Ahn, J.Y. C-terminal domain of p42 Ebp1 is essential for down regulation of p85 subunit of PI3K, inhibiting tumor growth. Sci. Rep. 2016, 6, 30626. [Google Scholar] [CrossRef]
- Ko, H.R.; Hwang, I.; Ahn, S.Y.; Chang, Y.S.; Park, W.S.; Ahn, J.Y. Neuron-specific expression of p48 Ebp1 during murine brain development and its contribution to CNS axon regeneration. BMB Rep. 2017, 50, 126–131. [Google Scholar] [CrossRef]
- Ko, H.R.; Hwang, I.; Jin, E.J.; Yun, T.; Ryu, D.; Kang, J.S.; Park, K.W.; Shin, J.H.; Cho, S.W.; Lee, K.H.; et al. Roles of ErbB3-binding protein 1 (EBP1) in embryonic development and gene-silencing control. Proc. Natl. Acad. Sci. USA 2019, 116, 24852–24860. [Google Scholar] [CrossRef]
- McCarley, R.W.; Wible, C.G.; Frumin, M.; Hirayasu, Y.; Levitt, J.J.; Fischer, I.A.; Shenton, M.E. MRI anatomy of schizophrenia. Biol. Psychiatry 1999, 45, 1099–1119. [Google Scholar] [CrossRef]
- Nelson, M.D.; Saykin, A.J.; Flashman, L.A.; Riordan, H.J. Hippocampal Volume Reduction in Schizophrenia as Assessed by Magnetic Resonance Imaging: A Meta-analytic Study. Arch. Gen. Psychiatry 1998, 55, 433–440. [Google Scholar] [CrossRef] [PubMed]
- Veldic, M.; Caruncho, H.J.; Liu, W.S.; Davis, J.; Satta, R.; Grayson, D.R.; Guidotti, A.; Costa, E. DNA-methyltransferase 1 mRNA is selectively overexpressed in telencephalic GABAergic interneurons of schizophrenia brains. Proc. Natl. Acad. Sci. USA 2004, 101, 348–353. [Google Scholar] [CrossRef] [PubMed]
- Subburaju, S.; Coleman, A.J.; Cunningham, M.G.; Ruzicka, W.B.; Benes, F.M. Epigenetic Regulation of Glutamic Acid Decarboxylase 67 in a Hippocampal Circuit. Cereb. Cortex 2016, 27, 5284–5293. [Google Scholar] [CrossRef]
- Akbarian, S.; Kim, J.J.; Potkin, S.G.; Hagman, J.O.; Tafazzoli, A.; Bunney, W.E., Jr.; Jones, E.G. Gene Expression for Glutamic Acid Decarboxylase Is Reduced Without Loss of Neurons in Prefrontal Cortex of Schizophrenics. Arch. Gen. Psychiatry 1995, 52, 258–266. [Google Scholar] [CrossRef]
- Guidotti, A.; Auta, J.; Davis, J.M.; Gerevini, V.D.; Dwivedi, Y.; Grayson, D.R.; Impagnatiello, F.; Pandey, G.; Pesold, C.; Sharma, R.; et al. Decrease in Reelin and Glutamic Acid Decarboxylase67 (GAD67) Expression in Schizophrenia and Bipolar Disorder: A Postmortem Brain Study. Arch. Gen. Psychiatry 2000, 57, 1061–1069. [Google Scholar] [CrossRef]
- Rosoklija, G.; Toomayan, G.; Ellis, S.P.; Keilp, J.; Mann, J.J.; Latov, N.; Hays, A.P.; Dwork, A.J. Structural Abnormalities of Subicular Dendrites in Subjects with Schizophrenia and Mood Disorders: Preliminary Findings. Arch. Gen. Psychiatry 2000, 57, 349–356. [Google Scholar] [CrossRef]
- Kolomeets, N.S.; Orlovskaya, D.D.; Uranova, N.A. Decreased numerical density of CA3 hippocampal mossy fiber synapses in schizophrenia. Synapse 2007, 61, 615–621. [Google Scholar] [CrossRef]
- Dong, E.; Ruzicka, W.B.; Grayson, D.R.; Guidotti, A. DNA-methyltransferase1 (DNMT1) binding to CpG rich GABAergic and BDNF promoters is increased in the brain of schizophrenia and bipolar disorder patients. Schizophr. Res. 2015, 167, 35–41. [Google Scholar] [CrossRef]
- Benes, F.M.; Lim, B.; Matzilevich, D.; Walsh, J.P.; Subburaju, S.; Minns, M. Regulation of the GABA cell phenotype in hippocampus of schizophrenics and bipolars. Proc. Natl. Acad. Sci. USA 2007, 104, 10164–10169. [Google Scholar] [CrossRef]
- Park, S.J.; Lee, J.Y.; Kim, S.J.; Choi, S.-Y.; Yune, T.Y.; Ryu, J.H. Toll-like receptor-2 deficiency induces schizophrenia-like behaviors in mice. Sci. Rep. 2015, 5, 8502. [Google Scholar] [CrossRef]
- Couture, S.M.; Penn, D.L.; Roberts, D.L. The Functional Significance of Social Cognition in Schizophrenia: A Review. Schizophr. Bull. 2006, 32 (Suppl. 1), S44–S63. [Google Scholar] [CrossRef]
- Nadler, J.J.; Moy, S.S.; Dold, G.; Simmons, N.; Perez, A.; Young, N.B.; Barbaro, R.P.; Piven, J.; Magnuson, T.R.; Crawley, J.N. Automated apparatus for quantitation of social approach behaviors in mice. Genes Brain Behav. 2004, 3, 303–314. [Google Scholar] [CrossRef]
- Piskulic, D.; Olver, J.S.; Norman, T.R.; Maruff, P. Behavioural studies of spatial working memory dysfunction in schizophrenia: A quantitative literature review. Psychiatry Res. 2007, 150, 111–121. [Google Scholar] [CrossRef]
- Lett, T.A.; Voineskos, A.N.; Kennedy, J.L.; Levine, B.; Daskalakis, Z.J. Treating Working Memory Deficits in Schizophrenia: A Review of the Neurobiology. Biol. Psychiatry 2014, 75, 361–370. [Google Scholar] [CrossRef]
- Dember, W.N.; Fowler, H. Spontaneous alternation behavior. Psychol. Bull. 1958, 55, 412–428. [Google Scholar] [CrossRef]
- Sanderson, D.J.; Bannerman, D.M. The role of habituation in hippocampus-dependent spatial working memory tasks: Evidence from GluA1 AMPA receptor subunit knockout mice. Hippocampus 2012, 22, 981–994. [Google Scholar] [CrossRef]
- Pittenger, C.; Fasano, S.; Mazzocchi-Jones, D.; Dunnett, S.B.; Kandel, E.R.; Brambilla, R. Impaired Bidirectional Synaptic Plasticity and Procedural Memory Formation in Striatum-Specific cAMP Response Element-Binding Protein-Deficient Mice. J. Neurosci. 2006, 26, 2808–2813. [Google Scholar] [CrossRef]
- D’Aiuto, L.; Di Maio, R.; Mohan, K.N.; Minervini, C.; Saporiti, F.; Soreca, I.; Greenamyre, J.T.; Chaillet, J.R. Mouse ES cells overexpressing DNMT1 produce abnormal neurons with upregulated NMDA/NR1 subunit. Differentiation 2011, 82, 9–17. [Google Scholar] [CrossRef][Green Version]
- Subburaju, S.; Coleman, A.J.; Ruzicka, W.B.; Benes, F.M. Toward dissecting the etiology of schizophrenia: HDAC1 and DAXX regulate GAD67 expression in an in vitro hippocampal GABA neuron model. Transl. Psychiatry 2016, 6, e723. [Google Scholar] [CrossRef][Green Version]
- Geng, H.-Y.; Zhang, J.; Yang, J.-M.; Li, Y.; Wang, N.; Ye, M.; Chen, X.-J.; Lian, H.; Li, X.-M. Erbb4 Deletion from Medium Spiny Neurons of the Nucleus Accumbens Core Induces Schizophrenia-Like Behaviors via Elevated GABAA Receptor α1 Subunit Expression. J. Neurosci. 2017, 37, 7450–7464. [Google Scholar] [CrossRef]
- Del Pino, I.; García-Frigola, C.; Dehorter, N.; Brotons-Mas, J.R.; Alvarez-Salvado, E.; Martínez de Lagrán, M.; Ciceri, G.; Gabaldón María, V.; Moratal, D.; Dierssen, M.; et al. Erbb4 Deletion from Fast-Spiking Interneurons Causes Schizophrenia-like Phenotypes. Neuron 2013, 79, 1152–1168. [Google Scholar] [CrossRef]
- Oh, S.M.; Liu, Z.; Okada, M.; Jang, S.W.; Liu, X.; Chan, C.B.; Luo, H.; Ye, K. Ebp1 sumoylation, regulated by TLS/FUS E3 ligase, is required for its anti-proliferative activity. Oncogene 2010, 29, 1017–1030. [Google Scholar] [CrossRef][Green Version]
- Neilson, K.M.; Abbruzzesse, G.; Kenyon, K.; Bartolo, V.; Krohn, P.; Alfandari, D.; Moody, S.A. Pa2G4 is a novel Six1 co-factor that is required for neural crest and otic development. Dev. Biol. 2017, 421, 171–182. [Google Scholar] [CrossRef]
- Insel, T.R. Rethinking schizophrenia. Nature 2010, 468, 187–193. [Google Scholar] [CrossRef]
- Huang, H.-S.; Akbarian, S. GAD1 mRNA Expression and DNA Methylation in Prefrontal Cortex of Subjects with Schizophrenia. PLoS ONE 2007, 2, e809. [Google Scholar] [CrossRef]
- Ruzicka, W.B.; Zhubi, A.; Veldic, M.; Grayson, D.R.; Costa, E.; Guidotti, A. Selective epigenetic alteration of layer I GABAergic neurons isolated from prefrontal cortex of schizophrenia patients using laser-assisted microdissection. Mol. Psychiatry 2007, 12, 385–397. [Google Scholar] [CrossRef]
- Cosgrove, J.; Newell, T.G. Recovery of neuropsychological functions during reduction in use of phencyclidine. J. Clin. Psychol. 1991, 47, 159–169. [Google Scholar] [CrossRef]
- Hertzman, M.; Reba, R.C.; Kotlyarov, E.V. Single photon emission computed tomography in phencyclidine and related drug abuse. Am. J. Psychiatry 1990, 147, 255–256. [Google Scholar]
- Wu, C.J.; Buchsbaum, S.M.; Bunney, W. Positron emission tomography study of phencyclidine users as a possible drug model of schizophrenia. Jpn. J. Psychopharmacol. 1991, 11, 47–48. [Google Scholar]
- Redrobe, J.; Bull, S.; Plath, N. Translational Aspects of the Novel Object Recognition Task in Rats Abstinent Following Sub-Chronic Treatment with Phencyclidine (PCP): Effects of Modafinil and Relevance to Cognitive Deficits in Schizophrenia. Front. Psychiatry 2010, 1, 146. [Google Scholar] [CrossRef]
- Arime, Y.; Akiyama, K. Abnormal neural activation patterns underlying working memory impairment in chronic phencyclidine-treated mice. PLoS ONE 2017, 12, e0189287. [Google Scholar] [CrossRef]
- Brigman, J.; Ihne, J.; Saksida, L.; Bussey, T.; Holmes, A. Effects of subchronic phencyclidine (PCP) treatment on social behaviors, and operant discrimination and reversal learning in C57BL/6J mice. Front. Behav. Neurosci. 2009, 3, 2. [Google Scholar] [CrossRef]
- Depoortère, R.; Dargazanli, G.; Estenne-Bouhtou, G.; Coste, A.; Lanneau, C.; Desvignes, C.; Poncelet, M.; Heaulme, M.; Santucci, V.; Decobert, M.; et al. Neurochemical, Electrophysiological and Pharmacological Profiles of the Selective Inhibitor of the Glycine Transporter-1 SSR504734, a Potential New Type of Antipsychotic. Neuropsychopharmacology 2005, 30, 1963–1985. [Google Scholar] [CrossRef]
- Malikowska-Racia, N.; Podkowa, A.; Sałat, K. Phencyclidine and Scopolamine for Modeling Amnesia in Rodents: Direct Comparison with the Use of Barnes Maze Test and Contextual Fear Conditioning Test in Mice. Neurotox. Res. 2018, 34, 431–441. [Google Scholar] [CrossRef]
- Nagai, T.; Noda, Y.; Une, T.; Furukawa, K.; Furukawa, H.; Kan, Q.M.; Nabeshima, T. Effect of AD-5423 on animal models of schizophrenia: Phencyclidine-induced behavioral changes in mice. Neuroreport 2003, 14, 269–272. [Google Scholar] [CrossRef]
- Dawson, N.; Xiao, X.; McDonald, M.; Higham, D.J.; Morris, B.J.; Pratt, J.A. Sustained NMDA Receptor Hypofunction Induces Compromised Neural Systems Integration and Schizophrenia-Like Alterations in Functional Brain Networks. Cereb. Cortex 2012, 24, 452–464. [Google Scholar] [CrossRef]
- Nakatani-Pawlak, A.; Yamaguchi, K.; Tatsumi, Y.; Mizoguchi, H.; Yoneda, Y. Neonatal Phencyclidine Treatment in Mice Induces Behavioral, Histological and Neurochemical Abnormalities in Adulthood. Biol. Pharm. Bull. 2009, 32, 1576–1583. [Google Scholar] [CrossRef]
- Riordan, A.J.; Schaler, A.W.; Fried, J.; Paine, T.A.; Thornton, J.E. Estradiol and luteinizing hormone regulate recognition memory following subchronic phencyclidine: Evidence for hippocampal GABA action. Psychoneuroendocrinology 2018, 91, 86–94. [Google Scholar] [CrossRef]
- Kinney, J.W.; Davis, C.N.; Tabarean, I.; Conti, B.; Bartfai, T.; Behrens, M.M. A Specific Role for NR2A-Containing NMDA Receptors in the Maintenance of Parvalbumin and GAD67 Immunoreactivity in Cultured Interneurons. J. Neurosci. 2006, 26, 1604–1615. [Google Scholar] [CrossRef]
- Neill, J.C.; Barnes, S.; Cook, S.; Grayson, B.; Idris, N.F.; McLean, S.L.; Snigdha, S.; Rajagopal, L.; Harte, M.K. Animal models of cognitive dysfunction and negative symptoms of schizophrenia: Focus on NMDA receptor antagonism. Pharmacol. Ther. 2010, 128, 419–432. [Google Scholar] [CrossRef]
- Lee, D.H.; Lee, B.; Park, J.S.; Lee, Y.S.; Kim, J.H.; Cho, Y.; Jo, Y.; Kim, H.-S.; Lee, Y.-H.; Nam, K.T.; et al. Inactivation of Sirtuin2 protects mice from acetaminophen-induced liver injury: Possible involvement of ER stress and S6K1 activation. BMB Rep. 2019, 52, 190–195. [Google Scholar] [CrossRef]
- Kim, D.H.; Kim, H.-M.; Huong, P.T.T.; Han, H.-J.; Hwang, J.; Cha-Molstad, H.; Lee, K.H.; Ryoo, I.-J.; Kim, K.E.; Huh, Y.H.; et al. Enhanced anticancer effects of a methylation inhibitor by inhibiting a novel DNMT1 target, CEP 131, in cervical cancer. BMB Rep. 2019, 52, 342–347. [Google Scholar] [CrossRef]
- Gibbs, J.R.; van der Brug, M.P.; Hernandez, D.G.; Traynor, B.J.; Nalls, M.A.; Lai, S.-L.; Arepalli, S.; Dillman, A.; Rafferty, I.P.; Troncoso, J.; et al. Abundant Quantitative Trait Loci Exist for DNA Methylation and Gene Expression in Human Brain. PLoS Genet. 2010, 6, e1000952. [Google Scholar] [CrossRef]
- Ritchie, M.E.; Phipson, B.; Wu, D.; Hu, Y.; Law, C.W.; Shi, W.; Smyth, G.K. limma powers differential expression analyses for RNA-sequencing and microarray studies. Nucleic Acids Res. 2015, 43, e47. [Google Scholar] [CrossRef]
- Jo, S.; Lee, Y.Y.; Han, J.; Lee, Y.L.; Yoon, S.; Lee, J.; Oh, Y.; Han, J.-S.; Sung, I.-H.; Park, Y.-S.; et al. CCAAT/enhancer-binding protein beta (C/EBPβ) is an important mediator of 1,25 dihydroxyvitamin D3 (1,25D3)-induced receptor activator of nuclear factor kappa-B ligand (RANKL) expression in osteoblasts. BMB Rep. 2019, 52, 391–396. [Google Scholar]






© 2020 by the authors. Licensee MDPI, Basel, Switzerland. This article is an open access article distributed under the terms and conditions of the Creative Commons Attribution (CC BY) license (http://creativecommons.org/licenses/by/4.0/).
Share and Cite
Hwang, I.; Ahn, J.-Y. Dysregulation of Epigenetic Control Contributes to Schizophrenia-Like Behavior in Ebp1+/− Mice. Int. J. Mol. Sci. 2020, 21, 2609. https://doi.org/10.3390/ijms21072609
Hwang I, Ahn J-Y. Dysregulation of Epigenetic Control Contributes to Schizophrenia-Like Behavior in Ebp1+/− Mice. International Journal of Molecular Sciences. 2020; 21(7):2609. https://doi.org/10.3390/ijms21072609
Chicago/Turabian StyleHwang, Inwoo, and Jee-Yin Ahn. 2020. "Dysregulation of Epigenetic Control Contributes to Schizophrenia-Like Behavior in Ebp1+/− Mice" International Journal of Molecular Sciences 21, no. 7: 2609. https://doi.org/10.3390/ijms21072609
APA StyleHwang, I., & Ahn, J.-Y. (2020). Dysregulation of Epigenetic Control Contributes to Schizophrenia-Like Behavior in Ebp1+/− Mice. International Journal of Molecular Sciences, 21(7), 2609. https://doi.org/10.3390/ijms21072609

