GAF-CaMP3–sfGFP, An Enhanced Version of the Near-Infrared Genetically Encoded Positive Phytochrome-Based Calcium Indicator for the Visualization of Neuronal Activity
Abstract
1. Introduction
2. Results and Discussion
2.1. Improving the Dynamic Range of the Near-Infrared Bacterial Phytochrome-Based GAF-CaMP2–sfGFP Indicator in a Bacterial System
2.2. In Vitro Characterization of the Purified GAF-CaMP3–sfGFP Indicator
2.3. Calcium-Dependent Response of the GAF-CaMP3–sfGFP Calcium Indicator in HeLa Mammalian Cells
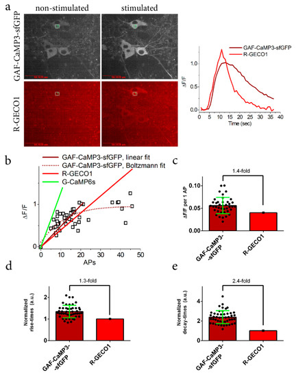
2.4. Visualization of Spontaneous and Induced Neuronal Activity in the Dissociated Culture Using the GAF-CaMP3–sfGFP Indicator and Confocal Imaging
3. Materials and Methods
3.1. Mutagenesis and Library Screening
3.2. Protein Purification and Characterization
3.3. Mammalian Plasmid Construction
3.4. Mammalian Live-Cell Imaging
3.5. Imaging in Primary Mouse Neuronal Cultures
3.6. Statistics
3.7. Ethical Approval and Animal Care
4. Conclusions
Supplementary Materials
Author Contributions
Funding
Conflicts of Interest
Abbreviations
| MDPI | Multidisciplinary Digital Publishing Institute |
| GECI | Genetically encoded calcium indicator |
| FP | Fluorescent protein |
| BV | Biliverdin |
| sfGFP | Superfolder green fluorescent protein |
| NIR | Near-infrared |
| EGFP | Enhanced green fluorescent protein |
| rAAV | Recombinant adeno-associated virus |
| DIVs | Days in vitro |
| HEPES | 2-[4-(2-hydroxyethyl)piperazin-1-yl]ethanesulfonic acid |
| QY | Quantum yield |
| AP | Action potential |
| PDB | Protein Data Bank IDentifier |
| SD | Standard deviation |
References
- Piatkevich, K.D.; Murdock, M.H.; Subach, F.V. Advances in Engineering and Application of Optogenetic Indicators for Neuroscience. Appl. Sci. 2019, 9, 562. [Google Scholar] [CrossRef]
- Rodriguez, E.A.; Campbell, R.E.; Lin, J.Y.; Lin, M.Z.; Miyawaki, A.; Palmer, A.E.; Shu, X.; Zhang, J.; Tsien, R.Y. The Growing and Glowing Toolbox of Fluorescent and Photoactive Proteins. Trends Biochem. Sci. 2017, 42, 111–129. [Google Scholar] [CrossRef] [PubMed]
- Qian, Y.; Piatkevich, K.D.; Mc Larney, B.; Abdelfattah, A.S.; Mehta, S.; Murdock, M.H.; Gottschalk, S.; Molina, R.S.; Zhang, W.; Chen, Y.; et al. A genetically encoded near-infrared fluorescent calcium ion indicator. Nat. Methods 2019, 16, 171–174. [Google Scholar] [CrossRef] [PubMed]
- Subach, O.M.; Barykina, N.V.; Anokhin, K.V.; Piatkevich, K.D.; Subach, F.V. Near-Infrared Genetically Encoded Positive Calcium Indicator Based on GAF-FP Bacterial Phytochrome. Int. J. Mol. Sci. 2019, 20, 3488. [Google Scholar] [CrossRef] [PubMed]
- Wagner, J.R.; Brunzelle, J.S.; Forest, K.T.; Vierstra, R.D. A light-sensing knot revealed by the structure of the chromophore-binding domain of phytochrome. Nature 2005, 438, 325–331. [Google Scholar] [CrossRef] [PubMed]
- Rodriguez, E.A.; Tran, G.N.; Gross, L.A.; Crisp, J.L.; Shu, X.; Lin, J.Y.; Tsien, R.Y. A far-red fluorescent protein evolved from a cyanobacterial phycobiliprotein. Nat. Methods 2016, 13, 763–769. [Google Scholar] [CrossRef] [PubMed]
- Oliinyk, O.S.; Shemetov, A.A.; Pletnev, S.; Shcherbakova, D.M.; Verkhusha, V.V. Smallest near-infrared fluorescent protein evolved from cyanobacteriochrome as versatile tag for spectral multiplexing. Nat. Commun. 2019, 10, 279. [Google Scholar] [CrossRef] [PubMed]
- Rumyantsev, K.A.; Shcherbakova, D.M.; Zakharova, N.I.; Emelyanov, A.V.; Turoverov, K.K.; Verkhusha, V.V. Minimal domain of bacterial phytochrome required for chromophore binding and fluorescence. Sci. Rep. 2015, 5, 18348. [Google Scholar] [CrossRef] [PubMed]
- Franzen, S.; Boxer, S.G. On the origin of heme absorption band shifts and associated protein structural relaxation in myoglobin following flash photolysis. J. Biol. Chem. 1997, 272, 9655–9660. [Google Scholar] [CrossRef] [PubMed]
- Pedelacq, J.D.; Cabantous, S.; Tran, T.; Terwilliger, T.C.; Waldo, G.S. Engineering and characterization of a superfolder green fluorescent protein. Nat. Biotechnol. 2006, 24, 79–88. [Google Scholar] [CrossRef] [PubMed]
- Heim, R.; Cubitt, A.B.; Tsien, R.Y. Improved green fluorescence. Nature 1995, 373, 663–664. [Google Scholar] [CrossRef] [PubMed]
- Chen, T.W.; Wardill, T.J.; Sun, Y.; Pulver, S.R.; Renninger, S.L.; Baohan, A.; Schreiter, E.R.; Kerr, R.A.; Orger, M.B.; Jayaraman, V.; et al. Ultrasensitive fluorescent proteins for imaging neuronal activity. Nature 2013, 499, 295–300. [Google Scholar] [CrossRef] [PubMed]
- Barykina, N.V.; Doronin, D.A.; Subach, O.M.; Sotskov, V.P.; Plusnin, V.V.; Ivleva, O.A.; Gruzdeva, A.M.; Kunitsyna, T.A.; Ivashkina, O.I.; Lazutkin, A.A.; et al. NTnC-like genetically encoded calcium indicator with a positive and enhanced response and fast kinetics. Sci. Rep. 2018, 8, 15233. [Google Scholar] [CrossRef] [PubMed]
- Barykina, N.V.; Sotskov, V.P.; Gruzdeva, A.M.; Wu, Y.K.; Portugues, R.; Subach, O.M.; Chefanova, E.S.; Plusnin, V.V.; Ivashkina, O.I.; Anokhin, K.V.; et al. FGCaMP7, an Improved Version of Fungi-Based Ratiometric Calcium Indicator for In Vivo Visualization of Neuronal Activity. Int. J. Mol. Sci. 2020, 21, 3012. [Google Scholar] [CrossRef] [PubMed]
- Wu, J.; Abdelfattah, A.S.; Miraucourt, L.S.; Kutsarova, E.; Ruangkittisakul, A.; Zhou, H.; Ballanyi, K.; Wicks, G.; Drobizhev, M.; Rebane, A.; et al. A long Stokes shift red fluorescent Ca(2+) indicator protein for two-photon and ratiometric imaging. Nat. Commun. 2014, 5, 5262. [Google Scholar] [CrossRef] [PubMed]
- Shemetov, A.A.; Oliinyk, O.S.; Verkhusha, V.V. How to Increase Brightness of Near-Infrared Fluorescent Proteins in Mammalian Cells. Cell Chem. Biol. 2017, 24, 758–766.e3. [Google Scholar] [CrossRef] [PubMed]





| Properties | Proteins | |||||||
|---|---|---|---|---|---|---|---|---|
| GAF-CaMP3–sfGFP | GAF-CaMP2–sfGFP a | smURFP a | GAF-FP a | |||||
| apo | sat | apo | sat | |||||
| Absorption maximum (nm) | 640 (388, 490) | 654 (388, 490) | 630 (383, 490) | 649 (383, 490) | 642 | 637 (379) | ||
| Excitation maximum (nm) | 636 (376, 498) | 648 (381, 498) | 630 (372, 493) | 642 (374, 493) | 642 | 635 | ||
| Emission maximum (nm) | 674 (514) | 676 (514) | 676 (514) | 674 (514) | 670 | 670 | ||
| Quantum yield (%) b | 4.99 ± 0.06 | 7.69 ± 0.09 | 3.3 ± 0.1 | 6.9 ± 0.5 | 17.9 ± 0.2 | 7.3 | ||
| ε (mM−1·cm−1) c | 14.4 ± 0.4 | 27.0 ± 0.7 | 15.7 ± 0.4 | 27.5 ± 0.9 | 180 | 49.8 | ||
| Brightness vs. EGFP (%) d | 2.1 | 6.2 | 1.5 | 5.6 | 96 | 11 | ||
| pKa | 3.53 ± 0.05 9.18 ± 0.01 | 3.50 ± 0.05 8.9 ± 0.1 | 5.30 ± 0.02; 7.28 ± 0.02; ≥9.28 ± 0.06 | 4.89 ± 0.01; 7.60 ± 0.07; ≥9.31 ± 0.09 | 3.3 | 4.0; 7.8 | ||
| ΔF/F (%) | Purified protein | 0 mM Mg | 197 ± 5 | 93 ± 11 | NA | NA | ||
| 1 mM Mg | 227 ± 11 | 78 ± 7 | ||||||
| HeLa cells | 252 ± 110 | 131 ± 47 * | ||||||
| Kd (nM) e | 0 mM Mg | 433 ± 38 (1.36 ± 0.15) | 289 ± 29 (1.54 ± 0.22) | |||||
| 1 mM Mg | 524 ± 39 (1.85 ± 0.22) | 466 ± 50 (1.54 ± 0.23) | ||||||
© 2020 by the authors. Licensee MDPI, Basel, Switzerland. This article is an open access article distributed under the terms and conditions of the Creative Commons Attribution (CC BY) license (http://creativecommons.org/licenses/by/4.0/).
Share and Cite
Subach, O.M.; Subach, F.V. GAF-CaMP3–sfGFP, An Enhanced Version of the Near-Infrared Genetically Encoded Positive Phytochrome-Based Calcium Indicator for the Visualization of Neuronal Activity. Int. J. Mol. Sci. 2020, 21, 6883. https://doi.org/10.3390/ijms21186883
Subach OM, Subach FV. GAF-CaMP3–sfGFP, An Enhanced Version of the Near-Infrared Genetically Encoded Positive Phytochrome-Based Calcium Indicator for the Visualization of Neuronal Activity. International Journal of Molecular Sciences. 2020; 21(18):6883. https://doi.org/10.3390/ijms21186883
Chicago/Turabian StyleSubach, Oksana M., and Fedor V. Subach. 2020. "GAF-CaMP3–sfGFP, An Enhanced Version of the Near-Infrared Genetically Encoded Positive Phytochrome-Based Calcium Indicator for the Visualization of Neuronal Activity" International Journal of Molecular Sciences 21, no. 18: 6883. https://doi.org/10.3390/ijms21186883
APA StyleSubach, O. M., & Subach, F. V. (2020). GAF-CaMP3–sfGFP, An Enhanced Version of the Near-Infrared Genetically Encoded Positive Phytochrome-Based Calcium Indicator for the Visualization of Neuronal Activity. International Journal of Molecular Sciences, 21(18), 6883. https://doi.org/10.3390/ijms21186883
