Molecular Evidence that Lysiphlebia japonica Regulates the Development and Physiological Metabolism of Aphis gossypii
Abstract
1. Introduction
2. Results
2.1. Changes in Development on Aphids Parasitized by L. japonica
2.2. Primary Data Analysis and Protein Identification
2.3. Functional Categories of Proteins Associated with mRNA
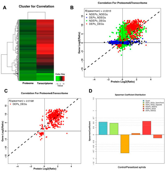
2.4. Correlation Analysis of mRNA and Protein Levels
2.5. Differentially Expressed Proteins and Genes Associated with Immunization of A. gossypii
2.6. Differentially Expressed Proteins and Genes Associated with A. gossypi Energy Metabolism
2.6.1. Amino Acid and Protein Transport and Metabolism
2.6.2. Energy and Carbohydrate Production and Conversion
2.6.3. Lipid Transport and Metabolism
2.7. Differentially Expressed Proteins and Genes Associated with Reproduction of A. gossypii
2.8. The Contents of Glycogen and G6P in Parasitized and Non-Parasitized Aphids
3. Discussion
4. Materials and Methods
4.1. Insect Materials
4.2. Biological Detection of A. gossypii
4.3. Protein Preparation and Digestion
4.4. Proteome Analysis of A. gossypii by iTRAQ
4.5. Protein Identification, Annotation and Quantification
4.6. Proteome and Transcriptome Data Set Integration
4.7. Verification of the Contents of Glycogen and 6-Phosphate Glucose
5. Conclusions
Supplementary Materials
Author Contributions
Funding
Conflicts of Interest
References
- Colinet, H.; Renault, D.; Charoy-Guével, B.; Com, E. Metabolic and proteomic profiling of diapause in the aphid parasitoid Praon volucre. PLoS ONE 2012, 7, e32606. [Google Scholar] [CrossRef] [PubMed]
- Li, Z.Q.; Zhang, S.; Luo, J.Y.; Wang, C.Y.; Lv, L.M.; Dong, S.L.; Cui, J.J. Ecological Adaption Analysis of the Cotton Aphid (Aphis gossypii) in Different Phenotypes by Transcriptome Comparison. PLoS ONE 2013, 8. [Google Scholar] [CrossRef] [PubMed]
- Corley, L.S.; Strand, M.R. Evasion of encapsulation by the polyembryonic parasitoid Copidosoma floridanum is mediated by a polar body-derived extraembryonic membrane. J. Invertebr. Pathol. 2003, 83, 86–89. [Google Scholar] [CrossRef]
- Asgari, S. Venom proteins from polydnavirus-producing endoparasitoids: Their role in host-parasite interactions. Arch. Insect Biochem. Physiol. 2006, 61, 146–156. [Google Scholar] [CrossRef]
- Asgari, S.; Rivers, D.B. Venom Proteins from Endoparasitoid Wasps and Their Role in Host-Parasite Interactions. Annu. Rev. Entomol. 2011, 56, 313–335. [Google Scholar] [CrossRef] [PubMed]
- Liu, F.; Bao, S.W.; Song, Y.; Lu, H.Y.; Xu, J.X. Effects of imidacloprid on the orientation behavior and parasitizing capacity of Anagrus nilaparvatae, an egg parasitoid of Nilaparvata lugens. Biocontrol 2010, 55, 473–483. [Google Scholar] [CrossRef]
- Moreau, S.J.; Guillot, S. Advances and prospects on biosynthesis, structures and functions of venom proteins from parasitic wasps. Insect Biochem. Mol. Biol. 2005, 35, 1209–1223. [Google Scholar] [CrossRef] [PubMed]
- Pennacchio, F.; Strand, M.R. Evolution of developmental strategies in parasitic hymenoptera. Annu. Rev. Entomol. 2006, 51, 233–258. [Google Scholar] [CrossRef]
- Beckage, N.E.; Gelman, D.B. Wasp Parasitoid Disruption of Host Development: Implications for New Biologically Based Strategies for Insect Control. Annu. Rev. Entomol 2004, 49, 299–330. [Google Scholar] [CrossRef] [PubMed]
- Fang, Q.; Wang, L.; Zhu, Y.; Stanley, D.W.; Chen, X.; Hu, C.; Ye, G. Pteromalus puparum venom impairs host cellular immune responses by decreasing expression of its scavenger receptor gene. Insect Biochem. Mol. Biol. 2011, 41, 852–862. [Google Scholar] [CrossRef] [PubMed]
- Strand, M.R.; Ratner, S.; Vinson, S.B. Maternally induced host regulation by the egg parasitoid Telenomus heliothidis. Physiol. Entomol. 2008, 8, 469–475. [Google Scholar] [CrossRef]
- Francke, D.L.; Harmon, J.P.; Harvey, C.T.; Ives, A.R. Pea aphid dropping behavior diminishes foraging efficiency of a predatory ladybeetle. Entomol. Exp. Appl. 2008, 127, 118–124. [Google Scholar] [CrossRef]
- Govind, S. Innate immunity in Drosophila: Pathogens and pathways. Insect Sci. 2008, 15, 29–43. [Google Scholar] [CrossRef]
- Gagneux, S.; Deriemer, K.; Van, T.; Katomaeda, M.; Jong, B.C.D.; Narayanan, S.; Nicol, M.; Niemann, S.; Kremer, K.; Gutierrez, M.C. Variable host-pathogen compatibility in Mycobacterium tuberculosis. Proc. Natl. Acad. Sci. USA 2006, 103, 2869–2873. [Google Scholar] [CrossRef]
- Olson, D.; Fadamiro, H.; Lundgren, J.; Heimpel, G.E. Effects of sugar feeding on carbohydrate and lipid metabolism in a parasitoid wasp. Physiol. Entomol. 2000, 25, 17–26. [Google Scholar] [CrossRef]
- Fadamiro, H.Y.; Heimpel, G.E. Effects of partial sugar deprivation on lifespan and carbohydrate mobilization in the parasitoid Macrocentrus grandii (Hymenoptera: Braconidae). Ann. Entomol. Soc. Am. 2001, 94, 909–916. [Google Scholar] [CrossRef]
- Rivero, A.; West, S. The physiological costs of being small in a parasitic wasp. Evol. Ecol. Res. 2002, 4, 407–420. [Google Scholar]
- Giron, D.; Casas, J. Lipogenesis in an adult parasitic wasp. J. Insect Physiol. 2003, 49, 141–147. [Google Scholar] [CrossRef]
- Casas, J.; Driessen, G.; Mandon, N.; Wielaard, S.; Desouhant, E.; Van Alphen, J.; Lapchin, L.; Rivero, A.; Christides, J.P.; Bernstein, C. Energy dynamics in a parasitoid foraging in the wild. J. Anim. Ecol. 2003, 72, 691–697. [Google Scholar] [CrossRef] [PubMed]
- Lee, J.C.; Heimpel, G.E.; Leibee, G.L. Comparing floral nectar and aphid honeydew diets on the longevity and nutrient levels of a parasitoid wasp. Entomol. Exp. Appl. 2004, 111, 189–199. [Google Scholar] [CrossRef]
- Zhang, S.; Luo, J.Y.; Lv, L.M.; Wang, C.Y.; Li, C.H.; Zhu, X.Z.; Cui, J.J. Effects of Lysiphlebia japonica (Ashmead) on cotton-melon aphid Aphis gossypii Glover lipid synthesis. Insect Mol. Biol. 2015, 24, 348–357. [Google Scholar] [CrossRef] [PubMed]
- Nurullahoğlu, Z.Ü.; Uçkan, F.; Sak, O.; Ergİn, E. Total lipid and fatty acid composition of Apanteles galleriae and its parasitized host. Ann. Entomol. Soc. Am. 2004, 97, 1000–1006. [Google Scholar]
- Turkish, A.R.; Sturley, S.L. The genetics of neutral lipid biosynthesis: An evolutionary perspective. Am. J. Physiol. Endocrinol. Metab. 2009, 297, E19–E27. [Google Scholar] [CrossRef] [PubMed]
- Arrese, E.L.; Soulages, J.L. Insect fat body: Energy, metabolism, and regulation. Annu. Rev. Entomol. 2010, 55, 207. [Google Scholar] [CrossRef] [PubMed]
- Ben-Ami, F.; Rigaud, T.; Ebert, D. The expression of virulence during double infections by different parasites with conflicting host exploitation and transmission strategies. J. Evol. Biol. 2011, 24, 1307–1316. [Google Scholar] [CrossRef] [PubMed]
- Pennacchio, F.; Mancini, D. Aphid Parasitoid Venom and its Role in Host Regulation. In Parasitoid Viruses: Symbionts and Pathogens; Elsevier: Amsterdam, The Netherlands, 2012; Charpter 20; pp. 247–254. [Google Scholar]
- Falabella, P.; Riviello, L.; Caccialupi, P.; Rossodivita, T.; Valente, M.T.; Stradis, M.L.D.; Tranfaglia, A.; Varricchio, P.; Gigliotti, S.; Graziani, F. A γ-glutamyl transpeptidase of Aphidius ervi venom induces apoptosis in the ovaries of host aphids. Insect Biochem. Mol. Biol. 2007, 37, 453–465. [Google Scholar] [CrossRef]
- Dorémus, T.; Urbach, S.; Jouan, V.; Cousserans, F.; Ravallec, M.; Demettre, E.; Wajnberg, E.; Poulain, J.; Azéma-Dossat, C.; Darboux, I. Venom gland extract is not required for successful parasitism in the polydnavirus-associated endoparasitoid Hyposoter didymator (Hym. Ichneumonidae) despite the presence of numerous novel and conserved venom proteins. Insect Biochem. Mol. Biol. 2013, 43, 292–307. [Google Scholar] [CrossRef] [PubMed]
- Etebari, K.; Palfreyman, R.W.; Schlipalius, D.; Nielsen, L.K.; Glatz, R.V.; Asgari, S. Deep sequencing-based transcriptome analysis of Plutella xylostella larvae parasitized by Diadegma semiclausum. BMC Genom. 2011, 12, 266–267. [Google Scholar] [CrossRef]
- Zhu, J.Y.; Yang, P.; Zhang, Z.; Wu, G.X.; Yang, B. Transcriptomic immune response of Tenebrio molitor pupae to parasitization by Scleroderma guani. PLoS ONE 2013, 8, 173–185. [Google Scholar] [CrossRef]
- Bai, S.F.; Cai, D.Z.; Li, X.; Chen, X.X. Parasitic castration of Plutella xylostella larvae induced by polydnaviruses and venom of Cotesia vestalis and Diadegma semiclausum. Arch. Insect Biochem. Physiol. 2009, 70, 30–43. [Google Scholar] [CrossRef]
- Andersen, S.O. 4.4-Cuticular Sclerotization and Tanning. Compr. Mol. Insect Sci. 2005, 4, 145–170. [Google Scholar]
- Pradet-Balade, B.; Boulmé, F.; Beug, H.; Müllner, E.W.; Garcia-Sanz, J.A. Translation control: Bridging the gap between genomics and proteomics? Trends Biochem. Sci. 2001, 26, 225–229. [Google Scholar] [CrossRef]
- Yang, L.T.; Qi, Y.P.; Lu, Y.B.; Guo, P.; Sang, W.; Feng, H.; Zhang, H.X.; Chen, L.S. iTRAQ protein profile analysis of Citrus sinensis roots in response to long-term boron-deficiency. J. Proteom. 2013, 93, 179–206. [Google Scholar] [CrossRef] [PubMed]
- Wang, J.; Mei, H.; Zheng, C.; Qian, H.; Cui, C.; Fu, Y.; Su, J.; Liu, Z.; Yu, Z.; He, J. The metabolic regulation of sporulation and parasporal crystal formation in Bacillus thuringiensis revealed by transcriptomics and proteomics. Mol. Cell. Proteom. 2013, 12, 1363–1376. [Google Scholar] [CrossRef] [PubMed]
- Bouchal, P.; Dvorakova, M.; Roumeliotis, T.; Bortlicek, Z.; Ihnatova, I.; Struharova, I.; Ho, J.T.; Maryas, J.; Imrichova, H.; Budinska, E. Combined proteomics and transcriptomics identifies carboxypeptidase B1 and NF-κB associated proteins as putative biomarkers of metastasis in low grade breast cancer. Mol. Cell. Proteom. 2015, 14, 219–221. [Google Scholar] [CrossRef]
- Takehana, A.; Katsuyama, T.; Yano, T.; Oshima, Y.; Takada, H.; Aigaki, T.; Kurata, S. Overexpression of a pattern-recognition receptor, peptidoglycan-recognition protein-LE, activates imd/relish-mediated antibacterial defense and the prophenoloxidase cascade in Drosophila larvae. Proc. Natl. Acad. Sci. USA 2002, 99, 13705–13710. [Google Scholar] [CrossRef]
- Tzou, P.; Gregorio, E.D.; Lemaitre, B. How Drosophila combats microbial infection: A model to study innate immunity and host–pathogen interactions. Curr. Opin. Microbiol. 2002, 5, 102–110. [Google Scholar] [CrossRef]
- Zhu, J.Y.; Fang, Q.; Gong-Yin, Y.E.; Cui, H.U. Proteome changes in the plasma of Pieris rapae parasitized by the endoparasitoid wasp Pteromalus puparum. J. Zhejiang Univ. Sci. B 2011, 12, 93–102. [Google Scholar] [CrossRef]
- Enayati, A.A.; Ranson, H.; Hemingway, J. Insect glutathione transferases and insecticide resistance. Insect Mol. Biol 2005, 14, 3–8. [Google Scholar] [CrossRef]
- Tanji, T.; Ohashikobayashi, A.; Natori, S. Participation of a galactose-specific C-type lectin in Drosophila immunity. Biochem. J. 2006, 396, 127–138. [Google Scholar] [CrossRef]
- Ao, J.; Ling, E.; Yu, X.Q. Drosophila C-type lectins enhance cellular encapsulation. Mol. Immunol. 2007, 44, 2541–2548. [Google Scholar] [CrossRef] [PubMed]
- Fernando-Warnakulasuriya, G.J.; Tsuchida, K.; Wells, M.A. Effect of dietary lipid content on lipid transport and storage during larval development of Manduca sexta. Insect Biochem. 1988, 18, 211–214. [Google Scholar] [CrossRef]
- Zhang, G.; Schmidt, O.; Asgari, S. A calreticulin-like protein from endoparasitoid venom fluid is involved in host hemocyte inactivation. Dev. Comp. Immunol. 2006, 30, 756–764. [Google Scholar] [CrossRef] [PubMed]
- Sonenberg, N.; Dever, T.E. Eukaryotic translation initiation factors and regulators. Curr. Opin. Struct. Biol. 2003, 13, 56–63. [Google Scholar] [CrossRef]
- Johnson, K.R.; Gagnon, L.H.; Longo-Guess, C.; Kane, K.L. Association of a citrate synthase missense mutation with age-related hearing loss in A/J mice. Neurobiol. Aging 2012, 33, 1720–1729. [Google Scholar] [CrossRef]
- Nakamatsu, Y.; Tanaka, T. Venom of Euplectrus separatae causes hyperlipidemia by lysis of host fat body cells. J. Insect Physiol. 2004, 50, 267–275. [Google Scholar] [CrossRef] [PubMed]
- Kaeslin, M.; Pfister-Wilhelm, R.; Molina, D.; Lanzrein, B. Changes in the haemolymph proteome of Spodoptera littoralis induced by the parasitoid Chelonus inanitus or its polydnavirus and physiological implications. J. Insect Physiol. 2005, 51, 975–988. [Google Scholar] [CrossRef]
- Visser, B.; Ellers, J. Lack of lipogenesis in parasitoids: A review of physiological mechanisms and evolutionary implications. J. Insect Physiol. 2008, 54, 1315–1322. [Google Scholar] [CrossRef] [PubMed]
- Ghisla, S.; Thorpe, C. Acyl-CoA dehydrogenases. A mechanistic overview. Eur. J. Biochem. 2004, 271, 494–508. [Google Scholar] [CrossRef]
- Vinson, S.B.; Iwantsch, G.F. Host regulation by insect parasitoids. Q. Rev. Biol. 1980, 55, 143–165. [Google Scholar] [CrossRef]
- Kring, T.J.; Kring, J.B. Aphid fecundity, reproductive longevity, and parasite development in the Schizaphis graminum (Rondani) (Homoptera: Aphididae)-Lysiphlebus testaceipes (Cresson) (Hymenoptera: Braconidae) system. Can. Entomol. 1988, 120, 1079–1083. [Google Scholar] [CrossRef]
- Falabella, P.; Perugino, G.; Caccialupi, P.; Riviello, L.; Varricchio, P.; Tranfaglia, A.; Rossi, M.; Malva, C.; Graziani, F.; Moracci, M. A novel fatty acid binding protein produced by teratocytes of the aphid parasitoid Aphidius ervi. Insect Mol. Biol. 2005, 14, 195–205. [Google Scholar] [CrossRef] [PubMed]
- Falabella, P.; Riviello, L.; Stradis, M.L.D.; Stigliano, C.; Varricchio, P.; Grimaldi, A.; Eguileor, M.D.; Graziani, F.; Gigliotti, S.; Pennacchio, F. Aphidius ervi teratocytes release an extracellular enolase. Insect Biochem. Mol. Biol. 2009, 39, 801–813. [Google Scholar] [CrossRef] [PubMed]
- Gao, X.K.; Zhang, S.; Luo, J.Y.; Limin, L.; Zhang, L.J.; Cui, J.J. Lipidomics and RNA-Seq Study of Lipid Regulation in Aphis gossypii parasitized by Lysiphlebia japonica. Sci Rep. 2017, 7, 1364. [Google Scholar]





| Host Stage | Days after Parasitized (d) | 1 Day | 2 Days | 3 Days | 4 Days | 5 Days | |||||
|---|---|---|---|---|---|---|---|---|---|---|---|
| Length (mm) | Width (mm) | Length (mm) | Width (mm) | Length (mm) | Width (mm) | Length (mm) | Width (mm) | Length (mm) | Width (mm) | ||
| Larvae | CK | 0.03 ± 0.02a | 0.16 ± 0.01a | 1.02 ± 0.12a | 0.56 ± 0.06a | 1.22 ± 0.12a | 0.68 ± 0.11a | 1.26 ± 0.08a | 0.73 ± 011a | / | / |
| parasitized | 0.32 ± 0.01a | 0.17 ± 0.01a | 1.22 ± 0.14b | 0.69 ± 0.09a | 1.61 ± 0.13b | 0.86 ± 0.11b | 1.55 ± 0.12b | 0.91 ± 0.14b | / | / | |
| 1st | CK | 0.99 ± 0.05a | 0.52 ± 0.07a | 1.10 ± 0.14a | 0.61 ± 0.14a | 1.22 ± 0.14a | 0.69 ± 0.10a | 1.33 ± 0.09a | 0.72 ± 0.02a | 1.43 ± 0.18a | 1.32 ± 0.06a |
| parasitized | 1.03 ± 0.04a | 0.57 ± 0.04a | 1.20 ± 0.05a | 0.66 ± 0.02a | 1.31 ± 0.12a | 0.73 ± 0.12b | 1.37 ± 0.08a | 0.77 ± 0.03a | 1.50 ± 0.01b | 1.33 ± 0.05a | |
| 2nd | CK | 1.04 ± 0.15a | 0.58 ± 0.08a | 1.20 ± 0.21a | 0.67 ± 0.07a | 1.34 ± 0.11a | 0.75 ± 0.10a | 1.41 ± 0.05a | 0.75 ± 0.07a | 1.43 ± 0.04a | 0.81 ± 0.05a |
| parasitized | 1.13 ± 0.11b | 0.63 ± 0.05a | 1.33 ± 0.14a | 0.79 ± 0.02b | 1.49 ± 0.22b | 0.85 ± 0.05b | 1.50 ± 0.14b | 0.85 ± 0.02b | 1.60 ± 0.11b | 0.92 ± 0.14b | |
| 3rd | CK | 1.08 ± 0.08a | 0.63 ± 0.08a | 1.23 ± 0.11a | 0.69 ± 0.02a | 1.38 ± 0.18a | 0.79 ± 0.01a | 1.41 ± 0.25a | 0.82 ± 0.01a | 1.46 ± 0.11a | 0.81 ± 0.01a |
| parasitize | 1.30 ± 0.12b | 0.75 ± 0.06b | 1.45 ± 0.08b | 0.88 ± 0.01b | 1.58 ± 0.11b | 0.91 ± 0.02b | 1.58 ± 0.31b | 0.88 ± 0.09a | 1.67 ± 0.08b | 0.90 ± 0.01b | |
| 4th | CK | 1.33 ± 0.14a | 0.72 ± 0.01a | 1.35 ± 0.09a | 0.75 ± 0.01a | 1.45 ± 0.11a | 0.82 ± 0.08a | 1.40 ± 0.11a | 0.78 ± 0.04a | 1.38 ± 0.04a | 0.80 ± 0.02a |
| parasitized | 1.34 ± 0.11a | 0.81 ± 0.01b | 1.39 ± 0.11a | 0.81 ± 0.04a | 1.55 ± 0.13a | 0.90 ± 0.01b | 1.64 ± 0.07b | 0.90 ± 0.01a | 1.61 ± 0.06b | 0.92 ± 0.13b | |
| Average Increase | 0.08 ± 0.01 | 0.07 ± 0.02 | 0.14 ± 0.02 | 0.14 ± 0.02 | 0.19 ± 0.03 | 0.11 ± 0.01 | 0.17 ± 0.05 | 0.11 ± 0.02 | 0.18 ± 0.01 | 0.09 ± 0.01 | |
| Host Stage | Development Period of 1st | Development Period of 2nd | Development Period of 3rd | Development Period of 4th | Development Period of Adult | |
|---|---|---|---|---|---|---|
| Larvae | CK | 27.4 ± 5.10a | 28.1 ± 5.62a | 29.1 ± 4.35a | / | / |
| parasitied | 37.2 ± 5.72b | 36.0 ± 5.79b | 36.6 ± 3.14b | / | / | |
| 1st | CK | 17.4 ± 5.26a | 30.0 ± 4.22a | 28.5 ± 3.20a | / | |
| parasitied | 27.6 ± 3.20b | 39.0 ± 4.83b | 36.0 ± 4.89b | / | ||
| 2nd | CK | 16.8 ± 3.46a | 28.5 ± 3.20a | / | ||
| parasitied | 25.2 ± 3.32b | 46.5 ± 4.09b | / | |||
| 3rd | CK | 14.0 ± 4.50a | 26.9 ± 3.32a | |||
| parasitied | 19.2 ± 3.09a | 39.4 ± 5.10b | ||||
| 4th | CK | 20.9 ± 3.20a | ||||
| parasitied | 36.0 ± 4.50b |
| Host Stage | Larvae | 1st | 2nd | 3rd | 4th | |
|---|---|---|---|---|---|---|
| Offspring Number | CK | 34.6 ± 2.15a | 34.8 ± 2.36a | 31.5 ± 2.78a | 33.6 ± 4.14a | 29.8 ± 3.76a |
| parasitized | 0.67 ± 0.19d | 1.68 ± 0.28cd | 4.52 ± 0.67c | 7.36 ± 1.02b | 9.60 ± 1.12b |
© 2020 by the authors. Licensee MDPI, Basel, Switzerland. This article is an open access article distributed under the terms and conditions of the Creative Commons Attribution (CC BY) license (http://creativecommons.org/licenses/by/4.0/).
Share and Cite
Gao, X.; Xue, H.; Luo, J.; Ji, J.; Zhang, L.; Niu, L.; Zhu, X.; Wang, L.; Zhang, S.; Cui, J. Molecular Evidence that Lysiphlebia japonica Regulates the Development and Physiological Metabolism of Aphis gossypii. Int. J. Mol. Sci. 2020, 21, 4610. https://doi.org/10.3390/ijms21134610
Gao X, Xue H, Luo J, Ji J, Zhang L, Niu L, Zhu X, Wang L, Zhang S, Cui J. Molecular Evidence that Lysiphlebia japonica Regulates the Development and Physiological Metabolism of Aphis gossypii. International Journal of Molecular Sciences. 2020; 21(13):4610. https://doi.org/10.3390/ijms21134610
Chicago/Turabian StyleGao, Xueke, Hui Xue, Junyu Luo, Jichao Ji, Lijuan Zhang, Lin Niu, Xiangzhen Zhu, Li Wang, Shuai Zhang, and Jinjie Cui. 2020. "Molecular Evidence that Lysiphlebia japonica Regulates the Development and Physiological Metabolism of Aphis gossypii" International Journal of Molecular Sciences 21, no. 13: 4610. https://doi.org/10.3390/ijms21134610
APA StyleGao, X., Xue, H., Luo, J., Ji, J., Zhang, L., Niu, L., Zhu, X., Wang, L., Zhang, S., & Cui, J. (2020). Molecular Evidence that Lysiphlebia japonica Regulates the Development and Physiological Metabolism of Aphis gossypii. International Journal of Molecular Sciences, 21(13), 4610. https://doi.org/10.3390/ijms21134610
